Проектирование судового измерительно-вычислительного комплекса, предназначенного для осуществления измерений навигационных параметров судна и их дальнейшей математической обработки
Анотація
У даному курсовому проекті розробляється вимірювально-обчислювальний комплекс.
Початковим етапом розробки є проектування і розрахунок п`єзоелектричного перетворювача і розрахунок
характеристик приймально-передавального тракту акустичної антени ехолота.
Далі виробляється аналіз вхідних даних у вимірювально-обчислювальний
комплекс пристроїв: геоэлектромагнитного вимірника плину і швидкості судна;
кореляційного лага, використаного для виміру відносної швидкості судна. Для
збільшення точності визначення миттєвих координат місця розташування судна до
складу вимірювально-обчислювального комплексу введена система корекції
координат по супутниковiй
радионавiгационнiй системi (GLONASS).
Також у проект включене складання структурної схеми числення шляху за інформацією
від лага і гірокомпаса; структурної схеми
автопрокладки;
алгоритму аналітичного числення навігаційних даних, по якому задача
числення буде виконуватися в процесорі.
У завершенні розробки є розрахунок надійності перетворювача кореляційного
лага SAL-840.
Розробка системи ґрунтується на аналізі існуючих аналогічних систем з
використанням джерел патентної інформації.
Аннотация
В данном курсовом проекте производится разработка
измерительно-вычислительного комплекса.
Начальным этапом разработки является проектирование и расчет
пьезоэлектрического преобразователя и расчёт характеристик приёмо-передающего
тракта акустической антенны эхолота.
1. Далее производится анализ входящих в
измерительно-вычислительный комплекс устройств: геоэлектромагнитного измерителя
течения и скорости судна; корреляционного лага, используемого для измерения
относительной скорости судна. Для увеличения точности определения мгновенных
координат местоположения судна в состав измерительно-вычислительного комплекса
введена система коррекции координат по спутниковой радионавигационной системе
(glonass).
Также в проект включены составление структурной схемы счисления пути по
информации от лага и гирокомпаса; структурной схемы автопрокладки;
алгоритма аналитического счисления навигационных данных, по которому
задача счисления будет выполняться в процессоре.
В завершении разработки является расчет надежности корреляционного лага SAL-840.
Разработка системы основывается на анализе существующих аналогичных
систем с использованием источников патентной информации.
Annotation
the given academic year project development of the
measure-computer complex is made.initial stage of development is designing and
calculation magnetstriction the converter and characteristics of a
receiv-transmitting path of the acoustic aerial echolot.the analysis of devices
included in the measure -computer complex is made: a geoelectromagnetic
measuring instrument of current and speed of a vessel; the induction log used
for measurement of relative speed of a vessel and a corner сноса under influence of a wind. For
increase in accuracy of definition of instant coordinates of a site of a vessel
the system of correction of coordinates is entered into structure of the
measure -computer complex on global positioning system (GLONASS).in the project
are included drawing up of the block diagram of notation of a way under the
information from a log and a magnetic compass; the block diagram of an
autolining;of analytical notation of the navigating data on which the problem
of notation will be carried out in the processor.
In end of development calculation of reliability of the
converter pressure - time of induction log “SAL-840” is.engineering is based on
the analysis of existing similar systems with use of sources of the patent information.
Введение
В настоящее время на судах нашли широкое применение комплексные
измерительно-вычислительные системы, осуществляющие измерения, обработку
навигационной информации и определение требуемых параметров путем обработки
сигналов и решения соответствующих аналитических зависимостей.
Комплексирование упрощает эксплуатацию и управление аппаратурой, снижает
массогабаритные и мощностные характеристики, уменьшает общую стоимость и
значительно повышает эффективность использования и надежность.
В данном курсовом проекте проектируется судовой ИВК, предназначенный для
осуществления измерений навигационных параметров судна и их дальнейшей
математической обработки. Комплекс позволяет производить определение глубины в
районе местонахождения судна, сноса судна под воздействием течения и ветра,
счисление текущих координат его местоположения, коррекцию счисленных координат
по информации от радионавигационной системы.
1. Требования Регистра к навигационному оборудованию морских судов
. Навигационные приборы и устройства должны быть по возможности простыми
по конструкции и электрической схеме, удобными в обслуживании и безопасными в
работе.
. Навигационное оборудование судна должно иметь высокую надёжность,
обеспечивающую длительную работу в судовых условиях.
. Отдельные виды навигационных приборов и устройств, предназначенные для
постоянного нахождения в рабочем состоянии (компасы, лаги и т.п.), должны быть
рассчитаны на длительную непрерывную работу.
. Все навигационные приборы и устройства должны иметь соответствующее
защитное исполнение, быть рассчитаны на рабочие условия и выдерживать
механические и климатические испытания не ниже следующих норм :
a) при
качке и длительных наклонах не менее чем до 45º с периодами качки 7-9 с, в 2-х
взаимно перпендикулярных эксплуатационных положениях в течении 5 мин.
б) при ударных нагрузках с ускорением 10g и частоте 40-80 ударов в минуту в 3-х взаимоперпендикулярных
положениях с общим количеством ударов не менее 1000.
в) при вибрациях в диапазонах частот от 5 до 80 Гц с амплитудой ±1,6 мм -
для частот от 5 до 13,2 Гц, и ускорения 1g для частот от 13,2 до 80 Гц в 3-х взаимоперпендикулярных
положениях.
г) при t
= 55 ± 3ºС - для
оборудования предназначенного для работы во внутренних помещениях судна; 65
± 3ºС - для
оборудования предназначенного для работы на открытых палубах судна в течении 10
часов в рабочем состоянии, а также при t = 70 ± 3ºС - в нерабочем состоянии в течении 6
часов.
д) при относительной влажности воздуха 95 ± 3% и t = 40 ± 3ºС в течении 10 суток.
. Все навигационные приборы и устройства должны иметь приспособления для
надёжного крепления на штатном месте. Допускается также применение
соответствующих амортизирующих устройств.
. Каждый полный комплект навигационного прибора должен быть рассчитан на
обслуживание его одним оператором.
. На внешней стороне корпуса каждого прибора, входящего в навигационное
оборудование, должны быть указаны изготовитель, тип или модель, номер и год
выпуска изделия.
. Число органов управления, их расположение и способ функционирования,
место и взаиморасположение, размер должны обеспечивать простое, быстрое и
эффективное управление.
. Все узлы, элементы и детали электрической и кинематической схем прибора
должны иметь прочную маркировку в соответствии с принципиальными схемами.
. Навигационные приборы должны быть рассчитаны на питание одним или
несколькими напряжениями судовой сети : постоянного тока 24, 110, 220 В;
однофазного переменного тока частотой 50 Гц - 110, 127, 220 В; трёхфазного
переменного тока частотой 50 Гц - 220 В.
. Все навигационные приборы и устройства должны быть такой конструкции,
которая обеспечивает сохранение технических параметров при изменении напряжения
судовой сети на ±10% и частоты на ±5%.
. Сопротивление изоляции для отдельных цепей должно быть :
a) при
нормальных климатических условиях - 20МОм ;
б) при t
= 50 ± 2ºС и
относительной влажности 95 ± 3% - 5МОм ;
в) при t
= 40 ± 2ºС и
относительной влажности 95 ± 3% - 1МОм .
. Визуальные указатели отсчётов величин и встроенные электроизмерительные
приборы, оперативно используемые при эксплуатации, должны быть расположены на
передней панели навигационного прибора.
. В навигационных приборах должна предусматриваться возможность их
сопряжения с другими навигационными приборами и с автоматизированным
навигационным комплексом.
2 Расчет пьезоэлектрического преобразователя
2.1 Расчет
главного максимума характеристики направленности антенны
Расчетное
значение скорости звука в воде
.
Период
килевой качки судна
.
Максимальная
измеряемая глубина
.
Период
следования зондирующих импульсов
.
Период
бортовой качки судна
.
Амплитуда
килевой качки
.
Амплитуда
бортовой качки
.
Расчет
ширины главного максимума по бортовой качке
Расчет ширины главного максимума по килевой качке
Таким
образом, значение ширины главного максимума характеристики направленности
антенны, рассчитанное с учетом только бортовой качки, больше значения,
полученного при учете килевой качки.
Принимаем
.2
Расчет оптимальной рабочей частоты
Оптимальная
рабочая частота определяется по следующей эмпирической формуле
.
Для
уменьшения потерь на излучение и улучшения характеристик приемопередающего
тракта рабочая частота принята равной
.
Угловая частота
.
Длина
излучаемой волны
.
Волновое
число
.
Площадь
излучающей поверхности
.
Пьезоэлектрический
преобразователь выполнен из пьезокерамики марки ЦТС-10, некоторые физические
свойства которой приведены в таблице 1.
Таблица
2.1- Свойства пьезокерамики ЦТС-10.
|
Плотность 7200
|
|
|
Скорость звука 3220
|
|
|
Модуль Юнга 70
|
|
|
Пьезомодуль 0,316
|
|
|
Диэлектрическая
проницаемость 2300
|
|
|
Тангенс угла
диэлектрических потерь 0,012
|
|
2.3 Расчет размеров преобразователя
Активный элемент проектируемого гидроакустического пьезоэлектрического
преобразователя имеет форму полого кругового цилиндра (кольца). Работа
излучателя основана на продольном пьезоэффекте. Поляризующее электрическое поле
создается двумя электродами, расположенными на торцевых поверхностях
излучателя. Конструкция активного элемента приведена на рисунке 1.
Для анализа характеристик гидроакустических преобразователей используются
эквивалентные схемы, отражающие процесс преобразования энергии из электрической
в механическую, происходящий в преобразователе при его работе.
Рисунок 2.1- Активный элемент преобразователя.
Эквивалентная
схема преобразователя, работающего в режиме излучения, приведена на рисунке 2.
В данном случае ключ
замкнут. Эта схема включает в себя входы для
подключения генератора возбуждения, электрическую цепь - параллельное
соединение
и
,
электромеханический трансформатор с коэффициентом передачи
и механическую цепь
,
,
,
. Величины
,
и
отражают
потери энергии в электрической цепи, механической части (главным образом в
элементах конструкции) и на излучение соответственно. Составляющие
и
это
инерционное и упругое сопротивления преобразователя,
- инерционное сопротивление соколеблющейся массы
.
Эквивалентная
схема, приведенная на рисунке 2, может быть использована также для анализа
характеристик преобразователя, работающего в режиме приема. В данном случае ключ
разомкнут. Таким образом в состав схемы вводится
источник энергии звукового поля с ЭДС
.
Размеры
излучателя рассчитываются из условия возникновения в нем резонанса при
воздействии механических колебаний, обусловленных продольным пьезоэффектом.
Длина излучателя
.
Рисунок
2.2 - Эквивалентная схема преобразователя.
Средний
радиус излучателя
.
Внешний
радиус кольца принят равным
.
Толщина
кольца
.
Внешний
диаметр кольца
.
Внутренний радиус излучателя
.
Расстояние
между электродами преобразователя
.
Площадь
поперечного сечения излучателя
.
Таким
образом, площадь сечения излучателя меньше требуемой площади поверхности
излучения антенны, поэтому на один торец излучателя необходимо установить
накладку.
.4
Расчет накладки
Накладка
представляет собой тонкий сплошной диск, ось которого совпадает с осью
пьезоэлектрического излучателя. Материал накладки - сталь 35 с плотностью
.
Диаметр накладки
.
Толщина
накладки принята равной
.
Масса
накладки
.
Эквивалентная
масса преобразователя
.5
Расчет характеристик антенны
Коэффициент электромеханической трансформации
.
Сопротивление излучения
.
Расчет
длительности зондирующего импульса
.
Удельная
акустическая мощность антенны выбирается таким образом, чтобы предотвратить
возникновение кавитации. В таком случае удельная акустическая мощность
.
Допустимое
механическое напряжение для пьезокерамики
.
Знакопеременное
механическое напряжение в излучателе
.
Таким образом, возникающие при колебаниях механические напряжения не
превышают допустимых значений.
Акустическая мощность антенны
.
Значение
акустико-механического КПД антенны принято равным
.
Механическое
сопротивление излучателя на частоте резонанса
.
Сопротивление
механических потерь
.
Эквивалентная
масса преобразователя
.
Декремент
затухания преобразователя
.Полоса пропускания антенны
.
Коэффициент
учета дифракции
.
Электрическая емкость преобразователя
.
Сопротивление
электрических потерь преобразователя
.
Электроакустический
КПД
.
Полное
активное сопротивление антенны на частоте резонанса
.
Чувствительность
антенны на частоте резонанса
Коэффициент
концентрации антенны
.
Давление, развиваемое антенной на расстоянии 1 м
.
Волновой
размер излучателя
.
Безразмерный
коэффициент реактивного сопротивления излучения [5]
.
Эквивалентная
гибкость излучателя
.
Соколеблющаяся
масса
.
Частота
механического резонанса нагруженного кольца
.
Волновой
размер нагруженного излучателя
.
3. Разработка математической модели обработки навигационной информации и
формирования управляющих сигналов
В общем случае, движение судна по криволинейной траектории
характеризуется следующими элементами:
1. Координаты центра масс в условной
прямоугольной системе координат Х,У.
2. Угол курса судна y.
3. Путевой угол (ПУ).
4. Угол дрейфа b.
5. Линейная скорость V.
6. Угловая скорость wz.
7. Проходимое судном расстояние S.
В данном измерительно-вычислительном комплексе используется
курсоскоростной способ счисления координат местоположения судна. Данный способ
осуществляется с использованием информации от гидродинамического лага и
магнитного и гироскопического компасов. Схема, поясняющая процесс счисления
координат местоположения судна с помощью курсосокоростного способа, приведена
на рисунке 3.1.
Основой курсоскоростного способа являются следующие математические
выражения.
Проекции
истинной скорости судна (то есть скорости относительно грунта) на оси
ортодромической системы координат
Рисунок 3.1- Курсоскоростной способ счисления.
Проекции относительной скорости судна на оси ортодромической системы
координат, определяются следующими уравнениями:
где
- угол карты.
Составляющие сноса судна под воздействием течения:
где
- угол вектора сноса судна под воздействием течения.
Таким образом, алгоритм счисления координат местоположения судна
курсоскоростным способом имеют следующий вид:
где
и
-
начальные значения ортодромических координат судна.
Геоэлектромагнитный
измеритель течения и скорости судна
Морские и океанические течения (горизонтальные перемещения водных масс)
оказывают большое влияние на происходящие в атмосфере и гидросфере физические
процессы и оказывают непосредственное влияние на точность навигационного
процесса в судовождении, что определяет безопасность плавания и обеспечивает
плавание судов по заданному маршруту в точно установленные сроки с наименьшими
затратами.
Геоэлектромагнитный (ГЭМ) метод основан на использовании явления
наведения ЭДС в проводнике при его движении в магнитном поле Земли и позволяет
определять течения на ходу судна, а также измерять абсолютную скорость судна
(относительно Земли). В отличие от индукционных измерителей, в которых
используется искусственно созданное магнитное поле, в ГЭМ приборах
индуцирование ЭДС происходит вследствие пересечения измерительным контуром
силовых линий магнитного поля Земли (МПЗ).
По
величине индуцируемой в проводнике ЭДС и величине вертикальной составляющей МПЗ
можно вычислить скорость перемещения проводника
( скорость судна), а при определенном размещении
проводника можно получить информацию о течении независимо от скорости движения
судна
, как результат переносного движения судна под
воздействием течения.
Так
как морская вода является проводником электрического тока, то при ее движении в
МПЗ в ней также индуцируется магнитное поле (МП), пропорциональное скорости
этого движения, которое при использовании ГЭМ метода, является источником
ошибок в определении величины
и
направления
течения.
Как
известно, явление электромагнитной индукции заключается в том, что в движущемся
в МП проводнике индуцируется электрическое поле с напряженностью
, пропорциональной скорости движения проводника
и напряженности магнитного поля
:
,
где
- электродинамическая постоянная, равная скорости
света в вакууме:
. Она характеризует различие в определении ЭДС
электромагнитной индукции:
,
где
- магнитный поток. ЭДС индукции (разность потенциалов
на концах проводника)
,
где
- элемент длины проводника
.
Таким
образом, измерив ЭДС индукции и решив уравнение (1), можно определить скорость
судна
но при непосредственном подключении в цепь проводника
AB измерительного прибора (рисунок 3.2) в проводнике CD,
замыкающем цепь, также будет индуцироваться ЭДС, равная ЭДС в AB, и
суммарная ЭДС измерительного контура, фиксируемая прибором, окажется равной
нулю.
Рисунок 3.2 - Принципиальная схема ГЭМ метода
Поэтому для измерения ЭДС необходимо измерительную цепь разделить на две
части:
а) движущуюся вместе с судном - измерительный проводник AB;
б) неподвижная часть относительно МПЗ C’D’, образованной
морской водой и проводящим дном. В этом случае ЭДС, индуцируемая в проводнике AB, определяется формулой:
,
где
- полный вектор напряженности МПЗ.
Контакт
измерительного проводника с водой осуществляется с помощью специальных
электродов (1 и 2).
Найдем
уравнения, определяющие ЭДС в проводнике, используя систему координат с началом
в середине измерительного проводника AB, горизонтальная ось которой X
направлена вдоль диаметральной плоскости (ДП) судна, а Z - вертикально
вниз (рисунок 9).
В
принятой системе координат уравнение (2) запишется в виде :
Рисунок 3.3 - Система координат
Допуская,
что в пределах расстояния AB
, МПЗ однородно (
) и
вертикальная составляющая
, из (3) получим:
.
Таким
образом, ЭДС, индуцируемая в проводнике
, равна:
. (4)
Если
измерительный проводник
расположить вдоль одной из осей X, Y или
Z, то ЭДС, индуцируемая в проводнике будет
пропорциональна соответственно:
а)
поперечной составляющей скорости судна (
):
; (5)
б)
продольной составляющей скорости судна
; (6)
в)
пропорциональной горизонтальной составляющей напряженности МПЗ
, продольной
и
поперечной
скоростям и зависит от магнитного курса
:
.
На практике проводники располагают в плоскости горизонта XOY и при отсутствии крена и дифферента
индуцируемые в них ЭДС определяются уравнениями (5) и (6), из которых
определяются скорости:
.
При
наличии на судне двух измерительных проводников, то есть при одновременном
измерении
и
, можно
определить полную скорость судна
относительно
МПЗ
и ее направление относительно диаметральной
плоскости, то есть угол сноса [3]
.
Рассмотрим общий случай движения судна под воздействием его движителей,
ветра и течения (рисунок 3.4)
На рисунке 3.4 использованы следующие обозначения
- вектор
скорости судна от движителей;
- вектор
скорости судна от ветра;
-
скорость судна относительно воды;
- вектор
скорости течения;
-
абсолютная скорость (относительно грунта);
- угол
ветрового дрейфа;
- угол
сноса судна от течения;
- угол
суммарного сноса;
- угол
направления течения.
Проекции
вектора абсолютной скорости (продольная и поперечная составляющие):
Рисунок 3.4 - Схема измерения течения на ходу судна
При
расположении измерительного проводника в горизонтальной плоскости, индуцируемая
в нем ЭДС, при условии
, в соответствии с
уравнением
(4) равна:
, (7)
где
- угол расположения измерительного проводника
относительно диаметральной плоскости судна.
Для нахождения полного вектора течения надо определить составляющие
течения на двух различных курсах (рисунок 3.5) ИК1 и ИК2.
Рисунок 3.5 - Измерение составляющих вектора течения на двух курсах
На
определяется проекция
на ось OY1 -
, на
-
.
Для
нахождения величины
и его направления
,
определим проекции
в географической системе координат
:
(8)
и на другом курсе:
(9)
Из
уравнений (8) и (9) определяются проекции вектора течения
через составляющие
:
Тогда модуль и направление вектора течения:
.
Аналогично
можно определить вектор течения в системе координат
, соответствующей
, и в
системе координат
, соответствующей
:
для
первого курса
для
второго курса
где
- направления течения для курсов судна
и
соответственно.
Направление течения в этом случае в географической системе координат можно
рассчитать по формулам
или
.
В
зависимости от расположения измерительного проводника (угла
) возможны различные конструктивные модификации
измерителей, позволяющие получить и различную информацию о скорости перемещения
судна.
В случае, когда используется измерительный проводник с жестко
закрепленными на корпусе судна электродами, размещение его возможно вдоль
диаметральной плоскости судна и перпендикулярно к ней.
Рисунок 3.6 - Измерение скорости с помощью проводника с жестко
закрепленными на корпусе судна электродами.
При
расположении проводника вдоль ДП (рисунок 3.6), то есть при
, ЭДС
индукции
в соответствии с (7) равна
,
то
есть ЭДС пропорциональна поперечной составляющей
. При
отсутствии дрейфа (
):
.
Таким
образом, при отсутствии дрейфа при применении жестко закрепленного на судне
измерительного проводника измеряется величина поперечной составляющей вектора
течения
.
Для
получения полного вектора течения необходимо измерить его составляющие на двух
различных курсах, а затем вычислить величину и направление вектора
.
При
расположении измерительного проводника перпендикулярно к ДП (
) можно определить продольную составляющую скорости
перемещения судна относительно грунта. Индуцируемая в проводнике ЭДС в этом
случае равна
.
,
то есть будет пропорциональна скорости судна относительно воды и
продольной составляющей скорости течения.
Применение
двух взаимно перпендикулярных измерительных проводников (продольного и
поперечного измерителей) позволяет определить полный вектор скорости
и суммарный снос
.
Исходными
данными для расчета базового расстояния
геоэлектромагнитного
измерителя являются: чувствительность измерительного прибора
; требуемая точность измерения скорости
; напряженность вертикальной составляющей магнитного
поля Земли
(определяется по известной широте местоположения
судна
).
Базовое
расстояние между измерительными проводниками
.
Корреляционный лаг
Принцип действия корреляционных лагов заключается в измерении времени
сдвига между двумя акустическими сигналами, излучаемыми с движущегося судна,
отраженными от морского дна и принятыми размещенными в направление судна
антеннами.
Отраженные сигналы из-за микронеровностей судна - спектр лучей с
различной временной задержкой случайного характера.
Измерение задержки - определяется максимальным взаимодействием
корреляционной функции двух эхолотов Rxy.
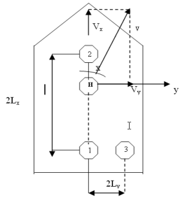
Рисунок 3.7 - Принцип действия корреляционного лага
На рисунке показаны три расположенные в диаметральной плоскости антенны с
одинаковыми дистанциями направленности, которые перекрывают друг друга.
Излучающая антенна 3 находиться между приемными 1 и 2. В момент t1 на приемнике 1 будет принят
эхосигнал излучателя 3, отраженный от дна в контрольной точке, т.е. зависящий
от характера и структуры грунта и от проходимости ими в воде расстояния.
Амплитуда и фаза принятого сигнала определяется траекторией лучей R3 и R1(рис. а). Рельеф дна воспроизведенный в антенне 1, как
непрерывный профиль, рассмотрим как реализацию случайной функции Rx(график), т.е. корреляционную функцию
этого сигнала.
Через t судно переместиться на расстояние L( рисунок б). Антенна 3 займет
положение антенны 1, а 2-3 R’3 и R2 повторяет предыдущую траекторию, но
в противоположном направлении. Но изменение направления сигнала не меняет его
амплитуды и фазы и реализация случайной функции Rу близка к Rх ,
т.е. в этой точке сильная корреляция слоев. Поэтому взаимная корреляционная функция
равна:
в данной точке максимальная.
Это справедливо для любой точки морского дна, которая находится в зоне,
перекрываемыми диаграммами направленности, запаздывание равно отношению
пройденного расстояния к скорости судна:
не
зависит от скорости волны, что является важным преимуществом перед доплеровским
лагами.
То есть измерение скорости состоит в нахождение времени сдвига сигналов,
принятыми антеннами 1 и 2. Это осуществляется путем корреляционный обработки
принтых сигналов. Поэтому в канал 1-го сигнала вводят временную задержку t3 и изменяют ее, пока не наступит max Rxy, t3=t1.
Кроме независимости от скорости звука, к достоинствам относятся широкие
пределы использования по углам качки за счет широких диаграмм направленности
антенн. Лаг в импульсном режиме восполняет функции эхолота.
В качестве такого лага в данном ИВК используется лаг SAL - 840(Швеция) с диапазоном
измеряемых скоростей от 0 до +30 узлов. Погрешность измерения по скорости
0,1 узла, по расстоянию 1 %, рабочая глубина до 300 м, fраб=180кГц; ширина диапазона направленности 30,
расстояние между преобразователями 2L=3см;
одновременное измерение глубин до 200 м с точностью ±1%; общая масса 40 кг.
В комплект приборов лага SAL-840
входят:
·
гидроакустический
преобразователь (Transducer),
установленный в клинкете (Sea-valve);
·
электронный блок (Electronics unit);
·
распределительная
коробка (Distribution
box);
·
цифровой
указатель скорости и расстояния (Digital speed/ distance display);
·
аналоговый
указатель скорости и расстояния (Analogue speed distance display);
·
указатель глубины (Depth display).
Гидроакустический преобразователь (трансдьюсер) содержит
пьезоэлектрические элементы, размещенные в едином корпусе диаметром 92 мм.
Трансдьюсер установлен в клинкете заподлицо с днищем судна. Акустические волны
излучаются вертикально вниз. В режиме WT используется частота 4 MГц (импульсный
вариант). Звук отражается от частиц в воде с глубины 12 см, при этом измеряется
относительная скорость судна. В режиме ВТ
применяется частота 150 кГц. Звук
отражатся от грунта.
Вычисление скорости V производится в компьютерном блоке (на основе корреляционной функции) по формуле:
,
где
S - расстояние между носовым и кормовым элементами
транса, Т - время задержки сигнала, определяемое электронным
коррелятором.
Число
приемников КЛ и их размещение зависит от решаемых задач. Для измерения
продольной составляющей скорости судна достаточно иметь два приемника,
разнесенных в диаметральной плоскости судна. Наличие неучтенного угла сноса
приводит к относительной погрешности измерителей.
где
l - угол сноса, =0,5°; V=0.4%
Полный
вектор скорости с учетом угла скоса определяется с помощью 3х приемных антенн.
Варианты размещения которых показаны на рисунке а) и б)


;
; 
;
Где
1 и 2 - антенны, 3 - угол сноса, И - излучатель
Рисунок 3.8 - Варианты размещения антенн на судне
;
,
где
g - размах измерительной базы.
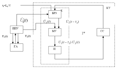
Рисунок 3.9 - Устройство корреляционного лага
ГА - гидроакустическая антенна;
ППУ - приемо-передающее устройство;
КУ - корреляционное устройство;
БРЗ - блок регулировки задержки;
МУ - множительное устройство;
И - интегратор;
К - коррелятор;
СС - схема смещения.
ГА и ГПУ обеспечивают излучение и прием сигналов.
Отраженные от грунта колебания с помощью разнесенных акустических
преобразователей преобразуются в идентичные, но сдвинутые во времени
электрические сигналы, которые после обработки в ППУ поступают на вход
автоматического КУ в виде центрированных величин:
В
тракт сигнала
вводится регулируемая задержка 3. При этом на
выходе коррелятора К, который состоит из БРЗ, МУ, И формируется сигнал,
пропорциональный Rxy, который выводится на СС и дополнительная схема
регулирует 3 так, чтобы Rxy=max. При этом введенная задержка равна 1(транспортному
запаздыванию) по которому и определяется скорость судна.
Гироскопический курсоуказатель "ГКУ-1М"
Гироскопический курсоуказатель "ГКУ-1М" обеспечивает
непрерывное определение положения меридиана в режиме гирокомпаса "ГК"
и хранение заданного направления в режиме гироазимута "ГА".
Курсоуказатель этого типа предназначен для установки на крупных кораблях
и судах морского флота, совершающих плавания вплоть до широты 90°. В
зависимости от комплектации, он может вырабатывать курс объекта как в плоскости
палубы, так и в плоскости горизонта.
Для увеличения точности определения мгновенных координат местоположения
судна в состав измерительно-вычислительного комплекса введена система коррекции
координат Glonass.
Навигационные датчики, по индикации которых определяется положение судна
в пространстве, определяются позиционными средствами измерения. Основными
средствами при решении задач навигации судов на современном этапе являются
спутниковые навигационные системы GPS (США) и Glonass (Россия).
Обе системы заявлены в 1996 году, одобрены IMO с точностными характеристиками 100 м GPS и 45 м Glonass.
Приемоиндикаторы среднеорбитальной спутниковой системы Glonass включены в состав обязательной
судовой аппаратуры, предусмотрены главой 5 конвенции «Solas».
Glonass
- глобальная всепогодная навигационная система: 24 ИСЗ, наземный командный
измерительный комплекс и аппаратура потребителей. Обеспечивает изображение в
трехмерном околоземном, в двухмерном наземном пространстве. Спутники
расположены на трех средневысоких орбитах 19100 км, по 8 спутников на каждой.
Период обращения 11 часов 15 минут. Плоскости орбит расположены через 120
градусов и наклонены к экватору под углом 64,8 градусов.
Каждый спутник излучает информацию о своей точной позиции и позиции
других спутников на 2 частотах: f1и f2, но, в отличие от GPS, их значения лежат в диапазонах f1 = 1602,6-1615,5 МГц, f2=1246,4-1256,5 МГц. Частоты всех
спутников отличаются на 0,4375 МГц (частотное разделение информации).
Навигационные сигналы представляют р-код, излучаемый на f1 и f2, и общедоступный с/а код (на f1). Аппаратура потребителей сигналов включает 24 частотных
каналов, средняя точность определения местоположения судна - 8 м.
Если GPS имеет наименьшую точность в средних
широтах, то Glonass - в высоких широтах, т.е. системы
могут выгодно дополнять друг друга и использоваться совместно под названием GNSS. Это позволяет повысить и надежность
за счет увеличения числа необходимых спутников.
Принцип коррекции координат судна поясняется схемой, приведенной на
рисунке 3.10 .
Рисунок 3.10 - Коррекция координат судна
Геоцентрические
координаты искусственных спутников Земли
,
,
, где n = 1…4. Расчёт этих координат осуществляется с
точностью до единиц метров по параметрам орбиты спутника, передаваемых в
навигационных сообщениях.
ИСЗ
передают сигналы в строго определённые моменты времени. Для чего на каждом
спутнике есть точные часы с относительной точностью 10-13. На судне также
должны быть точные часы, в результате чего можно измерять время прохождения
сигнала от ИСЗ до судна Т.
,
где
с - скорость распространения электромагнитных волн.
Уравнение
связи:
.
При
использовании нескольких ИСЗ это уравнение примет вид:

,
где
i =1…4 - номер спутника,
,
,
-рассчитываемые геоцентрические координаты по
счисленным географическим координатам
,
.
Таким
образом, имеем три уравнения с тремя неизвестными. По этим значениям и
рассчитываются погрешности
,
,
.
Радиус-вектор
r можно определить по углу между осью горизонтируемой
платформы и направлением на горизонт:
,
.
Точность
спутниковой коррекции составляет десятки метров в обычном режимеработы и
единицы метров в дифференциальном режиме.
Рисунок
3.11 - Определение радиус-вектора r
На
основе вышеизложенного можно составить структурную схему представленного
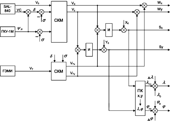
способа счисления с коррекцией по Glonass, изображенную на рисунке 3.12.
ИК - измеритель курса;
СКМ - синусно-косинусное множительное устройство;
И - интегратор;
ПК - преобразователь координат.
Рисунок
3.12 - Структурная схема
курсоскоростного способа счисления с коррекцией по Glonass
Определение
величины бокового смещения
Боковое смещение точки выхода судна на новый курс относительно точки
начала поворота и линии старого курса может быть вычислено по формуле:
Как изложено ранее, из проведенных рассуждений следует, что расстояние
выхода судна на новый курс равно:
D2 = l / sin ∆ψз.
По величине D2 мы можем найти,
с каким радиусом при выбранном управлении осуществляется поворот:
Rт = D2 * ctg (∆ψз/2),
Следовательно, D2 = Rт / ctg (∆ψз/2).
Приравнивая полученное ранее выражение для расстояния выхода на новый
курс и последнее выражение, получим:
l / sin ∆ψз = Rт / ctg (∆ψз/2),
а, l = Rт* sin ∆ψз / ctg (∆ψз/2).
Из исходных данных следует, что:
Rт = 6
кбт = 6 * 185,2 = 740,8 м.
∆ψз = 600.
Следовательно, боковое смещение судна при развороте на заданный курс
Исследование
на ЭВМ параметров движения судна
Для
исследования на ЭВМ параметров движения судна в ИВК используется программная
среда Mathcad.
Для восшествия и отшествия в масштабе карты справедливы следующие
зависимости:
,
,
где
- магнитный курс;
- угол
направления вектора течения, отсчитываемый от направления на географический
север;
-
поправка к компасному курсу, позволяющая получить истинное значение курса;
-
скоростная поправка к показаниям лага для определения относительной скорости
судна с учетом погрешностей лага;
uT- скорость
течения;
-
относительная скорость, определяемая лагом.
Рассмотрим определение скорости течения: силовое воздействие течения на
корпус вызывает боковое перемещение судна, при этом судно начинает двигаться с
углом сноса УС. Чтобы найти скорость течения по теореме синусов, необходимо
найти угол между векторами uT и W треугольника скоростей, сторонами которого
являются векторы относительной скорости судна Vo, истинной скорости судна W и
скорости течения uT. Этот угол будет равен:
где
δT - курсовой угол течения;
yN - истинный курс.
Абсолютная
скорость судна определяется суммой векторов ( см. рис. 3.13):
Рисунок 3.13 - Определение абсолютной
скорости судна
4.
Расчет надежности корреляционного лага
Надежность - это свойство изделия сохранять свою работоспособность в
течение требуемого промежутка времени. При расчете надежности некоторого
устройства производится анализ его схемы с целью выявления событий, приводящих
к отказу изделия. При этом выявляются элементы расчета надежности (ЭРН) -
составные части изделия, показатели надежности которых учитываются при расчете,
и составляется структурная схема расчета надежности, в зависимости от которой
выбирается метод расчета.
Уравнениями или математической моделью надежности называются формальные
зависимости, связывающие искомый показатель надежности изделия с
количественными показателями надежности ЭРН.
В практических расчетах наиболее часто для оценки надежности используют
следующие модели.
1.
Модель основного соединения
элементов,
когда отказ любого элемента приводит к отказу всей системы в целом:
,
,
где
- вероятность безотказной работы системы за
нормативную наработку (расчетное время
);
- вероятность безотказной работы
го элемента за нормативную наработку (расчетное время
);
-
средняя наработка системы до отказа;
-
интенсивность отказов
го элемента.
В
частном случае, при применении экспоненциального закона ,при
:
,
,
где
- интенсивность отказов системы.
.
Модель резервного соединения
элементов,
когда отказ только всех элементов приводит к отказу всей системы: [2]
,
,
где
- вероятности отказа системы и
го элемента соответственно за нормативную наработку.
В
данном курсовом проекте производится расчет надежности аналоговой части
корреляционного лага SAL-840, работающей в режиме “Калибровка”.
Анализ
функциональной схемы индукционного лага в данном режиме показывает, что
большинство элементов аналоговой части могут быть описаны моделью
последовательного соединения элементов расчета надежности. В состав аналоговой
части индукционного лага входят резисторы R20, R21, R22,
с помощью которых дискретно изменяется коэффициент усиления предварительного
усилителя (прибор 29). Данные резисторы при расчете надежности могут быть
описаны моделью параллельного соединения, поскольку при выходе из строя одного
из них схема может работать при переключении на другой резистор.
Структурная
схема расчета надежности приведена на рисунке 4.1.
Рисунок
4.1 - Структурная схема расчета надежности
Расчет
надежности аналоговой части индукционного лага SAL-840 сводится
к определению вероятности безотказной работы системы при заданном времени
работы лага
.
Расчет производится в следующем порядке.
1) Определяются конфигурация схемы аналоговой части SAL-840 при работе в режиме
“Калибровка”.
2)Определяются
типы и количество
элементов, отказ которых приводит к отказу всей
системы (последовательное соединение на схеме расчета надежности).
)
Определяются типы и количество
элементов,
обеспечивающих резервирование функций системы.
)
По справочным данным [2] определяется интенсивность отказов каждого элемента
.
)
Рассчитывается вероятность безотказной работы элементов параллельного
соединения.
Интенсивность
отказов резистора
.
Вероятность
безотказной работы параллельного соединения резисторов R20-R22
.
6)
Для каждого типа последовательно соединенных элементов рассчитывается
вероятность безотказной работы
.
)
Рассчитывается вероятность безотказной работы всей системы
.
)
Интенсивность отказов всей схемы
.
)
Среднее время безотказной работы
.
Расчет надежности приведен в таблице 4.1.
Таблица 4.1 - Расчет надежности
|
Индекс элемента на схеме
|
Наименование
|
Количество
|
Интенсивность отказов Вероятность безотказной работы
|
|
|
1
|
Источник переменного
напряжения
|
1
|
10,9
|
0,991
|
|
2
|
Источник постоянного
напряжения
|
1
|
13,6
|
0,989
|
|
3
|
Переключатель
|
1
|
3
|
0,998
|
|
4
|
Реле
|
1
|
11,25
|
0,991
|
|
5
|
Контакты реле
|
4
|
2,75
|
0,991
|
|
6
|
Конденсаторы
|
5
|
0,35
|
0,999
|
|
7
|
Усилители
|
6
|
27,75
|
0,875
|
|
8
|
Резисторы
|
11
|
0,5
|
0,996
|
|
9
|
Потенциометры
|
5
|
10,65
|
0,958
|
|
10
|
Электронные ключи
|
4
|
11,25
|
0,965
|
|
11
|
Электрические фильтры
|
2
|
4,75
|
0,992
|
|
12
|
Обмотки трансформаторов
|
3
|
0,145
|
1
|
|
13
|
Нуль-орган
|
1
|
3,1
|
0,998
|
|
14
|
Параллельное соединение
|
-
|
-
|
1
|
|
-
|
Аналоговая часть SAL-840
|
-
|
-
|
0,765
|
Заключение
навигационный сигнал
судно
В данном курсовом проекте произведён расчет и проектирование судового
измерительно-вычислительного комплекса, предназначенного для измерения
навигационных параметров судна, математической обработки полученной информации
и предоставления судоводителю данных о глубине в районе местоположения судна,
его скорости, сносе под воздействием ветра и течения, курсе, а также
ортодромических и географических координатах. Информация о скорости судна
вводится от корреляционного лага. Для осуществления счисления пути используется
информация от геоэлектромагнитного измерителя скорости.
С целью увеличения точности счисления координат местоположения судна в
состав измерительно-вычислительного комплекса введена система коррекции Glonass.
В курсовом проекте был произведен расчет пьезоэлектрического
гидроакустического преобразователя эхолота, рассчитаны характеристики
приемопередающего тракта, разработаны структурные схемы системы счисления
координат судна курсоскоростным методом, системы коррекции по данным ИСЗ, общая
схема измерительно- вычислительного комплекса. Также был произведен расчет
аналоговой части корреляционного лага, работающей в режиме “Калибровка”. В
качестве прототипа для расчета надежности использовалась аналоговая часть лага SAL-840.
Данный измерительно-вычислительный комплекс удовлетворяет всем
предъявляемым к таким системам требованиям, что подтверждается соответствующими
проверочными расчетами.
Проектирование данного измерительно-вычислительного комплекса
производилось с использованием современных средств вычислительной техники и
систем автоматизированного проектирования.
Список использованной литературы
1. Антонов Е.К. Оформление учебных
текстовых и графических документов. Методические указания. - Николаев.: УГМТУ,
1989 г.
2. Астахов В.С. Оценка надежности
судовых механизмов при проектировании. - Л.: Судостроение, 1979 г.
3. Балашков И.В., Гончаров И.И.
Геоэлектромагнитные измерители течений на ходу судна. - Л.: Судостроение, 1970
г. - 175 с.
4. Виноградов К.А. Абсолютные и
относительные лаги . - Л.: Судостроение, 1990 г.
5. Справочник по гидроакустике/ А.П.
Евтютов, А.Е. Колесников, Е.А. Корепин и др. - 2-е изд., перераб. и доп. - Л.:
Судостроение. - 552 с.
6. Судовые эхолоты. - Л.: Судостроение,
1982 г. - 232 с.
7. Хребтов А.А. Судовые измерители
скорости. - Л.: Судостроение, 1978 г. - 285 с.
8. Федоров А.А. Методические указания по
курсовому и дипломному проектированию по курсу "Судовые приборы и
информационно-вычислительные комплексы" - Николаев: УГМТУ, 1996. 73 с.
9. Смирнов Е.Л., Яловенко А.В., Воронов
В.В. Технические средства судовождения. Теория: учебник для вузов. СПб.:Элмор,
1996 - 544 с.
10.Смирнов Е.Л.,
Яловенко А.В., Перфильев В.К., Воронов В.В., Сизов В.В. Технические средства
судовождения. Том 2. Конструкция и эксплуатация: учебник для вузов. СПб.:Элмор,
2000 - 656 с.
11.Морская
навигационная техника. Справочник. Под ред. Е.Л. Смирнова - СПб.:Элмор, 2002 -
224 с.