Организация работы мультимодального терминала
Федеральное государственное бюджетное
образовательное учреждение
высшего профессионального образования
«Уральский государственный
университет путей сообщения»
Кафедра « УЭР»
РАСЧЕТНО-ГРАФИЧЕСКАЯ РАБОТА
По дисциплине: «Единая транспортная
система»
На тему: «Организация работы
мультимодального терминала»
Екатеринбург
Оглавление
Введение
. АНАЛИЗ РАБОТЫ ТЕРМИНАЛЬНОГО
КОМПЛЕКСА
.1 Технико-эксплуатационная
характеристика перевалочного узла
.2 Определение суточного
грузопотока
.3 Определение суточного
вагонопотока
.4 Определение суточного
судопотока
.4.1 Выбор судна
.4.2 Определение суточного
прибытия (отправления) судов
.5 Определение среднего
интервала прибытия судов в порт
. ВЫБОР СХЕМЫ РЕЧНОГО ПОРТА
.1 Характеристика и
особенности портов
.2 Характеристика смешанного
порта
. РАСЧЕТ ПОРТОВЫХ УСТРОЙСТВ
.1 Определение длины причала
.2 Определение потребного
количества погрузо-разгрузочных механизмов
.3 Расчет времени стоянки
судов в порту
.3.1 Время стоянки судов под
грузовыми операциями
.3.2 Продолжительность
вспомогательных операций.
.4 Расчет пропускной
способности и числа причалов
. РАСЧЕТ ЖЕЛЕЗНОДОРОЖНЫХ
УСТРОЙСТВ
.1 Размеры движения на
портовой станции
.2 Вместимость
погрузо-разгрузочных путей в порту
.3 Расчет времени обработки
вагонов в порту
. КОНТАКТНЫЙ ГРАФИК РАБОТЫ
ПЕРЕВАЛОЧНОГО УЗЛА
.1 Порядок построения
.2 Показатели единого
плана-графика
Библиографический список
Введение
Одной из важных задач по модернизации транспортной системы России
является проблема обеспечения скоординированной работы всех видов транспорта.
Задачи комплексного развития всех видов транспорта эффективно решаются в рамках
мультимодальных транспортных узлов, или, как их еще называют,
транспортно-логистических центров. Мультимодальные транспортные узлы способны
обеспечить работу транспорта по требованиям, соответствующим мировым
стандартам.
Технология работы мультимодального транспортного узла должна основываться
на едином сквозном технологическом процессе работы узла, предусматривающем
согласованный со всеми участниками процесса подвод грузопотоков и порожнего
подвижного состава( вагонов, судов, автомобилей) , обеспечивающего дальнейшую
перевозку груза.
Цель курсового проекта: посмотреть на организацию взаимодействия водного
и железнодорожного транспорта, на устройство порта, а так же рассчитать
необходимое количество устройств для удовлетворительной работы перевалочного
узла.
1. АНАЛИЗ
РАБОТЫ ТЕРМИНАЛЬНОГО КОМПЛЕКСА
1.1
Технико-эксплуатационная характеристика перевалочного узла
В состав перевалочного узла обычно входят несколько перевалочных районов
и обслуживающие их внешние устройства и сооружения железнодорожного и водного
транспорта. Перевалочный район - это территориально обособленная часть порта,
оборудованная всем необходимым: причалами, складами, перегрузочными машинами,
железнодорожными путями и т.д. Как правило, перевалочный район имеет
самостоятельное примыкание к железнодорожной сети.
К основным характеристикам перевалочного узла можно отнести грузооборот,
судооборот, вагонооборот и пропускную способность. Первые три показателя
определяют объем работы перевалочного узла, служат для расчета технического
оснащения портовых и железнодорожных устройств.
1.2
Определение суточного грузопотока
Размеры
грузовой и поездной работы станций и причалов узла измеряются в суточных
вагоно-, судо- и грузопотоках. Поэтому в проекте годовые грузопотоки
(в тыс. тонн) пересчитываются в среднесуточные грузо-,
вагоно- и судопотоки для каждого рода груза по формуле 1.1
т/сут.
(1.1)
где
- годовой грузопоток, тыс. т (исходные данные);
-
коэффициент неравномерности перевозки грузов (прил. А),
принимается
=1,1
- период
навигации, сутки, (исходные данные).
бумага
в рулонах:
т/cут
цемент
в мешках:
т/cут
1.3
Определение суточного вагонопотока
Суточный вагонопоток для каждого рода груза
ваг/сут
(1.2)
где
- техническая норма загрузки вагона, (приложение Б).
бумага
в рулонах:
ваг/сут
цемент
в мешках:
ваг/сут
1.4
Определение суточного судопотока
1.4.1 Выбор
судна
В состав речного флота входят суда всех классов - сухогрузные, наливные,
комбинированные, самоходные и несамоходные, внутреннего и смешанного
«река-море» плавания.
Для обеспечения перевозок по водным внутренним путям необходимо выбрать
оптимальный тип судна для каждого рода груза.
Для бумаги в рулонах выбираем судно - «Шестая пятилетка», 2000т./1560т.
Для цемента в мешках - «Шестая пятилетка», 2000т./2000т.
1.4.2
Определение суточного прибытия (отправления) судов
Суточное количество судов, необходимое для перевозки заданного
грузопотока, определяется по формуле (1.3), суд/сут:
(1.3)
бумага
в рулонах:
судна
цемент
в мешках:
судна
где
- грузоподъемность судна;
-
коэффициент использования грузоподъемности.
(1.4)
где
- число рейсов в год и рассчитывается по формуле:
(1.5)
бумага
в рулонах:
рейсов
цемент
в мешках:
рейсов
Данные
расчетов сводятся в таблицу 1.1
Таблица 1.1 -
Ведомость суточных грузо-, вагоно- и судопотоков
|
Направление перевалки
|
Род груза
|
Тип и характеристика судна
|
Тип вагона
|
Грузопоток, т
|
Вагонопоток, ваг.
|
Судопоток, суда
|
Интервал между суднами, ч
|
|
|
|
|
|
прибытие
|
отправление
|
прибытие
|
отправление
|
|
|
1
|
2
|
3
|
4
|
5
|
6
|
7
|
8
|
9
|
10
|
|
С ж.д на воду
|
Цемент в мешках
|
«Шестая пятилетка» Q
=2000 т L= 93,9 м В=13,4 м Н=12,4 м
|
КР
|
4125
|
57
|
-
|
-
|
3
|
12
|
|
С воды на ж.д
|
Бумага в рулонах
|
«Шестая пятилетка» Q
=2000 т L= 93,9 В=13,4 м Н=12,4 м
|
КР
|
2922
|
-
|
99
|
2
|
-
|
13
|
2. ВЫБОР
СХЕМЫ РЕЧНОГО ПОРТА
.1
Характеристика и особенности портов
речной порт
железнодорожный
Порт - это прибрежный пункт, имеющий удобные водные подходы и связанный
со стороны береговой территории с железнодорожным и автомобильным транспортом,
оборудованный перегрузочными комплексами, складами, устройствами для
обслуживания судов и пассажиров.
Основные функции порта:
1) перегрузочные работы - передача грузов с судов на другие виды
транспорта или в обратном направлении;
) обслуживание пассажиров - посадка-высадка пассажиров, продажа билетов,
хранение багажа и другие виды обслуживания;
) коммерческая и финансовая деятельность - привлечение грузов и
пассажиров, заключение договоров на перевозку, расчеты за перевозку и др.;
) комплексное обслуживание флота - снабжение судов, рейдово-маневровые
работы, бытовое обслуживание экипажей и др.;
) ремонт портовых объектов и техники;
) перевозки в местном сообщении - перевозки нерудных
строительныхматериалов, добываемых со дна рек, перевозки пассажиров на
пригородных и внутригородских линиях.
По расположению относительно русла реки порты делятся:
на русловые;
бассейновые (ковшовые);
смешанные.
В данном курсовом проекте по заданию принята схема ковшового порта.
2.2
Характеристика смешанного порта
Ковшовый порт имеет причалы, расположенные в ковшах и вдоль русла реки.
Достоинства порта ковшового типа:
территория более компактная и как, следовательно, меньшая длина
инженерных и транспортных сооружений;
изолирован от ледоколов;
Недостатки этой схемы следующие:
большой объем земляных работ;
стесненность акватории, то есть затруднено маневрирование судов;
повышенное заиливание дна, следовательно, меньше скорость течения.
3. РАСЧЕТ ПОРТОВЫХ УСТРОЙСТВ
3.1
Определение длины причала
Определяющим фактором в работе порта является производительность расположенных
в пределах прикордонной зоны причала перегрузочных устройств.
Причал - это участок порта, обеспечивающий обработку одного расчетного
судна. Он включает: причальную набережную со швартовыми устройствами,
фронтальные (прикордонные) и тыловые перегрузочные пути и склады, подъездные
пути, служебные здания и др. К основным размерам причалов относятся их длина,
глубина у причала, ширина прилегающей к кордону территории.
Длину
причала определяют, исходя из длины наибольшего расчетного судна
, которое может швартоваться у данного причала,
добавляя некоторый запас
с целью обеспечения безопасной стоянки судна и его
маневров в период подхода к причалу и отхода от него.
При
ковшовом расположении причального фронта длина причала принимается с учетом
взаимного расположения причалов
Рисунок
3.1 - Схема расположения причалов порта
(3.1)
м
где
- ширина расчетного судна.
-
зависит от размерений судов, вида причала в плане.
Численное
значение
зависит от размерений судов и определяется по таблице
3.1
Таблица
3.1- Значения
|
Габаритная длина размерений
судна
|
< 100100 ¸ 150151 ¸ 200
|
|
|
|
|
Расстояние безопасности
|
101520
|
|
|
|
3.2
Определение потребного количества погрузо-разгрузочных механизмов.
Наиболее распространенным, универсальным оборудованием расчетных портов
являются портальные краны. Они оснащаются сменным оборудованием и позволяют
перегружать различные виды грузов: штучные, навалочные, лесные и другие
технические характеристики портальных кранов приведены в приложении В.
В соответствии с заданием для каждого рода груза подбирается типовая
схема перевалки. Затем определяется необходимое для освоения суточного
грузооборота (по каждому виду груза) количество однотипных прикордонных
перегрузочных машин.
Число ПРМ определяется по формуле:
, (3.3)
где
- число смен за сутки, принимается трехсменная
работа;
-
коэффициент использования причала, учитывающий перерывы в работе причала по
метеоусловиям и в связи с проведением плановых ремонтов механизмов, сменой
технологического оборудования и т.п. т и определяется по приложению Г ;
-
коэффициент учета доли прохождения груза через склад, , определяется по
приложению Д;
- сменная
эксплуатационная производительность одной прикордонной машины, работающей
соответственно по варианту «судно-вагон», «судно-склад» или обратно.
Принимается по единым комплексным нормам выработки.
-коэффициент
повторной перегрузки груза, выполняемой по варианту «склад-вагон» или обратно;
-сменная эксплуатационная производительность одной
тыловой машины, работающей по варианту «склад-вагон».
бумага
в рулонах:
цемент
в мешках:
Рассчитав
количество погрузочно-разгрузочных механизмов необходимо определить количество
причалов:
(3.4)
бумага
в рулонах:
причалов
цемент
в мешках:
причала
Таблица
3.2. - Расчет числа погрузочно-разгрузочных машин
|
Род груза
|
Тип ПРМ
|
Объем перера-ботки
|
ЕНВ
|
kис.пр
|
ncм
|
k ск
|
Число ПРМ
|
|
|
|
П1
|
П2
|
П3
|
|
|
|
|
|
Бумага в рулонах
|
КРАН
|
425000
|
149
|
183
|
110
|
0,66
|
3
|
1
|
22
|
|
Цемент в мешках
|
КРАН
|
600000
|
200
|
220
|
-
|
0,7
|
1
|
9
|
|
Итого
|
|
|
|
|
|
|
|
|
31
|
Полученное число кранов может превышать вместимость прикордонных путей причала
(проверка вместимости осуществляется исходя из длины причала и максимального
вылета стрелы портального крана). Если число кранов, необходимых для
обслуживания судов, то следует увеличить число причалов.
3.3 Расчет
времени стоянки судов в порту
3.3.1 Время
стоянки судов под грузовыми операциями
Простой судов под грузовыми операциями определяется, исходя из
действующих судо-часовых норм:
, (3.5)
где
- судо-часовая норма времени грузовых работ, т/ч.
Под
судо-часовой нормой понимают среднее значение массы груза определенного вида,
который может быть погружен за 1 час на судно данного типа при оптимальном
числе грузовых линий и современной организации труда.
В
основе расчета
находятся комплексные нормы выработки на одну
механизированную установку из «Единых комплексных норм выработки и времени на
погрузо-разгрузочные работы, выполняемые в портах».
, (3.6)
где
- коэффициент перехода от нормы выработки в смену к
норме выработки в час;
-
количество механизмов;
- единая
комплексная норма выработки в смену одной погрузо-разгрузочной установки,
т/смену;
-
коэффициент снижения производительности установок при их концентрации на
обработке одного судна, определяется по таблице 3.2.
(3.7)
бумага
в рулонах:
т/смену
т/ч
цемент
в мешках:
т/смену
т/ч
.3.2
Продолжительность вспомогательных операций
Под вспомогательными операциями понимаются различные производственные
стоянки, не входящие в чистое грузовое время, устанавливаемое нормами грузовых
работ. К таким операциям относятся:
а) оформление прихода (отхода) судна,
б) открытие (закрытие) трюмов,
в) швартовка (отшвартовка) с маневрами,
г) оформление грузовых документов,
д) зачистка трюмов,
е) перестановка судна к другому причалу и т.п.
Для технологических расчетов имеет значение не столько продолжительность
отдельных операций, сколько общая занятость причала вспомогательными
операциями. Расчетные значения времени на вспомогательные операции даны.. Общее
время стоянки судна определяется
Тст
=
+
,
Таблица
3.4 - Определение времени стоянки судна в порту
|
Род груза
|
Тип судна
|
, ч , чТст
,ч , ч
|
|
|
|
|
Бумага в рулонах
|
Шестая пятилетка
|
3,1
|
3,1
|
6,2
|
13
|
|
Цемент в мешках
|
Шестая пятилетка
|
7,7
|
3,5
|
11,2
|
12
|
Получение нормы простоя судов следует сравнить со средним интервалами
прибытия судов в порт, исходя из условия взаимодействия
≥
Тст
Нормы
простоя судов соответствуют интервалам.
3.4 Расчет
пропускной способности и числа причалов
Комплексным показателем производственной мощности перевалочного узла
является его пропускная способность.
В данной работе рассматриваются аналитический и графический методы
расчета. Вначале выполняются расчеты по каждому территориально и
производственно - обособленному элементу: причалу, складу, участку, парку путей
и т.п. Затем строится графическая модель работы перевалочного узла.
Пропускная способность порта в первом приближении определяется по
ведущему элементу - причальному фронту и его перегрузочному оборудованию. Остальные
технические элементы следует рассматривать с точки зрения обеспечения этой
пропускной способности.
Суточная
пропускная способность причала (
)
измеряется количеством тонн данного вида груза, перегружаемого за сутки
механизированными установками, расположенными на причале:
, (3.8)
где kис.пр - коэффициент использования
причал ;
-
суточный фонд рабочего времени перегрузочного фронта;
бумага
в рулонах:
т/сут
цемент
в мешках
т/сут
Годовая
пропускная способность причала определяется с учетом неравномерности по
формуле:
(3.9)
где
- коэффициент неравномерности принимается в пределах
1,1-1,2;
- период
навигации.
бумага
в рулонах:
т.
цемент
в мешках:
Пропускная способность порта принимается равной сумме пропускных
способностей всех причалов. Пропускная способность порта определяет его
максимально возможный грузооборот и должна быть выше его.
Pгод
> Q год
Бцмага в рулонах: 4057964>425000 - выполняется
Цемент в мешках: 2181818> 600000 - выполняется
Условие выполняется.
Число причалов по каждому роду груза определяется по формуле (3.11):
nпр = Qсут / Рсут
nпр
бумага = 2922 / 3985,5= 0,7=1 причал
nпр
цемент = 4125/3000= 1,37 =2 причала
4. РАСЧЕТ
ЖЕЛЕЗНОДОРОЖНЫХ УСТРОЙСТВ
.1 Размеры
движения на портовой станции
Массовые навалочные грузы, суточный вагонопоток которых превышает 50
вагонов, могут перевозиться маршрутами. Число маршрутов, прибывающих на станцию
за месяц, определяется по формуле:
, (4.1)
где
- число вагонов в маршруте.
бумага
в рулонах:
цемент
в мешках:
В
результате расчетов принимается не менее одного маршрута с данным родом груза в
сутки.
На
основании суточного вагонопоток и с учетом принятого числа маршрутов и их
состава составляется балансовая таблица, по которой определяется избыток или
недостаток порожних вагонов на портовой станции.
На
основании балансовой таблицы определяются следующие показатели работы станции:
общая
выгрузка, ваг/сутки -
;
общая
погрузка, ваг/сутки -
;
общее
прибытие вагонов -
;
общее
отправление вагонов -
.
где
,
- общее прибытие и отправление порожних вагонов;
определяется из таблицы 3.1 как сумма недостатков или избытков вагонов всех
типов в целом по станции.
Таблица 4.1 - Балансовая таблица
|
Наименование груза
|
Тип вагона
|
Прибытие
|
Отправление
|
Баланс порожних вагонов
|
|
|
|
|
избыток
|
недостаток
|
|
Цемент в мешках Бумага в
рулонах
|
кр кр
|
57/0 -
|
- 99/0
|
|
0/42
|
|
Всего
|
|
57/0
|
99/0
|
|
0/42
|
Количество передаточных поездов между станцией примыкания и портовой
определяется из следующих соотношений:
, (4.2)
где
- количество вагонов, прибывающих на станцию в
маршрутах, ваг/сутки;
- состав
передаточного поезда; принимается в пределах 25…35 вагонов.
= 57
вагон.
= 99
вагона.
Nпр = 57+99 =
156 вагонов.
Nот = 99+57 =
156 вагонов.
Nпр = Nот
Для
бумаги:
поезда
Для
цемента:
поезда
4.2
Вместимость погрузо-разгрузочных путей в порту
Вместимость погрузо-разгрузочных путей (L) определяется типом перегрузочного фронта. Таких типов
четыре в зависимости от места положения причала и числа стрелочных переводов на
причальных железнодорожных путях.
Рисунок
4.1 - Конечный причал с тупиковыми железнодорожными путями.
Рабочая
длина перегрузочного фронта по кордону (Lп) и в тылу (Lприч)
составляет: L= Lпр=117,3 м.
Число
вагонов в одной подаче на причал определяется максимальной вместимостью
перегрузочного фронта:
(4.3)
где
l в - длина вагона, принимается l в =
15 м.
бумага
в рулонах:
вагонов.
цемент
в мешках:
вагонов.
.3 Расчет
времени обработки вагонов в порту
Время на погрузку (выгрузку) груженых вагонов одной подачи составляет:

, ч
(4.6)
где
tп-з - время на подготовительно-заключительные
операции, принимается 0,5…0,7ч.
Рассчитаем время обработки вагонов в порту:
2) цемент в мешках:
5. КОНТАКТНЫЙ
ГРАФИК РАБОТЫ ПЕРЕВАЛОЧНОГО УЗЛА
.1 Порядок
построения
Составление контактного графика завершает разработку единого
технологического процесса перевалочного узла. Контактный график - это
графическая модель работы ж.-д. станции и порта. Он увязывает
последовательность обработки судов и вагонов по всем причалам с графиками судов
и поездов.
Единый план-график позволяет выявить степень использования технической
оснащенности ж.-д. и портовых устройств, «узкие» места в технологии и
технической оснащенности, дает возможность заблаговременно разработать
организационно-технические мероприятия по улучшению работы перевалочного узла.
Единый план-график представляет собой сетку, на которой по горизонтали
нанесено время, а по вертикали - рейды прибытия и отправления, причалы, ж.-д.
пути станций, локомотивы и т. п. Сетка графика условно может быть разделена на
две части. В верхней части указываются последовательность и времягрузовой и
технической обработки вагонов, в нижней - судов. На основании суточного
плана-графика определяются общее время нахождения вагонов и судов в
перевалочном узле с расчленением по элементам, коэффициенты использования
маневровых локомотивов, парка приема, коэффициент прямой перевалки по каждому
роду груза, время простоя судов и др.
При построении суточного плана-плана графика используются следующие нормы
времени на выполнение следующих операций:
швартовка судна у причала - 15 мин;
осмотр судна и груза - 30 мин;
оформление документов на судно - 30 мин;
отшвартовка и отход судна от причала - 15 мин;
расформирование подачи - 15 мин;
приемосдаточные операции - 30 мин (1 мин на вагон);
взвешивание вагонов - 2 мин на вагон;
укладка тормозного башмака для закрепления вагонов или снятие его -0,04
мин;
прицепка группы вагонов к маневровому составу или локомотиву - 0,2 мин;
отцепка группы вагонов от маневрового состава или локомотива с точной
установкой - 1,4 мин;
включение и опробование автотормозов m вагонов в маневровом составе -
3+0,14 мин;
5.2
Показатели единого плана-графика
. Среднее время нахождения вагона в перевалочном узле, ч:
. Среднее время простоя вагонов до подачи под грузовые операции (включает
время на подачу):
3. Среднее время простоя под грузовыми операциями:
. Среднее время простоя вагонов до отправления из узла (включает время
уборки с грузовых путей):
. Коэффициент использования маневровых локомотивов:
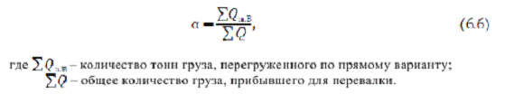
. Коэффициент прямой перевалки:
7. Время простоя судов в порту определяется по каждому судну как сумма
времени нахождения под всеми операциями, включая межоперационные простои.
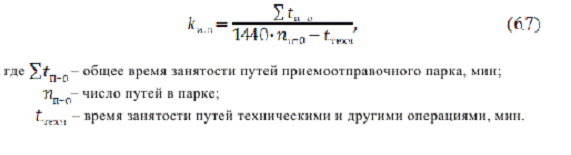
. Коэффициент загрузки приемо-отправочного парка:
Библиографический
список
1. Методичка «ОРГАНИЗАЦИЯ РАБОТЫ МУЛЬТИМОДАЛЬНОГО ТЕРМИНАЛА»
Е. Е. Смородинцева, Е. Н. Тимухина, М. А. Журавская, В. Ю. Пермикин
. Единые комплексные нормы выработки и времени на
погрузо-разгрузочные работы, выполняемые в речных портах и на пристанях. - 3-е
изд., испр. и доп. - М. : Транспорт, 1974. - 400 с.
. Технологические схемы и нормативы для производства
погрузочно-
разгрузочных работ : сб. - М.: Транспорт, 1997. - 153 с.