Борьба с помехами при измерении параметров биологических объектов

  • Вид работы:
    Дипломная (ВКР)
  • Предмет:
    Физика
  • Язык:
    Русский
    ,
    Формат файла:
    MS Word
    947,52 Кб
  • Опубликовано:
    2014-09-22
Вы можете узнать стоимость помощи в написании студенческой работы.
Помощь в написании работы, которую точно примут!

Борьба с помехами при измерении параметров биологических объектов

МИНИСТЕРСТВО ОБРАЗОВАНИЯ И НАУКИ РОССИЙСКОЙ ФЕДЕРАЦИИ

Федеральное государственное бюджетное образовательное учреждение

высшего профессионального образования

"КУБАНСКИЙ ГОСУДАРСТВЕННЫЙ УНИВЕРСИТЕТ"

Физико-технический факультет

Кафедра радиофизики и нанотехнологий




ВЫПУСКНАЯ КВАЛИФИКАЦИОННАЯ РАБОТА

БОРЬБА С ПОМЕХАМИ ПРИ ИЗМЕРЕНИИ ПАРАМЕТРОВ БИОЛОГИЧЕСКИХ ОБЪЕКТОВ












Краснодар 2014

Реферат


Выпускная квалификационная работа 48 с., 12 рис., 2 табл., 19 источников.

ЭЛЕКТРОКАРДИОГРАММА, ЭЛЕКТРОКАРДИОГРАФ, ЭЛЕКТРОКАРДИОСИГНАЛ, ЭКГ-АНАЛИЗ, ОСЦИЛОГРАФ, СИГНАЛЫ БИОЛОГИЧЕСКОГО ПРИСХОЖДЕНИЯ, ЭЛЕКТРИЧЕСКИЙ ИМПУЛЬС, ПОМЕХИ, ФИЛЬТР

Объектом изучения данной выпускной квалификационной работы являются методы регистрации электрической компоненты сигналов биологического происхождения, радиофизические аспекты приема данных сигналов, устройства, регистрирующие указанные сигналы.

Целью работы является изучение радиофизических основ регистрации электрических биопотенциалов, на примере электрокардиографии, современного оборудования и способов борьбы с помехами при регистрации биопотенциалов.

В результате выполнения выпускной квалификационной работы изучено радиофизические основы регистрации сигналов на примере электрокардиографии. Изучены принципы работы современного оборудования электрокардиографии, существующие способы борьбы и устранения помех. Предложена конструкция фильтра, на основе которой был собран электрокардиограф, была исследована работа электрокардиографа.

Содержание


ОБОЗНАЧЕНИЯ И СОКРАЩЕНИЯ

ВВЕДЕНИЕ

1. ОСНОВЫ РЕГИСТРАЦИИ СИГНАЛОВ БИОЭЛЕКТРИЧЕСКИХ ИЗМЕРЕНИЙ

1.1    История возникновения электрокардиографии

.2      Электрофизиологические основы электрокардиографии

.3      Принцип работы современного электрокардиографа

.4      Электрокардиография и ЭКГ высокого разрешения

.5 Перспективные направления ЭКГ

2. ПОМЕХИ И ИХ УСТРАНЕНИЕ ПРИ РЕГИСТРАЦИИ ЭКС

2.1 Помехи при регистрации ЭКС

2.2 Методы устранения сетевой помехи

2.3 Фильтрация, активные и пассивные фильтры, полосовой фильтр

2.4 Фильтрация шумов при снятии ЭКГ

3. БОРЬБА С ПОМЕХАМИ НА СОБРАННОМ ЭЛЕКТРОКАРДИОГРАФЕ

3.1 Сборка электрокардиографа, исследование его работы

ЗАКЛЮЧЕНИЕ

СПИСОК ИСПОЛЬЗОВАННЫХ ИСТОЧНИКОВ

электрокардиография помеха фильтр шум


Обозначения и сокращения


ЭКГ

электрокардиограмма

МЦК

многоканальный цифровой кардиограф

ЭКС

электрокардиосигнал

АЦП

аналого-цифровые преобразователи

КГР

кожно-гальванический рефлекс

СФП

симфазная помеха

ОУ

операционный усилитель

ЭДС

электродвижущая сила

РгПП

регистр последовательного приблежения

ФНЧ

фильтр нижних частот

ФВЧ

фильтр верхних частот

КНО

 код номера отведения

Ф

фильтр

КИ

код информации

НО

номер отведения

АК

аналоговый коммутатор

МУ

масштабный усилитель

АЦП

аналогово-цифровой преобразователь

Г

генератор

С1

С2

счетчик временных интервалов

СС

схема согласования

ДНО

дешифратор номера отведения

ДРИ

дешифратор номеров интервалов

НК

накопитель ОЗУ

МБА

многоканальный блок анализа

УК

узел калибровки

ЛУ

логический узел

БП

блок питания

ВУ

входной усилитель

 


ВВЕДЕНИЕ


Биоэлектрические процессы в организме являются источником диагностической информации о состоянии и деятельности тканей и органов. Регистрация потенциалов, возникающих на поверхности тела, может производиться длительно и многократно без каких-либо болезненных ощущений или вредного воздействия на организм. Это важное достоинство, наряду с большой информативностью, явилось одной из причин широкого распространения биоэлектрических методов исследования, которые используются во всех областях медицинской науки и практики: кардиологии, невропатологии, психиатрии, хирургии и т.д.

Современная диагностика сердечных заболеваний не может обойтись без электрокардиографического исследования, представляющего собой анализ зарегистрированной кривой изменения биопотенциалов сердца. Электрокардиография или метод электрокардиографического исследования является одним из самых распространенных методов обследования работы сердца у людей любого возраста. Электрокардиограмма представляет собой кривую токов возбуждения сердечной мышцы.

Среди методов обследования сердца, а их всего три: электрокардиография, рентгенография сердца и эхокардиография (ультразвуковое исследование сердца), метод стандартной электрокардиографии имеет ряд преимуществ. Он доступен, абсолютно безопасен, что позволяет проводить исследование повторно и оценивать динамику изменений, например, - на фоне лечения. Электрокардиография - объективна, поскольку точки наложения электродов постоянны, при этом грамотная врачебная интерпретация полученных результатов позволяет предполагать многие патологические состояния или отвергнуть их. Однако у этого метода есть и значительные недостатки. Одной из основных проблем электрокардиографии, со стороны области биомедицинской обработки данных, является отделение полезного сигнала от помех вызванных ЛЭП помехами, внешними электромагнитными полями, случайными движениями тела и дыхания. В данный момент, для очистки сигнала от нежелательных частотных диапазонов применяются различные цифровые фильтры. Однако, для уменьшения помех биомедицинских сигналов трудно применять фильтры с фиксированными коэффициентами, потому что поведение человека нельзя в точности предсказать [11].

Целью работы является разработка новых способов устранения помех при регистрации электрических биопотенциалов.

Для достижения поставленной цели необходимо решить следующие задачи:

изучить радиофизические основы регистрации сигналов на примере электрокардиографии;

изучить принципы работы современного оборудования электрокардиографии и существующие способы борьбы с помехами;

предложить новый способ борьбы с помехами при регистрации электрических биопотенциалов;

разработать и собрать основанный на нем электрокардиограф;

исследовать работу электрокардиографа.

1. ОСНОВЫ РЕГИСТРАЦИИ СИГНАЛОВ БИОЭЛЕКТРИЧЕСКИХ ИЗМЕРЕНИЙ

 

1.1 История возникновения электрокардиографии


История возникновения ЭКГ берет свое начало с середины девятнадцатого века. В 1856 году было доказано, что в сердце возникает разность потенциалов при возбуждении. Именно тогда был поставлен доказывающий опыт Мюллером и Келликером. Тогда к изолированному сердцу был подведен нерв, идущий к лягушиной лапке, нерв передавал импульс к лапке от сокращающегося сердца, она при этом вздрагивала. Со временем развития электроники, и с появлением чувствительных приборов измерения появилась возможность регистрировать сигналы сердца, методом прикладывания электродов к коже человека. В 1887 году ученый из Англии А. Уоллер первым зарегистрировал ЭКГ человека, используя данную методику. Он сделал это при помощи капиллярного электрометра, работающего с ртутью и серной кислотой. В приборе имелся тонкий капилляр, через который пропускался ток, который на границе напряжения жидкостей преобразовывался. Так называемый кардиограф, тех времен, не нашел широкого применения. Только лишь в 1903 году нидерландец физиолог В. Эйнтховен изобрел более совершенное приспособление. Это был струнный гальванометр, своеобразный прототип современных экг аппаратов. Тогда об электрокардиографии начали говорить. Электрокардиограф Эйнтховена был малоинерционный, и позволял регистрировать довольно быстрые электрические процессы. После появления прибора Эйнтховена многие лаборатории стали исследовать отличительные особенности здорового и больного сердца. Ученый изобретатель В.Эйнтховен получил Нобелевскую премию в 1924 году. Параллельно с этим в России ученый А. Ф. Самойлов, который немало сил и энергии вложил в изучение и развитие электрокардиографии и получил за это Ленинскую премию. В результате дальнейшего развития техники, появление самописцев и электронных усилителей, электрокардиографы стали использоваться повсеместно, во всех больницах, для диагностических исследований сердечных заболеваний [3,11].

.2 Электрофизиологические основы электрокардиографии

Клиническая электрокардиография ставит своей задачей изучение связи между электрофизиологическим и клинико-анатомическим состоянием сердечной мышцы. Дополнительно к другим методам клинического исследования электрокардиография позволяет получить информацию, полезную для клинической диагностики. Такая задача требует, с одной стороны, знания сущности электрофизиологии сердца, а с другой - знакомства в каждом отдельном случае с клинической картиной болезни. Изучение взаимосвязи между электрофизиологией и функциональным, а также клинико-анатомическим состоянием сердца и составляет предмет электрокардиографической диагностики. За 60 лет существования электрокардиографического метода исследования теоретические проблемы, касающиеся вопроса происхождения зубцов и интервалов, вылилось в мембранную теорию биоэлектрических явлений. Еще в 1896 году Ю. В. Чаговцем была сформулирована физико-химическая теория природы биоэлектрических явлений. Опираясь на теорию электролитической диссоциации Аррениуса, автор разработал теорию, согласно которой наблюдаемые в живой ткани электрические токи являются диффузионными, возникающими вследствие ионных сдвигов. Разная концентрация положительно и отрицательно заряженных ионов в различных участках ткани, создающая в итоге появление разности потенциалов, обусловливается различной подвижностью ионов, образующихся в ходе изменения обмена веществ (анионов и катионов). Мембранная теория Бернштейна (1912) явилась дальнейшим развитием идей Ю. В. Чаговца. Теория возникновения биоэлектрических явлений заключается в следующем. Покоящаяся клеточная мембрана вдоль внутренней поверхности накапливает негативные ионы, а позитивные ионы - вдоль наружной поверхности. Каждый положительный заряд спарен и уравновешен своим антагонистом - отрицательным зарядом. Пара зарядов, максимально близких друг к другу, но обладающих противоположным знаком, образует дуплет или электрический диполь. Покоящаяся клеточная мембрана с ее двойным слоем зарядов, или диполей, находится в фазе поляризации (рисунок 1, а). Чувствительный гальванометр, присоединенный к электродам, лежащим на поверхности покоящейся клетки, не реагирует вследствие наличия высокого сопротивления клеточной мембраны. Если приложить импульс возбуждения к какой-нибудь точке клеточной мембраны, то в этой точке сопротивление клеточной мембраны уменьшается и наступает обмен зарядов: положительные заряда диполя диффундируют внутрь клетки и нейтрализуют свой отрицательный компонент - наступает фаза деполяризации (рисунок 1, б).

Рисунок 1 - Схема электрической активности изолированного волокна

Этот процесс последовательно распространяется на поверхности живой клетки и, таким образом, возникает движение зарядов от положительного к отрицательному, подобно тому, как от положительного полюса батареи ток течет к отрицательному полюсу. На поверхности изолированного мышечного волокна происходит количественный переход от потенциала с более высоким уровнем к потенциалу с более низким уровнем. Сила, под влиянием которой происходит обмен электролитов, именуется электродвижущей силой. Как мы указывали, локальная деполяризация приводит к деполяризации соседнего участка поляризованной мембраны, которая в свою очередь создает условия для деполяризации другого участка; так происходит до тех пор, пока импульс возбуждения не охватит всю клетку и дальше весь клеточный комплекс (рисунок 1в). Во время деполяризации мембранный ток течет на поверхности клетки таким образом, что позитивные компоненты диполя оставляют авангард фронта движения зарядов (рисунок 1, б). Позитивные компоненты диполя возвращаются внутрь клетки, но уже позади фронта, где меняют отрицательные заряды на положительные. Таким образом, получается как бы подвижная дипольная система. При движении процесса деполяризации на поверхности мембраны положительный полюс ориентирован в направлении покоящегося участка мембраны, а отрицательный - в направлении уже деполяризованного участка. На границе между отрицательными и положительными полюсами диполя проходит так называемая нулевая линия, по которой происходит взаимная нейтрализация зарядов (рисунок 1, г). Здесь разность потенциалов отсутствует, т. е. имеется нулевой потенциал.

Максимальное взаимодействие между компонентами диполя происходит по линии их соединения, по так называемой дипольной оси (рисунок 1, г). Точка пересечения линии нулевого потенциала и дипольной оси называется дипольным центром, разделяющим два одинаковых, но противоположных заряда (рисунок 1, г). Момент полной деполяризации всей мышечной клетки характеризуется тем, что внутриклеточная среда полностью изменила негативный заряд на позитивный, а поверхность мембраны, наоборот, из ранее позитивной стала негативной (рисунок 1, в). Этот момент характеризуется отсутствием разности потенциалов и предшествует фазе реполяризации, которая начинается на том же участке, где впервые начался процесс деполяризации, но с той разницей, что во время реполяризации мембранный ток имеет движение совершенно противоположное, а именно в своем движении отрицательные заряды диполей идут впереди положительных (рисунок 1, д). Процесс реполяризации продвигается по поверхности деполяризованной клетки таким образом, что внутриклеточная среда становится отрицательной, а наружная среда - положительной. С окончанием фазы реполяризации также возникает нулевой потенциал и вновь возвращается исходное состояние.  Таким образом, мышечное волокно (рисунок 1, ж) может быть полностью поляризовано (1) или же полностью (3) либо частично (2) деполяризовано. В первых двух случаях разность потенциалов исчезает [2].

1.3 Принцип работы современного электрокардиографа

Электрокардиограф - прибор, регистрирующий на бумаге изменение разности потенциалов между точками в электрическом поле сердца (на поверхности тела) во время его возбуждения.

Современные электрокардиографы должны осуществлять как одноканальную, так и многоканальную запись ЭКГ.

В случае многоканальной записи синхронно (изохронно) регистрируется несколько различных ЭКГ отведений, что значительно сокращает время исследования и дает возможность получить более точную информацию об электрическом поле сердца.

Электрокардиограф состоит из входного устройства (электроды, кабель отведений), усилителей биопотенциалов и регистрирующего устройства.

Разность потенциалов с поверхности тела снимается посредством металлических электродов, укрепленных на различных участках тела резиновыми ремнями или грушами. Система расположения электродов называется электрокардиографическими отведениями. В клинической практике наиболее распространены отведения от различных участков поверхности тела. Эти отведения называются поверхностными. При регистрации ЭКГ обычно используют 12 общепринятых: 6 от конечностей и 6 грудных. Первые 3 стандартных отведения были предложены еще Эйнтговеном. Электроды при этом накладываются следующим образом:. отведение: левая рука (+) и правая рука (-);. отведение: левая нога (+) и правая рука (-);. отведение: левая нога (+) и левая рука (-).

Оси этих отведений образуют во фронтальной плоскости грудной клетки так называемый треугольник Эйнтговена. Регистрируют также усиленные отведения от конечностей:

- aVR - от правой руки;

aVL - от левой руки;

- aVF - от левой ноги.

К положительному полюсу аппарата присоединяют проводник электрода от соответствующей конечности, а к отрицательному полюсу - объединенный проводник электродов от двух других конечностей. Усиленные отведения от конечностей находятся в определенном соотношении со стандартными. Так, отведение aVL в норме имеет сходство с I отведением, aVR - с зеркально перевернутым II отведением, aVF сходно со II и III отведениями. Шесть грудных отведений обозначают V1 - V6. Электрод от положительного полюса устанавливают на следующие точки:1 - в четвертом межреберье у правого края грудины;2 - в четвертом межреберье у левого края грудины;3 - посередине между точками V2 и V4;4 - в пятом межреберье по левой срединно-ключичной линии;5 - на уровне отведения V4 по левой передней аксиллярной линии;6 - на том же уровне по левой средней аксиллярной линии.

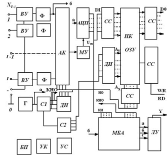
На рисунке 2 изображена структурная схема многоканального цифрового кардиографа, предназначенного для снятия ЭКГ одновременно по нескольким отведениям, преобразования этих сигналов в цифровую форму и записи в ОЗУ для дальнейшего документирования и анализа. Особенностью МЦК является автоматическое измерение основных параметров ЭКГ и логическая обработка результатов измерений. МЦК может, выполнятся как отдельный переносной прибор, так и в виде входного блока стационарного кардиографа.

Рисунок 2 - Структурная схема многоканального электрокардиографа

Обозначение блоков кардиографа: ВУ - входной усилитель, КНО - код номера отведения, Ф - фильтр, КИ - код информации, НО - номер отведения, АК - аналоговый коммутатор, МУ - масштабный усилитель, АЦП - аналогово-цифровой преобразователь, Г - генератор, С1 - счетчик- делитель отведения, С2 - счетчик временных интервалов, СС - схема согласования, ДН - дешифратор номера отведения, ДИ - дешифратор номеров интервалов, НК - накопитель ОЗУ, МБА - многоканальный блок анализа, УК - узел калибровки, ЛУ - логический узел, БП - блок питания.

Малое напряжение (не более 10 В), воспринимаемое электродами, подается на систему биоусилителей. В результате усиления небольшие колебания напряжения усиливаются во много раз и подаются в регистрирующее устройство прибора.

Выработанные за время развития электрокардиографии стандарты на технические характеристики приборов вполне обоснованы, объяснимы и в совокупности определяют структурный состав и схемотехническое решение основных блоков и узлов электрокардиографов.

Электрокардиограмму регистрируют на бумаге чернильным или тепловым способом [4,12].

В настоящее время электрокардиограф условно можно разделить на следующие блоки:

входной узел;

преобразовательный узел;

обрабатывающий узел с устройством управления (клавиатура);

узел отображения (Индикация);

узел регистратора (пишущий узел);

узел связи с внешней средой.

Входная часть состоит из:

входного кабеля (кабеля пациента) с определенным количеством электродов (количество электродов варьируется в зависимости от методики взятия отведений; для общепринятых стандартных отведений необходимо 10 проводов с электродами; для методики исследования "по Франку" семь электродов и т.д.);

блок входных усилителей;

системы защиты входов усилителей (от кратковременных, но мощных перегрузок, от воздействия диффибрилятора, (возможно от действия электроножа) и т.п.) [5].

Для измерения сигналов используют, как минимум, два электрода, которые располагают на поверхности тела пациента. Электроды могут быть поляризующиеся и неполяризующиеся, при этом первые аналогичны конденсаторам (прохождение через них постоянного тока вызывает непрерывно увеличивающееся падение напряжения), а вторые аналогичны сопротивлениям (прохождение через них постоянного тока вызывает постоянное по величине падение напряжения). Обычно используемые электроды по своим характеристикам занимают промежуточное положение между поляризующимися и неполяризующимися электродами. Поляризующиеся электроды представляют собой металлическую пластинку, покрытую серебром. Реполяризующиеся электроды представляют собой пластинку с гальваническим серебряным покрытием, на которое нанесен слой хлористого серебра (AgCl). Наилучшими параметрами обладают электроды, содержащие три части Ag и семь частей AgCl.

Поскольку практически все современные электрокардиографические приборы являются цифровыми устройствами (имеют в своем составе микроконтроллер), то имеется узел преобразования аналоговых сигналов в цифровые, определенной разрядности АЦП (аналого-цифровые преобразователи).

Наличие цифровой части прибора обосновано многими факторами это и удобство последующей обработки информации, и регулируемая точность представления, и гибкость изменения алгоритмов обработки и прочее.

В конечном итоге прибор (электрокардиограф) должен отобразить электрокардиограмму, вполне определенный график изменения ЭДС сердца на твердом носителе позволяющим длительное хранение. И по сей день этим носителем является бумага [4].

Узел регистратора и в настоящее время является достаточно проблемным устройством. На заре развития электрокардиографии применялись сложные электромеханические устройства.

Обязателен лентопротяжный механизм для подачи бумаги свернутой в рулон на пишущее устройство с достаточно точно выверенной скоростью. В качестве пишущей детали использовалось тонкое перо с капиллярным каналом для подачи чернил.

Отклонение пера обеспечивалось гальваническим методом посредством высокопрецизионной системы. (Рамка с током в магнитном поле). Таким образом, требования к пишущей системе настолько высоки, что до сих пор этот блок остается весьма дорогим устройством. ( Примерно 10 % стоимости прибора).

При разработке пишущего узла приходится решать множество проблем связанных именно с высокими требованиями точности регистрации. Скорость подачи носителя (бумаги) определена медицинскими требованиями и ГОСТом. Необходима система регулирования скорости. И в настоящее время во многих разработках продолжает применяться гальваническая система управления пером и само перо.

Как известно любая электромеханическая система, имеющая множество движущихся деталей ненадежна. И в основном надежность и долговечность всего прибора определяется именно этим сложным узлом. На сегодня методы записи электрокардиограммы определяются практически всего 2-мя конструктивными решениями. И в настоящее время используется перьевой метод записи. Запись осуществляется на специальной термобумаге термопером.

Подобный принцип записи характерен основном для одноканальных приборов.

Для многоканальных (регистрирующих параллельно несколько каналов) сейчас используется принцип терморегистрации посредством так называемых термоголовок. Термоголовка представляет собой высокопрецизионное устройство созданное посредством микротехнологий и является набором плотноупакованных терморезисторов нанесенных на керамическое или ситалловое основание в виде линейки.

Плотность размещения терморезисторов очень высока и достигает 32 точек/мм. Промышленность выпускает термоголовки шириной от 40 мм до 300 мм. Для электрокардиографических задач регистрации на настоящее время определена минимальная допустимая плотность точек как 6-8 точек/мм. И таким образом можно подсчитать, что количество терморезисторов даже в самой узкой головке измеряется сотнями штук. Запись посредством термоголовки осуществляется так же на специальной термочувствительной бумаге. Бумага должна быть прижата по всей длине термолинии к поверхности термоголовки.

На момент касания терморезисторы в местах, где необходимо отобразить точку нагреваются, и на бумаге остается след. Терморезисторам необходимо остыть до определенного уровня. Далее бумага продвигается с заданной скоростью и цикл регистрации повторяется. Подобный принцип регистрации удобен тем, что позволяет отображать и графики и текст с минимумом движущихся частей. Варьируя интенсивность нагрева возможна и многотоновая регистрация (Оттенки серого) [4-7].

Устройство управления и передачи может взаимодействовать с аналоговым сигналом через АЦП, задача которого состоит в преобразовании входного напряжения в пропорциональное ему число. Методы аналого-цифрового преобразования более разнообразны, чем цифро-аналогового. Объясняется это тем, что АЦП можно осуществить, используя целый ряд систем (параллельный, с двухтактным интегрированием, последовательного приближения и т.д.). Рассмотрим принцип действия только преобразователя последовательного приближения, наиболее часто используемый в медицинских приборах, что объясняется простотой устройства, а также высокой скоростью и постоянным временем преобразования, не зависящим от амплитуды аналогового сигнала. Аналоговый входной сигнал, аппроксимируется двоичным кодом с последующей проверкой каждого бита в этом коде до тех пор, пока не будет достигнуто наилучшее приближение. Значение аналогового сигнала в двоичном коде сохраняется в регистре последовательного приближения (РгПП). Поразрядно РгПП соединен с входным буферным устройством, обеспечивающим цифровой выход АЦП с необходимым уровнем выходного сигнала. Вся работа АЦП тактируется тактовым генератором. После N тактов сравнения Iвх и IЦАП на входе ЦАП получается N-разрядный двоичный код, который является эквивалентом аналогового сигнала. Преобразование происходит за N тактов, поэтому скорость формирования N-разрядного слова всегда одинакова. Установка РгПП в исходное состояние и запуск его в режим преобразования производится по внешнему логическому сигналу. По окончании преобразования АЦП вырабатывает сигнал "Готовность данных".

.4 Электрокардиография и ЭКГ высокого разрешения

Электрокардиография - это запись электрических сигналов, генерируемых при работе сердца. Сигнал ЭКГ снимается с кожных покровов при помощи электродов, размещаемых в определенных точках. Кривая ЭКГ имеет характерную форму, пики и интервалы между пиками обозначаются латинскими буквами P, Q, R, S, T и U ( рисунок 3). Горизонтальная линия, которая записывается при отсутствии тока, называется изолинией. Запись ЭКГ выглядит в виде зубцов. Зубцы, расположенные выше изолинии называются положительными, ниже - отрицательными. Различают зубцы: P, Q, R, S, T. В некоторых случаях присутствует зубец U. Зубцы P, R, T - направлены вверх, а зубцы Q, S - вниз.

Зубец P - возникает в результате возбуждения предсердий, его амплитуда в норме 2-2,5 мм.

Сегмент PQ - равномерный охват предсердий возбуждением и проведение импульса по пучку Гиса, его ножкам и волокнам Пуркинье.

Зубцы QRS - это комплекс, который образуется в результате возбуждения желудочков.

Сегмент ST - равномерный охват возбуждением обоих желудочков. В норме он располагается на уровне изолинии.

Зубец T - процесс выхода желудочков из состояния возбуждения (реполяризация).

Зубец U - в некоторых случаях регистрируется после зубца Т. Он возникает из-за запаздывания реполяризации отдельных участков миокарда желудочков. Часто наблюдается при различных патологиях [2].

Зубцы Q, R и S вместе именуются комплексом QRS, интервал между окончанием зубца S и началом зубца Т известен, как сегмент ST. Составляющие комплекса QRS именуются так, как представлено на рисунке 4. Если

Рисунок 3 - Форма сигнала ЭКГ

первый зубец комплекса QRS отрицательный - он обозначается как зубец Q (рисунок 4. а). Все направленные вверх зубцы обозначаются буквой R (рисунок 4. б), независимо от того, имеется перед ними зубец Q или нет (рисунок 4. в). Любой отрицательный зубец комплекса QRS после зубца R обозначается буквой S (рисунок 4. г), независимо от того, был ранее зубец Q или нет (рисунок 4. д).

 (а) Зубец Q. (б, в) Зубцы R. (г, д) Зубцы S

Рисунок 4 - Составляющие комплекса QRS

ЭКГ является основным методом диагностики нарушений ритма сердца. Контроль эффективности лечения аритмий также осуществляется на основе ЭКГ. ЭКГ помогает разобраться в причинах боли в грудной клетке. ЭКГ помогает диагностике причин одышки. На практике, анализ ЭКГ - это распознавание паттернов, т. е. отнесение электрокардиографических образов (форма зубцов, комплексов и их сочетания) к определенной патологии. Тем не менее, можно анализировать ЭКГ, основываясь на базовых электрофизиологических принципах, помня о нескольких простых правилах и основных фактах [3].

Входные сигналы, обрабатываемые аналоговой частью системы ЭКГ, лежат в диапазоне от 0.5 до 5 мВ, при наличии постоянной составляющей ±300 мВ, возникающей из-за контактной разности потенциалов между электродами и кожей, и разностью потенциалов между электродами и землей до 1.5 В. Полезная составляющая сигнала ЭКГ зависит от сферы применения системы и лежит в диапазоне частот от 0.5 до 50 Гц для систем мониторинга в отделениях интенсивной терапии, и может достигать 1 кГц в системах измерения запаздывающих потенциалов (в кардиостимуляторах). Стандартная клиническая система ЭКГ имеет полосу пропускания от 0.05 Гц до 100 Гц. Первый максимум частот составляет 1,3 Гц и соответствует предсердному зубцу (Р), второй максимум частот около 12-15 Гц соответствует быстрому колебанию (QRS); промежуточные частоты 2-5 Гц приходятся на конечное колебание (зубец Т). Более высокие частоты (70 Гц и выше) проявляются на электрокардиографической кривой как расщепления, зазубринки или утолщения, накладывающиеся на быстрое колебание.

Сигнал ЭКГ может быть загрязнен различными видами шума. Источники шума:

помехи промышленной частоты: 50 Гц;

контактный шум электродов: контактная разность потенциалов электрод-кожа, создающий основной дрейф нуля;

артефакт движения: сдвиги постоянной составляющей, обусловленные изменением сопротивления электрод - кожа;

дыхание;

высокочастотные электромагнитные помехи от других устройств, возбуждаемые в проводах электродов, выступающих в качестве антенн.

Для точной расшифровки данных необходимо провести фильтрацию, что бы уменьшить влияние всех этих источников шумов [1].

Электрокардиография - наиболее широко применяемая и изученная область анализа биопотенциалов. Однако серийно выпускаемые приборы с относительно низким отношением сигнал/шум не позволяют использовать всю информацию ЭКС, которую можно получить при технически достижимых в настоящее время возможностях электрокардиографов.

Среди методов повышения диагностической информативности электрокардиографии дополнительно усиленная (крупномасштабная) ЭКГ заняла прочное место в деятельности научно-исследовательских учреждений и позволила получить важную для диагностики информацию о больных.

Усиленная (крупномасштабная) электрокардиография требует регистрации ЭКГ сигналов с чувствительностью 50-100 мм/мВ. Ясно, что требования к подобного рода аппаратам должны быть иными, чем к типичным электрокардиографам. Такое усиление требуется для выявления низкоамплитудных элементов ЭКГ. Этим можно получить дополнительную информацию об электрической активности миокарда и выработать новые диагностические критерии, способствующие более точной интерпретации изменений ЭКГ [4].

В клинической электрокардиографии стала классической запись кривых при чувствительности электрокардиографа 10 мм/мВ. Выбор такого усиления не обусловлен какими-либо специальными техническими или медицинскими требованиями. Однако при подобной чувствительности некоторые элементы ЭКГ остаются невыраженными, что приводит к определенным трудностям при их оценке. В серийных приборах максимальная чувствительность ограничена требованиями 20 мм/мВ [4,6].

Если рассматривать ЭКГ как стационарный сигнал, то для получения крупномасштабной ЭКГ можно было бы использовать и метод так называемого когерентного накопления, основанный на том, что аналоговый ЭКС аналого-цифровым преобразователем превращается в цифровой. При этом случайные помехи при усреднении сигнала погашаются, а полезный сигнал, если исходить из предположения, что он имеет одинаковую величину и время возникновения, усиливается по мере увеличения числа обработанных комплексов. Подобный подход подкупает предполагаемой возможностью избавления от помех, сколь угодно большого, усиления полезного сигнала и возможностью автоматического вычисления различных ЭКГ-признаков. Поэтому он использовался в системах автоматического анализа ЭКГ и даже с целью выявления потенциалов предсердно-желудочкового пучка (пучок Гиса) [7,8].

.5 Перспективные направления ЭКГ

С развитием информационно-коммуникационных технологий современные кардиомониторы становятся все более интеллектуальными. В настоящее время в процессе постановки диагноза активно используются все новые возможности: повышается многоканальность снятия электрокардиограммы (ЭКГ), активно развивается поверхностная многоэлектродная электрокардиография, появилась возможность сверхдлительного мониторирования работы сердечно-сосудистой системы пациента, широко используется векторный ЭКГ-анализ и электрокардиография высокого расширения. Все это требует систематизации всего процесса автоматической обработки электрокардиосигнала (ЭКС) и поиска новых, более эффективных подходов к диагностике сердечно-сосудистых заболеваний по ЭКС [4,10].

Всю практику ЭКГ - анализа можно представить как многоэтапный процесс, целью которого является выявление симптомов сердечно-сосудистых заболеваний и устранение их причин. Перечислим этапы этого процесса:

сбор данных;

прямое преобразование данных;

обработка данных, включая выделение врачебных информативных признаков и усиление их значимости на основе математического анализа;

интерпретация результатов обработки;

обратное преобразование данных;

оценка степени расхождения входных и выходных данных;

принятие диагностического решения.

Повышение эффективности результатов кардиодиагностики зависит от методов и алгоритмов, применяемых на всех перечисленных этапах. Анализ проблемы показал, что наиболее перспективными направлениями ЭКГ-анализа на современном этапе развития являются следующие:

нечеткий подход;

многомасштабный (вейвлет) анализ;

сочетание алгоритмов, работающих в частотной, частотно-временной и временной области [10].

Для реализации перечисленных подходов существует структура системы автоматического ЭКГ - анализа, представленная на рисунке 5.

Рисунок 5 - Структура ЭКГ - анализа

При получении и обработке электрокардиосигнала (ЭКС) приходится считаться с тем обстоятельством, что полезный сигнал зашумлен помехами, имеющими различное происхождение, интенсивность, спектральные и статистические параметры и т.д. Основными видами помех, проявляющихся на ЭКС, являются: мышечный тремор, сетевая помеха, артефакты движения. Проблема помехоустойчивой обработки ЭКС заключается не только в подавлении описанных выше помех, в зависимости от целей и задач, применяются различные фильтрующие процедурприменяются различные фильтрующие процедуры.

Структура работает следующим образом. Аналоговым фильтром производится предварительная фильтрация электрокардиосигнала в частотной области, затем устранение шумовых компонент с помощью вейвлет-преобразования сигнала и его последующего восстановления без некоторых коэффициентов. В структуре сформированы два канала электрокардиографического анализа: идентификация формы производится на основе анализа в частотно-временной области, а для анализа ритма используется нечеткая логика [9,10].

2. ПОМЕХИ И ИХ УСТРАНЕНИЕ ПРИ РЕГИСТРАЦИИ ЭКС

.1 Помехи при регистрации ЭКС

Для регистрации электрокардиосигнала (ЭКС) идеальным является такой усилительный канал, который обладает бесконечно большим полным входным сопротивлением, позволяет сколь угодно точно получать сигналы заданных ЭКГ-отведений по отводимым с помощью электродов потенциалам, полностью подавляет помехи от силовой сети, не чувствителен к потенциалам поляризации электродов и разностным помехам, лежащим вне полосы полезного сигнала, не имеет собственных шумов, не выходит из строя при воздействии на него значительных кратковременных перегрузок, а также не вносит частотных и нелинейных искажений в полосе частот и динамическом диапазоне полезного сигнала.

Под помехами понимают сравнимые с величиной полезного сигнала напряжения, присутствующие в потенциалах, отводимых с помощью электродов.

Помехи, возникающие при усилении биопотенциалов, по взаимодействию с входным полезным сигналом (в данном случае ЭКС) можно разделить на аддитивные и мультипликативные.

Аддитивные помехи складываются с полезным сигналом. Они вносят наибольшую погрешность при регистрации ЭКС. В свою очередь, аддитивные помехи можно подразделить на разностные и синфазные.

Разностными называют помехи, мгновенные значения которых на активных входах усилителя биопотенциалов равны по величине и противоположны по знаку. К их числу относятся составляющие за счёт биоэлектрической активности соседних органов, неравенства поляризационных потенциалов электродов, напряжение кожно-гальванического рефлекса (КГР). Кроме того, разностную помеху могут создавать магнитные поля, пронизывающие контур, образованный проводами, соединяющими электроды с усилителем биопотенциалов. [4]

Синфазными, или помехами среднего уровня, называются помехи, мгновенные значения которых на активных входах усилителя биопотенциалов совпадают.

В частности, для синусоидального сигнала это означает совпадение амплитуд и фаз колебаний. Наличие ёмкости между проводами силовой или осветительной сети и пациентом приводит к тому, что на поверхности тела относительно земли присутствует напряжение помехи частотой 50 Гц, амплитуду и фазу которого вследствие относительно хорошей проводимости тканей организма можно считать практически одинаковыми во всех точках тела.

Инфранизкочастотные синфазные помехи создаются средним уровнем поляризационных потенциалов электродов, а среднечастотные и высокочастотные - средним уровнем биоэлектрической активности соседних органов и КГР. Однако эти составляющие синфазных помех оказывают незначительное влияние на точность регистрации [9].

Мультипликативные помехи изменяют параметр одного из элементов контура передачи сигнала, например сопротивление между электродом и кожей в результате высыхания прокладок, меняют коэффициент передачи полезного сигнала помехой.


2.2 Методы устранения сетевой помехи

Исторически первым приемом уменьшения помехи является применение "Рабочего заземления".

В целом при использовании рабочего заземления величина синфазной помехи обычно имеет значение порядка десятков милливольт. С таким уровнем помехи каждый усилитель биосигналов должен нормально работать без зашумления полезного сигнала (т.е. усилитель должен подавлять этот уровень помехи. После подавления остаточная помеха допустима на уровне единиц мкВ, следовательно, коэффициент подавления должен быть не менее 10000 раз, а без использования рабочего заземления - 1000000 раз. Таков порядок эффекта уменьшения помехи рабочим заземлением). Применение рабочего заземления очень неудобно в портативных приборах, поэтому часто используют аккумуляторное питание, резко уменьшающее наводимые помехи [4].

Рассмотрим, каким образом можно достичь подавления сетевой помехи.

Традиционным методом борьбы с сетевыми наводками является использование свойства ее синфазности в теле человека. За счет синфазности появляется возможность уничтожения помехи вычитанием сигнала одного электрода из всех остальных. При этом не происходит потери информации, т.к. если одновременно потенциал всех электродов увеличим или уменьшим, распределение потенциалов по электродам не изменится. После вычитания потенциал вычитающего электрода считаем нулевым. Безразлично, какой электрод мы принимаем за вычитающий (референтный). Качество вычитания измеряют коэффициентом подавления синфазной помехи (СФП). Коэффициент подавления СФП измеряется в разах (или Дб), и определяется как отношение поданного на вход испытательного синфазного сигнала к наблюдаемому остатку от него. Значение остатка пересчитывается ко входу усилителя [9].

Подавление СФП требует прецизионных операционных усилителей (ОУ) и точной установки их усилений. (Для достижения качества вычитания 120 дБ неодинаковость усиления по каналам должна быть менее 10-6). Такое почти не реально. Поэтому приходится использовать дополнительные пути и от вычитания на ОУ требовать только 60-70 дБ подавления (1000 - 3000 раз). Это достигается при точности номиналов используемых резисторов 0.1 %. (Последнее время появились схемные решения, позволяющие снизить требования к точности резисторов до 0.5-1 %).

Вторым способом борьбы с синфазной помехой является использование рабочего заземления. При этом при введении рабочего заземления увеличивается емкость тело-земля от значения 200 пФ до величины емкости электрод/кожа, т.е. до 47 нФ, или более чем в 200 раз. Соответственно величина СФП падает в 200 раз, но все еще остается очень большой (около 10 мВ). Этот остаток должен подавляться вычитанием.

Третьим путем уменьшения наводок является уменьшение Z кожи в цепи электрода N. Если Rкожи = 0 то помеха отсутствует. Поэтому принимаются все меры уменьшения Rкожи, (от хорошей обработки кожного покрова под электродом, применения электродных паст до специальных схем).

Четвертым методом является выделение изолированной рабочей части. (Рабочая часть - все узлы и элементы, имеющие электрическое соединение с электродами, накладываемыми на пациента). Рабочая часть УБС отделена от остальной схемы дополнительной изоляцией, например вводят второй изолирующий трансформатор между входными ОУ и основной частью, содержащей источники питания, пульты управления и регистратор. Емкостная связь между этими частями делается минимальной (лучше всего применять радиоканал и аккумуляторное питание). В этом случае изолированная рабочая часть становится эквипотенциальной с телом пациента и токи в цепи электрода N не протекают (а следовательно и не выделяется синфазная помеха). Степень эквипотенциальности определяется величиной остаточной емкости между основной и рабочей частью. Она сравнивается с величиной емкости 47 нФ эквивалента кожи и емкости 200 пФ пациент - земля. Если эта емкость не более 2 пФ, то ослабление СФП за счет введения изолированной рабочей части достигает 40 дБ. Остальные 60-80 дБ обычно обеспечиваются вычитанием во входных каскадах ОУ.

Пятым, наиболее перспективным способом подавления сетевой помехи является использование режекторных фильтров, вырезающих некоторую область частотного спектра, настроенных на частоту силовой сети [4,9].

.3 Фильтрация, активные и пассивные фильтры, полосовой фильтр, фильтры верхних и нижних частот

Фильтрация - преобразование сигналов с целью изменения соотношения между их различными частотными составляющими. Фильтры обеспечивают выделение полезной информации из смеси информационного сигнала с помехой с требуемыми показателями. Основная задача выбора типа фильтра и его расчета заключается в получении таких параметров, которые обеспечивают максимальную вероятность обнаружения информационного сигнала на фоне помех. Частотно-избирательная цепь, выполняющая обработку смеси сигнала и шума некоторым наилучшим образом, называется оптимальным фильтром. Критерием оптимальности принято считать обеспечение максимума отношения сигнал-шум. Это требование приводит к выбору такой формы частотного коэффициента передачи фильтра, которая обеспечивает максимум отношения сигнал-шум на его выходе. В задачах линейной фильтрации предполагается, что наблюдаемый реальный процесс представляет собой аддитивную смесь сигнала и помехи.

В большинстве случаев электрический фильтр представляет собой частотно-избирательное устройство. Следовательно, он пропускает сигналы определенных частот и задерживает или ослабляет сигналы других частот. Наиболее общими типами частотно-избирательных фильтров являются фильтры нижних частот (пропускают низкие частоты и задерживают высокие частоты), фильтры верхних частот (пропускают высокие частоты и задерживают низкие частоты), полосовые фильтры (пропускают полосу частот и задерживают те частоты, которые расположены выше и ниже этой полосы) и режекторные фильтры (задерживают полосу частот и пропускают частоты, расположенные выше и ниже этой полосы).

Пассивные фильтры представляют собой устройства, которые создаются на основе резисторов, конденсаторов и катушек индуктивности, а именно из пассивных схемных элементов. Эти фильтры пригодны для работы в определенных диапазонах частот, но не подходят для низких частот, например, ниже 0,5 мГц. Это происходит вследствие того, что на низких частотах параметры требуемых катушек индуктивности становятся неудовлетворительными из-за их больших размеров и значительного отклонения рабочих характеристик от идеальных и, кроме того, в отличие от резисторов и конденсаторов, катушки индуктивности плохо приспособлены для интегрального исполнения.

Таким образом, для применения фильтров в диапазоне низких частот из схем желательно исключить катушки индуктивности. Это достигается разработкой активных фильтров на основе резисторов, конденсаторов и одного или нескольких активных приборов, таких как транзисторы, зависимые источники и т. д.

Активные фильтры построены из сопротивлений, конденсаторов и усилителей (обычно операционных) и предназначены для того, чтобы из всех подаваемых на их вход сигналов пропускать на выход сигналы лишь некоторых заранее заданных частот. Эти обладающие частотной избирательностью схемы используются для усиления или ослабления определенных частот в звуковой аппаратуре, в генераторах электромузыкальных инструментов, в сейсмических приборах, в линиях связи, а также в исследовательской практике для изучения частотного состава самых разнообразных сигналов, таких, например, как биотоки мозга или механические вибрации. Активные фильтры находят применение почти в любой области электроники.

Существует несколько различных типов активных фильтров, некоторые из которых также имеют и пассивную форму:

фильтр высоких частот - не пропускает частоты ниже частоты среза;

фильтр низких частот - не пропускает частоты выше частоты среза;

полосовой фильтр - не пропускает частоты выше и ниже некоторой полосы;

режекторный фильтр - не пропускает определённую ограниченную полосу частот [14,15].

2.4 Фильтрация шумов при снятии ЭКГ

Основные источники помех при регистрации ЭКГ принято разделять на высокочастотные: биологического происхождения - миограмма; наводки от оборудования - шум 50 (60) Гц; "броски" изолинии; быстрые изменения потенциала поляризации электродов - "броски" изолинии; артефакты регистрации. Низкочастотные - медленные изменения потенциала поляризации электродов - дрейф изолинии. Способы устранения помех приведены в таблице 2.

Таблица 1 - Результаты оценки ЭКГ-фильтров

Параметр

Фильтр  первого порядка

Конечно- импульсный фильтр

Искажения формы QRS

26 %

2 %

Изменение амплитуды P

-26%

-3%

Изменение амплитуды Q

-61%

-2%

Изменение амплитуды R

-31%

-10%

Изменение амплитуды S

-51%

-10%

Изменение амплитуды Т

-4%

0

Изменение продолжительности P-Q

-11%

-1%

Изменение продолжительности QRS

8%

2%

Изменение продолжительности QT

1%

0

Таблица 2 - Виды помех, способы устранения и побочные эффекты

Вид помех

Способ устранения

Побочные эффекты на ЭКГ

Шум 50(60) Гц

Фильтрация полосно-заграждающим фильтром и конструктивные решения в электрокардиографе

При неправильной конструкции фильтра - уменьшение амплитуд Q, R, S, артефактов стимулятора


Расположение оборудования с учетом электромагнитной обстановки

Нет

Миограмма

Фильтрация фильтром нижних частот.

Уменьшение амплитуд Q, R, S, артефактов стимулятора, расширение QRS.


Наложение электродов вне больших мышечных массивов

Нет или минимальные

Шумы высоких частот

Фильтрация фильтром нижних частот. Использование качественных электродов, контактной среды

Дрейф изолинии

Фильтрация фильтром верхних частот.

Задержка смещения сегмента ST до 0,5с

Дрейф изолинии

Наложение электродов вне больших мышечных массивов. Использование качественных электродов, контактной среды

Нет или минимальные


Требования стандартов для регистрации ЭКГ в покое для фильтра нижних частот "миографического" - 75 Гц, а для фильтра верхних частот "дрейфа" - < 0,05 Гц или постоянная времени не менее 3,2 с. Результаты оценки ЭКГ - фильтров представлены в таблице 1.

Сопоставление влияния нескольких видов фильтров нижних частот на ЭКГ показывает, что при практически одинаковых характеристиках, но при разной реализации фильтров можно получить принципиально разные эффекты. Фильтр нижних частот, как правило, приводит к снижению амплитуды QRS-комплексов, однако технически возможно сделать фильтр, который будет комплекс QRS, наоборот, растягивать. И то, и другое не способствует качеству диагностики. Длительность же комплекса QRS при любых вариантах фильтра стремится к расширению, однако в одном случае это будет 13 %, а в другом - 30 %, и это нельзя не учитывать. Необходимо заметить, что ADS практически не влияет на форму и положение сегмента ST. Работа ADS лишь сопровождается небольшой задержкой между регистрацией ЭКГ и ее выводом. Нельзя не обратить внимания на то, что фильтрация может оказывать влияние на амплитуды, длительности зубцов и смещение интервалов ЭКГ; для сопоставимости результатов записей всегда следует стремиться не использовать фильтры; при интерпретации ЭКГ необходимо учитывать, проводилась ли фильтрация и какова степень ее влияния на диагностические критерии; простейшая эмпирическая оценка фильтров конкретного аппарата возможна путем регистрации нескольких ЭКГ с фильтрами и без них; при сопоставлении нескольких ЭКГ необходимо учитывать возможное влияние фильтров [13].

Предварительная цифровая фильтрация ЭКС предшествует алгоритмам, осуществляющим анализ сигнала, и служит для выполнения преобразований сигнала, улучшающих условия работы и повышающих эффективность этих алгоритмов. В наиболее общем виде можно выделить три этапа фильтрации, решающие отдельные задачи предобработки ЭКС: фильтрация нижних частот, верхних частот и сетевой наводки. Предполагается, что на вход алгоритма поступает смесь полезного сигнала с аддитивной помехой. Основная доля мощности ЭКС, снимаемого с использованием стандартной ЭКГ - аппаратуры, сосредоточена в полосе частот, не превышающих 50 Гц. О спектре помех, вообще говоря, нельзя высказать никаких определенных предположений, за исключением того, что он ограничен характеристиками аналогового тракта съема и усиления ЭКС, имеющего обычно полосу пропускания от 0,1 до 100 Гц. В первую очередь наиболее целесообразно устранить сетевую наводку, сравнительно легко поддающуюся ослаблению с помощью режекторного фильтра. Далее с использованием ФНЧ осуществляется подавление высокочастотных помех. Эту процедуру можно также интерпретировать как ограничение спектра сигнала сверху, что в принципе дает возможность на последующих этапах обработки снизить частоту отсчетов по отношению к исходной за счет прореживания отсчетов. На последнем этапе предобработки с помощью ФВЧ выполняется высокочастотная фильтрация, которая позволяет практически полностью избавиться от постоянной составляющей и смещения изолинии от движения пациента и в значительной степени снизить амплитуду T-зубцов. Сигнал, получаемый на выходе этой цепочки фильтров, представляет собой смесь полезного сигнала, в котором сохранены основные частотные составляющие, свойственные QRS-комплексам, и той части помех, спектр которой лежит в полосе пропускания результирующей частотной характеристики используемых фильтров. Дальнейшее устранение помех методами цифровой фильтрации не представляется возможным, так как это привело бы к подавлению самого сигнала. приняв за основу приведенную последовательность процедур цифровой фильтрации ЭКС, рассмотрим цифровые методы, которые могут, быть использованы для реализации каждого из этапов предварительной фильтрации.

Можно выделить три основных типа фильтров, которые находят применение для подавления сетевой наводки:

режекторные неадаптивные фильтры;

фильтры нижних частот или полосовые фильтры, частотные характеристики которых имеют нуль на частоте сетевой помехи;

- адаптивные режекторные цифровые фильтры.

Фильтры первого из перечисленных типов, частотные характеристики которых имеют провал на частоте сетевой наводки, применяются для оперативной обработки ЭКС сравнительно редко, так как являются достаточно сложными для реализации.

Применение фильтров второго из названных типов обычно преследует цель решить одновременно две или более различные задачи фильтрации (устранение постоянной составляющей, подавление сетевой и высокочастотной помех). Такая идея представляется весьма заманчивой, но при этом повышение эффективности решения какой либо одной из указанных задач достигается обычно в ущерб остальным. Например, достаточно простые для использования в режиме реального времени ФНЧ с нулем частотной характеристики на частоте сетевой помехи имеют, как правило, относительно низкое значение частоты среза 20-25 Гц. Это может приводить к заметному подавлению высокочастотных составляющих полезного сигнала, что не всегда допустимо.

Адаптивные режекторные фильтры сетевой наводки отличаются тем, что в процессе работы способны подстраиваться под амплитуду и фазу наводки и осуществлять благодаря этому ее полную компенсацию. Такие фильтры, в отличие от первых двух указанных типов цифровых фильтров, мало влияют на сам полезный сигнал, в частности на его составляющие, спектр которых лежит вблизи частоты сетевой наводки. Кроме того, адаптивные цифровые фильтры способны сочетать относительную простоту реализации с высокой добротностью. Их основным является то, что устойчивая фильтрация возможна лишь в случаях, когда амплитуда и фаза наводки не претерпевают резких изменений. Однако в реальных условиях оперативного анализа электрокардио сигнала параметры наводки меняются, как правило, сравнительно медленно. Поэтому адаптивная фильтрация оказывается наиболее предпочтительной [6,7].

3. БОРЬБА С ПОМЕХАМИ НА СОБРАННОМ ЭЛЕКТРОКАРДИОГРАФЕ


.1 Разработка и сборка электрокардиографа, исследование его работы

Электрокардиограф (или кардиограф) состоит из двух частей - аналоговой и цифровой (см. рис.6). Аналоговая часть строиться на базе инструментального усилителя, который усиливает изменяющуюся во времени разность потенциалов на теле человека (которая и есть в нашем случае, по сути, электрокардиограмма). Далее усиленный сигнал поступает на цифровую часть, где сигнал оцифровывается и подаётся в цифровом виде на компьютер.

Рисунок 6 - Электрокардиограф

В итоге компьютер при помощи специальной программы расшифровывает полученный цифровой сигнал и отображает на экране монитора график электрокардиограммы (ЭКГ).

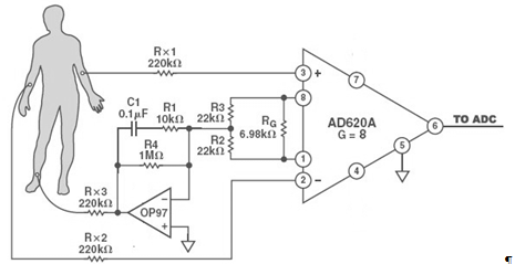
Аналоговая часть строится на базе инструментального и операционного усилителя. Усилители, которые используются в биомедицине для работы с сигналами, имеющими очень небольшие колебания напряжения вместе с напряжением смещения, называются инструментальными операционными усилителями. Инструментальные усилители имеют высокую CMRR (высокая степень подавления синфазных помех), что означает способность к дифференциальному усилению сигнала на входах + и - . Самыми известными производителями инструментальных усилителей являются Texas Instruments и Analog Devices. Я использовал усилители производства второй компании, Analog Devices. AD620, инструментальный усилитель, и OP97, высокоточный операционный усилитель. AD620 - инструментальный ОУ. Слово инструментальный говорит о его лучших характеристиках по сравнению с обычным ОУ. Усиливаемый сигнал подаётся на входы +IN и соответственно -IN. Коэффициент усиления данного усилителя задаётся при помощи резистора подключаемого к входам Rg (их соответственно два - № 1 и № 8). Какой резистор, какому коэффициенту усиления соответствует - смотрим в даташите. Питание ОУ AD620 - двуполярное. Это означает, что у него есть выводы для питания, которые обозначаются как +Vs и -Vs. Схема аналоговой части электрокардиографа представлена на рисунке 7.

Рисунок 7 - Не полная схема аналоговой части электрокардиографа

Схема на рисунке 7 не полная - нужен опорный уровень. Также необходимо добавить конденсаторы для борьбы с самовозбуждением по питанию операционников. В итоге аналоговая часть схемы имеет вид как на рисунке 8.

Рисунок 8 - Схема аналоговой части электрокардиографа

Последняя схема слишком громоздкая и ее можно упростить, тем более ее можно выполнить на базе одного инструментального усилителя AD620. AD705J нам не нужен так как он предназначен для борьбы с наводкой в 50 Гц, которая обычно возникает если прибор гальванически соединён с сетью в 50 Гц. У нас прибор с сетью, как мы уже знаем, не соединён и питается от батарейки, поэтому усилитель AD705J лишний и более того в нашем случае привносил бы дополнительный шум. Вместо него мы воспользуемся операционным усилителем ОР97, который выполнит роль повторителя генерирования опорного уровня. На рисунке 9 представлена окончательная схема аналоговой части электрокардиографа. На усилитель необходимо подать напряжение, для того чтобы запитать наши усилители будет достаточно 3 В, следовательно к 4 и 7 ножке подключаем батарейки с нужным напряжением. На 7 ножку подаем положительное напряжение, а на ножку 4 отрицательное.

Рисунок 9 - Окончательный вид аналоговой части

Электроды, что крепятся к телу - это, по сути, обычная контактная пластина. В качестве электродов можно пользоваться монетками, которые придётся прикрепить к проводам, ведущим на вход AD620. При проведении процедуры снятия ЭКГ эти электроды необходимо смочить солёной водой. Можно использовать и специальные медицинские электроды. Специальные медицинские электроды, конечно же, удобны, но качество сигнала и у электродов на основе монеток смоченных солёной водой и у официальных медицинских электродов практически одинаково.

После того как аналоговая часть электрокардиографа будет готова, ее нужно будет соединить с АЦП, для того чтобы оцифровать сигнал. Роль аналого-цифрового преобразователя выполнит звуковая карта компьютера. Соединяем провод на выходе прибора со звуковой картой, накладываем электроды на тело так, как показано на рисунке 9 и при помощи программы Adobe Audition 3.0 мы сможем увидеть на мониторе кардио сигнал. Моя электрокардиограмма, представляющая собой график зависимости амплитуды от времени, показана на рисунке 10.

Рисунок 10 - Электрокардиограмма до фильтрации

Рисунок 11 - Фильтр для электрокардиографа

Теперь нам необходим фильтр, который отделить полезный сигнал от шумов. Шум возникает при сжатии мускула, интерференции 50-60 Гц линии питания, от контакта электрода, от других электронных устройств и т.д. Фильтр для приложения ЭКГ должен быть полосовым фильтром (ограничивающим сигнал сверху и снизу). Фильтр должен работать в диапазоне от 0.5 Гц до 50 Гц. На рисунке 11 представлена окончательная схема фильтра, работающего в нужных нам частотах. Вход этого фильтра будет соединен с выходом нашего электрокардиографа, а выход фильтра пойдет на аудиокарту. Накладываем электроды также, как и в прошлый раз и на мониторе наблюдаем отфильтрованную электрокардиограмму. Кардиограмма представлена на рисунке 12.

Рисунок 12 - Электрокардиограмма после фильтрации

Сравнив рисунок 10 и рисунок 12, можно прийти к выводу, что фильтр свою роль выполнил, и нам удалось очистить от помех полезный сигнал.

Добившись удовлетворительного результата фильтрации, расшифруем полученную кардиограмму.

Анализ зубца Р:

В норме длительность зубца Р не превышает 0,1 секунды, а его амплитуда 1-2 мм. Из кардиограммы видно, что амплитуда примерно равна 1 мм, а длительность зубца достигает 0,1 секунды. Зубец Р выявляет такие заболевания как гипертрофия правого предсердия ( в случае, когда превышена амплитуда ), гипертрофия левого предсердия ( в случае, когда превышена его длительность) и предсердная экстрасистолия ( в случае, когда зубец Р отсутствует) . Исходя из данных электрокардиограммы, никаких отклонений в этой области нет.

Анализ желудочкового комплекса QRS:

В норме длительность этого комплекса не превышает 0,2 секунды, она увеличивается при любых блокадах пучка Гиса. Амплитуда зубца Q не должна превышать 0,25 высоты зубца R, а длительность составляет 0,05 - 0,1 секунды. Зубец S может быть самой разной амплитуды, но обычно не больше 20 мм, иногда он может быть равен зубцу R, в таком случае регистрируется переходная зона. Из кардиограммы видно, что длительность всего комплекса QRS превышена, что говорит о блокаде пучков Гиса или желудочков. В действительности, электрокардиограмма, сделанная на современном многоканальном электрокардиографе, подтвердила неполную блокаду левой ножки пучка Гиса и фибрилляцию предсердий. Фибрилляция предсердий имеет место тогда, когда длительность комплекса QRS не постоянна, это мы и видим на нашей электрокардиограмме.

Анализ интервала P - Q:

Интервал P - Q в норме не превышает 0,2 секунды, увеличение данного интервала бывает при нарушенном проведении импульсов через предсердно-желудочковый узел (антриовентрикулярная блокада). На кардиограмме этот интервал не превышает допустимого значения.

Анализ интервала Q - T:

Интервал Q - T называют электрической систолой желудочков, потому что в это время возбуждаются все отделы желудочков сердца. Иногда после зубца T регистрируется небольшой зубец U, который образуется из-за кратковременной повышенной возбудимости миокарда желудочков после их реполяризации. Если зубец T превышает 3 мм, а сегмент S - T грубо поднят над изолинией, то у пациента одна из стадий инфаркта миокарда.

Расшифровка электрокардиограммы доказывает, что на собранном электрокардиографе можно выявлять отклонения от нормы и любые болезни сердца, так как были выявлены те же отклонения, что и при расшифровки электрокардиограммы, зарегистрированной на профессиональном оборудовании.

ЗАКЛЮЧЕНИЕ

Основные результаты выпускной квалификационной работы состоят в следующем:

         Изучены радиофизические основы регистрации сигналов на примере электрокардиографии. Изучены принципы работы современного оборудования электрокардиографии, различные виды помех и способы борьбы с ними.

         Предложена новая конструкция фильтра, на основе которой был разработан электрокардиограф. Собранным прибором был проведен эксперимент, в ходе которого была получена электрокардиограмма с использованием фильтра и без его использования. Исходя из полученных электрокардиограмм, можно сделать вывод об удовлетворительном результате фильтрации.

 


Список использованных источников


         Хартманн Э. А. ECG Front-End Design is Simplifed with MicroConverter/ Э. А. Хартманн. - Association for the Advancement of Medical Instrumentation, 2007. - 560 с.

2       Мурашко В. В. Электрокардиография / В. В. Мурашко, А. В. Струтынский. - М.: МЕДпресс-информ, 2007. - 320 с.

         Хэмптон Дж. Р. Основы ЭКГ / Дж. Р. Хэмптон. - М.: Медицинская литература, 2006. - 224 с.

         Аракчеева А. Г. Техника ЭКГ / А. Г. Аракчеев, А. В.Сивачева. - М.: Медицина, 2010.

         Рангайян Р. М. Анализ биомедицинских сигналов. Практический подход / Р. М. Рангайян. - М.: Физматлит, 2007. - 516 с.

         Дехтярь Г. Я. Электрокардиографическая диагностика / Г. Я. Дехтярь - М.: Медицина, 1972. - 543 c.

         Дощицин В. Л. Практическая электрокардиография / В. Л. Дощицин - М.: Медицина, 1997. - 336 с.

         Зудбинов Ю. И. Азбука ЭКГ. Боли в сердце / Ю. И. Зубдинов - Ростов-на-Дону: Феникс, 2011. - 235 с.

         Харкевич А. А. Борьба с помехами / А. А Харкевич - М.: Наука, 1965. - 276 с.

         Истомина Е. В. Перспективные направления ЭКГ-анализа / Е. В. Истомина, Б. А. Истомин, А. А. Лавреев - М.: Медицина, 2010.

         Ревин В. В. Биофизика / В. В. Ревин, О. Р. Кольс. - Саранск: Издательство мордовского университета, 2002. - 156 с.

         Ремизов А. Н. Медицинская и биологическая физика / А. Н. Ремизов. - М.: Дрофа, 2004. - 560 с.

         Дроздов Д. В. Обозрение. Медтехника / Д. В. Дроздов. - М.: Медицина, 2009.

         Горошко Б. И. Радиоэлектронные устройства / Б. И. Горошко. - М.: Радио и связь, 1989

         Гусев В. Г. Электроника / В. Г. Гусев, Ю. М. Гусев. - М.: Высшая школа, 1991.

         Суворов А. В. Неотложные состояния при нарушении ритма сердца /

. - 95 с.

         Каркищенко Н. Н. Биомедицина / Н. Н. Каркищенко, В. Н. Каркищенко, И. В. Сарвилина, Г. Д. Капанадзе. - М.: Лин - Интер, 2012. - 126 с.

         Беленков Ю. Н. Кардиология / Ю. Н. Беленков, Р. Г. Органов. - М.: Медицина, 2012. - 122 с.

         Розендорфф К. Р. Основы кардиологии. Принципы и практика / К. Р. Розендорфф. - Львов: Медицина, 2007.

Похожие работы на - Борьба с помехами при измерении параметров биологических объектов

 

Не нашли материал для своей работы?
Поможем написать уникальную работу
Без плагиата!
Без нейросетей!