Моделювання роботи смугопропускаючого фільтру

  • Вид работы:
    Курсовая работа (т)
  • Предмет:
    Информатика, ВТ, телекоммуникации
  • Язык:
    Украинский
    ,
    Формат файла:
    MS Word
    317,35 Кб
  • Опубликовано:
    2015-05-01
Вы можете узнать стоимость помощи в написании студенческой работы.
Помощь в написании работы, которую точно примут!

Моделювання роботи смугопропускаючого фільтру













Курсова робота

По предмету: Моделювання електричних схем

На тему: Моделювання роботи смугопропускаючого фільтру

Зміст

Завдання

Вступ

. Побудова електричної схеми

. Побудова АЧХ та ФЧХ для KU

. Побудова АЧХ вхідної провідності схеми

. Побудова АЧХ та ФЧХ для KU при зміні деяких параметрів системи

Висновок

Література

операційний підсилювач амплітудний фазочастотний

Завдання

Варіант №16

"Смугопропускаючий фільтр на частоті 1 кГц"


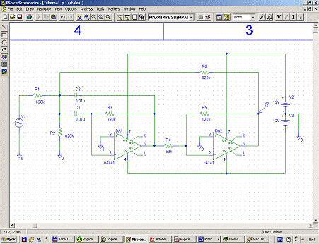
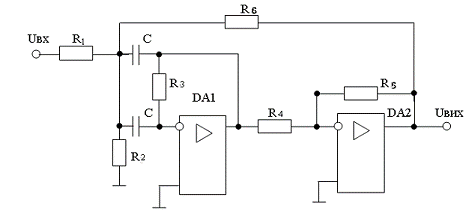
Параметри схеми:1 = 620 кОм С = 0.01 мкФ2 = 620 кОм (DA1 = DA2 - 140УД8Б)3 = 390 кОм4 = 59 кОм5 = 120 кОм6 = 620 кОм

Вступ

В процесі створення навіть найпростішого електронного пристрою виникає необхідність знати основні параметри та характеристики розрахівної схеми. Для цих цілей використовують методи моделювання електронних схем. За допомогою цих методів можна визначити не тільки поведінку електронної схеми в цілому, а й окремих її елементів і груп елементів, що є необхідним для процесу вибору елементів реальних схем. Отже, моделювання є однією з основних ланок в процесі створення електронних пристроїв та обладнання.


1. Побудова електричної схеми

Іноземним аналогом операційного підсилювача К140УД8 є операційний підсилювач UA740, але в переліку елементів такого немає, тому був вибраний операційний підсилювач К140УД7 аналогом якого є операційний підсилювач UA741. Цей вибір був оснований на тому, що від зміни в схемі операційного підсилювача вцілому робота схеми не зміниться, зміняться лише деякі граничні параметри схеми (напруга живлення, діапазон робочих частот та інші). Інші елементи схеми встановлено в відповідності до значень заданих в завданні. На вході схеми встановлено джерело синусоїдальної напруги V1, для живлення операційних підсилювачів встановлене джерело постійної напруги V2. Вибрані операційні підсилювачі DA1 та DA2 - UA741.


. Побудова АЧХ та ФЧХ для KU

При побудови АЧХ та ФЧХ для KU на вході схеми поставлене джерело синусоїдальної напруги амплітудою 1 В, тобто напруга на виході схеми буде чисельно рівна KU - коефіцієнту підсилення по напрузі.

АЧХ схеми

Частота пропускання ППФ

Смуга пропускання

Добротність

Коефіцієнт підсилення на частоті  рівний -

ФЧХ схеми

Отриманий графік АЧХ має виражену смугу пропускання, хоча й малу добротність. Для поліпшення цих параметрів необхідно змінювати величини опорів і ємностей елементів схеми, що буде приведено нижче. Графік ФЧХ системи має чітко виражений злам на проміжку пропускання фільтру, і точка зламу є частотою пропускання фільтру.

. Побудова АЧХ вхідної провідності схеми

АЧХ системи

АЧХ вхідної провідності схеми

Як бачимо вхідна провідність до смуги пропускання має деяке стале значення, а також після смуги пропускання приймає теж сталого значення. В смузі пропускання АЧХ вхідної провідності різко змінюється. Це пояснюється тим, що поза смугою пропускання параметри системи майже не змінюється, а на проміжку пропускання параметри системи різко змінюються. Тому, що на проміжку пропускання система різко починає споживати енергію , пропускати і підсилювати вхідний сигнал. Подальші злами ФЧХ майже не зв’язані з фільтруючою частотозалежною ланкою системи і відповідають за систему вцілому. Подальші злами ФЧХ ніяк не відображаються на АЧХ системи тому


Реакція системи на зміну R2 та відповідні АЧХ та ФЧХ при різних значеннях опору R2.

R2 = 620 кОм , 10 кОм, 0,1 кОм;

АЧХ схеми

ФЧХ схеми

ФЧХ схеми

Як бачимо при зміні резистора R2 змінюється частота пропускання ППФ та змінюється добротність ППФ. При збільшенні резистора частота пропускання збільшується, а також зростає добротність. При зменшенні - навпаки. Також можна побачити, що частота першого зламу ФЧХ співпадає з частотою пропускання контуру при відповідному R2. На інших частотах ФЧХ системи практично не змінюється. Така поведінка системи пояснюється тим, що резистор R2 входить до частотозалежного контуру, який не впливає на інші параметри системи, тобто цей резистор є складовою частиною нашого ППФ. При зміні резистора R2 змінюється також коефіцієнт передачі по напрузі KU , це відбувається тому, що при зміні резистора R2 ми тим самим змінюємо параметри вхідного сигналу, тому що цей резистор є резистором зворотного зв’язку для ППФ, а саме для операційного підсилювача DA1. Тому ми бачимо відмінність ФЧХ лише на проміжку за який відповідає лише фільтр, подальші ж злами ФЧХ зумовлені послідуючим підсилювачем зібраним на DA2 в інверсній схемі включення, тому на них майже не впливає зміна R2.

Реакція системи на зміну R6 та відповідні АЧХ та ФЧХ при різних значеннях опору R6.

R6 = 500 кОм, 620 кОм, 800 кОм;

АЧХ схеми

ФЧХ схеми

ФЧХ схеми

Проаналізувавши отримані результати можна прийти до висновку: резистор R6 - резистор зворотного зв’язку, а зворотній зв’язок є додатнім зворотнім зв’язком. Дійсно додатній зворотній зв’язок забезпечує два операційні підсилювачі ввімкнені обидва в інвертованому включенні, тому на виході ми маємо сигнал в фазі з вхідним сигналом. В такому випадку частина сигналу з виходу схеми через резистор R6 попадає на вхід, а оскільки сигнал зворотного зв’язку знаходиться в фазі з вхідним, тому сигнал на вході посилюється за рахунок частини вихідного сигналу. При збільшенні вхідного сигналу у нас зростає вихідний сигнал при незмінному вхідному сигналу, тому й росте KU. З цього видно, що чим більша частина сигналу піде на вхід схеми з виходу тим більший буде KU, цього можна досягти за рахунок зменшення резистора R6, що й підтверджують отримані графіки. При найменшому R6 коефіцієнт підсилення KU найбільший. Також за рахунок додатного зворотного зв’язку при зменшенні R6 та збільшенні KU також збільшується добротність Q.

При зміні опору R6 ФЧХ системи майже не змінюється, окрім ділянки частоти пропускання ППФ, а саме змінюється крутизна її зламу. Це відбувається тому, що при введенні додатного зворотного зв’язку система починає розкачувати амплітуду виходу за рахунок самої себе, що призводить до спотворення ФЧХ в цій області. Тому при збільшенні глибини зворотного зв’язку, зменшенні опору R6, зростає крутизна спаду ФЧХ.

Реакція системи на зміну C1 та відповідні АЧХ та ФЧХ при різних значеннях ємності C1.


АЧХ схеми

ФЧХ схеми

ФЧХ схеми

Як видно з графіків при зміні конденсатора С1 значно змінюється коефіцієнт передачі KU, та дещо змінюється частота пропускання ППФ. Це пояснюється тим, що конденсатор С1 належить як колу зворотного зв’язку, так і розміщений в частотно залежному контурі. Оскільки конденсатор є провідником змінного електричного струму і має комплексний опір  тобто зі збільшенням ємності зменшується його опір, а зі зменшенням опору в колі зворотного зв’язку зменшується його глибина, тобто KU збільшується, що й видно з графіків АЧХ. Частота пропускання змінюється тому, що при зміні ємності С1 дещо змінюються параметри частотозалежного контуру, а саме змінюється резонансна частота одного з RС-ланцюга ППФ.

Проаналізувавши ФЧХ системи можна помітити, що при зміні величини конденсатора С1 дещо змінюється частота першого зламу, це пояснюється зміною резонансної частоти ППФ. Також зі зміною ємності змінюється і крутизна цього зламу, тобто при збільшенні С1 дещо зменшується частота зламу ФЧХ, тобто зменшується частота пропускання ППФ, також зростає крутизна першого спаду ФЧХ тобто за таких умов росте добротність системи. На інших частотах змін ФЧХ немає, тому можна сказати, що С1 на подальші зміни ФЧХ.

Висновок

При виконанні даної курсової роботи була проаналізована робота ППФ і зроблено декілька важливих висновків. ППФ це система що робить вибірку діапазону частот і пропускає сигнали лише в цьому діапазоні, що називається смугою пропускання ППФ. Частота з максимальним коефіцієнтом пропускання називається резонансною частотою, або частотою пропускання ППФ. Відношення частоти пропускання до величини смуги пропускання називається добротністю ППФ, що характеризує його якість, тобто чим більша добротність тим більш якісний ППФ. Також було помічено, що всі вище зазначені характеристики дуже чутливі до зміни величин елементів схеми ППФ. Це дозволяє змінювати основні параметри фільтру зміною величин елементів схеми із збереженням необхідних характеристик системи. Можна також зазначити, що дана схема не лише пропускає сигнал в деякому діапазоні частот, а й підсилює сигнал, що проходить через неї, тобто система має деякий коефіцієнт підсилення, що також можна змінювати зміною елементів схеми.

Література

1.    Методичні вказівки до виконання курсової роботи для студентів денної форми навчання за напрямком підготовки 0908 "Електроніка": "Моделювання електронних схем".

2.      Конспект лекцій з курсу: "Моделювання електронних схем".

.        Переверзєв А. В., Тімовський А. К., Василенко О. В. Моделювання елементів силової електроніки. Запоріжжя, видавництво ЗДІА, 2008- 117 с.- ISBN 966-7101-17-7.

4.      А. В. Нефедов, А. М. Савченко, Ю. Ф. Феоктистатов. Зарубежные интегральные микросхемы для промышленной электронной аппаратуры и из анлоги. Москва, Энергоатомиздат, 2010 - 288 с.

Похожие работы на - Моделювання роботи смугопропускаючого фільтру

 

Не нашли материал для своей работы?
Поможем написать уникальную работу
Без плагиата!
Без нейросетей!