Милицейская крякалка (сирена) на PIC-микроконтроллере
Содержание
Введение
.
Аналитический раздел
.1
Схема электронная сирены
.1.1
Принцип работы
.2
Схема мощной сирены для охранной сигнализации
.2.1
Принцип работы
.
Исследовательский раздел
.1
Резистор
.1.1
Обозначение на схемах
.1.2
Виды резисторов
.2
Конденсатор
.2.1
Назначение
.2.2
Виды конденсаторов
.3
Транзистор
.3.1
Типы транзисторов
.3.2
Схемы включения
.3.3
Применение
.4
Кварцевый резонатор
.4.1
Применение
.4.2
Преимущества
.4.3
Недостатки
.5
Микроконтроллер
.5.1
Известные семейства
.5.2
Применение
.5.3
Микроконтроллер PIC16F628A
.6
Вывод
.
Практический раздел
.1
Милицейская крякалка (сирена) на PIC-микроконтроллере
.1.1
Схема и её состав
.1.2
Принцип работы
Заключение
Список
нормативных источников
Введение
Электро́ника
(от греч. Ηλεκτρόνιο
- электрон)
- наука о взаимодействии электронов с электромагнитными полями и методах
создания электронных приборов и устройств для преобразования электромагнитной
энергии, в основном для приёма, передачи, обработки и хранения информации.
Немного об истории возникновения:
Возникновению электроники предшествовало
изобретение радио. Поскольку радиопередатчики сразу же нашли применение (в
первую очередь на кораблях и в военном деле), для них потребовалась элементная
база, созданием и изучением которой и занялась электроника. Элементная база
первого поколения была основана на электронных лампах. Соответственно получила
развитие вакуумная электроника. Её развитию способствовало также изобретение
телевидения и радаров, которые нашли широкое применение во время Второй мировой
войны.
Тема данной курсовой называется «Милицейская
крякалка (сирена) на PIC-микроконтроллере.
Под словом «сирена» подразумевается звуковой
сигнал, воспринимаемый человеком.
Есть много видов сирен, например такие сирены
как: милицейская, сирена воздушной тревоги, пожарная сирена, охраны дома и
многие другие.
Помимо применения в системах охраны помещений
устройство, может быть использовано в противоугонных системах автомобиля, так
как схема хорошо работает от источников питания с напряжением 12 В.
Проще говоря, Сирена (электросирена)
предназначена для подачи звуковых сигналов на открытом воздухе привозникновении
чрезвычайных ситуаций.
. Аналитический
раздел
Существует множество различных схем с сиренами:
электронная сирена, схема мощной сирены для охранной сигнализации и т.д..
.1 Схема электронная сирены
Рисунок 1.1 - Схема электронной сирены на
транзисторах
Таблица 1.1 - Состав схемы электронной сирены
|
Аналог
|
Количество
|
Описание
|
|
Транзисторы
|
2
|
КТ315Г,
КТ361Д
|
|
Конденсаторы
|
2
|
200мк,
0.25мк
|
|
Резисторы
|
3
|
27к,
33к, 47к
|
|
Динамик
|
1
|
-
|
|
Ключ
|
1
|
-
|
.1.1 Принцип работы
Схема этой прерывистой сирены очень простая, я
нашел её несколько лет назад в интернете, тогда же была спаяна плата и
опробована на практике. В основе её лежит генератор на транзисторах VT1 и VT2,
собранный по схеме несимметричного мультивибратора. Как она работает: при
нажатии на кнопку SB1 раздается звук сирены с все повышающейся тональностью,
после отпускания кнопки тональность понижается и сирена замолкает. Тональность
звучания можно изменить подбором конденсатора С2, либо взять несколько
конденсаторов соединив их последовательно, параллельно или в смешанное
соединение. Динамик взял мощностью 0.1 Вт, он стоял раньше в какой-то китайской
игрушке. Взять динамик больших размеров не позволял корпус. Плату тогда травить
не стал, а изготовил её путем прореза канавок.
При проверке сирены экспериментировал с разными
динамиками, мощностью от 0.1 до 5 Вт, сопротивлением 4-8 Ом, со всеми работало
нормально. Напряжение питания подавал 9-11 вольт, можно запитать от
"кроны” либо если удастся найти в продаже 2 последовательно соединенных
батарей 3R12 (советское название 3336) на 4.5 вольт, последних хватит на
дольше.
Также можно запитать от китайского блока питания
выдающего 9-12 вольт. Если кто-либо не захочет вручную, кнопкой, задавать
тональность звучания, думаю можно подключить вместо кнопки симметричный
мультивибратор, тогда в то время, когда транзистор мультивибратора будет
открыт, сирена будет звучать, когда транзистор закрыт, соответственно молчать.
Вот фото готового устройства:
Рисунок 1.2 - Готовое устройство электронной
сирены
Конденсаторы поставил пленочные, просто потому,
что они у меня были, но и керамические конденсаторы, я думаю, работали бы здесь
не хуже. Транзисторы также можно взять любые соответствующей структуры. В
ждущем режиме, при замкнутом выключателе SA1, устройство потребляет
незначительный ток, что позволяет при желании использовать его в качестве
квартирного звонка. При нажатой кнопке SB1 потребляемый ток возрастает до 40
мА. Привожу рисунок печатной платы этой сирены:
Рисунок 1.3 - Монтажная схема электронной сирены
.2 Схема мощной сирены для охранной сигнализации
Рисунок 1.4 - Схема устройства
мощной
сирены для охранной сигнализации
.2.1 Принцип работы
Для звукового оповещения это устройство может
применяться в составе любой стационарной или автономной охранной сигнализации.
Оно создает плавно меняющийся по частоте звук, похожий на сигнал милицейской
сирены. При этом в качестве звукового излучателя может подключаться
одновременно (параллельно) много динамиков, но даже при использовании всего
одного мощность звукового сигнала будет значительно превосходить
пьезосигнализаторы и автомобильные пищалки. Кроме того, сигнал имеет
индивидуальный "звуковой рисунок", что позволяет его легко отличить
от других.
Схема устройства состоит из двух связанных
генераторов, выполненных на микросхеме DD1, и делителя частоты на DD2.1.
Частота звукового генератора на элементах DD1.4, DD1.6 циклически меняется
полевым транзистором VT1. Так как полевой транзистор изменяет свое
сопротивление исток-сток в зависимости от управляющего напряжения на затворе.
Управляющее пилообразное напряжение образуется на конденсаторе С2 при помощи
второго, более низкочастотного генератора, выполненного на элементах
DD1.1-DD1.2, в результате заряда конденсатора С2'через резистор R3 и разряда
через R3 и R4 (когда на выводе DD1/6 лог. "О").
На выходе DD1/8 генератора форма импульсов
отличается от меандра. Триггер DD2.1 работает в режиме делителя на 2 и
обеспечивает на своих выходах симметричные им пульсы (пауза равна
длительности). Это позволяет исключить подмагничивание обмотки звукового
излучателя (динамика) постоянной составляющей протекающего тока, как это бывает
в некоторых схемах.
Элемент триггера DD2.2 является повторителем
сигналов, которые через резисторы R6 и R7 поступают на управление мостовым
коммутатором. Использование мостовой схемы включения динамика (ВА1) позволяет
увеличить амплитуду выходного сигнала до уровня, близкого к питающему
напряжению (выходная мощность в этом случае также увеличивается). Достигается
это тем, что в открытом состоянии могут находиться одновременно только два
транзистора (VT2, VT5 или VT3, VT6) - зависит от уровней на выходах DD2.2
(направление протекающего тока через обмотку динамика ВА1 периодически
меняется).
В схеме применены конденсаторы С1...СЗ типа
К10-17, С4 - типа К52-1Б на 63 В. Резисторы подойдут любого типа. При
использовании только одного динамика транзисторы КТ827 и КТ825 можно заменить
на менее мощные КТ972 и КТ973 соответственно. Их нужно устанавливать на
радиатор. Динамик ВА1 подойдет мощностью не меньше 20 Вт при сопротивлении
обмотки 4 Ом или 10 Вт при 8 Ом.
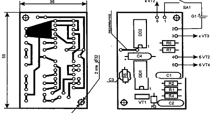
Рисунок 1.5 - Монтажная схема, печатная плата
мощной
сирены для охранной сигнализации
Все элементы схемы, кроме транзисторов VT2...VT5
и включателя SA1, расположены на односторонней печатной плате размерами 55x35
мм, рис. 3.10. Для упрощения топологии плата содержит одну объемную перемычку.
При настройке устройства, из-за разброса
параметров полевых транзисторов КП313А, для получения нужной тональности
звучания, номинал конденсатора СЗ необходимо подбирать из диапазона
0,015...0,47 мкФ. Сирена сохраняет работоспособность при изменении питающего
напряжения от 6 до 15В, а потребляемый ток (1...2,5А) зависит от сопротивления
обмотки подключенного динамика и их количества параллельно соединенных.
Выходной каскад сирены вместо четырех
транзисторных коммутаторов можно выполнить также на интегральной микросхеме
сдвоенного звукового усилителя (TDA2005), как это показано на рис. 3.11.
Микросхема применена в режиме мостового включения нагрузки, что позволяет
обойтись без переходных конденсаторов в цепи динамика и увеличить максимальную
амплитуду напряжения на нагрузке почти до уровня питающего напряжения.
Усилитель может работать при изменении питающего напряжения 6-16 В.
Применение интегральной микросхемы позволит
уменьшить габариты всего устройства, так как в качестве теплоотвода для TDA2005
может использоваться металлический корпус конструкции.
. Исследовательский
раздел
В этом разделе будет содержано подробное
описание многих радиоэлементов и немного микроконтроллерах.
.1 Резистор
Резистор - пассивный элемент электрической цепи,
предназначенный для использования его электрического сопротивления.

Рисунок 2.1 - Внешний вид резисторов
Основным свойством резистора является его электрическое
сопротивление, которым определяется скорость такого преобразования, как
произведение сопротивления на квадрат тока. Вообще говоря, сопротивление
зависит от тока, но чаще всего этот термин употребляется в применении к цепям,
в которых сопротивление не зависит от тока. Электрическое сопротивление
измеряется в омах. Резисторы обычно изготавливают из материалов с удельным
сопротивлением от 5*10-8 до 8*10-5 Ом*м.
.1.1 Обозначение на схемах
Таблица 2.1 - Обозначение резисторов на схемах
|
Обозначение
по ГОСТ 2.728-74
|
Описание
|
|
|
Постоянный
резистор без указания номинальной мощности рассеивания
|
|
|
Постоянный
резистор номинальной мощностью рассеивания 0,05Вт
<#"802281.files/image010.gif">
|
Постоянный
резистор номинальной мощностью рассеивания 0,125 Вт
|
|
|
Постоянный
резистор номинальной мощностью рассеивания 0,25 Вт
|
|
|
Постоянный
резистор номинальной мощностью рассеивания 0,5 Вт
|
|
|
Постоянный
резистор номинальной мощностью рассеивания 1 Вт
|
|
|
Постоянный
резистор номинальной мощностью рассеивания 2 Вт
|
|
|
Постоянный
резистор номинальной мощностью рассеивания 5 Вт
|
|
|
Постоянный
резистор номинальной мощностью рассеивания 10 Вт[2]
<#"802281.files/image017.gif">
|
Переменный
резистор.
|
|
|
Переменный
резистор, включенный какреостат(ползунок соединён с одним из крайних
выводов).
|
|
|
Подстрочный
резистор.
|
|
|
Подстрочный
резистор, включенный какреостат(ползунок соединён с одним из крайних
выводов).
|
|
|
Варистор(сопротивление
зависит от приложенного напряжения).
|
|
|
Термистор(сопротивление
зависит оттемпературы).
|
|
|
Фоторезистор(сопротивление
зависит отосвещённости).
|
.2 Конденсатор
Конденсатор -двухполюсник с определённым или
переменным значением ёмкости и малой проводимостью;
устройство для накопления заряда и энергии электрического
поля.

Рисунок 2.2 - Внешний вид конденсаторов
Конденсатор является пассивным электронным
компонентом. В простейшем варианте конструкция состоит из двух электродов в
форме пластин (называемых обкладками),
разделённых диэлектриком,
толщина которого мала по сравнению с размерами обкладок. Практически
применяемые конденсаторы имеют много слоёв диэлектрика и многослойные
электроды, или ленты чередующихся диэлектрика и электродов, свёрнутые в цилиндр
или параллелепипед со скруглёнными четырьмя рёбрами (из-за намотки).
.2.1 Назначение
Конденсатор в цепи постоянного
тока
может
проводить ток в момент включения его в цепь (происходит заряд или перезаряд
конденсатора), по окончании переходного
процесса
ток
через конденсатор не течёт, так как его обкладки разделены диэлектриком. В цепи
же
переменного
тока
он
проводит колебания переменного тока посредством циклической перезарядки
конденсатора, замыкаясь так называемым током
смещения.
.2.2 Виды конденсаторов


Недостатком вышеописанного процесса окисления
является полярность конденсатора. Оксидный слой обладает свойствами
односторонней проводимости. При неправильном подключении напряжения оксидный
слой разрушается, и через конденсатор может пойти большой ток. Это приведет к
быстрому нагреву и расширению электролита, в результате чего может произойти
взрыв конденсатора! Поэтому необходимо всегда соблюдать полярность при
подключении электролитического конденсатора. В связи с этим на корпусе
компонента производители указывают, куда подключать минус.
Переменные конденсаторы
широко
используются в устройствах, где часто требуется настройка во время работы -
приемниках, передатчиках, измерительных приборах, генераторах сигналов, аудио и
видео аппаратуре.
Изменение емкости конденсатора позволяет влиять
на характеристики проходящего через него сигнала (форму, частоту, амплитуду и
т.д.).
Рисунок 2.4 - Переменный конденсатор
.3 Транзистор
Транзистор(полупроводниковый
триод)-радиоэлектронный компонент из
полупроводникового
материала,
обычно с тремя выводами, позволяющий входным сигналом управлять током в
электрической цепи. Обычно используется для усиления, генерации и
преобразования электрических сигналов. В общем случае транзистором называют
любое устройство, которое имитирует главное свойство транзистора - изменения
сигнала между двумя различными состояниями при изменении сигнала на управляющем
электроде.
В полевых и биполярных транзисторах управление
током в выходной цепи осуществляется за счёт изменения входного напряжения или
тока. Небольшое изменение входных величин может приводить к существенно
большему изменению выходного напряжения и тока. Это усилительное свойство
транзисторов используется в аналоговой технике (аналоговые ТВ, радио, связь и
т. п.). В настоящее время в аналоговой технике доминируют биполярные
транзисторы (БТ).
Рисунок 2.5 - Транзисторы внешне
.3.1 Типы транзисторов
Рисунок 2.6 -Биполярный транзистор
Рисунок 2.7 - Виды транзисторов
Принцип действия и способы применения
транзисторов существенно зависят от их типа и внутренней структуры, поэтому
подробная информация об этом отнесена в соответствующие статьи.
Биполярныеp-n структуры, «обратной
проводимости»;n-p структуры, «прямой проводимости».
В биполярном транзисторе носители заряда
движутся от эмиттера через тонкую базу к коллектору. База отделена от эмиттера
и коллектора p-n переходами. Ток протекает через транзистор лишь тогда, когда
носители заряда инжектируются из эмиттера в базу через p-n переход. В базе они
являются неосновными носителями заряда и легко проникают через другой p-n
переход между базой и коллектором, ускоряясь при этом. В самой базе носители
заряда движутся за счет диффузионного
механизма,
поэтому база должна быть достаточно тонкой. Управления током между эмиттером и
коллектором осуществляется изменением напряжения между базой и эмиттером, от
которой зависят условия инжекции
носителей
заряда в базу.
Полевые
с p-n переходом;
с изолированным затвором -МДП - транзистор.
В полевом транзисторе ток протекает от истока до
стока через канал под затвором. Канал существует в легированном полупроводнике
в промежутке между затвором и нелегированнойподложкой, в которой нет носителей
заряда, и она не может проводить ток. Преимущественно под затвором существует
область обеднения, в которой тоже нет носителей заряда благодаря образованию
между легированным полупроводником и металлическим затвором контакта Шоетки.
Таким образом, ширина канала ограничена пространством между подложкой и
областью обеднения. Приложенное к затвору напряжение увеличивает или уменьшает
ширину области обеднения и, тем самым, ширину канала, контролируя ток.
.3.2 Схемы включения
с общим эмиттером (ОЭ) - осуществляет усиление,
как по току, так и по напряжению - наиболее часто применяемая схема;
с общим коллектором (ОК) - осуществляет усиление
только по току - применяется для согласования высокоимпедансных источников
сигнала с низкоомными сопротивлениями нагрузок;
с общей базой (ОБ) - усиление только по
напряжению, в силу своих недостатков в однотранзисторных каскадах усиления
применяется редко (в основном в усилителяхСВЧ), обычно в составных схемах
(например, каскодных).
.3.3 Применение
Вне зависимости от типа транзистора, принцип
применения его един:
Источник питания питает электрической энергией
нагрузку, которой может быть громкоговоритель, реле, лампа накаливания, вход
другого, более мощного транзистора, электронной лампы и т. п. Именно источник
питания даёт нужную мощность для «раскачки» нагрузки;
Транзистор же используется для ограничения силы
тока, поступающего в нагрузку, и включается в разрыв между источником питания и
нагрузкой. То есть транзистор представляет собой некий вариант
полупроводникового резистора, сопротивление которого можно очень быстро
изменять;
Выходное сопротивление транзистора меняется в
зависимости от напряжения на управляющем электроде. Важно то, что это
напряжение, а также сила тока, потребляемая входной цепью транзистора, гораздо
меньше напряжения и силы тока в выходной цепи.
.4 Кварцевый резонатор
Кварцевый резонатор - прибор, в котором
пьезоэлектрический
эффект
и
явление
механического
резонанса используются для
построения высоко добротного
резонансного
элемента электронной схемы.
Несмотря на то, что вместо кварца часто
используются и другие пьезоэлектрики, например, керамика (Керамический
резонатор), прилагательное «кварцевый» является общеупотребительным для всех
таких устройств.
Рисунок 2.8 - Эквивалентная схема
- собственная ёмкость кристалла, образуемая
кристаллодержателем и/или обкладками резонатора., L1 - эквивалентная ёмкость и
индуктивность механической колебательной системы резонатора.- эквивалентное
сопротивление потерь механической колебательной системы.
.4.1 Применение
Одним из самых популярных видов резонаторов
являются резонаторы, применяемые в часовых схемах. Резонансная частота часовых
резонаторов 32768 Гц, поделённая на 15-разрядномдвоичном счётчике, даёт
интервал времени в 1 секунду.
Применяются в генераторах с фиксированной
частотой, где необходима высокая стабильность частоты. В частности, в опорных
генераторах синтезаторов частот и в трансиверных радиостанциях для формирования
DSB-сигнала на промежуточной частоте и детектирования SSB или телеграфного
сигнала.
Также применяются в кварцевых полосовых фильтрах
промежуточной частоты супергетеродинных приёмников. Такие фильтры могут
выполняться по лестничной или дифференциальной схеме и отличаются очень высокой
добротностью и стабильностью по сравнению с LC-фильтрами.
По типу корпуса кварцевые резонаторы могут быть
выводные для объёмного монтажа (стандартные и цилиндрические) и для
поверхностного
монтажа(SMD).
Качество схемы, в которую входят кварцевые
резонаторы, определяют такие параметры, как допуск по частоте (отклонение
частоты), стабильность частоты, нагрузочная ёмкость, старение.
.4.2 Преимущества
Достижение больших значений добротности (104−106)
эквивалентного колебательного контура, нежели любым другим способом.
Малые размеры устройства (вплоть до долей мм).
Большая температурная стабильность.
Большая долговечность.
Лучшая технологичность.
Построение качественных каскадных фильтров без
необходимости их ручной настройки.
.4.3 Недостатки
Чрезвычайно узкий диапазон подстройки частоты
внешними элементами. Практически для многодиапазонных систем эта проблема
решается построением синтезаторов частоты различной степени сложности.
.5 Микроконтроллер
Микроконтроллер - микросхема, предназначенная
для управления электронными устройствами. Типичный микроконтроллер сочетает на
одном кристалле функции процессора и периферийных устройств, содержит ОЗУ и
(или) ПЗУ. По сути, это однокристальный компьютер, способный выполнять
относительно простые задачи.

Рисунок 2.9 - Микроконтроллеры внешне
.5.1 Известные семейства
MCS 51 (Intel)
- MSP430 (TI)
ARM (ARM Limited)
ST Microelectronics STM32 ARM-based
MCUs
AtmelCortex, ARM7 и
ARM9-based MCUs
Texas Instruments Stellaris MCUs
NXPARM-based LPC MCUs
ToshibaARM-based MCUs
Analog Devices ARM7-based MCUs
Cirrus LogicARM7-based MCUs
Freescale Semiconductor ARM9-based
MCUs
AVR (Atmel)
ATmega
XMega
PIC (Microchip)
- STM8 (STMicroelectronics)
.5.2 Применение
Использование в современном микроконтроллере
достаточного
мощного
вычислительного
устройства с широкими возможностями, построенного на одной микросхеме вместо
целого набора, значительно снижает размеры, энергопотребление и стоимость
построенных на его базе устройств.
Используются в управлении различными
устройствами и их отдельными блоками:
в вычислительной технике: материнские платы,
контроллеры дисководов жестких и гибких дисков, CD и DVD, калькуляторах;
электронике и разнообразных устройствах бытовой
техники, в которой используется электронные системы управления - стиральных
машинах, микроволновых печах, посудомоечных машинах, телефонах и современных
приборах, различных роботах, системах "умный дом", и др..
В промышленности:
Устройства промышленной
автоматики - от программируемого
реле
и
встраиваемых
систем
до
ПЛК,
систем управления станками
В то время как 8-разрядные процессоры общего
назначения полностью вытеснены более производительными моделями, 8-разрядные
микроконтроллеры продолжают широко использоваться. Это объясняется тем, что
существует большое количество применений, в которых не требуется высокая
производительность, но важна низкая стоимость. В то же время, есть
микроконтроллеры, обладающие большими вычислительными возможностями, например
цифровые сигнальные процессоры, применяющиеся для обработки большого потока
данных в реальном времени (например, аудио-, видеопотоков).
.5.3 Микроконтроллер PIC16F628A
А теперь хотелось бы немного добавить о
характеристике микроконтроллера PIC16F628A, так как этот микроконтроллер
присутствует в нашей схеме практического раздела.
Рисунок 2.10 - МК PIC16F628A
Рисунок 2.11 - Расположение выводов МК
PIC16F628A
|
Таблица
2.3 - Характеристика PICmicro
Память программ (слов) Память данных Портов I/O CCP (ШИМ) USART Компар.
Таймеры 8/16 бит ОЗУ
(байт) EEPROM (байт) PIC16F627A 1024 224 128 16 1 + 2
2/1 PIC16F628A
2048 224 128 16 1 + 2 2/1 PIC16F648A 4096 256 256 16 1 + 2
2/1
|
.6 Вывод
В аналитическом и исследовательском разделе
описан большой материал. Есть много видов сирен с разным назначением. В
качестве примера были приведены 2 схемы: электронной сирены и мощной сирены для
охранной сигнализации. Для звукового оповещения это устройство может
применяться в составе любой стационарной или автономной охранной сигнализации.
Оно создает плавно меняющийся по частоте звук, похожий на сигнал милицейской
сирены. Об этих схемах было рассказано в аналитическом разделе.
Далее по содержанию идёт исследовательский
раздел. Здесь рассматривается большой материал по теме «Радиоэлементная база».
Из этого материала мной было пройдено, что такое резисторы, их виды, как
различить резистор по схеме, а также его виды соединений. То же самое можно
сказать о конденсаторах, хоть там и более обширный материал: больше видов,
также описан их состав (структура строения) и прочее. Много информации описано
ещё о транзисторах и микроконтроллерах (микросхем, предназначенных для
управления электронными устройствами).
. Практический материал
3.1 Милицейская крякалка (сирена) на
PIC-микроконтроллере
3.1.1 Схема и её состав
Рисунок 3.1 - Схема сирены на
PIC-микроконтроллере
крякалка сирена микроконтроллер

Рисунок 3.2 - Готовая схема чегосирены на
PIC-микроконтроллере
Таблица 3.1 - Состав схемы сирены на
PIC-микроконтроллере
|
Элементы
|
Наименование
|
количество
|
примечание
|
|
PIC-
МК 8 бит
|
PIC16F628A
|
1
|
Низкое
энергопотребление (подробно в исслед. разделе)
|
|
Конденсатор
|
33
пФ
|
2
|
германиевые,
усилительныемаломощные низкочастотные, структуры p-n-p
|
|
Кварцевый
резонатор
|
4
мГц
|
3
|
Большая
температурная стабильность (подробно в исследовательском разделе)
|
|
Кнопка
|
Без
фиксации
|
4
|
-
|
Рисунок 3.3 - Монтажная схема сирены на
PIC-микроконтроллере
.1.2 Принцип работы
Устройство сделано на микроконтроллере
PIC16F628. Схема имеет две различные сирены и "Крякалку".
При нажатии кнопки "Крякалка"
включается одноразовая имитация "Милицейской крякалкы". При нажатии
кнопки "Cтарт" включается "Сирена № 1", при повторном
нажатии включается "Сирена № 2". Есть еще эффект имитирующий
окончание звучания первой сирены, чтобы включить этот эффект нажмите кнопку
"End". Чтобы остановить воспроизведение звукового эффекта нажмите
кнопку "Стоп". Эта схема проста в сборке и не требует настройки.
"УМ" - Усилитель мощности, на схеме он
не показан. Данная схема собрана на печатной плате, также на печатной плате
есть простой стабилизатор для питания микроконтроллера.
Рисунок 3.4 - Кнопки устройства
Заключение
В процессе составления курсовой работы было
рассмотрено:
какие бывают радиоэлементы (некоторые из видов),
такие как резисторы, кварцевый генератор, транзисторы, конденсаторы и
микроконтроллеры, а также стало проще понимать, какой элемент, и какую роль
должен играть в какой-либо схеме и чем его можно заменить.
Были закреплён материал по основам
радиоэлектроники, которые нужно знать для составления схем или создание
простейшего устройства.
что подразумевает под собой понятие «сирена»,
что это звуковой сигнал, с помощью которого человек может правильно отнестись в
какой-либо экстренной ситуации и сделать необходимое. В курсовой работе описывается
полицейская сирена на микроконтроллере, где микроконтроллер играет функцию
управления. То есть у нас имеются несколько эффектов, имитирующих звук, а с
помощью микроконтроллера можно выбрать нужный нам звучание (крякалку или
обычную сирена), а также можно включить с помощью него сирену или выключить.
Проще говоря, сирена предназначена для оповещения людей и сигнализации.
Список нормативных источников
Основная литература
1.
Гальперин М.В. «Электроника и электротехника» 2009 год.
.
Васильев А. Е. «Микроконтроллеры: разработка встраиваемых приложений» 2008 год.
.
Дригалкин В.В. «Как освоить радиоэлектронику с нуля. Учимся собирать
конструкции любой сложности» 2007 год.
.
Рауль Магауенов «Системы охранной сигнализации. Основы теории и принципы построения»
2008 год.
Дополнительная литература
6.
Гордон Мак-Комб, Эрл Бойсен « Радиоэлектроника для чайников» 2007 год.
.
Нефедов В.И., Сигов А.С. «Основы радиоэлектроники и связи» 2009 год.
.
Аркадий Медведев «Сборка и монтаж электронных устройств» 2007 год.
.
Роберт Тигранян «Хрестоматия радиолюбителя. Том 1» 2010 год.
.
С. Никулин «Энциклопедия начинающего радиолюбителя» 2011 год.