Методика розрахунку двотактного ключа

  • Вид работы:
    Курсовая работа (т)
  • Предмет:
    Информатика, ВТ, телекоммуникации
  • Язык:
    Украинский
    ,
    Формат файла:
    MS Word
    639,14 Кб
  • Опубликовано:
    2014-08-06
Вы можете узнать стоимость помощи в написании студенческой работы.
Помощь в написании работы, которую точно примут!

Методика розрахунку двотактного ключа

ВСТУП

 

Двотактні ключі являють собою багато каскадні транзисторні схеми, які призначені для забезпечення сталості вихідного опору ключа в обох його станах. Також такі ключі дозволяють розподілити потужність, яка комутується між всіма використовуваними транзисторами.

Метою виконання даного курсового проекту є виконання наступних задач:

. Провести огляд схемотехніки двотактних ключів і розробити методику їх розрахунку.

. Виконати повний розрахунок наступних схем: підсилювального каскаду із спільним емітером, автоколивального мультивібратора, одновібратора, генератора напруги що лінійно змінюється та синхронного тригера.

Виконання розрахунку зазначених вище схем передбачає розрахунок всіх параметрів необхідних для нормального функціонування тієї чи іншої схеми, а також результати моделювання, аналіз результатів моделювання та розрахунків.

1. РОЗРОБКА МЕТОДИКИ РОЗРАХУНКУ ДВОТАКТНОГО КЛЮЧА


.1 Аналіз схемотехніки двотактних ключів

 

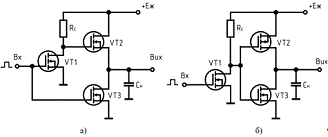
Однотактні ключі, мають високий вихідний опір (Rн, або Rс) в розімкненому стані. Тому вони погано працюють, якщо навантаженням є ємність або лінія передачі. В цьому випадку доцільне застосування двотактних ключів (рис. 1.1) [9, 10].

Рисунок 1.1 - Двотактні ключі на потужних МДП - транзисторах.

На схемі рис. 1.1,а транзистори VT1 і VT3, включені по схемі із загальним витоком, нормально (Uвх<U0) закриті. Напруга на стоку VT1, рівна UCВвим ≈ Еж, поступає на вихід через витоковий повторювач, зібраний на транзисторі VT2. Його вихідний опір:

 (1.1)

де S2 - крутизна VТ2. При Uвх>U0 транзистори VT1 і VT3 відкриті, різниця потенціалів між їх стоками близька до нуля і VT2 закритий. При цьому вихідний опір ключа

 (1.2)

де S3 - крутизна VT3. Зазвичай VT2 і VT3 застосовуються одного типу, тому забезпечується однакове і мале Rвих в обох станах ключа. Значення Rвих≤50 Ом забезпечується при використовуванні транзисторів з S0≥20 мА/В.

Ключ на рис. 1.1,б можна розглядати як комбінацію власне ключа з двотактним вихідним каскадом на комплементарних ПТ VT2 і VT3. При цьому VT2 забезпечує прискорений заряд , а VT3 - прискорений розряд. Значення Rвих відповідають приведеним вище. Зважаючи на малу поширеність потужних МДП - транзисторів з каналом р-типу (VT2) ця схема застосовується рідше, ніж схема на рис. 1.1,а.

Оцінимо приблизно час перемикання ключа на рис. 1.1,а. У початковому стані VT1 закритий і вихідна напруга:

 (1.3)

При подачі вхідного імпульсу починає розряджатися загальна вихідна ємність:

 (1.4)

Велику частину часу розряду струм розряду дорівнює:

 (1.5)

Отже, час розряду

 (1.6)

де - перепад напруги на виході. Тут верхні індекси в скобках вказують на номер транзистора.

При зникненні вхідного імпульсу VT1 і VT3 закриваються. Перехідний процес обумовлений зарядом ємності в колі стоку VT1 і вихідної ємності. Постійна часу заряду ємності в колі стоку VT1

 (1.7)

де См - ємність монтажу. Постійна часу заряду вихідної ємності

 (1.8)

Час заряду  можна оцінити, як:

 (1.9)

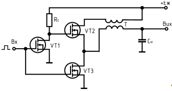
Для зменшення tз, і tр можна використовувати трансформаторну корекцію (рис. 1.2) [10].

Рисунок 1.2 - Ключ з автотрансформаторною корекцією

Трансформатор представляє собою 7-8 витків подвійного дроту, намотаних на сердечник діаметром 5 мм. Розсовуванням витків і зміною їх числа здійснюється підстроювання схеми (по мінімуму tз, і tр і відсутності помітних викидів у вихідних імпульсів).

Оскільки потужні МДП - транзистори відносно дорогі, представляє інтерес зменшення їх кількості з трьох до двох (рис. 1.3).

Рисунок 1.3 - Схема двотактного ключа на двох транзисторах.

Тут, якщо VT1 закривається, закривається і діод VD. Заряд  накопичується струмом стоку повторювача на VT2. Постійна часу цього процесу  Постійна часу заряду ємності в колі стоку VT1

 (1.10)

Результуюча постійна часу заряду

 (1.11)

При включенні VT1 напруга на стоку VT1 швидко падає і розряд  відбувається через діод VD, що відкрився, і транзистор VT1 (VT2 при цьому закритий).

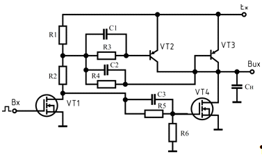
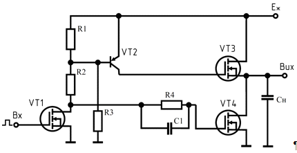
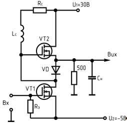
Недоліком описаних схем є те, що рівень вихідної напруги  менше  (нерідко на 10... 15 В). Це пов'язано з великим UЗВ у транзистора повторювача. У ключі на рис. 1.4 при закритому VT1 розряд Сн здійснюється VT4. А при відкритому VT1 (VT4 закритий) заряд Сн забезпечується спареним ключем на двох потужних ВЧ - біполярних транзисторах. Ця схема може працювати не тільки на ємність, але і на мале активне навантаження, забезпечуючи  [9].

Рисунок 1.4 - Ключ на польових і біполярних транзисторах.

Недоліком схем на рис. 1.1,а і рис. 1.2 є велика вхідна ємність (сума вхідних ємностей VT1 і VT3). При великих Rг>10 Ом це може привести до помітного збільшення часу перемикання. Цей недолік помітно ослаблений в схемі на рис.1.5.

Рисунок 1.5 - Ключ зі зменшеною вхідною ємністю.

Тут VT4 керується напругою, що знімається зі стоку VT1, а VT3 - тією ж напругою, про інвертованим ключем на біполярному транзисторі VT2 [10].

.2 Розробка методики розрахунку двотактного ключа

Розробимо методику розрахунку двотактного ключа (рис 1.1,а).

Початкові параметри:

·        напруга живлення Еж;

·        струм стоку Ic;

·        потужність, що розсіюється Pроз;

·        крутизна характеристики польового транзистора S;

·        напруга стік-витік Uсв;

·        загальна вихідна ємність С0;

·        ємність навантаження Сн;

·        вхідна напруга рівня логічної одиниці U1;

·        порогова напруга U0.

. Обираємо всі три польові транзистори одного типу виходячи з умов:

 (1.12)

Остання умова умова є необхідною для того, щоб забезпечити необхідний час розряду вихідної ємності. Для зменшення часу розряду сума  повинна бути якомого менша, для збільшення - якомого більша.

. Розраховуємо стоковий резистор  за формулою:

 (1.13)

3. Якщо на вхід подається рівень логічного нуля, тобто виконується умова

 (1.14)

то у схемі на рис. 1.1,а транзистори VT1 і VT3, включені по схемі із загальним витоком, закриті. Напруга із стоку VT1, через відкритий VT2 потрапляє на VT3, і дорівнює напрузі виходу ключа

 (1.15)

Вихідний опір транзистора VT2 є вихідним опором ключа і визначається за формулою (1.1)


де S2 - крутизна VТ2.

. Якщо на вхід подається рівень логічної одиниці, тобто виконується умова

 (1.16)

то транзистори VT1 і VT3 відкриті, різниця потенціалів між їх стоками близька до нуля і VT2 закритий. При цьому вихідний опір ключа визначається за формулою (1.2)


де S3 - крутизна VT3.

Якщо VT2 і VT3 застосовуються одного типу то забезпечується однакове і мале Rвих в обох станах ключа.

. Вихідна напруга при подачі на вхід логічної одиниці визначається за формулою (1.3)


Загальна вихідна ємність визначається за формулою (1.4):


Струм розряду визначається за формулою:

 (1.17)

Час розряду визначається за формулою:

 (1.18)

де - перепад напруги на виході (1 і 2 - номери транзисторів):


7. При зникненні вхідного імпульсу VT1 і VT3 закриваються. Перехідний процес обумовлений зарядом ємності в колі стоку VT1 і вихідної ємності. Постійна часу заряду ємності в колі стоку VT1 визначається за формулою:

 (1.19)

де См - ємність монтажу (См=10 пФ). Постійна часу заряду вихідної ємності

 (1.20)

Час заряду ємності навантаження Сн можна оцінити за формулою:

 мкс (1.21)

2. РОЗРАХУНОК ПІДСИЛЮВАЛЬНОГО КАСКАДУ

 

Дано:

·   коефіцієнт підсилення по напрузі KU=29,

·        напруга на навантаженні Uн=19 (В),

·        опір навантаження Rн=1900 (Ом),

·        нижня гранична частота fн=110 (Гц),

·        верхня гранична частота fв=20004,5 (Гц).

1. Виходячи з умов отримання максимального коефіцієнта корисної дії підсилювального каскаду приймаємо величину опору в ланцюзі колектора RК рівною опору навантаження:

 (2.1)

. Знаходимо амплітудне значення колекторної напруги за формулою (2.2):

 (2.2)

. Розраховуємо струм спокою колектора за формулою (2.3):

 (2.3)

. Визначаємо величину мінімальної напруги джерела живлення за формулою (2.4):

 (2.4)

Вибираємо найближче значення Eж з ряду стандартних величин так, щоб виконувалася умова (2.5):

 (2.5)

. Обчислюємо значення максимального струму колектора за формулою (2.6):

 (2.6)

6. Знаходимо потужність на навантаженні за формулою (2.7):

 (2.7)

. Проводимо оцінку потужності, що розсіюється на колекторі транзистора за формулою (2.8):

 (2.8)

8. Користуючись довідником [8], вибираємо тип біполярного транзистора. Як критерій вибору використовуємо співвідношення (2.9):

 (2.9)

де: Pк.max - максимально допустима потужність, що розсіюється на колекторному переході транзистора;

- максимально допустима постійна напруга колектор - емітер;

Iк.max - максимально допустимий постійний струм колектора;гр - гранична частота коефіцієнта передачі струму в схемі із загальним емітером.

Виходячи з вище наведених нерівностей обираємо транзистор КТ630Б (n-p-n) для якого умови (2.9) виконуються


- мінімальне значення статичного коефіцієнта передачі біполярного транзистора в режимі малого сигналу в схемі із загальним емітером;

. Розраховуємо опір резистора в ланцюзі емітера за формулою (2.10):

 (2.10)

З ряду Е24 приймається найближче стандартне значення Rе = 300 (Ом).

. Визначаємо значення струму спокою бази транзистора за формулою (2.11):

 (2.11)

. Розраховуємо опори резистивного дільника, для чого вибираємо струм дільника Iд, що протікає по опорах Rб1 і Rб2 за формулою (2.12):

 (2.12)

Знаходимо напругу спокою бази за формулою (2.13):

 (2.13)

де,

DUе - падіння напруги на емітерному переході DUе = 0,45…0,6 (В);

Uе.п - падіння напруги в ланцюзі емітера, визначається за формулою (2.14):

 (2.14)

Визначаємо величину опору Rб2 за формулою (2.15):

 (2.15)

З ряду Е24 приймається найближче стандартне значення Rб2 = 3,6 (кОм).

Визначаємо величину опору Rб1 за формулою (2.16):

 (2.16)

З ряду Е24 приймається стандартне значення Rб1 = 30 (кОм).

. Розраховуємо коефіцієнт підсилення каскаду за формулою (2.17):

 (2.17)

де, Rкн - опір каскаду за змінним струмом, визначається за формулою (2.18):

 (2.18)


. Знаходимо значення ємностей розділових конденсаторів за формулою (2.19):

 (2.19)

З ряду Е24 приймається стандартне значення Cр1 = 10 (мкФ).

14. Обчислюємо значення ємності шунтуючого конденсатора в ланцюзі емітера за формулою (2.20):

 (2.20)

З ряду Е24 приймається стандартне значення Cе = 300 (мкФ).

15. Визначаємо потужність, споживану каскадом від джерела живлення за формулою (2.21):

 (2.21)

. Обчислюємо коефіцієнт корисної дії каскаду за формулою (2.22):

 (2.22)

Результати розрахунку елементів підсилювача за схемою з загальним емітером наведено в таблиці 2.1.

Таблиця 2.1 - Результати розрахунку підсилювача

Параметр

Значення

Розмірність

1

2

3

Напруга живлення ЕЖ

90

В

Опір резистора бази 1 RБ1

30

кОм

Опір резистора бази 2 RБ2

3,6

кОм

Опір емітерного резистора RЕ

300

Ом

Опір колекторного резистора RК

1900

Ом

Ємність розділових конденсаторів Ср1, Ср2

10

мкФ

Ємність емітерного конденсатора Се

300

мкФ

Коефіцієнт підсилення КU

271,4


Опір навантаження RН

1900

Ом


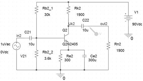
Проведемо моделювання схеми за допомогою програми Orcad. Схема моделювання подана на рисунку 2.1. Результат моделювання подано на рисунку 2.2.

Рисунок 2.1 - Схема моделювання підсилювача

Рисунок 2.2 - Результати моделювання схеми підсилювача

Висновки: виконавши по розрахунковим даним схемотехнічне моделювання ми отримали графік, розходження якого з розрахованим коефіцієнтом підсилення:


Розходження можна пояснити тим, що моделювання проводилося з аналогом транзистора КТ630Б, а не з самим транзистором. Отже можна стверджувати, що розрахунок був зроблений вірно. Результати розрахунків наведені в таблиці 2.1.

3. РОЗРАХУНОК ГЕНЕРАТОРІВ ІМПУЛЬСНИХ СИГНАЛІВ

 

3.1 Розрахунок одновібратора


Дано:

·   амплітуда вихідного імпульсу Um2 = 19 (В);

·        тривалість вихідного імпульсу tі = 138 (мкс);

·        період проходження імпульсів запуску Т = 188 (мкс);

·        діапазон зміни температур (-50…+60) °С;

·        допустима нестабільність тривалості імпульсу =6,5 (%).

. По тривалості і періоду визначаємо шпаруватість вихідних імпульсів за формулою (3.1):

 (3.1)

. Вибираємо напруга джерела живлення, яка повинна бути в 1,2...1,3 рази більше амплітуди вихідного імпульсу за формулою (3.2):

 (3.2)

Обираємо стандартне значення Еж=24 (В).

3. По напрузі джерела і початковим даним вибираємо тип транзистора.

Виходячи з умови (3.3), вибирається транзистор.

 (3.3)

 

Оберемо транзистор КТ313А (p-n-р) [8], у якого Екдоп = 60 > 2·24.

Запишемо необхідні параметри транзистора:


. Знаходимо тепловий струм колектора за формулою (3.4):

 (3.4)

де t0 - початкова температура, приймається для нормальних умов рівною 20 °С.

. Опір в колі бази визначаємо напругою джерела, тепловим струмом і заданою нестабільністю імпульсу за формулою (3.5):

 (3.5)

З ряду Е24 приймається найближче стандартне значення RБ = 560 (кОм).

6. Опір в колекторному ланцюзі транзистора VT2 визначаємо за відомим опором в базовому колі і мінімальному для даних умов коефіцієнту підсилення. Для стійкої роботи _дно вібратора при розрахунку повинна виконуватися умова (3.6).

 (3.6)

де βmin - коефіцієнт підсилення при мінімальній температурі мінус 50 °С. Він складає 60 % середнього значення і визначається за формулою (3.7)

 (3.7)


З ряду Е24 приймається найближче стандартне значення RK2 = 12 (кОм).

. Розрахуємо опір в колекторному колі транзистора VT1 за формулою (3.8).

 (3.8)

З ряду Е24 приймається найближче стандартне значення RK1= 18 (кОм)

. Визначимо опір в колі емітера за формулою (3.9).

 (3.9)

З ряду Е24 приймається найближче стандартне значення Rе = 3,3 (кОм).

. Розрахуємо опори подільника напруги R1 і R2, що встановлюють величину напруги зсуву на базі VT1 та визначають положення робочої точки транзистора і початковий стан одно вібратора, за формулами (3.10) і (3.11).

 (3.10)

З ряду Е24 приймається найближче стандартне значення R1 = 180 (кОм).

 (3.11)

З ряду Е24 приймається найближче стандартне значення R2 = 43 (кОм).

. Ємність конденсатора Сб залежить від багатьох параметрів і визначається за формулою (3.12).

 (3.12)

Коефіцієнт ά визначає співвідношення опорів в ланцюзі колектора транзистора VT1, і визначається за формулою (3.13).

 (3.13)

При середньому положенні регулятора напруги коефіцієнт ά =1.


З ряду Е24 приймається найближче стандартне значення ємності конденсатора базового кола VT2 Сб = 0,36 (нФ).

. Замикаюча напруга транзистора VT1 визначається за формулою (3.14).

 (3.14)

. Амплітуда напруги запускаючого імпульсу, що подається на вхід транзистора VT1 одновібратора, визначається за формулою (3.15).

 (3.15)

де Rг - внутрішній опір генератора запускаючих імпульсів, приймається рівним 0,51 (кОм); Rз - опір запускаючого транзистора у відкритому положенні, приймається рівним 51 (Ом).


Проведемо моделювання отриманої схеми у програмі Orcad. Схема моделювання подана на рисунку 3.1. Результати моделювання подано на рисунку 3.2. Результати розрахунку елементів одновібратора наведено в таблиці 3.1.

Рисунок 3.1 - Схема моделювання схеми одновібратора

Рисунок 3.2 - Результати моделювання схеми одновібратора

Висновки: виконавши по розрахунковим даним схемотехнічне моделювання ми отримали графік, на якому розходження між амплітудою вихідного імпульсу відрізняється від заданої теоретично амплітуди на:


Похибка тривалості імпульсу:


Час спадання фронту вихідного імпульсу від рівня 100% до 10% складає близько 1,1 мкс. Отже можна стверджувати, що розрахунок був зроблений вірно. Похибка має місце через незбігання транзисторів, які використовуються при моделюванні і для яких виконувався розрахунок, і наближеність розрахунків.

Таблиця 3.1 - Результати розрахунку одновібратора

Параметр

Значення

Розмірність

Напруга живлення ЕЖ

24

В

Опір резистора бази RБ

560

кОм

Опір емітерного резистора Rе

3,6

кОм

Опір колекторного резистора RК1

18

кОм

Опір колекторного резистора RК2

12

кОм

Опір резистора R1

180

кОм

Опір резистора R2

43

кОм

Ємність базового конденсатора Сб

360

пФ

Амплітуда напруги запускаю чого імпульсу

0,549

В


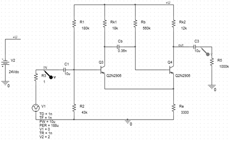
.2 Розрахунок мультивібратора в автоколивальному режимі

двотактний мультивібратор автоколивальний тригер

Дано:

·   Тип транзисторів - КТ203А;

·        нестабільність періоду коливань δT =14 (%);

·        Частота імпульсів, що генеруються f = 290 (Гц);

·        Температура навколишнього середовища tк = 44,5 (0C).

З довідника [7] для транзистора КТ203А (p-n-p) вибираються його параметри:


. Розрахуємо напругу джерела живлення за формулою (3.16).

 (3.16)

Обираємо стандартне значення Еж=7,5 (В).

. Зворотній струм при зміні температури визначимо за формулою (3.17).

 (3.17)

де t0 - температура в нормальних умовах роботи, рівна 20 0C..

. Визначимо опори в базових ланцюгах за формулою (3.18).

 (3.18)

З ряду Е24 приймається найближче стандартне значення Rб = 1,5 (МОм).

. Визначимо опори в колекторних ланцюгах для симетричного мультивібратора за формулою (3.19).

 (3.19)

З ряду Е24 приймається найближче стандартне значення RК=51 (кОм).

При симетрії схеми тривалість імпульсу і паузи буде однаковою і рівною половині періоду, тобто


Визначимо ємність базового ланцюга з формулою (3.20)

 (3.20)


З ряду Е24 приймається найближче стандартне значення Сб=1,8 (нФ).

. Визначимо дійсне значення періоду за формулою (3.21).

 (3.21)


. Визначимо значення дійсна частоти за формулою (3.22).

 (3.22)

7. Визначимо відносну похибку частоти, що генерується, за формулою (3.23).

 (3.23)

Таким чином, розрахункова частота не перевищує допустиме значення відхилення в 14%.

. При несиметричному мультивібраторі період визначається за формулою (3.24).

 (3.24)

Тривалість імпульсу tі1 може бути визначена за формулою (3.25).

 (3.25)


Тривалість імпульсу tі2 може бути визначена за формулою (3.26).

 (3.26)


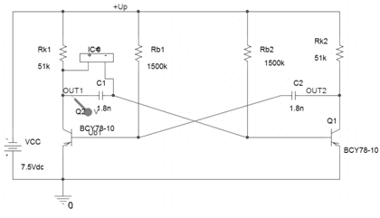
Проведемо моделювання отриманої схеми у програмі Orcad. Схема моделювання подана на рисунку 3.3. Результати моделювання подано на рисунку 3.4. Результати розрахунку елементів автоколивального мультивібратора наведено в таблиці 3.2.

Рисунок 3.3 - Схема моделювання мультивібратора

Рисунок 3.4 - Результати моделювання схеми мультивібратора

Таблиця 3.2 - Результати розрахунку мультивібратора

Параметр

Значення

Розмірність

7,5

В

Опір резистора бази RБ1

1,5

МОм

Опір резистора бази RБ2

1,5

МОм

Опір колекторного резистора RК1

51

кОм

Опір колекторного резистора RК2

51

кОм

Ємність базового конденсатора Сб1

1,8

нФ

Ємність базового конденсатора Сб2

1,8

нФ


Висновки: виконавши по розрахунковим даним схемотехнічне моделювання ми отримали графік, який дещо відрізняється від теоретичного. Розходження між частотою отриманою на графіку і заданою частотою складає:


Отже можна стверджувати, що розрахунок був зроблений вірно. Похибка має місце через незбігання транзисторів, які використовуються при моделюванні і для яких виконувався розрахунок, і наближеність розрахунків.

.3 Розрахунок "ГЛЗН"

Дано:

·   Uм = 8,5 (В)

·        tроб = 23 (мс)

·        tзв = 10 (мс)

·        Тип операційного підсилювача - К544УД1Б

Розрахунок схеми (рис. 3.5) проводиться в наступному порядку.

Рисунок 3.5 - Схема ГЛЗН на операційних підсилювачах

Для даного операційного підсилювача:


1.      Розрахуємо величину вихідної напруги за формулою (3.27).

 (3.27)

. Приймаючи тривалість паузи, рівну тривалості негативної (зворотньої) напруги визначимо постійну часу еквівалентного кола за формулою (3.28)

 (3.28)

. Внаслідок того, що еквівалентний опір повинен бути більше вихідного опору ОП, розраховується значення Rэкв з наступних умов: Rэкв = (); Rэкв > RнminОП = 2 кОм. Приймається Rэкв = 5 кОм.

. Визначаємо ємність інтегруючого конденсатора за формулою (3.29).

 (3.29)

З ряду Е24 приймається найближче стандартне значення С=4,3 (мкФ).

. З умови отримання інтервалу tроб = tі3 = 23 (мс) знаходиться постійна часу за формулою (3.30).

 (3.30)

6. Визначаємо опір резистора R2 за формулою (3.31).

 (3.31)

З ряду Е24 приймається стандартне значення R2=11 (кОм).

. Розраховуємо опір резистора R1 за формулою (3.32).

 (3.32)

З ряду Е24 приймається найближче стандартне значення R1=9,1 (кОм)

. Для виключення впливу ланцюга R3 - R4 на постійну часу перезаряду конденсатора С, вибирається опір резистора R3 з умови R3 >> R2. Приймаємо R3 = 2 (МОм).

. Визначимо опір резистора R4 за формулою (3.33).

 (3.33)

З ряду Е24 приймається найближче стандартне значення R4=560 (кОм)

. Діод VD може бути будь-якого типу із зворотною напругою більшою, ніж 2Еогр. Перевага повинна бути віддана діодам з меншим прямим падінням напруги. Вибираємо діод типу КД522В.

Проведемо моделювання отриманої схеми у програмі Workbench. Схема моделювання подана на рисунку 3.6. Результати моделювання подано на рисунку 3.7. Результати розрахунку елементів ГЛЗН наведено в таблиці 2.3.

Рисунок 3.6 - Схема моделювання ГЛЗН

Рисунок 3.7 - Результати моделювання схеми ГЛЗН

Таблиця 3.3 - Результати розрахунку ГЛЗН

Параметр

Значення

Розмірність

Опір резистора R1

9,1

кОм

Опір резистора R2

11

кОм

Опір резистора R3

2

МОм

Опір резистора R4

560

кОм

Ємність конденсатора С

4,3

мкФ

Тип ОП

К544УД1Б

Тип діода

КД522В


Висновки: в результаті моделювання ми отримали графік, на якому розбіжність між робочим фронтом імпульсу ГЛЗН і заданим в завданні складає:


Отже можна стверджувати, що розрахунок був зроблений вірно. Похибка має місце через незбігання ОП, які використовуються при моделюванні і для яких виконувався розрахунок, і наближеність розрахунків.

4. РОЗРАХУНОК ТРИГЕРА


Дано:

·   амплітуда вихідного сигналу Um = 17 (В);

·        максимальна частота перемикання fпер.мах = 100 (кГц);

·        колекторний струм Iкн = 22 (мА).

. Вибираємо напругу джерела колекторного живлення за формулою.

 (4.1)

Приймаємо Еж = 21 (В).

. Тип транзистора вибирається з умов (4.2).

 (4.2)

Виберемо транзистор типу КТ313А (p-n-p) [7], параметри якого наступні:


3. Визначимо опір в колекторному колі за формулою (4.3).

 (4.3)

З ряду Е24 приймається найближче стандартне значення Rк=1000 (Ом)

. Визначимо величини прискорюючих ємностей за формулою (4.4).

 (4.4)

де ta - постійна часу коефіцієнта посилення струму емітера, яка визначається співвідношенням (4.5).

 (4.5)

Підставляючи в (3.4) довідкові і розраховані раніше величини, отримаємо розрахункові значення прискорюючих конденсаторів.


З ряду Е24 приймається найближче стандартне значення С=470 (пФ)

. Визначаємо опір в колі бази за формулою (4.6)

 (4.6)

З ряду Е24 приймається найближче стандартне значення Rб=8,2 (кОм)

. Визначаємо напругу зсуву за формулою (4.7)

 (4.7)

Приймаємо Еб = 1 (В).

. Опір зв'язку Rс визначається шляхом сумісного рішення рівнянь.

 (4.8)

 (4.9)

 (4.10)


З ряду Е24 приймається найближче стандартне значення Rс=47 (кОм)

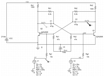
Проведемо моделювання отриманої схеми у програмі Orcad. Результати моделювання подано на рисунку 4.2. Результати розрахунку елементів тригера наведено в таблиці 4.1.

Рисунок 4.1 - Схема моделювання симетричного тригера

Рисунок 4.2 - Результати моделювання схеми симетричного тригера

Таблиця 4.1 - Результати розрахунку тригера

Параметр

Значення

Розмірність

Напруга живлення ЕЖ

21

В

Опір резистора бази RБ1

8,2

кОм

Опір резистора бази RБ2

8,2

кОм

Опір колекторного резистора RК1

1

кОм

Опір колекторного резистора RК2

1

кОм

Опір резистора Rс1

47

кОм

Опір резистора Rс2

47

кОм

Ємність конденсатора С1

470

пФ

Ємність конденсатора С2

470

пФ


Висновки: виконавши по розрахунковим даним схемотехнічне моделювання ми отримали графік, в якому мають місце спотворення, але його форма і амплітуда відповідають заданим. Амплітуда логічної одиниці складає 18,8 В, що на 1,8 В більше за задану. Розбіжності можна пояснити округленнями під час обчислень, використанням при моделюванні не тих транзисторів для яких проводився розрахунок.

ВИСНОВКИ

В результаті виконання курсової роботи було розглянуто основну інформацію по двотактним ключам та розроблено методику їх розрахунку.

Також проведено розрахунок підсилювального каскаду, тригеру та імпульсних пристроїв: одновібратора, мультивібратора та генератора лінійно-змінної напруги. Для всіх розрахованих схем було проведено моделювання у програмах "Orcad" та "Electronics Workbench".

В результаті моделювання було виявлено деякі розбіжності між очікуваними і отриманими результатами, але ці розбіжності лежать в допустимих межах. Це свідчить про досить точний розрахунок параметрів, які забезпечили нормальне функціонування схем при моделюванні.

ПЕРЕЛІК ПОСИЛАНЬ

1. В.Г. Гусев, Ю.М.Гусев. Электроника. Москва, "Высшая школа", 1991

2. Сенько В.І. Електроніка і мікросхемотехніка

3. Олександренко А.Г.Шатурик І.Н Мікросхемотехніка - М.: Радио, 1982

4. Голденберг Л.М .Импульсние устройство - М.: Радио и связь, 1981

5. СтепаненкоИ. П .Основи мікроелектріки - М.: Сов радио ,1980

6. Павлов С М . Схемотехніка (імпульсна техніка) Вінниця ВНТУ, 1998

7. Аксенов А.И. Элементы схем бытовой радиоаппаратуры. Диоды. Транзисторы: Справочник / А.И. Аксенов, А.В. Нефедов, А.М. Юшин. - М.: Радио и связь, 1992 г.

8. О.П. Григорьев, Транзисторы: Справочник / О.П. Григорьев, В.Я. Замятин - М.: Радио и связь, 1989.

9. Ицхоки Я.С. Импульсные и цифровые устройства / Ицхоки Я.С., Овчинников Н.И. - М.: "Советское радио", 1972 - 592 с.

. Расчет электронных схем. Примеры и задачи. Учебное пособие. / под редакцией Изъюрова Г.И. - М.: Высшая школа, 1987 - 335 с.

Похожие работы на - Методика розрахунку двотактного ключа

 

Не нашли материал для своей работы?
Поможем написать уникальную работу
Без плагиата!
Без нейросетей!