Исследование и разработка практических рекомендаций по подготовке личного автомобиля ВАЗ-212140 к автопутешествию по Карелии

  • Вид работы:
    Дипломная (ВКР)
  • Предмет:
    Транспорт, грузоперевозки
  • Язык:
    Русский
    ,
    Формат файла:
    MS Word
    386,39 Кб
  • Опубликовано:
    2015-01-07
Вы можете узнать стоимость помощи в написании студенческой работы.
Помощь в написании работы, которую точно примут!

Исследование и разработка практических рекомендаций по подготовке личного автомобиля ВАЗ-212140 к автопутешествию по Карелии

Реферат

Авторы дипломного проекта: Миронов Андрей Владимирович, Ковалевский Владислав Владимирович, Свириденков Максим Аликович. Тема ВКР: "Исследование и разработка практических рекомендаций по подготовке личного автомобиля ВАЗ-212140 к автопутешествию по Карелии". Пояснительная записка содержит 84 страницы, 6 схем, 4 рисунка и 2 таблицы. При написании работы использовалось литературных источников 10 источников.

Ключевые слова: исследование, автопутешествие, автомобиль, безопасность, система, методика, контроль, маршрут, жизнеобеспечение.

Целью исследования является анализ маршрута путешествия и подготовительных работ, необходимых для данного мероприятия.

Объектом исследования является методика подготовки автомобиля к автопутешествию.

Методы исследования: теоретические и практические наблюдения за автомобилем ВАЗ 212140 в условиях автопутешествия. Характер поведения автомобиля ВАЗ 212140 во время эксплуатации.

Значимость дипломного проекта. Методы анализа маршрута путешествия и разработка практических рекомендаций по подготовке автомобиля к автопутшествию помогут грамотно применить маршрут автопутешестия и эффективно использовать потенциал автомобиля.

Результатом исследования является приемлемый с экономической точки зрения маршрут, который пролегает по наиболее интересным географическим объектам. А так же выгодный с точки зрения использования личный автомобиль, обладающий приемлемыми для данного маршрута техническими характеристиками. Исследование проводилось в 2014 году, используемые в исследовании данные актуальны.

Содержание

Введение

. Анализ существующих программ подготовки легкового автомобиля к автопутешствиям по Карелии

.1 Анализ маршрута автопутешествия

.2 Анализ типов и марок легковых автомобилей к автопутешествию

.3 Анализ перечня и трудоемкости работ по обеспечению исправного технического состояния автомобиля ВАЗ-212140

.4 Анализ системы автосервиса на маршрутах автопутешствия

.5 Постановка задачи исследования

. Разработка методики подготовки легкового автомобиля ВАЗ212140 к автопутешествию по Карелии

.1 Разработка методики контроля и диагностирования технического состояния автомобиля

.2 Разработка методики поддержания и восстановления работоспособного состояния автомобиля ВАЗ-212140 на маршруте автопутешествия

.2.1 Разработка методики организации контроля технического состояния автомобиля на маршруте автопутешествия

.2.2 Разработка методики организации технического обслуживания автомобиля на маршруте автопутешествия

.2.3 Разработка методики организации эвакуации и ремонта автомобиля на маршруте автопутешествия

.3 Разработка методики комплектования автомобиля ВАЗ-212140 при подготовки к автопутешествию

.4 Разработка методики комплектования автомобиля ВАЗ-212140 при подготовки к автопутешествию средствами обеспечения безопасности и жизнеобеспечения

. Практические рекомендации по подготовке автомобиля ВАЗ-212140 к автопутешествию по Карелии

.1 Планирование маршрута и времени автопутешествия

.2 Организация выполнения работ по обеспечению исправного состояния автомобиля при подготовке к автопутешествию с учетом географических, климатических условий и протяженности маршрута

.3 Организация выполнения работ по поддержанию и восстановлению исправного состояния автомобиля на маршруте автопутешествия

.4 Использование средств навигации и обеспечение безопасности участников автопутешествия на маршруте движения

Заключение

Список используемой литературы

Приложения

маршрут автомобиль технический навигация

Введение

В наше время автопутешествие стало весьма распространенным явлением. Каждый автовладелец мечтает хоть раз в жизни отправиться в путешествие на своем личном автомобиле. Но не все так просто, как кажется на первый взгляд. При подготовке к путешествию стоит подходить самым тщательным образом , учитывая большое количество нюансов. Подготовка автомобиля, планирование маршрута автопутешествия - определяющие факторы безопасности, которые помогут сделать автопутешествие отдыхом, а не проблемой. Автотуризм не настолько распространен в России по сравнению с Европой, но из года в год набирает обороты, ведь этому способствует развитие инфраструктуры : строительство новых дорог, расширение сетей автозаправочных станций , развитие цифровых технологий , которые всячески помогают в дороге [ Навигация], которая не дает сбиться нужного пути. Эта тема на 100% актуальна на сегодняшний день, ведь индивидуальный автотуризм - это особый вид путешествия, нечто иное, чем обычная туристическая поездка. Это возможность полноценно и полноправно, пусть и не надолго, почувствовать себя частичкой той страны по которой вы путешествуете, в данном случае это красивейший регион России. Это возможность построить свой экскурсионный день учитывая исключительно свои пожелания и потребности, а не подчиняться групповой идеологии. Это возможность останавливаться и тратить столько времени, сколько вам необходимо. Одним словом, если есть желание не ограничивать себя определенными шаблонами, если автомобиль надежен и исправен, то авто путешествием может заниматься абсолютно любой человек обладающий определенной суммой денег и минимальным водительским стажем.

1. Анализ существующих программ подготовки легкового автомобиля к авто путешествиям по Карелии. Общее положение

Использование автомобиля связано с необходимостью регулярного выполнения ряда технологических воздействий , направленных на поддержание его работоспособности. К ним относятся техническое обслуживание и текущий ремонт. Решение указанных задач обеспечивается грамотным качественным техническим обслуживанием и ремонтом автомобилей с правильным пониманием и применением таких понятий, как технология, технологический процесс, производственный процесс.

Технология - это совокупность методов и целенаправленных воздействий на техническое состояние автомобиля в целях обеспечения его работоспособности. Соблюдение технологии обеспечивает автомобилю соответствие требованиям или нормативам исправного технического состояния. Последовательность или приоритетность выполнения операций принципиального значения не имеет.

Технологический процесс- это совокупность методов и приемов, применяемых планомерно и последовательно во времени и пространстве по отношению к автомобилю, его агрегатам и узлам. Технологический процесс определяет последовательность необходимых операций, если они технологически взаимосвязаны. Места технологических воздействий на автомобиль различны по уровням. Они могут быть сбоку, снизу автомобиля, внутри салона и т.д. Это выдвигает ряд организационных требований:

• установление определенной последовательности выполнения работ (операций) для рационального использования рабочего времени.

• Закрепление операций по их технологическому признаку за конкретными исполнителями в целях сокращения числа перемещений исполнителя с уровня на уровень.

Взаимосвязь перечисленных и ряда других факторов составляет организацию технологического процесса. Технологический процесс и его организация невозможны без возможностей его реализации в виде технологических воздействий. Для решения этой задачи используются элементы производственного процесса:

• предмет труда ( комплектующих , изделий)

• средства труда ( оборудование, механизмы)

• исполнитель труда

Производственный процесс- это совокупность технологических процессов с привязкой их к производственным помещениям, рабочим постам, режиму работы предприятия.

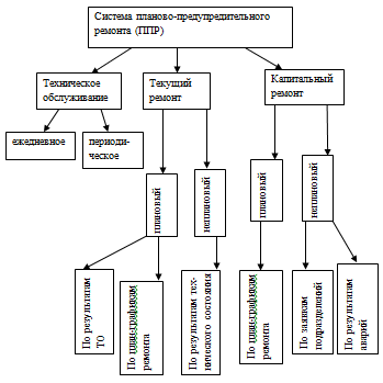
На данный момент в Российской Федерации принята программа поддержания и восстановления исправного ( работоспособного) состояния автомобиля в вид планово- предупредительной системе обслуживания автомобилей (ППР). Данная система представляет собой комплекс организационно- технических мероприятий предупредительного характера , проводимых в плановом порядке для обеспечения работоспособности автомобиля в течении всего предусмотренного срока службы. На предприятиях автосервиса используются различные разновидности планово-предупредительных систем технического обслуживания и ремонта автомобилей. Основным сходством в их организации является то, что регламентирование ремонтных работ, их периодичности, продолжительности, затрат на эти работы носит плановый характер. Индикаторами для определения сроков выполнения плановых ремонтов служат различные показатели. Структура ремонтных работ в системе ППР оборудования обуславливается требованиями ГОСТ 18322-78 и ГОСТ 28.001-78. Данный стандарт устанавливает определения основных понятий в области видов, методов и других показателей технического обслуживания и ремонта. На рис 1. представлена схема ремонтных работ в системе ППР.

Рисунок 1. система ППР

Виды работ, составляющих ТО и ТР. Автомобиль является сложным объектом труда. Проведение ТО и ТР агрегатов, узлов и систем автомобиля связано с выполнением ряда специфических работ, различных по своей физической сущности, применяемым технологиям и оборудованию, экологическим требованиям и безопасности труда. Некоторые виды работ по технологии и мерам производственной безопасности несовместимы и должны выполняться на разных производственных участках. Виды работ по обеспечению работоспособности автомобилей

Рисунок 2

Виды работ по обеспечению работоспособности автомобилей: профилактические и ремонтные изображены на рисунке 2

Профилактические работы выполняются по плану и в большинстве случаев не предусматривают замены деталей автомобиля. Этот комплекс технологических воздействий называется техническим обслуживанием.

Техническое обслуживание предназначено для поддержания надлежащего вида автомобиля, обеспечение дорожной и экологической безопасности, экономное расходование топливных ресурсов, создание нормальной работы агрегатов и систем за счет выполнения соответствующих крепежных и регулировочных работ, а так же на своевременное обновление смазочных материалов и технических жидкостей. Ремонтные работы направлены на устранение отказов агрегатов и систем автомобиля. Они требуют наличия запасных частей, условий для проведения сварочных, жестяницких, окрасочных и прочих работ. По окончанию ремонта могут быть необходимы и профилактические работы. Совокупность перечисленных технологических воздействий называется текущим ремонтом.

Отдельную группу составляют ремонтные работы общего назначения, которые часто называют вспомогательными. Эти работы обеспечивают улучшение условий труда исполнителей и повышение уровня безопасности при проведении ТО и ТР. Приведенные далее характеристики некоторых видов работ ТО и ТР дают общее представление о технологических воздействиях на автомобиль.

1)Уборочно-моечные работы

Уборочно-моечные работы обеспечивают:

• поддержание надлежащего внешнего вида автомобиля

• создание комфорта пассажирам

• создание необходимых условий труда при проведении работ ТО и ТР

• замедление коррозии кузовных элементов автомобиля

) Очистительные и смазочно-заправочные работы

Эти работы предназначены для уменьшения сил сопротивления в узлах трения, интенсивности их изнашивания и обеспечения нормального функционирования. Смазочно-заправочные работы состоят в замене или пополнении специальных полостей агрегатов(узлов) маслами, техническими жидкостями и топливом. Качество и регулярность выполнения этих работ оказывает значимое влияние на ресурс сопряженных деталей. К очистительным работам относятся промывка бензобака и ресиверов один раз в три года. Соблюдение режимов очистки ресиверов тормозных пневматических систем повышает безотказность всех сложных узлов тормозной системы особенно при минусовых температурах, предотвращая их замерзание. Оборудование для смазочно-заправочных работ подразделяется на стационарное и передвижное.

) Разборочно-сборочные и крепежные работы.

Значительный объем работ по обеспечению автомобиля в технически исправном состоянии можно подразделить на следующие группы однотипных работ:

• монтажно-демонтажные (снятие и установка узла в целом)

• разборочно-сборочные (ремонт узла)

• крепежные, являющиеся составной частью двух предыдущих типов работ.

Рисунок 3

Взаимосвязь перечисленных работ отображает примерная схема на рисунке 3

) Слесарно-механические работы. Данные работы в основном направлены на изменение геометрических размеров деталей с помощью ручного режущего инструмента. Большая часть этих работ связана с восстановлением замятых резьбовых соединений и выворачиванием из глухих отверстий сломанных болтов и шпилек.

К слесарно- механическим работам относятся проточка нажимных дисков сцепления, наклепка тормозных накладок , растачивание тормозных барабанов, расточка и хонингование цилиндров, шлифовка и полировка коренных и шатунных шеек коленчатых валов, расточка и развертка втулок верхних головок шатунов, развертка отверстий в направляющих втулках клапанов, шлифовка фасок клапанов. При этом используется стандартное оборудование.

) Контрольно-диагностические и регулировочные работы.

Эти работы предназначены для оценки состояния агрегатов без их разборки, а так же для выявления причин и мест отказов автомобиля. Эти работы проводятся при техническом обслуживании автомобиля и по потребности в процессе текущего ремонта. Существует несколько видов диагностирования:

• встроенное диагностирование. При котором информация выводится на приборную панель автомобиля.

• экспресс-диагностирование. При котором определяется одно из значений технического состояния без выдачи данных о конкретной причине неисправности.

• поэлементное диагностирование. При котором диагностический прибор подсоединяется к конкретному агрегату и проверяются параметры его работы.

) Кузовные работы. Этот вид работ подразделяется на жестяницкие, связанные с восстановлением наружных геометрических параметров кузовов автомобилей. И акнтикорозионные, обеспечивающие защиту элементов кузова от негативного воздействия окружающей среды.

) Окрасочные работы. Эти работы предназначены для создания на автомобиле защитно-декоративных покрытий, улучшающих внешний вид автомобиля и защищающих поверхность кузова от коррозии. Окрасочные работы относятся к текущему ремонту и составляют для легковых автомобилей примерно 3..5% от его объема. Все эти работы направлены на обеспечение исправного и работоспособного состояния автомобиля.

Помимо того технически исправный автомобиль оснащен системой безопасности.

Необходимо предусматривать весь спектр потенциально опасных ситуаций, в которые теоретически может попасть автомобиль, а зависят они от множества различных факторов. Современные системы безопасности предусматривают как активную, так и пассивную безопасность автомобиля и включают в себя целый ряд устройств. Активная безопасность- это совокупность конструктивных и эксплуатационных свойств автомобиля, направленная на предотвращение дорожно- транспортного происшествия. К ней относятся:

•Антиблокировочная система тормозов

• Антипробуксовочная система

• Система курсовой устойчивости

• Система распределения тормозных усилий

• Система экстренного торможения

• Электронная блокировка дифференциала

Имеются и вспомогательные системы активной безопасности:

• Парктроник

• Адаптивный круиз контроль

• Система помощи при спуске

• Система помощи при подъеме

• Электромеханический стояночный тормоз

Эти системы направлены на дополнительную помощь водителю.

К пассивной безопасности- совокупности систем конструктивных свойств автомобиля относится:

• ремни безопасности и подушки безопасности

•складывающаяся рулевая колонка

•дуги безопасности, усиленные передние стойки крыши

• энергопоглощающие элементы передней и задней частей автомобиля, сминающиеся при ударе

Для путешествия был выбран автомобиль марки ВАЗ-212140 с пробегом 30000 километров. Выбор автомобиля с пробегом был обусловлен тем, что в нем было проведено техническое обслуживание в сервисном центре ЛАДА-СМОЛЕНСК и он прошедшел длительную обкатку двигателя.

1.1Анализ маршрута автопутешествия

Республика Карелия- Субъект Российской Федерации, входящая в состав Северо -Западного федерального округа. Западная граница Карелии совпадает с государственной границей Российской Федерации и Финляндии, имеет протяженность 798,3км , одновременно являясь границей с Европейским Союзом. На востоке Карелия граничит с Архангельской областью, на юге с Вологодской и Ленинградской областями, на севере с Мурманской областью. Столица республики Карелия- город Петрозаводск.

Путешествие в Карелию - традиционное место самодеятельного и спортивного туризма, край заповедников, национальных парков, музеев и исторических памятников. Прокладка автомобильного маршрута зависит от вида и специфики путешествия и конкретных условий местности.

Целью путешествия является республика Карелия, анализ маршрута движения и посещение достопримечательностей региона, осмотр исторических и природных памятников. Наиболее удобный маршрут из Смоленска составляет 1100 километров. Современные технологии позволяют очень точно проложить путь движения обозначив на нем ключевые объекты как: заправки, станции технического обслуживания, так и места отдыха. Отправной точкой является город Смоленск, и при разработки маршрута использовался сервис Яндекс карты.

Расчет маршрута выглядит следующим образом: Смоленск- Демидов - Велиж (Смоленская область, номера дорог М-1 и Р-133), далее Усвяты- Великие Луки- Локня- Бежаницы- Дедовичи- Дно ( Псковская область, дороги Р-51, Р-58, Р-57),Сольцы- Шимск- Великий Новгород- Чудово( Новгородская область, дороги Р-56, М-10, А-115, Р-21), Кириши- Волхов- Лодейное поле ( Ленинградская область), Олонец-Пряжа- Петрозаводск ( Республика Карелия, дорога Р-21)

Рисунок 4

На рисунке 4 обозначены сервисы технического обслуживания находящиеся в крупных городах. Под цифрой 1 обозначен сервисный цент Псков Лада - СТО находящийся в городе Великие Луки. Под цифрой 2 сервисный центр Новгород-Лада, и под цифрой 3 Петрозаводск-Лада.

Исходя из полученного маршрута начало путешествия начинается из города Смоленска. После выезда из города сворачиваем на трассу М1,являющейся основной транзитной магистралью между Российской федерацией и республикой Беларусь. Трасса является частью европейского маршрута Е30 и панъевропейского транспортного коридора II Берлин-Нижний Новгород. Дорога состоит из 4 полос движения и имеет 84 километра освещения. Маршрут на трассе проходит в условиях равнинной лесистой местности. Крутых спусков и подъемов по трассе нет. Пункты питания расположены на трассе через 40-45 км. Заправочные станции расположены через каждые 5 километров пути.

С трассы М1 сворачиваем на дорогу Р-133. От Ольши до Невеля 209 километров, дорога проходит по территории Смоленской и Псковской области, соединяя между собой две большие дороги трассу М1 "Беларусь" и автотрассу М20 "Псков". Рельеф местности, по которой проходит дорога, меняется от волнистого, с холмистыми участками в западной части Смоленской области к пологоволнистому в восточной части Псковской области. Р133 - стандартная двухполосная обычная дорога с плохой разметкой в Смоленской области и хорошей в Псковской. В крупных населенных пунктах на протяжении маршрута находятся гостиницы, отели, кафе, СТО и АЗС. Асфальтобетонное покрытие дороги Р133 среднее, кроме Велижского района, где сильная ребристость и плохое дорожное покрытие. После города Усвяты до города Невель платный участок дороги, но дорожное покрытие не качественное, освещения и заправок нет.

В Псковской области Р133 переходит на трассу Р 51.Это региональная трасса Шимск - Старая Русса - Поддорье - Холм - Локня - Великие Луки - Невель.

Начинается в Новгородской области в Шимске на пересечении с А116, заканчивается на пересечении с М20 вблизи Невеля в Псковской области.

Новгородский участок соединяет областной центр(Великий Новгород) через Шимск(и трассу А116) со Старой Руссой и через нее с другими районными центрами Новгородской области (Волот, Поддорье, Холм, Демянск, Парфино). На 2013 год имеет неудовлетворительное асфальтовое покрытие. Дальше движение продолжается по малому участку дороги Р 58 , которая является дорогой республиканского значения. Протяженность 126 километров. Трасса Р 57, общей протяженностью 92 километра, является самым коротким путем от города Великий Новгород к Новорижскому шоссе. Трасса Р57 начинается в старинном городе Порхов ответвлением от проходящей через город региональной трассы Р56 Порхов - Псков, которая в свою очередь является частью федеральной автодороги А116 Великий Новгород - Псков. После выхода из черты города, трасса Р57 продолжается в южном направлении и проходя через населенные пункты Новая Каменка, Логовино, Волышово приходит в деревню Дубровка, где к ней примыкает дорога Дедовичи - Дно. Трасса расположена на равнинной, лесистой, местами сильно заболоченной местности. Ширина проезжей части на всем протяжении стандартная и составляет 7 метров. Состояние асфальтобетонного покрытия удовлетворительное, некоторые участки дороги нуждаются в ремонте. Все необходимые предприятия сервиса расположены в городе Порхов. Далее двигаемся в сторону Великого Новгорода я по дороге Р 56. Состояние дороги оценивается как удовлетворительное, но местами встречаются участи с очень плохим дорожным покрытием. Далее трасса Р56 переходит на федеральную дорогу М 10, она проходит в условиях равнинной, лесисто-болотистой местности. Покрытие дороги асфальтобетонное. Ширина проезжей части на основном протяжении дороги 8-11 метров. Заправки и кафе расположены через каждые 5-6 километров.

Дорога А 115 протянулась на 129 километров по территории Новгородской и Ленинградской областей. Примыкает к трассе М 10. Трасса имеет стандартную ширину в 7 метров, дорога чередует хорошее покрытие с участками с многочисленными ямами. Автозаправочных станции каждые 10 километров. Гостиницы и кафе расположены в основном между Новой Ладогой и Волховом. После движение продолжается по дороге Р 21 до самого Петрозаводска. Р 21- региональная автомобильная дорога. Проходит по территориям Пряжинского и Питкярантского районов Республики Карелия. Расположена в лесистой местности, ландшафт однообразен, нередко встречаются болота по бокам трассы. Дорога без значительных спусков и подъёмов, опасные повороты присутствуют. Узкая дорога с грейдерным покрытием, на участках, подверженным подтоплениям, состояние дороги неудовлетворительное. Заправки и пункты питания в среднем через каждые 8 километров. Конечной точкой маршрута является город Петрозаводск . Маршрут путешествия по Карелии так же разработан при помощи сервиса Яндекс карты. Общая протяженность составляет 560 километров. Цифрами выделены следующие населенные пункты: Петрозаводск (1)-Кондопога (2)-Гирвас (3)-Сортавала (4)-Лахденпохья (5)-Хийтола (6)-Питкяранта (7).

Рисунок 5

Из Петрозаводска- столицы и самого крупного города Республики Карелия, по дороге Р15 двигаемся в направлении поселка Гирвас , который известен благодаря одноименному потухшему вулкану Гирвас. Из Гирваса до Кондопоги 50 километров, дорога Р 15. В поселке расположен заповедник "Кивач". От Кондопоги до Сортавалы 300 километров пути. Первую половину этого отрезка двигаемся по атрассе с номером Р21, которая затем пересекается с трассой А 130 в населенном пункте Леметти. Трасса А130 пролегает по лесистой равнинной местности вдоль Ладожского озера. Трасса А130 двухполосная удовлетворительного качества. Возле Сортовалы расположен "Горный парк Рускеалы". За городом Сортавала трасса А 130 пересекается с дорой А 121. В 2013 году дорога была отремонтирована и имеет хорошее дорожное покрытие. По ней двигаемся до города Ланденпохья, расстояние 42 километра. В городе распложен мемориал финским солдатам погибшим в период 1939-1944 годов. Из Ланденпохья в Хийтола двигаемся по дороге А 121. Здесь ключевое место водопад Койринойя. Последней точкой автопутешествия станет город Питкяранта. В городе много исторических памятников и природных достопримечательностей. В конце маршрута возвращаемся назад в Петрозаводск и из него обратно в Смоленск. В общей сложности маршрут составляет более 2500 тысяч километров.

.2 Анализ типов и марок легковых автомобилей к автопутешествию

Исходя из пункта 1, для автопутешествия был выбран автомобиль марки ВАЗ 212140. Обоснование выбора состояло на основе анализа основных технических характеристик автомобиля, его достоинств и недостатков ,а так же возможностей по ремонтопригодности. Автомобиль Ваз 212140 имеет следующие технические характеристики:

Производитель:  АвтоВАЗ

Марка автомобиля:     212140

Тип двигателя:    бензиновый

Объём двигателя:         1690 см3

Максимальная мощность двигателя:      61 кВт (83 л.с.), при 5000 об/мин

Максимальный крутящий момент двигателя: 129 Н·м, при 4000 об/мин

Конфигурация двигателя:    рядный, 4-цилиндра.

Цилиндров:        4

Клапанов:  8

Максимальная скорость автомобиля:     142 км/час

Разгон до 100 км/ч:     17 сек

Расход топлива при смешанном цикле:  12л/100 км

Экологические нормы:         ЕВРО-4

Анализ достоинств и недостатков данного автомобиля. Параметры, которые относятся к достоинству этого автомобиля.

)        Ценовая категория. Стоимость автомобиля по данным 2014 года составляет 365 тысяч рублей. Зарубежный аналог по стоимости будет превосходить в несколько раз.

)        Высокая проходимость, возможность движения по разным видам дорожного покрытия.

)        Высокая надежность и хорошая управляемость автомобиля.

)        Высокая маневренность и малый угол поворота колес.

)        Низкая стоимость обслуживании и высокая ремонтопригодность.

К недостаткам автомобиля следует отнести:

)        Высокий расход топлива, более 10 литров на 100 километров, в зимних условиях до 16 литров.

)        Низкий уровень комфорта и шумоизоляции.

)        Слабая динамика разгона, сказывается мощность двигателя.

)        Малый объем бензобака при высоком расходе топлива.

)        Полезный погрузочный объем багажника у трехдверной модификации данной модели составляет 265 литров.

Для полного анализа в сравнения брался автомобиль УАЗ Патриот отечественного производства со следующими техническими характеристиками:

·              Колёсная формула 4×4

·              Количество мест 5

·              Габаритные размеры, мм 4647x2080x1900/2000 (с рейлингами на крыше)

·              Дорожный просвет, мм 210

·              Масса снаряженного а/м, кг 2070

·              Полная масса, кг 2670

·              Грузоподьёмность, кг 600

·              Максимальная скорость, км/ч 150

·              Расход топлива 15л/100км

·              Двигатель ЗМЗ-409.10

·              Рабочий объем, л. 2,7

·              Макс. мощность, л.с 128; 94,1; 4400 кВт; об/мин

·              Макс. крутящий момент, 217,6/2500 Н·м/об/мин

Условия автопутешествия, при которых используется автомобиль, влияют на режимы работы агрегатов и деталей, ускоряя или замедляя интенсивность изменения параметров их технического состояния.

Изменение технического состояния автомобиля проявляется в изменении ряда важных эксплуатационно-технических качеств - динамических качеств, топливной экономичности, управляемости, тормозных качеств, надежности и долговечности. Изменение технического состояния агрегатов и механизмов происходит под влиянием постоянно действующих причин, обусловленных работой самих механизмов, случайных причин, а также внешних условий, при которых работает или хранится автомобиль. Интенсивность изменения технического состояния зависит от конструкции, качества производства, применяемых эксплуатационных материалов и режимов работы. В свою очередь режимы работы формируются в соответствии с климатическими и дорожными условиями, характером перевозок, качеством вождения. Знание факторов, влияющих на изменение технического состояния автомобиля, и причин, его вызывающих, позволяет принимать меры, способствующие повышению надежности и долговечности автомобиля. Интенсивность процессов изнашивания, коррозионных разрушений, старения его деталей обусловливается главным образом нагрузочным, скоростным и тепловым режимами работы и стимулируется присутствием абразива и коррозионной активностью среды. Основными постоянно действующими причинами изменения технического состояния агрегатов и механизмов являются: изнашивание, пластические деформации и усталостные разрушения, коррозия, физико-химические и температурные изменения материалов и деталей. В процессе эксплуатации из-за износов узлов и деталей, нарушения регулировочных параметров происходит изменение технического состояния автомобиля, которое приводит не только к ухудшению мощностных и экономических показателей, но и к повышению его отрицательного воздействия на окружающую среду. При одинаковом пробеге УАЗ Патриот и ВАЗ 212140 второй автомобиль показывает лучшие результаты в плане технической исправности и коррозийной устойчивости. Так же у ВАЗ 212140 меньший расход топлива и денежные затраты на его обслуживание.

Именно эти автомобили заслуживают особого внимания при выборе автомобиля для автопутешествия и езды по бездорожью. Что касается остальных автомобилей, то если их эксплуатировать в условиях бездорожья нежелательно.

Первым делом из строя может выйти воздушный фильтр, что объясняется попаданием пыли с грунтовых дорог. Высокий износ поршней и цилиндров приводит попадание в камеры сгорания частиц песка и пыли. Для обычного автомобиля водные препятствия запрещены. Что же касается таких препятствий как ветки, грязь, камни и прочее, то все это может привести к изгибу рулевых тяг, карданов, стабилизаторов, пробиванию картера. С моделью используемого автомобиля мы уже определились. Автомобиль будет использоваться в условия плохих дорог и бездорожья.

Ниже представлены самые известные модели автомобилей хорошо подходящие для путешествия по мимо тех что были представлены в сравнительном анализе, и хорошо приспособленные к нашим дорожным условиям.

В наше время наметилась устойчивая тенденция к увеличению выпуска легковых автомобилей, имеющих привод на все колеса (колесную формулу 4х4). Фирмы-производители используют следующие основные схемы распределения мощности между ведущими осями.. Дифференциальный межосевой привод без возможности принудительного отключения одной из ведущих осей (постоянный полный привод).

Такую схему имеют Тойота Лэнд крузер 100, 120, 200, 4-Раннер, Нива, Дефендер, Туарег, Сузуки Гранд Витара; модели Ауди, с трансмиссией "quatro" и пр. Данный тип трансмиссии позволяет использовать полный привод на любых покрытиях без ограничения.. Дифференциальный межосевой привод с возможностью принудительного отключения передней ведущей оси.

Такую схему имеют Паджеро 3, 4 и некоторые модели Гранд Чироки и Додж, в которых установлена раздаточная коробка NP242. Такой тип трансмиссии позволяет использовать полный привод на любых покрытиях без ограничения, а при движении на трассе отключить переднюю ось.. Блокированный межосевой привод (в межосевом приводе дифференциал отсутствует), вторая ведущая ось подключается вручную.

Данная схема не позволяет использовать полный привод в условиях хорошего сцепления колес с дорогой, поскольку в силовом приводе возникает паразитная мощность, излишне нагружающая трансмиссию и вызывающая повышенный износ деталей и шин. Поэтому во время движения машины по асфальту переднюю ведущую ось необходимо отключать. Недостатком данной схемы является ограничение использования полного привода при движении по трассе, когда сила сцепления колес с дорогой постоянно меняется (например, когда участки пути, покрытые льдом, сменяются участками чистого асфальта) и для лучшей устойчивости автомобиля желательна постоянная передача мощности к ведущим осям через межосевой дифференциал.

Такую схему имеют Nissan Patrol, NP-300, Nissan Navara, Mazda Vt-50, Ford Рэнджер, Suzuki Padjero с системой "изи-селект".. В межосевом приводе дифференциал отсутствует, в обычном режиме машина движется за счет тяговой силы колес одной из осей, а при их пробуксовке вторая ведущая ось подключается автоматически с помощью многодисковой фрикционной муфты.

В некоторых трансмиссиях данного типа предусмотрен дополнительный режим, при котором вторая ведущая ось не подключается и режим принудительного постоянного подсоединения второй ведущей оси, в котором муфта на малых скоростях движения для обеспечения лучшей проходимости постоянно замкнута и обеспечивает блокированный межосевой привод. Но при превышении определенного скоростного лимита диски муфты автоматически размыкаются и машина снова движется за счет тяговой силы одной из осей. Данный тип трансмиссии имеет существенный недостаток: при движении машины в условиях тяжелого бездорожья когда к колесам осей подводится высокий по значению крутящий момент муфта испытывает высокую силовую нагрузку, которая иногда превышает конструктивно заложенный предел. Это может привести к пробуксовке дисков, перегреву муфты и ее автоматическому отключению (диски размыкаются), что в итоге повлечет отключение второй ведущей оси. Такая схема применена на всех полноприводных моделях Volvo; Volkswagen Tiguan; Nissan X -Trail, Kia Sportage, Hundai San- Tafe; и многих других.

Но на некоторых машинах, имеющих трансмиссию данного типа (Нисан Пасфаиндер; Киа Сорренто предыдущего поколения), предусмотрен дополнительный режим, при котором силовой привод на переднюю ось осуществляется в обход многодисковой муфты через шлицевую муфту, которая принимает на себя всю силовую нагрузку, а многодисковая муфта в передаче крутящего момента не участвует, т.е трансмиссия работает в режиме блокированного межосевого привода.

Многообразие моделей легковых машин колесной формулы 4х4 создало изрядную путаницу и возникновение различных терминов, придуманных маркетологами и автожурналистами: джип, внедорожник, вседорожник, кроссовер, паркетник и т.д. Эти ярлыки навешиваются без разбора и только запутывают человека, не искушенного в технических тонкостях, мешая ему сделать правильный выбор машины для выполнения определенных задач ее использования. Производители выпускают толстые релизы, в которых содержится масса информации об оснащении салона и назначении многочисленных кнопочек, но об устройстве трансмиссии и типе используемого межосевого привода нет ни слова. "Тип трансмиссии: полноприводная" - так обычно пишут, полагая, что этого вполне достаточно. внедорожные машины бывают:

. С независимой или зависимой подвеской. Вполне понятно, что авто с независимой подвеской более предпочтительные, ведь они обладают лучшим сцеплением колес с дорогой. Именно этим и объясняется тенденция производителей переходить на независимые подвески. Что касается недостатков, то минусами такой подвески является меньшая надежность и более сложная конструкция.

. С рамным кузовом или несущим. Оба вида внедорожников имеют свои преимущества и недостатки. Если рассматривать автомобиль с несущим кузовом, то он является более устойчивым, обладает меньшим весом и более легкой управляемостью. Рамные авто, в свою очередь, могут похвастаться долговечностью и хорошей приспособленностью к разнообразным видам и условиям бездорожья.

. С дизельным или бензиновым мотором. Внедорожные автомобили, оснащенные бензиновыми силовыми агрегатами, обладают хорошей динамичностью, они способны развивать более высокую скорость, но при этом дизельные модификации отличаются лучшей тягой, они более подходят для эксплуатации в условиях бездорожья. Если затронуть тему экономии, то в эксплуатации бензиновые внедорожники расходуют больше бензина, который стоит дороже дизельного топлива, но в это самое время дизельные автомобили нуждаются в частой замене масла.

. С постоянным приводом на заднюю ось и с подключаемой передней осью или с постоянным полным приводом. Исключением являются машины, оборудованные трансмиссиями типа Super Select, TOD и т.д.

Внедорожники, оснащены трансмиссией part-time, характеризуются тем, что систему полного привода можно подключать лишь в условиях бездорожья. В случае, когда полноприводная трансмиссия подключается на хороших покрытиях, таких как асфальт, это приводит к дополнительным нагрузкам на трансмиссию, что в свою очередь приводит к поломке крестовин карданов и соединений.

Система постоянного полного привода full-time является незаменимой для езды в зимнее время по заснеженным и заледенелым дорогам. Внедорожники с таким типом трансмиссии обладают межосевым дифференциалом, его можно блокировать для повышения проходимости автомобиля. Недостатками этого типа трансмиссии можно назвать то, что столь сложная конструкция приводит к снижению общей надежности.

. С автоматической коробкой передач или "ручной". Все преимущества "автомата" владелец транспортного средства сполна может оценить при езде на сыпучем или

скользком покрытии. Что же касается недостатков, то их множество: автоматическую коробку передач намного сложнее починить нежели "механику",

да и ломается она намного чаще, при этом машину с "автоматом" нежелательно транспортировать на буксире. В большинстве случаев авто с автоматической коробкой передач еще и невозможно завести "с толкача", исключением здесь выступают лишь некоторые модели.

. С автоматическими муфтами, с ручными муфтами переднего моста, с электрическими муфтами или вообще без муфт (автомобили с передним подключаемым мостом). Наиболее удобными можно назвать автоматические муфты, но они имеют и множество своих недостатков, таких, к примеру, как плохая надежность в условиях сложного бездорожья.

. С барабанными тормозными механизмами или дисками. Эксплуатируя внедорожник в условиях бездорожья, предпочтительнее будут барабанные тормозные механизмы, ведь колодки дисковых тормозов в таких условиях эксплуатации изнашиваются довольно быстро, если речь идет об эксплуатации автомобиля по обычных дорожных покрытиях, то более подходящими и эффективными будут диски.

. Без блокировок и с межколесными дифференциалами разных видов блокировки. В некоторых случаях, блокировки позволяют автомобилю повысить проходимость, но, все же производители редко включают их в базовое исполнение автомобиля.

.3 Анализ перечня и трудоемкости работ по обеспечению исправного технического состояния автомобиля ВАЗ 21214

Взаимосвязанная и упорядоченная работа отдельных подразделений системы представляет собой суть организации работы системы в целом. Поэтому для анализа работы системы ТО и ТР особый интерес представляет ее организационная структура. Под организационной структурой системы следует понимать принятое разделение труда между людьми, их группирование в системе и ее подразделениях, определяющих последовательность и очередность работ.

Организационная структура системы ТО и ТР автомобилей зависит от принципа производства работ, в соответствии с которым строится технология производственного процесса. Принцип производства работ может быть двух видов:

технологический и предметный. В первом случае в основе производства работ лежат технологические операции (ЕО, ТО-1, ТО-2, ТР), во втором - автомобиль (агрегат) и его способность к безотказной транспортной работе.

Рисунок 6

Выбор производственной структуры с рациональным, технологически обоснованным распределением работ по цехам, участкам и рабочим местам с учетом конкретных условий и технологических связей между всеми подсистемами и их элементами является основой для принятия многих решений организационного характера. Производственная структура системы ТО и ТР должна соответствовать принятой стратегии и организации ее работы.

На автотранспортном предприятии могут применяться три типа производственных структур: технологическая, предметная, смешанная (рисунок 6).

Работа основного производства при технологической структуре строится по методу специализированных бригад. Каждая бригада специализируется на выполнении только одного из видов технических воздействий (ЕО, ТО-1, ТО-2, ТР), что обеспечивает технологическую однородность каждого участка, повышает производительность работ благодаря специализации.

При существующей планово-предупредительной системе ТО и ТР технологическая структура нашла широкое распространение при организации работ в основном производстве. Однако вследствие нарушения системного принципа, отсутствия взаимосвязи Организационные структуры системы ТО и ТР автомобилей в автотранспортном предприятии между различными видами технических воздействий усложняется управление всей системой в целом, так как конечным результатом труда разрозненных групп рабочих является не автомобиль, а только определенное техническое воздействие. Это затрудняет осуществление контроля качества выполняемых работ и оплату труда по конечному результату. Наиболее существенным недостатком структуры такого типа является низкое качество работ по обслуживанию и ремонту автомобиля как единого целого, что приводит к росту случайных отказов, увеличению простоев в ремонте и снижению коэффициента технической готовности парка автомобилей.

Предметная структура производства может строиться по предметному автомобильному или предметному агрегатному принципу.

При агрегатной (агрегатно-участковой) структуре создаются специализированные комплексные бригады по выполнению комплекса работ (ТО-1, ТО-2, ТР) для отдельных групп агрегатов и механизмов, закрепленных за данной бригадой.

Агрегатная структура позволяет повысить производительность работы отдельных рабочих по сравнению с технологической структурой благодаря специализации и механизации работ, конкретизируется ответственность за качество выполненных работ по группе агрегатов для всего парка автомобилей. Но следует учесть, что при такой структуре также нарушается системный принцип обслуживание и ремонта, т. е. как конечный результат труда рассматриваются отдельные агрегаты, а не автомобиль в целом. Как показала практика работы предприятия автосервиса, использование агрегатной структуры является наиболее целесообразным при организации работы вспомогательного производства.

Настоящие трудоемкости работ (услуг) на техническое обслуживание и ремонт автомобиля ваз 212140 разработаны на основании действующей нормативно-технической документации на ТО и ремонт автомобилей ВАЗ и используемых у официальных дилеров ВАЗ.

Таблица 1

Наименование операции

Трудоемкость (чел/час)

Работы по обслуживанию

Двигатель в сборе- промывка системы вентиляции картера

0,20

Насос топливный в сборе- промывка и продувка фильтра и клапанов

0,15

Карбюратор промывка и продувка фильтра

0,08

Карбюратор снятие и промывка деталей

0,50

Генератор техническое обслуживание

1,25

Батарея аккумуляторная- техническое обслуживание

0,70

Распределитель зажигания- проверка состояния крышки

0,10

Свечи зажигания- техничекое обслуживание снятых

0,35

Стартер- техническое обслуживание

0,75

Кузов окращенный- прочистка дренажных отверстий порогов и дверей

0,15

Смазочно заправочные работы

Двигатель в сборе- проверка уровня и доливка масла

0,12

Замена масла и масляного фильтра

0,80

Система охлаждения- замена жидкости

0,60

Привод сцепления- проверка уровня и доливка жидкости

0,06

Привод сцепления- доливка жидкости с прокачкой системы

0,18

Коробка передач- проверка уровня и доливка масла

0,18

Коробка передач - замена масла

0,27

Раздаточная коробка в сборе- замена масла

0,27

Редуктор переднего моста- замена масла

0,27

Задний мост в сборе- замена масла

0,27

Механизм рулевой- проверка уровня и доливка масла в гидроусилитель рулевого управления

0,08

Тормозная система- проверка уровня и доливка жидкости в гидравлическом приводе

0,06

Батарея аккумуляторная- очистка и смазка зажимов и клемм

0,17

Контрольно-диагностические работы

Двигатель в сборе- замер компрессии в цилиндрах

0,40

Двигатель в сборе- проверка давления масла

0,35

Карбюратор- проверка работы

0,28

Радиатор- проверка на герметичность (снятого с автомобиля)

0,15

Термостат -проверка на автомобиле

0,15

Сцепление- проверка работы

0,15

Приводы передник колес- проверка состояния

0,15

Подвеска передняя и задняя- проверка работы

0, 65

Рулевое управление- проверка состояния

0, 25

Тормозная система- проверка эффективности работы

0,58

Электрооборудование - проверка работы всех световых приборов

0,30

Комплексные работы по талонам сервисной книжки

Талон №1 (2000-3000км)

4,51

Талон №2 (9500-10000км)

3,79

Талон №3 (19000-20000км)

6,69

Талон №4 (29500-30500км)

5,52

Талон №5 (39500-40500км)

8,04

Талон №6 (49500-50500км)

3,79

Талон №7 (59500-60500км)

9,25

Талон №8 (69500-70500км)

3,79

Талон №9 (79500-80500км)

8,04


Эти данные представлены для обслуживания автомобиля в условиях автосервиса, при наличии необходимых инструментов, персонала и специального оборудования. В условиях бездорожья коэффициент трудоемкости увеличивается в 1,5 -2 раза, в виду отсутствия специального оборудования для диагностики и ремонта автомобиля.

.4 Анализ системы автосервиса на маршрутах автопутешествия

Автосервис представляет собой отрасль сферы услуг, связанную с оказанием населению и предприятиям различных сфер экономики разнообразных услуг по продаже автотранспортных средств (АТС) и запасных частей к ним; эксплуатационных и ремонтных материалов и сопутствующих изделий; переоборудованию, техническому обслуживанию и ремонту АТС, их агрегатов и систем; заправке АТС топливом и маслами. Одновременно с оказанием технических услуг предприятия автосервиса предлагают своим клиентам и бытовые услуги, такие как продажа продовольственных и непродовольственных товаров, междугородняя телефонная связь, общественное питание, проживание в мотелях и др.

Автосервис включает в себя несколько систем, обеспечивающих социальную и технико-экономическую эффективность автомобиля, торговли, технической эксплуатации, использования и устранения вредных последствий (система охраны окружающей среды).

В систему торговли входят такие подсистемы, как информационная - о банке автомобилей и запасных частей, управления запасами, товаропроводящая и др. Система технической эксплуатации АТС охватывает информационную подсистему о клиентах и для клиентов; подсистему контроля технического состояния, технического обслуживания, ремонта и тюнинга АТС (производственную подсистему); подсистему управления материальными запасами СТОА; подсистему управления качеством и другие подсистемы. В систему использования автомобиля включены подсистемы обеспечения автомобиля расходуемыми материалами и принадлежностями,

хранения АТС, их безопасности, обеспечения комфортных бытовых и культурных условий владельцам и пользователям АТС в городе и в дороге и др. Производственная подсистема для поддержания и восстановления работоспособного и исправного состояния автомобилей включает несколько типов предприятия. Их классификация показана на рис.

В первую группу предприятий подсистемы входят автомобильные центры. В автомобильных центрах, кроме торговых операций, осуществляются такие виды работ как предпродажное и гарантийное обслуживание АТС, переоборудование или дооснащение их дополнительными системами, агрегатами и изделиями; окраска и противокоррозионная обработка, а также другие работы на новом автомобиле по желанию клиента. Для этого, помимо торговых, административных, санитарно-бытовых помещений и помещений или площадок для хранения новых АТС, на данных предприятиях имеются специализированные посты и участки, расположенные в производственном корпусе.

Ко второй группе предприятий относятся все виды станций технического обслуживания АТС (СТОА), центры диагностики (инструментального контроля) и специализированные мастерские.

На СТОА предоставляются все виды технических услуг по обслуживанию и ремонту АТС, их агрегатов и систем. Для реализации этих функций СТОА имеют необходимую производственную структуру, включающую цеха, участки, посты, вспомогательные производства, энергетическое хозяйство и другие элементы производственно - технической базы.

Станции диагностики АТС осуществляют проверку соответствия параметров АТС требованиям ГОСТов и иных нормативно - технических документов в процессе государственного технического осмотра.

Поскольку регулировочные, ремонтные и иные работы по техническому обслуживанию АТС на этих предприятиях не проводятся, в их производственной структуре имеются только посты диагностики или диагностические линии.

Специализированные мастерские относятся к группе особо малых предприятий.

Как правило, они не имеют обособленной территории, а помещения предназначены для размещения технологического оборудования, в ряде случаев в них предусмотрено одно автомобиле место.

Рисунок 7

Автозаправочные станции (АЗС) предназначены для заправки транспортных средств (кроме гусеничного транспорта) нефтепродуктами (топливом и маслами). Традиционно понимается, что на АЗС автотранспорт заправляется жидким топливом для карбюраторных или дизельных двигателей.

Автозаправочные станции для газового топлива носят название газонаполнительных станций (ГНС). В соответствии с классификацией АЗС разделяются на следующие группы: стационарные, передвижные и контейнерные.

Отдельную группу стационарных АЗС составляют АЗС с комплексным обслуживанием клиентов. На ее территории располагаются: собственно АЗС, блок оказания услуг по техническому обслуживанию и ремонту АТС; магазин продажи автомобильных материалов, запасных частей и принадлежностей, книг, газет и журналов, продовольственных и промышленных товаров; кафе или буфет; междугородний телефон; а также санитарно-бытовые помещения. САЗС-К могут размещаться в населенных пунктах и на автомагистралях или автодорогах вне населенных пунктов. Номенклатура дополнительных услуг, представляемых клиентам на таких АЗС, и, соответственно, структура предприятия может варьироваться в широких пределах в зависимости от спроса, технических, коммерческих или иных возможностей и других факторов.

.5Постановка задачи исследования.

Задачей работы является разработка комплекса методик по подготовке легкового автомобиля ваз 212140 к авто путешествию по Карелии.

) Разработка методики контроля и диагностирования технического состояния автомобиля ВАЗ 212140.

) Разработка методики поддержания и восстановления работоспособного состояния автомобиля ваз 212140 на маршруте авто путешествия

) Разработка методики организации контроля технического состояния автомобиля на маршруте путешествия.

) Разработка методики организации технического обслуживания автомобиля на маршруте автопутешествия

) Разработка методики организации эвакуации и ремонта автомобиля на маршруте автопутешествия

) Разработка методики комплектования автомобиля ВАЗ-212140 при подготовке к автопутешествию

) Разработка методики комплектования автомобиля ВАЗ-212140 при подготовке к автопутешествию средствами обеспечения безопасности движения и жизнеобеспечения

2. Разработка методики подготовки легкового автомобиля ВАЗ-212140 к автопутешествию по Карелии

2.1      Разработка методики контроля и диагностирования технического состояния автомобиля

Диагностирование - это определение технического состояния автомобиля, его агрегатов и узлов без разборки. Диагностирование является техническим элементом технического обслуживания и ремонта автомобилей.

Цель диагностирования при техническом обслуживании заключается в определении действительной потребности в выполнении работ технического обслуживания путем сопоставления фактических значений параметров с предельными, а также в оценке качества выполнения работ.

Цель диагностирования заключается в выявлении неисправностей, причин их возникновения и установлении наиболее эффективного способа устранения: на месте, со снятием агрегата узла или детали, с полной или частичной разборкой и заключительным контролем качества выполнения работ.

При диагностировании с помощью контрольно-диагностических средств определяют диагностические параметры, по которым судят о структурных параметрах, отражающих техническое состояние диагностируемого механизма. Работоспособность автомобиля в целом, или его составной части, отвечающие, например, за шум, вибрацию, стуки, снижение мощности, давления, характеризуется диагностическим параметром - физической величиной, контролируемой средствами диагностирования.

Таблица 2


Контроль - одна из основных функций системы диагностирования автомобиля. Контроль осуществляется на основе наблюдения за поведением системы автомобиля в целом, с целью обеспечения оптимального функционирования всех узлов и агрегатов (измерение достигнутых результатов и соотнесение их с заводскими результатами). На основе данных контроля осуществляется адаптация технического состояния автомобиля.

Под контролем и диагностированием понимается система наблюдения и проверки процесса функционирования всех систем автомобиля в порядке, установленным заводом изготовителем и фактического состояния управляемого объекта, реализуемая со следующими целями:

1.      Оценка обоснованности и эффективности принятых управленческих решений.

2.      Оценка результатов реализации этих решений.

.        Выявление отклонений в функционировании объекта:

o     от принятых решений,

o     от установленных правил и норм.

4.      Разработка мер по преодолению выявленных отклонений.

5.      Разработка мер по корректировке управленческих процессов с целью профилактики деструктивных отклонений.

.        Устранение препятствий для оптимального функционирования объекта.

Таким образом, контроль является процессом, обеспечивающим достижение системой поставленных целей путём сравнения фактического состояния системы с желаемым.

Контроль характеризуется следующими элементами:

Таблица 3


Необходимость косвенной оценки структурных параметров с помощью диагностических параметров обусловлена сложностью непосредственного измерения структурных параметров, поскольку их, как правило, нельзя измерить без разборки механизма. Таким образом, диагностирование позволяет своевременно выявлять неисправности и предупредить внезапные отказы, сокращая потери от простоев автомобиля при устранении непредвиденных поломок. Однако при этом необходимо знать взаимосвязь структурных и диагностических параметров.

Различают номинальные, допускаемые, предельные, упреждающие и текущие значения диагностических и структурных параметров.

Номинальное значение параметра определяется его конструкцией и функциональным назначением. Номинальные значения параметров имеют обычно новые или капитально отремонтированные механизмы.

Допускаемым значением параметра называется такое граничное значение, при котором механизм может сохранять работоспособность и исправность до следующего планового контроля без каких-либо дополнительных воздействий.

Предельным значением параметра называется наибольшее наименьшее его значение, при котором обеспечивается работоспособность механизма. При достижении предельного значения параметра дальнейшая эксплуатация механизма либо технически недопустима, либо экономически нецелесообразна.

Упреждающим значением параметра называется, ужесточенное предельно допустимое его значение, при котором обеспечивается заданный либо экономически целесообразный уровень вероятности безотказной работы на предстоящей межконтрольной наработке. Текущим значением параметра называется его фактическое значение в данный момент.

Применяют следующие основные методы диагностирования:

)        по параметрам рабочих процессов (например, по расходу топлива, мощности двигателя, тормозному пути), измеряемым при наиболее близких к эксплуатационным условиям режимах;

)        по параметрам сопутствующих процессов, пример, шумам, нагреву деталей, вибрациям), также измеряемым при наиболее близких к эксплуатационным условиям режимах;

Различают комплексное диагностирование, поэлементное диагностирование и приремонтное диагностирование.

Комплексное диагностирование обычно выполняют с периодичностью ТО-1 на начальной его стадии. Оно заключается в измерении основных рабочих параметров автомобиля, определяющих безопасность и эффективность его эксплуатации, например расход топлива, тормозной путь, уровень шума в механизмах и т.д. Если измеренные параметры находятся в допустимых пределах, диагностирование завершают, а если нет - то выполняют поэлементное диагностирование.

Поэлементное диагностирование выполняют обычно перед ТО-2 с целью детального обследования технического состояния механизма и выявления неисправностей и их причин. Приремонтное диагностирование выполняется непосредственно в ходе ТО и ремонта с целью уточнения потребности в выполнении отдельных операций.

"Положением о техническом обслуживании и ремонте подвижного состава автомобильного транспорта" регламентируются виды и режимы технического обслуживания и ремонта с учетом условий эксплуатации автомобилей. Под режимом технического обслуживания понимают его периодичность, перечень выполняемых при этом работ и их трудоемкость.

Техническим обслуживанием является комплекс операций по: поддержанию подвижного состава в работоспособном состоянии и надлежащем виде; обеспечению надежности, экономичности работы, безопасности движения, защите окружающей среды; уменьшению интенсивности ухудшения параметров технического состояния, отказов и неисправностей, а также выявлению их с целью своевременного устранения.

Техническое обслуживание является профилактическим мероприятием, проводимым принудительно в плановом порядке.

Техническое обслуживание (ТО) автомобилей в соответствии с действующей системой подразделяется на следующие виды: ежедневное техническое обслуживание (ЕО); первое техническое обслуживание (ТО-1); второе техническое обслуживание (ТО-2); сезонное (СО); а также обслуживание по талонам сервисной книжки автомобиля.

Ежедневное техническое обслуживание включает уборку и мойку автомобиля, контроль технического состояния систем и механизмов, от которых зависит безопасность движения (рулевого управления, тормозных систем, приборов освещения и сигнализации), заправку топливом, контроль уровня масла и охлаждающей жидкости в двигателе, а также уровня тормозной жидкости в бачках рабочей тормозной системы и гидропривода сцепления.

2.2      Разработка методики поддержания и восстановления работоспособного состояния автомобиля ВАЗ-212140 на маршруте автопутешествия

2.2.1   Разработка методики организации контроля технического состояния автомобиля на маршруте автопутешествия

Для поддержания и восстановления работоспособного состояния автомобиля ВАЗ-212140 на маршруте автопутешествия, необходимо частично использовать методику контроля и диагностирования технического состояния транспортного средства. В автомобиле необходимо иметь набор инструментов для поддержания работоспособного состояния транспортного средства а водителям - навыки по ремонту и обслуживанию автомобиля повышенной проходимости. Поддержание технического состояния транспортного средства является неотъемлемой частью конечной цели - преодоление маршрута. Основная задача - поддержание автомобиля ВАЗ-212140 в технически исправном состоянии, исключающем внезапные отказы и поломки на маршруте и способствующем уверенному управлению транспортного средства водителями.

В процессе эксплуатации на маршруте, автомобиль подвергнется внутренним и внешним воздействиям, в результате которых будут деформироваться и разрушаться детали, изменяться их размеры и формы, а также свойства и количество эксплуатационных материалов, применяемых в составных частях автомобиля. Анализ маршрута показал, что дорога, по которой предстоит следовать, содержит не только асфальтное покрытие, но и грунтово-гравийное. Местами маршрут содержит участки бездорожья: лесополоса с глубокой колейностью, броды, каменные ухабы. При эксплуатации автомобиля в тяжелых дорожных условиях маршрута, увеличиваются нагрузки на детали автомобиля, вызывая ускоренное изнашивание, усталость металла, нарушение стабильности креплений и регулировок, а в ряде случаев возможна поломка деталей трансмиссии, ходовой части и рулевого управления. Разные дорожные условия влияют на изменение характера действия нагрузок. Вибрации кузова вследствие неровностей дороги ослабляют заклепочные соединения, нарушают соосность двигателя и коробки передач, вызывают дополнительные нагрузки в корпусах. Вибрация автомобиля ускоряет износ и приводит к поломке крепежных деталей карданной передачи, радиатора и подвески. С целью уменьшения влияния сложных климатических условий на протекание рабочих процессов автомобиля, используются специальные смазочные материалы: против заклинивания, герметизирующие компаунды, литиевые защитные смазки, высокотемпературные смазки и другие. Эксплуатация автомобиля на влажных дорогах, а также в условиях влажного климата вызывает коррозию деталей подвески, рамы, кузова, крыльев, кабины и т. п., от которой так же помогают защитные и смазочные материалы. Большая нагрузка при эксплуатации приходится на двигатель. Для оптимального режима работы двигателя и его максимальной отдачи в тяжелых дорожных условиях, нужно чтобы все детали кривошипно-шатунного механизма хорошо смазывались маслом. Давление масла может быть низким при недостаточном уровне масла в картере двигателя, разжижение масла, износ подшипников распределительного и коленчатого валов, неисправность масляного насоса, протекание масла (течь).

Так же давление масла может быть повышенным, при использовании моторного масла с больше вязкостью, чем предусмотрено заводом-изготовителем, засорении масляной магистрали, или заедании редукционного клапана в закрытом положении. Расход масла на 100км пробега автомобиля определяется по формуле

, [1]

где Q1 - количество залитого в двигатель свежего масла; Q2 - количество масла, которое доливали в двигатель между очередными заменами масла; Q3- количество слитого из двигателя масла температурой не менее 60 °C, а продолжительность слива - не более 10 минут; S - пробег автомобиля.

Многие внезапные отказы являются таковыми лишь по форме возникновения, и их прогнозирование зависит от уровня знаний специалиста, контрольно-диагностических средств и экономической целесообразности их применения. Поэтому в группе внезапных отказов целесообразно выделить подгруппу условно-внезапных отказов, возникающих в результате такого постепенного изменения параметров технического состояния. К этой группе относятся также неисправности и отказы, которые в процессе эксплуатации фиксировать нецелесообразно по экономическим причинам. Примерно около половины отказов относятся к постепенным, из которых 60-65 % непосредственно зависят от регулярности и качества поддержания работоспособности автомобиля. Количество условно-внезапных отказов составляет около 20 %. Группа условно-внезапных отказов - это резерв профилактических воздействий на автомобиль, так же требующий использования эффективных контрольно-диагностических средств при поддержании работоспособности автомобиля на маршруте автопутешествия. При помощи использовании методики поддержания и восстановления работоспособного состояния автомобиля, на практике необходимо приметить навыки и опыт по обслуживанию и ремонту автомобиля ВАЗ-212140.

К поддержанию работоспособного состояния будут относиться процедуры визуальной, чувствительной и слуховой диагностики автомобиля, узлов и агрегатов.

Поддержание работоспособного состояния автомобиля будет осуществляться в местах стоянки и отдыха, а так же непосредственно во время движения по маршруту (водитель должен следить за показаниями датчиков температуры охлаждающей жидкости, давлением масла в двигателе, общим состоянием компьютеризированной системой управления двигателем и прочими). В местах стоянки и отдыха автомобиль должен быть осмотрен на наличие дефектов (визуальных, шумовых, вибрационных). Если таковые имеются - необходимо выяснить причину появления дефекта и попытаться его устранить в как можно более короткий срок. Каждый дефект, даже незначительный, может привести к более серьезной поломке, в результате которой может потребоваться поиск СТОА, трата средств и времени. Если дефектов не обнаружено, следует проверить уровни всех технических жидкостей автомобиля: уровень масла, охлаждающей жидкости, тормозной жидкости, жидкости для гидроусилителя руля, стеклоомывающей жидкости. Так же следует внимательно осмотреть подкапотное пространство на наличие вероятных подтеков масла или охлаждающей жидкости, в результате тряски при езде, это будет способствовать экономии времени, сил и ресурсов при прохождении маршрута в дальнейшем. После осмотра подкапотного пространства, следует проверить давление воздуха в шинах автомобиля. Выполнить эту операцию можно при помощи манометра, или с помощью портативного электрического насоса со встроенным манометром, благодаря которому можно с легкостью накачать колесо до нужного давления. Пренебрегать нужным давлением не стоит, так как разница в давлении в колесах, расположенной на одной оси, может, как увеличить расход топлива, так и повлечь к износу протектор самих шин. Спущенная шина может получить трещину, замяться, порваться, нарушится геометрия кузова, что чревато безопасностью водителя и пассажиров в экстренной ситуации.

Каким бы ни был прогноз поддержания работоспособного состояния автомобиля, маршрут автопутешествия это испытание как для водителя и пассажиров, так и для самого автомобиля. Любая ошибка приведет к серьезной поломке, которая потребует восстановления работоспособности автомобиля. Серьезная поломка на пути маршрута - серьезное испытание участников автопутешествия. Если автомобиль сломался на оживленной дороге, при возможности следует попросить помощи у других участников дорожного движения. Следует попросить помощи в буксировке автомобиля до станции СТО, или телефон эвакуатора. С помощью карты можно узнать расположение пункта СТО, оборудованного всем необходимым для устранения серьезной поломки, которую невозможно устранить сразу на месте. На станции технического обслуживания и ремонта автомобилей должен быть как минимум магазин с запчастями, или поддержанные запасные части альтернативного применения, подъемник или яма, специалист по ремонту автомобилей.

Если восстановление работоспособного состояния автомобиля потребуется вдали от населенных пунктов и дорог, оборудованных станциями технического обслуживания, необходимо выяснить серьезность поломки и придумать способ ее устранения без специального оборудования, расположенного на СТОА. Для ремонта потребуются умения, теоретические навыки, и опыт для качественного ремонта автомобиля.

Процесс поддержания работоспособности автомобиля следует рассматривать как единую систему, состоящую из технической подсистемы (автомобиль), оператора (водитель) и исполнителей работ (участники автопутешествия). Это позволит применить методы поддержания и восстановления работоспособного состояния автомобиля ВАЗ-212140 на маршруте автопутешествия, повышения качества ремонтно-профилактических работ, выполнить анализ трудовых процессов профилактики и ремонта автомобиля, учесть эксплуатационно-технические характеристики деталей, узлов и агрегатов автомобиля, улучшить эффективность использования автомобиля на маршруте автопутешествия и повысить безопасность дорожного движения.

Контроль технического состояния автомобиля является составной частью подготовки легкового автомобиля ВАЗ-212140 к автопутешествию по Карелии. Основная задача водителя и пассажиров, как технической службы - поддержание автомобиля в технически исправном состоянии, исключающее внезапные отказы и поломки на маршруте автопутешествия и способствующее уверенной работе водителя ТС при прохождении маршрута.

Контроль осуществляется визуально, с применением переносных приборов, а также с помощью имеющегося оборудования для диагностики технического состояния автомобилей и агрегатов. Применение средств диагностирования позволяет при минимальных затратах времени объективно оценить готовность автомобиля к продолжению автопутешествия.

Конечной целью контроля является предупреждение отказов и неисправностей автомобиля, которые могли бы стать причиной дорожно-транспортного происшествия, или повлиять на исход ДТП. Поэтому большое внимание следует уделять проверке технического состояния автомобиля при прохождении маршрута в местах стоянки и отдыха, а так же контролю качества работ, выполняемых непосредственно на автомобиле.

Проверка автомобиля после прохождения определенного участка пути является основной формой ежедневного контроля технического состояния автомобиля. Автомобиль осматривается всеми участниками автопутешествия, проверяются все возможные параметры автомобиля, которые можно проверить в период времени проводимого на стоянке или зоны отдыха. При обнаружении неисправности, неполадки устраняются на месте. При отсутствии такой возможности, автомобиль направляется в пункт технического обслуживания.

Объем и порядок проверки технического состояния автомобиля при выходе на участок маршрута автопутешествия и при его преодолении, в не зависимости от состояния дорожного движения, загруженности дорог, качества самого дорожного полотна, будь то асфальт или бездорожье, проводится в соответствии с техническими документациями по обслуживанию и ремонту автомобиля ВАЗ-212140.

Если при осмотре обнаруживаются неисправности, указанные в Правилах технической эксплуатации ТС или Правилах дорожного движения, то такой автомобиль не должен продолжать автопутешествие, так как это подвергнет опасности участников автопутешествия.

2.2.2   Разработка методики организации технического обслуживания автомобиля на маршруте автопутешествия

Для предупреждения повышенного и преждевременного изнашивания и прочих разрушений деталей, узлов и агрегатов автомобиля, а также для обеспечения нормального технического состояния и высокопроизводительной экономичной работы в течение всего периода эксплуатации служит система технического обслуживания и ремонта транспортных средств.Система технического обслуживания и ремонта транспортных средств предусматривает комплекс работ, направленных на обеспечение или восстановление необходимого технического состояния и работоспособности автомобиля в течение определенного периода или в течение всего периода эксплуатации. Эта система включает в себя следующие элементы: техническое обслуживание, текущий ремонт и капитальный ремонт.

Техническое обслуживание - это комплекс обязательных, планомерно проводимых работ по поддержанию работоспособности или исправности автомобиля в период его эксплуатации, хранения и транспортирования. Оно предусматривает обкаточные, очистные, контрольные, диагностические, регулировочные, смазочные заправочные, крепежные и монтажно-демонтажные работы, а также работы по консервации автомобиля и его составных частей.

Виды технического обслуживания и их периодичность устанавливает разработчик-изготовитель автомобиля по согласованию с заказчиком и потребителем в соответствии с действующими стандартами.

Текущий ремонт выполняют для обеспечения или восстановления работоспособности автомобиля при эксплуатации. Он состоит в замене и (или) восстановлении отдельных составных частей машины.

Текущий ремонт способствует выполнению установочных норм пробега до капитального ремонта. Потребность в текущем ремонте устанавливается при контрольных осмотрах во время технического обслуживания, диагностики, а также по заявке водителя. Одновременно по ряду работ, в первую очередь связанных с безопасностью движения и трудоемких при устранении отказов, проводится плановый текущий ремонт. Частично он совмещается с операциями технического обслуживания. Планово-предупредительная система организации текущего ремонта, как профилактическая мера обеспечивает своевременное устранение причин отказов, уменьшает стоимость работ и расход запасных частей, повышает безопасность использования автомобиля.

Текущий ремонт автомобиля производится на автотранспортных предприятиях, станциях технического обслуживания автомобилей (СТОА), а также индивидуальными владельцами. Работы, выполняемые при текущем ремонте автомобилей, подразделяются на два вида: работы по съему и установке агрегатов и узлов, а также по разборке, устранению неисправностей и сборке снятых агрегатов и узлов. Производственные участки, предназначенные для технического обслуживания и ремонта полнокомплектных автомобилей, считаются основными, участки, специализирующиеся по видам работ, например ремонту топливной аппаратуры, аккумуляторов и прочее, обеспечивающие работу основных участков, - вспомогательными. На отдельных предприятиях существуют два метода текущего ремонта автомобилей - необезличенный и агрегатный.

При необезличенном методе ремонта сохраняется принадлежность восстановленных составных частей к автомобилю, находящегося в ремонте. При этом автомобиль простаивает в течение всего времени ремонта его агрегатов. Агрегатный метод является таким обезличенным методом ремонта, при котором неисправные агрегаты заменяются новыми или заранее отремонтированными. Снятые с автомобиля агрегаты, требующие ремонта, отправляют на специализированные авторемонтные заводы или вспомогательные производственные участки для восстановления. При агрегатном методе значительно сокращается время простоя в ремонте, повышается коэффициент технической готовности и тем самым увеличивается эффективность использования автомобиля и автотранспортных средств. Содержание и организация проведения текущего ремонта зависят от вида автомобиля, периода ее использования и технического состояния. Отдельные составные части автомобиля, достигшие предельного состояния, при текущем ремонте можно заменять новыми или отремонтированными при условии, что другие основные составные части машины имеют необходимый запас ресурса до следующего ремонта.

Капитальный ремонт проводят для восстановления исправности и полного (или близкого к полному) ресурса автомобиля. Он характеризуется полной разборкой и сборкой узлов и агрегатов, заменой всех изношенных деталей (в том числе и базовых) и любых составных частей новыми или отремонтированными, а также обкаткой и испытанием составных частей и автомобиля в целом. Капитальный ремонт, в виду его трудоемкости и сложности, как правило, выполняют на специализированных предприятиях.

Капитальный ремонт проводится на данном автомобиле при пробеге 150000 км. На момент автопутешествия пробег составляет 30000 км. Поэтому капитальный ремонт стоит рассматривать только, как составную часть технического обслуживания автомобиля.

Техническое состояние и возможные причины неисправностей автомобиля в целом и (или) ее составных частей опытные специалисты определяют при помощи средств и методов диагностирования, а затем по его результатам дают рекомендации о необходимости восстановления работоспособности путем регулировки механизмов, замены или ремонта отдельных составных частей.

Сроки, содержание и порядок выполнения каждого элемента системы технического обслуживания и ремонта установлены правилами, соблюдение которых обязательно при эксплуатации автомобиля.

2.2.3 Разработка методики организации эвакуации и ремонта автомобиля на маршруте автопутешествия

Автомобиль, как и любая другая техника, подвержен неисправностям и поломкам. Кроме того, в любой момент при прохождения маршрута автопутешествия может случиться столкновение, и виной тому, не всегда неосторожность водителя, а многие внешние факторы. Именно поэтому на сегодняшний день широкое распространение получила услуга эвакуации автомобилей.

Существуют ситуации, когда эвакуация автомобиля необходима. Служба эвакуации автомобилей - представитель сферы услуг, предназначенная для транспортировки неисправных автомобилей до пункта технического обслуживания и ремонта.

Одним из самых простых способов эвакуации является эвакуатор с лебедкой. Служба эвакуации автомобилей работает круглосуточно, что позволяет обратиться за помощью в любое время. Эвакуатор с лебедкой способен быстро вытащить поврежденный автомобиль из кювета или ямы, а также достать его из песка, грязи или снега. Данная спецтехника применяется для эвакуации легковых автомобилей.

Эвакуация автомобилей - давно появившаяся услуга, которая на данный момент осуществляется на высоком качественном уровне. За долгое время работ, эвакуационные службы накопили богатый практический опыт, собрали большое количество информации о клиентах, о наиболее опасных участках дорог, о самых распространенных авариях. С течением времени разрабатывались новые методы эвакуации, проектировалось и устанавливалось мощное оснащение, приобреталась более мощная спецтехника. Техника проходит своевременный технический осмотр и находится в исправном и работоспособном состоянии.

Альтернативной услугой является автопомощь. Эта услуга позволяет выполнить необходимый ремонт автомобиля, не прибегая к эвакуации. Техпомощь на дороге осуществляется опытными работниками, которые полностью диагностируют автомобиль, устанавливают причины неисправности и осуществляют устранение проблемы. Для ускорения обслуживания, у сотрудников имеется большой запас расходных деталей, позволяя моментально заменить неисправный элемент на новый. Техпомощь на дороге - вариант справится с мелкими неисправностями. Кроме того, сотрудников автопомощи можно вызвать для подвоза топлива, "прикуривания" и других небольших услуг. На маршруте у водителя не будет возможность обратиться к друзьям или остановить кого-то на дороге. Эвакуационные службы, после принятия вызова быстро приезжают на место и обслуживают клиента.

Для обеспечения быстрого обслуживания, вся территория России разделена на районы, за которыми закреплены определенные эвакуаторы. Таким образом, отдельная единица спецтехники обслуживает только близлежащие дороги, в любую точку которых она добирается в течение получаса или быстрее. Кроме того, такое разделение позволяет распределять нагрузку на отдельный эвакуатор.

В целом схема эвакуации достаточно проста. Принимается вызов, спецтехника отправляется на место, затем происходит осмотр автомобиля, его технического состояния, если будет установлено, что ремонт на месте произвести нельзя или физически не возможно, производится погрузка на платформу, а в конце неисправный автомобиль транспортируется в указанное водителем место. Однако, на любом из этапов могут возникнуть затруднения. Первоначально может потребоваться достать автомобиль из ямы, снять с ограждения или препятствия. На любом этапе не допускается нанесение дополнительных повреждений автомобилю.

Никто не в силах предотвратить аварию или отказ агрегата или узла на автомобиле. Ситуация на дороге не всегда зависит от водителя. Плохие погодные условия, поврежденное дорожное полотно, невнимательность других участников движения перевешивают любой опыт и навыки водителя. Гарантировать абсолютную безопасность не сможет ни одна служба, однако служба эвакуации автомобилей гарантирует максимальное уменьшение негативных последствий после аварийной ситуации. Сотрудники работают быстро и качественно, не заставляя водителя долго ждать, а также оперативно восстанавливают поврежденный автомобиль или транспортируют его на станцию технического обслуживания. Таким образом экономятся силы и время водителя и пассажиров, при прохождении наиболее сложных участков маршрута автопутешествия. При этом клиент воспользовавшийся услугами эвакуатора не подвергается риску, который присутствует при продолжении движения на неисправном автомобиле. Это может привести к более серьезной поломке, выходу автомобиля из строя, и как в следствии нарушению правил дорожного движения. Все это значительно увеличит время прохождения маршрута, затрат сил водителя и пассажиров, и поставит под риск завершение прохождение маршрута автопутешествия.

Эвакуационные службы обеспечивают высокий уровень обслуживания, однако услуга эвакуации денежно затратная и не всегда является необходимой. В случае попадания в аварию или неисправности автомобиля, помимо службы эвакуации можно воспользоваться помощью попутного транспорта. Транспортировка может проводится тремя способами: метод частичной погрузки, жесткая и мягкая сцепка, в зависимости от вида буксирующего транспорта.

2.3      Разработка методики комплектования автомобиля ВАЗ-212140 при подготовке к автопутешествию

Отправляясь в автопутешествие, следует помнить о самых элементарных правилах: пассажиры должны пристегнуться ремнями безопасности, должны быть собраны самые необходимые вещи для автопутешествия, и багаж необходимо правильно упаковать.

Самое главное значение в длительных путешествиях имеет комфорт и безопасность. Средства безопасности значительно снизят риск травм при ДТП. Для комфорта водителя и пассажиров в жаркие дни необходимы шторки. Одежда также должна быть удобной и хорошо пропускать воздух. В летнее время необходимо отдельное внимание уделить питьевому режиму водителя и пассажиров, для предупреждения обезвоживания и плохого самочувствия из за жары. Отправляясь в длительную поездку, лучше выбрать более прохладное время суток, и делать остановки каждые 3-4 часа с целью отдыха и проверки состояния автомобиля. Главное условие безопасности в автопутешествии - ни при каких условиях нельзя упускать из внимания дорогу. Трехсекундного поворота головы во время движения со скоростью 100 км /час достаточно для преодоления 100 метров движения "вслепую".

Еще одно из условий безопасности - это правильное расположение вещей в багажнике и салоне автомобиля. В пределах досягаемости нужно расположить вещи первой необходимости - еду, напитки, лекарства и др. Наиболее объемные и тяжелые предметы располагаются на полу, в передней части багажника. Не рекомендуется перевозить вещи в салоне, поскольку даже на первый взгляд легкие предметы во время внезапного торможения, даже при небольшой скорости, приобретают сильное ускорение. Если места для багажа недостаточно, его можно расположить на крыше автомобиля или в прицепе.

Следует позаботиться и о запасных частях для автомобиля, которые могут понадобиться в случае неисправности вдали от станции технического обслуживания. Стоит взять канистру масла, которое используется в двигателе автомобиля; канистру тосола, для возможности во время пополнить уровень охлаждающей жидкости; емкость тормозной жидкости; запасные тормозные колодки; комплект свечей зажигания; жидкость для гидроусилителя; приводной ремень насоса гидроусилителя; комплект ламп головного освещения; комплект электрических предохранителей. Все это обеспечит своевременное устранение неисправности и охранение безопасности движения.

В том случае, если при движении повредилась шина автомобиля, а данная неисправность наиболее вероятная поломка при прохождении маршрута автопутешествия, необходимо следующее:

нельзя продолжать ехать со спущенным колесом, это может привести к серьезному повреждению подвески автомобиля, поэтому необходимо поставить запасное колесо;

включив аварийную сигнализацию, следует постепенно снизить скорость и переместиться к краю дороги и остановиться у обочины; не стоит останавливаться в местах, где теряется обзор дороги - на подъемах или спусках, крутых поворотах. Необходимо поставить соответствующий знак аварийной остановки на расстоянии не менее 30 метров вне населенных пунктов, и не менее 15 метров в населенных пунктах;

чтобы устранить прокол шины следует воспользоваться специальным ремонтным комплектом, в состав которого входит клей, сырая резина, щетка, специальные заклеивающие жгуты.

следует обратиться к специалистам в ближайшем шиномонтаже, пробитое колесо необходимо будет восстановить; чтобы знать расположение автосервисов, необходимо заранее позаботиться об автомобильной карте или навигаторе - это позволит сократить время как замены неисправного колеса на целое, так и время его восстановления (покрышки, камеры, ниппеля, диска).

Необходимо проверить, причем тщательно, техническое состояние автомобиля. Лучше не предпринимать ночных поездок, если водитель не уверен в своих силах - усталость и снижение концентрации водителя в пути опасны для всех участников дорожного движения. Летние поездки всегда связаны с рядом сложностей, однако, соблюдение методики по безопасному вождению в летнее время года - залог благополучного и успешного автопутешествия.

Может случиться так, что во время путешествия в светлое время суток не успеть доехать до пункта назначения и в той или иной мере придется захватывать ночное время суток. Часто выезжать удобней именно ночью потому, что не так сильно загружена автомагистраль, летом более прохладно и можно быстрее доехать до конца маршрута. Существует несколько способов не уснуть ночью, но прежде всего, стоит знать, что лучший способ - это остановиться на ночлег, чтобы не подвергать риску себя, пассажиров и других участников дорожного движения При непосредственной подготовке автомобиля к автопутешествию, следует начать с того, где автомобиль обслуживается. Если автомобиль обслуживается у официального дилера и проходит там же все технические обслуживания, то можно приехать на внеплановое ТО, для того чтобы специалисты посмотрели автомобиль. Если автомобиль обслуживается своими силами, то нужно провести такое же ТО, с учетом всех особенностей автомобиля. Нужно проверить, при необходимости долить или заменить эксплуатационные жидкости: уровень масла (при необходимости долить до уровня между отметками min и max), охлаждающую жидкость(уровень охлаждающей жидкости должен находится ровно между отметками min и max), жидкость для омывания лобового стекла (желательно налить почти полную), тормозную жидкость(уровень должен находиться практически у отметки max), жидкость для гидроусилителя руля(должен находиться между отметками min и max). Также необходимо проверить давление в шинах, в колесах автомобиля ВАЗ-212140 давление должно быть 2.0-2.1 МПа. Стоит провести балансировку их в шиномонтаже, потому что балансировка колес уменьшает износ ходовой части автомобиля и самих колес. Затем стоит проверить с помощником все внешние световые приборы. В автопутешествие потребуется взять с собой полную канистру бензина с воронкой, т.к. качество бензина на многих заправочных станциях не соответствует нормам, лучше залить его про запас на именной АЗС на всякий случай, чем где придется, с чем то непонятным, отдаленно напоминающем бензин. В дорогу рекомендуется отправляться на исправной резине с хорошим рисунком протектора, но не следует на только что поставленной новой, т.к. некачественная резина, даже новая, может не сразу проявить свой дефект, а проявление дефекта в середине или начале пути - сорвет график проезда маршрута и потребует определенных сил и средств. При установке новой резины, следует поездить на ней примерно 300-500 км, а потом отправляться в автопутешествие.

За день до автопутешествия рекомендуется заехать в автосервис и проверить ходовую часть автомобиля и тормозную систему на специальных стендах и подъемниках, провести диагностику всех электронных систем с помощью профессионального сервисного оборудования. Все это неотъемлемая часть обеспечения безопасности дорожного движения.

Немаловажным моментом, помимо состояния самого автомобиля, является и поддержания состояния водителя и пассажиров на маршруте автопутешествия. Потребуется еда, вода, различные предметы личной гигиены и бытовые предметы общего назначения. Все это можно постараться загрузить в салон или на крайний случай в багажник на крыше автомобиля, но этого будет не достаточно. Забивать салон автомобиля вещами не стоит, следует отставить задний диван пустым, для возможности водителя поменяться с пассажирами местами и отдохнуть там, расположившись лежа. А багажник на крыше - место не столь надежное - подвергается воздействиями внешних факторов природы.

Хорошей альтернативой багажнику на крыше является прицеп. Если к автомобилю планируется установка прицепа, прежде всего нужно установить сцепное транспортное устройство (фаркоп). Лучше всего устанавливать его на фирменных сервисах, не экономя на безопасности водителя и пассажиров. Существует два вида прицепов: открытые и закрытые. Закрытые - это тентованые прицепы и с пластиковой крышей, также бывают: одноосные и двуосные. Они могут быть: с расширенной колеей, с расширенной рамой, с приводом и с тормозами. Для конечного выбора стоит определиться, какой прицеп отвечает требованиям категории водительского удостоверения, имеющегося у водителя. По правилам ПДД следует, что если прицеп по грузоподъемности не превышает 750 кг, то дополнительно не надо открывать категорию "Е". Это касается категорий "В", "С", "Д". А так же, если суммарная масса автопоезда не превышает 3500 кг (условия категории "В"), то также не надо открывать категорию "Е". Это очень важные правила, при соблюдении которых будет меньше проблем с инспекторами ГИБДД. После установки следует поставить прицеп на учет в ГИБДД. При движении по трассе и при обгонах, надо учитывать траекторию самого обгона и дистанцию до следующего автомобиля, так как тормозной путь автомобиля, при нагруженном прицепе возрастет. Так же, при составлении маршрута, стоит учесть, что расход у автомобиля с прицепом, примерно на 30% в зависимости от массы последнего. Не стоит забывать о безопасности - по правилам ПДД скорость по дорогам общего пользования с прицепом не должна превышать70 км/ч, по автомагистралям - 90 км/ч. Главное помнить, что прицеп - это не только удобное дополнительное место для вещей, но и источник дополнительной опасности, ведь при несоблюдении правил ПДД, прицеп может создать аварийную ситуацию.

2.4    Разработка методики комплектования автомобиля ВАЗ-212140 при подготовке к автопутешествию средствами обеспечения безопасности движения и жизнеобеспечения

Средства обеспечения безопасности движения бывают нескольких типов. Они могут разделяться на предохранительные устройства (препятствующие возникновению аварийной ситуации), защитные средства (защищающие от воздействия вредных факторов в нормальной и/или аварийной ситуации), спасательные средства (аптечки первой помощи, огнетушитель). Для обеспечения безопасности движения и жизнеобеспечения на участках маршрута автопутешествия, необходимо оснастить автомобиль ВАЗ-212140 средствами наблюдения и ориентирования. Для этого подойдут сигнальные средства, средства связи и средства поддержки принятия решений. Для комфортного и безопасного преодоления маршрута автопутешествия стоит позаботиться не только об автомобиле, но и о водителе и пассажирах. Для обеспечения безопасности на маршруте стоит использовать средства жизнеобеспечения для защиты от холода, жары, дождя, солнца, насекомых, огня и диких животных. А так же иметь средства добывания воды и пищи. Для защиты от неблагоприятной окружающей среды и предупреждения плохой погоды нужно воспользоваться средствами мониторинга. Мониторинг - непрерывное наблюдение. Цель мониторинга в интересах безопасности - выявление нежелательных событий и неблагоприятных тенденций, связанных например с изменением погоды, ветра, или ситуации на дороге. Различается мониторинг автоматический и операторский. Оператором может выступать как водитель, так и пассажир. Он смотрит или слушает показания специального прибора, обеспечивающего мониторинг местности в целом или участка маршрута. Автоматический мониторинг обычно сочетается с операторским, отличия лишь в том, что оператор просто контролирует поток выходящих данных.

Средствами мониторинга могут быть: устройства съёма данных (датчики, сенсоры), устройства передачи данных(GPS-навигатор, мобильный телефон), устройства представления данных (экран, монитор), устройства оперативной обработки данных(компьютеры) устройства записи данных.

Автоматическая оперативная обработка данных по маршруту автопутешествия может потребоваться для того, чтобы предупредить водителя о пропускаемости дороги, по которой проложен участок маршрута, исключить трату времени в пробке во время пути, предупредить внеплановое изменение погоды, избавив тем самым водителя и пассажира от внезапного дождя во время осмотра автомобиля на время стоянки в зоне отдыха

Средства мониторинга должны дополняться средствами и приёмами оперативного реагирования водителем и пассажирами. В противном случае они окажутся бесполезными на маршруте автопутешествия.

3. Практические рекомендации по подготовке автомобиля ВАЗ-212140 к авто путешествию по Карелии

.1 Планирование маршрута и времени автопутешествия

На основе анализа пункта 1.1, где был рассмотрен маршрут автопутешествия. До республики Карелия и по ее территории. Для прохождения данного маршрута был выбран личный автомобиль одного из участников путешествия ВАЗ -212140. На этапе планирования поездки необходимо обратить внимание на ряд мер предосторожности. Рассмотрим все возможные варианты:

• Использование связи, интернета и средств навигации

• Финансовые ресурсы, необходимые для прохождения данного маршрута путешествия.

Электроника, связь, интернет.

Отправляясь в самостоятельное путешествие стоит обязательно позаботиться о возможности доступа к той или иной информации. Наличие мобильной связи, интернета и дополнительной электроники, позволит быстро отвечать на возникающие вопросы, как по маршруту , так и по информации о местности и населенных пунктах по пути следования.

Денежные ресурсы.

Для путешествия необходима определенное количество денежных средств. Необходимо иметь деньги как в наличном виде, так и на банковской карте. Сумма рассчитывается из учета продолжительности маршрута, стоимости топлива для автомобиля, оплаты услуг проживания в отеле, гостинице или хостеле. Так же для оплаты штрафов, если такие возникнут.

Планирование маршрута.

Было проведено сразу 2 мероприятия, это анализ и планирование маршрута Смоленск-Карелия , и по территории республики. Из за неудовлетворительного дорожного покрытия практически по всему маршруту, за исключением некоторых участков, средняя скорость составила 70 километров в час. Для расчета временных затрат до республики в помощь был выбран интернет ресурс Грузопоток.инфо . Сервис имеет все необходимые данные для примерного расчета времени движения из отправной точки до конечной. Из пункта 1.1 были взяты данные маршрута, расстояние 1100 километров, средняя скорость движения автомобиля равная 70 километров в час. Для расчета в условия были добавлены остановки на пути движения для отдыха и смены водителя примерно через каждые 300 километров пути, то есть каждые 4 часа. Каждая остановка составляет 20 минут. Из расчетов получили время 17 часов 10 минут, конечно, этот результат имеет приблизительные значения. На маршруте может произойти поломка или возникнуть трудность с преодолением какого-либо участка дороги. Полученное время мы затратили на преодоление расстояния до города Петрозаводска.

Расчет потребления топлива составлялся исходя из данных о расходах и общем расстоянии маршрута. У автомобиля ваз 212140 расход топлива составляет примерно 12 литров на 100 километров. Cтоимость одного литра бензина марки Аи 92 в среднем по России составляет 30 рублей. Для преодоления маршрута длиной 1100 километров, нам потребуется примерно 138 литров, что в денежном эквиваленте составляет 4140 рублей. Первая остановка автопутешествия планируется в городе Великие-Луки (город областного подчинения в Псковской области , Крупный многопрофильный торгово-промышленный и культурно-образовательный центр юга Псковской области), вторая остановка в городе Великий Новгород (до 1999 официальное название - Но́вгород) - расположен на северо-западе России, административный центр Новгородской области, Город воинской славы. Третья остановка планируется в Лодейном поле, административном центре Лодейнопольского района Ленинградской области. Конечная остановка уже в самом Петрозаводске. Остановка на ночь состоится в гостинице "Кижи" построенной в 2012 году, в центре Петрозаводска. Гостиница предлагает 2-х, 4-х, 6-ти, 8-ми местное размещение в общих номерах с 2-х ярусными кроватями. К услугам гостей недорогие светлые, уютные, комфортные номера различной вместимости, а также охраняемая парковка. Здесь была спланирована первая часть маршрута путешествия. Далее следовало дальнейшее планирование путешествия уже по самой территории республики Карелия. Из Петрозаводска двигаемся до поселка Гирвас, откуда и начинаем автопутешествие по самым интересным и посещаемым местам этого региона. Весь маршрут включает в себя 10 остановок: Гирвас - Кондопога - Петрозаводск - Сортавала - Лахденпохья - Хийтола - Сортавала - Койринойя - Леппясилта - Питкяранта. Название посещаемых мест указаны в пункте 1.1 анализ маршрута путешествия. Первую остановку на ночлег снова делаем в Петрозаводске в той же гостинице "Кижи" , после в городе Сортавала (фин. Sortavala, швед. Sordavala, карел. Sortavala; до 1918 года - Сердоболь) - город в Российской Федерации, в Республике Карелия, административный центр Сортавальского городского поселения и Сортавальского района.

Входит в перечень исторических городов России.

Останавливаемся в отеле "София". Отель "София" расположен в центральном районе города Сортавала, в 5 минутах езды от центрального железнодорожного вокзала. Недалеко от отеля находится парк Ваккосалми, Региональный музей Северного Приладожья и церковь Святого Николая. Последнею остановку делаем в Питкяранте. Отметим тот факт, что выбор отелей здесь небольшой - одна гостиница "Ривьера". Если отсутствуют свободные номера, то ближайшее место для ночлега можно найти только в 8 километрах от города на туристической базе "Три Стихии - Ууксу". Исходя из данных анализа автопутешествия маршрута по Карелии получаем 892 километра пути , при этом тратим 110 литров бензина, что в денежном эквиваленте затраты составляют 3300 рублей. Далее планируем обратной путь по той же схеме, по Карелии едим от Питкяранты до Петрозаводска, и уже от него до Смоленска затрачиваем на это 1709 километров при этом расходуя 204 литра топлива, что составляет 6120 рублей.

.2 Организация выполнения работ по обеспечению исправного состояния автомобиля при подготовке к автопутешествию с учетом географических, климатических условий и протяженности маршрута

При подготовки автомобиля к дальнему путешествию, которое составляет более 3 тысяч километров и двигаясь от умеренных широт до более северных районов, следует подготовить автомобиль тщательным образом для поездки в не благоприятных условиях, при этом нужно выполнить ряд работ для поддержания нормального, работоспособного состояния автомобиля. Для начала проведем технический осмотр автомобиля и обратим особое внимание на механизмы где чаще всего могут произойти поломки на данном автомобиле.

) Ходовая часть автомобиля:

● Затяжку крепления болтов колес

● Состояние шин, проверить наличие трещин и порезов

● Состояние тяг, резино-металических втулок, наличие люфтов

) Тормозная система:

● Уровень тормозной жидкости в бачке

● Состояние тормозных шлангов, часто трескаются и подтекают

● Состояние тормозных дисков и колодок, при необходимости заменить.

● Проверить натяжение ручного тормоза

) Рулевое управление:

● Проверить состояние рулевых тяг, шаровых опор, защитных резиновых колпачков.

● Люфт рулевого колеса

● Уровень масла в картере рулевого механизма. На данном автомобиле является проблемным местом.

) Система охлаждения:

● Уровень охлаждающей жидкости

● Работоспособность термостата

● Проверить затяжку хомутов на шлангах системы охлаждения

● Работоспособность водяной помпы

) Система зажигания

● Зазор между контактами

● Установка момента зажигания

● Наличие хорошей искры

Так же помимо всего следует проверить:

● Заряд аккумуляторной батареи

● Уровень масла в коробке передач

● Работу всех приборов на приборной панели

● Работу всех световых приборов

Перед путешествием следует провести чистку салона и проверить днище автомобиля на наличие коррозии. Применительно к машине чистота - это не только эстетика, а предохранение металла от воздействия грязи, соли, различных химических соединений, это способ борьбы с коррозией и средство продления автомобилю жизни. После проверки автомобиля и совершения проверочных работ можно отправляться в автопутешествия.

3.3      Организация выполнения работ по поддержанию и восстановлению исправного состояния автомобиля на маршруте автопутешествия

Во время любого автопутешествия стоит соблюдать ряд норм или правил и выполнять определенные работы с автомобилям во время всего маршрута, для поддержания его в работоспособном состоянии, чтобы предвидеть проблемы и вовремя их устранить. Большинство внеплановых поломок на дороге связаны с длительной тряской. Например, резинотехническое изделие в городе может никак не предупреждать о своем скором отказе, зато после 300-400 километров колебательных нагрузок на скорости 100-130 км/час отвалиться. По точно такой же причине может выйти из строя контакт или датчик, заклинить термостат или выйти из сломаться элемент ходовой части.

Если во время путешествия возникла поломка, на дороге следует позаботиться о безопасности выставить знак "Аварийная остановка" если поломка произошла недалеко от поворота, то знак ставим до начала поворота, если поломка произошла в районе действия знака "Извилистая дорога", то тогда нужно выставить два знака - перед первым поворотом и перед вторым. В нашем конкретном случае стоит останавливаться и проверять автомобиль каждые 300-350 километров для проверки и устранения возможных дефектов. Рассмотрим самые частые неисправности автомобиля ВАЗ 212140:

1.                           Не запускается двигатель.

Это самая частая поломка на используемом автомобиле , с которой сталкивался практически каждый владелец данного автомобиля.

В ряде случаев с ней можно справиться. Заводить ключом следует 3-4 раза, если после этого двигатель запустить не удалось, нужно искать причину отказа. В начале следует проверить наличие искры. Скорее всего, отказала одна из составных частей системы зажигания и бензин не воспламеняется. Снимается с одной из свечей высоковольтный провод и прижимается к стенке двигателя, и попросить второго водителя провернуть клюю зажигания. Если между двигателем и проводом проскочила искра - система зажигания в порядке и надо искать другую причину. Если нет искры, проверяются контакты на всех компонентах: катушка зажигания, трамблер, коммутатор, датчик зажигания. Если это не помогло - автомобиль необходимо отправить на СТО. Запускаем бензонасос. Если искра есть, а двигатель все равно не запустился, значит, в блок цилиндров просто не подается топливо. Причиной может быть забитый топливный фильтр: следует снять его и продуть. Если не помогло значит неисправен бензонасос. Его можно прокачать вручную при помощи специальной лапки - двигатель заведется, на инжекторных, где стоит электронасос, можно попробовать поправить контакты . Если проблема не в электрике, насос можно снять и продуть от грязи.

. Нарушен температурный режим двигателя.

Одна из самых частых летних поломок - неисправность системы охлаждения. Если стрелка датчика температуры начинает подниматься к красной отметке, немедленно следует остановиться: скорее всего, отказал датчик включения вентилятора, неисправен термостат, или существует утечка в системе охлаждения. Проверка датчика. Проверить контакт датчика несложно: нужно прогреть мотор до рабочей температуры и проследить за вентилятором. Если он не включился - нужно заменить датчик , либо подключиться при помощи длинного провода вентилятор

напрямую от аккумулятора. Проверка термостата. Для проверки нужно прикоснуться рукой к нижнему шлангу - он должен быть теплым. Если нет - значит, термостат заклинило и он не открылся. Исправить его можно при помощи специальной жидкости, которая продается в любом придорожном авто магазине либо АЗС. Чтобы доехать до места ремонта с неработающим термостатом, можно включить печку на полную мощность - температура от двигателя пойдет в салон и он не будет перегреваться. Утечка. Если же уровень охлаждающей жидкости упал, следуетпроверить герметичность всех шлангов и заклеить место утечки изолентой. Недостающее количество жидкости можно дополнить водой.

. Неисправен глушитель. Состояние наших дорог плохого качества, что вследствие тряски случаются проблемы с креплениями глушителя: они не выдерживают, и деталь падает. Временное решение проблемы - нужно примотать глушитель тросом либо поясным ремнем и добираться на СТО с небольшой скоростью.

. Неисправна педаль газа.Эта поломка случается редко, но всегда неожиданно и в самом неподходящем для ремонта месте. Сломаться может педаль газа, сцепления и тормоза. Педаль газа. Обычно причиной поломки является разрыв троса возле вала дроссельной заслонки. Временным решением будет обмотать вал тонким проводом и соединить его обломанным концом троса газа - так можно доехать до СТО.

Сцепление. Во многих автомобилях трос сцепления является слабым местом. Есть способ доехать до СТО при выключенном двигателе. Следует поставить рычаг КПП на первую передачу и поврнуть ключ зажигания одновременно с нажатием на педаль газа - автомобиль тронется с места. Когда автомобиль разгонится до 30 км/час, можно

включить вторую передачу и точно по такому же принципу - третью. Двигаться нужно на небольшой скорости с включенными аварийными сигналами. Тормоз. Если неисправна педаль тормоза - продолжать движение нельзя, нужен эвакуатор или буксир на жесткой сцепке. Из строя вышел главный тормозной цилиндр, заменить который может только высококвалифицированный мастер.

5. Нарушение целостности колеса.

В этом случае понадобиться набор технических средств, при помощи которых можно исправить последствия возникшей неисправности. Для этого потребуются:

·              запасное колесо;

·              домкрат;

·              баллонный ключ;

·              набор инструментов.

Останавливаем машину на обочине или в любом другом месте, не мешающем свободному движению транспорта. Включаем аварийную сигнализацию и выставляем аварийный знак. При помощи универсального набора инструментов снимаем колпаки, если они закрывают доступ к колесным болтам. Ослабляем болты при помощи баллонного ключа, затем задействуем домкрат, чтобы приподнять автомобиль. Отворачиваем колесные болты и снимаем колесо. Вместо, вышедшего из строя колеса ставим запасное , заворачиваем болты. Затем опускаем домкрат, вынимаем его из-под автомобиля и окончательно заворачиваем колесные болты, производя центровку.

Рассмотрев основные проблемы используемого автомобиля стоит отметить что не которые узлы подвержены быстрому износу, что в следствии выливается в поломку. Исходя из этого перед автопутешествием необходимо обеспечить автомобиль всеми необходимы запасными частями, которые наиболее часто выходят из строя.

3.4      Использование средств навигации и обеспечения безопасности участников авто путешествия на маршруте движения

Особое место стоит уделить безопасности во время авто путешествия.

Безопасность дорожного движения - комплекс мероприятий, направленных на обеспечение безопасности всех участников дорожного движения. По российскому законодательству безопасность дорожного движения - состояние данного процесса, отражающее степень защищенности его участников от дорожно-транспортных происшествий и их последствий.

Дорожно-транспортное происшествие (ДТП) - событие, возникшее в процессе движения по дороге транспортного средства и с его участием, при котором погибли или ранены люди, повреждены транспортные средства, сооружения, грузы, либо причинен иной материальный ущерб (говорят также о безрельсовом транспорте).

Меры безопасности:

Различают активные меры, которые должны предотвратить аварии и пассивные меры, направленные на уменьшение последствий аварий.

К активным мерам относят:

·              Разумное проектирование и расположение объектов дорожной сети.

·              Изучение влияния конструкции дороги на вероятность аварии.

·              Совершенствование организации движения.

·              Правила дорожного движения.

·              Контроль за соблюдением правил дорожного движения.

·              Обязательное прохождение государственного техосмотра.

К пассивным мерам относят:

·              Совершенствование технических средств транспортных средств и средств индивидуальной защиты:

обустройство автомобиля большим количеством подушек безопасности, использование ремней безопасности, подголовников и детских кресел; повышение жесткости кузова, а также применение усиливающих элементов в передней, задней и боковых частях кузова.

·              Использование приспособлений для защиты пешеходов.

Навигаторы и их устройство

Сегодня очень быстрыми темпами развиваются и совершенствуются технологии для навигации с помощью систем глобального позиционирования. Каждому человеку доступны любые из многочисленных GPS-навигаторов - от самого простого до самого сложного и точного. С помощью GPS-устройств решаются и упрощаются многие задачи в различных отраслях деятельности человека.

Глобальная система позиционирования GPS - это система, позволяющая с точностью от нескольких десятков метров определить местоположение объекта, его широту, долготу и высоту над уровнем моря, а также направление и скорость его движения. С помощью GPS можно определить время с точностью до 1 наносекунды. GPS состоит из совокупности определённого количества искусственных спутников Земли и наземных станций слежения, объединённых в общую сеть. В качестве оборудования для пользователей служат индивидуальные GPS-приёмники, способные принимать сигналы со спутников и по полученной информации вычислять своё местоположение. Система GPS работает при любых погодных условиях по всему миру 24 часа в сутки. С ее помощью можно с высокой точностью определять координаты и скорость движущихся объектов. Все, что нужно для пользования системой GPS - это GPS-приемник (спутниковый навигатор). Система состоит из 24 спутников находящихся на высоте около 20 000 км с периодом обращения 12 часов, нескольких наземных станций слежения, систем связи и центрального пункта управления. Каждый спутник весом около одной тоны и имеет размер пять метров . Спутники рассчитаны на работу в течение 10 лет. Новые спутники изготавливаются и запускаются на орбиту по мере необходимости. Спутники GPS способны передвигаться по орбитам, заполняя бреши в системе (если один из них вышел из строя). Орбиты спутников располагаются примерно между 60 градусами северной и южной широты. Этим обеспечивается устойчивый прием сигнала от нескольких спутников повсеместно в любое время. Наземная часть системы GPS состоит из 4 станций слежения, расположенных на островах в тропическом регионе. Они отслеживают видимые спутники и передают данные на Главную станцию управления и контроля на авиабазе в Колорадо-Спрингс для обработки на сложных компьютерных программных моделях. Эти наборы данных называются эфемеридами. Через наземные станции данные передаются обратно на спутники, а затем спутник передает их приемникам GPS. Определение местоположения GPS приемника основано на измерении задержки прохождения радиосигнала от нескольких спутников и вычисления на основе этих измерений географических координат и высоты над уровнем моря.

Регулярно спутники передают на Землю:

●свой статус (сообщение об исправности или неисправности)

●текущую дату

●текущее время

●данные альманаха (орбитальные данные всех спутников)

●точное время отправки всей совокупности сообщений

●бортовые эфемериды (расчётные координаты своего положения в этот момент времени)приёмник на основании полученной со спутников информации определяет расстояние до каждого спутника и вычисляет свои координаты по законам геометрии. При этом для определения двух координат (широта и долгота) достаточно получить сигналы с трёх спутников, а для определения высоты над поверхностью Земли - с четырёх.

С учётом распространения сигналов расстояние до спутников определяется по задержке времени приёма сообщения GPS-приёмником относительно времени отправки сообщения с борта спутника. Для точного определения этой задержки часы на спутниках и часы в GPS-приёмнике должны быть синхронны, что обеспечивается синхронизацией часов приёмника по информации, содержащейся, как указывалось выше, в сигналах спутников.

Основным источником погрешности в системе GPS было наличие так называемого режима "ограниченного доступа". В этом режиме в сигналы спутников Министерством обороны США априорно вводилась погрешность, позволяющая определять местоположение с точностью 30-100 м, хотя принципиально точность GPS-систем может достигать нескольких сантиметров. С 1 мая 2000 года режим "ограниченного доступа" был отключён. Теперь любой человек в любой точке Земли может пользоваться этой системой. Другими источниками погрешности являются неудачная геометрия взаимного расположения спутников, многолучевое распространение радиосигналов ,ионосферные и атмосферные задержки сигналов и др.

Система GPS позволяет определить местоположение в любой точке на суше, на море и в околоземном пространстве. На сегодняшний день система GPS очень широко используется в решении навигационных и картографических целей.

Спутниковые методы определения пространственных координат нашли массовое применение в современных геодезических измерениях, в первую очередь благодаря системе GPS, стабильно работающей на протяжении всего своего существования и ставшей доступной широкому кругу гражданских пользователей. Однако дальнейшее повышение точности и надёжности определения пространственных координат в любой точке Земли может быть обеспечено только за счёт совместного использования различных глобальных навигационных спутниковых систем, таких, например, как российская ГЛОНАСС и разворачиваемая в Европе Galileo.

Несмотря на то что уровень развёртывания ГЛОНАСС в настоящее время не находится в полном функциональном состоянии, приём и совместная обработка сигналов ГЛОНАСС и NAVSTAR позволяют увеличить производительность при выполнении спутниковых геодезических измерений. Поэтому в настоящее время многие разработчики аппаратуры пользователей создают спутниковые приёмники, способные работать одновременно с различными системами (например, компания Topcon Positioning System). Эти приёмники, в отличие от приёмников GPS, принимающих только сигналы NAVSTAR, называют GNSS-приёмниками (Global Navigation Satellite System, аналог русского обозначения ГНСС), а используемые методы обработки - GNSS-технологиями.

Система GPS выглядит предпочтительнее для навигационных целей, чем ГЛОНАСС. Это связано с тем, что навигационных решений под ГЛОНАСС для обычных пользователей практически не существует и рынок ГЛОНАСС пока слабо развит.

Современные геодезические измерения невозможно представить без использования спутниковых технологий определения пространственных координат. Первые GPS-приёмники появились ещё в начале 1980-х годов. За время существования они претерпели серьёзные изменения, но неизменным остался способ определения координат. Главной особенностью современного развития геодезического оборудования является стремление упростить процесс измерений и объединить всё необходимое в одном приборе. В зависимости от характера решаемых задач GPS-системы можно разделить на два класса - навигационные приёмники и системы геодезической точности.

Навигационные приёмники обеспечивают устойчивое определение текущих координат с точностью десятков метров и являются относительно недорогими устройствами. Приборы этого класса просты в эксплуатации, портативны, а время, необходимое для получения координат в точке, составляет секунды или единицы минут.

Геодезические GPS-системы являются значительно более сложными устройствами, но они позволяют достигать точности привязки объекта до долей сантиметра, соответственно, стоимость таких систем существенно выше и может составлять десятки тысяч долларов.

Хотя повышение точности результатов желательно в любой работе, для задач привязки на местности различных объектов точность, обеспечиваемая навигационными приёмниками, является вполне удовлетворительной, а в некоторых критичных случаях может быть повышена за счёт проведения большого числа измерений и их последующей статистической обработки.

В целом весь спектр моделей GPS-приёмников по особенностям использования можно разделить на четыре большие группы.

)Персональные GPS-приёмники индивидуального применения. Эти модели отличаются малыми габаритами и широким набором сервисных функций: от базовых навигационных, включая возможность формирования и расчёта маршрутов следования, до функции приёма и передачи электронной почты.

)Автомобильные GPS-приёмники, которые предназначены для установки в любом наземном транспортном средстве и имеют возможность подключения внешней приёмо-передающей аппаратуры для автоматической передачи параметров движения на диспетчерские пункты.

)Морские GPS-приёмники, оснащённые ультразвуковым эхолотом, а также дополнительными сменными картриджами с картографической и гидрографической информацией для конкретных береговых районов.

)Авиационные GPS-приёмники, используемые для пилотирования летательных аппаратов, включая коммерческую авиацию.

Использование GPS в навигационных целях тесно связано с применением современных информационных технологий - компьютерных баз данных и Геоинформационных систем (ГИС).

Для путешествия потребуется небольшой компактный GPS автомобильный навигатор. Самыми популярными у автовладельцев навигаторами являются навигаторы марки Garmin и Prestigo.

Рисунок 8

Навигатор Garmin

По данным 2013 года лучшими навигаторами были признаны Prestigio GeoVision 5050 с пятидюймовым экраном и Garmin Nuvi 1410T. Они обладают высокой функциональностью и не высокой стоимостью. Имеют возможность сохранять до 10 маршрутов.

. Устройство навигатора

Любой GPS/ГЛОНАСС-автонавигатор представляет собой специализированный персональный компьютер (КПК), программно-аппаратное обеспечение которого "заточено" под выполнение вполне определённых задач - задач навигации. Отличительными чертами автомобильных GPS-навигаторов являются: более мощная приёмная антенна навигационных сигналов, большой сенсорный экран, целый ряд дополнительных функций (FM-передатчик, модуль Bluetooth, датчик освещённости, адаптер для подключения навигатора к автомобильному прикуривателю,…) облегчающих совместное использование навигатора и автомобиля. Конструктивно GPS-навигатор представляет собой пластиковую коробочку, в которой находятся:

печатная плата с расположенными на ней центральным процессором (CPU), навигационным процессором (чипсет GPS-приёмника), оперативной памятью (ОЗУ), постоянной памятью (ПЗУ, Flash-память) и радиоэлектронными компонентами для реализации дополнительных функций. В современных GPS-навигаторах центральный процессор и навигационный процессор могут представлять собой единую микросхему (например, процессор SiRFatlas V);

встроенная антенна для приёма спутниковых навигационных сигналов;

сенсорный дисплей;

источник питания (аккумулятор).

Рисунок 9

Простейшая наглядная схема работы навигатора.

Программное обеспечение навигатора состоит из операционной системы (Windows CE 5.0, Windows CE 6.0, Linux и пр.) и прикладного программного обеспечения, выполняемого в среде операционной системы. Операционная система является "посредником" между прикладными программами и аппаратным обеспечением навигатора, предоставляя программам разных разработчиков единый интерфейс доступа к "железу", координируя их совместную работу, распределяя общие аппаратные ресурсы. Частным случаем прикладной программы является навигационная программа (Навител, Автоспутник, CityGuide, ПроГород,…). Но сама по себе навигационная программа является лишь оболочкой, отображающей на сером поле одну единственную точку и её географические координаты - положение навигатора в пространстве.

Для того, что бы помимо точки, можно было увидеть еще и окружающую местность, дороги, перекрёстки, дома, проложить маршрут, нужны ещё географические карты (картография). Географические карты сжимаются, кодируются и сохраняются в определённом формате, понятном, как правило, только навигационной программе одного конкретного производителя. Тандем навигационная программа - картография рассматривают неотделимо друг от друга (хотя обновляются они при выходе более новых версий по-отдельности).

Карты, используемые в навигации, могут быть векторными и растровыми. Векторные карты - это набор примитивных объектов (точек, линий, полигонов) с набором атрибутов, из которых формируется карта нужной местности. Растровая карта - это "привязанное" к координатам изображение местности в виде картинки. Эти два разных формата представления карт имеют свои недостатки и преимущества, которые надо учитывать при использовании.

Растровое изображение.

Растровое изображение не является картой, в том понимании, которое принято в геодезии. Изображение формируется из отдельных пикселей, упорядоченных в определенной последовательности. Изображение выглядит как картинка, но при близком рассмотрении, видно что, оно представляет из себя набор точек разных цветов. По сути, представление растрового изображения на экране компьютера является аналогом формы в которой растр сохраняется в файл на диске компьютера. Одной из форм этого типа является битовый образ (битмап) представляемый файлом с расширением .bmp. Файлы .bmp быстро отображаются на экране, но занимают больше количество памяти на диске.

Картографическое изображение включает большие участки одного фона, которые можно легко "ужать", уменьшив конечный размер файлов. Одним из наиболее популярных методов сжатия графических файлов является .gif формат. Данный формат наиболее эффективно сжимает файлы, особенно карты. К сожалению, .gif формат запатентован и многие разработчики графических программ, не желающие вносить лицензионные платежи , используют другие, менее эффективные, методы сжатия. Одним из таких методов является .jpg. Этот формат замечательно подходит для фотографий людей и пейзажей, но менее удачен для карт, так как в процессе компрессии немного теряется четкость линий. Для решения этой проблемы, был разработан .png формат. Существуют еще методы .tif и .tiff. В принципе, метод .tiff не намного эффективнее .bmp формата, но разработаны версии сжатого .tiff, который позволяет значительно уменьшить размер файлов. Стоит учесть, что сжатый файл должен быть декодирован перед отображением на экране компьютера, и чтобы этот процесс не "нервировал" пользователя, требуется соответствующая мощность процессора. Другим известным форматом является .drg. По сути, этот тот же самый .tiff формат, но дополненный некоторой калибровочной информацией.

Растровые изображения (или битмапы) могут использоваться как карты. Они могут содержать схематические или фотографические изображения карт, планы местности, . Пользователь самостоятельно может нарисовать карту в графическом редакторе. Но во всех этих случаях, компьютер рассматривает эти картографические изображения, как обычные картинки. Дороги, дома, леса, водные массивы являются для компьютера обычным набором разноцветных пискелов и ничем больше. И только пользователь, может идентифицировать их как отдельные объекты, а все изображения как карту определенной местности. Все это является большим и самым главным ограничением при использовании растров в качестве карт.

Основным преимуществом растра является возможность использовать карты любых регионов и любых масштабов, сняв электронную копию (сканирование) с соответствующего бумажного оригинала. Пользователь может самостоятельно, с помощью графического редактора, внести изменения в изображения карты, добавив дорогу или внося комментарии. Но при всем при этом, растровые карты остаются обычной картинкой, без дополнительных информационных возможностей.

Изменение масштаба растровой карты подразумевает приближение или увеличение изображения без изменения информации. Увеличенное изображение представляет из себя приближенную картинку. Есть программы, которые при изменении масштаба, заменяют текущую карту другой картой, более или менее детальной. Такой метод требует подготовки набора карт одного региона в различных масштабах, соответственно, значительно увеличивается количество файлов и их общий размер памяти.

При достижении границ карты, программа должна самостоятельно или с вручную, с помощью пользователя, переключаться на соседний лист. Можно объединить листы соседних регионов единое изображение и использовать для перемещения по карте полосы прокрутки (scrollbars), но работа с объектами на карте уже будет менее удобной

Программы для работы с растровыми картами обычно поставляются без карт. Если в инсталляционном комплекте и содержатся карты, то обычно это либо базовая карта мира, либо карты какой-нибудь, не относящейся к пользователю, местности. Под свои задачи, пользователь должен создавать или находить карты самостоятельно. Можно сканировать бумажные оригиналы карт, скачивать их из Интернета, покупать на дисках. Большинство программ поддерживает карты, представленные в различных графических форматах.

Для использования с GPS приемниками, одного изображения карты недостаточно, необходимо его калибровать.

Это связано с тем, что по сути, плоская карта является проекцией изогнутой земной поверхности. "Изогнутость" тем больше, чем больше площадь территории охваченной на карте. Дополнительные сдвиги могут возникнуть в процессе сканирования, либо оригинал карты сдвинут на некоторый угол относительно севера.

Минимальную калибровку карты можно произвести с помощью двух точек расположенных на противоположных краях изображения. Предполагается что изображение карты линейно и не содержит искажений. Калибровка позволяет интерпретировать положение на карте выраженное в пикселях в значения широты и долготы. И соответственно, обратный процесс - геодезическиеGPS координаты переводятся в пиксельные размеры и отображаются на карте.

Карты больших размеров или карты имеющие некоторые искажения, сдвиги, неточную ориентацию на север, могут потребовать 3-х, и более, точек для калибровки. Значения координат точек калибровки могут быть получены опытным путем, посредством измерения GPS координат на местности, либо использованием координатной сетки, отображенной на исходной бумажной карте.

Качество полученной растровой карты во многом зависит от процесса сканирования оригинала и последующей калибровки. Чем точнее будут проведены эти процедуры, чем точнее будут учтены все особенности проекции оригинальной карты, тем качественнее будет получившаяся карта.

Из наиболее популярных навигационных программных продуктов, использующихся для работы с растровыми картами, стоит выделить OziExplorer и его КПК-шную версию OziCE. Популярность этой программы среди пользователей настолько велика, что другие аналогичные программы просто не рассматриваются.

В сети Интернет есть большое количество ресурсов, где энтузиасты выкладывают уже отсканированные и привязанные карты для этой программы. Карты покрываются фактически все территорию России и представлены в различных масштабах.

Векторные карты

Векторные карты сами по себе не являются изображением и не хранят картинки местности. Фактически, при вызове векторной карты, она генерируется "на лету" использую информацию из базы данных. Векторная карта - это база данных, в которой хранится информация о точках, линиях соединяющих эти точки и

полигонах, которые являются замкнутой последовательностью линий. Каждый объект имеет дополнительные атрибуты характеризующие свойство, цвет, подписи. Объект, типа "Озеро" является замкнутым полигоном, с заполнением синего (или другого похожего) цвета. Этот объект имеет название, тип, подтип и другие дополнительные данные, которые позволяют не только отображать его на карте, но и использовать в различных алгоритмах поиска, вычисления и сортировки.

После того, как GPS координаты приемника вычислены, его местоположение отображается на карте относительно положения других географических объектов из базы данных векторной карты. При этом на экран приемника (или компьютера) выводятся только объекты, расположенные в непосредственной близости от текущего местоположения, с учетом выбранного масштаба. Перемещение приемника, сопровождается сменой "картинки", объекты, которые выходят за границы, скрываются, и отображаются новые участки карты. Заметим, что все это происходит "на лету".

Навигационная программа, использующая векторные карты, анализирует текущие координаты, выбранный масштаб, настройки приемника, и создает новое отображение. При этом, в зависимости от масштаба, один и тот же объект может быть представлен в разном виде - схематически, подробно, либо вообще не отображаться. Это сделано для ускорения работы с картой. Каждое перемещение требует новой перерисовки карты и всех ее видимых объектов. Чем больше объектов и чем детальнее они представлены, тем больше времени займет этот процесс. Соответственно, на маленьком масштабе (удаленном) нет смысла подробно вырисовывать каждый поворот дороги или изгиб реки, достаточно представить их в общем виде. На маленьких масштабах города, не имеет смысла отображать каждый дом, потому что все они сольются в одно единое черное пятно.

При увеличении масштаба (приближении) карты, детальность карты, а именно, составляющих ее объектов, должны увеличиваться. И тот же самый поворот дороги, которым мы пренебрегли на удаленном виде, приобретет значимый смысл и будет важен для навигации и ориентирования. Отображать или не отображать объекты на различных масштабах решает навигационная программа, используя при этом атрибуты объектов и настройки вида, устанавливаемые пользователем.

Подписи к объектам, так же хранятся в базе данных векторной карты и могут динамически подгружаться для отображения на карте. Некоторые программы позволяют изменять настройки связанные с представлением надписей на карте. Можно изменять, шрифт, цвет и расположение надписей относительно объекта. В зависимости от текущего масштаба, надписи могут быть скрыты или отображаться выборочно. По мере приближения карты, надписи проявляются, стараясь не перекрывать при этом друг друга.

В отличие от растровых изображений, имеющих единый стандартизованный формат (.jpg, .bmp, .gif и т.п), векторные карты распространяются в различных форматах. Некоторые могут быть представлены в единых картографических форматах и использоваться с большинством популярных программ, другие только в собственных, способных работать только с одной фирменной программой. "Закрытость" формата обусловлена несколькими причинам. Во-первых, производители навигационного оборудования вместе с картами вынуждают покупать пользователей приемники и программы только своей фирмы. Во-вторых, картографические данные являются интеллектуальной собственностью, в производство которой были вложены действительно большие деньги, и компании не заинтересованы в распространении этих данных и использовании их в других навигационных продуктах.

С другой стороны, все эти "закрытые" форматы при желании могут быть "взломаны". Так поступили с фирменным форматом компании "Garmin". Во многом этом было сделано не от желания насолить, а по необходимости. Долгое время, компания не обращала внимание на Восточно-Европейский рынок, и в частности Россию. Выпускаемые карты были отвратительного качества. "Взлом" формата и появление конвертеров, позволили пользователям самостоятельно создавать карты нужных регионов, используя данные других "открытых" и "закрытых" форматов.

Аналогичным путем пошли и некоторые российские производители навигационных программ. Компании "Гис-русса" и "Навитель" предлагают пользователям интерфейсную оболочку для работы с картами, которые можно сгенерировать самостоятельно.

Но остаются и другие программы: "iGo", "TomTom" "Destinator", "Автоспутник", которые используют картографическую базу известных поставщиков "TeleAtlas" и "NavTech", и не спешат открывать свой формат, вынуждая добросовестных пользователей приобретать карты за отдельные не маленькие деньги, а недобросовестных - использовать пиратские копии.

Похожие работы на - Исследование и разработка практических рекомендаций по подготовке личного автомобиля ВАЗ-212140 к автопутешествию по Карелии

 

Не нашли материал для своей работы?
Поможем написать уникальную работу
Без плагиата!
Без нейросетей!