Конечный автомат с жесткой логической структурой. Микропрограммный автомат

  • Вид работы:
    Практическое задание
  • Предмет:
    Информатика, ВТ, телекоммуникации
  • Язык:
    Русский
    ,
    Формат файла:
    MS Word
    100,15 Кб
  • Опубликовано:
    2015-02-11
Вы можете узнать стоимость помощи в написании студенческой работы.
Помощь в написании работы, которую точно примут!

Конечный автомат с жесткой логической структурой. Микропрограммный автомат

Кыргызско-Российский Славянский Университет

Естественно-технический факультет

Кафедра информационных и вычислительных технологий





ОТЧЕТ

по дисциплине:

«Схемотехника»

на тему:

«Лабораторная работа №4.

Конечный автомат с жесткой логической структурой. Микропрограммный автомат»


Выполнили: студенты группы ЕПИ-1-12

Благодатских В.В.

Гесь В.П.

Проверил: Маханьков Ю.П.




Бишкек 2013



Простейшей моделью управляющего автомата является дискретное устройство, с n входами, k выходами и s внутренними цепями обратных связей. Формальной моделью таких дискретных устройств в теории автоматов является конечный автомат.

Конечным автоматом называется устройство, определяемое конечным множеством состояний входа p ={p1, p2, ...pN}, конечным множеством состояний выхода у ={у1, у2, ...уK}, конечным множеством внутренних состояний h ={h1, h2,...hS} и двумя функциями: функцией переходов и функцией выходов. Из множества внутренних состояний выделяется некоторое состояние hi, называемое начальным состоянием автомата.

Предполагается, что автомат функционирует в дискретные моменты времени, т.е. непрерывная шкала времени разделена на интервалы, которые занумерованы целыми числами ti =0, 1,2,... и которые называются тактами работы автомата. В течение длительности такта сохраняются неизменными все состояния автомата. В зависимости от того, чем определяется длительность такта, автоматы разделяются на два класса: синхронные и асинхронные.

Синхронный автомат имеет генератор тактовых импульсов, и входные сигналы могут воздействовать на автомат лишь при наличии тактового сигнала.

В асинхронных автоматах изменение состояний выхода  определяется только моментами изменения входных состояний.

В классе синхронных конечных автоматов рассматривают два типа автоматов: модель Мили и модель Мура.


Работа модели подобного конечного автомата происходит следующим образом.

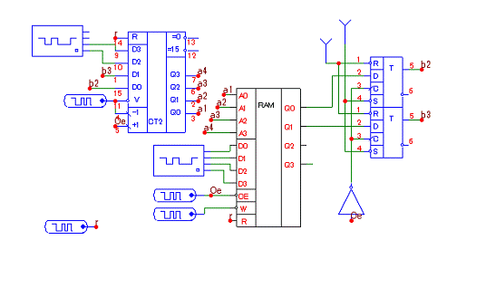
В начальный момент производится сброс состояния памяти и счетчика в «0» подачей импульса с генератора начальной установки.

После этого производится подача импульсов с тактового генератора на счетчик, состояние которого будет изменяться от 0 до 15 и это состояние поступает на вход адреса памяти (А0, А1, А2, А3) логического преобразователя. На информационные входы памяти (D0, D1, D2, D3) подается сигнал соответствующий таблице переходов конечного автомата. Одновременно с подачей адреса и сигналов на информационные входы, на вход записи (W) подается сигнал записи в память с генератора записи. В результате этих действий в память логичесского преобразователя будет произведена последовательная запись инфомации с генератора таблицы переходов.

После того, как произведена запись таблицы переходов в память, счетчик переключается в режим предустановки, в котором состояния со входов (D0, D1, D2, D3) поступают непосредственно на выходы счетчика (Q0, Q1, Q2, Q3) и на адреса памяти логического преобразователя. 

Таким образом на входы памяти (А0, А1, А2, А3) логического преобразователя будут подаваться состояния с генератора управляющего сигнала через входы счетчика (D2, D3) и внутреннего состояния автомата  b2, b3, через (D0, D1). С выхода памяти записанная в ней информация будет подана для записи на входы триггеров характеризующих внутреннее состояние автомата.

Адрес

Код правления

Состояние автомата

Выход лог. преобраз.


a4

a3

b2

b3

b2_

b3_

0

0

0

0

0

0

1

1

0

0

0

1

0

0

4

0

1

0

0

0

1

5

0

1

0

1

1

0

6

0

1

1

1

0

8

1

0

0

0

0

1

9

1

0

0

1

1

0

10

1

0

1

0

1

1

11

1

0

1

1

0

0

12

1

1

0

0

0

1

13

1

1

0

1

1

0

14

1

1

1

0

1

1

15

1

1

1

1

0

1

Адрес памяти преобразователя

Код в памяти


.define DATA

+0u 0001

+4.2u 0000

+8.2u 0110

+12.2u 0000

+16.2u 1001

+20.2u 1010

+24.2u 1010

+28.2u 1000

+32.2u 0101

+40.2u 0111

+44.2u 0100

+48.2u 1101

+52.2u 1110

+56.2u 1111

+60.2u 1101

+65u 0000

В качестве функций входа логического преобразователя для изменения внутреннего состояния конечного автомата в данной схеме используются два младших разряда (полужирный шрифт), записанной в память тетрады. Запись в два старших разряда тетрады (выделены курсивом), можно использовать в качестве выходной функции конечного автомата (У).

Как видно из таблицы при реализации данного автомата к некоторым ячейкам памяти обращение не производится (2, 3, 7) потому в них может быть записана любая информация. Последняя 17 и больше кодовая комбинация с генератора таблицы переходов в память записана не будет, так как на вход записи в память подается только 16 импульсов с генератора записи, т.е. количество импульсов равное объему памяти.

Похожие работы на - Конечный автомат с жесткой логической структурой. Микропрограммный автомат

 

Не нашли материал для своей работы?
Поможем написать уникальную работу
Без плагиата!
Без нейросетей!