Заправочные супы. Использование отделочных полуфабрикатов, фаршей и начинок в кондитерском производстве

  • Вид работы:
    Дипломная (ВКР)
  • Предмет:
    Другое
  • Язык:
    Русский
    ,
    Формат файла:
    MS Word
    907,71 Кб
  • Опубликовано:
    2014-10-03
Вы можете узнать стоимость помощи в написании студенческой работы.
Помощь в написании работы, которую точно примут!

Заправочные супы. Использование отделочных полуфабрикатов, фаршей и начинок в кондитерском производстве














Дипломная работа

Заправочные супы. Использование отделочных полуфабрикатов, фаршей и начинок в кондитерском производстве

Содержание

питание суп кондитерский фарш

Раздел I. Общая часть

.1 Химический состав и энергетическая ценность продуктов питания

Раздел ІІ. Технологическая часть

.1 Организация работы супового отделения горячего цеха

.2 Химический состав и пищевая ценность муки, овощей, мяса

.3 Классификация супов и ассортимент заправочных супов

.4 Общие правила приготовления мучной пассировки, пассированных овощей, приготовления бульонов

.5 Общие правила варки заправочных супов

.6 Рецептуры и технологии приготовления заправочных супов

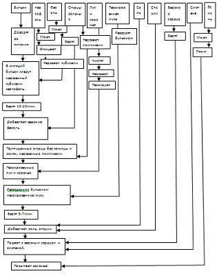
.7 Рецептурные карты заправочных супов

.8 Технологические схемы приготовления заправочных супов

.9 Ассортимент отделочных полуфабрикатов для кондитерских изделий и их технология приготовления

.10 Ассортимент и технология приготовления фаршей и начинок для мучных кондитерских изделий

.11 Устройство, эксплуатация и обслуживание котла пищеварочного

Список литературы

Раздел I. Общая часть

.1 Химический состав и энергетическая ценность продуктов питания

Химические составляющие пищевых продуктов очень разнообразны, и их условно можно разделить на две большие группы: макрокомпоненты и микрокомпоненты.

Макрокомпоненты входят в состав практически всех пищевых продуктов. Перечислим вещества, включаемые в данную категорию: белки (собственно протеины, являющиеся высокомолекулярными веществами - полимерами аминокислот по своей химической сути, а также свободные аминокислоты и пептиды); жиры (триглицериды - сложные эфиры жирных кислот и глицерина, различающиеся по расположению жирных кислот и их составу); углеводы (олигомерные и полимерные - декстрины, крахмал, а также дисахариды и моносахариды - глюкоза, сахароза, фруктоза и т.п.).

С химической точки зрения к макрокомпонентам, содержащимся в составе продуктов питания, относится и вода. Однако функции данного компонента кардинально отличаются от других веществ, входящих в эту группу, поэтому связанные с ним аспекты рассматриваются в отдельном порядке.

К микрокомпонентам принято относить нижеперечисленные вещества: минеральные вещества (макроэлементы: натрий, калий, кальций, фосфор, хлор, сера и т.п.; микроэлементы: марганец, железо, цинк, молибден, хром, селен и т.п.); биологически активные соединения (витамины и витамина подобные вещества, пищевые волокна, органические кислоты, флавон иды, фито стерины и пр.).

Представители обеих рассмотренных групп имеют свое значение. Так, макрокомпоненты (главным образом углеводы и жиры, гораздо реже - белки) требуются человеческому организму в качестве источника энергии. Кроме того, углеводы, белки и жиры выполняют пластическую функцию, иными словами, являются строительным материалом для обновления и роста.

Макрокомпоненты участвуют в физиологических реакциях организма (характерно для витаминов и минеральных веществ), формирование электрического потенциала наклеточной мембраны (это область действия минералов), передача наследственной информации (за нее отвечают нуклеотиды) и прочие функции. Химический состав продуктов питания и их энергетическая ценность

Энергетическая ценность или калорийность пищевых продуктов - это параметр, характеризующий количество высвобождаемой энергии при полном усвоении и утилизации вещества, имеющий такое же значение, как и химический состав продуктов питания. Потребность в энергии обусловлена тем, что абсолютно все процессы в человеческом организме происходят с ее использованием. При этом и дефицит, и переизбыток энергетической ценности рациона способен оказывать негативное влияние на наше здоровье. Организму человека требуются и макрокомпоненты, и микрокомпоненты, и определенное количество энергии. Уровень этой потребности и ее дифференциация зависят от множества факторов: пола, возраста, характера деятельности, наличия определенных заболеваний и иных параметров.

Именно поэтому состав пищевых продуктов традиционно рассматривается в тесной связи с необходимостью человеческого организма в определенных веществах. Существует ошибочное мнение, что некоторые пищевые продукты идеальны, т.е. способны удовлетворять большую часть потребностей организма. Подобное утверждение справедливо, к примеру, когда речь идет о материнском молоке - идеальном питании для грудного ребенка, позволяющем полностью покрыть его потребности. Однако вместе с ростом организма возрастают и его потребности, причем, как в количественном, так и в качественном отношении. И если младенцам на первых порах достаточно ввести прикорм, то потребности взрослого организма настолько разнообразны, что ни один пищевой продукт (или даже определенная группа продуктов) не может удовлетворить их полностью.

В качестве примера обратим внимание на состав сухого пайка у военнослужащих различных государств. Даже в периоды, когда полноценное горячее питание недоступно, он состоит как минимум из 7-10 компонентов, в том числе и сложных (концентрированных супов, каш с мясом и т.д.).С другой стороны, есть большое количество пищевых продуктов, химический состав которых никак не вписываются в потребности человека. Чаще всего это обусловлено резким дисбалансом рациона в пользу единственного компонента или группы продуктов. Ярким тому примером являются кондитерские изделия, в составе которых заметен явный перевес жиров и углеводов. Частое употребление подобной пищи нельзя компенсировать с помощью простого изменения остального меню. Из всего вышесказанного следует, что наиболее рациональный подход к собственному здоровью - питание, сбалансированное по всем необходимым компонентам, включающее максимальное количество разнообразных продуктов. Такие меры позволят не только снизить риск развития множества алиментарно-зависимых заболеваний, но и повысить устойчивость организма к агрессивному воздействию окружающей среды.

Раздел ІІ. Технологическая часть

.1 Организация работы супового отделения горячего цеха

Горячие цехи организуются на предприятиях, выполняющих полный цикл производства. Горячий цех является основным цехом предприятия общественного питания, в котором завершается технологический процесс приготовления пищи: осуществляется тепловая обработка продуктов и полуфабрикатов, варка бульона, приготовление супов, соусов, гарниров, вторых блюд, а также производится тепловая обработка продуктов для холодных и сладких блюд. Кроме того, в цехе приготовляются горячие напитки и выпекаются мучные кондитерские изделия (пирожки, расстегаи, кулебяки и др.) для прозрачных бульонов. Из горячего цеха готовые блюда поступают непосредственно в раздаточные для реализации потребителю. Горячий цех занимает в предприятии общественного питания центральное место. В том случае, когда горячий цех обслуживает несколько торговых залов, расположенных на разных этажах, его целесообразно расположить на одном этаже с торговым залом, имеющим наибольшее число посадочных мест. На всех других этажах должны быть раздаточные с плитой для жаренья порционных блюд и мармитами. Снабжение этих раздаточных готовой продукцией обеспечивается с помощью подъемников.

Горячий цех должен иметь удобную связь с заготовочными цехами, со складскими помещениями и удобную взаимосвязь с холодным цехом, раздаточной и торговым залом, моечной кухонной посуды.

Блюда, изготовляемые в горячем цехе, различают по следующим основным признакам:

виду используемого сырья - из картофеля, овощей и грибов; из круп, бобовых и макаронных изделий; из яиц и творога; из рыбы и морепродуктов; из мяса и мясных продуктов; из птицы, дичи, кролика и др.;

способу кулинарной обработки - отварные, припущенные, тушеные, жареные, запеченные;

характеру потребления - супы, вторые блюда, гарниры, напитки и др.;

назначению - для диетического, школьного питания и др.;

консистенции - жидкие, полужидкие, густые, пюре образные, вязкие, рассыпчатые.

Блюда горячего цеха должны соответствовать требованиям государственных стандартов, стандартов отрасли, стандартов предприятий, сборников рецептур блюд и кулинарных изделий, технических условий и вырабатываться по технологическим инструкциям и картам, технико-технологическим картам при соблюдении санитарных правил для предприятий общественного питания.

Производственная программа горячего цеха составляется на основании ассортимента блюд, реализуемых через торговый зал, ассортимента кулинарной продукции, реализуемой через буфеты и предприятия розничной сети (магазины кулинарии, лотки).

Микроклимат горячего цеха. Температура по требованиям научной организации труда не должна превышать 23°С, поэтому более мощной должна быть приточновытяжная вентиляция (скорость движения воздуха 1-2 м/с); относительная влажность 60-70%. Чтобы уменьшить воздействие инфракрасных лучей, выделяемых нагретыми жарочными поверхностями, площадь плиты должна быть меньше в 45-50 раз площади пола.

Режим работы горячего цеха зависит от режима работы предприятия (торгового зала) и форм отпуска готовой продукции. Работники горячего цеха, чтобы успешно справиться с производственной программой, должны начинать работу не позднее, чем за два часа до открытия торгового зала.

Горячий цех должен быть оснащен современным оборудованием:

тепловым, холодильным, механическим и немеханическим: плитами, жарочными шкафами, пищеварочными котлами, электросковородами, электрофритюрницами, холодильными шкафами, а также производственными столами и стеллажами.

В зависимости от типа и мощности предусматривается применение в горячем цехе механического оборудования (универсальный привод П-II, машина для приготовления картофельного пюре). Оборудование для горячего цеха подбирают по нормам оснащения торгово-технологическим и холодильным оборудованием в соответствии с типом и количеством посадочных мест в предприятии, режимом его работы, максимальной загрузкой торгового зала в часы пик, а также формам обслуживания. Так, в ресторанах, где первые блюда готовят небольшими партиями, меньше требуется стационарных пищеварочных котлов, чем в столовых, имеющих столько же посадочных мест. В горячем цехе для удобства организации процессов приготовления горячих блюд целесообразно использовать секционное модулированное оборудование, которое можно устанавливать островным способом, или организовывать несколько технологических линий - для приготовления бульонов и первых и вторых блюд; гарниров и соусов (схема 1.).

Секционное модулированное оборудование экономит производственную площадь на 5-1%, повышает эффективность использования оборудования, снижает утомляемость работников, повышает их трудоспособность. Секционное модулированное оборудование снабжено индивидуальным вытяжным устройством, удаляющим из цеха вредные газы, образующиеся при жаренье продуктов, что способствует созданию благоприятного микроклимата в цехе и улучшению условий труда. Для рациональной организации рабочего места повараследует применять также секционные модулированные производственные столы и другое немеханическое оборудование.

Схема 1. Примерный план горячего цеха ресторана на 300 мест:

- плита электрическая четырехконфорочная ПЭСМ-4Ш; 2 - сковорода электрическая СЭСМ-0,5; 3 - шкаф жарочный электрический; 4 - фритюрница ФЭСМ-20; 5 - плита электрическая двух конфорочная для непосредственного жаренья; 6 - вставка к тепловому оборудованию; 7-мармит электрический МСЭСМ-50 для соусов; 8 - стол производственный СП-1470; 9 - универсальный привод ПГ-0,6; 10 - ^тол для установки средств малой механизации; 11 ~ стол, охлаждаемый СОЭСМ-2; 12 - печь шашлычная; 13 - стеллаж передвижной; 14 - котел пищеварочный КПЭ-100; 15 - электрокипятильник КРНЭ-100Б; 16 - котел пищеварочный КПЭСМ-60; 17- ванна передвижная ВПГСМ для промывки гарниров; 18 - шкаф холодильный ШХ-0,4М; 19 - прилавок-мармит для первых блюд; 20 - стойка раздаточная электрическая СРТЭСМ; 21 - стойка раздаточная СРСМ; 22 - стол со встроенной моечной ванной СМВСМ; 23 - раковина

Суповое отделение

Технологический процесс приготовления первых блюд состоит из двух стадий: приготовления бульона и приготовления супов. В столовых большой мощности, где ассортимент первых блюд небольшой (2-3 наименования), супы готовят большими партиями, поэтому требуется много бульона. На рабочем месте повара, приготовляющие бульоны, устанавливают в линию стационарные котлы - электрические, газовые или паровые. Чаще применяют электрические котлы КПЭ-100, КПЭ-160, КПЭ-250 вместимостью 100, 160, ' 250 л или КЭ-100, КЭ-160 с функциональными емкостями. Варочное устройство УЭВ-40 предназначено для варки заправочных супов, вторых и третьих блюд, гарниров; от котлов отличается тем, что после приготовления пищи варочную емкость отсоединяют от парогенератора и транспортируют на раздачу. Над стационарными котлами целесообразно устанавливать местную вытяжную вентиляцию в виде зонтов, подсоединенную к общей системе вытяжной вентиляции горячего цеха. Это способствует созданию нормального микроклимата цеха. В ресторане готовят бульоны в небольшом количестве и поэтому для варки бульона устанавливают котлы КЭ-100 или секционный модулированный котел КПЭСМ-60 опрокидывающийся вместимостью 100 и 60 л. К пищеварочным котлам подводится холодная и горячая вода. Количество котлов и их вместимость зависят от мощности предприятия. Вблизи котлов для удобства работы устанавливают в линию производственные столы, предназначенные для выполнения вспомогательных операций. В горячем цехе готовят костный, мясокостный, куриный, рыбный и грибной бульоны. Наибольшая продолжительность варки - костного и мясокостного бульонов (4-6 ч). Их готовят заранее, обычно накануне текущего дня.

После приготовления бульона котлы промывают и используют для варки супов. В ресторане, где бульоны готовят в небольших количествах, для их варки используют наплитные котлы 50 и 40 л. Кроме стационарных пищеварочных котлов рабочее место для приготовления супов включает линию теплового оборудования и линию немеханического оборудования (рис. 1). Расстояние между линиями должно - быть 1,5 м.

Рис.1. Рабочее место повара в суповом отделении горячего цеха:

- котел пищеварочный КПЭСМ-60; 2 - сковорода СЭСМ-0,2; 3 - вставка ВСМ-420; 4 - вставка ВСМ-210; 5 - плита четыре конфорочная ПЭСМ-4Ш; 6 - стол со встроенной моечной ванной СМВСМ; 7 - весы настольные циферблатные ВНЦ-2; 8 - стол для установки средств малой механизации СММСМ; 9 - стол с охлаждаемым шкафом и горкой СОЭСМ-3; 10 - планшет настенный для технологической карты

Линия теплового оборудования состоит из электрических (газовых) плит, электросковороды. Плита используется для приготовления в на плитных котлах первых блюд небольшими партиями, тушения, пассированния овощей и т.д. Электросковороду используют для пассированния овощей. Секции-вставки к тепловому оборудованию применяют в качестве дополнительных элементов в линиях секционного модулированного оборудования, создают дополнительные удобства для работы повара. Линии немеханического оборудования включают секционные модулированные столы и передвижную ванну для промывки гарниров к прозрачным бульонам. На рабочем месте повара, приготовляющего первые блюда, используются: стол с вмонтированной ванной, стол для малой механизации, стол с охлаждаемой горкой и шкафом для хранения запаса продуктов. Технологический процесс приготовления супов организуется следующим образом. Накануне повара знакомятся с планом-меню, где указано количество и ассортимент первых блюд на следующий день. Бульоны костный и мясокостный варят концентрированные или нормальной концентрации, как указывалось выше, также накануне. В начале рабочего дня повара в соответствии с заданием и технологическими картами получают необходимое количество продуктов массой нетто, подготавливают рабочее место - подбирают посуду, инвентарь, инструменты. При четкой организации производства на подготовку рабочего места и получение продуктов должно уходить не более 15 мин рабочего времени повара. Остальные операции, которые выполняют повара, зависят от ассортимента первых блюд. Вначале повара процеживают (для этого используют сито, марлю), бульон, ставят варить мясо, птицу, шинкуют овощи, тушат свеклу для борща, пассеруют овощи и томат-пюре, перебирают крупы и др. Для варки супов используют наплитные котлы 50, 40, 30 и 20 л и стационарные котлы. Последовательность варки супов определяется с учетом трудоемкости приготовляемых блюд и продолжительности тепловой обработки продуктов. Для ускорения процесса приготовления блюд используют вымеренную посуду (ведра, кастрюли и др.). В ресторанах, где первые блюда готовят небольшими партиями, в горячем цехе устанавливают мармиты, что обеспечивает сохранение температуры и вкусовых качеств супов. Первые блюда должны отпускаться с температурой не ниже 75°С, продолжительность реализации первых блюд при массовом приготовлении - не более 2-3 ч. Для приготовления супов-пюре продукты протирают и измельчают, используя универсальный привод П-П со сменными механизмами, кухонную универсальную машину УКМ со сменными механизмами. К прозрачным бульонам приготовляются мучные кулинарные изделия (пирожки, ватрушки, расстегаи). Для их изготовления организуют дополнительные рабочие места. Замешивают тесто в наплитных котлах, разделывают на производственном столе с деревянным покрытием, используя скалки, ручные тесто делители, резцы.

Организация труда

Так как работа в горячем цехе очень разнообразная, там должны работать повара различной квалификации. Рекомендуется следующее соотношение поваров в горячем цехе: VI разряда - 15-17%, V разряда - 25-27%, IV разряда - 32-34% и III разряда - 24-26%. В производственную бригаду горячего цеха входят также мойщицы кухонной посуды, кухонные подсобные работники. Повар VI разряда, как правило, является бригадиром или старшим поваром и несет ответственность за организацию технологического процесса в цехе, качество и соблюдение выхода блюд. Он следит за соблюдением технологии приготовления блюд и кулинарных изделий, готовит порционные, фирменные, банкетные блюда. Повар V разряда приготовляет и оформляет блюда, требующие наиболее сложной кулинарной обработки. Повар IV разряда готовит первые и вторые блюда массового спроса, пассерует овощи, томат-пюре. Повар III разряда подготавливает продукты (нарезает овощи, варит крупы, макаронные изделия, жарит картофель, изделия из котлетной массы и др.). В небольших горячих цехах работу цеха возглавляет заведующий производством.

.2 Химический состав и пищевая ценность муки, овощей, мяса

Химический состав и пищевая ценность муки

Химический состав муки обусловлен, прежде всего, составом зерна, из которого она получена. В муку переходят практически все вещества, которые имеются в зерне, на количество и соотношение их зависят от сорта муки. Чем выше сорт муки, тем больше в ней частиц чистого эндосперма и тем меньше отрубей. Разные сорта муки, различаются химическим составом. С повышением сорта муки увеличивается содержание углеводов, в основном крахмала. Количество же других питательных веществ - белков и жиров, а также минеральных солей и клетчатки снижается. Это объясняется тем, что мука высших сортов вырабатывается практически из чистого эндосперма, богатого крахмалом: мука же более низких сортов содержит определенное количество отрубей, богатых клетчаткой, минеральными солями, жирами и белками. Чем ниже сорт муки, тем ближе ее химический состав к составу зерна. Обойная мука по химическому составу почти не отличается от зерна, поскольку она представляет собой зерно, измельченное практически без отделения отрубей. Таким образом, в муке низких сортов находятся разнообразные полезные вещества, но усвояемость ее несколько снижается из-за значительного содержания клетчатки; например, в обойной муке клетчатки около 2%, а в муке высшего сорта - 0,1%. Мука, же высших сортов беднее полезными веществами, особенно минеральными солями и витаминами, но усваивается значительно полнее и легче.

Химический состав муки обусловливает ее пищевую ценность и хлебопекарные свойства. Важнейшими веществами муки являются белки и углеводы. От количества белков и их свойств зависят хлебопекарные достоинства и качество хлеба.

Белков в зависимости от вида и сорта в муке содержится от 9 до 16%. В муке высших сортов их меньше. Это объясняется тем, что в эндосперме белки распределены неравномерно: больше их в наружном слое и меньше в центральной части, из которой получают высшие сорта муки. Мука низших сортов богаче белками еще и потому, что в ней имеются алейроновый слой и зародыш со значительными запасами белковых веществ.

Белки ржаной муки по составу и свойствам отличаются от белков пшеничной муки. Около половины белков ржаной муки растворимы в воде и клейковины не образуют, но по пищевой ценности они выше белков пшеничной муки, так как богаче незаменимыми аминокислотами.

Углеводы муки - это в основном крахмал и клетчатка. Между ними существует обратная зависимость: с повышением сорта муки увеличивается содержание крахмала, но уменьшается количество клетчатки. В среднем в муке имеется около 75% крахмала. Сахаров в муке сравнительно немного.

Жиров в муке содержится не более 2%, они легко окисляются и при ее хранении быстро прогорают. Богаче жирами низшие сорта муки, так как в их составе больше частиц алейронового слоя и зародыша, в которых главным образом концентрируются жиры.

Минеральные вещества муки представлены: фосфором, кальцием, железом, калием, магнием, натрием, марганцем, медью, цинком и др. Эти вещества находятся главным образом в оболочках, алейроновом слое и зародыше, поэтому мука низких сортов по сравнению с высшими богаче минеральными соединениями.

Из витаминов в муке имеются В1, В2, В, В6, В12, РР и E, а также каротин. Высшие сорта муки бедны витаминами, так как при сортовом помоле удаляются алейроновый слой и зародыш, в которых они сосредоточены.

Химический состав и пищевая ценность овощей объясняется наличием в них углеводов, органических кислот, дубильных, азотистых и минеральных веществ, а также витаминов. Овощи улучшают аппетит, повышают усвояемость других пищевых продуктов. Некоторые овощи имеют лечебное значение, так как содержат дубильные, красящие и пектиновые вещества, витамины, фитонциды и другие соединения, выполняющие определенную физиологическую роль в организме человека. Содержание отдельных веществ в овощах зависит от их сорта, степени зрелости, условий произрастания и других факторов.

В свежих овощах содержится - 65-95%. Благодаря высокому содержанию воды свежие овощи нестойки в хранении, а потери воды приводят к снижению качества, утрате товарного вида (увяданию) их. Поэтому многие овощи относятся к скоропортящимся продуктам.

Содержание минеральных веществ - от 0,2 до 2%. Из макроэлементов в овощах присутствуют: натрий, калий, кальций, магний, фосфор, кремний, железо; из мокро- и ультра микроэлементов содержатся свинец, стронций, барий, галлий, молибден, титан, никель, медь, цинк, хром, кобальт, йод, серебро, мышьяк.

В овощах и плодах содержатся сахара (глюкоза, фруктоза, сахароза), крахмал, клетчатка и др. Процентное содержание сахара в овощах составляет от 0,1 до 16,0%. Крахмал накапливается в овощах в период их роста (в картофеле, зеленом горошке, сахарной кукурузе). По мере созревания овощей массовая доля крахмала увеличивается.

Клетчатки в овощах и плодах - 0,3-4%. Она составляет основную массу их клеточных стенок. При перезревании некоторых овощей (огурцы, редис, горох) количество клетчатки увеличивается и снижается их пищевая ценность и усвояемость.

В овощах и плодах имеется от 0,1 до 1,5% органических кислот. Наиболее распространенными являются: яблочная, лимонная, винная. В меньших количествах встречаются кислоты щавелевая, бензойная, салициловая и муравьиная.

Овощи и плоды являются основным источником витамина С (аскорбиновая кислота) для организма человека. Кроме того, в них имеются витамины группы В (тиамин, рибофлавин, ниацин и др.), РР (никотиновая кислота), витамин Р и др.

Азотистые вещества в овощах и плодах содержатся в незначительном количестве; больше всего их в капусте до 4,8%.

В овощах и плодах находится очень мало жиров (0,1-0,5%)

Фитонциды обладают бактерицидными свойствами, губительно действует на микрофлору, выделяя токсичные летучие вещества. Наиболее активны фитонциды лука, чеснока, хрена.

Химический состав и пищевая ценность мяса.

Мясо содержит различные органические и неорганические вещества.

Белки. В мясе содержится от 11,4-20% белков. Основная часть являются полноценными. Полноценные белки находятся большей частью в мышечной ткани <#"799871.files/image003.gif">

Технологическая схема №2

Капустняк


Технологическая карта №3

Рассольник по-домашнему (с фасолью)


Меню-требование на получение продуктов для приготовления  проектных кулинарных изделий на___12___ порций.

№ п/п

Наименование блюд

Борщ киевский с грибами

Капустняк

Уха картофельная с перловкой

Итого






Брутто на 12 порций (кг)

Нетто на 12 порций (кг)


Наименование продуктов

Количество порций

брутто

нетто

брутто

нетто

брутто

нетто






На 1 порцию (г)

На 12 порций (кг)

На 1 порцию (г)

На12 порций (кг)

На 1 порцию (г)

На 12 порций (кг)

На 1 порцию (г)

На12 порций (кг)

На 1 порцию (г)

На 12 порций (кг)

На 1 порцию (г)

На 12 порций (кг)



1.

2.

3.

4.

5.

6.

7.

8.

9.

10.

11.

12.

13.

14.

15.

16.

1.

Свеклы

56,5

0,678

45

0,54

0,54

2.

Капуста белокочанная свежая

62,5

0,75

50

0,6









0,75

0,6

3.

Картофель

66,5

0,800

50

0,6

100

1,2

75

0,9

213,5

2,562

160

1,92

4,562

3,42

4.

Грибы свежие сушеные



4

0,048










0,048

5.

Фасоль

20,2

0,242

20

0,24









0,242

0,24

6.

Морковь

25

0,3

20

0,24

31,5

0,378

25

0,3

25

0,3

20

0,24

0,978

0,78

7.

Петрушка (корень)

10

0,12

7,5

0,09

26,5

0,318

20

0,24

6,5

0,078

5

0,06

0,516

0,39

Лук репчатый

24

0,288

20

0,24

30

0,36

25

0,3

24

0,288

20

0,24

0,936

0,78

9.

Масло



12,5

0,15










0,15

10.

Томатное пюре



25

0,3










0,3

11.

Мука пшеничная



2,5

0,03



2,5

0,03






0,06

12.

Сахар



2,5

0,03



2,5

0,03






0,06

13.

Квас свекольный



100

1,2










1,2

14.

Кислота лимонная



0,5

0,006










0,006

15.

Грибной бульон



375

4,5










4,5

16.

Капуста квашеная





143

1,716

100

1,2





1,716

1,2

17.

Жир животный топленый







12,5

0,15






0,15

18.

Сало шпик





5,2

5

0,06





0,062

0,06

19.

Чеснок







2,5

0,03






0,03

20.

Бульон







400

4,8






4,8

21.

Перловка











15

0,18


0,18

22.

Кулинарный жир











5

0,06


0,06



.9 Ассортимент отделочных полуфабрикатов для кондитерских изделий и их технология приготовления

Марципан

Марципан представляет собой вкусную, ароматную пластичную массу, белую с сероватым оттенком. Он засыхает медленно и долго сохраняет свежесть. У марципана разная консистенция и жирность. Один из его видов хорош для обтяжки тортом, другой - для моделирования.

У марципанов для моделирования оптимальная жирность и в законченном варианте фигурки этого марципана выглядят гладкими, но не блестящими; у них хорошая плотность. Содержание миндаля в этой массе равно 26%.

Непосредственно перед лепкой миндальную пасту можно подкрасить в нужные цвета пищевыми красителями. Но можно раскрасить красителями готовые фигурки и после лепки, имея под рукой пищевые краски и кисточки.

Законченный, нарядный вид изделия из марципановой массы получают, когда их покрывают пищевым лаком (лак можно приготовить или воспользоваться готовым в аэрозольных флаконах).

Готовят марципан из очищенного от кожицы миндаля. Для этого миндаля ошпаривают кипящей водой, высыпают на сито и дают воде стечь; затем, надавливая двумя пальцами, освобождают ядро от оболочки, насыпают на лист и подсушивают около 10 мин при 40-50°C, необходимо следить за тем, чтобы ядра не поджарились и не пожелтели.

Неочищенный миндаль - 430 (или очищенный - 360), сахарная пудра - 580, патока - 55, коньяк или десертное вино - 25. Выход 1000 г.

Приготовление марципана

Подготовленный миндаль пропускают через вальцы, получая мелкие крупинки. Смешивают их с сахарной пудрой (2/3 нормы) и патокой. Затем еще 2-3 раза пропускают через вальцы, каждый раз уменьшая зазор между ними. Полученную массу смешивают с оставшейся пудрой, коньяком (или десертным вином)

Если марципановая масса получилась твердой и непластичной, добавляют патоку (или яичные белки) и хорошо перемешивают.

Подкрашивают ту часть марципана, которую будут использовать сразу. Оставшуюся часть заворачивают в целлофан, кладут в посуду и плотно закрывают. В таком виде марципан сохраняет свежесть в течение месяца, поэтому его можно готовить заранее. В последние годы можно приобретать готовый марципан и использовать его. От того, насколько тонко измельчен миндаль, зависит качество марципана, а тонко измельчить миндаль можно только на фальцевальных машинах, которые имеются на каждом предприятии.

Чтобы покрыть марципаном поверхность или боковые стороны изделия, марципан раскатывают в пласт на столе с мраморным покрытием, посыпанном просеянной сахарной пудрой.

Пласт можно прокатать декоративной скалкой и с ее помощью перенести на изделия.

Излишки марципана срезают с изделия острым ножом.

Боковые стороны и поверхность торта можно покрыть и отдельно раскатанными кусками марципана - это удобно, корда используют марципан разного цвета.

Декоративный пласт можно получить с помощью специальных выемок. Такой пласт осторожно переносят на деревянную дощечку, а уже затем на торт.

Марципановые фигурки.

Из марципана можно приготовить самые разные фигурки.

Ежики

Из небольших кусочков шоколадного марципана сделать грушевидные основы с плоским донышком. Тонкие выпеченные палочки из заварного теста глазируют в шоколаде и вдавливают их в основу наподобие иголок. Глаза сделать из белого марципана.

Кролики

Из куска белого марципана вылепить грушевидную основу. За глазировать ее в белом шоколаде и оставить остывать на пергаменте. Из кусочков шоколадного марципана сделать носики, глаза, хвост, закрепить их на основе при помощи белого шоколада. Для ушек раскатать шоколадный марципан и вырезать овальные заостренные уши.

Мастика

Свежая мастика имеет пластичную консистенцию. Из нее, как из пластилина, можно приготовить различные украшения. Украшения из мастики можно приготовить заранее, снабжать ими кондитерские цеха. Мастику можно подкрашивать пищевыми красителями и ароматизировать. Особенно хороши такие украшения для оформления заказных тортов.

Сахарная мастика сырцовая

Желатин - 10, вода - 150, сахарная пудра - 930, патока - 50, фруктовая эссенция - 0,5, Выход 1000 г.

Желатин промывают, заливая его холодной водой для набухания (температура воды 20-25°C.). После набухания массу нагревают до полного растворения желатина.

.Просеянную сахарную пудру насыпают горкой на деревянный или мраморный стол, делают в ней углубление, в которое вливают патоку, растворенный желатин и фруктовую эссенцию. Быстро перемешивают, чтобы получилась однородная белая масса.

Сахарная мастика заварная

Сахарная пудра - 775, патока - 83, крахмал кукурузный - 101, вода - 202. Выход 1000 г.

Крахмал разводят в небольшом количестве воды, остальную воду соединяют с патокой и доводят до кипения. В кипящую соду, помешивая, тонкой струйкой вливают разведенный крахмал. Перемешивать заваренную массу нужно очень тщательно, так чтобы не было комочков. Остывшую заварку смешивают с сахарной пудрой и замешивают в однородную массу, напоминающую пластилин. Заварная масса более пластична, медленнее подсыхает, поэтому работать с ней можно медленнее, украшения нужно подсушить, а затем использовать.

Молочная мастика

Сахарная пудра - 300, сухое молоко - 300, сгущенное молоко - 430, ванильный сахар - 0,5. Выход 1000 г.

Сахарную пудру смешивают с сухим молоком, просеивают и насыпают на стол горкой. Делают в ней углубление и вливают сгущенное молоко, добавляют ванильный сахар и все перемешивают до однородной массы. Готовая, хорошо вымешанная масса не должна прилипать к рукам.

Молочная мастика застывает не так быстро, как сахарная. Украшения из этой мастики имеют натуральный блеск, мастика вкуснее сахарной и питательнее.

Секреты успеха

Любая мастика быстро высыхает и поэтому ее надо хранить в полиэтиленовом мешочке, брать небольшими порциями (по мере надобности) и подкрашивать пищевыми красителями.

Следует учитывать, что высыхая, украшения из мастики становятся более блеклыми, поэтому для получения нужного цвета мастику нужно подкрашивать ярче.

Для изготовления украшений из мастики понадобится несложный инвентарь: скалки, формочки, щеточки, пульверизатор.

Цветы из мастики

Самый главный совет: прежде чем приступить к лепке цветов, необходимо обратить внимание на то, как эти цветы выглядят в природе. Нужный цветок необходимо "разобрать" на элементы - это будет "выкройка" цветка.

Раскрашивайте цветы, используя для примера только натуральные образцы. В этом случае цветы из мастики будут выглядеть натурально.

Многие цветы готовят по английской технике, т.е. с использованием несъедобных деталей (проволока, тычинки, специальные ленты для обтягивания стебельков).

Тигровая лилия

Для приготовления тигровой лилии специальные выемки не обязательны - у лепестков форма несложная.

Мелкие цветы

Для этих цветов необходимы выемки.

Небольшое количество мастики надевают на проволоку, придают форму бутона и немного подрезают ножницами. Другой бутон расплющивают и формочкой вырубают заготовку. Придают цветку живой вид, слегка расплющив края, в центр втыкают три тычинки. Цветы собирают в букет и обматывают стебли тонко раскатанной зеленой лентой из мастики.

.10 Ассортимент и технология приготовления фаршей и начинок для мучных кондитерских изделий

Фарш картофельный с луком

Картофель - 1209, лук репчатый - 310, масло растительное - 40, соль - 10. Выход 1000 г.

Очищенный картофель варят до готовности в подсоленной воде, затем воду сливают, картофель протирают в горячем состоянии, добавляют пассированный лук с жиром, в котором его пассировали, перемешивают. Фарш можно приготовить и без лука, заправляя его сливочным маслом.

Фарш капустный

Капуста свежая - 1200, яйца - 100, маргарин столовый - 70, перец - 0,2, зелень петрушки - 10, соль - 20. Выход 1000 г.

Свежую капусту, очищенную от загрязненных листьев, шинкуют на машине или вручную и тушат, укладывая на противни с растопленным жиров слоем 3-4 см. Оптимальная температура тушения 180-200°C, при более высокой температуре капуста будет подгорать, при более низкой - приобретет бурый цвет и напитается жиром. После охлаждения капусту солят и перемешивают с мелко рубленными крутыми яйцами, перцем и зеленью петрушки. Если посолить сырую или горячую капусту, из нее выделяется влага, фарш станет водянистым.

Фарш мясной

Говядина - 1709/1258 (здесь и далее в числителе дана масса брутто, в знаменателе - нетто) или свинина - 1303/1110, или баранина - 1676/1198, маргарин - 40, лук репчатый - 119, мука - 10, перец - 0,5, соль - 10, зелень петрушки, кинзы- 9. Выход 1000 г.

Мясо промывают, освобождают от костей и сухожилий, разрезают на куски (40-50 г) и обжаривают в жире до образования корочки. Затем мясо перекладывают в сотейник или котел, заливают бульоном или водой (15-20% массы) и тушат на слабом огне до размягчения. Готовое мясо пропускают через мясорубку вместе с предварительно спассированным луком. На бульоне, полученном при тушении мяса, приготовляют белый соус. Охлажденный фарш перемешивают с соусом, молотым перцем, мелко нарезанной зеленью и солью.

Фарш ливерный

Легкое - 1000, сердце - 428, маргарин столовый - 60, лук - 1000, мука - 10, перец - 0,5, соль - 10 Выход 1000 г.

Субпродукты промывают, разрезают на куски и отваривают легкое и сердце в подсоленной воде с добавлением перца. Из сердца предварительно удаляют сгустки крови. Отваренные субпродукты пропускают через мясорубку, затем выкладывают на противни слоем 2-3 см и обжаривают. Печень нарезают на кусочки и обжаривают до золотистой корочки, измельчают с остальными субпродуктами. В массу добавляют пассированный лук, перец, заправляют белым соусом и все хорошо перемешивают.

Фарш рыбный

Рыба (филе без кожи и костей) - 1026, лук репчатый - 150, мука - 10, масло растительное рафинированное - 100, зелень петрушки - 9, перец - 0,5, соль - 12. Выход 1000 г.

Филе свежей рыбы без костей режут на куски массой 40-50 г, укладывают на противень, добавляют воду (на 1кг рыбы 0,3 л воды), соль и припускают в течение 15-20 мин до готовности. Можно рыбу отварить. Визигу вяленную перед отвариванием замачивают на 2-3 ч в холодной воде, а затем отваривают в подсоленной воде до готовности (2-3 ч). Готовую рыбу измельчают, соединяют с белым соусом, с мелко нарезанной зеленью и хорошо перемешивают. Лук для фарша жарят на рафинированном растительном масле.

.11 Устройство, эксплуатация и обслуживание котла пищеварочного

Котел Пищеварочный Электрический (60, 100, 160, 200, 250литров) - это современное промышленное высокотехнологичное оборудование, предназначенное для использования в различных направлениях:

•Кондитерская промышленность - сахарный сироп, сироп инвертный, сгущенное молоко, кондитерская или шоколадная глазурь (темперирующая машина), джем, зефирная масса, карамельная масса, любая кондитерская масса, начинки, мармелад, овощная и фруктовая масса и др.

•Кулинария, столовые и пункты общественного питания - приготовление первых, вторых и третьих блюд на предприятиях общественного питания: бульонов, овощей, гарниров, компотов, напитков, соусов, а также кипячение воды (котел варочный электрический).

• Молочная отрасль - кипячение молока.

Идеальным решением для качественного приготовления разнообразных блюд (первое, второе, кондитерские изделия и т.д.) в большом количестве является котел варочный электрический. Такой высокотехнологичный котел с мешалкой отличается своей эффективностью, функциональностью, качеством и надежностью. К тому же, котлы варочные электрические позволяют существенно сэкономить электроэнергию и не занимают слишком много места на кухне. Но, несмотря на свою компактность, такие котлы могут иметь и достаточно большой рабочий объем (от 60 до 500 л). Котел варочный электрический используется в пунктах общественного питания, кулинарии и кондитерской промышленности, а так же в молочной отрасли.

Особо стоит выделить необходимость в кондитерской промышленности котлов с мешалкой для варки сиропа. Современный варочный котел с мешалкой позволяет получить в промышленном объеме качественный сахарный, сахарно-паточный и другие сиропы. Такие котлы могут иметь в качестве теплоносителя масло, пар или воду. Так же сироповарочный котел оснащен перемешивающим устройством рамного типа (препятствует залипанию продукта к емкости котла пищеварочного).

К преимущественным характеристикам данного вида теплового оборудования можно отнести:

использование трех вариантов нагрева (масло, вода, пар).

выполненные из нержавеющей стали парогенератор и дно котла.

рубашка изготовлена из нержавеющей стали, что препятствует возникновению сквозной коррозии.

практичные, легко заменяемые ТЭНы.

оснащение современной промышленной электроникой.

предусмотрена возможность оборудования котла сливным фланцем.

цена универсального варочного котла сопоставима с обычным.

заводское качество оборудования.

Особенности работы котлов напрямую зависит от использования того или иного варианта нагрева. Где вода чаще всего используется для растопки глазури или легко сплавных жиров. Масло получило применение в кондитерской промышленности, а пар чаще используют в кулинарном производстве.

Рис. 2. Котел пищеварочный электрический КПЭ

Список литературы

1. Анфимова Н.А. и др. Кулинария. М.: Экономика, 2001. - 582 с.

. Брокгауз Ф.А., И.А. Ефрон. Энциклопедический словарь. М., 2001. - 726 с.

. Медкова И.Л., Т.Н. Павлова. "Альтернативный мир". М., "Интер-Соя", 2005. - 643 с.

. Никуленкова Т.Т., Лаврененко Ю.И., Ястина Г.Н., Проектирование предприятий общественного питания. М.: Экономика-2003. - 237 с.

. Парфентьева Т.Р., Стародубцева З.А. Мясные и рыбные товары. М.: Экономика, 2001.

. Сборник рецептур кулинарных изделий и блюд. - М.: Цитадель трейд, 2005. - 752 с.

. Сборник рецептур кулинарных изделий и блюд. Нормативная и технологическая документация. - М.: Хлебпродин. форм, 1986. - 386 с.

. Справочник кулинара / Под ред. М.М. Ефимовой. М.: ПРОГРЕСС, 2003. - 471 с.

. Справочник технолога общественного питания / А.И. Мглинец, Г.Н. Ловачева, Л.М. Алешина и др. М.: Колос, 2003. -541с.

. Справочник технолога общественного питания / Под ред. О.И. Овсянникова. М.: Пищевая промышленность, 2001. - 489 с.

. Сухинина С.Ю. Дипломное проектирование: Методические указания. - Новосибирск: Сиб. УПК, 2001. - 164 с.

. Технология производства продукции общественного питания / В.С. Баранов, А.И. Мглинец, Л.М. Алешина и др. М.: Экономика, 2003. - 447 с.

. Товароведение и экспертиза потребительских товаров. Учебник. Шевченко В.В. и др., М., Инфра-М, 2001. - 263 с.

. Фонарева Г.С. Ефимов А.Д. и др. Справочник руководителя общественного питания. М.: 2003. - 562 с.

Похожие работы на - Заправочные супы. Использование отделочных полуфабрикатов, фаршей и начинок в кондитерском производстве

 

Не нашли материал для своей работы?
Поможем написать уникальную работу
Без плагиата!
Без нейросетей!