Функционально-стоимостной анализ муфты рабочей
Министерство
образования и науки Российской Федерации
Федеральное
агентство по образованию
Южно-Уральский
государственный университет
Кафедра
«Летательные аппараты и автоматические установки»
Семестровая
работа
на
тему:
«Функционально-стоимостной
анализ муфты рабочей»
.
Челябинск
2010
Содержание
Введение
1.
Структурно-функциональный анализ
1.1
Компонентный анализ
1.2
Структурный анализ
1.2.1
Анализ связей
1.2.2
Вредные взаимодействия
1.2.3
Ключевые нежелательные эффекты
1.3
Функциональный анализ
2.
Функционально-идеальное моделирование (свертывание) объекта
Список
литературы
Введение
Системой называется некоторое множество
взаимосвязанных элементов, обладающее свойствами, не сводящимся к свойствам
отдельных элементов. Элементы, составляющие систему, называются подсистемами.
Каждая система входит в некоторую надсистему. Техническая система (ТС) может
состоять из элементов, каким-либо образом размещенных и связанных между собой в
пространстве (устройств или веществ), либо из элементов, связанных между собой
во времени (технологий, операций, процессов, способов).
Любая ТС создается для выполнения некоторого
комплекса полезных функций, достижения определенных целей. Среди них можно
выделить основные, для выполнения которых и создается система; второстепенные,
отражающие побочные цели создателей системы; вспомогательные, обеспечивающие
выполнение основных.
Любую систему можно рассматривать как некий
передаточный механизм, реализующий определенную связь между ее входом и
выходом. Связь эта осуществляется с помощью функциональных звеньев -
преобразователей, превращающих действие (состояние) на входе в действие
(состояние) на выходе.
За реализацию полезных функций ТС необходимо
расплачиваться. Факторы расплаты включают различные затраты на создание,
эксплуатацию и утилизацию системы, всё, чем общество должно расплатиться за
получение данной функции, в том числе и все создаваемые системой вредные
функции.
Технические системы развиваются. Развитие - это
"процесс перехода из одного состояния в другое, более совершенное, переход
от старого к новому качественного состояния, от простого к сложному, от низшего
к высшему".
В теории решения изобретательских задач (ТРИЗ)
развитие технической системы понимается как процесс увеличения степени
идеальности (И), которая определяется как отношение суммы выполняемых системой
полезных функций (Фп) к сумме факторов расплаты (Фр):
Данная формула отражает тенденции
развития лишь качественным образом, так как очень сложно оценить в одних
количественных единицах разные функции и факторы.
Увеличить степень идеальности можно
несколькими способами:
(полезные функции постоянны),
(затраты
убывают);
,
;
,
;
,
;
,
.
Идеальный конечный результат -
элементы системы должны: а) сами устранять нежелательный эффект; б) не
препятствуя выполнению главной функции; в) не увеличивая затрат на ее
выполнение; г) не внося новых нежелательных элементов.
В данной курсовой работе рассмотрим
техническую систему - муфта рабочая.
1. Структурно-функциональный анализ
Принцип действия
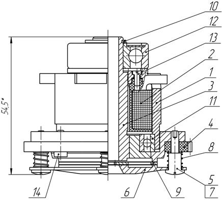
Муфта рабочая (рисунок 1.1) передает
крутящий момент электродвигателя выходному валу привода при поданном на ее
обмотки напряжении и отключает выходной вал привода от электродвигателя для его
остановки при снятии напряжения.
Крутящий момент от электродвигателя
передается на венец шестерни 4 и ротор 3. При отсутствии напряжения на обмотке
муфты рабочей якорь 6 отжат от ротора 3 пружинами 8. Диск 9, насаженный на
шлицы выходного вала привода, освобожден от контакта с якорем 6. Выходной вал
привода не вращается.
При подаче напряжения на обмотку
рабочей муфты якорь 6 притягивается к ротору 3 и прижимает диск 9. Вращение от
венца шестерни 4 и якоря 6 передается на диск 9 и выходной вал привода.
Рисунок 1.1 - Муфта рабочая
.1 Компонентный анализ
Цель: выбрать уровень дальнейшего
анализа системы и раскрыть состав всех элементов выбранного уровня.
Компонентная модель отражает состав
объекта и иерархию его элементов. Данные для создания модели содержатся в
документации на объект. Компонентная модель строится по верхнему иерархическому
уровню. К компонентам системы пристраиваются компоненты надсистемы, с которыми
объект взаимодействует.
Систему можно представить в виде
компоновочной схемы (рисунок 1.2). На первом уровне схема представляет собой
прямоугольник, в который вписано название системы - муфта рабочая; на втором -
прямоугольники, каждый из которых является функционально завершенным и
самостоятельным элементом системы, а их совокупность и составляют всю систему
[1].
Рисунок 1.2 - Компонентная модель
Уровень анализа выбирается из
условия, что на нем должно быть не менее 5 элементов системы, если на уровне 2
элементов меньше 5-ти, то не стоит вводить несуществующие элементы в систему, а
следует раскрыть следующий уровень схемы, поэтому анализировать будем уровень
3.
Описание элементов
корпус: удерживать детали;
катушка: индуцировать
электродвижущую силу;
ротор: передавать вращение от
шестерни 4 к диску 9;
шестерня: передавать вращение от
вала электродвигателя к ротору;
винт: крепить шестерню и якорь 6 к
ротору, направлять пружину 8;
якорь: поджимать диск к ротору;
набор регулировочных шайб:
регулировать зазор между ротором и якорем, регулировать отжимную силу пружины;
пружина: отжимать якорь от ротора
при отсутствии напряжения на обмотке катушки;
диск: передавать вращение от ротора
выходному валу привода;
кольцо пружинное: стопорить
подшипник 12 от осевых перемещений, фиксировать ротор относительно корпуса;
подшипник: центрировать ротор
относительно корпуса;
подшипник: центрировать ротор
относительно корпуса;
винт: крепить катушку к корпусу;
винт: крепить шестерню к ротору.
Надсистема
Вал-шестерня электродвигателя,
рассчитанного на частоту вращения
, при этом предается момент
;
Выходной вал привода диаметром
, конец вала
имеет шлицы для входа в диск;
Питание катушки осуществляется
постоянным током
.
.2 Структурный анализ
Цель: выявить все недостатки
(существующие и которые могут появиться в системе) и наметить оптимальный путь
их устранения, подготовить информацию для функционального анализа системы.
Существующие между элементами связи
удобнее представить в матрице связей (таблица 1.1).
Таблица 1.1 - Матрица связей
|
№
элемента
|
1
|
2
|
3
|
4
|
5
|
6
|
7
|
8
|
9
|
10
|
11
|
12
|
13
|
14
|
15
|
16
|
17
|
|
1
|
|
+
|
|
|
|
|
|
|
|
|
+
|
+
|
+
|
|
|
|
|
|
2
|
+
|
|
+
|
|
|
|
|
|
|
|
|
|
+
|
|
|
|
+
|
|
3
|
|
+
|
|
+
|
+
|
+
|
|
|
+
|
+
|
+
|
+
|
|
+
|
|
|
|
|
4
|
|
|
+
|
|
+
|
|
+
|
+
|
|
|
|
|
|
+
|
+
|
|
|
|
5
|
|
|
+
|
+
|
|
+
|
+
|
+
|
|
|
|
|
|
|
|
|
|
|
6
|
|
|
+
|
|
+
|
|
+
|
+
|
+
|
|
|
|
|
|
|
|
|
|
7
|
|
|
|
+
|
+
|
+
|
|
+
|
|
|
|
|
|
|
|
|
|
|
8
|
|
|
|
+
|
+
|
+
|
+
|
|
|
|
|
|
|
|
|
|
|
|
9
|
|
|
+
|
|
|
+
|
|
|
|
|
|
|
|
|
|
+
|
|
|
10
|
|
|
+
|
|
|
|
|
|
|
|
|
+
|
|
|
|
|
|
|
11
|
+
|
|
+
|
|
|
|
|
|
|
|
|
|
|
|
|
|
|
|
12
|
+
|
|
+
|
|
|
|
|
|
|
+
|
|
|
|
|
|
|
|
|
13
|
+
|
+
|
|
|
|
|
|
|
|
|
|
|
|
|
|
|
|
|
14
|
|
|
+
|
+
|
|
|
|
|
|
|
|
|
|
|
|
|
|
|
15
|
|
|
|
+
|
|
|
|
|
|
|
|
|
|
|
|
|
|
|
16
|
|
|
|
|
|
|
|
|
+
|
|
|
|
|
|
|
|
|
|
17
|
|
+
|
|
|
|
|
|
|
|
|
|
|
|
|
|
|
|
Структурная схема (рисунок 1.3) выполнена на
базе компонентной схемы и дополнена компонентами окружающей среды (надсистемы),
с которыми взаимодействует система в процессе функционирования, и связями элементов.
Рисунок 1.3 - Структурная модель
Анализ связей
Цель: выявить все вредные и полезные действия
связей, проявляющиеся в пространстве и во времени.
Все связи описываются в таблице 1.2.
Таблица 1.2 - Описание связей структурной схемы
|
№
Св.
|
Описание
связи в (во)
|
|
пространстве:
|
времени:
|
взаимодействии:
|
|
|
|
полезные
действия
|
вредные
действия
|
|
С
1
|
Корпус
1 - катушка 2
|
постоянно
|
1.Закрывать
катушку
|
1.Пропускать
пыль
|
|
С
2
|
Корпус
1 - подшипник 11 Подшипник 11 - корпус 1
|
постоянно
|
2.Удерживать
подшипник
|
2.Давить
на корпус 1.Пропускать пыль 3.Давить на подшипник
|
|
С
3
|
Корпус
1 - подшипник 12 Подшипник 12 - корпус 1
|
постоянно
|
2.Удерживать
подшипник
|
2.Давить
на корпус
|
|
С
4
|
Корпус
1 - винт13
|
постоянно
|
3.Крепить
катушку к корпусу
|
4.Деформировать
винт
|
|
С
5
|
Катушка
2 - ротор 3
|
Во
время подачи напряжения
|
4.Намагничивать
ротор
|
-
|
|
С
5
|
Катушка
2 - ротор 3
|
Во
время отключения напряжения
|
-
|
5.Намагничивать
ротор
|
|
С
6
|
Катушка
2 - винт 13
|
постоянно
|
3.Крепить
катушку к корпусу
|
6.Сминать
резьбу катушки 4.Деформировать винт
|
|
С
7
|
Катушка
2 - напряжение 12В
|
Во
время подачи напряжения
|
5.Проводить
ток 6.Генерировать магнитное поле
|
7.Нагревать
катушку
|
|
|
Во
время отключения напряжения
|
-
|
-
|
|
С
8
|
Ротор3
- шестерня 4
|
постоянно
|
7.Передавать
вращение ротору
|
8.Давить
на шестерню 9.Давить на ротор
|
|
С
9
|
Ротор
3 - винт 5
|
постоянно
|
7.Передавать
вращение ротору 8.Крепить шестерню к ротору
|
4.Деформировать
винт 10.Сминать резьбу ротора
|
|
С
10
|
Ротор
3 - якорь 6
|
Во
время подачи напряжения
|
9.Притягивать
якорь
|
-
|
|
|
Во
время отключения напряжения
|
-
|
11.Притягивать
якорь
|
|
С
11
|
Ротор
3 - диск 9
|
Во
время подачи напряжения
|
12.Передавать
вращение от ротора диску
|
12.Тереть
ротор 13.Тереть диск
|
|
С
11
|
Ротор
3 - диск 9
|
Во
время отключения
|
-
|
12.Тереть
ротор 13.Тереть диск 14.Передавать вращение от ротора диску
|
|
С
12
|
Ротор
3 - кольцо 10
|
постоянно
|
13.Фиксировать
подшипник 12
|
9.Давить
на ротор
|
|
С
13
|
Ротор
3 - подшипник 11
|
постоянно
|
14.Центрировать
ротор относительно корпуса 15.Удерживать ротор 16.Обеспечивать вращение
ротора
|
9.Давить
на ротор 3.Давить на подшипник
|
|
С
14
|
Ротор
3 - подшипник 12
|
постоянно
|
14.Центрировать
ротор относительно корпуса 15.Удерживать ротор 16.Обеспечивать вращение
ротора
|
9.Давить
на ротор 3.Давить на подшипник
|
|
С
15
|
Ротор
3 - винт 14
|
постоянно
|
7.Передавать
вращение ротору 8.Крепить шестерню к ротору
|
4.Деформировать
винт 10.Сминать резьбу ротора
|
|
С
16
|
Шестерня
4 - винт 5
|
постоянно
|
7.Передавать
вращение ротору 8.Крепить шестерню к ротору
|
4.Деформировать
винт
|
|
С
17
|
Шестерня
4 - набор регулировочных шайб 7
|
постоянно
|
17.Регулировать
положение якоря 18.Регулировать отжимную силу пружины
|
|
|
С
18
|
Шестерня
4 - пружина 8
|
постоянно
|
19.Опирается
на шестерню
|
15.Давить
на пружину
|
|
С
19
|
Шестерня
4 - винт 14
|
постоянно
|
7.Передавать
вращение ротору 8.Крепить шестерню к ротору
|
4.Деформировать
винт
|
|
С
20
|
Шестерня
4 - вал-шестерня 15
|
постоянно
|
20.Передавать
вращение шестерне
|
16.Тереть
зубья 17.Давить на зубья
|
|
С
21
|
Винт
5 - якорь 6
|
постоянно
|
21.Крепить
якорь относительно ротора 22.Направлять якорь
|
4.Деформировать
винт
|
|
С
22
|
Винт
5 - набор регулировочных шайб 7
|
постоянно
|
17.Регулировать
положение якоря
|
|
|
С
23
|
Винт
5 - пружина 8
|
постоянно
|
23.Направлять
пружину 24.Удерживать пружину
|
18.Тереть
винт 19.Тереть пружину
|
|
С
24
|
Пружина
8 - набор регулировочных шайб 7
|
постоянно
|
17.Регулировать
положение якоря 18.Регулировать отжимную силу пружины
|
16.
Давить на пружину
|
|
С
25
|
Якорь
6 - набор регулировочных шайб 7
|
постоянно
|
17.Регулировать
положение Якоря 18.Регулировать отжимную силу пружины
|
|
|
С
26
|
Якорь
6 - пружина 8
|
Во
время подачи напряжения
|
25.Сжимать
пружину
|
20.Давить
на якорь 15.Давить на пружину
|
|
|
Во
время отключения
|
26.Отжимать
якорь
|
20.Давить
на якорь 15.Давить на пружину
|
|
С
27
|
Якорь
6 - диск 9
|
Во
время подачи напряжения
|
27.Прижимать
диск к ротору
|
20.Давить
на якорь 21.Давить на диск 13.Тереть диск 22.Тереть якорь
|
|
|
Во
время отключения
|
-
|
21.Давить
на диск 13.Тереть диск 22.Тереть якорь 20.Давить на якорь
|
|
С
28
|
Диск
9 - вал выхдной 16
|
Во
время подачи напряжения
|
28.Передавать
вращение валу
|
23.Давить
на шлицы
|
|
|
Во
время отключения
|
-
|
24.Передавать
вращение валу
|
|
С
29
|
Кольцо
10 - подшипник 12
|
постоянно
|
13.Фиксировать
подшипник 12
|
25.Давить
на кольцо
|
Вредные взаимодействия
Вредные взаимодействия и описание нежелательных
эффектов представлены в таблице 1.3.
|
№
связи
|
Вредное
действие
|
№
НЭ
|
Описание
НЭ
|
|
1,
2
|
1.Пропускать
пыль
|
1
|
Перегрев
катушки
|
|
|
2
|
Сгорит
обмотка
|
|
|
3
|
Муфта
не передает крутящий момент
|
|
|
4
|
Ухудшение
работы подшипника
|
|
|
5
|
Преждевременный
износ подшипника
|
|
|
6
|
Муфта
передает крутящий момент с перебоями
|
|
2,
3
|
2.Давить
на корпус
|
7
|
Смятие
корпуса
|
|
|
8
|
Люфт
подшипник-корпус
|
|
|
9
|
Перекос
ротора
|
|
|
6
|
Муфта
передает крутящий момент с перебоями
|
|
2,
13, 14
|
3.Давить
на подшипник
|
10
|
Смятие
подшипника
|
|
|
4
|
Ухудшение
работы подшипника
|
|
|
5
|
Преждевременный
износ подшипника
|
|
|
6
|
Муфта
передает крутящий момент с перебоями
|
|
4,
6, 9, 15, 16, 19, 21
|
4.Деформировать
винт
|
11
|
Смятие
резьбы винта
|
|
|
12
|
Износ
винта
|
|
|
3
|
Муфта
не передает крутящий момент
|
|
|
13
|
Срез
винта
|
|
|
3
|
Муфта
не передает крутящий момент
|
|
|
14
|
Изгиб
винта
|
|
|
15
|
Перекос
якоря
|
|
|
16
|
Муфта
передает крутящий момент, когда он должен отсутствовать
|
|
5
|
5.Намагничивать
ротор
|
17
|
Притягивается
якорь
|
|
|
16
|
Муфта
передает крутящий момент, когда он должен отсутствовать
|
|
6
|
6.Сминать
резьбу катушки
|
18
|
Срыв
резьбы катушки
|
|
|
19
|
Нет
фиксации катушки в корпусе
|
|
|
6
|
Муфта
передает крутящий момент с перебоями
|
|
7
|
7.Нагревать
катушку
|
1
|
Перегрев
катушки
|
|
|
20
|
Вытекание
смазки из подшипников
|
|
|
4
|
Ухудшение
работы подшипника
|
|
|
5
|
Преждевременный
износ подшипника
|
|
|
6
|
Муфта
передает крутящий момент с перебоями
|
|
8,
18
|
8.Давить
на шестерню
|
21
|
Смятие
шестерни
|
|
|
6
|
Муфта
передает крутящий момент с перебоями
|
|
8,
12, 13, 14
|
9.Давить
на ротор
|
22
|
Смятие
ротора
|
|
|
6
|
Муфта
передает крутящий момент с перебоями
|
|
9,
15
|
10.Сминать
резьбу ротора
|
3
|
Муфта
не передает крутящий момент
|
|
10
|
11.Притягивать
якорь
|
16
|
Муфта
передает крутящий момент, когда он должен отсутствовать
|
|
11
|
12.Тереть
ротор
|
23
|
Износ
ротора
|
|
|
6
|
Муфта
передает крутящий момент с перебоями
|
|
11,
27
|
13.Тереть
диск
|
24
|
Износ
диска
|
|
|
6
|
Муфта
передает крутящий момент с перебоями
|
|
11
|
14.Передавать
вращение от ротора диску
|
16
|
Муфта
передает крутящий момент, когда он должен отсутствовать
|
|
18,
26
|
15.Давить
на пружину
|
25
|
Смятие
витков пружины
|
|
|
16
|
Муфта
передает крутящий момент, когда он должен отсутствовать
|
|
20
|
16.Тереть
зубья
|
26
|
Изнашивание
зубьев
|
|
|
6
|
Муфта
передает крутящий момент с перебоями
|
|
20
|
17.Давить
на зубья
|
27
|
Смятие
зубьев
|
|
|
3
|
Муфта
не передает крутящий момент
|
|
23
|
18.Тереть
винт
|
12
|
Износ
винта
|
|
|
3
|
Муфта
не передает крутящий момент
|
|
23
|
19.Тереть
пружину
|
28
|
Износ
пружины
|
|
|
16
|
Муфта
передает крутящий момент, когда он должен отсутствовать
|
|
25,
26, 27
|
20.
Давить на якорь
|
29
|
Смятие
якоря
|
|
|
16
|
Муфта
передает крутящий момент, когда он должен отсутствовать
|
|
27
|
21.Давить
на диск
|
30
|
Смятие
диска
|
|
|
31
|
Перекос
диска
|
|
|
16
|
Муфта
передает крутящий момент, когда он должен отсутствовать
|
|
21,
27
|
22.Тереть
якорь
|
32
|
Износ
якоря
|
|
|
6
|
Муфта
передает крутящий момент с перебоями
|
|
28
|
23.Давить
на шлицы
|
33
|
Смятие
шлицев
|
|
|
3
|
Муфта
не передает крутящий момент
|
|
28
|
24.Передавать
вращение валу
|
16
|
Муфта
передает крутящий момент, когда он должен отсутствовать
|
|
29
|
25.Давить
на кольцо
|
34
|
Смятие
кольца
|
|
|
35
|
Нет
фиксации подшипника на роторе
|
|
|
9
|
Перекос
ротора
|
|
|
6
|
Муфта
передает крутящий момент с перебоями
|
На рисунке 1.4 представлена
причинно-следственная сеть нежелательных эффектов.
Рисунок 1.4 - Причинно-следственная сеть
нежелательных эффектов
Ключевые нежелательные эффекты
По рисунку 1.4 выделим ключевые нежелательные
эффекты:
1)
НЭ30 → НЭ31 → НЭ16
)
НЭ14 → НЭ15 → НЭ16
)
НЭ11 → НЭ12 → НЭ 3
)
НЭ 1 → НЭ 2 → НЭ 3
)
НЭ 18 → НЭ 19 → НЭ 6
)
НЭ 1→ НЭ20 → НЭ 4 → НЭ 5→ НЭ 6
)
НЭ10 → НЭ 4 → НЭ 5 → НЭ 6
)
НЭ 7 → НЭ 8 → НЭ 9 → НЭ 6
)
НЭ34 → НЭ35 → НЭ 9 → НЭ 6
Рассмотрим по порядку каждую цепочку:
) Устранив НЭ 30 (Смятие диска) не проявятся НЭ
31 (Перекос диска) и НЭ 16 (Муфта передает крутящий момент, когда он должен
отсутствовать);
) Устранив НЭ 14 (Изгиб винта) не проявятся НЭ
15 (Перекос якоря) и НЭ 16 (Муфта передает крутящий момент, когда он должен
отсутствовать);
) Устранив НЭ 11 (Смятие резьбы винта) не
проявятся НЭ 12 (Износ винта) и НЭ 3 (Муфта не передает крутящий момент);
) Устранив НЭ 1 (Перегрев катушки) не проявятся
НЭ 2 (Сгорит обмотка) и НЭ 3 (Муфта не передает крутящий момент);
) Устранив НЭ 18 (Срыв резьбы катушки) не
проявятся НЭ 19 (Нет фиксации катушки в корпусе) и НЭ 6 (Муфта передает
крутящий момент с перебоями);
) Устранив НЭ 1 (Перегрев катушки) не проявятся
НЭ20 (Вытекание смазки из подшипников), НЭ 4 (Ухудшение работы подшипника), НЭ
5 (Преждевременный износ подшипника) и НЭ 6 (Муфта передает крутящий момент с
перебоями);
) Устранив НЭ 10 (Смятие подшипника) не
проявятся НЭ 4 (Ухудшение работы подшипника), НЭ 5 (Преждевременный износ
подшипника) и НЭ 6 (Муфта передает крутящий момент с перебоями);
) Устранив НЭ 7 (Смятие корпуса) не проявятся НЭ
8 (Люфт подшипник-корпус), НЭ 9 (Перекос ротора) и НЭ 6 (Муфта передает
крутящий момент с перебоями);
) Устранив НЭ 34 (Смятие кольца) не проявятся НЭ
35 (Нет фиксации подшипника на роторе), НЭ 9 (Перекос ротора) и НЭ 6 (Муфта
передает крутящий момент с перебоями);
.3 Функциональный анализ
Цель: выявить существующую технологию (процесс)
достижения результата деятельности системы и оценить вклад каждого элемента
системы в общую функциональность.
В таблице 1.4 приведено описание функций, выполняемых
элементами системы.
Таблица 1.4 - Описание функций, выполняемых
элементами системы
|
Формулировка
функции
|
Есть
ли элемент в системе
|
Как?
Каким образом?
|
|
Ф1.
Передавать крутящий момент выходному валу привода
|
Диск
9
|
Передавать
крутящий момент диску
|
|
Ф2.
Передавать крутящий момент диску
|
Ротор
3
|
Прижимать
диск к ротору. Передавать крутящий момент ротору
|
|
Ф3.
Прижимать диск к ротору
|
Якорь
6
|
Притягивать
якорь
|
|
Ф4.
Притягивать якорь
|
Ротор
3
|
Намагничивать
ротор. Удерживать якорь. Направлять якорь. Регулировать зазор между якорем и
ротором
|
|
Ф5.
Намагничивать ротор
|
Магнитное
поле
|
Создавать
магнитное поле
|
|
Ф6.
Создавать магнитное поле
|
Катушка
2
|
Удерживать
катушку в корпусе. Подавать напряжение
|
|
Ф7.
Удерживать катушку в корпусе
|
Винт
13
|
Закручивать
винты 13
|
|
Ф8.
Передавать крутящий момент ротору
|
Винт
5, 14
|
Центрировать
ротор. Передавать крутящий момент винтам
|
|
Ф9.
Центрировать ротор
|
Подшипник
11, 12
|
Удерживать
ротор
|
|
Ф10.
Удерживать ротор
|
Подшипник
11, 12
|
Удерживать
подшипники 11, 12. Фиксировать подшипник 12
|
|
Ф11.
Удерживать подшипники 11, 12
|
Корпус
1
|
Устанавливать
подшипники в корпус
|
|
Ф12.
Фиксировать подшипник 12
|
Кольцо
10
|
Устанавливать
кольцо в паз на роторе
|
|
Ф13.
Передавать крутящий момент винтам
|
Шестерня
4
|
Передавать
крутящий момент шестерне
|
|
Ф14.
Удерживать якорь
|
Винт
5
|
Закручивать
винт 5
|
|
Ф15.
Направлять якорь
|
Винт
5
|
Закручивать
винт 5
|
|
Ф16.
Регулировать зазор между якорем и ротором
|
Набор
регулировочных шайб 7
|
Устанавливать
определённые регулировочные шайбы
|
|
Ф17.
Отключать выходной вал привода
|
Диск
9
|
Освобождать
от вращения диск
|
|
Ф18.
Освобождать от вращения диск
|
Якорь
6
|
Отжимать
якорь
|
|
Ф19.
Отжимать якорь
|
Пружина
8
|
Размагничивать
ротор. Запасать потенциальную энергию
|
|
Ф20.
Размагничивать ротор
|
Магнитное
поле
|
Убирать
магнитное поле
|
|
Ф21.
Убирать магнитное поле
|
Катушка
2
|
Отключать
напряжение
|
|
Ф22.
Запасать потенциальную энергию
|
Пружина
8
|
Сжимать
пружину
|
|
Ф23.
Сжимать пружину
|
Якорь
6
|
Притягивать
якорь. Направлять пружину
|
|
Ф24.
Направлять пружину
|
Винт
5
|
Закручивать
винт 5
|
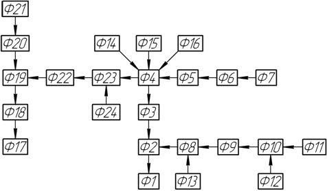
Результаты ранжирования функций представлены в
таблице 1.5.
Таблица 1.5 - Функции системы - элементы системы
|
Элементы Функции
|
1
|
2
|
3
|
4
|
5
|
6
|
7
|
8
|
9
|
10
|
11
|
12
|
13
|
14
|
Ранг
|
|
Ф1
|
|
|
|
|
|
|
|
|
+
|
|
|
|
|
|
Гл
|
|
Ф2
|
|
|
+
|
|
|
|
|
|
|
|
|
|
|
|
В1
|
|
Ф3
|
|
|
|
|
|
+
|
|
|
|
|
|
|
|
|
В1
|
|
Ф4
|
|
|
+
|
|
|
|
|
|
|
|
|
|
|
|
В2
|
|
Ф5
|
|
+
|
|
|
|
|
|
|
|
|
|
|
|
|
В3
|
|
Ф6
|
|
+
|
|
|
|
|
|
|
|
|
|
|
|
|
В4
|
|
Ф7
|
|
|
|
|
|
|
|
|
|
|
|
|
+
|
|
В5
|
|
Ф8
|
|
|
|
|
+
|
|
|
|
|
|
|
|
|
+
|
В2
|
|
Ф9
|
|
|
|
|
|
|
|
|
|
|
+
|
+
|
|
|
В2
|
|
Ф10
|
|
|
|
|
|
|
|
|
|
|
+
|
+
|
|
|
В3
|
|
Ф11
|
+
|
|
|
|
|
|
|
|
|
|
|
|
|
|
В4
|
|
Ф12
|
|
|
|
|
|
|
|
|
|
+
|
|
|
|
|
В4
|
|
Ф13
|
|
|
|
+
|
|
Ф14
|
|
|
|
|
+
|
|
|
|
|
|
|
|
|
|
В3
|
|
Ф15
|
|
|
|
|
+
|
|
|
|
|
|
|
|
|
|
В3
|
|
Ф16
|
|
|
|
|
|
|
+
|
|
|
|
|
|
|
|
В3
|
|
Ф17
|
|
|
|
|
|
|
|
|
+
|
|
|
|
|
|
Гл
|
|
Ф18
|
|
|
|
|
|
+
|
|
|
|
|
|
|
|
|
В1
|
|
Ф19
|
|
|
|
|
|
|
|
+
|
|
|
|
|
|
|
В2
|
|
Ф20
|
|
+
|
|
|
|
|
|
|
|
|
|
|
|
|
В3
|
|
Ф21
|
|
+
|
|
|
|
|
|
|
|
|
|
|
|
|
В4
|
|
Ф22
|
|
|
|
|
|
|
|
+
|
|
|
|
|
|
|
В3
|
|
Ф23
|
|
|
|
|
|
+
|
|
|
|
|
|
|
|
|
В4
|
|
Ф24
|
|
|
|
|
+
|
|
|
|
|
|
|
|
|
|
В4
|
Гл - главная функция системы;
В1 - вспомогательная функция 1 ранга;
В2 - вспомогательная функция 2 ранга и.т.д.
Причинно-следственная сеть функций представлена
на рисунке 1.5.
Рисунок 1.5 - Причинно-следственная сеть функций
Таблица 1.6 Диагностическая таблица значимости
элементов
|
|
Элемент
системы
|
|
Оценка,
%
|
1
|
2
|
3
|
4
|
5
|
6
|
7
|
8
|
9
|
10
|
11
|
12
|
13
|
14
|
|
Функциональная
|
5
|
25
|
15
|
10
|
5
|
16
|
2
|
2
|
10
|
2
|
2
|
2
|
2
|
2
|
|
Эксплуатационная
|
5
|
15
|
20
|
15
|
3
|
10
|
2
|
2
|
10
|
2
|
6
|
6
|
2
|
2
|
|
Материалоемкость
|
20
|
20
|
15
|
10
|
3
|
8
|
1
|
2
|
6
|
1
|
5
|
5
|
2
|
2
|
|
Конструкторская
|
20
|
15
|
10
|
10
|
10
|
15
|
1
|
2
|
8
|
1
|
2
|
2
|
2
|
2
|
|
Технологическая
|
16
|
12
|
10
|
10
|
9
|
8
|
1
|
3
|
10
|
1
|
5
|
5
|
1
|
1
|
|
Суммарная
|
13,2
|
17,4
|
14
|
11
|
7,6
|
11,4
|
1,4
|
2,2
|
8,8
|
1,4
|
4
|
4
|
1,8
|
1,8
|
Определение нежелательных эффектов по
результатам функционального анализа
Сформулируем нежелательные эффекты с точки
зрения функционального анализа по следующим критериям:
по числу функций, выполняемых одним элементом;
с точки зрения технологии изготовления;
с точки зрения затрат на производство данного
элемента;
с точки зрения эксплуатации.
. элементы, выполняющие только одну функцию в
системе:
корпус 1;
шестерня 4;
набор регулировочных шайб 7;
кольцо пружинное 10;
винт 13;
винт 14.
. элементы, изготовление которых представляет
сложность:
корпус 1;
катушка 2;
якорь 6;
диск 9.
. элементы, наиболее затратные:
корпус 1;
катушка 2;
ротор 3;
якорь 6 .
. элементы, эксплуатация которых затруднительна:
пружина 8;
кольцо пружинное 10;
катушка 2.
муфта функциональный стоимостный
2. Функционально-идеальное моделирование
(свертывание) объекта
Целью функционально-идеального моделирования
(свертывания) объекта является ликвидация всех элементов-носителей ненужных,
вспомогательных и по возможности основных функций.
При этом вспомогательные функции свернутых
элементов ликвидируются (переводятся в ненужные). Основные функции свернутых
элементов передаются другим элементам, обеспечивающим главную функцию объекта.
Свертывание осуществляется, если:
а) нет объекта функции;
б) функцию этого элемента выполняет сам объект
функции.
в) функцию элемента выполняют оставшиеся
элементы технической системы или элементы надсистемы.
. Якорь - диск (поджать диск к ротору)
а) нет объекта функции. Якорь можно не делать,
если нет диска.
б) функцию этого элемента выполняет сам объект
функции. Диск сам поджимается к ротору (посредством магнитного поля).
в) функцию элемента выполняют оставшиеся
элементы технической системы или элементы надсистемы. Ротор поджимается к
диску.
Наиболее предпочтительным вариантом с точки
зрения повышения идеальности системы является вариант б) диск сам себя
поджимает. Вариант а) Не подходит, так как в этом случае изменяется принцип
работы муфты, в) Не рационально ротором поджимать диск.
Рис.2.1 - Свертывание связи якорь-диск (диск сам
поджимается к ротору).
. Диск - ротор (предать вращающий момент от
ротора выходному валу привода)
а) нет объекта функции. Диск можно не делать,
если нет ротора.
б) функцию этого элемента выполняет сам объект
функции. Ротор сам передает вращение валу без диска.
в) функцию элемента выполняют оставшиеся
элементы технической системы или элементы надсистемы. Якорь передает вращающий
момент от ротора валу привода.
Наиболее предпочтительным вариантом с точки
зрения повышения идеальности системы является вариант в) якорь сам передает
вращающий момент на вал привода. Варианты а), б) не подходят, так как изменяется
принцип работы муфты.
Рис.2.2 - Свертывание связи диск-ротор (якорь
передаёт крутящий момент).
. подшипник - ротор (создать опору ротору)
а) нет объекта функции. Подшипник можно не
делать, если нет ротора.
б) функцию этого элемента выполняет сам объект
функции. На роторе выполнены проточки под шарики подшипника, что упрощает
конструкцию подшипника.
в) функцию элемента выполняют оставшиеся
элементы технической системы или элементы надсистемы. Сам корпус муфты рабочей
является опорой или подшипником скольжения.
Не один из вариантов не подходит т.к. а)
невозможно представить себе такую систему, б) не будет обеспечена правильная
постановка ротора, в) большей износ деталей и сложнее изготовить.
. катушка - якорь (поджать якорь)
а) нет объекта функции. Катушку можно не делать,
если не нужно создавать электромагнитное поле для поджатия якоря.
б) функцию этого элемента выполняет сам объект
функции. Якорь сам себя поджимает.
в) функцию элемента выполняют оставшиеся
элементы технической системы или элементы надсистемы. Ток подводим не к
катушке, а к ротору (обмотка выполняется на якоре).
Не один из вариантов не подходит т.к., а)
изменяется тип муфты, б) муфту нужно делать механической, а следовательно
изменится принцип работы, в) в данном случая для подачи напряжения на ротор
придется устанавливать щетки, которые быстро изнашиваются и сокращают период
эксплуатации муфты без тех. обслуживания
Список литературы
Альтшуллер
Г. С. Найти идею. Введение в теорию решения изобретательских задач. -
Новосибирск: Наука, 1986. - 209 с.
Альтшуллер
Г. С. Творчество как точная наука. - М.: Сов. радио, 1979. - 184 с.
Альтшуллер
Г. С., Злотин Б. Л., Зусман А. В., Филатов В. И. Поиск новых идей: от озарения
к технологии (Теория и практика решения изобретательских задач). - Кишинев:
Картя Молдовеняскэ, 1989. - 381 с.