Факторы, влияющие на качество отливок фасонного литья
1. Краткая характеристика предприятия ЗАО «МРК»
качество отливка фасонный
Закрытое акционерное общество «Механоремонтный комплекс» является
дочерним предприятием ОАО «Магнитогорский металлургический комбинат». ЗАО «МРК»
образовано в ноябре 1999 года из дочерних предприятий ОАО «ММК»: ЗАО «МАРС»,
ЗАО «Металлургремонт-2», ЗАО «Металлургремонт-3», ЗАО «Металлургремонт-4».
Таким образом, в одном производственном комплексе с развитой инженерной
инфраструктурой и полным технологическим циклом объединены цехи-производители
сменного оборудования и запасных частей и цехи, выполняющие ремонты
оборудования горно-обогатительного, металлургического и прокатного производств
ОАО «ММК».
Сегодня в состав акционерного общества входит цех металлоконструкций,
четыре механообрабатывающих цеха, кузнечнопрессовый цех, ремонтные цеха, два
литейных цеха, проектно-технологический центр. Также на базе «МРК» созданы
дочерние предприятия - ООО «МРК-Ремонт», ООО «МРК - Защитные покрытия» и
совместно с компанией «Valji Group D.O.O.» (Словения) предприятие
«Магнитогорский завод прокатных валков».
В настоящее время на предприятии трудятся 6870 человек. Производственные
возможности предприятия позволяют ежегодно производить: чугунного фасонного
литья до 60 000 тонн; стального фасонного литья 23 600 тонн; металлоконструкций
13 800 тонн; металлообработанных изделий 50 600 тонн; услуг ремонтных цехов на
сумму 325 млн. рублей.
ЗАО «МРК» специализируется на выпуске запасных частей и оборудования для
прокатного, доменного и обогатительного производств. Особое место в
производственном цикле ЗАО «МРК» занимает литейное производство, основная
номенклатура - чугунное литье (крышки, плиты, изложницы, тюбинги для
строительства шахт и метрополитенов), стальное литье (кузнечные слитки,
копровые бабы, шлаковые чаши, шлаковни), марганцовистое литье.
Цель руководства ЗАО «МРК» - техническое перевооружение литейного
производства и создание единого литейного цеха с современным плавильным,
формовочным оборудованием. ЗАО «МРК» - главный поставщик тюбингов для строящегося
в областном центре метрополитена. Отлаженный производственный цикл позволяет
поставлять тюбинги в установленные сроки в требуемом количестве.
ЗАО «МРК» выполняет ремонты и техническое обслуживание МНЛЗ, а также
сортопрокатного, доменного, коксохимического, агломерационного и
грузоподъемного оборудования. Кроме того, в обязанности предприятия входит
изготовление новых агрегатов и деталей, разработка конструкций и их
модернизация, а также приобретение материалов и запасных частей.
ЗАО «МРК» является предприятием нового образца, оно предлагает
комплексный сервис широкого спектра, сочетающий ремонтные и машиностроительные
составляющие.
ЗАО «МРК» - одно из крупнейших предприятий в России по ремонту
оборудования металлургических заводов, в задачу которого входит капитальный и
текущий ремонт металлургического и энергетического оборудования ОАО «ММК».
В ЗАО «МРК» освоены следующие виды производств:
- ковка и механическая обработка;
- производство металлоконструкций;
- производство прокатных валков;
- литейное производство.
Механоремонтный комплекс сегодня - это комплекс ремонтных подразделений,
оснащенных специальным оборудованием для восстановления оборудования домен,
аглофабрик, прокатных станов, кислородно-конвертерных цехов, машин
металлургических заводов.
В состав ЗАО «МРК» входят следующие структурные подразделения:
- фасонно-литейный цех;
- цех изложниц;
- цех металлоконструкций;
- цех машиностроительной продукции;
- основной механический цех;
- цехи ремонта металлургического оборудования (ЦРМО, ЦРМО-1, ЦРМО-2,
ЦРМО-3, ЦРМО-7, ЦРО ГОП);
- центральная техническая лаборатория;
- управление.
Для своей производственной деятельности ЗАО «МРК» арендует основные
средства у ЗАО «Механоремонт». Среднемесячная арендная плата составляет около
3,0 млн. рублей.
На предприятии ЗАО «МРК» постоянно ведется реконструкция устаревшего
оборудования, освоение новых технологий, строятся объекты капитального
строительства, ведутся мероприятия по улучшению качества выпускаемой продукции.
1.1 Экология
Под постоянным контролем руководства предприятия находится выполнение
природоохранных мероприятий по сокращению выбросов вредных веществ в атмосферу
и работы с промышленными отходами производства ЗАО «Механоремонтный комплекс».
За 2003-2005 годы выполнено семь природоохранных мероприятий (монтаж
аспирационных установок от источников выбросов в цехах ЗАО «МРК» и газоочистной
установки от электропечей участка валков цеха изложниц и др.), что позволяет
снижать выбросы пыли на 23,8 тонн в год. ЗАО «Механоремонтный комплекс» в 2003
году одно из первых в городе получает лицензию на работу с промышленными
отходами и разрешение на использование 64 тысяч тонн промышленных отходов для
рекультивации отработанного производства горы Магнитной.
1.2 Охрана труда
В цехах ЗАО «МРК» активно проводятся работы по охране труда и
промышленной безопасности. В результате выполнения организационно-технических
мероприятий по улучшению труда и технике безопасности в 2004 году улучшены
условия труда 2200 работникам.
Коллектив ЗАО «МРК» работает стабильно, прибыльно и вносит свой достойный
вклад в развитие города и региона. Объем реализации продукции в 2003 году
составляет 1912, 4 млн. рублей, в 2004 году - 2827,7 млн. рублей, в 2005 году -
2987,1 млн. рублей. Средняя заработная плата в 2004 году растет на 20,1% по
сравнению с 2003 годом и составляет 9515 рублей, в 2005 году - 11854 рубля.
Производительность труда к 2005 году увеличивается на 22,7% по сравнению с
аналогичным периодом 2004 года.
От стабильной работы ЗАО «МРК» зависит успешная работа ОАО «ММК» и, соответственно,
финансовое благополучие и процветание города Магнитогорска.
Социальная политика на предприятии направлена на создание социального
пакета льгот и гарантий для работников, неработающих пенсионеров, ветеранов,
инвалидов труда и других незащищенных категорий. Финансирование социального
пакета вырастает в 1,5 раза в сравнении с 2003 годом. Предприятие затратило на
обследование, лечение, профилактические мероприятия, санаторно-курортное
лечение трудящихся в 2003 году 12250 тыс. рублей, в 2004 году - 20337 тыс.
рублей, в 2005 году - 27856 тыс. рублей.
1.3 Политика в области качества
Главный критерий, формирующий мнение потребителя, - качество продукции.
Улучшение качества производства - приоритетное направление в деятельности
ОАО «ММК». С октября 1999 года принято решение о разработке и внедрении системы
менеджмента качества. С марта 2001 года утверждена «Политика в области
качества», основной стратегической целью которой является сохранение
долгосрочной конкурентоспособности компании на мировом рынке металлопроката.
С июля 2003 года в механоремонтном комплексе создана служба качества,
куда вошли отдел технического контроля, центральная заводская лаборатория,
отдел главного метролога и бюро стандартизации. С марта 2004 года ЗАО «МРК»
успешно проходит сертификационный аудит системы менеджмента качества на
соответствие требованиям стандарта ИСО-9001 и получает сертификаты
международного (TUV CERT) и российского (ГОСТ-Р) образца, что стало очередным
шагом широкомасштабного внедрения политика качества во всех звеньях
производства ОАО «ММК».
По результатам проверки аудиторами отмечен высокий уровень управления ЗАО
«МРК», наличие значительных положительных изменений в системе за отчетный
период и выдан ряд рекомендаций по улучшению деятельности.
С августа 2007 г в ЗАО «Механоремонтный комплекс» проходит аудит системы
менеджмента качества, инициированный ОАО «ММК». Аудит предложен Магнитогорским
металлургическим комбинатом, который является основным заказчиком предприятия.
Аудит оценивает систему менеджмента качества ЗАО «МРК» и ее способность
обеспечивать высокое качество продукции, поставляемой на Магнитогорский
металлургический комбинат. Таким образом, ММК не только постепенно внедряет
политику качества во всех звеньях производства, но и постоянно контролирует
качество продукции, производимой на предприятиях-партнерах.
ЗАО «Механоремонтный комплекс» ОАО «ММК» получает сертификат соответствия
на производство тюбингов для строительства метрополитенов.
Тюбинговые кольца диаметром 5,1/5,49 применяются при строительстве
перегонных тоннелей метро и используются в строящихся подземках Челябинска,
Екатеринбурга, Москвы. Сертификат выдан московским институтом транспортного
строительства - ОАО «ЦНИИСтрансстройсертификация», единственной в мире
аккредитованной организацией подобного рода. Получение сертификата стало
свидетельством высокой оценки не только технологических мощностей ЗАО
«Механоремонтный комплекс» по производству тюбингов, но и современных методов
контроля процесса изготовления, начиная от выплавки чугуна и заканчивая
контрольной сборкой тюбинговых колец.
Следует отметить, что сертификация является добровольной. Однако сегодня
одним из необходимых условий при проведении тендеров на закупку со стороны
муниципальных организаций, строящих метрополитены, является наличие
соответствующего сертификата, подтверждающего качество выпускаемой продукции.
Вопросам качества механоремонтники Магнитки уделяют самое повышенное внимание,
проводя целенаправленную и последовательную работу по улучшению качественных
характеристик своей продукции.
2. Краткая характеристика цеха изложниц
Цех изложниц является одним из крупнейших литейных цехов России, как по
уровню механизации, так и по объему производства. Цех изложниц выдает первую
продукцию в декабре 1962 года.
Большая производительность, механизация технологических процессов,
наличие уникального оборудования отличает цех изложниц МРК от всех литейных
цехов, производящих литье.
Цех изложниц предназначен для обеспечения фасонными отливками сторонние
организации, и изложницами для ФЛЦ и других заводов Урала. Технологический цикл
основан на принудительном темпе грузопотоков на всех технологических участках,
вытекающем из заданного темпа работы литейных конвейеров и обеспечивающего
ритмичную выдачу продукции.
Здание цеха разделено на три пролета и состоит из следующих участков:
- плавильный участок;
- участок отливки валков;
- стержневой участок;
- участок формовки изложниц и фасонного литья;
- смесеприготовительное отделение;
- термический участок;
- участок гидроочистки и обрубки.
В цехе изготавливают: изложницы, сортовые и листовые валки, оснастку -
кокиль для листовых валков, а также тюбинги и изложницы для анодов.
Необходимость реконструкции цеха изложниц вызвана тем, что в настоящее
время в металлургической промышленности РФ все сильнее возникает спрос на
запасные части для основного технологического оборудования и ремонтных нужд, а
именно - на литые валки для станов горячей прокатки. Поэтому в цехе с 2004 года
проводятся большие работы по реконструкции цеха:
- демонтировано старое оборудование;
- построены и запущены в работу четыре колпаковые газовые
термические печи;
- произведен монтаж электромостового крана Q = 50/20 тонн;
- пущена в работу центробежная машина для литья валков;
- приобретен и начал работу продольно - фрезерный станок.
В дальнейшем планируется создание объединенного литейного цеха, что
позволит реконструировать некоторые участки цеха, установить новое
оборудование, за счет которого увеличиться номенклатура литья и качество
продукции.
В цехе изложниц конкурентами тюбингов являются:
- Днепропетровск ДЗМЛ;
- Новосибирск Сиблитмаш;
- ПетрозаводскМаш;
- Могилевский завод «Строммашина», Беларусь.
Потребителями являются:
- Челябинск метрострой;
- Свердловск метрострой;
- Москва метрострой.
3. Краткая характеристика и продукция конкурентов
.1 ОАО «Днепропетровский завод металлоконструкций им. И. В.
Бабушкина»
ОАО ДЗМК им.И.В. Бабушкина изготавливает металлоконструкции для
промышленного и гражданского строительства, мостостроения, машиностроения,
металлообработки.
Продукция ОАО «ДЗМК им. И.В. Бабушкина» сертифицирована по стандартам
«УКРСЕПРО» и поставляется более 30 странам мира, но на сегодняшний день
проводиться работа по получению сертификата по ISO 9000.
Для изготовления металлоконструкций используется углеродистая,
низколегированная стали, а также из стали высокой прочности.
ОАО «Днепропетровский завод металлоконструкций им. И.В. Бабушкина» - одно
из крупнейших предприятий Украины и стран СНГ по производству
металлоконструкций.
ОАО «Днепропетровский завод металлоконструкций им. И.В. Бабушкина»
находится на территории промышленной зоны г. Днепропетровска.
История завода берет свое начало с конца 19 века. Потребность
железнодорожного строительства в металлических мостах привели к необходимости
создания на Брянском заводе отдельного мостового цеха, из которого в
последствии вырос и развивался завод металлических конструкций имени И.В.
Бабушкина.
Самыми почетными заказами на время самостоятельного существования завода
были заказы - Днепростроя, Кузнецка, Магнитки, Сталинградского и Харьковского
тракторных заводов. В послевоенное время завод изготовил 45 комплектов доменной
печи и 35 комплектов мартеновских печей; 25 прокатных станов, 15 предприятий
химической промышленности; 20 гидротехнических и тепловых электростанций, более
50 матч и башен для радио и телецентров.
Большими объемами изготавливались металлоконструкции на экспорт (Индия,
Египет, Алжир, Иран, Турция, Болгария, Индонезия, Финляндия, Куба и многие
другие).
Значительное увеличение выпуска продукции достигнуто за счет широкого
внедрения автоматики и механизации.
Производимая продукция:
- колонны и связи по колоннам;
- подкрановые балки, подкраново-подстропильные фермы;
- стропильные фермы, щиты покрытия, фонари связи;
- междуэтажные перекрытия, рабочие площадки;
- лестницы, площадки, ограждения и т.п.;
- каркасы нагревательных печей для металлургии;
- конструкции доменных, мартеновских печей;
- конструкции мостов и мостовых переходов;
- конструкции из труб различного диаметра;
- каркасы котлов;
- бункеры, силосы, резервуары, газопроводы, водоводы,
пылеуловители, воздухонагреватели;
- конструкции шагающих экскаваторов;
- башни и мачты любого назначения: радио-, теле-, водонапорные
и другие, опоры ЛЭП;
- эстакады и галереи;
- пролетные строения автодорожных и железнодорожных мостов;
- стрелы для автокранов;
- однобалочные мостовые краны;
- водонапорные башни емкостью 15, 25, 50куб.м;
- трубы диаметром от 630 мм;
- емкостная продукция - баки, цистерны, чаны от 50куб.м - 75
000куб.м;
- балки любых размеров Н - образного сечения;
- конструкции под заказ - любые. [1]
3.2 г.Новосибирск ОАО «Сиблитмаш»
«Сиблитмаш» - сегодня единственное в России предприятие,
специализирующееся на литейном машиностроении: это разработка и производство
автоматических формовочных линий; машин и комплексов для литья под давлением;
оборудования для выбивки литейных форм; пескометов; пневматических
встряхивающих формовочных машин; машины формовочные импульсные низкого давления
с подпрессовкой.
За последние 10 лет освоен выпуск: оборудования для коксохимических
батарей; оборудования для эксплуатации нефтяных и газовых скважин;
пневмопробойники и комплектное оборудование для бестраншейной прокладки
коммуникаций в грунте; тюбинги для проходки тоннелей метрополитенов и шахт.
Литейное производство обеспечивает выпуск отливок из серого чугуна массой от
1кг до 15 тонн. Для нужд города завод поставляет плиты «вечных» трамвайных
переездов и фасонные литые оградки газонов. За 50 лет работы в области
литейного машиностроения завод создал, изготовил и внедрил более 10000 литейных
машин, полторы сотни автоматических и комплексно-механизированных линий для
литейных цехов различных отраслей промышленности и много другого сложного
оборудования. [2]
ОАО «Сиблитмаш» многопрофильное машиностроительное предприятие. Основные
цехи оборудованы современным и по многим показателям уникальным оборудованием.
За полувековой опыт работы на предприятии сложился творческий и
высококвалифицированный коллектив, позволяющий выпускать конкурентоспособную
продукцию высокого качества, в том числе и на уровне международных стандартов.
Марка завода известна более чем в 30 странах мира. [3]
Производимая продукция:
- машины, комплексы и линии для литья под давлением;
- машины и установки формовочные с различными способами
уплотнения смеси;
- линии формовочные автоматические, механизированные и
транспортные;
- пескометы формовочные;
- оборудование для выбивки литейных форм;
- машины для центробежного литья чугунных труб;
- оснастка для формовочного оборудования;
- оборудование для кирпичного производства;
- плиты стендовые для сборочных и сварочных работ;
- станки для шелушения проса и гречихи;
- оборудование для коксохимических батарей. [4]
3.3 ЗАО «Петрозаводскмаш»
Закрытое Акционерное общество «Петрозаводский завод бумагоделательного
машиностроения» (ЗАО «Петрозаводскмаш») - крупнейшее в России
машиностроительное предприятие, специализирующегося в создании оборудования для
целлюлозно-бумажной и нефтехимической промышленности.
ЗАО «Петрозаводскмаш», входящее в Холдинговую компанию «Петрозаводскмаш»
- крупнейшее машиностроительное предприятие в России и странах СНГ,
осуществляющее комплектные поставки технологических линий по производству
целлюлозы, бумаги и картона. Продукция с маркой «Петрозаводскмаш»
эксплуатируется в 33 странах мира. Также хорошо известно в России и за рубежом
наше оборудование для нефтехимических производств и уникальное чугунное литье.
Предприятие расположено в городе Петрозаводске на берегу Онежского Озера, что
обеспечивает возможность водной транспортировки крупногабаритных машин и
аппаратов практически в любую страну мира. Выгодное географическое положение
(300 км от границы с Финляндией) обеспечивает особое удобство поставок для
иностранных заказчиков.
Система менеджмента качества на предприятии соответствует стандарту ISO
9001:2000, что подтверждено полученным в 2004 году сертификатом агентства DNV
(«Det Norske Veritas»).
На сегодняшний день ЗАО «Петрозаводскмаш» - единственное
машиностроительное предприятие, в России и странах СНГ осуществляющее
комплектные поставки оборудования целлюлозно-бумажного комбината «под ключ», от
лесной биржи до бумаго- или картоноделательной машины. Хорошо известно в России
и за рубежом оборудование для нефтехимических производств и уникальное чугунное
литье.
Оборудование эксплуатируется в Финляндии, Швеции, Польше, Германии, США,
Малайзии, Англии, Венгрии, Австрии, Алжире, Кипре и других странах. [5]
Производимая продукция:
- линии для производства целлюлозы, бумаги и картона;
- линии гофрированного и склеенного картона;
- оборудование химических и нефтехимических производств;
- крупное чугунное литье;
- стальное и цветное литье;
- товары народного потребления;
- котлы водогрейные и паровые;
- прочая продукция. [6]
3.4 Могилевский завод «Строммашина», РПУП , Беларусь
Могилевский завод «Строммашина» -ведущее предприятие в странах СНГ,
специализирующееся на выпуске технологических линий и отдельного оборудования
для производства строительных материалов, железобетонных шпал. [7]
История Могилевского завода «Строммашина» насчитывает более 90 лет.
Сегодня «Строммашина» - современное, оснащенное уникальным оборудованием,
многопрофильное машиностроительное предприятие, специализирующееся на выпуске
технологических линий и отдельного оборудования для производства строительных
материалов, железобетонных шпал.
Подтверждением высокого качества и надежности выпускаемого оборудования
является созданная и сертифицированная система менеджмента качества на
соответствие требованиям международного стандарта ИСО 9001-2000, СТБ ИСО
9001-2001, ГОСТ Р ИСО 9001-2001. [8]
Товары и услуги:
- замковые изделия, сейфы и защитные устройства;
- замки навесные;
- замки цилиндровые;
- замки врезные;
- замки накладные;
- замки для сейфов;
- замковые изделия, сейфы и защитные устройства (продолжение);
- защелки, задвижки скрытые;
- установки и оборудование для производства изделий из бетона и
железобетона;
- машины и оборудование для производства железнодорожных шпал
из бетона;
- машины и оборудование для производства бетонных блоков,
бордюрных плит из бетона;
- прессы формовочные для производства изделий из бетона;
- установки и оборудование для производства керамического
кирпича, плитки, кафеля, черепицы;
- прессы для производства керамической плитки, кафеля,
черепицы;
- прессы для производства керамического кирпича;
- машины формовочные для производства керамического кирпича,
плитки, кафеля, черепицы;
- машины и оборудование для дробления и измельчения сырья для
производства керамического кирпича, плитки, кафеля, черепицы;
- оборудование, дозирующее для производства керамического
кирпича, плитки, кафеля, черепицы;
- питатели ящичные, подающие устройства для производства
керамического кирпича, плитки, кафеля, черепицы;
- машины и оборудование отрезное для производства керамического
кирпича, плитки, кафеля, черепицы;
- машины и оборудование для производства керамического кирпича
автоматические с проволочным разрезным устройством;
- оборудование для погрузки, разгрузки и механической
транспортировки для производства керамического кирпича, плитки, кафеля,
черепицы;
- оборудование смесительное для жидкой глины для производства
керамического кирпича, плитки, кафеля, черепицы;
- оборудование для прессования и формования глиняных смесей;
- машины и оборудование для резки, механической транспортировки
и переработке глиняных смесей для производства керамического кирпича, плитки,
кафеля, черепицы;
- питатели, оборудование, подающее для производства
керамического кирпича, плитки, кафеля, черепицы;
- комплектные установки, цехи для производства керамического
кирпича;
- установки и оборудование для обработки минеральных волокон и
фиброцемента;
- установки для распушения минерального волокна. [9]
Производимая продукция:
- чугунное литье;
- отливки чугунные литья под давлением;
- замковые изделия, сейфы и защитные устройства;
- замки навесные, цилиндровые, врезные, накладные, для сейфов;
- защелки, задвижки с тумблером. [10]
4. Требования к продукции
Под качеством продукции понимают совокупность свойств, обеспечивающих
удовлетворение определенных потребностей в соответствии с ее назначением. Для
количественной оценки свойств отливок, определяющих их качество, используют
различные показатели качества. Номенклатура показателей качества
устанавливается соответствующими стандартами или техническими условиями. Для
оценки качества отливок общего назначения рекомендуется использовать следующие
показатели:
- квалификационные (марку сплава, массу отливки, класс
точности, группу сложности);
- показатели назначения (механические свойства, параметры
макро- и микроструктуры);
- качества поверхности;
- технологичности и экономного использования металла (припуски
на механическую обработку, допуски на необрабатываемые размеры отливки);
- экономические показатели (себестоимость, экономический
эффект).
Тюбинги бывают несколько видов: 55 Н, 55 НО, 55 С, 55 К, Н-3-Л, Н-2-Л,
С-2-Л, К-2-Л. В данном отчете я выбрала тип тюбинга Н-2-Л.
Тюбинги отливаются из чугуна марки СЧ20 по ГОСТ 1412-85 «Чугун с
пластинчатым графитом для отливок. Марки», при этом содержание серы не должно
быть не более 0,12%:
Табл.1 Параметры и размеры тюбинга Н-2-Л
|
Марка чугуна
|
Массовая доля элементов, %
|
|
Углерод
|
Кремний
|
Марганец
|
Фосфор
|
Сера
|
|
|
|
|
Не менее
|
|
СЧ20
|
3,3-3,5
|
1,4-2,4
|
0,7-1,0
|
0,2
|
0,15
|
Основные параметры и размеры тюбинга Н-2-Л представлены на рис.1.
5. Анализ нормативных и технических документов на
изготовление продукции
Тюбинги чугунные производится в соответствии с СТО 51478097-002-2006
«Тюбинги чугунные. Технические условия». Для изготовления тюбингов в цехе
изложниц имеется следующая нормативно-техническая документация: технологические
карты, чертежи, технические условия и технологические инструкции.
Для каждой детали разрабатывают технологические карты (см. приложение А).
В них указывают: наименование и номер чертежа детали; ее массу; массу жидкого
сплава, заливаемого в формы; марку сплава; температуру заливки; способы
изготовления формы и применяемые формовочные материалы; химический состав
сплава и т.д. Обязательно разрабатывается карта эскизов, включающая эскизы
отливки, элементов литейной формы, стержней и собранной формы.
В общем случае стандарты содержат следующие структурные элементы:
титульный лист; предисловие; содержание; введение; наименование; область
применения; нормативные ссылки; термины определения; обозначения и сокращения;
требования; приложения и библиографические данные.
Согласно требованиям к НД на сертифицируемую продукцию, в соответствии с
порядком проведения сертификации в системе ГОСТ Р, НД содержат: требования к
продукции; требования к испытаниям (методы испытаний, правила контроля и т.п.);
требования к маркировке, упаковке, транспортированию, хранению и использованию
продукции по прямому назначению.
Вся нормативная документация в цехе изложниц отвечает целому ряду
требований:
1) документация является системной, то есть структурированной, с четкими
внутренними связями между элементами;
2) документация является комплексной, то есть затрагивает все аспекты
деятельности в системе качества;
3) документация является легко идентифицируемой, то есть каждый
документ системы качества имеет соответствующие наименования и условные
обозначения, позволяющие установить его принадлежность к определенному виду
документов;
4) документация является адресной, то есть предназначенная для
определенной области применения и адресованная к конкретным исполнителям;
5) документация является актуализированной, то есть записываются
изменения (если они есть);
) документация является понятной всем ее пользователем,
руководителям, специалистам, исполнителям, заказчикам и аудитам;
7) документация имеет санкционированный статус, то есть каждый элемент
качества и вся документация в целом утверждены и подписаны полномочными
должностными лицами.
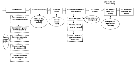
6. Технологический процесс производства (блок-схема)
Сущность получения отливок фасонного литья заключается в том, что
расплавленный и перегретый сплав заданного состава заливается в литейную форму,
внутренняя полость которой с максимальной степенью приближения воспроизводит
конфигурацию и размеры будущего изделия. При охлаждении металл затвердевает и в
твердом состоянии сохраняет очертания той полости, в которую он был залит.
Последовательность технологического процесса получения отливок по
технологической инструкции ТИ 3-303-ЛК-39-2006 «Отливка фасонного литья в цехе
изложниц» приведена на рис.2.
.1 Приготовление формовочных и стержневых смесей, противопригарных
(огнеупорных) красок
Сырье и материалы проходят входной контроль в соответствии с требованиями
ПД МРК 3-46-01.
Входному контролю подлежат: формовочные, связующие и вспомогательные
материалы, а также шихтовые материалы.
К формовочным материалам относятся все материалы, используемые для
изготовления разовых форм и стержней. Различают исходные формовочные материалы
и формовочные смеси. Основными исходными материалами является песок (пески
формовочные) и глина (глина Берлинского ГОК других поставщиков, глина
бентонитовая), вспомогательные - связующие вещества и добавки (графит литейный
кристаллический, жидкое стекло, патока техническая, мелясса, тальк). Все эти
материалы с нормативной документацией представлены в приложении Б.
Составляющими металлической шихты являются: жидкий чугун, чугун чушковый
передельный, лом серого чугуна, стальной лом и отходы (обрезь), ферромарганец,
ферросилиций, известняк. Все эти материалы с нормативной документацией
представлены в приложении Б.
Технология приготовления формовочных, песчано-глинистых и жидкостекольных
смесей, применяемых в цехе изложниц, соответствует ТИ 3-303-ЛК-43. Состав,
физико-механические свойства формовочных и стержневых смесей соответствует ТИ
3-303-ЛК-43.Ответственный за приготовление формовочных смесей - мастер
смесеприготовительного отделения.
Состав, физико-механические свойства и технология приготовления
противопригарных паст, применяемых в цехе изложниц, соответствует ТИ
3-303-ЛК-43.Технология приготовления противопригарных красок соответствует ТИ
3-303-ЛК-43. Ответственный за приготовление противопригарных красок - сменный
мастер участка формовки фасонного литья.
.2 Изготовление стержней
Стержни изготавливают ручным способом из жидкостекольной смеси в
стержневых ящиках на стержневом участке. Подготовленный стержневой ящик
наполняется жидкостекольной смесью, которая уплотняется ручной трамбовкой. В
среднюю часть стержневого ящика укладывается проволочный каркас в соответствии
с технологической картой (приложение А).
Для отвердения смеси используется продувка стержня углекислым газом (СО2)
через вентиляционные каналы в смеси стержневого ящика. Время продувки стержня
указывается в технологической карте. Проверка затвердевания стержня проводится
твердомером по-сырому для формовочных и стержневых смесей.
Готовый стержень извлекают и устанавливают на этажерку, передают при
помощи мостового крана на участок формовки.
Ответственный за изготовление стержней - старший мастер участка фасонного
литья.
.3 Изготовление форм
Качество формы зависит от состава смеси, ее плотности и распределения
плотности по объему формы.
Фасонное литье получают заливкой металла в форму, изготовленные с
применением песчано-глинистой смеси. Форма состоит из нижней и верхней
полуформы.
Рис.2. Схема получения отливок в цехе изложниц
Продолжение рис.2. Схема получения отливок в цехе изложниц
Комплект модельно-опочной оснастки включает в себя:
- модель верхней полуформы с подмодельной плитой;
- модель нижней полуформы с подмодельной плитой;
- опоки для верхних полуформ;
- опоки для нижних полуформ.
Перед началом работы сменный мастер проверяет исправность модельной
оснастки в соответствии с требованиями СТП МРК 7. Не применяются в работе
модели с дефектами поверхности.
Ответственный за подготовку оснастки к работе - сменный мастер участка
формовки фасонного литья.
.3.1 Формовка нижней полуформы
Очищают подмодельную плиту с моделью низа от формовочной смеси и пыли.
Натирают модель графитом для предотвращения прилипания формовочной смеси к
модели. Устанавливают на подмодельную плиту опоку низа по штырям.
С помощью пескомета ПН-40 набивают опоку формовочной смесью. Окантовывают
подмодельную плиту с опокой на 180о и устанавливают на подкладки, обеспечивающие
горизонтальность.
Краном поднимают модель с плитой из нижней полуформы, затем крючками
вытаскивают объемные части модели.
Проверяют плотность набивки при помощи твердомера по-сырому для
формовочных и стержневых смесей. Плотность набивки лежит в пределах от 70 до 80
единицах.
Подорванные участки заделывают тем же формовочным составом, пришпиливают
гвоздями длиной от 100 до 120 мм и проглаживают гладилкой.
Затем устанавливают стержни. Зазоры заделывают формовочным составом.
Проглаживают полуформу с помощью гладилки. Выбивают порядковый номер отливки.
Подготовленную форму красят графито-тальковой краской в два слоя с
провяливанием между слоями 15-20 мин. Плотность краски для первого слоя лежит в
пределах от 1,10 до 1,20 г/см3, для второго слоя - от 1,40 до 1,45 г/см3.
Краску наносят с помощью пульверизатора и помочки.
.3.2 Формовка верхней полуформы
Очищают подмодельную плиту с моделью верха от формовочной смеси и пыли.
Натирают модель графитом для предотвращения прилипания формовочной смеси к
модели.
Устанавливают по месту модели стояка и выпоров. Пескометом ПН-40 набивают
полуформу формовочной смесью. Убирают модели стояка и выпоров.
Окантовывают подмодельную плиту с опокой на 180о и устанавливают на
деревянные брусья - подставки, обеспечивающие горизонтальность. Удаляют скобы с
клиньями, краном поднимают модель с подмодельной плитой из верхней полуформы.
Затем выполняют операции в соответствии с формовкой нижней полуформы,
начиная с проверки плотности набивки.
Ответственный за формовку - мастер участка формовки фасонного литья.
.4 Сушка элементов формы
При установке полуформ на тележку камерного сушила проставляют между ними
прокладки высотой не менее 250 мм. В разное время года сушку полуформ
производят по графикам (рис.3, рис.4).
Исполнение режима сушки фиксируется термопарами, установленными в
камерных сушилах.
Процесс сушки форм состоит из трех периодов: нагрева, выдержки и
охлаждения. В первый период, период нагрева, прогревается вся масса формы. При
этом температуру в сушиле медленно поднимают и принимают меры к тому, чтобы
меньшее количество газов выходило из сушила. Умеренная температура и удержание
влаги в атмосфере печи ведут к уменьшению скорости испарения влаги с
поверхностных слоев формы и способствуют ее общему прогреву.
Второй период характеризуется быстрым подъемом температуры до
максимального значения и выдержкой при этой температуре в течение
установленного времени. Происходит интенсивное испарение влаги с поверхности
формы и приток ее из нижележащих слоев формы к поверхности.
Третий период сушки характеризуется медленным охлаждением сушила до
установленной температуры разгрузки при выключенной подаче горячих газов. В
этот период происходит также полное высушивание формы за счет тепла,
накопленного формой и сушилом во время первого и второго периодов сушки.
Процесс сушки форм и стержней в сушилах связан с движением газов в печи -
конвекцией. Чем интенсивнее движение газов, тем лучше и быстрее они отдают
тепло формам или стержням и тем скорее отводится влага от сушила. Это ускоряет
процесс сушки.
По окончании режима сушки формовщик проверяет степень просушенности
формы: с помощью специального устройства «коловорот». Значение остаточной влаги
в формовочной смеси на глубине 80-100 мм должно быть не более 0,5%. В противном
случае, форму ставят в сушило для дальнейшей просушки.
Ответственный за сушку форм - мастер газового участка.
.5 Сборка форм
После сушки полуформы передают на участок сборки.
Просушенные нижние полуформы устанавливают на подкладки (рельсы)
горизонтально. Очищают с помощью пылесоса нижние полуформы от формовочной
смеси.
Мастер тщательно осматривает полуформы на наличие дефектов и принимает
решение о дальнейшем использовании. Затем устанавливает стержни в форму. Формы
собирают непосредственно перед заливкой.
Устанавливают стержни в форму, температура формы лежит в пределах от 60оС
до 100оС. В теплый период формы с такой температурой перекрашивают и дают
хорошо подсохнуть 30-40 минут; в холодный период при той же температуре их не
перекрашивают. Формы собирают непосредственно перед заливкой. Собранные формы
стоят не более 60 минут до заливки.
Окантовывают верхнюю полуформу на 180о. Собирают верхнюю полуформу с
нижней по штырям или по болвану, зачековывают между собой полуформы в четырех
местах по периметру.
Устанавливают на одну из форм пробницу для заливки проб чугуна на
механические испытания.
Ответственный за сборку форм - мастер участка формовки фасонного литья.
.6 Выплавка металла
Выплавка чугуна осуществляется в индукционных печах ИЧТ-10 в соответствии
с требованиями ТИ ЛК 1-08, либо в дуговой печи ДСП-12Н3 в соответствии с
требованиями ТИ 3-303-ЛК-41.
В холодный период года производится модифицирование металла для
исключения отбела отливок. Модифицирование производится при выпуске чугуна из
печи. Модификатор подают на струю металла, выпущенного в ковш.
Расчет шихты на заданный химический состав осуществляет старший мастер
плавильного участка, он же регистрирует расчет в плавильном журнале. Плавильщик
регистрирует в журнале:
- дату, номер плавки, номер заливаемых форм, марку чугуна;
- время заливки, начала и конец плавления, выпуска металла;
- заданный химический состав чугуна;
- шихту и материалы (с указанием количества), отданные в
завалку и в доводку в печь;
- химический состав промежуточных и ковшевых проб.
Ответственный за выплавку металла - старший мастер плавильного участка.
.7 Заливка форм
Перед заливкой форм зеркало металла тщательно очищают от шлака деревянным
скребком и производят замер температуры чугуна в ковше при помощи термопары
погружения ТУ 311-0226258.018. Температура металла перед заливкой форм должна
быть от 1280оС до 1340оС.
Для заливки форм фасонных отливок используют поворотный ковш.
Литниковую воронку держат полной в течение всего времени заливки, не
прерывая струю металла во избежание спаев. Рекомендуемая и наиболее оптимальная
скорость заливки форм соответствует времени заполнения формы от 30 до 90
секунд.
От каждой плавки заливают одну форму проб на механические испытания или
на микроструктуру в соответствии с требованиями технических условий, чертежа.
Ответственный за заливку фасонных отливок - старший мастер плавильного
участка.
.8 Выдержка литья в форме и выбивка
Формы остывают на участке заливки не более двух часов, а затем они
передаются мостовым краном на конвейер, где происходит дальнейшее охлаждение
отливок в форме.
Краном снимают залитую форму с конвейерной тележки, устанавливают на одну
из четырех секций выбивной решетки и производят выбивку отливки из формы и
выбивку формовочного состава из опок.
Опоки передают на участок формовки. Отливки отправляют на участок обрубки
фасонного литья.
Ответственный за выбивку фасонного литья - мастер участка формовки.
.9 Обрубка отливок
Краном раскладывают отливки на участке обрубки, удаляют выпоры, питатели
и обрубают от пригара, заусенцев, заливов.
Краном окантовывают отливки с высотой не более 1 м на «мягкую постель».
Не допускаются соударения отливок во время кантовки во избежание механических
повреждений.
Обрубают внутреннюю поверхность отливок.
Дефекты, подлежащие исправлению, исправляют согласно ТИ 3-313-С-151.
Ответственный за обрубку отливок фасонного литья - мастер участка обрубки.
.10 Приемка литой заготовки
Приемка готового литья проводится в соответствии с требованиями СТО МРК
СМК 2-320-8.2-02-2006, по техническим условиям и чертежам.
.11 Транспортирование и хранение
Тюбинги транспортируются транспортом всех видов в соответствии с
правилами перевозки грузов, действующими на транспорте данного вида, и
техническими условиями погрузки и крепления грузов.
Условия хранения тюбингов в части воздействия климатических факторов
соответствуют условиям хранения 8 (ОЖЗ) по ГОСТ 15150.
Погрузка и крепление тюбингов на соответствующем транспорте
осуществляется согласно схеме размещения и крепления груза, разработанной
предприятием-изготовителем или заказчиком, согласованной с железной дорогой или
Госавтоинспекцией.
При выполнении операций по погрузке и выгрузке, укладке в штабели и
разборке предусматриваются мероприятия, предупреждающие механические
повреждения тюбингов. Операции проводятся плавно, без ударов и толчков,
сбрасывание тюбингов друг на друга недопустимо.
Тюбинги складируются и хранятся на подкладках, на открытых площадках при
температуре воздуха от минус 50 оС до плюс 50 оС.
Условия хранения тюбингов обеспечивают товарный вид, качество и сохранность
антикоррозионного покрытия.
Срок хранения тюбингов составляет два года. При хранении тюбингов более
двух лет решение о возможности их применения принимает заказчик.
Ответственный за транспортирование отливаемой продукции - мастер участка
обрубки и начальник смены.
7. Требования к идентификации и прослеживаемости продукции
Идентификация и прослеживаемость продукции выполняется в соответствии с
требованиями СТП СМК 2-320-7.5-01-2003.
Цель идентификации - обеспечение прослеживаемости материалов (сырья),
продукции в процессе производства и готовой продукции.
Идентификация материалов (сырья), продукции в процессе производства,
обеспечивает возможность:
- определять марку, плавку (партию) используемого в
производстве материала;
- определять стадию выполнения заказа;
- определять место и время появления дефектной продукции;
- определять местонахождения всего объема продукции с
выявленным дефектом;
- производить незамедлительный отзыв, изоляцию и учет дефектной
продукции;
- производить оперативный и систематизированный анализ причин
дефектов для выборки корректирующих действий.
Прослеживаемость продукции достигается за счет:
- использования сопроводительных документов (сертификатов,
паспортов плавки, маршрутные и операционные карты и т.д.);
- использования утвержденных схем движения сертификатов на
получаемые материалы, заготовки, металлоконструкции, оборудование, сырье и
т.д.;
- нанесения маркировки на объекты идентификации (клеймение,
маркировка краской, крепление на продукции бирок);
- организацией хранения металла, заготовки и готовой продукции
на складах ЦПП.
Прослеживаемость обеспечивает получение следующей информации:
- сроки и объемы поступления материалов (сырья);
- сроки производства продукции, включая ее происхождение по
всем стадиям производственного процесса;
- качественные характеристики материалов (сырья), продукции в
процессе производства и готовой продукции;
- параметры технологических процессов при производстве
продукции, требуемые действующей нормативной документацией и контролируемые при
помощи средств измерений;
- местонахождение продукции в процессе производства;
- сроки выполнения заказа и отгрузки потребителю и т.д.
8. Метрологическое обеспечение технологического процесса
Метрологическое обеспечение технологического процесса представлено в
приложении В.
Применяемые средства измерений исправны. Средства измерений, попадающие в
сферу государственного метрологического контроля и надзора, проходят проверку в
органах государственной метрологической службы.
Метрологическое обеспечение в цехе изложниц проходит в соответствии с СТО
МРК СМК 8.2-02-2006 «Система менеджмента качества. Мониторинг и измерение.
Контроль продукции. Виды и порядок проведения» и СТП СМК 2-320-7.6-04-2003
«Система менеджмента качества. Управление устройствами для мониторинга и
измерений. Порядок осуществления метрологического контроля и надзора».
9. Методы контроля соблюдения технологии
Методы контроля соблюдения технологии представлено в приложении Г.
Контроль технологии предусматривает:
- проверку качества и геометрических размеров тюбингов;
- контроль за работу оборудования;
- контроль соответствующей продукции нормативным документам.
10. Управление несоответствующей продукцией
Если отливка классифицирована работниками участка технического контроля
цеха изложниц как несоответствующая продукция, то действия персонала определены
требованиями СТП СМК 2-320-8.3-01-2005 «Система менеджмента качества.
Управление несоответствующей документацией».
За качество выпускаемой продукции отвечает предприятие - изготовитель, а
в подразделении - руководитель подразделения.
Несоответствующая продукция является следствием неудовлетворительной
организации производства, проектирования и разработки технологии на
изготовление продукции, работы оборудования, нарушения технологии в процессе
изготовления продукции, поставки сырья несоответствующего качества.
Основными целями управления несоответствующей продукции является:
- предотвращение непреднамеренного использования
несоответствующей продукции в производстве;
- предотвращение непреднамеренной поставки несоответствующей
продукции потребителю;
- избежание избыточных затрат, связанных с доработкой
несоответствующей продукции.
Несоответствующая продукция выявляется:
- при входном контроле сырья и материалов;
- при подготовке производства и в процессе производства;
- при операционном и приемочном контроле;
- при испытании продукции;
- при складировании, хранении и отгрузке готовой продукции;
- при проверках исполнения технологической дисциплины (обходы
по проверке технологии, по качеству, при ревизии оснастки и т.д.);
- при использовании продукции у потребителя;
- при разработке и постановке продукции на производство.
11. Техническое обслуживание и ремонт средств
технологического оснащения
Ремонт оборудования в цехе изложниц производится по системе
технологического обслуживания и ремонтов в соответствии с «Положением о
техническом обслуживании и ремонтах механического оборудования металлургических
предприятий».
Ремонт и профилактику оборудования в цехе изложниц проводят по
утвержденным графикам. Графики являются действующими.
На предприятии предусматривается ремонт двух типов: текущий и
капитальный. Причем, основным видом ремонтом направленным на восстановление
работоспособности оборудования является текущий ремонт, так как при
своевременном и качественном выполнении текущего ремонта оборудование
безотказно работает на протяжении всего межремонтного времени.
Планирование ремонта производится на год и на месяц. Графики
технологического обслуживания и ремонта соответствуют утвержденным нормативным
документам.
Ответственность за технического обслуживание и ремонт оборудования несут
сменные мастера и рабочие. Капитальный ремонт выполняется ремонтной службой,
завершение оформляется актом приемки оборудования, результат фиксируется в
журнале ремонта оборудования. Результаты технического обслуживания и контроля
за состоянием оборудования фиксируется в журнале простоев.
Контроль качества работ в процессе капитального ремонта осуществляют
механик цеха, мастера и бригадиры цеха. Приемка основных производственных
агрегатов после капитального ремонта производится комиссией, назначаемой
директором или заместителем директора предприятия, и фиксируется
приемочно-сдаточным актом, который утверждается директором или главным
инженером.
Ремонт опок и моделей осуществляется на участке подготовки производства.
Работы, выполняемые по ремонту оснастки, записываются в журнале учета
технологической оснастки (форма №60-Ц.изл.).
При невозможности ремонта силами цеха технологическая оснастка выводится
из работы в соответствии с требованиями СТП МРК 7 и направляется в
соответствующий цех.
12. Методики испытаний и измерений
Форма, внешний вид тюбингов, качество их обработки, консервация
поверхностей, наличие литейных дефектов и качество их исправления, наличие
маркировки проверяется визуально.
Геометрические размеры контролируются средствами контроля и
универсальными средствами измерений. Средства контроля и универсальные средства
измерений приведены в приложении Д.
Массу тюбингов определяют взвешиванием с точностью до 1 кг (приложение
Д).
Химический состав чугуна определяют по ГОСТ 22536.0-22536.5, 22536.7.
Методы определения механических свойств чугуна выполняются в соответствии
с ГОСТ 27208.
Шероховатость обработанных поверхностей тюбингов проверяют по рабочим
образцам в соответствии с требованиями ГОСТ 2789.
В наличие имеются аттестованные методики испытаний, проводимых в
лаборатории (приложение Д). Изготовитель разрабатывает и поддерживает в рабочем
состоянии и документированные методики контроля и проведения испытаний.
Для контроля качества и приемки тюбингов проводят следующие основные
категории испытаний:
- приемосдаточные;
- периодические.
1 Приемосдаточные испытания
Приемосдаточные испытания проводятся отделом технического контроля
предприятия-изготовителя.
Приемосдаточные испытания проводятся партиями. В состав партии входят
тюбинги, изготовленные предприятием из одной плавки. В условиях установившегося
технологического процесса в партию входят не более 200 штук тюбингов, отлитых в
течение одной смены.
При приемосдаточных испытаниях тюбинги подвергаются:
ü Сплошному контролю:
) основные параметры и размеры тюбинговых колец и тюбингов соответствуют
чертежам;
2) точность отливки соответствует ГОСТ 26645;
) допускаемые и предельные отклонения указываются в чертежах;
) не допускаются неслитины, недоливы, трещины холодные и горячие,
сквозная пористость, снижающие несущую способность и водонепроницаемость;
) ужимины, раковины, утяжины и спаи допускаются в том случае, если
расстояние между ними более 80 мм;
) отливки тюбингов очищаются от формовочной смеси, остатков
литниковой системы и замеров;
) допускаются исправления дефектов замазкой и заваркой;
) каждый тюбинг имеет маркировку: а) номер плавки; б) порядковый
номер отливки; в) типа тюбинга; г) логотип завода изготовителя; д) клеймо
«ОТК»;
) размер шрифта маркировки указывается в ГОСТ 2.304.
ü Выборочному контролю:
) тюбинги отливаются из чугуна марки СЧ20 по ГОСТ 1412;
2) механические свойства чугуна соответствуют ГОСТ 1412.
Выборочный контроль на соответствие химического состава, механических
свойств выполняется на одном образце от каждой партии. Результаты выборочного
контроля распространяются на всю партию.
Контроль массы тюбингов осуществляется не менее чем на двух тюбингах
каждого типоразмера при запуске производства, а также после замены или ремонта
модельного комплекта и станочного оборудования. Если при испытаниях обнаружены
тюбинги, несоответствующие требования настоящего стандарта, то допускается
проводить повторные испытания.
Заказчик имеет право проводить контроль качества тюбингов, применяя
методы испытания. По требованию заказчика предприятие-изготовитель обязан
предоставить ему результаты испытаний.
2 Периодические испытания
Периодические испытания проводятся при установившемся производстве, при
подготовке к очередной аттестации качества продукции, проводимой на
предприятии, но не реже одного раза в 3 года.
Фактические значения и нарушения контролируемых параметров регистрируют в
журнале пооперационного контроля и журнале «Красного света».
13. Определение причин
возникновения дефектов по диаграмме Парето
Построим диаграмму по видам дефектов. Эти дефекты были собраны с апреля
по сентябрь 2006 год.
Разработаем контрольный листок для регистрации данных с перечислением
видов собираемой информации. Контрольный листок представлен в таблице 1.
Таблица 1 - Контрольный листок регистрации данных
|
Обознач
|
Виды дефектов
|
Группы данных
|
Итоги по видам дефектов
|
|
А
|
Ужимины
|
//// //// //// //// ////
//// //// //// //// //// //// //// //// //// //// //// //// //// //// ////
//// //// //// //// //// //// //// //// //// //// //// //// //// //// ////
//// //// //// //// //// //// //// //// //// //// //// //// //// //// ////
//// //// //// //// //// //// //// //// //// //// //// //// //// //// ////
//// //// //// //// //// //// /
|
356
|
|
Б
|
Земляные зазоры
|
//// //// //// //// ////
//// //// //// //// //// ////
|
55
|
|
В
|
Усадочные раковины
|
//// //// //// //// ////
//// //// //// //// //// //// //// //// //// //// //// //// //// //// ////
//// //// //// //// //// //// //// //// //// //// //// //// //// //// ////
//// //// //// //// //// //// //// //// //// //// //// //// //// //// ////
//// //// //// //// //// //// //// //// //// //// //// //// //// //// ////
//// //// //// //
|
342
|
|
Г
|
Шлаковые раковины
|
///
|
3
|
|
Д
|
Трещины
|
//// //// //// //// ////
//// //// //// //// //// //// //// //
|
62
|
|
Е
|
Газовые раковины
|
//// //// //// //// ////
//// //// //// //// //// //// //// //// //// //// //// //// //// //// /
|
96
|
|
Ж
|
Пригар
|
//
|
2
|
|
З
|
Механические повреждения
|
//// ////
|
10
|
|
И
|
Недолив, неслитина
|
//// //// //// //// ////
//// //// /
|
36
|
|
П
|
Прочие
|
//// //// //// ////
|
20
|
|
ИТОГО
|
|
|
982
|
Проранжируем данные, полученные по каждому проверяемому признаку, в
порядке значимости. Группу «Прочие» следует проводить в последней строке вне
зависимости от того, насколько большим получилось число (таблица 2).
Таблица 2 - Таблица данных для построения диаграммы Парето
|
Виды дефектов
|
Итоги по видам дефектов
|
Накопленная сумма числа
дефектов
|
Процент числа дефектов по
каждому признаку в общей сумме
|
Накопленный процент
|
|
Ужимины
|
356
|
356
|
36,3
|
36,3
|
|
Усадочные раковины
|
342
|
698
|
34,8
|
71,1
|
|
Газовые раковины
|
96
|
794
|
9,8
|
81
|
|
Трещины
|
62
|
856
|
6,3
|
87,2
|
|
Земляные зазоры
|
55
|
911
|
5,6
|
93
|
|
Недолив, неслитина
|
36
|
947
|
3,7
|
96,4
|
|
Механические повреждения
|
10
|
957
|
1
|
97,5
|
|
Шлаковые раковины
|
3
|
960
|
0,3
|
97,8
|
|
Пригар
|
2
|
962
|
0,2
|
98
|
|
Прочие
|
20
|
982
|
2
|
100
|
|
ИТОГО
|
982
|
-
|
100
|
-
|
Построим столбиковую диаграмму (диаграмму Парето) (рис.5).
Рис. 5 Диаграмма Парето
Построим кумулятивную кривую на рис.5. Для этого на вертикалях, соответствующих правым концам каждого
интервала на горизонтальной оси, наносим точки накопленных процентов и соединяем
их между собой отрезками прямых.
Причины возникновения и меры предупреждения этих дефектов представлено в
таблице 3.
Таблица 3 - Пороки отливок
|
Наименование порока
|
Характерные признаки
|
Причины возникновения
|
Меры предупреждения
|
|
Ужимины
|
вмятина, узкая канавка на
поверхности отливки, заполненная формовочной смесью и прикрытая слоем металла
|
наличие трещин на
поверхности формы неравномерное и сильное уплотнение формы низкая
газопроницаемость и плохая вентиляция формы повышенное содержание глины
повышенное объемное расширение материала формы при нагреве низкая
деформационная способность материала формы недостаточная скорость заливки
формы высокая температура заливки высокая газотворность формы
|
обеспечение качественного
изготовление формы обеспечение равномерного уплотнения на заданном
технологическом уровне повышение газопроницаемости и вентиляции формы
снижение содержания глины за счет применения бентонитов снижение объемного
расширения материала формы за счет замены свежего песка отработанной
формовочной смесью увеличение деформационной способности путем применения
песков с рассредоточенной зерновой основой увеличение площади питателей
снижение температуры заливки снижение органических добавок и влаги в смеси
применение рифления поверхности формы
|
|
Усадочные раковины
|
открытые или закрытые
пустоты с сильно шероховатой поверхностью со следами дендритной структуры, с
грубокристаллическим строением
|
нарушение условий
направленного затвердевания недостаточный объем металла в прибыли и
недостаточная высота прибыли неправильная установка прибылей высокая
температура заливки неправильный подвод металла низкая скорость заливки при
подборе металла снизу
|
корректировка конструкции
детали, применение напусков, внутренних и наружных холодильников изменение
размеров и конструкции прибылей правильный выбор мест установки прибылей
снижение температуры заливки применение подвода металла под прибыль, в
толстостенные части отливки повышение скорости заливки
|
Из диаграммы Парето видно, что два дефекта (ужимины и усадочные раковины)
нужно устранять в цехе изложниц, так как на них приходится 70-80 % материальных
потерь. Поэтому очень важно выделять основные причины потерь от брака.
Заключение
В данной курсовой работе я описала краткую характеристику ЗАО «МРК», цеха
изложниц и конкурентов данной продукции.
Определила номенклатуру показателей качества, необходимых и достаточных
для проведения оценки качества (геометрические параметры, химический состав,
механические свойства) по СТО 51478097-002-2006 и ГОСТ 1412-85.
Провела анализ нормативных и технических документов на изготовление
продукции. В цехе имеется в наличии вся необходимая нормативная документация,
которая вовремя обновляется.
Рассмотрела ряд элементов производства, влияющих на качество готовой
продукции. А также описала процедуры контроля за состоянием технологического
оборудования, осуществляемые в цехе изложниц, и описала виды технологического
контроля продукции в процессе производства, осуществляемые согласно
технологическим инструкциям и соответствующим нормативным документам.
Определила причины
возникновения дефектов по диаграмме Парето. Такая диаграмма
позволяет наглядно представить величину потерь в зависимости от различных
дефектов и сосредоточиться на устранении этих причин.
Список используемых источников
1 ГОСТ 1412-85 Чугун с пластинчатым графитом для
отливок. Марки
2 СТП СМК 2-320-7.5-01-2003 Система менеджмента
качества. Производство и обслуживание. Идентификация и прослеживаемость
3 СТО МРК СМК 8.2-02-2006 Система менеджмента качества.
Мониторинг и измерение. Контроль продукции. Виды и порядок проведения
4 СТП СМК 2-320-8.3-01-2005 Система
менеджмента качества. Управление несоответствующей продукцией
5 СТО 51478097-002-2006 Тюбинги
чугунные. Технические условия
6 ТИ 3-303-ЛК-39-2006 Отливка фасонного
литья в цехе изложниц
7 Технология литейного производства: Учеб. /Б.С.Чуркин,
Э.Б.Гофман, С.Г.Майзель, А.В.Афонаскин, В.М.Миляев, А.Б.Чуркин,
А.А.Филиппенков; Под ред. Б.С.Чуркина. Екатеринбург: Изд-во Урал. гос. проф.-
пед. ун-та, 2000. 662 с.
8 Рашников В.Ф., Салганик В.М., Шемшурова Н.Г.
Квалиметрия и управление качеством продукции: Учеб. пособие. - Магнитогорск:
МГТУ им.Г.И.Носова, 2000. - 184 с.
9 [1] #"796405.files/image004.gif">
Методы контроля соблюдения технологии

Перечень средств измерений и средств контроля
