Гидродинамические исследования газовых скважин и применение их на месторождении Южно-Луговское
Содержание
Реферат
Перечень сокращений, условных обозначений, символов, единиц и
терминов
Введение
. Общая часть
.1 Общие сведения о месторождении
.2 Геолого-геофизическая характеристика месторождения
.2.1 Характеристика геологического строения
.2.2 Основные параметры горизонтов
.2.3 Физико-химические свойства и состав пластового газа,
воды
.2.4 Анализ результатов гидродинамических исследований
скважин и пластов, их продуктивной и энергетической характеристик
.2.5 Запасы свободного газа
. Техническая часть
.1 Обоснование конструкций фонтанных подъёмников и устьевого
оборудования скважин месторождения Южно-Луговское
.2 Теоретические основы проведения гидродинамических
исследований газовых скважин
.2.1 Цели и задачи исследований пластов и скважин
.2.2 Подготовка скважины к газогидродинамическим
исследованиям
.2.3 Гидродинамические исследования на стационарном режиме.
Технология проведения исследований
.2.4 Исследования скважин на нестационарных режимах.
Технология снятия кривых восстановления давления
. Проектная часть
.1 Способы обработки результатов исследований на стационарных
режимах
.1.1 Стандартная обработка результатов исследований
.1.2 Обработка результатов исследований при неточном
определении пластового давления
.1.3 Обработка результатов исследований при неточном
определении забойного давления
.2 Обработка результатов исследований
.3 Обработка гидродинамических исследований скважин на
нестационарных режимах фильтрации
.4 Выводы по проведенному расчету
. Экономическая часть
.1 Формирование издержек производства добычи газа на
месторождении Южно-Луговское
.2 Расчет затрат на исследование скважин
. Безопасность и экологичность проекта
.1 Опасные и вредные производственные факторы
.2 Правила безопасности при подготовке к исследованиям
.3 Правила безопасности в процессе проведения исследования
скважин
.4 Мероприятия по обеспечению экологической безопасности
.5 Расчет концентрационных пределов распространения пламени
для смесей горючих газов
Заключение
Список используемой литературы
Приложения
Приложение А
Приложение Б
Приложение С
Реферат
Данная выпускная квалификационная работа посвящена гидродинамическим
исследованиям на месторождении Южно-Луговское и состоит из 5 разделов, имеет 17
рисунков, 22 таблицы, 2 приложения.
В первом разделе рассматриваются общие сведения о месторождении,
геолого-физическая характеристика месторождения, физико-химические свойства и
состав пластового газа, воды.
Во втором разделе проводится анализ обоснование конструкций фонтанных
подъёмников и устьевого оборудования скважин месторождения, теоретические
основы проведения гидродинамических исследований газовых скважин и их
технология.
В третьем разделе произведены расчеты: обработка результатов исследований
на стационарный режимах фильтрации и расчёт параметров пласта при неустановившемся
режиме.
В четвертом разделе - экономическая часть, произведен сравнительный
экономический анализ в применении двух технологий замера давления при
проведении исследований.
В пятом
разделе - безопасность и экологичность проекта, рассматриваются мероприятия по
обеспечению безопасности технических систем и производственных процессов,
правила безопасности при подготовке и в процессе проведения исследований, а
также оценка эффективности мероприятий по обеспечению экологической
безопасности.
Перечень сокращений, условных обозначений, символов, единиц и
терминов
ГДИС - гидродинамические исследования скважин
ГМ - газовое месторождение
ИД - индикаторная диаграмма
КИП - контрольно-измерительные приборы
ДИКТ - диафрагменный измеритель критического сечения
КВД - кривая восстановления давления
ОГУП - областное государственное унитарное предприятия
ЕСН - единый социальный налог
ФОТ - фонд оплаты труда
ПДК - предельно допустимая концентрация.
ППБ - правила пожарной безопасности.
ПУЭ - правила условий эксплуатации.
УКПГ - установка комплексной подготовки газа
ОАО - открытое акционерное общество
Введение
В районе ведётся разработка четырёх малых газовых месторождений Анивской
группы: Южно-Луговское, Восточно-Луговское, Заречное и Благовещенское. Газ
используется для теплообеспечения административного центра района (с 1985 г.),
а также посёлка Троицкое (с октября 2000 г.), расположенного в 25 км к
северо-востоку от центра Анивской группы месторождений, и газоснабжения пиковой
котельной областного центра (с начала отопительного сезона 2002-2003 г. г.) - в
37 км к северо-востоку от центра Анивской группы месторождений. Планируется
перевод на анивский газ одного котла Южно-Сахалинской ТЭЦ-1, при доведении
годового объёма добычи газа до 100-120 млн.м3.
Южно-Луговское газовое месторождение было открыто в 1974 году в
результате бурения и испытания поисковой скважины № 1 Юл. Золоторыбное
месторождение открыто в 1983 году в результате бурения поисковой скважины № 2
Зл. Первоначальные запасы газа по месторождению неоднократно пересматривались.
После проведенных дополнительных работ было уточнено строение ранее
разведанных Южно-Луговского и Золоторыбного газовых месторождений и выявлено,
что они представляют собой единую антиклиналь, осложнённую двумя поперечными
разрывами.
В настоящее время разработка Южно-Луговского месторождения ведётся
девятью скважинами: 7 Зл, 8 Зл, 9 Зл, 10 Зл, 11 Юл, 12 Юл, 13 Юл, 14 Юл, 16 Юл,
эксплуатация которых сопровождается скапливанием на забоях пластовой воды. Для
очистки забоев производится периодическая продувка скважин. Кроме того,
эксплуатация проводится в условиях, способствующих формированию и отложению
кристаллогидратов, способных образовать пробки в стволах скважин и шлейфах. Для
предотвращения данного явления производится ингибирование сырого газа при
помощи метанола.
Важнейшие источники информации о газоносном пласте и скважинах газового
месторождения - газогидродинамические методы исследования газовых,
газоконденсатных и водяных скважин при стационарных и нестационарных режимах
фильтрации. Результаты этих исследований необходимы при определении запасов
газа и конденсата, проектировании и анализе разработки месторождений,
составлении проектов обустройства, установлении технологических режимов
эксплуатации скважин, оценки эффективности геолого-технических мероприятий,
проводимых на скважинах и т. д.
Задачей данного дипломного проекта является рассмотрение основных методов
обработки результатов гидродинамических исследований скважин на стационарных и
нестационарных режимах.
Расчет экономической эффективности использования способа определения
давления при проведении исследований позволит определить наиболее экономичный
вариант - применение глубинного манометра либо метода с замером статического
давления на устье.
1. Общая часть
.1 Общие сведения о месторождении
Южно-Луговское месторождение относятся к Анивским газовым месторождениям,
разрабатываемым в настоящий период. Оно расположено в южной части острова
Сахалин, в северо-восточной прибрежной полосе полуострова Крильон и приурочено
к юго-западной части Сусунайской низменности, (рисунок 1A - Обзорная карта района; приложение
А)
В административном отношении месторождение располагается на территории
Анивского района Сахалинской области РФ. С районным центром - г. Анива. С юга
на север, вдоль восточной границы площади месторождения Южно-Луговское проходит
автотрасса Таранай-Анива-Холмск. Ближайшими к месторождению Южно-Луговское
населёнными пунктами являются районный центр г. Анива и пос. Огоньки, отстоящие
от контура месторождения на расстоянии, соответственно, 5 и 6 км.
Рассматриваемое месторождение расположено в бассейне нижнего течения наиболее
крупной реки Южного Сахалина - Лютоги. Естественную гидросеть района, помимо
Лютоги, представляют её притоки - реки и ручьи Заречный, Люда, Луговой, Весёлый
и др., а также ручьи, самостоятельно впадающие в залив Анива - Колхозный,
Горный и др.
Орографически Южно-Луговское месторождение, за исключением западной
границы площади, приурочивается к равнинной прибрежной низменности. Это плоская
заболоченная, пологая, слабоволнистая поверхность с локальным развитием
неглубоких (длиной 2,5 - 3 м) задернованных оврагов. Абсолютные высоты ее не
превышают 15 - 18 м. Западным ограничением месторождения Южно-Луговское
является подножие восточных склонов Камышового хребта.
В сейсмическом отношении Анивский район относится к восьмибальной зоне по
шкале Меркале. Сейсмостанция в г. Южно-Сахалинске в течение года регистрирует
несколько толчков силой 3 - 4 балла.
Климат района муссонный с проявлениями морского (преимущественно в
периоды межсезоний). Морозный период устанавливается в конце ноября и длится до
начала апреля. Устойчивый снежный покров - с середины декабря до середины
апреля. Высота его на равнине не превышает одного метра, в распадках -
достигает двух и более метров. Лето короткое, дождливое. Преобладающим
направлением ветров в течение года является юго-западное. Средняя скорость
ветра в зимние месяцы 3,6 - 3,8 м/с, в летние месяцы 2,2 - 2,3 м/с.
Среднегодовая температура 4 - 5 0 С.
Экономически район достаточно освоен, особенно в сельскохозяйственном
отношении.
1.2 Геолого-геофизическая характеристика
месторождения
.2.1 Характеристика геологического строения
Изученный в Анивском прогибе геологический разрез снизу вверх представлен
породами складчатого основания палеозой-мезозойского, а отложения собственно
прогиба - верхнемелового и кайнозойского возрастов.
Верхнемеловые отложения (К2) вскрыты рядом скважин, где они представлены
тёмно-серыми аргиллитами и алевролитами. Ряд исследователей выделяют здесь
быковскую и красноярковскую свиты, но соотношение и объёмы этих свит не
установлены.
Кровля верхнемеловых отложений в пределах Южно-Луговской складки
составляет 2 - 2,5 км.
Традиционно в кайнозойском разрезе района выделяется два подразделения:
- нерасчленённые олигоцен-миоценовые отложения, включающие
аракайскую свиту олигоцена, а также холмскую и невельскую свиты миоцена;
- миоцен-плиоценовые отложения маруямской свиты.
Олигоцен-нижнемиоценовые отложения представлены нерасчленённой толщей,
включающей в себя аракайскую (Р3ar),
Холмскую (N1hl) и невельскую (N1nv) свиты. Сложены они
вулканогенно-осадочными, реже нормально осадочными породами: туфоалевролитами,
туфопесчаниками, алевролитами, аргиллитами с прослоями и линзами туфов,
туффитов и песчаников.
Туфоалевролиты тёмно-серые с коричневым оттенком, крепкие. Туфопесчаники
тёмно-серые с коричневым оттенком, от мелко до крупнозернистых, крепко
сцементированные. Алевролиты серые от тонко до мелкозернистых, крепкие,
трещиноватые, с песчаной примесью, линзами угля, включениями углистого
аргиллита, обломками раковин, туфогенные. Аргиллиты тёмно-серые, крепкие, с
многочисленными плоскостями скольжения. Туфы и туффиты серые или тёмно-серые,
алевритовые с тонкими трещинами, заполненными кварцем. Песчаники серые или
светло-серые, от мелко до крупнозернистых, крепкие, туфогенные.
Вскрытая толщина комплекса на Южно-Луговском месторождении составляет от
200 до 400 м.
Верхней миоцен-плиоценовые (маруямская свита (N1-2mr))
отложения с угловым и стратиграфическим несогласием залегают на нерасчленённой
толще невельско-холмско-аракайского горизонта. По литологическому составу и
режиму осадконакопления отложения подразделяются на две подсвиты:
нижнемаруямскую (N1-2mr1) и верхнемаруямскую (N1-2mr2).
Нижнемаруямская подсвита (N1-2mr1) вскрыта всеми скважинами. Содержит
залежи газа. Литологически разрез представлен тонким переслаиванием туфогенных
песчано-алевритовых и глинистых пород. Породы плохо отсортированы,
характеризуются высокой открытой пористостью и низкой проницаемостью. В разрезе
нижнемаруямской подсвиты выделяются ряд пластов, толщины которых составляют от
10 - 15 до 80 - 100 м. В составе пластов-коллекторов преобладают плохо
отсортированные алевролиты, содержащие примеси псаммитовых и пелитовых фракций;
песчаники плохо и среднеотсортированные с примесью алевритоглинистых фаций. Как
правило, пласты имеют сложное строение, подразделяясь на ряд пропластков.
Толщина подсвиты составляет 600 - 800 м.
Верхнемаруямская подсвита (N1-2mr2) залегает на нижнемаруямской с
размывом подстилающих горизонтов. Подсвита представлена толщей
слабосцементированных песчаников, алевролитов и песков и прослоями глин.
Толщина подсвиты составляет 600 - 670 м.
Четвертичные отложения (Q) на
площади развиты повсеместно, покрывая сплошным чехлом коренные породы. Представлены
они элювиальными и алллювиально-болотными отложениями. Толщина современных
отложений местами достигает первых десятков метров.
Южно-Луговское газовое месторождение приурочено к одноименной локальной
антиклинальной структуре, которая входит в состав Луговской антиклинальной
зоны. В рассматриваемых пределах Луговская антиклинальная зона является
горст-антиклинальной. Восточное дизъюнктивное ограничение - взбросонадвиг 3
представляется вторичным, образованным под воздействием взбросонадвига 1 (Центрально-Сахалинского
разлома - ЦСР). Вместе с тем западная образующая горст-антиклинали - нарушение
4 отделяет Луговскую от интенсивно дислоцированной приразломной зоны ЦСР. Таким
образом, Луговская антиклинальная зона сформирована как область с умеренным проявлением
пликативно-разрывной тектоники. Она ориентирована в субмеридиональном
направлении и состоит из нескольких локальных складок (с юга на север):
Восточно-Луговская, Южно-Луговская, Заречная, Благовещенская, Луговская,
Лютогская, Северо-Луговская. Имеется ряд оснований предполагать дальнейшее
продолжение к югу этой антиклинальной зоны.
Антиклинальные структуры хорошо выражены по отложениям нижнемаруямского
подгоризонта и превращаются чаще всего в структурную террасу по отложениям
верхнемаруямского подгоризонта. Структурный план по отложениям
невельско-холмско-аракайского горизонтов недостаточно изучен.
В Южно-Луговском месторождении выделяются три блока: Золоторыбный,
Центральный и Северный, причём Золоторыбный блок ранее выделялся как отдельное
месторождение, (рисунок 4A -
Структурная карта по кровле XIIIб
пласта; приложение А) В результате проведённых в 2000 году ОАО «Востокгеология»
геологоразведочных работ (сейсморазведка 2D и поисковое бурение) было установлено, что Золоторыбное
месторождение является южным тектоническим блоком Южно-Луговской структуры.
Дизъюнктивное обособление блока от центральной части Южно-Луговской структуры
существует только по самым нижним продуктивным пластам (снизу вверх): XIIIб, XIIIа и XIIб.
Подразделение Южно-Луговской антиклинальной структуры на тектонические
блоки утрачивается вверх по разрезу. Разрыв 7, разделяющий Золоторыбный и
Центральный блоки, затухает к подошве XIIа пласта. Разрыв 6, разделяющий Центральный и Северный блоки, затухает к
подошве Х горизонта, и выше по разрезу месторождение уже является единой
антиклинальной складкой. При этом разрыв 6 по своему действию для XI пласта аналогичен дизъюнктивному
разрушению 7, экранирующему газоносность пласта XIIа, (рисунок 2A - Геологический разрез по профилю скважин 3-
ЗЛ-7-ЗЛ-5А-12-ЮЛ-1-ЮЛ-13-ЮЛ-15-ЮЛ и рис. 3A - Условные обозначения; приложение А)
Северный блок, начиная с IХ
горизонта вверх по разрезу, представляет собой свод Южно-Луговской структуры, в
пределах которого расположены не ограниченные разрывами залежи пластов: III, IV, V, VI, VII, VIII.
На севере Южно-Луговская структура кулисно сочленяется с Заречной
структурой, являющейся контрастным и значительным по размерам локальным
поднятием, а на юге с давно изученной Восточно-Луговской структурой.
1.2.2 Основные параметры
горизонтов
Южно-Луговское месторождение является многопластовым и содержит залежи
газа в отложениях нижнемаруямского подгоризонта на глубине 700 - 1400 м.
Газонасыщенными являются: III, IV, V, VII, IX, Xa, XI, XI-2, XIIа, XIIб, XIIб-1, XIIб-2, XIIIа,
XIIIб пласты, сложенные алевритопесчаными
породами. Тип коллектора - поровый. Их основные характеристики приводятся в
таблице 1A - Характеристика залежей газа;
приложение А
Пласт XIIIб. Установлено две залежи этого
пласта:
- в Золоторыбном блоке - по данным испытания в колонне и в
соответствии с материалами ГИС (С1),
- в Северном блоке - по данным ГИС (С2).
Золоторыбный блок. Залежь газовая, пластовая, сводовая, ограниченная
разрывами. Размеры залежи составляют 2,4 × 1,2 км, высота - 61 м. Площадь
газоносности 1529 тыс. м2, объём газонасыщенных пород - 18613 тыс. м3. Общая
толщина колеблется от 12 до 23 м, эффективная и газонасыщенная толщины - 0-21,8
м, средняя газонасыщенная толщина - 12,2 м.
ГВК залежи пласта XIIIб в
пределах Золоторыбного блока принимается на отметке -1385 м.
Северный блок. Залежь газовая, пластовая, тороподобная, с севера и юга
ограниченная разрывами. Размеры залежи составляют 0,5 ×
0,7 км, высота - 27 м.
Площадь газоносности 276,1 тыс. м2, объём газонасыщенных пород - 2300 тыс. м3.
Общая толщина колеблется от 21 до 25 м, эффективная и газонасыщенная толщины -
0-17,1 м, средняя газонасыщенная толщина - 8,3 м.
ГВК залежи пласта XIIIб в
пределах Северного блока принимается на отметке -1292 м.
Пласт XIIIа. Наличие газовых залежей этого
пласта установлено во всех трёх блоках месторождения данными испытания скважин
в колонне, которым соответствуют материалы ГИС; это залежи с запасами категории
С1.
Золоторыбный блок. Залежь газовая, пластовая, сводовая, ограниченная
разрывами. Размеры залежи составляют 2,4 × 1,5 км, высота - 68 м. Площадь
газоносности 1758,6 тыс. м2, объём газонасыщенных пород - 27321 тыс. м3. Общая
толщина колеблется от 20 до 29 м, эффективная и газонасыщенная толщины - 0-25,8
м, средняя газонасыщенная толщина - 15,5 м.
ГВК залежи пласта XIIIa в
пределах Золоторыбного блока принимается на отметке - 1368 м.
Центральный блок. Залежь газовая, пластовая, сводовая, ограниченная
разрывами. Размеры залежи составляют 0,9 × 1,35 км, высота - 44 м. Площадь
газоносности 553 тыс. м2, объём газонасыщенных пород - 7477 тыс. м3. Общая
толщина колеблется от 20 до 28 м, эффективная и газонасыщенная толщины - 0-18
м, средняя газонасыщенная толщина - 13,5 м.
ГВК залежи пласта XIIIa в
пределах Центрального блока устанавливается на отметке -1324 м.
Северный блок. Залежь газовая, пластовая, сводовая, ограниченная
разрывами. Размеры залежи составляют 0,7 × 1,3 км, высота - 58 м. Площадь
газоносности 707,5 тыс. м2, объём газонасыщенных пород - 9169 тыс. м3. Общая
толщина колеблется от 19 до 27 м, эффективная и газонасыщенная толщины - 0-19,1
м, средняя газонасыщенная толщина - 12,9 м.
ГВК залежи пласта XIIIa
Северного блока принимается на отметке минус 1293 м.
Пласт XIIб-2. Наличие газовой залежи данного
пласта в Золоторыбном блоке установлено по результатам испытания в колонне
скважины №2 Золоторыбной и по соответствующим показаниям ГИС в разрезе этой
скважины. Запасы газа по залежи отнесены к категории С1, что подтверждается
установлением газоносности пласта ХIIб-2 данными ГИС ещё в ряде скважин Золоторыбного блока.
Залежь газовая, пластовая, сводовая, ограниченная разрывами. Размеры
залежи составляют 2,5 × 1,5 км, высота - 58 м. Площадь
газоносности 1841,5 тыс. м2, объём газонасыщенных пород - 11105 тыс. м3. Общая
толщина колеблется от 18 до 23 м, эффективная и газонасыщенная толщины - 0-9,6
м, средняя газонасыщенная толщина - 6,03 м.
ГВК залежи пласта ХIIб-2
Золоторыбного блока принимается на отметке -1337 м.
Пласт XIIб-1. Наличие газовой залежи пласта ХIIб-1 в Золоторыбном блоке определяется
только на основании интерпретации данных ГИС, запасы по залежи отнесены к
категории С2.
Залежь газовая, пластовая, сводовая, ограниченная разрывом. Размеры
залежи составляют 1,9 × 0,6 км, высота - 24 м. Площадь
газоносности 484,4 тыс. м2, объём газонасыщенных пород - 2015 тыс. м3. Общая
толщина колеблется от 9 до 11 м, эффективная и газонасыщенная толщины - 0-9,4
м, средняя газонасыщенная толщина - 4,2 м.
ГВК залежи пласта ХIIб-1
Золоторыбного блока принимается на отметке -1284 м.
Пласт XIIб. Наличие двух газовых
залежей пласта ХIIб с разными
уровнями ГВК в Центральном и Северном блоках Южно-Луговского месторождения
установлено данными испытания скважин в эксплуатационной колонне, которым
соответствуют материалы ГИС; это залежи с запасами категории С1.
Центральный блок. Залежь газовая, пластовая, сводовая, ограниченная
разрывами. Размеры залежи составляют 0,8 × 1,7 км, высота - 68 м. Площадь
газоносности 804 тыс. м2, объём газонасыщенных пород - 5819 тыс. м3. Общая
толщина колеблется от 21 до 37 м, эффективная и газонасыщенная толщины - 0-10,5
м, средняя газонасыщенная толщина - 7,2 м.
ГВК залежи пласта ХIIб
Центрального блока принимается на отметке минус 1303 м.
Северный блок. Залежь газовая, пластовая, сводовая, ограниченная
разрывами. Размеры залежи составляют 0,7 × 1,4 км, высота - 52 м. Площадь
газоносности 834,3 тыс. м2, объём газонасыщенных пород - 6352 тыс. м3. Общая
толщина колеблется от 28 до 36 м, эффективная и газонасыщенная толщины - 0-12,8
м, средняя газонасыщенная толщина - 7,6 м.
ГВК залежи пласта ХIIб
Северного блока принимается на отметке -1257 м.
Пласт XIIa. Наличие двух газовых
залежей пласта ХIIа с разными
уровнями ГВК в Центральном и Северном блоках Южно-Луговского месторождения, как
и для залежей пласта ХIIб,
установлено данными испытания скважин в колонне, которым соответствуют
материалы ГИС; это залежи с запасами категории С1.
Центральный блок. Залежь газовая, пластовая, сводовая, ограниченная
разрывами. Размеры залежи составляют 1,8 × 1,7 км, высота - 61 м. Площадь
газоносности 1522 тыс. м2, объём газонасыщенных пород - 4844 тыс. м3. Общая
толщина колеблется от 22 до 26 м, эффективная и газонасыщенная толщины - 0-5,5
м, средняя газонасыщенная толщина - 3,2 м.
ГВК залежи пласта ХIIа
Центрального блока принимается на отметке минус 1261 м.
Северный блок. Залежь газовая, пластовая, сводовая, ограниченная
разрывами. Размеры залежи составляют 0,8 × 1,3 км, высота - 39 м. Площадь
газоносности 781,2 тыс. м2, объём газонасыщенных пород - 2425 тыс. м3. Общая
толщина колеблется от 21 до 26 м, эффективная и газонасыщенная толщины - 0-5,4
м, средняя газонасыщенная толщина - 3,1 м.
ГВК залежи пласта ХIIа
Северного блока принимается на отметке -1212 м.
Пласт XI-2. В результате анализа
тектонических построений предполагается, что действие разрыва 6 (рисунок 2А -
Геологический разрез по профилю скважин 3- ЗЛ-7-ЗЛ-5А-12-ЮЛ-1-ЮЛ-13-ЮЛ-15-ЮЛ и
рис. 3А - Условные обозначения; приложение А) вызвало формирование в
Центральном блоке изолированной газовой залежи в средней и нижней частях XI горизонта при водоносности верхов
его разреза. Это доказано данными испытания в колонне скважины № 5 Анивской
пласта XI-2 (с получением притока сухого газа
5,7 тыс. м3/сут. через штуцер диаметром 2 мм) и XI-1 (с получением притока пластовой воды) и соответствующими
показаниями ГИС. Залежь пласта XI-2 отнесена к резервуару с запасами категории
С1.
Залежь газовая, пластовая, сводовая, ограниченная разрывами. Размеры
залежи составляют 1,6 × 1,7 км, высота - 54 м. Площадь
газоносности 1033,6 тыс. м2, объём газонасыщенных пород - 9001 тыс. м3. Общая
толщина колеблется от 8 до 20 м, эффективная и газонасыщенная толщины - 0-20 м,
средняя газонасыщенная толщина - 8,7 м.
ГВК залежи пласта ХI-2
Центрального блока принимается на отметке минус 1214 м.
XI
пласт. В пределах Северного блока Южно-Луговского месторождения по данным ГИС
скважин №№ 11 и 13 Южно-Луговской устанавливается наличие сводовой
«водоплавающей» залежи газа, категория запасов - С2.
Залежь газовая, сводовая, водоплавающая, ограниченная разрывами. Размеры
залежи составляют 0,8 × 0,5 км, высота - 9 м. Площадь
газоносности 245,01 тыс. м2, объём газонасыщенных пород - 659 тыс. м3. Общая
толщина колеблется от 23 до 28 м, эффективная и газонасыщенная толщины - 0-23,8
м, средняя газонасыщенная толщина - 2,69 м.
ГВК залежи XI горизонта Северного
блока принимается на отметке минус 1137 м.
Пласт Ха. Газоносность данного пласта установлена в пределах Северного
блока Южно-Луговского месторождения в результате испытания в колонне скважины
№1 Южно-Луговской при соответствующих показаниях ГИС по четырём скважинам.
Залежь отнесена к резервуару с запасами категории С1.
Залежь газовая, пластовая, сводовая, с севера и юга ограниченная
разрывами. Размеры залежи составляют 1,0 × 0,8 км, высота - 22 м. Площадь
газоносности 605,4 тыс. м2, объём газонасыщенных пород - 4090 тыс. м3. Общая
толщина колеблется от 20 до 25 м, эффективная и газонасыщенная толщины - 0-17,1
м, средняя газонасыщенная толщина - 6,8 м.
ГВК залежи Xa горизонта
Северного блока определяется на отметке минус 1067 м.
IX
горизонт. Его газоносность установлена в пределах Северного блока
Южно-Луговского месторождения в результате испытаний скважин в колонне при
соответствующих показаниях ГИС; это залежь с запасами категории С1.
Залежь газовая, пластовая, сводовая, с севера и юга осложнённая разрывами.
Размеры залежи составляют 1,1 × 1,2 км, высота - 46 м. Площадь
газоносности 798,1 тыс. м2, объём газонасыщенных пород - 15251 тыс. м3. Общая
толщина колеблется от 28 до 34 м, эффективная и газонасыщенная толщины - 0-26,8
м, средняя газонасыщенная толщина - 19,1 м.
ГВК залежи IX горизонта
Южно-Луговского месторождения принимается на отметке -1050 м.
При этом в пределах Центрального блока наличие залежи предполагается
только согласно структурным построениям, и здесь она относится к резервуару с
запасами категории С2.
Залежь газовая, пластовая, водоплавающая, ограниченная разрывом. Размеры
залежи составляют 0,3 × 0,8 км, высота - 20 м. Площадь
газоносности 154,1 тыс. м2, объём газонасыщенных пород - 809 тыс. м3. Общая
толщина колеблется от 33 до 34 м, эффективная и газонасыщенная толщины - 0-27,1
м, средняя газонасыщенная толщина - 5,25 м.
ГВК залежи IX горизонта
Центрального блока принимается на отметке минус 1050 м.горизонт. Его
газоносность установлена в процессе проводки первого ствола скважины №13 Южно-Луговской
(в последующем - скважины №14 Южно-Луговской). Объект не испытывался. Его
ограничения в разрезе определены по интерпретации данных ГИС и в плане -
структурными построениями; залежь VII горизонта - с запасами категории С2.
Залежь газовая, пластовая, сводовая, с севера ограниченная разрывом.
Размеры залежи составляют 1,5 × 1,3 км, высота - 69 м. Площадь
газоносности 1408,8 тыс. м2, объём газонасыщенных пород - 16278 тыс. м3. Общая
толщина колеблется от 39 до 42 м, эффективная и газонасыщенная толщины - 0-20
м, средняя газонасыщенная толщина - 11,55 м.
ГВК залежи VII горизонта Южно-Луговского месторождения определяется
согласно интерпретации данных ГИС на отметке - 947 м.
V горизонт. Его газоносность прогнозируется согласно интерпретации
данных ГИС, то есть запасы залежи относятся к категории С2. По структурным
построениям - залежь газовая, пластовая, сводовая, водоплавающая, с севера
ограниченная разрывом. Размеры залежи составляют 1,3 ×
1,0 км, высота - 49 м.
Площадь газоносности 962,1 тыс. м2, объём газонасыщенных пород - 5840 тыс. м3.
Общая толщина колеблется от 73 до 86 м, эффективная и газонасыщенная толщины -
0-26,9 м, средняя газонасыщенная толщина - 6,1 м.
ГВК залежи V горизонта Южно-Луговского месторождения определяется
согласно интерпретации данных ГИС на отметке -807 м.горизонт. Его газоносность
прогнозируется согласно интерпретации данных ГИС, по состоянию изученности её
запасы отнесены к категории С2. По структурным построениям - залежь газовая,
пластовая, сводовая, с севера ограниченная разрывом. Размеры залежи составляют
1,3 ×
1,0 км, высота - 50 м.
Площадь газоносности 875,4 тыс. м2, объём газонасыщенных пород - 3154 тыс. м3.
Общая толщина колеблется от 4 до 14 м, эффективная и газонасыщенная толщины -
0-5,1 м, средняя газонасыщенная толщина - 3,6 м.
ГВК залежи IV горизонта
Южно-Луговского месторождения определяется согласно интерпретации данных ГИС на
отметке -780 м.
III горизонт. Газоносность этого, самого верхнего в пределах
рассматриваемой площади, номенклатурного горизонта нижнемаруямской подсвиты
установлена при проводке второго ствола скважины №13 Южно-Луговской фиксацией
интенсивного газопроявления. Ограничения залежи в разрезе определялись по
интерпретации данных ГИС и в плане - структурными построениями; залежь III
горизонта также отнесена по изученности к резервуару с запасами категории С2.
Согласно структурным построениям - залежь газовая, пластовая, сводовая,
водоплавающая. Размеры залежи составляют 1,1 × 0,5 км, высота - 25 м. Площадь
газоносности 464,7 тыс. м2, объём газонасыщенных пород - 2158 тыс. м3. Общая
толщина колеблется от 30 до 40 м, эффективная и газонасыщенная толщины - 0-32,5
м, средняя газонасыщенная толщина - 5,3 м.
ГВК залежи III горизонта Южно-Луговского месторождения определяется
согласно интерпретации данных ГИС на отметке -669 м.
В период с 1999 по 2000 гг. на месторождении с отбором керна пробурено
три скважины в Золоторыбном блоке (скважины № 6 Зл, 7 Зл, 8 Зл). Общая проходка
с отбором керна составила 151 м, общий вынос - 88,3 м (59 %). Вынос керна пришелся
на XIIIб, XIIIa, XIIб-2,
XIIб-1 пласты и разделы между XIIб-1 и XIIб-2, XIIб-2
и XIIIa пластами. Литолого-петрофизическое
изучение керна проводилось в лабораториях ВНИГНИ. Результаты исследований
приведены в таблице 2А - Сведения о литолого-физических свойствах пород
продуктивных пластов и покрышек Золоторыбного блока; приложение А.
Газопродуктивный разрез Золоторыбного блока Южно-Луговского месторождения
включает в себя залежи четырёх пластов (снизу вверх): XIIIб, XIIIа,
XIIб-2 и XIIб-1. Толщина этого разреза составляет от 77 м в сводовой области
блока до 102 м на западной периферии залежей.
Исходя из установленных нижних пределов проницаемости и глинистости
произведено деление пород на коллектор - неколлектор, таблица 2А - Сведения о
литолого-физических свойствах пород продуктивных пластов и покрышек
Золоторыбного блока; приложение А.
Средние значения для газонасыщенных частей пластов приведены в таблице 3А
- Характеристика коллекторских свойств газонасыщенности Золоторыбного блока;
приложение А.
Продуктивный разрез Золоторыбного блока залегает в интервале глубин 1285
- 1451 м. Керн изучен в интервале глубин 1299 - 1424 м.
Изученные коллекторы месторождения представлены песчаниками
разнозернистыми, средне-тонко-мелкозернистыми, тонко-мелкозернистыми, мелко-тонкозернистыми,
тонкозернистыми и алеврито-песчаниками.
Обломочная часть пород-коллекторов на 50 - 75 % состоит из кварца, на 15
- 25 % из полевых шпатов, обломки пород составляют 10 - 20 %. Количество
цементирующего материала в коллекторах колеблется от 14,5 до 25,5 %. Большей
частью цемент имеет базальный и поровый тип, реже контактно-пленочный, его
распределение в породе неравномерное. Сложен он кремнисто-глинистым веществом,
который представлен в основном смешаннослойным минералом иллит-смектит с количеством
набухающих слоев до 80 %, в меньшем количестве отмечаются слюда, хлорит,
опал-А, опал-кристобалит и цеолит-клиноптилолит.
Коллекторы месторождения относятся к поровому типу. Основная часть
изученных пород характеризуется низкими фильтрационными свойствами
(проницаемость от 0,00168 до 0,0364 мкм2), но наличие одного определения,
равного 0,0452 мкм2, и незначительная изученность слабо сцементированных пород
позволяет предположить наличие в данном разрезе коллекторов со средними
фильтрационными характеристиками.
Открытая пористость коллекторов характеризуется высокими значениями (23,8
- 32,5 % при насыщении пластовой водой, 23,8 - 30,7 % при насыщении керосином),
что связано со значительным количеством в составе цемента пород
смешаннослойного минерала иллит-смектит с большим количеством набухающих слоев.
Состав цемента также сказался на повышенных значениях (59,2 - 83,2 %)
остаточной водонасыщенности.
Следует особо подчеркнуть чрезвычайно важный момент, что нижние пределы
коллекторских свойств пород-коллекторов, рассчитанные при подсчете запасов,
обосновывались всем массивом данных исследования керна месторождений Анивской
группы и были приняты единые для всех месторождений. Они имеют следующие
значения: проницаемость - 0,001 мкм2; глинистость - 33 % (определена по данным
ГИС), остаточная водонасыщенность - 82,5 %. Нижний предел пористости определен
не был.
Такие значения нижних технологических пределов не вызывают сомнения.
Нижний предел проницаемости, равный 0,001 мкм2, характерен для ряда газовых
месторождений Сахалина. Глинистость, равная 33 %, соответствует нижнему пределу
глинистости для продуктивных одновозрастных отложений о. Сахалин. Значение
нижнего предела остаточной водонасыщенности несколько высоко, это связано с
составом цементирующего материала. Нижний предел для начальной газонасыщенности
коллектора определить не предоставляется возможным из-за не достаточности
исходного материала.
.2.3 Физико-химические свойства и
состав пластового газа, воды
В процессе разведки месторождения при испытании скважин в период с 1975
по год ОАО “Востокгеология” проводился отбор проб газа с целью получения данных
о его компонентном составе и физико-химических свойствах. Пробы отбирались в
интервале глубин 1057 - 1415 м.
Компонентный состав свободных газов определялся методами газо-жидкостной
и газо-адсорбционной хроматографии согласно действующим ГОСТ, физико-химические
свойства рассчитывались по компонентному составу газов. Относительная плотность
газа изменяется от 0,5771 до 0,6010. В составе газов основным компонентом
является метан, содержание которого колеблется в пределах 90,40 - 94,64 %.
Содержание тяжелых углеводородов незначительно и в сумме не превышает 1,23 %
об. Гомологи метана представлены: этаном - 0,06-1,04 %, пропаном - 0-0,18 %,
бутанами - 0-0,09 % и пентанами - 0-0,02 %. Распределение метана и его
гомологов подчиняется ряду: СН4 > С2Н6 > С3Н8 > С4Н10 > С5Н12. В
составе газов присутствуют балластные примеси в значительных количествах: от
5,07 до 9,41 %. Азот является преобладающим компонентом, на долю которого
приходится до 9,01 %, содержание углекислого газа составляет 0 - 1,16 %. Гелий
и водород определялись не во всех пробах. Содержание гелия составляет 0,001 -
0,012 %, водорода 0,001 - 0,027 %.
Коэффициент сжимаемости с глубиной залежей изменяется незначительно: от
0,87 (IX пласт) до 0,88 (XIIIб пласт), объемный коэффициент
снижается соответственно с 0,0086 до 0,0070.
В целом, по составу и физико-химическим показателям отмечается тесная
близость свойств газов всех разведанных залежей, в том числе весьма
незначительное присутствие в них гомологов метана и повышенное содержание
азота.
Согласно геохимической классификации газов газонефтяных залежей (И. С.
Старобинец) свободный газ относится к классу углеводородный сухой (СН4 >75
%, С2Н6+в < 25 %), азотный (N2 -
5-15 %), низкоуглекислый (СО2 < 2 %), низкогелеевый (He <0,1 %). Сероводород в газах
отсутствует.
Вследствие повышенного содержания азота теплотворная способность
исследованных газов не высокая и составляет QB = 33640 - 35280 кДж/м3, QH = 30300 - 31780 кДж/м3. Газы месторождения целесообразно
использовать для среднетемпературных процессов. Применение данного газа в
качестве источника химического сырья не является целесообразным, поскольку газ
обеднен тяжелыми углеводородами, представляющими интерес для нефтехимической
промышленности.
Воды месторождения представлены исследованиями 26 проб в ранее
пробуренных поисково-разведочных скважинах №№ 1 Юл, 4 Юл, 5А Юл, 8 Юл, 1 Зл и 2
Зл. Испытания проводились бригадой ТОО «ГЕЛИКС». Методика вскрытия и опробования
водоносных объектов была аналогичной для газовых пластов. Отбор проб проводился
в поверхностных условиях с устья при фонтанировании скважин. Основные сведения
о пластовых водах приведены в таблице 4А - Свойства и ионный состав пластовой
воды (Северный блок); приложение А.
Подземные воды Южно-Луговского месторождения согласно гидродинамической
расчленённости приурочены ко второму (II) водоносному комплексу Сусунайского артезианского бассейна. Данный
комплекс представлен песчано-алеврито-глинистыми породами нижнемаруямского
подгоризонта (верхний миоцен), толщина которого достигает 700 м. Чередование в
разрезе комплекса выдержанных по простиранию проницаемых пластов и глинистых
водоупоров предопределило существование в его недрах гидродинамического режима
замедленного водообмена, когда гидравлическая связь подземных вод с дневной
поверхностью происходит только в областях их питания и разгрузки.
Невысокая водообильность (дебит скважин 0,5 - 8,4 м3/сут.) пород II комплекса обусловлена низкими
фильтрационными показателями его коллекторов. Но на отдельных участках
(скважина 5А Юл) получены притоки воды 18 - 28 м3/сут. самоизливом, что
свидетельствует о высокой продуктивности скважины и вскрытой ей части разреза.
Рассматриваемое месторождение тяготеет к окончанию короткого транзитного
пути метеогенных вод, стекающих с северо-западных отрогов Южно-Камышовского
хребта в направлении акватории Анивского залива. Этот подземный поток
инфильтрационных вод, обладающих градиентом напора до 10 - 15 м/км в принципе
является разрушающим по отношению к углеводородным залежам. Однако
присутствующие в разрезе II
комплекса диагональные и субширотные дизъюнктивные разрушения создали барьеры
фронтальному стоку подземных вод и сформировали полузакрытые от вымывания
участки.
Представляется, что сохранившиеся газовые залежи месторождения обязаны не
только тектоническим экранам, но, возможно, в большей мере существованием в
недрах продуктивного комплекса на изучаемой площади встречного (по отношению к
инфильтрационному стоку) элизионного напора подземных вод, отжимаемых из
прогибов Анивского залива. Другими словами, рассматриваемое месторождение
приурочено к гидродинамическому барьеру, сформированному вдоль стыка
инфильтрационных и элизионных вод Сусунайского субмаринного осадочного бассейна.
Поэтому в разрезе месторождения повсеместно встречены как инфильтрогенные
(преимущественно гидрокарбонатнонатриевого - ГНК - типа), так и седиментогенные
(хлоркальциевого - ХК - типа) воды. Но по ионному составу пластовые воды в
основном хлоридные натриевые. В отношении гидрокарбонатов наблюдается площадное
изменение с некоторым снижением их содержания (от 1,1 - 1,4 г/л до 0,6 - 1 г/л)
в южном направлении, что обусловлено преобладанием роли вод ХК типа в составе
пластовых вод. Все подземные воды месторождения малосульфатные (1 - 99 мг/л),
но в их концентрации также наблюдается тенденция снижения их количества от
Северного блока к Золоторыбному.
Смешанность в пределах месторождения подземных вод разного генезиса
подчеркивается и малым диапазоном изменения коэффициента метаморфизма вод, rNa / rCl = 0,96 - 1,05.
В содержании специфических компонентов (йода до 15 мг/л, брома до 35
мг/л, бора до 150 мг/л) обращает на себя внимание повышенная концентрация бора.
Состав водорастворённых газов преимущественно метановый с примесью
углекислого газа (до 2,4 %). Тяжелые углеводороды присутствуют в ничтожном
количестве (доли процента).
Пластовые воды месторождения относятся к слабощелочным (pH = 7,1 - 8,0) и жестким (сумма солей
кальция и магния составляет 10 - 30 мг-экв.).
Геотермический режим месторождения характеризуется повышенными
(относительно геотемпературного фона) значениями температур (50 - 52 0С) в
разрезе продуктивного комплекса. Соответственно и средний геотермический
градиент на Южно-Луговском месторождении составляет 36 0С/км.
При разработке залежей, помимо газонапорного режима, следует учитывать
серьёзное влияние водонапорного режима, создаваемого напором инфильтрационных
вод. Выражаться он будет (в зависимости от тектонической экранированности) в
основном во фланговом подпоре газовых скоплений. Позитивный тыловой подпор с
юга и юга-востока, осуществляется в основном элизионными водами. Например,
скважина 5А Юл, вскрывшая в продуктивном разрезе напорные воды (самоизлив с
избыточным давлением) ХК типа является показателем проявления водонапорного
режима за счет напорного потенциала элизионных вод. Но недостатком данного
режима является (при отборах газа) поступление ограниченных объемов отжимных
вод и, как следствие, отставание во времени процесса поддержания пластового
давления.
1.2.4 Анализ результатов гидродинамических
исследований скважин и пластов, их продуктивной и энергетической характеристик
Гидродинамические исследования залежей месторождения проводились с 1975
г. и по настоящее время, было выполнено 42 исследований в 13 скважинах (№№ 1
Юл., 5А Юл., 11 Юл., 12 Юл., 13 Юл., 14 Юл., 16 Юл., 2- Зл., 2 бис-Зл., 7-Зл.,
8-Зл., 9-Зл., 10-Зл). В результате обработки данных по 9 продуктивным залежам IX, Xа, XI-2, XIIа, XIIб, XIIб-1,
XIIб-2, XIIIа и XIIIб пластов
определены коэффициенты фильтрационного сопротивления, гидро- и
пьезопроводность.
Исследования скважин проводились по методу смены стационарных режимов
фильтрации. При исследовании, вся продукция из скважины поступала в
вертикальный сепаратор, где происходило разделение жидкости и газа. Жидкость из
сепаратора поступала в мерную ёмкость, а газ проходил через прувер и сжигался
на факеле. На каждом режиме работы скважины замерялись давления на устье,
прувере и в сепараторе образцовыми манометрами, а температура в этих точках
замерялась лабораторными термометрами. Пластовое и забойное давления замерялись
глубинными манометрами, а температуры на забое - максимальным термометром.
Также пластовые давления рассчитывались по статическому давлению на устье скважин.
Дебит газа рассчитывался по давлению и температуре на прувере. По
полученным дебитам газа, пластовым и забойным давлениям, графически определены
параметры уравнения притока. Дебит жидкости замерялся по времени наполнения
мерной ёмкости. Проницаемость пласта определялась по коэффициенту «А» из
уравнения притока и по коэффициенту «В» полученному в результате обработки
кривой нарастания забойного давления.
С 2001 г. исследования скважин выполнялись сотрудниками ОАО
«Востокгеология» и некоторые данные этих исследований вызывают сомнения,
поэтому по некоторым скважинам были пересчитаны коэффициенты фильтрационных
сопротивлений. Сводная таблица анализа результатов исследований по состоянию на
1.01.05 г. приводится в таблице 5 - Результаты исследований скважин и пластов;
приложение А. Полученные в результате исследований и их обработки коэффициенты
фильтрационного сопротивления изменяются в пределах А = 20 - 600
кгс2/(тыс.м3/сут.); В = 0,37 - 79,2 [кгс2/(тыс.м3/сут.)]2. Наблюдается
ухудшение фильтрационных характеристик по данным исследованиям в Северном блоке
XIIб пласта (скв. №14 Юл) и XIIIа, XIIIб пластам Золоторыбном блоке (скв. №7 Зл, 8 Зл).
Величины пластовых давлений приближаются к гидростатическим, значения их
изменяются от 10,91 МПа до 13,79 МПа по месторождению, таблица 5 - Результаты
исследований скважин и пластов; приложение А.
Пластовая температура возрастает с глубиной от 37оС до 49оС.
Скважины отрабатывались на 4-16 режимах (2мм-9мм), дебиты при этом
изменялись от 7,2 тыс. м3/сут. до 29,4 тыс. м3/сут. при депрессии 2,17-7,19
МПа.
В процессе исследований и разработки месторождения содержимое
породоуловителя при исследовании большинства скважин указывает на наличие на
отдельных режимах гидратов, воды, реже песка. Судить о характере изменения
фильтрационных сопротивлений в призабойной зоне и в пласте затруднительно, так
как постоянного учета выносимой жидкости и мехпримесей не проводился. Нужно
отметить, что за период эксплуатации газовых залежей по скважинам выполнен
недостаточный комплекс газодинамических исследований.
1.2.5 Запасы свободного газа
По Южно-Луговскому месторождению утверждены Протоколом № 311 заседания
ЦКЗ МПР РФ от 1.12.03 года.
Начальные запасы газа составляют:
по категории С1 - 1776 млн. м3,
по категории С2 - 321 млн. м3
На 1.01.05 года накопленная добыча газа категории С1 составляет 122 млн.
м3 и потери 10 млн. м3 по категории С2 (VII пласт Северный блок).
Остаточные запасы свободного газа на 1.01.05 года составляют:
по категории С1 - 1654 млн. м3
по категории С2 - 311 млн. м3
Запасы газа и подсчётные параметры по пластам и блокам приводятся в
таблице 6А - Сводовая таблица подсчётных параметров и запасов; приложение А
2. Техническая часть
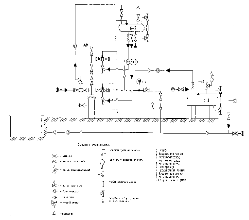
.1 Обоснование конструкций фонтанных подъёмников
и устьевого оборудования скважин месторождения Южно-Луговское
Устья скважин оборудованы стандартными фонтанными арматурами типа АФК
3-65х21 и АФК 2-65х21 по ГОСТ 13846-89 “ Арматура фонтанная и нагнетательная”
(рисунок 5Б - Технологическая схема обвязки устья скважины Южно-Луговское;
приложение Б). Выбор фонтанной арматуры был сделан исходя из ожидаемых значений
рабочего давления и объемов добываемой продукции.
До установки на устье скважины фонтанная арматура должна быть опрессована
в собранном виде на давление, предусмотренное в паспорте. После установки
фонтанной арматуры на устье производится повторная ее опрессовка, на
статическое давление скважины. Обвязка скважины должна предусматривать
возможность работы как по насосно-компрессорным трубам так и по затрубному
пространству, для чего трубное и затрубное пространство соединены со шлейфом
через клапан-отсекатель. Клапан-отсекатель отключает скважину при резком
понижении давления в трубопроводе в случае его механического повреждения или в
случае потери пропускной способности при образовании гидратов и исключает
пребывание шлейфа под статическим давлением. Для аварийного или планового
задавливания скважины перед ремонтом предусматривается установка на шлейфах в
100 м от устья специального кранового узла с задвижкой для подключения
задавочного агрегата. Газовые скважины должны быть оборудованы продувочной
линией и свечой для осуществления следующих операций:
- продувка шлейфа при ремонтных работах или разгидрачивании,
удаление жидкости
- продувка трубного или затрубного пространства при вытеснении
задавочной жидкости после ремонта скважины
- отработка скважины при освоении
- исследования скважины с помощью прувера
При обустройстве газовых скважин продувочная свеча выполняется с
небольшим уклоном к горизонту и выводится в защищенный от ветра котлован, расположенный
не менее 100 м от устья скважины. Конец продувочной свечи оснащается фланцевым
соединением для монтажа прувера при исследовании скважины.
Ввод метанола на устье скважины рекомендуется производить через
метанольницу, изготовленную из кислородного баллона, оборудованного надлежащей
переключающей арматурой. Для хранения метанола и заполнения метанольницы в 20 м
от скважины, устанавливается емкость объемом 1500 л. Вся арматура управления
находится в арматурном киоске, который запирается на замок с целью исключения
доступа посторонних лиц. Все операции по работе с метанолом рассчитаны на
присутствие двух операторов. В целях исключения возможности употребления в
качестве спиртового напитка метанол должен быть предварительно разбавлен в
отношении 1:1000 одорантом или 1:100 керосином и красителем темного цвета.
2.2 Теоретические основы проведения
гидродинамических исследований газовых скважин
.2.1 Цели и задачи исследований пластов и
скважин
Исследование скважин проводят в процессе разведки, опытной и промышленной
эксплуатации с целью получения исходных данных для определения запасов газа,
проектирования разработки месторождений, обустройства промысла, установления
технологического режима работы скважин, обеспечивающего их эксплуатацию при
оптимальных условиях без осложнений и аварий, оценки эффективности работ по
интенсификации и контроля за разработкой и эксплуатацией.
Исследование пластов и скважин осуществляется гидродинамическими и
геофизическими методами. При помощи гидродинамических методов находят, как
правило, средние параметры призабойной зоны и более удаленных участков пласта.
Гидродинамические методы исследования включают изучение условий движения газа в
пласте и стволе скважины.
Гидродинамические методы определения параметров пласта основаны на решении
так называемых обратных задач гидрогазодинамики и подразделяются на
исследования при стационарных и нестационарных режимах фильтрации.
Методы исследования скважин могут быть подразделены на следующие виды:
) испытания в условиях стационарной фильтрации газа при различных режимах
работы скважины;
) испытания в условиях нестационарной фильтрации газа, которые в свою
очередь состоят из обработки:
- кривых восстановления давления во время остановки скважины;
- кривых перераспределения дебита газа при постоянном давлении
на забое или устье;
- кривых перераспределения забойного давления при постоянном
дебите газа.
По своему назначению испытания газовых скважин подразделяются на
следующие виды:
) первичные исследования проводятся на разведочных скважинах после
окончания бурения. Их назначение состоит в выявлении добываемых возможностей
скважины, т. е. максимально допустимого дебита, который может быть получен,
исходя из геолого-технических условий, оценки параметров пласта и установлении
первоначальных рабочих дебитов для опытной эксплуатации;
) текущие исследования применяют для установления и уточнения
технологического режима работы и текущей проверки параметров призабойной зоны
пласта и скважины (один раз в год или чаще, в зависимости от условий работы скважин);
) контрольные исследования осуществляются периодически с целью проверки
качества текущих исследований, определения параметров пласта для составления
проекта разработки и анализа разработки месторождения;
) cпециальные исследования проводятся перед остановкой скважины на ремонт
или выходе из ремонта, перед консервацией скважины и при расконсервации, до и
после работ по интенсификации притока газа. К специальным также относятся
испытания газоконденсатных скважин и испытания, проводимые с целью выяснения
влияния засорения призабойной зоны глинистым раствором, а также испытания по
определению скопления жидкости в стволе и призабойной зоне при различных
условиях работы скважины.
2.2.2 Подготовка скважины к
газогидродинамическим исследованиям
Все скважины после завершения буровых работ, цементажа, перфорации и
обустройства необходимыми забойными и устьевыми оборудованием подлежат
освоению, т.е. замене глинистого раствора водой, а затем продувке в атмосферу с
постепенным переходом на работу с газом. Освоение скважины - это процесс,
имеющий непосредственное отношение к предполагаемой методике испытания скважин
и обработке полученных результатов. Режим освоения скважины должен быть выбран
в зависимости от механических и фильтрационных свойств пласта, близости подошвенной
или краевой воды, физических свойств бурового раствора, использованного при
вскрытии продуктивного пласта, от возможности образования гидратов, песчаных
или глинисто-песчаных пробок и от многих других факторов.
Дебит продувки, устьевое, затрубное и межколонное давления и температуры
газа должны быть фиксированными. Фиксируется в обязательном порядке и
продолжительность продувки с целью оценки потерь газа и конденсата в процессе
продувки и для выбора методики обработки кривой восстановления давления, снятой
при остановке после продувки. Продувка - освоение скважины существенно влияет
на форму начального участка кривой восстановления давления. Продувка скважины
без предварительно оцененного значения депрессии на пласт может привести к
подтягиванию к скважине конуса подошвенной воды и к обводнению скважины.
Продувка скважины без предварительной оценки режима эксплуатации скважины может
привести к разрушению призабойной зоны и образованию глинисто-песчаных,
песчаных пробок, а также к образованию гидратов в призабойной зоне пласта и в
стволе скважины. Поэтому перед продувкой скважины следует детально ознакомиться
с геолого-физическими, термобарическими данными скважины. В соответствии с
ожидаемыми дебитами следует выбрать конструкцию забойного и устьевого
оборудования, диаметр и глубины спуска фонтанных труб, диаметр диафрагмы,
исходя из ожидаемого устьевого давления.
Подготовка скважины к газогидродинамическому исследованию ведется в
зависимости от назначения исследования (первичное, текущее, специальное) и
объема требуемой информации; от геологических особенностей залежи, состава и
количества ожидаемого газа, воды и конденсата, твердых примесей; от возможности
образования гидратов, устойчивости продуктивного пласта; от конструкции
скважины и применяемых глубинных приборов; от степени освоения месторождения,
т.е. от наличия наземных коммуникаций по сбору и осушке газа и др.
Оборудование устья скважины для проведения
газогидродинамических исследований в зависимости от стадии освоения
месторождения, их цели и назначения, характеристики залежи проводится в
основном по двум схемам (рисунок 6Б - Оборудование устья скважины, не
подключенной к газосборному пункту; рисунок 7Б - Оборудование устья скважины,
подключенной к газосборному пункту; приложение Б).
Устье скважины, не подключенной к промысловому газосборному пункту перед
газогидродинамическим исследованием, оборудуется лубрикатором, образцовыми
манометрами, сепаратором, измерителем расхода, термометрами и выкидной линией
для факела. В зависимости от намеченной программы возможны некоторые изменения
отдельных узлов этой схемы. В частности, если предполагается проведение
глубинной дебитометрии, шумометрии или измерения забойного давления и
температуры приборами с дистанционной регистрацией измеряемых величин, то
вместо обычного лубрикатора устанавливается лубрикатор для спуска приборов на
кабеле.
Если в добываемом газе не ожидается значительного количества влаги, и нет
необходимости спуска глубинных приборов для определения забойного и пластового
давления, то эти давления определяются расчетным путем по устьевым замерам
давления. В этом случае нет необходимости оборудовать устье скважины
лубрикатором. Как правило, названный случай на практике встречается на
неглубоких газовых месторождениях, небольших глубинах пласта, при отсутствии
подошвенной воды, отсутствии условий образования жидкостной или песчаной
пробки, при незначительном содержании тяжелых компонентов углеводородов в
составе пластового газа и др.
Наиболее распространенная схема обвязки устья скважин, подключенных к
промысловому газосборному пункту, предусматривает индивидуальное испытание
каждой из них. Такая схема обвязки требует оборудования устья скважины
лубрикатором, образцовыми манометрами, термометрами и подключения исследуемой
скважины к линии испытания. Расход газа определяется по данным расходомера,
установленного на линии испытания. Для проведения исследования вход в общий
коллектор закрывается задвижкой и на линии испытания открывается задвижка. На
обустроенных и введенных в разработку месторождениях необходимость подачи
ингибитора в скважину предусматривается проектом разработки, и поэтому
сооружать звено по подаче ингибитора не следует. Нужно максимально использовать
возможность испытания скважин с подачей газа в газопровод, что позволяет избежать
потери газа при испытании и охранять окружающую среду от загрязнения природным
газом.
.2.3 Гидродинамические исследования на
стационарном режиме
Стандартные исследования газовых скважин проводят с целью определения
следующих параметров:
- геометрические характеристики залежи, в частности общие
размеры газоносного резервуара, изменение общей и эффективной мощности пласта
по площади и разрезу, границы газоносной залежи, размеры экранов и
непроницаемых включений, положение газоводяного контакта и его изменение в
процессе разработки;
- коллекторские и фильтрационные свойства пласта (пористость,
проницаемость, гидропроводность, пьезопроводность, сжимаемость пласта,
газонасыщенность, пластовые, забойные и устьевые давления и температуры), их
изменение по площади и разрезу пласта, а также по стволу газовой скважины;
- физико-химические свойства газа и жидкостей (вязкость,
плотность, коэффициент сжимаемости, влажность газа), условия образования
гидратов и их изменение в процессе разработки залежи;
- гидродинамические и термодинамические условия в стволе
скважины в процессе эксплуатации;
- изменение фазовых состояний при движении газа в пласте,
стволе скважины и по наземным сооружениям в процессе разработки залежи;
- условия скопления и выноса жидкости и твердых примесей из
забоя скважины, эффективность их отделения;
- технологический режим работы скважин при наличии различных
факторов, таких, как возможность разрушения призабойной зоны пласта, наличие
подошвенной воды, влияние температуры продуктивного пласта и окружающей ствол
скважины среды, многопластовость и неоднородность залежи.
A. Технология проведения исследований
Исследование скважины при стационарных режимах проводится по заранее
составленной программе работ. Объем исследований, который предусмотрен программой,
устанавливается на основании проектных решений или исходя из проведенных
ремонтно-профилактических и интенсификационных работ. В соответствии с
программой исследования и в зависимости от обустройства промысла
подготавливаются соответствующие приборы, оборудования и инструмент. Их
монтируют на скважине.
Перед началом исследования давление на устье скважины должно быть
статическим. Исследование нужно начинать с меньшего дебита и наращивать его от
режима к режиму - прямой ход. После фиксирования статического давления скважину
следует пускать в работу с небольшим дебитом и дожидаться полной стабилизации
забойного устьевого давления и дебита. Забой скважины при испытании ее методом
установившихся отборов должен быть чистым, или, если имеется какой-то столб
жидкости или песчаная пробка, желательно, чтобы высота их оставалась
неизменной. В противном случае коэффициенты сопротивления, определяемые по
результатам испытания, будут переменными от режима к режиму, что приводит к
сильному искажению индикаторной линии.
Значения забойных давлений, дебита и температуры должны быть фиксированы
после полной стабилизации давления и дебита. Условия стабилизации оцениваются
постоянством показаний приборов, используемых для измерения давления, перепада
давлений на расходомере и температуры во времени. После снятия этих показаний
на первом режиме - диафрагме (штуцере) скважину закрывают для восстановления
давления до статического. Процессы пуска скважины и стабилизации давления и
дебита при этом, работа скважины на установившемся режиме, восстановления
давления после закрытия скважины на данной диафрагме (штуцере) составляют один
режим работы скважины.
Процесс перераспределения давления в пласте, или, как принято называть
этот процесс, стабилизация давления и дебита после пуска, зависит от
фильтрационных и емкостных параметров пористой среды и насыщающих ее жидкостей
и газов. Используя эту зависимость, можно определить параметры пласта. Поэтому
при исследовании скважины следует фиксировать статическое давление перед пуском
скважины, процесс стабилизации давления и дебита, параметры скважины при работе
после стабилизации давления, дебита и температуры и процесс восстановления
давления после закрытия. Этот комплекс информации при соответствующей обработке
позволяет определить большое число фильтрационных, емкостных и технических
характеристик пласта и ствола скважины.
После достижения статического давления скважину пускают в работу на новом
режиме, отличающемся от первого большим дебитом и меньшим забойным давлением.
На втором режиме, так же как и на первом, регистрируются процессы стабилизации
забойного давления и дебита, параметры после стабилизации режима и процесс
восстановления давления до достижения статического давления. Таким же образом
снимаются показания давления, дебита и температуры на всех 5-8 режимах. Таким
образом, если приступаем к исследованию скважин методом установившихся отборов
на 8 режимах, то это означает, что имеем 8 кривых стабилизации давления и
дебита, 8 значений установившихся различных по величине забойных давлений и
дебитов, 8 кривых восстановления давления. Обработка этих данных позволяет
определить режим работы скважины; коэффициенты фильтрационных сопротивлений
тремя способами: по индикаторной кривой, по кривым стабилизации давления и
дебита и по сочетанию забойных давлений и дебитов без использования пластового
давления; проводимость тремя методами: ухудшения или улучшения параметров
призабойной зоны; пьезопроводность пласта, наличие экранов и ухудшений
параметров пласта за пределами призабойной зоны, емкостные параметры пласта,
приведенный радиус скважины и др.
При исследовании скважин методом установившихся отборов необходимо:
соблюдать условия стабилизации и восстановления давления; наблюдать за
давлением в межколонном пространстве; замерять давление, температуру, дебит
газа, воды, конденсата; определять количество твердых примесей. При наличии
жидкости в потоке газа желательно, чтобы один из режимов обратного хода был с
наименьшим дебитом. Такой контрольный режим позволит определить наличие жидкости
на забое, вынос которой был затруднен при прямом ходе в начале испытания
скважины заданной конструкции. При наличие пакера в затрубном пространстве и
значительного количества влаги в потоке газа, определение забойного давления по
давлению на устье приводит к существенным погрешностям. В этом случае следует
пользоваться глубинными приборами с местной или дистанционной регистрацией
забойного давления на различных режимах. Если забойное оборудование затрудняет
измерение забойного давления глубинными манометрами, то следует в зависимости
от количества жидкости и газа, конструкции скважины, коэффициента сопротивления
труб и структуры потока вывести эмпирическую формулу для достаточно точного
определения забойного давления таких скважин.
Если скважина, в которой будут выполнены исследования, работала перед
началом испытания, то ее следует закрыть и дождаться полного восстановления
давления.
2.2.4 Исследования скважин на нестационарных
режимах
Нестационарные методы исследования газовых скважин основаны на законах перераспределения
давления при запуске их в работу и после их остановки, что в конечном итоге
позволяет определить фильтрационные и емкостные свойства продуктивных
коллекторов.
При распределении давления для получения аналитической зависимости
давления от параметров пласта, вводится предположение, о том что, скважина
расположена в центре круговой залежи конечного или «бесконечного» размера с
постоянной толщиной, пористостью, проницаемостью. Если же пласт конечных
размеров, то до достижения контура питания условия на нем не влияют на работу
скважины. При достижении контура питания распределения давления, начинается
общее истощение залежи.
Нестационарный процесс перераспределения давления, т.е. его изменение по
радиусу и во времени после остановки газовой скважины и изменение давления и
дебита после ее пуска, наблюдается в случае, когда работающую скважину
закрывают или остановленную скважину запускают в эксплуатацию. Эти процессы
принято называть процессами восстановления и стабилизации давления и дебита.
Таким образом, нестационарные процессы, позволяющие определять параметры
газоносного пласта, можно подразделить на:
- снятие изменения давления во времени после остановки
скважины, т.е. снятие кривой восстановления давления;
- снятие изменения давления и дебита после пуска газовой
скважины в эксплуатацию, т.е. снятие кривых стабилизации давления и дебита.
A. Технология снятия кривых
восстановления давления
Перед проведением исследований на нестационарных режимах скважину
подключают к газопроводу или к линии испытания с выпуском газа в атмосферу. При
этом фиксируется изменение давления на устье скважины, а так же давление и
температуру на ДИКТ и буфере. Если перед началом испытаний скважина не
работала, то следует, ее запустить, в работу фиксируя процесс стабилизации
давления на забое или устье, дебит скважины во времени. Следует отметить, что
указанные раннее величины были полностью стабилизированы, поскольку эти
значения являются исходными при определении стабилизированных забойного
давления и дебита. По завершению регламентных работ скважину закрывают и
фиксируют изменение давления на забое и устье газовой скважины, температуры (по
возможности затрубное давление). При снятии величин забойного давления с
помощью дистанционных приборов во времени, измерения температуры после закрытия
скважины необязательно. При пластовых температурах более 323К регистрация
изменения температуры по стволу скважины обязательна, поскольку она оказывает
влияние на характер кривой восстановления давления, снятой на устье скважины.
3. Проектная часть
.1 Способы обработки результатов исследований на
стационарных режимах
.1.1 Стандартная обработка результатов
исследований
Вначале строится график зависимости DР2 от Q.
Если из графика видно, что индикаторная линия проходит через начало координат,
то для дальнейшей обработки используют формулу:
(1)
Рисунок 8 Зависимости ΔР2(1) и ΔР2/Q(2) от Q
Строят график в координатах DР2/Q от Q, который представляет собой прямую линию.
Отрезок, отсекаемый на оси ординат, есть коэффициент "а", а
коэффициент "в" определяется как уклон построенной прямой. При
вычислении коэффициента "в" нельзя использовать фактические точки, а
следует взять две произвольные точки на уже построенной прямой (рисунок 8):
в
=
(2)
Можно
вычислить коэффициенты "а" и "в" по методу наименьших
квадратов, используя фактические точки (xi,yi):
а=
(3)
в=
(4)
В
данном случае xi º Qi, yi º DPi2/Qi, где I - номер режима. Суммирование ведется по всем режимам,
N - число режимов.
Полезно
также вычислить коэффициент парной корреляции R:
R=
(5)
Коэффициент
R характеризует тесноту линейной связи между x и y.
Чем выше значение R, тем качественнее проведено исследование и его
обработка. В идеале, при наличии только двух точек, R = 1. При R> 0,8 исследование
можно считать успешным.
Зная
коэффициенты фильтрационных сопротивлений, по значению "а" можно
вычислить газопроводность kh/m, по значению "в" -
коэффициент макрошероховатости l*. Следует только помнить, что на практике давление
измеряют в МПа, дебит - в тыс. м3/сут; отсюда размерность коэффициента
"а" - МПа2/(тыс.м3/сут.), коэффициента "в" - [МПа/(тыс.м3/сут.)]2. При вычислении kh/m и l* размерности "а" и "в" должны
быть приведены к системе СИ.
3.1.2 Обработка результатов исследований при
неточном определении пластового давления
Такой случай чаще всего имеет место, если пластовое
давление восстановилось не полностью. Допустим, измеренной (вычисленное) нами
пластовое
давление Рпл отличается от истинного пластового давления Рпл на величину
n
Рпл
=
+
n (6)
т.е.
мы занизили пластовое давление.
Но
поскольку нами при обработке используется величина Рпл , то индикаторная линия
не будет проходить через начало координат (кривая 1 на рисунке 9, где
Р2 =
- Рс2).
Понятно,
что если для обработки результатов мы будем использовать
(7)
то неправильно определим коэффициенты "а" и
"в". С другой стороны, запишем с использованием (7) истинное
уравнение притока газа к скважине
(
+
n)2 - Рс2 = аQ+вQ2
(8)
или
- Рс2 +
2
n +
n2 = aQ + bQ2 (9)
- P2cо=
-Спл (10)
- P2cо+2
n +
n2 = 0 (11)
где Рсо - некоторое значение забойного давления.
2
n +
n2 =Cпл (12)
Теперь для обработки мы можем использовать истинное
уравнение притока, которое запишем в виде:
+ Cпл- P 2c= аQ+вQ2,
(13)
где
величина - Спл определяется из графика (рисунок 9).
Рисунок
9 Зависимость
=
-
= от Q
Если
при вычислении пластового давления
, мы
завысили его величину по сравнению с истинной, то имеет место соотношение:
Рпл
=
-
n (14)
и истинное уравнение притока запишется:
- Рс2 -
2
n +
n2 = aQ+вQ2 (15)
Левая
часть (15) на любом режиме завышена на величину (-2
n +
n2) по сравнению с истинным значением (т.к.
))
n). В этом случае индикаторная линия отсекает на оси
ординат положительный отрезок Спл (кривая 2 на рисунке 9). Рассуждая аналогично
предыдущему, запишем:
- P2cо=
Спл (16)
- P2cо-2
n +
n2 = 0 (17)
откуда следует:
-2
n +
n2 =-Спл (18)
используемое
для обработки истинное уравнение притока примет вид:
- Спл -
Рс2 = aQ + bQ2 (19)
где
величина Спл также определяется из графика.
Для вычисления коэффициентов "а", "в" и R можно использовать те же формулы
(18)…(20), но в этом случае Xi º Qi
yi º
(20)
3.1.3 Обработка результатов исследований при
неточном определении забойного давления
Пусть
при определении забойного давления на каждом режиме
мы его занизили по сравнению с истинными значениями Pci
на одну и ту же величину, т.е.:
Pci =
+
c (21)
Ясно,
что в этом случае индикаторная линия:
= aQ + bQ2 ,
(22)
отсечет
на оси координат положительный отрезок Со (кривая 1 на рисунке 10).
Истинное
уравнение притока на каждом режиме имеет вид:
= aQi +
bQi2, (23)
или
-Cci =
aQi + bQi2 , (23)
где
Cci = 
c +
c2 (24)
Сравнение (23) и (25) показывает, что левая часть (23)
завышена на каждом режиме от истинного значения на величину Cci, причем Cci меняется от режима к режиму, что видно из выражения
(26).
При Q = 0
из (23) и (26) следует:
= C0.
(25)
- 
c -
c2 = 0, (26)
где
- некоторое забойное давление. Из (27) и (28) легко
найти
c
c = Рпл -
(27)
Теперь для обработки мы можем использовать истинное
уравнение притока в виде:
(28)
или в виде
, (29)
где
величина
c определяется
из (29), а величина Со определяется по графику (рисунок 10).
Рисунок
10 Зависимость 
=
от Q
Если
забойное давление на каждом режиме завышено на одну и ту же величину по
сравнению с истинным значением, то индикаторная линия (23) отсекает на оси
ординат отрицательный отрезок - Со (кривая 2 на рисунке 10). Если записать
истинное забойное давление через замеренные значения
Pci =
(30)
то
истинное уравнение притока будет иметь вид:
Рк2-
=аQi+вQi2 (31)
Обработка результатов исследований ведется по формуле:
(32)
где
величина -ΔС определяется по формуле:
-ΔС=Рпл-
(33)
3.2 Обработка результатов исследований
Проведена обработка результатов исследований 9 скважин на месторождении
Южно-Луговское в 2005 году. Каждое исследование обработано тремя методами:
двучленной формулой притока; методами, учитывающими неточное определение
пластового и забойного давлений.
Обработка велась путем сравнения фактических и расчетных значений дебита
по каждой скважине.
|
d шайбы, м
|
Время работы, сек.
|
Рпл, МПа
|
Рзаб, МПа
|
Q,
|
|
0,003
|
4800
|
12,1
|
10,8
|
12,61
|
|
0,004
|
4800
|
|
9,79
|
20,46
|
|
0,005
|
5430
|
|
8,58
|
28,2
|
|
0,006
|
5430
|
|
7,67
|
34,83
|
|
0,004
|
4900
|
|
10,03
|
20,79
|
) Стандартная обработка
обработка в координатах (Рпл2 -Рзаб2) /Q - Q
коэффициент
А=2,1884
коэффициент
В=0,01018
коэффициент
парной корреляции R=0,581
Рисунок 11 Зависимость dP2 от
Q скважины №7 по результатам
стандартной обработки.
Рисунок 12 Зависимость dP2/Q от Q скважины №7 по результатам
стандартной обработки.
Таблица 8 - Проверка по дебитам скважины №7 (стандартная обработка)
|
Номер режима
|
Q фактич.
|
Q расч.
|
Погрешность δ, %
|
|
1
|
12,61
|
12,85
|
1,87
|
|
2
|
20,46
|
21,20
|
3,49
|
|
3
|
28,2
|
29,6
|
4,72
|
|
4
|
34,83
|
34,46
|
1,06
|
|
5
|
20,79
|
18,72
|
9,96
|
|
Средняя погрешность 4,22 %
|
) Обработка при неточном определении пластового давления
обработка в координатах (Р2пл-Р2заб-Спл)/Q от Q
коэффициент
A= 0,20926
коэффициент
B= 0,05369
коэффициент
парной корреляции R=0,947
Спл=
20 МПа2
Рисунок
13 Зависимость DР2 от Q скважины №7 по
результатам обработки при неточном определении пластового давления
Рисунок
14 Зависимость
от Q скважины №7 по результатам обработки при неточном
определении пластового давления.
Таблица 9 - Проверка по дебитам скважины №7 (обработка при неточном
определении пластового давления)
|
Номер режима
|
Q фактич.
|
Q расч.
|
Погрешность δ, %
|
|
1
|
12,61
|
11,64
|
7,7
|
|
2
|
20,46
|
21,99
|
6,9
|
|
3
|
28,2
|
29,4
|
4,08
|
|
4
|
34,83
|
33,58
|
3,6
|
|
5
|
20,79
|
20,06
|
3,5
|
|
Средняя погрешность 5,2 %
|
) Метод обработки при неточном определении забойного давления
обработка
в координатах
- Q
коэффициент
A=0,20783
коэффициент
B=0,05906
коэффициент
парной корреляции R=0,949
коэффициент
С0=20 МПа2
коэффициент
dC=0,857
Рисунок
15 Зависимость
от Q скважины №7 по результатам обработки при неточном
определении забойного давления
Таблица 10 - Проверка по дебитам скважины №7 (обработка при неточном
определении забойного давления)
|
Номер режима
|
Q фактич.
|
Q расч.
|
Погрешность δ, %
|
|
1
|
12,61
|
11,7
|
7,2
|
|
2
|
20,46
|
21,97
|
6,9
|
|
3
|
28,2
|
29,45
|
4,2
|
|
4
|
34,83
|
33,6
|
3,5
|
|
5
|
20,79
|
21,8
|
4,6
|
|
Средняя погрешность 5,3 %
|
месторождение газ фонтанный скважина
Результаты обработок остальных скважин приведены в таблице 11 -
Результаты обработок исследований скважин на месторождении Южно-Луговское;
приложение С
Расчет проницаемости по индикаторной диаграмме (скважина № 7)
А=0,20926 (по методу, учитывающему неточное определение Рпл)
Пластовая температура Тпл=47,3 0С=320,3К;
Атмосферное давление Рст=0,1013 МПа;
Стандартная температура Тст=20 0С=293К;
Радиус контура питания Rк=200м;
Радиус НКТ Rc=0,2м.
Коэффициент сверхсжимаемости zпл=0,9172
Вязкость газа μг=0,0164 мПа.с
Нниз=1392м и Hверх=1374м.
Вскрытая и общая толщина пласта:
hвскр==13,4м.
h=18м.
Относительный радиус скважины и относительное вскрытие пласта:
=
м
= hвскр/h=13,4/18=0,744м
d = 1,6(1-
)=1,6*(1-0,7442)=0,713
С1=
=
=1,032
Находим
коэффициент проницаемости:
мкм2
Результаты расчета параметров пласта по индикаторной диаграмме
представлены в таблице 12.
Таблица 12 - Параметры пласта, рассчитанные по индикаторной диаграммы для
9 скважин
|
№ скважины
|
Проницаемость κ, мкм2
|
|
7
|
0,001532
|
|
8
|
0,000342
|
|
9
|
0,000332
|
|
10
|
0,001889
|
|
11
|
0,003161
|
|
12
|
0,000388
|
|
13
|
0,006803
|
|
14
|
0,000753
|
|
16
|
0,000289
|
3.3 Обработка гидродинамических исследований
скважин на нестационарных режимах фильтрации
Обработка результатов исследования скважины № 7 методом касательной.
Таблица 13 - Результаты обработки данных исследования скважины №7 по
методу касательной
|
T,сек
|
lgt
|
Pзаб2, кгс/см2
|
|
0
|
-
|
6110,549
|
|
300
|
2,477121
|
7259,04
|
|
600
|
2,778151
|
7974,49
|
|
1200
|
3,079181
|
9370,24
|
|
1800
|
3,255273
|
10060,09
|
|
3600
|
3,556303
|
11726,72
|
|
7200
|
3,857332
|
12528,32
|
|
10800
|
4,033424
|
12802,92
|
|
14400
|
4,158362
|
12941,34
|
|
18000
|
4,255273
|
13078,21
|
|
21600
|
4,334454
|
13218,1
|
|
25200
|
4,401401
|
13218,1
|
|
28800
|
4,459392
|
13358,74
|
|
32400
|
4,510545
|
13358,74
|
|
36000
|
4,556303
|
13500,12
|
|
39600
|
4,597695
|
13712,41
|
|
43200
|
4,635484
|
13712,41
|
|
46800
|
4,670246
|
13712,41
|
|
50400
|
4,702431
|
13782,76
|
|
54000
|
4,732394
|
13782,76
|
|
57600
|
4,760422
|
13855,64
|
|
61200
|
4,786751
|
13855,64
|
|
64800
|
4,811575
|
13926,36
|
|
68400
|
4,835056
|
13926,36
|
|
72000
|
4,857332
|
13997,26
|
|
75600
|
4,878522
|
14070,7
|
|
79200
|
4,898725
|
14070,7
|
|
82800
|
4,91803
|
14141,97
|
|
86400
|
4,936514
|
14141,97
|
Рисунок 16 Обработка КВД скважины № 7 методом касательной
Обработка результатов исследования скважины № 7 методом Хорнера.
Т=86400 с
Таблица 14 - Результаты обработки данных исследования скважины №7 по
методу Хорнера
|
T,сек
|
lg((Т+t)/t)
|
Pзаб2, кгс/см2
|
|
|
1
|
2
|
3
|
|
|
0
|
-
|
6110,55
|
|
|
300
|
2,460898
|
7259,04
|
|
|
600
|
2,161368
|
7974,49
|
|
|
1200
|
1,863323
|
9370,24
|
|
|
1800
|
1,690196
|
10060,09
|
|
|
3600
|
1,39794
|
11726,72
|
|
|
7200
|
1,113943
|
12528,32
|
|
|
10800
|
0,954243
|
12802,92
|
|
|
14400
|
0,845098
|
12941,34
|
|
|
18000
|
0,763428
|
13078,21
|
|
|
21600
|
0,69897
|
13218,10
|
|
|
25200
|
0,646264
|
13218,10
|
|
28800
|
0,60206
|
13358,74
|
|
32400
|
0,564271
|
13358,74
|
|
36000
|
0,531479
|
13500,12
|
|
39600
|
0,502675
|
13712,41
|
|
43200
|
0,477121
|
13712,41
|
|
46800
|
0,454258
|
13712,41
|
|
50400
|
0,433656
|
13782,76
|
|
54000
|
0,414973
|
13782,76
|
|
57600
|
0,39794
|
13855,64
|
|
61200
|
0,382335
|
13855,64
|
|
64800
|
0,367977
|
13926,36
|
|
68400
|
13926,36
|
|
72000
|
0,342423
|
13997,26
|
|
75600
|
0,330993
|
14070,70
|
|
79200
|
0,320335
|
14070,70
|
|
82800
|
0,31037
|
14141,97
|
|
86400
|
0,30103
|
14141,97
|
Рисунок 17 Обработка КВД скважины № 7 методом Хорнера
Параметры пласта по КВД вычисляются с помощью формул:
Уклон:
Метод Хорнера β = ∆P2заб/[∆lg(T/(T+1))]; (34)
Метод касательной β = ∆P2заб/∆lgt ;
(35)
Проводимость:
ε = kh/μ = (42.4*Q0*Pат*Tпл*z)/(β*Tст), (36)
где Q0-установившийся объемный дебит
газовой скважины перед ее остановкой (t=0), тыс.м3/сут.;
z -
коэффициент сверхсжимаемости;
Проницаемость:
к=(ε*μг) /hэф, (37)
где
μг- коэффициент динамической вязкости, Па
;
hэф -
эффективная толщина пласта,м.;
Пьезопроводность:
χ = (Pпл*k)/(μг*m),
(38)
где m- пористость.
Результаты расчета параметров пласта по методам касательной и Хорнера
приведены в таблице 15 - Результаты расчета параметров пласта для скважины № 7;
приложение С.
Результаты расчета параметров пласта для скважин № 10, № 11 и № 14
приведены в таблицах 16, 17 и 18 - Результаты расчета параметров пласта для
скважины № 10; Результаты расчета параметров пласта для скважины № 11;
Результаты расчета параметров пласта для скважины № 14; приложение С.
3.4 Выводы по проведенному расчету
Проведена обработка результатов исследований девяти скважин на
месторождении Южно-Луговское в 2005 году. Каждое исследование обработано тремя
методами: двучленной формулой притока; методами, учитывающими неточное
определение пластового и забойного давлений.
Исследования скважин проводились в среднем на 5
режимах. В некоторых случаях были исключены режимы, когда при одинаковых
забойных давлениях разница в дебитах составляла порядка 35 %, чего в
действительности быть не может.
Из приведенной обработки результатов гидродинамических исследований на
стационарных режимах видно, что самой непригодной явилась стандартная
обработка, т.к. значения коэффициентов R и B для
скважин № 8, № 9, № 12, № 14 и № 16 оказались отрицательными, погрешности при
проверке по дебитам - достаточно велики (например, 12,72 % для скважины № 9), а
коэффициент R скважины № 13 очень мал - 0,356.
При обработке методом, учитывающим неточное определение пластового
давления, наименьшие погрешности составили 2,6 и 3,3 (скважины № 11 и № 12
соответственно), при этом коэффициенты парной корреляции оказались равны 0,993
и 0,972. Однако для скважин № 9, № 10, № 13 эта обработка дала достаточно
большие погрешности (от 9 до 10,9 %) при коэффициенте R, изменяющемся в пределах 0,567-0,932.
Обработка при неточном определении забойного давления позволила получить
хорошие результаты для всех скважин: R=0,568-0,993, погрешности не превышают 6 %.
Также были обработаны кривые восстановления давления четырех скважин № 7,
№ 10, № 11 и № 14. Для того, чтобы сравнить рассчитанные разными способами
параметры пласта обработка КВД проводилась двумя методами - касательной и
Хорнера. Это позволило определить, что значения параметров призабойной зоны
пласта, определенные по методу Хорнера, меньше параметров, полученных с
использованием метода касательной. Разница составила около 20 %. В качестве
методики обработки КВД на предприятии приняты методы касательной и Хорнера.
Параметры пласта были рассчитаны с помощью индикаторной диаграммы (9
скважин на стационарных режимах) и по КВД (4 скважины на нестационарных).
Значения коэффициентов проницаемости, вычисленных для девяти скважин с
помощью индикаторной диаграммы, изменяются в пределах от 0,000289 мкм2
(скважина № 16) до 0,006803 (скважина № 13). Обработка КВД проводилась для
четырех скважин, поэтому удалось сопоставить результаты только скважин № 7, №
10, № 11 и № 14. Сравнивая значения проницаемости, можно сказать, что для трех
скважин (№ 7, № 10 и № 11) наблюдаются ухудшения свойств призабойной зоны
пласта, а для скважины № 14 - улучшение.
В целом, о качестве проведения исследований на месторождении можно
сказать, что оно недостаточно точное. Что касается исследований на стационарных
режимах фильтрации, то полученные результаты могут быть обусловлены нарушением
технологии проведения исследований. Для того, чтобы исключить возможность
принятия неустановившихся режимов за установившиеся, необходимо увеличить время
работы скважин до достижения установившегося течения.
4. Экономическая часть
.1 Формирование издержек производства добычи
газа на месторождении Южно-Луговское
Себестоимость продукции - это денежное выражение затрат на производство и
реализацию продукции, т.е. затраты на электроэнергию, пар, воду и другие
материалы, текущий ремонт основных фондов, выплату заработной платы рабочим,
содержание аппарата управления, амортизацию основных фондов. Различают
себестоимость добычи газа промысловую и полную.
В производственную себестоимость добычи газа включают
затраты, связанные с производством продукции и услуг. Полная себестоимость
включает в себя кроме производственной себестоимости затраты на реализацию
продукции, подготовку кадров, исследовательские работы и т.д.
Себестоимость продукции складывается из затрат,
имеющих различное производственное назначение. Существует две основные группы
затрат. В первую входит группировка по экономическим элементам затрат, т.е. по
простым однородным затратам но признаку их общности, независимо от их
производственного назначения и места, где они осуществляются.
Затраты, образующие себестоимости продукции, группируются в соответствии
с их экономическим содержанием по следующим элементам:
- сырье и основные материалы;
- вспомогательные материалы;
- топливо со стороны;
- энергия со стороны;
- амортизация основных фондов;
- основная и дополнительная заработная
плата;
- отчисления на социальные нужды;
- прочие.
Группировка затрат на производство по экономическим
элементам дает возможность определить общую потребность предприятия в
материальныхресурсах, общую сумму амортизации основных фондов, затраты на
оплату труда и прочие расходы. Эту группировку применяют не только для
определения затрат на производство продукции, но и для нормирования оборотных
средств и контроля за их использованием, а также для определения затрат на один
рубль товарной продукции. Данной |группировкой пользуются при составлении сметы
затрат на производство, но она не дает представления о направлении, назначении
и месте возникновения затрат.
Годовой экономический эффект новой техники
(изобретений и рационализаторских предложений) представляет собой суммарную
экономию всех производственных затрат (эксплутационных и капитальных затрат),
которую получает предприятие в результате производства и использования новой
техники, и которая, в конечном счете, выражается в увеличении дохода.
4.2 Расчет затрат на исследование скважин
Исследования газовых скважин проводиться с целью определения ее
оптимальных параметров.
Продуктивную характеристику определяют следующими методами:
- В условиях практически стационарного движения газа при
различных режимах работы скважин, т.е когда давление и дебит не зависит от
времени.
- В условиях нестационарного движения газа.
При исследовании скважин пластовое давление можно определить при помощи
глубинного манометра, а также расчетным методом, который применяется чаще, чем
первый, т.к. по экономическим и техническим причинам не всегда можно опустить в
скважину манометр. В процессе газогидродинамических исследований возникает
необходимость измерения давления на устье скважины, в узле измерения дебита и в
стволе скважины на различных глубинах. Давление на устье скважины и в узле
измерения дебита следует измерять пружинными показывающими манометрами типа МО
(образцовые). В стволе скважины давление измеряют глубинными регистрирующими и
дистанционными манометрами (МГН-1). Поэтому часто пластовое давление
пересчитывают по замеренному статическому давлению на устье скважины.
Основная расчетная формула для определения затрат на замер пластового
давления:
З = З1 + З2 +З3 +З4 +З5, (39)
где З - затраты на проведение исследований;
З1 - оплата труда операторов, р;
З2 - отчисления на социальные страхования, р;
З3 - затраты на использование автомашины, р;
З4 - затраты, связанные с потерей добычи, р;
З5 - амортизационные отчисления, р.
Оплата труда операторов:
З1
, (40)
где Nоп -
количество операторов в бригаде, чел;
Тис
- время проведения исследования, ч;
Зоп
- средняя заработная плата оператора, р;
Траб
- число рабочих часов в месяце.
Отчисления
на социальное страхование:
, (41)
где
С1 - ЕСН 26% от ФОТ;
Расходы
на использование автомашины:
,
(42)
где
Сис - стоимость работы автомашины за 1 час, р/ч.
Затраты,
связанные с потерей добычи:
, (43)
где
qср - средний дебит исследуемой скважины, тыс.м3/сут.;
Ц - цена реализации газа, руб./тыс. м3 .
Амортизационные отчисления:
,
(44)
где
Цм - стоимость манометра, р;
С2
- норма амортизации, 10 %.
Nм - количество
используемых манометров.
При
замере статического давления на устье затраты определяются аналогично согласно
формул (40) - (44).
Экономический эффект рассчитывается по формуле:
, (45)
где Э
- экономический эффект, р;
З¢- затраты на проведение исследований глубинным
манометром, р;
З² - затраты на проведение исследований с замерами
статического устьевого давления, р.
Таблица 19- Исходные данные для проведения расчета за 2006 год
|
Показатель
|
Значение
|
|
Средняя заработная плата
оператора, руб.
|
16331
|
|
Стоимость глубинного
манометра, руб.
|
9274
|
|
Стоимость образцового
манометра, руб.
|
2465
|
|
Средний дебит используемой
скважины, тыс.м3/сут.
|
50
|
|
Стоимость работы машины (1
час), руб.
|
820
|
|
Средняя цена 1 м3 газа
|
1259.59
|
|
Отчисления на социальное
страхование, %
|
26
|
|
Количество используемых
манометров, штук - глубинных - образцовых
|
15 19
|
|
Количество операторов в
бригаде, чел.
|
3
|
|
Разряд операторов
|
4
|
|
Время работы бригады, часов
- замер глубинным манометром - замер образцовым манометром
|
5 2
|
Результаты расчета приведены в таблице 20 - Расчет затрат на исследование
скважин; приложение С.
Экономический эффект составил 13451.3 рублей. Таким образом, проведение исследований
скважин по замерам статического давления на устье оказалось экономически более
выгодным, чем проведение исследований с использованием глубинных манометров.
5. Безопасность и экологичность проекта
.1 Опасные и вредные производственные факторы
Факторы окружающей производственной среды, оказывающие неблагоприятное
влияние на здоровье работающего, называют производственными вредностями.
К наиболее опасным веществам, применяемым на промыслах, относятся:
метиловый спирт (метанол), ртуть (в приборах), ингибиторы коррозии, гликоли,
одоранты (меркаптаны).
Опасны вредные примеси в природном газе: сероводород, углекислый газ и
пары конденсата.
Метиловый спирт (метанол) - бесцветная прозрачная жидкость, по запаху и
вкусу напоминающая винный (этиловый) спирт. Плотность его 0,79 г/смз,
температура кипения 64,5оС. Растворим в спиртах и других органических
соединениях, смешивается с водой во всех соотношениях, легко воспламеняется.
Температура вспышки 16оС. При испарении взрывоопасен. Пределы воспламенения метанола
в воздухе 6,72 - 36,5 об. %. ПДК метанола в рабочей зоне производственных
помещений - 5 мг/мз.
Метанол - сильный яд, действующий преимущественно на нервную и сосудистую
системы.
Для исключения возможности ошибочного употребления метанола в качестве спиртного
напитка в него добавляют одорант (этилмеркаптан) в соотношении 1 : 100,
химические чернила или другой краситель темного цвета, хорошо растворяющийся в
метаноле, из расчета 2 - 3 л на 1000 л метанола.
Ингибиторы коррозии - в основном вещества, полученные из нефтепродуктов,
имеющие в своем составе примеси, органических кислот, щелочей и другие ядовитые
компоненты. Перед применением некоторые ингибиторы разбавляют керосином или
конденсатом. Пары ингибиторов и разбавителей оказывают вредное влияние на
организм человека. При частом попадании ингибитора на кожу могут образовываться
язвы, экземы и другие кожные заболевания. ПДК паров ингибиторов в воздухе 100
мг/мз.
Одоранты - вещества, которые добавляют в газ и метанол для придания им
специфического запаха. Сами же одоранты содержат в качестве основного
компонента меркаптаны (сернистые соединения). Этилмеркаптан (C2H5SH) имеет свойства
слабой кислоты и содержит до 51,4 % серы.
Соединяясь с металлами, этилмеркаптан образует меркаптиды, разрушающиеся
с выделением сероводорода. Одоранты - легковоспламеняющиеся горючие вещества,
пары которых образуют взрывоопасные смеси. Вдыхание паров одорантов вредно для
здоровья человека.
Природный газ взрывоопасен. Взрыв - это быстрое сгорание газовоздушной
смеси в замкнутом объеме. Образующиеся при взрыве нагретые сжатые газы,
расширяясь, могут привести к разрушению установки и помещения, в котором он
произошел.
Температура горения метана достигает 20650С. Возникающая при взрыве
ударная или взрывная волна может вызвать детонацию. Детонация - это особый вид
распространения пламени. Скорость детонации достигает нескольких километров в
секунду, на фронте волны давление повышается до 2 МПа, что приводит к большим
разрушениям.
Взрыв и детонация происходят при определенном соотношении газа и воздуха,
т.е. при определенном составе газовоздушной смеси .
5.2 Правила безопасности при подготовке к
исследованиям
Скважины на газовых месторождениях исследуются после
оборудования устья фонтанной арматурой.
На прискважинных участках запрещается разведение огня.
Территория скважины в площади постоянного отвода
должна быть очищена от растительности и посторонних предметов.
Все задвижки арматуры должны иметь маховики и
указатели: «Открыто», «Закрыто».
Продувочная линия должна монтироваться из труб
диаметром не менее диаметра фонтанной арматуры и иметь длину не менее 100 м. На
конце трубопровода должен быть установлен тройник со штуцером.
Продувочные линии должны быть надежно прикреплены
хомутами к якорям.
Измерительные и продувочные линии должны быть
спрессованы на полутора-кратное максимальное давление, ожидаемое при испытании
скважин. Результаты опрессовки оформляются актом.
Измерительная линия должна быть укреплена не менее чем
на двух опорах, одна из которых устанавливается на конце линии у ДИКТа.
Для проведения глубинных измерений возле устьевой
арматуры и для смены диафрагм возле ДИКТа должны быть подготовлены площадки
стационарного или передвижного типа.
Рабочие площадки на высоте должны иметь настил,
выполненный из металлических листов с поверхностью, исключающей возможность
скольжения, или досок толщиной не менее 4 см, перила высотой 125 см с
продольными планками, расположенными на расстоянии не более 40 см друг от
друга, и борт высотой не менее 15 см, плотно прилегающий к настилу.
Площадки и лестницы необходимо регулярно очищать от
снега, льда и грязи.
Оборудование, механизмы и контрольно-измерительные
приборы должны иметь эксплуатационную и ремонтную документацию согласно
требованиям ГОСТа.
Запрещается эксплуатация и монтаж оборудования,
механизмов, контрольно-измерительных приборов и инструмента при нагрузках,
давлениях и температурах, превышающих допустимые по паспорту.
Запрещается эксплуатация неисправного оборудования,
механизмов, инструментов и приспособлений, а также пользование неисправными
средствами индивидуальной защиты.
Запрещается эксплуатация оборудования, машин и
механизмов при неисправных устройствах безопасности, блокировочных, фиксирующих
и сигнальных приспособлениях и приборах.
Предохранительные клапаны и контрольно-измерительные
приборы должны быть установлены с учетом обеспечения удобства обслуживания и
наблюдения за ними.
Контрольно-измерительные приборы, установленные на
оборудовании, устьевой арматуре скважин, трубопроводах, должны иметь пломбу или
клеймо Госповерителя или организации, осуществляющей ремонт и тарировку таких
приборов.
Исправность контрольно-измерительных приборов
необходимо проверять в сроки, предусмотренные инструкциями по эксплуатации этих
приборов, а также каждый раз, когда возникает сомнение в правильности их
показаний.
Работа оборудования, аппаратуры и трубопроводов при неисправных
контрольно-измерительных приборах или их отсутствии запрещается.
Монтаж и эксплуатация приборов контроля и автоматики
должны отвечать требованиям противопожарных правил и инструкций.
При монтаже и эксплуатации приборов с радиоактивными
изотопами необходимо руководствоваться «Санитарными правилами работы с
радиоактивным веществами с источниками ионизирующих излучений».
Манометры для измерения давлений в ДИКТе и затрубном пространстве
должны быть установлены на общем щите, вынесенном в безопасное и удобное для
наблюдения место.
Манометры должны устанавливаться на стальных
трехходовых кранах или на игольчатых вентилях.
Автомашину с лебедкой для глубинных измерений следует
устанавливать с наветренной стороны на расстоянии не менее 25 м от устья
скважины и таким образом, чтобы оператор, управляющий лебедкой, видел устьевой
фланец или лубрикатор.
Лебедки, краны и другие подъемные механизмы должны
иметь надежные тормозные устройства, не допускающие самопроизвольного опускания
груза.
Лебедки с механизированным приводом (кроме
вспомогательной) должны быть оборудованы устройством, обеспечивающим правильную
укладку витков наматываемого на барабан каната или кабеля.
К территории станций подземного хранения газа,
сооружениям, коммуникациям, оборудованию по продувке, испытанию газопроводов
предъявляются такие же требования безопасности, как и к территории газового
промысла и газопромысловым сооружениям.
Обвязка устья скважин ПХГ должна иметь оборудование,
позволяющее проводить исследование скважины без специального оборудования или
ее остановки.
В зависимости от температуры пласта и атмосферных
условий на поверхности необходимо устанавливать обогреватели у устья скважины
для предотвращения образования гидратов и обмерзания сборных линий.
Для измерения дебитов открытых газовых фонтанов
исследователи допускаются к работе по согласованию с ответственным
руководителем после специального инструктажа.
5.3 Правила безопасности в процессе проведения
исследования скважин
Газовые и газоконденсатные скважины исследуют по
плану, утвержденному главным инженером и главным геологом газодобывающего
предприятия. В плане должен быть указан допустимый предел снижения давления,
гарантирующий от смятия эксплуатационной колонны.
Исследование скважины должно проводиться в дневное
время под руководством ответственного инженерно-технического работника и с
соблюдением действующих инструкций.
Запрещается находиться на рабочих местах посторонним
лицам без разрешения руководителя работ на объекте или администрации.
Перед началом исследования следует открыть все
задвижки на арматуре выше трубной головки, за исключением крайних задвижек на
струнах.
При продувке скважины и во время измерений двигатели
буровой установки, а также двигатели находящихся около скважины автомобилей и
тракторов должны быть заглушены, а топки котлов потушены. Продувку следует
проводить через прочно закрепленную продувочную линию со штуцером и при
полностью открытых задвижках на выкиде.
Для измерений и продувки следует пользоваться только
крайними задвижками на струнах, открывая или закрывая их полностью. При смене
диафрагм следует открывать задвижку на продувочной линии и одновременно
закрывать задвижку на измерительной линии. Работа через не полностью открытую
задвижку запрещается.
Перед открытием задвижки на одной из струн все
работающие, кроме находящихся у задвижек, должны удалиться от устья скважины,
измерительной и продувочной линий на безопасное расстояние.
Регистрировать показания термометра разрешается только
после полного открытия задвижки на измерительной линии.
Перед сменой штуцера и штуцерных патрубков необходимо
(после перевода струи на резервный выкид и закрытия соответствующих задвижек на
рабочем выкиде) снизить давление в струне за штуцером до атмосферного при
помощи вентиля, усгановленного на линии.
Запрещается подходить к ДИКТу со стороны диафрагмы во
время истечения струи газа, а также при внезапном прекращении его.
Глубинные измерения в работающих скважинах допускаются
только с применением специального лубрикатора, оборудованного самоуплотняющимся
сальником, манометром, отводом с трехходовым краном или заменяющим его
устройством. Каждый лубрикатор должен быть спрессован на полуторакратное
максимальное давление, и по результатам опрессовки должен быть составлен акт.
В процессе монтажа и демонтажа головки лубрикатора глубинный прибор
должен устанавливаться на полностью закрытую буферную задвижку. Перед
извлечением глубинного прибора из лубрикатора давление в нем должно быть
снижено до атмосферного через запорное устройство, установленное на отводе.
Спускать глубинные приборы при неисправном счетчике
глубины запрещается. В случае выхода из строя счетчика глубины во время подъема
глубинного прибора дальнейший подъем должен осуществляться ручным приводом.
При подъеме глубинного прибора из скважины лебедкой с
ручным приводом следует включить храповое устройство.
В процессе подготовки и проведения исследовательских
работ на скважинах и других взрывоопасных объектах должен применяться инструмент,
изготовленный из металла, не дающего искр при ударах.
Запрещается сбрасывать какие-либо предметы с высоты.
5.4 Мероприятия по обеспечению экологической
безопасности
В нефтяной и газовой промышленности существуют технологические процессы,
которые сопровождаются выбросами в почву, водоемы и атмосферу значительных
количеств производственных отходов, загрязняющих воду, воздух и почву. Сброс
загрязненных сточных вод, содержащих ядовитые органические и неорганические
вещества, приводит к уничтожению растительности и рыбных богатств, ограничивает
возможность использования водоемов для питьевого и промышленного водоснабжения,
что приносит огромный ущерб народному хозяйству. С выбросами в атмосферу
промышленного газа, дыма и пыли уносится значительное количество ценных
химических продуктов.
Источники возможных загрязнений - резервуары, технологические емкости,
установки по подготовке газа, факельное хозяйство, газопроводы, котельные и
печи УКПГ. Для предупреждения загрязнения по всем объектам газодобычи проведена
инвентаризация источников выбросов вредных веществ. На основании инвентаризации
по каждому месторождению разработаны проекты содержания предельно-допустимых
веществ в воздухе. Эта работа дала возможность производить плату за выбросы в
пределах установленных лимитов, не превышая нормативы. По нормативам проектов
предельно-допустимых веществ на каждом месторождении установлены
санитарно-защитные зоны, организован ведомственный контроль лабораторией ЦСПН.
Загрязнение атмосферного воздуха вредными выбросами наблюдается при всех
процессах, происходящих на поверхности: сбор, внутрипромысловый транспорт и
подготовка газа и воды. Тип выбрасываемого вредного вещества и его количество
определяются процессами поверхностной технологии на данном узле.
Одним из основных направлений охраны окружающей среды является повышение
надежности систем и оборудования объектов газодобычи, а также защита от
коррозии, т.к. потенциальный источник загрязнения окружающей среды - аварийные
ситуации, возникающие в результате коррозии газоромыслового оборудования.
Наиболее радикальными методами решения вопросов защиты атмосферного воздуха от
загрязнения являются герметизация оборудования, утилизация всех компонентов
продукции скважин, недопущение газовых выбросов.
В генеральном плане обустройства месторождений ОГУП “СНК”
предусматривается большой комплекс природоохранных мероприятий. Использование
однотрубной системы сбора газа позволяет полностью герметизировать транспорт
газа от скважин до УПГ.
Отдел охраны окружающей среды и ПС проводит инструментальный контроль за
выбросами вредных веществ от стационарных источников выбросов вредных веществ в
атмосферу, в т.ч.: от дымовых труб котельных; от факелов на месторождениях и
других стационарных источников выбросов, согласно плану графиков, согласованных
с комитетом по охране окружающей среды.
5.5 Расчет концентрационных пределов
распространения пламени для смесей горючих газов
Такой метод предназначен для смесей состоящих из веществ не вступающих
между собой в реакцию при начальной температуре. В число компонентов входят
метан, этан, пропан, бутан и др.
Нижний
предел распространения пламени (
) для
смеси горючих газов, в % по объемной концентрации вычисляют по формуле:
, (46)
где
- объемная концентрация к-го горючего компонента
смеси;
- нижний
или верхний предел для бинарной смеси к-го горючего компонента с воздухом, %.
n - число
горючих компонентов смеси.
Исходные данные для расчета представлены в таблице 21 - Исходные данные
для расчета концентрационных пределов распространения пламени смесей горючих
газов; приложение С
Таблица 22 - Результаты расчета
|
Нижний предел
распространения пламени, 7,109
|
|
|
Верхний предел
распространения пламени, 16,707
|
|
В заключение раздела можно сделать ряд выводов. На предприятии ОГУП “СНК”
достигнут достаточно высокий уровень обеспечения производственной безопасности.
За довольно большой промежуток времени не было негативного воздействия
производственной деятельности на природную среду, что говорит о высоком
достигнутом уровне охраны природной среды в ОГУП “СНК”.
В данном дипломном проекте показано, что при проведении работ по
гидродинамическим исследованиям скважин в ОГУП «СНК» серьезных нарушений
техники безопасности не наблюдаются, т.к. не используются вспомогательные
вещества, неблагоприятно действующие на здоровье и трудовую деятельность
персонала предприятия. Единственное, с чем может быть связана опасность - это
взрывоопасность продукции скважин, но достигнутый уровень безопасности труда
позволяет свести к минимуму возможные риски. Работы проводятся под постоянным
контролем поэтому, при проведении ГДИС, достигнутый уровень безопасности труда
не снизится.
Заключение
В данной выпускной квалификационной работе рассмотрены методы обработки
результатов гидродинамических исследований скважин на стационарных и
нестационарных режимах. Наиболее подробно представлены исследования на
установившихся режимах фильтрации: стандартная обработка и методы, учитывающие
неточное определение пластового и забойного давлений. Дополнительно проводится
обработка кривых восстановления давления методами касательной и Хорнера, по
результатам которой определяются параметры пласта в призабойной зоне.
Также в работе представлены теоретические основы проведения
гидродинамических исследований газовых скважин, цели и задачи исследований
пластов и скважин, технология проведения исследований.
В экономической части произведен расчёт затрат на проведение исследований.
Вычислен экономический эффект от использования метода замера статического
устьевого давления по сравнению с применением глубинного манометра.
В разделе экологичности и безопасности проекта рассмотрены возможные
опасности при проведении гидродинамических исследований, которые, однако, не
имеют угражающего характера для окружающей среды. Проведение исследований не
снижает уровень экологической безопасности.
Список используемой литературы
1. Алиев З.С., Васильевский В.Н., Петров
А.И Исследование нефтяных скважин и пластов. - М.: Недра, 1973.
2. Васильевский В.Н., Петров А.И.
Техника и технология определения параметров скважин и пластов. - М.: Недра,
1989.
3. Гриценко А.И., Алиев З.С., Ермилов
О.М., Ремизов В.В., Зотов А.Г. Руководство по исследованию скважин. - М.:
Наука, 1995. - 523 с.
4. Золотов Г.А., Алиев З.С. Инструкция
по комплексному исследованию газовых и газоконденсатных пластов и скважин. -
М.: Недра, 1980. - 297 с.
5. Коротаев Ю.П., Маргулов Р.Д. Добыча,
подготовка и транспорт природного газа и конденсата. Справочное руководство в
2-х томах. - М.: Недра, 1984. - 360 с.
6. Требин Ф.А., Макогон Ю.Ф., Басниев
К.С. Добыча природного газа. - М.: Недра, 1976. - 368 с.
7. Трубы нефтяного сортамента.
Справочник. М., «Недра», 1987.
8. Технологическая схема разработки
месторождения Южно-Луговское. - ОАО “Роснефть-Сахалинморнефтегаз”
СахалинНИПИморнефть, 2005. - 216 с.
9. Правила безопасности в нефтяной и
газовой промышленности (ПБ 08-624-03). - М.:«Научно-технический центр по
безопасности в промышленности Госгортехнадзора России», 2003. - 312с.
10.РД 08-200-98.
Правила безопасности в нефтяной и газовой промышленности. - М.: НПО ОБТ, 1998.
- 134 с.
11.Методика
(основные положения) определения экономической эффективности использования в
народном хозяйстве новой техники, изобретений и рационализаторских предложений.
- утв. от 14 февраля 1977. №48/16/13/3.
Приложение А
Таблица 1 А - Характеристика залежей газа
|
Пласт
|
Блок
|
Кате- гория запа- сов
|
Абсо-лютные отметки ГВК, м
|
Абсо- лютная глубина кровли
свода, м
|
Размер залежей
|
Общая тол- щина пласта ср.
величина, м
|
Эффективная толщина ср.
величина, м
|
Газонасыщ. толщина ср. взв.
вели- чина, м
|
Тип залежи
|
|
|
|
|
|
длина, км
|
ширина, км
|
высота, м
|
Объём на 1996 г. тыс. м3
|
|
|
|
|
|
1
|
2
|
3
|
4
|
5
|
6
|
7
|
8
|
9
|
10
|
11
|
12
|
13
|
|
XIIIб
|
Северный
|
С2
|
-1292
|
1265
|
0,5
|
0,7
|
27
|
2 300 -
|
21-25 22,3
|
13,8-17,1 15
|
0-17,1 8,3
|
Газовая, пластовая,
тороподобная, ограниченная разрывами
|
|
Золото- рыбный
|
С1
|
-1385
|
1324
|
2,4
|
1,2
|
61
|
18 613 -
|
12-23 17,5
|
11-21,8 16,4
|
0-15 12,17
|
Газовые, пластовые,
сводовые, ограниченные разрывами
|
|
XIIIa
|
Северный
|
С1
|
-1293
|
1235
|
0,7
|
1,3
|
58
|
9 169 8 731
|
19-27 23
|
13-19,1 16
|
0-19,1 12,9
|
|
|
Централь- ный
|
|
-1324
|
1280
|
0,9
|
1,35
|
44
|
7 477 3 049
|
20-28 24
|
15-18 16,5
|
0-18 13,5
|
|
|
Золото- рыбный
|
|
-1368
|
1300
|
2,4
|
1,5
|
68
|
27 321 20 130
|
20-29 22,7
|
13,8-25,8 19,8
|
0-23 15,5
|
|
|
XIIб-2
|
Золото- рыбный
|
|
-1337
|
1274
|
2,5
|
1,5
|
63
|
11 105 1 568
|
18-23 20,5
|
5,5-9,6 7,6
|
0-9,6 6,0
|
|
|
XIIб-1
|
Золото- рыбный
|
С2
|
-1284
|
1260
|
1,9
|
0,6
|
24
|
2 015 -
|
9-11 10
|
3,1-9,4 6,2
|
0-8,1 4,2
|
Газовая, пластовая,
сводовая, ограниченная разрывом
|
|
XIIб
|
Северный
|
С1
|
-1257
|
1205
|
0,7
|
1,4
|
52
|
6 352 7 638
|
28-36 32
|
8,8-12,8 10,8
|
0-12,8 7,6
|
|
Централь- ный
|
|
-1303
|
1235
|
0,8
|
1,7
|
68
|
5 819 3 669
|
21-37 29
|
4,8-10,5 7,4
|
0-10,5 7,2
|
|
|
XIIа
|
Северный
|
|
-1212
|
1173
|
0,8
|
1,3
|
39
|
2 425 4 081
|
21-26 23,5
|
2,6-5,4 4,0
|
0-5,4 3,1
|
|
|
Централь- ный
|
|
-1261
|
1200
|
1,8
|
1,7
|
61
|
4 844 1 165
|
22-26 24
|
2,9-5,5 4,2
|
0-5,5 3,2
|
|
|
XI-2
|
Централь- ный
|
|
-1214
|
1160
|
1,6
|
1,7
|
54
|
9 001 384
|
8-20 14
|
5,4-20 12,7
|
0-20 8,7
|
|
|
XI
|
Северный
|
С2
|
-1137
|
1128
|
0,8
|
0,5
|
9
|
659 475
|
23-28 25,5
|
15,3-23,8 19,5
|
0-5,8 2,7
|
Газовая, сводовая,
водоплавающая, ограниченная разрывами
|
|
Ха
|
|
С1
|
-1067
|
1045
|
1,0
|
0,8
|
22
|
4 090 3 099
|
20-25 22,5
|
7,1-17,1 12,1
|
0-14,9 6,8
|
Газовые, пластовые,
сводовые, ограниченные разрывами
|
|
IХ
|
|
|
-1050
|
1004
|
1,1
|
1,2
|
46
|
15 251 7 941
|
28-34 31
|
15-26,8 20,9
|
0-26,8 19,1
|
|
|
Централь- ный
|
С2
|
-1050
|
1030
|
0,3
|
0,8
|
20
|
809 1000
|
33-34 33,5
|
20-27,1 23,6
|
0-15 5,25
|
Газовая, пластая,
водоплавающая, ограниченная разрывом
|
|
VII
|
Сводовая область
|
|
-947
|
878
|
1,5
|
1,3
|
69
|
16 278 -
|
39-42 40,5
|
12-20 16
|
0-20 11,55
|
Газовая, пластовая,
сводовая, ограниченная разрывом
|
|
V
|
|
|
-807
|
758
|
1,3
|
1,0
|
49
|
5 840 -
|
73-86 79,5
|
11,6-26,9 19,2
|
0-16,5 6,1
|
Газовая, пластая,
водоплавающая, ограниченная разрывом
|
|
IV
|
|
|
-780
|
730
|
1,3
|
1,0
|
50
|
3 154 -
|
4-14 9
|
1,6-5,1 3,4
|
0-5,1 3,6
|
Газовая, пластовая,
сводовая, ограниченная разрывом
|
|
III
|
|
|
-669
|
644
|
1,1
|
0,5
|
25
|
2 158 -
|
30-40 35
|
19-32,5 25,8
|
0-10 5,3
|
Газовая, пластовая,
сводовая, водоплавающая
|
|
|
|
|
|
|
|
|
|
|
|
|
|
|
|
|
|
|
|
|
|
|
|
|
|
Таблица 2 А -
Сведения о литолого-физических свойствах пород продуктивных пластов и покрышек
Золоторыбного блока
|
№ скважи- ны
|
Пласт, покрышка
|
№ образца
|
Исследуемый интервал, м
|
Глуби- на по привязке, м
|
Модель пластовой воды
|
Керосин
|
Кпр, мкм2* 10-3
|
Кпр.эф, мкм2* 10-3
|
Ков, % по ка- пилл.- метрии
|
Тип породы
|
Коллектор + Неколлектор
|
|
|
|
Кровля
|
Подошва
|
|
Кп.в, %
|
dоб.пл., г/см3
|
dм.пл., г/см3
|
Кп.кер, %
|
dоб.пл., г/см3
|
dм.пл., г/см3
|
|
|
|
|
|
|
1
|
2
|
3
|
4
|
5
|
6
|
7
|
8
|
9
|
10
|
11
|
12
|
13
|
14
|
15
|
16
|
17
|
|
7
|
XIIб-1
|
1
|
1313,00
|
1319,50
|
|
28,00
|
1,86
|
2,61
|
28,20
|
1,86
|
|
|
|
|
Песч. АГ
|
+
|
|
7
|
XIIб-1
|
2
|
1313,00
|
1319,50
|
|
25,50
|
1,95
|
2,62
|
22,00
|
2,03
|
|
1,80
|
|
|
Ал.пес
|
+
|
|
8
|
XIIб-1
|
1
|
1299,00
|
1303,00
|
1299,00
|
28,30
|
1,87
|
2,60
|
27,00
|
1,90
|
2,60
|
0,97
|
0,10
|
84,00
|
Хлидолит
|
-
|
|
8
|
XIIб-1
|
2
|
1299,00
|
1303,00
|
|
24,40
|
1,96
|
2,60
|
24,30
|
1,98
|
2,61
|
9,75
|
3,83
|
77,80
|
Песч. АГ
|
+
|
|
6
|
под XIIб-1
|
1
|
1361,00
|
1364,00
|
1362,30
|
27,10
|
1,79
|
2,45
|
25,40
|
1,93
|
2,59
|
|
|
|
Не оп.гр
|
-
|
|
6
|
XIIб-2
|
2
|
1369,00
|
1377,00
|
1375,00
|
31,60
|
1,74
|
2,55
|
26,50
|
1,93
|
2,62
|
|
|
|
Не оп.гр
|
+
|
|
7
|
XIIб-2
|
3
|
1313,00
|
1319,50
|
|
|
|
|
28,00
|
1,88
|
|
|
|
|
Песч. АГ
|
+
|
|
7
|
XIIб-2
|
4
|
1319,50
|
1326,00
|
|
27,40
|
1,91
|
2,63
|
28,50
|
1,87
|
|
8,50
|
4,50
|
61,90
|
Песч. АГ
|
+
|
|
7
|
XIIб-2
|
5
|
1319,50
|
1326,00
|
|
26,40
|
1,94
|
2,65
|
27,10
|
1,91
|
|
|
|
|
Песч. АГ
|
+
|
|
7
|
XIIб-2
|
6
|
1319,50
|
1326,00
|
|
23,80
|
1,99
|
2,62
|
23,80
|
1,98
|
|
6,10
|
|
69,20
|
Песч. АГ
|
+
|
|
8
|
XIIб-2
|
3
|
1307,00
|
1315,00
|
1307,10
|
27,50
|
1,88
|
2,59
|
23,60
|
1,99
|
2,60
|
0,48
|
0,001
|
95,50
|
Песч. АГ
|
-
|
|
8
|
XIIб-2
|
4
|
1315,00
|
1323,00
|
1317,40
|
30,90
|
1,81
|
2,62
|
26,10
|
1,95
|
2,64
|
36,40
|
|
|
Песч. АГ
|
+
|
|
6
|
XIIIa
|
3
|
1395,00
|
1400,00
|
1397,50
|
30,30
|
1,77
|
2,54
|
27,30
|
1,91
|
|
|
|
Не оп.гр
|
+
|
|
6
|
XIIIa
|
4
|
1416,00
|
1424,00
|
1416,50
|
26,80
|
1,82
|
2,48
|
27,00
|
1,89
|
2,59
|
452,00
|
|
|
Не оп.гр
|
+
|
|
7
|
XIIIa
|
7
|
1346,00
|
1353,00
|
|
29,50
|
1,86
|
2,64
|
25,30
|
1,96
|
|
11,80
|
|
63,50
|
Песч. АГ
|
+
|
|
7
|
XIIIa
|
8
|
1346,00
|
1353,00
|
|
30,60
|
1,83
|
2,64
|
27,60
|
1,90
|
|
17,20
|
1,50
|
64,50
|
Песч. АГ
|
+
|
|
7
|
XIIIa
|
9
|
1353,00
|
1360,00
|
|
29,80
|
1,85
|
2,64
|
27,80
|
1,88
|
|
7,90
|
|
62,00
|
Песч. АГ
|
+
|
|
7
|
XIIIa
|
10
|
1353,00
|
1360,00
|
|
32,50
|
1,79
|
2,65
|
27,50
|
1,90
|
|
7,60
|
|
66,20
|
Песч. АГ
|
+
|
|
7
|
XIIIa
|
13
|
1365,00
|
1372,00
|
|
29,30
|
1,85
|
2,61
|
27,40
|
1,88
|
|
3,50
|
|
|
Ал.пес
|
+
|
|
8
|
XIIIa
|
5
|
1340,00
|
1348,00
|
1341,00
|
28,10
|
1,88
|
2,61
|
25,80
|
1,95
|
2,62
|
1,68
|
0,17
|
83,20
|
Ал.пес
|
+
|
|
8
|
XIIIa
|
6
|
1340,00
|
1348,00
|
1347,70
|
30,00
|
1,84
|
2,62
|
27,70
|
1,90
|
2,63
|
7,49
|
|
59,20
|
Песч. АГ
|
+
|
|
8
|
XIIIa
|
7
|
1348,00
|
1354,00
|
1351,50
|
29,20
|
1,86
|
2,63
|
28,00
|
1,90
|
2,63
|
7,67
|
0,56
|
65,00
|
Песч. АГ
|
+
|
|
8
|
XIIIa
|
8
|
1348,00
|
1354,00
|
|
30,10
|
1,83
|
2,62
|
26,20
|
1,92
|
2,61
|
10,40
|
|
62,90
|
Песч. АГ
|
+
|
|
7
|
XIIIб
|
11
|
1380,00
|
1388,00
|
|
27,30
|
1,87
|
2,57
|
28,20
|
1,87
|
|
|
|
|
Ал.пес
|
+
|
|
7
|
XIIIб
|
12
|
1380,00
|
1388,00
|
|
28,20
|
1,90
|
2,64
|
30,70
|
1,81
|
|
|
|
|
Ал.пес
|
+
|
|
7
|
XIIIб
|
14
|
1380,00
|
1388,00
|
|
28,70
|
1,86
|
2,61
|
26,80
|
1,90
|
|
2,00
|
|
82,80
|
Ал.пес
|
+
|
|
8
|
XIIIб
|
9
|
1357,00
|
1364,00
|
1362,40
|
28,40
|
1,86
|
2,60
|
28,50
|
1,88
|
2,62
|
4,66
|
0,93
|
70,10
|
Песч. АГ
|
+
|
|
8
|
XIIIб
|
10
|
1364,00
|
1370,00
|
1365,00
|
29,30
|
1,86
|
2,63
|
29,70
|
1,84
|
2,62
|
12,70
|
|
|
Песч. АГ
|
+
|
Таблица 3 А - Характеристика коллекторских свойств газонасыщенности
Золоторыбного блока
|
Метод определения
|
пласт
|
XIIб-1
|
XIIб-2
|
|
Наименование
|
Проницае-мость, мкм2* 10-3
|
Пористость, доли ед.
|
Начальная
газонасы-щенность, доли ед.
|
Насыщен-ность связанной
водой, доли ед.
|
Проницае-мость, мкм2* 10-3
|
Пористость, доли ед.
|
Начальная
газонасы-щенность, доли ед.
|
Насыщен-ность связанной
водой, доли ед.
|
|
1
|
2
|
3
|
4
|
5
|
6
|
7
|
8
|
9
|
10
|
|
Лабораторные исследования
керна
|
Количество скважин, шт
|
-
|
-
|
-
|
-
|
1
|
1
|
-
|
1
|
|
Количество определений, шт
|
-
|
-
|
-
|
-
|
2
|
3
|
-
|
2
|
|
Среднее значение
|
-
|
-
|
-
|
-
|
7,30
|
0,26
|
-
|
0,66
|
|
Коэффициент вариации, доли
ед.
|
-
|
-
|
-
|
-
|
0,164
|
0,059
|
-
|
0,056
|
|
Интервал изменения
|
-
|
-
|
-
|
-
|
6,1-8,5
|
0,238-0,274
|
-
|
0,619-0,692
|
|
Метод определения
|
пласт
|
XIIIa
|
XIIIб
|
|
|
Наименование
|
Проницае-мость, мкм2* 10-3
|
Пористость, доли ед.
|
Начальная
газонасы-щенность, доли ед.
|
Насыщен-ность связанной
водой, доли ед.
|
Проницае-мость, мкм2* 10-3
|
Пористость, доли ед.
|
Начальная
газонасы-щенность, доли ед.
|
Насыщен-ность связанной
водой, доли ед.
|
|
|
1
|
2
|
3
|
4
|
5
|
6
|
7
|
8
|
9
|
10
|
|
|
Лабораторные исследования
керна
|
Количество скважин, шт
|
3
|
3
|
-
|
2
|
2
|
2
|
-
|
2
|
|
|
Количество определений, шт
|
8
|
9
|
-
|
7
|
3
|
5
|
-
|
2
|
|
|
Среднее значение
|
8,11
|
0,2992
|
-
|
0,66
|
6,45
|
0,2838
|
-
|
0,76
|
|
|
Коэффициент вариации, доли
ед.
|
0,551
|
0,038
|
-
|
0,109
|
0,705
|
0,023
|
0,083
|
|
|
Интервал изменения
|
1,68-17,2
|
0,281-0,325
|
-
|
0,592-0,832
|
2,0-12,7
|
0,273-0,293
|
-
|
0,701-0,828
|
|
Таблица 4 А - Свойства и ионный состав пластовой воды (Северный блок)
|
№№
|
Наименование
|
Пласт
|
|
|
XIV
|
XIIIа
|
XIIб
|
XI
|
Хб
|
|
|
Количество определений
|
Среднее значение
|
Кол-во опред.-ий
|
Среднее значение
|
Кол-во опред.-ий
|
Среднее значение
|
Кол-во опред.-ий
|
Диапазон изменен
|
Среднее значение
|
Кол-во опред.-ий
|
Диапазон изменен.
|
Среднее значение
|
|
1
|
2
|
3
|
4
|
5
|
6
|
7
|
8
|
9
|
10
|
11
|
12
|
13
|
14
|
|
1
|
Газосодержащие, м3/т
|
1
|
1,9
|
|
|
|
|
|
|
|
|
|
|
|
2
|
Вязкость μв, 10-3 Па·с
|
1
|
12,8
|
1
|
0,56
|
1
|
0,6
|
1
|
|
0,6
|
1
|
|
0,62
|
|
3
|
Общая минерализация, г/л
|
|
|
1
|
12
|
1
|
12,3
|
2
|
15-15.6
|
15,3
|
2
|
10.1-10.7
|
10,4
|
|
Содержание ионов, мг/л
|
|
|
|
|
|
|
|
|
|
|
|
|
|
4
|
Cl-
|
1
|
7198
|
1
|
6630
|
1
|
6736
|
2
|
8190-8389
|
8239
|
2
|
4779-5915
|
5347
|
|
5
|
SO4--
|
1
|
4,5
|
1
|
15,6
|
1
|
25,9
|
2
|
3.7-7.8
|
5,8
|
2
|
40-99
|
70
|
|
6
|
HCO3-
|
1
|
687
|
1
|
580
|
1
|
687
|
2
|
1118-1160
|
1139
|
2
|
1312-1489
|
1400
|
|
7
|
Ca++
|
1
|
138
|
1
|
160
|
1
|
172
|
2
|
241-285
|
263
|
2
|
134-169
|
152
|
|
8
|
Mg++
|
1
|
45
|
1
|
41
|
1
|
35
|
2
|
81-123
|
102
|
2
|
45-65
|
55
|
|
9
|
Na++
|
1
|
4440
|
1
|
4030
|
1
|
4340
|
2
|
5100-5320
|
5210
|
2
|
3240-3900
|
3570
|
|
10
|
K+
|
1
|
152
|
1
|
93
|
1
|
126
|
2
|
135-174
|
155
|
2
|
45-154
|
100
|
|
11
|
I-
|
1
|
-
|
1
|
11,9
|
1
|
15,2
|
1
|
|
19,6
|
2
|
14.4-15.6
|
15
|
|
12
|
Br-
|
1
|
34,3
|
1
|
23,7
|
1
|
23,5
|
1
|
|
37,2
|
2
|
18.4-31.2
|
24,8
|
|
13
|
B-
|
1
|
112
|
1
|
173,8
|
1
|
122
|
2
|
76.6-77
|
76,8
|
2
|
22-22.4
|
22,2
|
|
14
|
NH4+
|
1
|
125
|
1
|
39,5
|
1
|
63,3
|
2
|
89-107
|
98
|
2
|
68.5-82.4
|
75,5
|
|
15
|
CO3--
|
1
|
30
|
1
|
90
|
1
|
48
|
2
|
|
-
|
2
|
|
-
|
|
16
|
CO2 свободный
|
1
|
46,2
|
1
|
20,2
|
1
|
-
|
2
|
33.3-48.4
|
40,8
|
2
|
17.6-95.7
|
56,7
|
Таблица 6 А - Сводовая таблица подсчётных параметров и запасов
|
Блок
|
Пласт
|
Зона
|
Кате-
|
Площадь
|
Эффек-
|
Коэффициент,
|
|
Начальное
|
Поправки
|
|
Коэффи-
|
Началь
|
Добыча газа
|
Оста-
|
|
|
|
|
гория
|
газонос-
|
тивная
|
доли ед.
|
пластовое
|
|
|
циент
|
ные
|
с начала
|
точные
|
|
|
|
|
запа-
|
ности,
|
газонасы-
|
открытой порис-тости
|
газонасы-щенности
|
давление,
|
на тем-
|
отклоне-
|
перевода
|
балан
|
разработки
|
запасы
|
|
|
|
|
сов
|
тыс.м2
|
щенная
|
порис-
|
щенности
|
МПа
|
пера-
|
ние от
|
техн. ед
|
совые,
|
(потери),
|
газа,
|
|
|
|
|
|
|
толщина,
|
тости
|
|
|
туру
|
закона
|
в физич.,
|
запасы
|
млн.м3
|
млн.м3
|
|
|
|
|
|
|
м
|
|
|
|
|
Бойля-
|
МПа -1
|
газа
|
(на 1.01.05г.)
|
|
|
|
|
|
|
|
|
|
|
|
|
Мариотта
|
|
млн.м3
|
|
|
|
|
1
|
2
|
3
|
4
|
5
|
6
|
7
|
8
|
9
|
10
|
11
|
12
|
13
|
14
|
15
|
|
|
Золото-рыбный
|
XIII б
|
г
|
С1
|
1037,4
|
14,18
|
0,338
|
0,366
|
139,8
|
0,908
|
1,11
|
0,97
|
247
|
|
|
|
|
|
гв
|
С1
|
491,6
|
7,94
|
0,318
|
0,433
|
139,8
|
0,908
|
0,97
|
73
|
|
|
|
|
|
Итого:
|
С1
|
|
|
|
|
|
|
|
|
320
|
9
|
311
|
|
|
XIIIa
|
г
|
С1
|
1222,7
|
17,80
|
0,321
|
0,356
|
135,5
|
0,91
|
1,11
|
0,97
|
329
|
|
|
|
|
|
гв
|
С1
|
535,9
|
10,37
|
0,302
|
0,364
|
135,5
|
0,91
|
1,11
|
0,97
|
81
|
|
|
|
|
|
Итого:
|
С1
|
|
|
|
|
|
|
|
|
410
|
24
|
386
|
|
|
XII б-2
|
г
|
С1
|
1229,3
|
7,5
|
0,3
|
0,273
|
137
|
0,913
|
1,16
|
0,97
|
106
|
|
|
|
|
|
гв
|
С1
|
612,2
|
3,08
|
0,282
|
0,267
|
137
|
0,913
|
1,16
|
0,97
|
20
|
|
|
|
|
|
Итого:
|
С1
|
|
|
|
|
|
|
|
|
126
|
|
126
|
|
|
XII б-1
|
г
|
С2
|
182,1
|
6,33
|
0,298
|
0,227
|
133,6
|
0,916
|
1,15
|
0,97
|
11
|
|
|
|
|
|
гв
|
С2
|
302,3
|
2,85
|
0,307
|
0,229
|
133,6
|
0,916
|
1,15
|
0,97
|
8
|
|
|
|
|
Итого:
|
С2
|
|
|
|
|
|
|
|
|
19
|
|
19
|
|
Итого:
|
С1
|
|
|
|
|
|
|
|
|
856
|
33
|
823
|
|
|
С2
|
|
|
|
|
|
|
|
|
19
|
|
19
|
|
Цент-ральный
|
XIIIa
|
г
|
С1
|
305,4
|
17,21
|
0,294
|
0,366
|
145,7
|
0,909
|
1,15
|
0,97
|
83
|
|
|
|
|
гв
|
С1
|
247,6
|
8,97
|
0,28
|
0,416
|
145,7
|
0,909
|
1,15
|
0,97
|
38
|
|
|
|
|
Итого:
|
С1
|
|
|
|
|
|
|
|
|
121
|
15
|
106
|
|
XII б
|
г
|
С1
|
422,9
|
9,29
|
0,301
|
0,323
|
140,9
|
0,911
|
1,16
|
0,97
|
55
|
|
|
|
|
гв
|
С1
|
381,1
|
4,96
|
0,273
|
0,408
|
140,9
|
0,911
|
1,16
|
0,97
|
30
|
|
|
|
|
Итого:
|
С1
|
|
|
|
|
|
|
|
|
85
|
6
|
79
|
|
XIIa
|
г
|
С1
|
559
|
4,48
|
0,29
|
0,39
|
141
|
0,916
|
1,2
|
0,97
|
42
|
|
|
|
|
гв
|
С1
|
963
|
2,43
|
0,31
|
0,3
|
141
|
0,916
|
1,2
|
0,97
|
33
|
|
|
|
|
Итого:
|
С1
|
|
|
|
|
|
|
|
|
75
|
4
|
71
|
|
XI-2
|
г
|
С1
|
557,8
|
11,08
|
0,309
|
0,297
|
131
|
0,92
|
1,22
|
0,97
|
80
|
|
|
|
|
гв
|
С1
|
475,8
|
5,93
|
0,304
|
0,28
|
131
|
0,92
|
1,22
|
0,97
|
34
|
|
|
|
|
Итого:
|
С1
|
|
|
|
|
|
|
|
|
114
|
0,1
|
114
|
|
IX
|
гв
|
С2
|
154,1
|
5,25
|
0,316
|
0,354
|
114,4
|
0,935
|
1,22
|
0,97
|
11
|
|
|
|
Итого:
|
С1
|
|
|
|
|
|
|
|
|
395
|
25
|
370
|
|
|
|
С2
|
|
|
|
|
|
|
|
|
11
|
|
11
|
|
|
Северный
|
XIII б
|
г
|
С2
|
146,5
|
8,96
|
0,291
|
0,423
|
137,4
|
0,915
|
1,15
|
0,97
|
23
|
|
|
|
|
|
гв
|
С2
|
129,6
|
7,62
|
0,311
|
0,395
|
137,4
|
0,915
|
1,15
|
0,97
|
17
|
|
|
|
|
|
Итого:
|
|
|
|
|
|
|
|
|
|
40
|
|
40
|
|
|
XIIIa
|
г
|
С1
|
395,15
|
16,54
|
0,319
|
0,374
|
137,4
|
0,916
|
1,11
|
0,97
|
105
|
|
|
|
|
|
гв
|
С1
|
312,4
|
8,43
|
0,289
|
0,42
|
137,4
|
0,916
|
1,11
|
0,97
|
43
|
|
|
|
|
|
Итого:
|
|
|
|
|
|
|
|
|
|
148
|
61
|
87
|
|
|
XII б
|
г
|
С1
|
391,9
|
10,61
|
0,308
|
0,325
|
130,3
|
0,919
|
1,12
|
0,97
|
54
|
|
|
|
|
|
гв
|
С1
|
442,4
|
4,96
|
0,29
|
0,295
|
130,3
|
0,919
|
1,12
|
0,97
|
24
|
|
|
|
|
|
Итого:
|
|
|
|
|
|
|
|
|
|
78
|
3
|
75
|
|
|
XIIa
|
г
|
С1
|
328,5
|
4,28
|
0,287
|
0,32
|
137
|
0,923
|
1,2
|
0,97
|
19
|
|
|
|
|
|
гв
|
С1
|
452,7
|
2,25
|
0,292
|
0,313
|
137
|
0,916
|
1,2
|
0,97
|
14
|
|
|
|
|
|
Итого:
|
|
|
|
|
|
|
|
|
|
33
|
|
33
|
|
|
XI
|
гв
|
С2
|
245,01
|
2,69
|
0,328
|
0,324
|
124,6
|
0,929
|
1,22
|
0,97
|
10
|
|
10
|
г
|
С1
|
74,6
|
13,63
|
0,312
|
0,329
|
115
|
0,936
|
1,22
|
0,97
|
13
|
|
|
|
|
|
гв
|
С1
|
530,8
|
5,79
|
0,316
|
0,327
|
115
|
0,936
|
1,22
|
0,97
|
40
|
|
|
|
|
|
Итого:
|
|
|
|
|
|
|
|
|
|
53
|
|
53
|
|
IX
|
г
|
С1
|
457,7
|
24,56
|
0,311
|
0,361
|
113
|
0,939
|
1,22
|
0,97
|
157
|
|
|
|
|
гв
|
С1
|
340,4
|
11,78
|
0,316
|
0,354
|
113
|
0,939
|
1,22
|
0,97
|
56
|
|
|
|
|
Итого:
|
|
|
|
|
|
|
|
|
|
213
|
|
213
|
|
VII
|
г
|
С2
|
558,4
|
17,71
|
0,3
|
0,28
|
100,3
|
0,951
|
1,22
|
0,97
|
93
|
|
|
|
|
гв
|
С2
|
850,2
|
7,52
|
0,3
|
0,28
|
100,3
|
0,951
|
1,22
|
0,97
|
60
|
|
|
|
|
Итого:
|
С2
|
|
|
|
|
|
|
|
|
153
|
10 (потери)
|
143
|
|
V
|
гв
|
С2
|
962,1
|
6,07
|
0,3
|
0,28
|
85,9
|
0,965
|
1,22
|
0,97
|
48
|
|
|
|
|
Итого:
|
С2
|
|
|
|
|
|
|
|
|
48
|
|
48
|
|
IV
|
г
|
С2
|
728,8
|
3,9
|
0,3
|
0,28
|
83
|
0,968
|
1,22
|
0,97
|
23
|
|
|
|
|
гв
|
С2
|
146,6
|
2,13
|
0,3
|
0,28
|
83
|
0,968
|
1,22
|
0,97
|
3
|
|
|
|
|
Итого:
|
С2
|
|
|
|
|
|
|
|
|
25
|
|
25
|
|
III
|
гв
|
С2
|
464,7
|
12
|
0,3
|
0,28
|
72,5
|
0,968
|
1,22
|
0,97
|
15
|
|
|
|
|
Итого:
|
С2
|
|
|
|
|
|
|
|
|
15
|
|
15
|
|
Итого
|
С1
|
|
|
|
|
|
|
|
|
525
|
64
|
461
|
|
|
С2
|
|
|
|
|
|
|
|
|
291
|
10 (потери)
|
281
|
|
Всего по Южно-Луговскому
месторождению
|
С1
|
|
|
|
|
|
|
|
|
1776
|
122
|
1654
|
|
|
С2
|
|
|
|
|
|
|
|
|
321
|
10 (потери)
|
311
|
|
|
|
|
|
|
|
|
|
|
|
|
|
|
|
|
|
|
|
|
|
|
|
|
|
|
|
|
|
|
|
|
|
|
Рисунок 1 А
Обзорная карта района
Рисунок 2 А Геологический разрез по профилю скважин 3-ЗЛ - 7-ЗЛ - 5А -
12-ЮЛ - 1-ЮЛ - 13-ЮЛ - 15-ЮЛ
Рисунок 3 А Условные обозначения
Рисунок 4 А Структурная карта по кровле XIIIб пласта
Приложение Б
Рисунок
5 Б Технологическая схема обвязки устья скважины Южно-Луговское.
Рисунок
6 Б Оборудование устья скважины, не подключенной к газосборному пункту.
7 - скважина; 2 - фонтанная арматура; 3 - лубрикатор;
4 - лебедка; 5 - сепаратор; 6 - емкость для замера жидкости; 7 - диафрагменный
измеритель критического истечения; 8 - факельная линия; 9 - манометры; 10 -
термометр; 11 - глубинный прибор; 12 - крепление выкидной линий; 13 - линия
ввода ингибитора
Рисунок 7 Б Оборудование устья скважины, подключенной к газосборному
пункту.
1 - блок входных ниток; 2 - линия контрольных замеров;
3 - контрольный сепаратор; 4 - узел замеров; 5 - сепаратор I ступени; 6 - разделительная емкость;
7 - факельная линия; 8 - регулятор теплового режима; 9 - теплообменник; 10 -
регулируемый штуцер; 11 - сепаратор II ступени
Приложение С
Таблица 11 С - Результаты обработок исследований скважин на м.
Южно-Луговское
|
Стандартная обработка
|
№ Скв.
|
Дата
|
А
|
В
|
R
|
δ, %
|
|
7
|
30.08.2005
|
2,18824
|
0,01018
|
0,581
|
4,2
|
|
8
|
04.09.2005
|
12,03752
|
-0,25191
|
-0,991
|
3,4
|
|
9
|
25.08.2005
|
9,31246
|
-0,24966
|
-0,779
|
12,72
|
|
10
|
10.07.2005
|
2,40088
|
0,01838
|
0,815
|
3,4
|
|
11
|
24.09.2005
|
1,06313
|
0,00567
|
0,539
|
5,8
|
|
12
|
19.09.2005
|
4,22970
|
-0,06027
|
-0,949
|
11,9
|
|
13
|
30.09.2005
|
0,32824
|
0,00415
|
0,356
|
4,4
|
|
14
|
26.09.2005
|
4,56982
|
-0,04562
|
-0,941
|
3,8
|
|
16
|
04.10.2005
|
8,25582
|
-0,22288
|
-0,938
|
9,9
|
|
Обработка при неточном
определении Рпл
|
№ Скв.
|
Дата
|
А
|
В
|
Спл
|
R
|
δ,
%
|
|
7
|
30.08.2005
|
0,20926
|
0,05369
|
20
|
0,947
|
5,2
|
|
8
|
04.09.2005
|
0,95744
|
0,12585
|
75
|
0,834
|
6,2
|
|
9
|
25.08.2005
|
0,59749
|
0,17829
|
33
|
0,919
|
9,3
|
|
10
|
10.07.2005
|
0,26267
|
0,06318
|
22
|
0,932
|
9
|
|
11
|
24.09.2005
|
0,11198
|
0,02408
|
10
|
0,993
|
2,6
|
|
12
|
19.09.2005
|
0,36443
|
0,02186
|
38
|
0,972
|
3,3
|
|
13
|
30.09.2005
|
0,03720
|
0,00800
|
5
|
0,567
|
10,9
|
|
14
|
26.09.2005
|
0,59742
|
0,04901
|
35
|
0,892
|
6,3
|
|
16
|
04.10.2005
|
0,93911
|
0,02378
|
47
|
0,877
|
6,3
|
|
Обработка при неточном
определении Рзаб
|
№ Скв.
|
Дата
|
А
|
В
|
dCзаб
|
R
|
δ,
%
|
|
7
|
30.08.2005
|
0,20783
|
0,05906
|
0,857
|
0,949
|
5,3
|
|
8
|
04.09.2005
|
0,90053
|
0,22928
|
3,566
|
0,879
|
5,5
|
|
9
|
25.08.2005
|
0,61612
|
0,22038
|
1,576
|
0,921
|
6,4
|
|
10
|
10.07.2005
|
0,25093
|
0,07126
|
0,957
|
0,937
|
5,9
|
|
11
|
24.09.2005
|
0,11335
|
0,02544
|
0,474
|
0,993
|
2,3
|
|
12
|
0,41616
|
0,02660
|
1,738
|
0,975
|
3
|
|
13
|
30.09.2005
|
0,03783
|
0,00818
|
0,231
|
0,568
|
5,4
|
|
14
|
26.09.2005
|
0,64221
|
0,0,06476
|
1,745
|
0,908
|
6,6
|
|
16
|
04.10.2005
|
1,20247
|
0,03671
|
2,544
|
0,890
|
3,4
|
Таблица 12 С - Параметры пласта, рассчитанные по индикаторной диаграмме
для 9 скважин
|
№ скважины
|
Проницаемость κ, мкм2
|
|
7
|
0,001532
|
|
8
|
0,000342
|
|
9
|
0,000332
|
|
10
|
0,001889
|
|
11
|
0,003161
|
|
12
|
0,000388
|
|
13
|
0,006803
|
|
14
|
0,000753
|
|
16
|
0,000289
|
Таблица 15 С - Результаты расчета параметров пласта для скважины № 7
β,
ε,
k,
χ,
|
|
|
|
|
|
|
Метод Хорнера
|
2321,62
|
0,659
|
0,000806
|
17,15
|
|
Метод касательной
|
1495,25
|
1,023
|
0,001252
|
26,62
|
Таблица 16 С - Результаты расчета параметров пласта для скважины № 10
β,
ε,
k,
χ,
|
|
|
|
|
|
|
Метод Хорнера
|
3476,07
|
0,354
|
0,000662
|
12,09
|
|
Метод касательной
|
3447,34
|
0,357
|
0,000667
|
12,19
|
Таблица 17 С - Результаты расчета параметров пласта для скважины № 11
β,
ε,
k,
χ,
|
|
|
|
|
|
|
Метод Хорнера
|
1588,31
|
0,880
|
0,001343
|
23,03
|
|
Метод касательной
|
1363,39
|
1,026
|
0,001564
|
26,83
|
Таблица 18 С - Результаты расчета параметров пласта для скважины № 14
β,
ε,
k,
χ,
|
|
|
|
|
|
|
Метод Хорнера
|
892,09
|
1,024
|
0,001358
|
23,36
|
|
Метод касательной
|
1153,72
|
0,792
|
0,001050
|
18,06
|
Таблице 20 С - Расчет затрат на исследование скважин
|
Элементы затрат
|
Значения по методам замера
давления
|
Разница
|
|
глубинным манометром
|
образцовым манометрам
|
|
|
Оплата труда операторов,
руб.
|
2333
|
933.2
|
-1399.8
|
|
Отчисления на социальные
нужды, руб.
|
606.58
|
242.63
|
-363.95
|
|
Расходы на использование
машины, руб.
|
4100
|
1640
|
-2460
|
|
Затраты, связанные с
потерей добычи газа, руб.
|
62979.5
|
62979.5
|
0
|
|
Амортизационные отчисления,
руб.
|
13911
|
4683.5
|
-9227.5
|
|
Затраты на проведение
исследований, руб.
|
83930.08
|
70478.83
|
-13451.3
|
Таблице 21 С - Исходные данные для расчета концентрационных пределов
распространения пламени смесей горючих газов
|
Состав
|
СН4
|
С2Н6
|
С3Н8
|
nC4H10
|
O2
|
|
Y
|
94,4
|
0,8
|
0,5
|
0,4
|
0,3
|
|
Фн,%
|
4,15
|
5,5
|
2,3
|
2,1
|
19,3
|
|
Фв,%
|
13,51
|
13,8
|
8,7
|
7,9
|
32
|