Розробка аналогових та цифрових пристроїв на інтегральних мікросхемах
Українська
державна академія залізничного транспорту
Факультет
«Автоматика, телемеханіка та зв’язок»
Кафедра
«Транспортний зв’язок»
КУРСОВИЙ
ПРОЕКТ
з
дисципліни «Електроніка та мікросхемотехніка»
на
тему:
Розробка
аналогових та цифрових пристроїв на інтегральних мікросхемах
2014р.
Зміст
Завдання до курсового проекту
Вступ
1.
Розрахунок операційного підсилювача
1.1 Визначення амплітуди
напруги і струму в навантаженні та вибір вихідного, вхідного та проміжного
каскаду для ОП
.2 Визначення коефіцієнтів
підсилення вихідного і проміжного каскадів
.3 Розрахунок мінімального
припустимого опору навантаження вхідного та проміжного каскадів
1.4 Розрахунок
значень опорів R3
i R5
.5 Розрахунок коефіцієнтів
підсилення струму
.6 Розрахунок коефіцієнтів
підсилення напруги
.7 Розрахунок коефіцієнт
підсилення потужності
.8 Визначення верхні частоти
смуги пропускання каскадів підсилювача
.9 Визначення амплітуди вхідної
напруги і струму підсилювача
.
Розробка тригерного пристрою на логічних елементах І-НІ
2.1 Побудова таблиці переходів
роботи заданого пристрою
2.2 Мінімізація функцій
2.3 Формування карти Карно для
функцій J
2.4 Формування карти Карно для
функції К
2.5 Реалізація функції J
та К на логічних елементах І-НІ
Висновки
Список літератури
Додаток А Принципова схема
підсилювача на інтегральних мікросхемах
Додаток Б Функціональна схема
тригерного пристрою на логічних елементах
Додаток В Лист специфікація
Завдання до курсового проекту
Завдання 1. Розрахунок
електронного підсилювача на інтегральних мікросхемах. Вихідні дані для
розрахунку.
. Розрахувати 3-х каскадний
електронний підсилювач,побудований на операційних підсилювачах (ОП).
. Варіант розрахунку і вихідних
даних вибираються за номером запису в навчальному журналі.
Вихідні дані для розрахунку:
потужність у навантаженні Рн
= 0,38 Вт;
опір навантаження Rн
= 0,49 кОм;
коефіцієнт підсилення напруги Кu
=350 ;
частота сигналу датчика fвх
=400 Гц;
вхідний опір датчика Rвх
= 0,9 кОм.
Завдання 2.Розробка
тригерного пристрою на логічних елементах І-НІ(АБО-НІ)для реалізації двоходової
функції ,функціонування якого задане таблицею переходів. Побудувати
функціональну схему пристрою на основі двоступінчатого тригера на обраних
логічних елементах , а також інтегральних мікросхемах К155ТВ1.
|
t-1
|
t
|
|
X1
|
X2
|
Qt
|
|
0
|
0
|
1
|
|
0
|
1
|
0
|
|
1
|
0
|
Q̅t-1
|
|
1
|
1
|
1
|
Вступ
В мікросхемотехніці широке вживання
отримали операційні підсилювачі. Під операційним підсилювачем в
мікроелектроніці розуміють реалізований у вигляді мікросхеми підсилювач
постійного струму, що має:
· високий коефіцієнт
посилення по напрузі;
· високий вхідний
опір;
· низький вихідний
опір.
Операційний підсилювач має
диференціальний вхід і несиметричний вихід. Вхідні
і вихідні сигнали відлічуються щодо загального дроту, який на схемах іноді не
показують. Операційні підсилювачі призначені для роботи з глибоким негативним
зворотним зв'язком і спочатку застосовувалися в аналогових ЕОМ, де залежно від
ланцюгів зворотного зв'язку вони виконували різноманітні математичні операції
(складання, віднімання, множення, розподіл, логарифмування, диференціювання,
інтеграція і т.д.), звідки і відбувся термін "операційний
підсилювач". Перші операційні підсилювачі були ламповими і були вельми
громіздкими і дорогими пристроями. В даний час високоякісні операційні
підсилювачі випускають у вигляді мікросхем, ціна яких помірна з ціною окремого
транзистора, що істотно розширило їх сферу вживання. Поєднання високих
електричних параметрів з малими габаритами, високою надійністю і низькою ціною
зробило операційний підсилювач основним активним елементом аналогової
схемотехніки.
Також великим кроком у схемотехніці
було застосування цифрових логічних схем, які стали основними елементами для
побудування комп'ютерної техніки, процесорів для виконання різноманітних задач,
елементів робототехніки. Використання аналогово-цифрових та цифро-аналогових
перетворювачів дало можливість закодовувати любий аналоговий сигнал в
послідовність нулів та одиниць, обробляти цифровий сигнал(зберігання
інформації, передача інформації, тощо), та отримувати з цифрового сигналу знову
аналоговий.
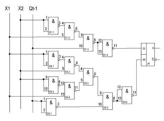
1.
Розрахунок операційного підсилювача.
От же маємо три каскадний підсилювач
зображений на рис 1.1.
Рис 1.1 - Схема три каскадного
підсилювача
Перший каскад підсилення ввімкнений
за схемою повторювача напруги, а другий і третій в режимі підсилення напруги.
1.1 Визначаємо амплітуду напруги
і струму в навантаженні та оберемо вихідний, вхідний та проміжного каскад для
ОП
,
(1.1)
де Pн
-
потужність
, що підводиться до навантаження;
Rн - опір
навантаження.
,
(1.2)
де Uнmax
- амплітуда напруги в навантаженні.
За отриманими параметрами струму і
напруги вибираємо ОП КР1408УД1, схема якого зображена на рисунку 1.2, а основні
параметри приведені в таблиці 1.1.
Рисунок 1.2 - Мікросхема ОП
КР1408УД1
Таблиця 1.1 - Основні параметри ОП
КР1408УД1
|
Uвихmax,В
|
Кu
|
Uсм,В
|
f1 , МГц
|
Uп,В
|
іп,мА
|
rвх,Ом
|
Rн,Ом
|
івх,мА
|
|
20
|
7*104
|
8*10-3
|
0.5
|
±20-40
|
5
|
106
|
2*103
|
40
|
Виходячи з того,що вихідні струми
проміжного каскаду є вхідними для вихідного каскаду,то мікросхема вхідного і
проміжного каскаду вибирається по івх=40мА та по Кu=7*104.Цим
вимогам відповідає ОП К140УД6.
Схема ОП К140УД6 зображена на
рисунку 1.3, а основні параметри приведені в таблиці 1.2.
Рисунок 1.3 - Мікросхема ОП КР140УД6
Таблиця 1.2 - Основні параметри ОП
КР140УД6
|
Uвихmax,В
|
Кu
|
Uсм,В
|
f1 , МГц
|
Uп,В
|
іп,мА
|
rвх,Ом
|
Івих,А
|
|
12
|
5*104
|
8*10-3
|
106
|
±15
|
3
|
1.5*106
|
0.025
|
.2 Знаходимо коефіцієнти підсилення
вихідного і проміжного каскадів


(1.3)
де Кu-
коефіцієнт підсилення підсилювача.
1.3 Знаходимо мінімально
допустимий опір навантаження Rн(КР140УД6)
, (1.4)
1.4 Розрахунок значень опорів
R3 і R5
Задаємося значеннями опорів R2=R4,
які повинні бути більше Rнmin в
2-5
разів.
Вибираємо ці опори з ряду Е24:
; (1.5)
Знаходимо
значення опорів
R3 і R5:
; (1.6)
Вибираємо
найближчі номінальні значення із ряду Е24:
;
.
.5 Визначаємо коефіцієнт
підсилення струму
; (1.7)
; (1.8)
. (1.10)
.6 Визначаємо коефіцієнт
підсилення напруги
. (1.11)
Розрахункове значення
порівнянне із заданим по умові
.
.7 Визначаємо коефіцієнт
підсилення потужності
. (1.12)
.8 Визначаємо верхні частоти
смуги пропускання каскадів підсилювача
; (1.13)
; (1.14)
; (1.15)
.9 Визначаємо амплітуду
вхідної напруги і вхідного струму підсилювача
; (1.16)
. (1.17)
Для кращої стабілізації
живлення вхідного і проміжного каскадів додамо стабілітрони КС515А
Розрахуєм
номінали гасячих опорів R8,R9:
;
;
.
Вибираємо найближчі
номінальні значення із ряду Е24:
.
За розрахованими даними
малюємо схему розробленого підсилювача , виконану в додатку А. У додатку В
зроблена специфікація до цієї схеми.
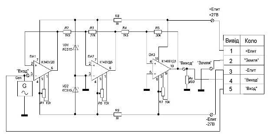
2.
Розробка тригерного пристрою на логічних елементах І-НІ
Розробка тригерного пристрою
виконується наступним чином:
.1 Побудуємо таблицю
переходів роботи заданого пристрою. Занесемо дані в таблицю 2.1
Таблиця 2.1 - Таблиця роботи
переходів заданого JK
пристрою
|
Порядковий номер у карті Карно
|
Х1
|
Х2
|
Qt-1
|
Qt
|
J
|
K
|
|
0
|
0
|
0
|
0
|
1
|
1
|
*
|
|
1
|
0
|
0
|
1
|
1
|
*
|
0
|
|
2
|
0
|
1
|
0
|
0
|
0
|
*
|
|
3
|
0
|
1
|
1
|
0
|
*
|
1
|
|
4
|
1
|
0
|
0
|
1
|
1
|
*
|
|
5
|
1
|
0
|
0
|
*
|
1
|
|
6
|
1
|
1
|
0
|
1
|
1
|
*
|
|
7
|
1
|
1
|
1
|
1
|
*
|
0
|
.2 За допомогою карт Карно знаходимо
мінімальну форму функцій J
і K
Мінімізація функцій
В цій карті Карно числа від 0 до 7
відповідають порядковому номеру переходів в таблиці 2.1.
.3 Складаємо карту Карно для функцій
J
А) заповнюємо карту Карно, записуємо
одиниці у клітинки, де функція приймає одиничні значення, відповідно з їх
порядковим номером.
|
Х1Х2 Qt-1
|
01
|
00
|
10
|
11
|
|
0
|
*
|
*
|
*
|
*
|
|
1
|
(1}
|
1)
|
0
|
{1
|
Б) записуємо рівняння диз’юнктивної
нормальної форми (ДНФ) для функції J.
Об’єднавши їх маємо таке рівняння для функції J:
2.4 Складаємо карту Карно для
функцій К
А) заповнюємо карту Карно,
записуємо одиниці у клітинки, де функція К приймає одиничні значення,
відповідно з їх порядковим номером
|
Х1Х2 Qt-1
|
01
|
00
|
10
|
11
|
|
0
|
1
|
0
|
1
|
0
|
|
1
|
*
|
*
|
*
|
*
|
Б) записуємо рівняння диз’юнктивної
нормальної форми (ДНФ) для функції К. Об’єднавши їх маємо таке рівняння для
функції К:
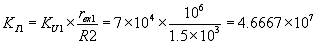
.5 Реалізація функцій J і К на
логічних елементах І-НІ
За допомогою Булевої алгебри
використовуючи коньюктивний закон та теорему де Моргана приведемо функцію J
до
вигляду:
Для функції J маємо (рисунок 2.1):
Рисунок 2.1 - Функція J на логічних
елементах І-НІ
Для функції К маємо
(рисунок 2.2):
Рисунок 2.2
- Функція K
на логічних елементах І-НІ
Висновок
підсилювач мікросхема
інтегральний
В даному курсовому
проекті був розглянутий операційний підсилювач, а також проведена розробка
тригерного пристрою на логічних елементах І-НІ .
З урахуванням вихідних
даних був проведений розрахунок необхідний для створення підсилювача на
інтегральних ОП.
У другому розділі була
проведена розробка тригерного пристрою на логічних елементах І-НІ. Для цього
була проведена мінімізація функцій за допомогою карт Карно, а також приведення
функцій за допомогою Булевої алгебри до зручного вигляду для реалізації схеми
на елементах І-НІ.
Список літератури
1. Электроника:
Учеб пособие для приборостроит. спец. вузов. В.Г.Гусев, Ю.М.Гусев
- 2-е изд., перераб и доп. - М.: Высш. шк. 1991.- 622с.
. Аналоговая
и цифровая электроника : Учеб
пособие .Опадчий
Ю.Ф.,
Глудкин О.П.-М.:Горячая
Линия-Телеком. 2000.-768с.
. Китаев
Ю.В. Основы цифровой техники. Учебное пособие: СПб:
СПбГУ ИТМО, 2007, 87 с.
4.
А. Л. Булычев, В. И. Галкин, В. А. Прохоренко Аналоговые
интегральные схемы. Справочник- 2-е изд., перераб и доп.-Минск: «Беларусь».
1994.-382с
Додаток А
Додаток Б
Додаток В
|
Зона
|
Позиція
|
Позначення
|
Найменування
|
Кільк.
|
Приміт.
|
|
|
|
Резистори
|
|
|
|
R2, R4
|
|
МЛТ-0,125 - 1к5 5%2
|
|
|
|
R3
|
|
МЛТ-0,125 -27к 5%1
|
|
|
|
R5
|
|
МЛТ-0,125 -30к 5%1
|
|
|
|
R8,R9
|
|
МЛТ-0,5 - 1к 5%2
|
|
|
|
R1, R6, R7
|
|
CП3 -10к 5%3
|
|
|
|
|
|
|
|
|
|
|
|
Мікросхеми
|
|
|
|
DA1,DA2
|
|
K140УД6
|
2
|
|
|
DA3
|
|
КР1408УД1
|
1
|
|
|
|
|
|
|
|
|
|
|
Діоди
|
|
|
|
VD1, VD2
|
|
KC515
|
2
|
|