Расчет каскадной АСР регулирования концентрации общей серы в стабильном гидрогенизате
Введение
гидроочистка гидрогенизат колонна
Установка гидроочистки У-1.732
предназначена для очистки фракции НК-350°С от сернистых соединений методом
гидрирования в среде водородсодержащего газа (ВСГ) на алюмокобальтмолибденовом
катализаторе при температуре до 395°С и давлении 34÷37
атм
с получением:
· стабильного
гидрогенизата с содержанием серы 0,15%;
· сероводорода;
· углеводородного
газа.
В состав установки входят
объекты У -1.732 (ГО) и У -1.733 - промпарк установки гидроочистки (3
резервуара по 2 тыс. м3 каждый). Производительность - 2070 тыс.
тн/год сырья (фракция НК-350ºС).
На установке гидроочистки
дизельных топлив функционирует АСУ ТП «АСТРА-3.2». Данная система включает в
себя подсистемы:
· сбора и отображения
информации;
· автоматического
регулирования;
· дискретно-логического
управления;
· противоаварийных
защит и блокировок.
В системе реализованы функции:
. Информационные
функции:
· Измерение и
контроль параметров;
· Регистрация и
сигнализация отклонений параметров от установленных границ;
· Ручной ввод данных;
· Формирование и
выдача оперативных данных;
· Архивирование
данных;
· Анализ срабатывания
блокировок и защит.
. Управляющие функции:
· Реализация
контроллером режима непосредственного цифрового регулирования аналоговыми
регуляторами;
· Выдача со станции
машиниста сигналов задания регуляторам и сигналов управления аналоговыми ИМ на
контроллер;
· Выдача дискретных
управляющих сигналов на контроллер.
. Функции диагностики:
· Контроль состояния
связи с контроллерами;
· Диагностика
состояния узлов и плат ввода/вывода контроллеров;
· Диагностика
состояния уровней входных сигналов поступающих с первичных преобразователей;
· Диагностика
состояния связи с абонентами верхнего уровня управления;
· Диагностика связи и
состояние резервируемых серверов баз данных.
Целью данного курсового проекта является
разработка и расчет каскадной АСР регулирования температуры куба
стабилизационной колонны К-201установки гидроочистки с коррекцией по
концентрации общей серы в стабильном гидрогенизате (конечный продукт установки
гидроочистки).
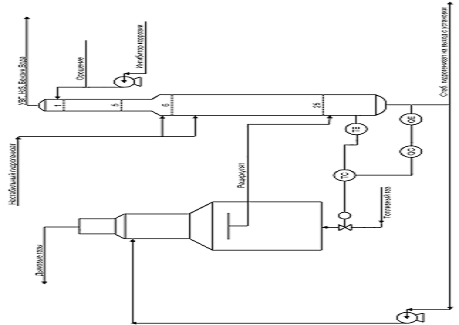
Описание технологического объекта управления.
Стабилизацию гидроочищенной фракции НК-3500С
проводится в стабилизационной колонне К-201 с целью отгона из нее легких
продуктов крекинга и углеводородного газ, воды и сероводорода.
Снизу колонны отбирается стабильная
гидроочищенная фракция НК-3500С, сверху уходят пары бензина, воды,
углеводородный газ, сероводород.
Температурный режим стабилизационной колонны
поддерживается с помощью "горячей струи" рециркулята.
Для устранения сероводородной коррозии в колонну
К-201 подается ингибитор коррозии.
Описание технологического процесса
Нестабильный гидрогенизат из С-202 нагревается в
Т-205 потоком парогазовой смеси, смешивается с нестабильным гидрогенизатом из
С-201 и с температурой до 1700С и давлением 1,1 МПа направляется на
14 тарелку стабилизационной колонны К-201, где из него выделяются бензин,
сероводород, вода, углеводородный газ. Уровень в колонне К-201 регулируется
прибором LIC-94.
Снизу колонны насосом Н-221/1,2 забирается часть
стабильного гидрогенизата и направляется через регулятор расхода FRC-518 в печь
П-202, где нагревается до температуры 2400С и подается вниз колонны
для поддержания нужного температурного режима.
Балансовое количество стабильного гидрогенизата
отдает свое тепло в теплообменниках Т-202/1,2, воздушном холодильнике Х-204 и
выводится с установки с температурой 500С. Температура стабильного
гидрогенизата на выходе с установки регулируется прибором TIC-86.
С верха К-201 уходят пары бензина, воды и
углеводородный газ с сероводородом. После охлаждения в воздушном
конденсаторе-холодильнике ХК-201 и в водяных холодильниках Х-209/1,2 до
температуры 400С, которая регулируется прибором TIC-85, смесь
поступает в сепаратор С-205, где происходит отделение углеводородного газа от
жидкой фазы. Уровень углеводородной жидкой фазы регулируется прибором LRC-96.
Уровень воды регулируется прибором LdRC-97.
Углеводородная жидкая часть из сепаратора
забирается насосом Н-203/1,2 и подается через регулятор расхода FRC-89 на
орошение в К-201.
Балансовый избыток бензина через регулятор
расхода FRC-91 c коррекцией по уровню в C-205 (прибор LRC -96) возвращается в
колонну К-201, либо выводится в линию некондиции. Водяной конденсат из С-205
вместе с сероводородной водой с установки риформинга поступает в деаэратор
Е-215 для отдува сероводорода водяным паром. Уровень в деаэраторе регулируется
прибором LIC-162.
Отдуваемый сероводород сбрасывается в факельную
емкость Е-214, а затем на сероводородный факел, а конденсат - в
промканализацию, через холодильник Х- 213, с температурой 400С.
Газ из сепаратора С-205 с газом установки
каталитического риформинга поступает в нижнюю часть абсорбера К-203 на очистку
от сероводорода 10%-ным раствором амина, который подается насосом Н-205/1,2 в
верхнюю часть абсорбера через регулятор расхода FRC-148 с коррекцией по уровню
в Е-201 прибора LRC- 121.
На выходе с установки прибором FQ-92
измеряется суммарный расход стабильного гидрогенизата, прибором AR-193
- температура вспышки, прибором AR-194
- концентрация общей серы, прибором AR-195
-плотность.
Обоснование выбора типа АСР.
Для регулирования концентрации общей серы в
стабильном гидрогенизате была выбрана каскадная АСР, так как основной канал
регулирования обладает значительной инерционностью, связанной, прежде всего с
запаздыванием, вызванным анализом потока стабильного гидрогенизата на общую
серу. При этом удалось выделить вспомогательный канал регулирования, по
которому можно воздействовать на регулируемую величину с меньшей
инерционностью, благодаря чему предполагается получить более качественной
регулирование.
Анализ стабилизационной колонны К-201 как
объекта управления.
1. Регулирующие воздействия:
· Расход топливного газа (печь П-202);
· Расход орошения;
· Расход отводимого стабильного
гидрогенизата.
. Регулируемые параметры:
· Уровень в кубе колонны;
· Температура в кубе колонны;
· Температура верха колонны;
· Концентрация общей серы в стабильном
гидрогенизате.
. Контролируемые возмущающие воздействия:
· Расход нестабильного гидрогенизата (
);
· Температура нестабильного гидрогенизата (
);
· Температура орошения (
).
4. Неконтролируемые возмущающие
воздействия:
· Состав нестабильного гидрогенизата (
);
· Теплопотери в окружающую среду (
).
Получение аппроксимирующих передаточных функций
по основному и вспомогательному каналам регулирования.
. Определение аппроксимирующей
передаточной функции по вспомогательному каналу регулирования с помощью метода
интегральных площадей (метод Симою).
Из эксперимента, при скачкообразном
увеличении расхода топливного газа на 60,26 (
), была получена кривая разгона по температуре
в кубе К-201. Она была аппроксимированная передаточной ф-цией 3его порядка с
запаздыванием методом интегральных площадей в программе TAU20.
В ходе расчетов была получена
аппроксимирующая передаточная ф-ция вспомогательного канала:
2. Определение аппроксимирующей
передаточной функции по основному каналу регулирования с помощью метода
интегральных площадей (метод Симою)
Из эксперимента, при скачкообразном
увеличении расхода топливного газа на 60,26 (
), была получена кривая разгона по
конц. общ. серы в стабильном гидрогенизате. Она была аппроксимированная
передаточной ф-цией 3его порядка с запаздыванием методом интегральных площадей
в программе TAU20.
В ходе расчетов была получена
аппроксимирующая передаточная ф-ция вспомогательного канала:
Построение частотных характеристик
основного и вспомогательного каналов регулирования.
1. Расчет частотных характеристик по
вспомогательному каналу:
АЧХ
ФЧХ
АФХ
Расчет частотных характеристик по основному
каналу:
АЧХ
ФЧХ
АФХ
Определение оптимальной структуры каскадной АСР
и оптимальных настроечных параметров основного и вспомогательного регуляторов.
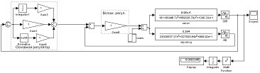
Общая структурная схема каскадной
АСР.
В качестве возмущающего воздействия
принимаем изменение расхода топливного газа на 10% от максимального значения,
т.е. на 23 (
).
Эквивалентный объект относительно
основного регулятора.
Эквивалентный объект относительно
вспомогательного регулятора.
1. Расчет каскадной АСР с
П-ПИ структурой (П-закон регулирования по вспомогательному каналу, ПИ-закон -
по основному).
Структурная схема каскадной АСР П-ПИ
структуры.
Определим оптимальные настройки регуляторов
методом итераций.
1 шаг: сделаем допущение, что
основной регулятор отключен, и рассмотрим одноконтурную АСР со вспомогательным
регулятором. Рассчитаем оптимальную настройку вспомогательного П-регулятора
метом Циглера-Никольса: методом подбора определяем критическую настройку
П-регулятора : 

.
шаг: определим настройки основного
регулятора. В эквивалентный объект относительно основного регулятора
подставляем ранее найденное оптимальное значение настройки для вспомогательного
регулятора. Методом Циглера-Никольса определяем оптимальные настройки основного
ПИ-регулятора: 
;

;

;

.
шаг: определим настройки
вспомогательного регулятора. В эквивалентный объект относительно
вспомогательного регулятора подставляем, найденные на 2ом шаге оптимальные
настройки основного регулятора. Методом Циглера-Никольса находим оптимальные
настройки вспомогательного П-регулятора:

.
шаг: определяем настройки основного
ПИ-регулятора. Повторяем действия, описанные на 2ом шаге. 
;

;

;
.
шаг: определим настройки
вспомогательного П-регулятора. Повторяем действия, описанные на 3ем шаге.



.
шаг: определим настройки основного
ПИ-регулятора.

;

;

;
.
7 шаг: определим настройки вспомогательного
П-регулятора.

.
Т.к. настройки регуляторов,
найденные на смежных шагах не отличаются, более чем на 10%, то принимаем
следующие настройки:
· Для основного ПИ-регулятора:
;
.
· Для вспомогательного П-регулятора: 
.
Т.к. переходной процесс получился
неудовлетворительным по времени затухания, скорректируем настройки основного
регулятора. Изменим настройку 
так, чтобы интегральный критерий
качества принимал минимальное значение. При 

.
Оценим качество переходного процесса
в основном канале регулирования по возмущению при найденных оптимальных
настройках регуляторов и при заданной структуре каскадной АСР.
· Интегральный критерий качества: 
.
· Время переходного процесса: 
· Перерегулирование: 
Оценим качество переходного процесса во
вспомогательном канале регулирования по возмущению при найденных оптимальных
настройках регуляторов и при заданной структуре каскадной АСР.
· Интегральный критерий качества: 
.
· Время переходного процесса: 
· Перерегулирование: 

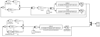
Структурная схема каскадной АСР
ПИ-ПИ структуры.
Определим оптимальные настройки регуляторов
методом итераций.
1 шаг: отключим
основной ПИ-регулятор и рассмотрим одноконтурную АСР со вспомогательным
ПИ-регулятором. Методом Циглера-Никольса определим настройки вспомогательного
ПИ-регулятора. Незатухающие колебания в системе возникают при значении
настроечного параметра вспомогательного ПИ-регулятора. Оптимальные настройки:

; 
;

;
.
шаг: определим настройки основного
ПИ-регулятора. Ранее найденные настройки для вспомогательного ПИ-регулятора
подставим в эквивалентный объект относительно основного ПИ-регулятора и
определим настройки методом Циглера-Никольса.

;

;

;
.
3шаг: определим настройки
вспомогательного ПИ-регулятора. Найденные на 2ом шаге настройки основного
ПИ-регулятора подставим в эквивалентный объект относительно вспомогательного
регулятора. Методом Циглера-Никольса определим опт. настройки вспомогательного
ПИ-регулятора. 
; 
;

;
.
шаг: определим настройки основного
ПИ-регулятора.
;

;

;
.
шаг: определим настройки вспомогательного
ПИ-регулятора.

; 
;

;
.
6 шаг: определим настройки основного
ПИ-регулятора.
;

;

;
.
Т.к. настройки регуляторов,
найденные на смежных шагах не отличаются, более чем на 10%, то принимаем
следующие настройки:
· Для основного ПИ-регулятора:
;
.
· Для вспомогательного ПИ-регулятора:


.
При корректировке настроек основного
ПИ-регулятора, с целью уменьшения времени затухания переходного процесса,
качество переходного процесса резко ухудшается - возрастает перерегулирование и
интегральный критерий качества.
Оценим качество переходного процесса в основном
канале регулирования по возмущению при найденных оптимальных настройках
регуляторов и при заданной структуре каскадной АСР.
· Интегральный критерий качества: 
.
· Время переходного процесса: 
· Перерегулирование:

Оценим качество переходного процесса во
вспомогательном канале регулирования по возмущению при найденных оптимальных
настройках регуляторов и при заданной структуре каскадной АСР.
· Интегральный критерий качества: 
.
· Время переходного процесса: 
· Перерегулирование: 
3. Расчет каскадной АСР с
П-ПИД структурой (П-закон регулирования по вспомогательному каналу, ПИД-закон -
по основному).
Структурная схема каскадной АСР
П-ПИД структуры.
Определим оптимальные настройки регуляторов
методом итераций.
1шаг: сделаем допущение, что
основной регулятор отключен, и рассмотрим одноконтурную АСР со вспомогательным
регулятором. Рассчитаем оптимальную настройку вспомогательного П-регулятора
метом Циглера-Никольса. 
.
2 шаг: определим настройки основного
ПИД-регулятора.

; 
;

;
;
;

.
шаг: определим настройки
вспомогательного П-регулятора.

.
шаг: определим настройки основного
ПИД-регулятора.
;

;

;
;
;

.
шаг: определим настройки
вспомогательного П-регулятора.

.
шаг: определим настройки основного
ПИД-регулятора.
;

;

;
;
;

.
шаг: определим настройки
вспомогательного П-регулятора.

.
шаг: определим настройки основного
ПИД-регулятора.
;

;

;
;
;

.
шаг: определим настройки
вспомогательного П-регулятора.

.
шаг: определим настройки основного
ПИД-регулятора.
;

;
;
;

.
шаг: определим настройки
вспомогательного П-регулятора.

.
шаг: определим настройки основного
ПИД-регулятора.
;

;

;
;
;

.
Т.к. настройки регуляторов, найденные
на смежных шагах не отличаются, более чем на 10%, то принимаем следующие
настройки:
· Для основного ПИД-регулятора:

;
· Для вспомогательного П-регулятора: 
.
Скорректируем настройки основного регулятора ,
чтобы добиться минимального времени переходного процесса.

;
Оценим качество переходного процесса в основном
канале регулирования по возмущению при найденных оптимальных настройках
регуляторов и при заданной структуре каскадной АСР.
· Интегральный критерий качества: 
.
· Время переходного процесса: 
· Перерегулирование:

Оценим качество переходного процесса во
вспомогательном канале регулирования по возмущению при найденных оптимальных
настройках регуляторов и при заданной структуре каскадной АСР.
· Интегральный критерий качества: 
.
· Время переходного процесса: 
· Перерегулирование:

Выбор оптимальной структуры каскадной АСР.
|
Показатель
качества
|
Тип
структуры каскадной АСР
|
|
П-ПИ
|
ПИ-ПИ
|
П-ПИД
|
|
Основ.
|
Вспом.
|
Основ.
|
Вспом.
|
Основ.
|
Вспом.
|
|
Время
переходного процесса, с
|
4440
|
4465
|
13035
|
10630
|
3800
|
5026
|
|
Перерегулирование,
%
|
18,7
|
30,8
|
33,77
|
48,36
|
16,58
|
19,53
|
|
Интегральный
критерий качества
|
0,0002971
|
3944
|
0,0003343
|
5194
|
0,0006812
|
7539
|
|
|
|
|
|
|
|
|
Вывод: выбираем каскадную АСР со структурой
П-ПИ, так как при удовлетворительных показателях качества регулирования, данная
структура имеет преимущество перед структурой П-ПИД, так как она проще в
настройке и дешевле.
Расчет одноконтурной АСР.
1. Расчет одноконтурной АСР с
ПИ-регулятором.
Структурная схема одноконтурной АСР
с ПИ-регулятором структуры.
Рассчитаем настройки регулятора методом
Циглера-Никольса.
Незатухающие колебание в системе возникают при
значении настроечного параметра

;

;
.
Оценим качество переходного
процесса:
· Интегральный критерий качества: 
.
· Время переходного процесса: 
2. Расчет одноконтурной АСР с
ПИД-регулятором.
Структурная схема одноконтурной АСР
с ПИД-регулятором структуры.
Рассчитаем настройки регулятора методом
Циглера-Никольса.
Незатухающие колебание в системе возникают при
значении настроечного параметра

; 
;

;
;
;

.
При данных значениях настроек
процесс расходится. Скорректируем 
.
Оценим качество переходного
процесса:
· Интегральный критерий качества: 
· Время переходного процесса: 
Вывод: лучшие показатели качества регулирования
достигаются при использовании в одноконтурной АСР ПИД-регулятора.
Сравнение переходного процесса в одноконтурной
АСР с ПИД-регулятором и переходного процесса в каскадной АСР со структурой
П-ПИ.
Схема моделирования.
|
Показатель
качества
|
Тип
АСР
|
|
Каскадная
|
Одноконтурная
|
|
Время
переходного процесса, с
|
4440
|
7171
|
|
Перерегулирование,
%
|
18,7
|
-
|
|
Интегральный
критерий качества
|
0,0002971
|
0,001976
|
Заключение
В ходе выполнение курсового проекта был
произведен расчет каскадной АСР регулирования концентрации общей серы в
стабильном гидрогенизате.
В ходе расчета каскадной АСР было рассмотрено
несколько возможных структур данной системы, в частности: П-ПИ, ПИ-ПИ, П-ПИД,
где первый закон регулирования реализуется во вспомогательном контуре
регулирования, второй - в основном.
После расчетов и исследования
переходных процессов на качество регулирования, была выбрана структура
каскадной АСР - П-ПИ, как наиболее дешевая, простая в настройки, и
обеспечивающая удовлетворительное качество регулирования. Оптимальные
настроечные параметры основного и вспомогательного регуляторов составили: для
основного ПИ-регулятора: 
;
; для вспомогательного П-регулятора:

.
Также был произведен расчет
одноконтурной АСР с ПИ- и ПИД-регуляторами. При этом лучшее качество
регулирования достигается при использовании ПИД-регулятора с настройками: 
;
;


.
Сравнение переходных процессов в
каскадной и одноконтурной АСР показало правильность выбора типа АСР, так как
при использовании каскадной АСР значительно повышается качество регулирования
по сравнению с одноконтурной АСР: время переходного процесса уменьшилось в 1,6
раз; интегральный показатель качества уменьшился в 6,6 раз.
Список литературы
1. И.А. Елизаров, Ю.Ф. Мартемьянов,
А.Г. Схиртладзе, С.В. Фролов. Технические средства автоматизации.
Программно-технические комплексы и контроллеры: Учебное пособие. М.:
«Издательство Машиностроение-1», 2004г. 180с.
2. Б.Н. Парсункин, Н.М.
Баженов, В.М. Дубинин. Идентификация параметров объектов управления по
экспериментальным динамическим характеристикам (Экстраполяция экспериментальной
кривой разгона): Учебное пособие. Магнитогорск, МГМА.1998. 95с.
3. Иващенко Н.Н.
Автоматическое регулирование. - М.: Машинострое-ние,1978.-736с.
4. Постоянный
технический регламент. Установка гидроочистки. Фракция НК-350ºС
(книга 6, 24-Л-13360/6) от 13.01.1992г.
5. Методические указания к
выполнению курсового проекта по дисциплине «Автоматизация технологических
процессов и производств». -Астрахань.: АГТУ, 1997.- 25 с.
Приложение