Веб-версия инструментального комплекса АТ-ТЕХНОЛОГИЯ

  • Вид работы:
    Отчет по практике
  • Предмет:
    Информационное обеспечение, программирование
  • Язык:
    Русский
    ,
    Формат файла:
    MS Word
    441,44 Кб
  • Опубликовано:
    2014-06-22
Вы можете узнать стоимость помощи в написании студенческой работы.
Помощь в написании работы, которую точно примут!

Веб-версия инструментального комплекса АТ-ТЕХНОЛОГИЯ

Реферат

Отчет о практике содержит 36 страниц, 19 рисунков, 2 таблицы.

Ключевые слова: веб-версия инструментального комплекса АТ-ТЕХНОЛОГИЯ, средства мониторинга процесса функционирования обучающей ИЭС, подмодуль анализа текущего уровня компетенций обучаемых, компетенция, модель целевых компетенций, компетентностный подход, уровень текущих компетенций обучаемого, обучающие веб-ориентированные интегрированные экспертные системы (веб-ИЭС).

Цель работы: Разработка алгоритмов и программных средств поддержки взаимодействия компетентностно-ориентированных моделей в обучающих ИЭС (комплекс АТ-ТЕХНОЛОГИЯ)

В первом разделе производится анализ функциональных возможностей базовой версии компонента выявления текущего уровня компетенций обучаемого и модуля статистической обработки результатов, функционирующих в комплексе АТ-ТЕХНОЛОГИЯ. Также ставятся задачи дипломной работы.

Во втором разделе производится разработка алгоритмов анализа текущего уровня компетенций обучаемых, также приводится общая характеристика подхода к анализу текущего уровня компетенций обучаемых.

Содержание

Введение

1. Анализ функциональных возможностей базовой версии компонента выявления текущего уровня компетенций обучаемого и модуля статистической обработки результатов (подсистема поддержки построения обучающих веб-ИЭС, комплекс АТ-ТЕХНОЛОГИЯ)

1.1 Общая характеристика функциональных возможностей базовой версии компонента выявления текущего уровня компетенций обучаемого и модуля статистической обработки результатов

1.2 Экспериментальное программное исследование базовой версии компонента выявления текущего уровня компетенций обучаемого и модуля статистической обработки результатов

1.3 Требования на создание алгоритмов анализа текущего уровня компетенций обучаемых

1.4 Постановка задачи курсового проекта

2. Разработка алгоритмов анализа текущего уровня компетенций обучаемых

2.1 Общая постановка задачи

2.2 Разработка алгоритмов анализа текущего уровня компетенций обучаемых

2.2.1 Алгоритм анализа текущего уровня компетенций обучаемых

2.2.2 Алгоритм прогноза уровня компетенций обучаемых

Заключение

Литература


Введение

ориентированный инструментальный компетентностный

Веб-версия инструментального комплекса АТ-ТЕХНОЛОГИЯ, разработанного в лаборатории «Интеллектуальные системы и технологии» кафедры Кибернетики МИФИ, предназначена для автоматизированного построения веб-ориентированных интегрированных экспертных систем (веб-ИЭС) в статических проблемных областях. Комплекс АТ-ТЕХНОЛОГИЯ реализует задачно-ориентированную методологию компьютерного проектирования интегрированных экспертных систем, созданную профессором Рыбиной Г.В. в середине 90-х годов. Важной особенностью веб-версии комплекса АТ-ТЕХНОЛОГИЯ является наличие специальных программных средств, позволяющих создавать обучающие веб-ИЭС.

Важной особенностью разработки и использования обучающих ИЭС и веб-ИЭС является то, что обеспечивается авто­матизация практически всех процессов, которые возникают в хо­де обучения и контроля знаний/умений обучаемых. При этом вся информация об обучаемых, темах курсов/дисциплин, результатах прохождения обучения, результатах контроля обучаемых, инди­видуальных рекомендациях на основании полученных результа­тов обучения и т.д. находится в единой среде и в любое время доступна обучаемому и/или контролирующему процесс обучения, что обеспечивается за счет специальных средств мониторинга процесса функционирования обучающих ИЭС. Это удовлетворяет всем требованиям образовательного мониторинга, представляю­щего собой систему сбора, хранения, анализа и представления информации о состоянии наблюдаемых объектов, явлений, про­цессов с целью их оценки, контроля или прогноза.

В связи с возникшей необходимостью в анализе уровня текущих компетенций обучаемых, а также в статической обработке соответствующих данных, был проведен анализ функциональных возможностей базовой версии компонента выявления текущего уровня компетенций обучаемого и модуля статистической обработки результатов (подсистема поддержки построения обучающих веб-ИЭС, комплекс АТ-ТЕХНОЛОГИЯ). По результатам приведенных исследований сформулированы требования на создание алгоритмов анализа текущего уровня компетенций обучаемых, а также поставлена задача разработки подмодуля анализа текущего уровня компетенций обучаемых (средства мониторинга процесса функционирования обучающей ИЭС).

В первом разделе производится анализ функциональных возможностей базовой версии компонента выявления текущего уровня компетенций обучаемого и модуля статистической обработки результатов, функционирующих в комплексе АТ-ТЕХНОЛОГИЯ., а именно: приводится общая характеристика функциональных возможностей базовой версии компонента выявления текущего уровня компетенций обучаемого и модуля статистической обработки результатов, а также проводится экспериментальное программное исследование базовой версии компонента выявления текущего уровня компетенций обучаемого и модуля статистической обработки результатов. И наконец, ставятся задачи дипломной работы.

Во втором разделе дается общая характеристика подхода к анализу текущего уровня компетенций обучаемых и представлены разработанные алгоритмы анализа текущего уровня компетенций обучаемых.

В третьем разделе приведены функциональные требования на создание подмодуля, описание архитектуры подмодуля анализа текущего уровня компетенций обучаемых. Указаны характерные черты программной реализации подмодуля анализа текущего уровня компетенций обучаемых, исследовано совместное функционирование разработанного модуля с компонентом выявления текущего уровня компетенций обучаемого. Также представлены результаты тестирования подмодуля анализа текущего уровня компетенций обучаемых, тест-примеры, проверяющие функционирование подмодуля анализа текущего уровня компетенций обучаемых. И наконец, приводится отчет об апробации в учебном процессе подмодуля анализа текущего уровня компетенций обучаемых.

1.Анализ функциональных возможностей базовой версии компонента выявления текущего уровня компетенций обучаемого и модуля статистической обработки результатов (подсистема поддержки построения обучающих веб-ИЭС, комплекс АТ-ТЕХНОЛОГИЯ)

.1Общая характеристика функциональных возможностей базовой версии компонента выявления текущего уровня компетенций обучаемого и модуля статистической обработки результатов

Задачно-ориентированная методология (ЗОМ) построения ИЭС [1] и поддерживающий ее инструментарий нового поколения - комплекс АТ-ТЕХНОЛОГИЯ позволяют осуществлять разработку широкого класса обучающих ИЭС, обладающих развитыми интеллектуальными средствами обучения, мониторинга и тестирования обучаемых.

Инструментальный комплекс АТ-ТЕХНОЛОГИЯ является динамически развивающимся отечественным инструментарием типа WorkBench, т.е. в контексте автоматизации программирования - это интегрированная инструментальная система, поддерживающая полный жизненный цикл создания на основе ЗОМ и сопровождения прикладных ИЭС в статических проблемных областях, включая интеллектуализацию процессов построения ИЭС. Важнейшими особенностями современных компьютерных технологий обучения являются процессы индивидуализации, интеллектуализации и веб-ориентации традиционных обучающих систем, программ и технологий, что в значительной степени определяется практическим использованием при их разработке методов и средств искусственного интеллекта, в частности экспертных систем и интегрированных экспертных систем, а также успехами бурно прогрессирующей технологии обучения через веб [2]. Важной особенностью комплекса АТ-ТЕХНОЛОГИЯ является наличие специальных инструментальных средств в виде подсистемы поддержки построения обучающих веб-ИЭС.

Этап детального проектирования компонентов обучающей веб-ИЭС проводится при помощи средств подсистемы поддержки построения обучающих веб-ИЭС и включает в себя:

построение эталонной модели курса Ме

построение модели обучаемого M1

построение модели обучения M2.

Построение модели проблемной области (ПрО) M3 и модели объяснения M4 обеспечивается базовыми средствами комплекса АТ-ТЕХНОЛОГИЯ. Построение Ме осуществляется в режиме работы преподавателя (DesignTime), а построение M1 и М2 - в режиме работы с обучаемым (RunTime). Общая архитектура подсистемы поддержки построения обучающих веб-ИЭС, включая средства взаимодействия подсистемы с другими средствами комплекса, представлена на Рис. 1.

Подсистема поддержки построения обучающих веб-ИЭС состоит из следующих средств: средства построения модели обучаемого M1, средства построения модели обучения M2, средства построения эталонной модели курса Ме, средства мониторинга процесса функционирования обучающей веб-ИЭС.

Рис.1. Общая архитектура подсистемы поддержки построения обучающих веб-ИЭС и её взаимосвязь с остальными средствами комплекса АТ-ТЕХНОЛОГИЯ

В фокусе внимания данной работы находятся программные средства формирования модели обучаемого М1, а также - средства мониторинга процесса функционирования обучающей ИЭС, поэтому подробно рассмотрим функциональность этих средств.

Средства мониторинга процесса функционирования обучающей ИЭС

Мониторинг ( лат. Monitor - тот, кто напоминает, предупрежда­ет; англ. Monitoring - осуществление контроля, слежения) представляет собой специально организованное, систематическое наблюдение за состоянием объектов, явлений, процессов с целью их оценки, контроля или прогноза. Образовательный мониторинг представляет собой систему сбора, хранения, анализа и представления информации о качестве образовательного процесса в образовательном учреждении.

В процессе мониторинга выявляются тенденции в развитии системы образования, соотнесенные во времени, а также последствия принимаемых решений. В рамках мониторинга проводится выявление и оценивание проведенных педагогических действий. При этом обеспечивается обратная связь, осведомляющая о соответствии фактических результатов деятельности педагогической системы ее конечным целям.

К основным функциям мониторинга относятся[17]:

диагностическая - сканирование состояния системы образования и происходящих в ней изменений, что позволяет дать оценку данным явлениям;

экспертная - в рамках мониторинга возможно осуществление экспертизы состояния, концепции, форм и методов развития системы образования, ее компонентов и подсистем;

информационная - мониторинг является способом регулярного получения сопоставимой информации о состоянии и развитии системы, необходимой для анализа и прогноза состояния и развития системы;

интегративная - мониторинг является одним из системообразующих факторов, обеспечивающих комплексную характеристику процессов.

При организации мониторинга важно выполнить следующие задачи[18,19]:

. Определить критерии качества реализации мониторинга, выработать комплекс показателей, обеспечивающих целостное представление о состоянии системы, качественных и количественных изменениях в ней.

. Отобрать средства диагностики.

. Установить уровень соответствия реального состояния объекта ожидаемым результатам.

. Систематизировать информацию о состоянии и развитии системы.

. Обеспечить регулярное и наглядное представление информации о происходящих процессах.

. Организовать информационное обеспечение анализа и прогнозирования состояния и развития системы образования, выработки управленческих решений.

Информация, собираемая в процессе мониторинга, должна соответствовать требованиям объективности, точности, полноты и достаточности[20].

Архитектура средств мониторинга процесса функционирования обучающих ИЭС представлена на рис.2. Данная архитектура включает два основных компонента: компонент обработки данных и компонент формирования отчетов для преподавателя.

Рис.2. Архитектура средств мониторинга процесса функционирования обучающих веб-ИЭС

База данных проекта. Обеспечивает хранение информации веб-ИЭС. Логическая схема текущей базы данных, с описанием её сущностей описана в приложении.

База данных находится под управлением СУБД MySQL 5. Текущая информация хранится в БД FBSTS. Периодически происходит резервное копирование данных.

Компонент обработки данных. Данный компонент обеспечивает сбор, хранение и анализ данных.

Компонент формирования отчетов. Данный компонент обеспечивает визуальное представление отчетов и сохранение отчетов в виде документов заданного формата.

Далее рассмотрим подробнее компонент обработки данных, а именно, - параметры статистической обработки информации и модуль статистической обработки данных.

Параметры статистической обработки информации

Статистики, характеризующие обучаемых, анализируются при помощи уровня знаний и уровня умений.

Уровень знаний определяется на основе тестирования, реализованного в обучающих веб-ИЭС. Результаты тестирования представляют из себя список тем, по которым обучаемый отвечал на вопросы, баллы, рассчитанные по обобщенной оценке Ричардсона, а так же общий балл за каждое тестирование. Количество прохождений тестов для всех курсов равно n >=2.

Рис.4. Параметры аналитической и статистической обработки результатов использования обучающих ИЭС

В данной работе уделяется внимание следующим статистикам:

Степень достижение целевых компетенций по конкретным курсам и дисциплинам: определение текущих компетенций обучаемых в зависимости от их уровня знаний и умений.

Прогноз уровня компетенций: прогнозирование компетенций обучаемых в будущем на основе статистики по имеющимся компетенциям до текущего момента.

Модуль статистической обработки информации

Архитектура модуля представлена на рис 3.

Рис.3. Архитектура модуля статистической обработки данных

Данная архитектура включает в себя 6 подмодулей: Подмодуль анализа текущего уровня компетенций обучаемых, подмодуль прогноза результатов экзамена, подмодуль анализа “проблемных зон” по конкретным курсам/дисциплинам, подмодуль анализа корреляции умений и знаний обучаемых по конкретным курсам/дисциплинам, подмодуль анализа эффективности применения индивидуальных планов обучения по конкретным курсам/дисциплинам.

Так как при мониторинге важную роль играет обработка данных, то рассмотрим параметры статистической обработки информации, используемой в процессе функционирования обучающих веб-ИЭС, характеризующих обучаемого и контингент обучаемых, сформулированные Рыбиной Г.В., для анализа огромного количества накопленных данных, с целью улучшения качества обучения и выполнения функций мониторинга.

Средства построения модели обучаемого

Процессы формирования модели M1 реализуются средствами построения модели обучаемого, детальная архитектура которых представлена на Рис.2. Средства построения модели M1 обеспечивают: выявление текущего уровня знаний обучаемого; выявление текущего уровня умений обучаемого; выявление личностных характеристик обучаемого; выявление текущего уровня компетенций обучаемого; формирование модели M1; сравнений моделей M1 и Mе.

Следует отметить, что такие элементы модели М1, как текущий уровень знаний, текущий уровень умений, личностные характеристики выявляются в режиме диалога с обучаемым, как это видно на функциональной архитектуре средств построения модели обучаемого на Рис. 5. В то же время текущий уровень компетенций обучаемого определяется исходя из результатов выявления уровня знаний, умений, личностных характеристик.

Рис.5. Архитектура средств построения модели обучаемого

Еще один важнейший компонент средств построения модели М1 - компонент отображения текущей М1 на Ме. Данный компонент, фактически, производит следующие действия: сравнение М1 на Ме; анализ результата сравнения и формирование списка «проблемных» тем обучаемого.

В результате выявления вышеперечисленных элементов формируется модель M1.

В центре внимания данной работы находятся вопросы, связанные с разработкой подмодуля анализа текущего уровня компетенций обучаемых на базе текущей версии компонента выявления текущего уровня компетенций обучаемого.

Компонент выявления текущего уровня компетенций обучаемого.

Средствами построения модели обучаемого М1 поддерживается М1знтек, которая представляет собой ориентированный граф следующего вида:

М1знтек =<V, U>, где =<V1,V2> - множество вершин, которые в свою очередь делятся на V1={v11,…,v1n} - множество изучаемых понятий, n - количество изучаемых понятий, элемент v1i= <N,T,W,Kтекi>, i =1,…,n, где N - изучаемое понятие; Т=(0,1), принимает значения знает/не знает; W=(0,..,10) - вес вершины; Kтекi = <NСij,WначCij, WконСij>, i = 1,…, ; j=1,…,k, - множество выявленных компетенций, k - количество компетенций, соответствующих курсу, NСij = {nC1,…,nCk} - множество названий компетенций, соответствующих курсу; WначCij = {wначC1,…,wначCk} - множество сбалансированных эталонных значений весовых коэффициентов компетенций; WконСij={wконC1,…,wконCk} - множество выявленных компетенций обучаемого;={v21,…v2m} - множество умений, относящихся к данной модели, m - количество соответствующих умений, элемент v2j= <N,T,W>, j=1,…,m, где N - изучаемое умение; Т=(0,1), принимает значения умеет/не умеет; W=(0,..,10) - вес вершины; ={uj}=<Vk, Vl, R>, j=1,…,m - множество связей между вершинами, где Vk - родительская вершина; Vl - дочерняя вершина; R={Rz} - тип связи, z=1,…,Z ( R1 - связь типа «часть-целое» (агрегация); R2 - связь типа «ассоциация»; R3 - «слабая» связь).

Данный компонент позволяет выявить текущий уровень компетенций обучаемого по результатам прохождения им контрольных тестирований.

Архитектура компонента выявления текущего уровня компетенций обучаемого показана на Рис. 6. В состав архитектуры входят: модуль определения целевых и текущих компетенций, модуль сравнения целевых и текущих компетенций, модуль формирования текущих компетенций.

Рис. 6. Архитектура компонента выявления текущего уровня компетенций обучаемого.

Компонент предназначен для автоматического заполнения массива текущих компетенций в соответствии с заданными на входе параметрами.. Данный компонент производит следующие действия: сравнение МKtek на Kе; анализ результата сравнения и выявление текущего уровня компетенций обучаемого.

Модуль определения целевых и текущих компетенций. Модуль обращается к БД, из которой получает данные о модели обучаемого (текущий уровень знаний, текущий уровень умений, личностных характеристики обучаемого), эталонной модели курса.

Модуль сравнения целевых и текущих компетенций. Модуль обеспечивает сравнение модели текущих компетенций и модели целевых компетенций.

Модуль формирования текущих компетенций. Модуль осуществляет согласно заданным алгоритмам определение какими компетенциями из заданных в модели целевых компетенций обладает обучаемый, определяет насколько заполнена модель текущих компетенций обучаемого.

Далее рассмотрим алгоритм выявления текущего уровня компетенций обучаемого базовой версии компонента.

Алгоритм выявления текущего уровня компетенций обучаемого

Развитием базовых алгоритмов и программных средств поддержки построения модели обучаемого в контексте компетентностно-ориентированного подхода актуализировало необходимость разработки алгоритма для оценивания компетенции обучаемого, позволяющего выявить текущий уровень компетенции обучаемого во время прохождения тестирования.

Алгоритм расчета сбалансированных весовых коэффициентов компетенций

Для формировании модели обучаемого М1 используется эталон Ме, с которым сравниваются полученные на этапе построения M1 результаты. Сравнение происходит путем отображения текущей модели М1 на Ме, фактически происходит следующие действия: сравнение М1 и Ме; анализ результата сравнения и формирование списка компетенций и «проблемных» тем обучаемого.

Весовой коэффициент компетенции Wci - это некий процент компетенции, который, по мнению преподавателя, может быть усвоен студентом в результате прослушивания конкретной темы. Поскольку курс сбалансирован, т.е. после его прослушивания студент должен в полной мере обладать каждой из приписанных компетенций (происходит 100% покрытие), необходимо преобразование весов компетенций уже относительно всего курса в целом, а не отдельной темы. На Рис. 7 представлен алгоритм вычисления сбалансированных весовых коэффициентов компетенций.

Шаг 1. Начало.

Шаг 2. Получение базы данных весовых коэффициентов Wcij компетенций для каждого элемента структуры курса/дисциплины.

Шаг 3. Запись полученных данных в массивы Xk таким образом, что в каждый массив заносятся значения компетенции нужного курса.

Шаг 4. Вычисление новых весовых коэффициентов компетенций относительно всего курса в целом: поскольку Ʃ Wcij = 100%, отсюда вычисляетсяначCij = Wcij / Ʃi Wcij, где WначCij - сбалансированный весовой коэффициент.

Шаг 5. Создание нового массива Yp для каждого элемента структуры курса, куда вносятся уже соответствующие сбалансированные весовые коэффициенты компетенций.

Шаг 6. Конец.

Рис. 7. Алгоритм вычисления сбалансированных весовых коэффициентов компетенций

Алгоритм реализации метода оценивания текущего уровня компетенции обучаемого

На Рис. 8 показан алгоритм, реализующий метод оценивания текущего уровня компетенции обучаемого.

Шаг 1. Начало.

Шаг 2. Получение выборки результатов выявления уровня знаний обучаемого (т.е. набранный за каждую тему балл с учетом уровня сложности) SQL-запросом из базы данных

Шаг 3. Запись полученных значений в массив quei.

Шаг 4. SQL - запросом из базы данных получаем выборку возможных максимальных результатов (т.е. максимальный возможный за каждую тему балл с учетом уровня сложности).

Шаг 5. Полученные значения заносятся в массив que′i.

Шаг 6. Сравнение уровня знаний обучаемого с эталонной моделью:

ti = quei / que′i.

Шаг 7. Запись полученных отношений в массив.

Шаг 8. Вычисление значения каждой компетенции обучаемого:

WконСij = tp * WначCij

Шаг 9. Сохранение полученных данных в массиве tij

Шаг 10. Вычисление итоговых значений компетенции обучаемого:

WконСj = ∑j WконСij,

где WконСj - это итоговая оценка каждой компетенции обучаемого.

Шаг 11. Конец.

Рис. 8. Алгоритм метода оценивания текущего уровня компетенции обучаемого

Данные, полученные в ходе компьютерного тестирования обучаемого (а именно выявленные проблемные зоны и текущий уровень компетенции), необходимы для дальнейшего построения стратегии (плана) обучения.

.2Экспериментальное программное исследование базовой версии компонента выявления текущего уровня компетенций обучаемого и модуля статистической обработки результатов

В ходе экспериментального исследования базовой версии компонента выявления текущего уровня компетенций обучаемого были выявлены следующие функциональные возможности:

Формирование модели целевых компетенций

На Рис. 9 - 10 даны примеры результат выполнения этапа. В окне создания списка целевых компетенций (Рис. 9) преподаватель может редактировать список компетенций, а именно добавить новую, удалить уже существующую или редактировать данные о ней. В окне «Информация о компетенции» возможно редактировать название компетенции, а также ее описание.

Рис. 9. Процесс создания списка целевых компетенций.

Рис. 10. Процесс добавление новой компетенции в список целевых компетенций

Преподавателю необходимо составить список целевых компетенций, подходящих под его структуру его курса, оценить весовые коэффициенты для каждого элемента структуры курса и добавить эту информацию в общую структуру курса. На Рис. 11 - 12 показано окно редактирования данных о конкретном элементе иерархической структуры курса/дисциплины. При редактировании определенного элемента преподавателю предлагается выбрать из списка ранее созданных компетенций подходящую и присвоить ей определенный вес.

Рис. 11. Окно редактирования данных о конкретном элементе иерархической структуры курса/дисциплины

Рис.12. Окно добавления весового коэффициента компетенции

Таким образом одной из главных возможностей не было программно реализовано, т.е. возможность оценивать текущий уровень компетенций обучаемых. Из недостатков приведенного алгоритма оценивания текущего уровня компетенций обучаемых можно выделить:

Нет единой шкалы баллов, относительно которой оцениваются текущие компетенции обучаемых, т.е. не возможно определить, какой процент от эталона (100%) имеет обучаемый;

Нет возможности предоставить общую текущую компетенцию обучаемого по конкретному курсу;

Нет возможности спрогнозировать компетенции обучаемого в будущем;

В связи с этим далее будут представлены требования на создание алгоритмов анализа текущего уровня компетенций обучаемых, основанные на уже сформулированных алгоритмах для базовой версии компонента.

Требования на создание алгоритмов анализа текущего уровня компетенций обучаемых.

Целью работы является разработка подмодуля анализа текущего уровня компетенций обучаемых (средства мониторинга процесса функционирования обучающей ИЭС).

В результате стадии эксплуатации и сопровождения базовой версии компонента выявления текущего уровня компетенций обучаемого и модуля статистической обработки результатов, функционирующих в комплексе АТ-ТЕХНОЛОГИЯ, были выявлены серьезные недостатки программной реализации. В т.ч. базовая версия компонента выявления текущего уровня компетенций обучаемого не имеет функциональных возможностей, способствующих достижению одной из целей, поставленных перед разработкой данного компонента, а именно - автоматизации оценки текущего уровня компетенций обучаемых. В связи с чем были предложены идеи на создание подмодуля анализа текущего уровня компетенций обучаемых, имеющего функциональные возможности для достижения главной цели, указанной раньше. Также подмодуль будет иметь функциональные возможности базовой версии компонента выявления текущего уровня компетенций обучаемого и будет реализован на современной платформе.

На основании анализа функциональных возможностей и экспериментального исследования базовой версии компонента были сформулированы требования на создание алгоритмов анализа текущего уровня компетенций обучаемых:

Средства построения модели обучаемого должны обеспечивать оценку текущего уровня компетенций обучаемого, основываясь на результатах, полученных после прохождения им контрольных тестирований;

Должна быть единая шкала баллов, относительно которой будут определяться текущие компетенции обучаемых;

Возможность отображения текущих компетенций обучаемых за конкретный курс;

Возможность прогноза компетенций обучаемых в будущем;

1.4 Постановка задачи дипломной работы

Целью дипломной работы является разработка алгоритмов и программных средств поддержки взаимодействия компетентностно-ориентированных моделей в обучающих ИЭС (комплекс АТ-ТЕХНОЛОГИЯ). Для достижения данных целей необходимо решить следующие задачи:

Разработка алгоритмов анализа текущего уровня компетенций обучаемых.

Разработка функциональных требований на создание подмодуля анализа текущего уровня компетенций обучаемых.

Проектирование и программная реализация алгоритмов анализа текущего уровня компетенций обучаемых.

Разработка алгоритмов учета степени достижения целевых компетенций по конкретным курсам/дисциплинам и прогноза уровня компетенций для обучаемого.

Разработка алгоритмов учета степени достижения целевых компетенций по конкретным курсам/дисциплинам и прогноза уровня компетенций для группы обучаемых.

Перенос на новую платформу подмодуля анализа “проблемных зон” по конкретным курсам/дисциплинам

Исследование совместного функционирования разработанного модуля с компонентом выявления текущего уровня компетенций обучаемого

Тестирование подмодуля анализа текущего уровня компетенций обучаемых.

Апробация в учебном процессе (весенний семестр 2015) подмодуль анализа текущего уровня компетенций обучаемых (средства мониторинга процесса функционирования обучающей ИЭС)

2. Разработка алгоритмов анализа текущего уровня компетенций обучаемых

Ниже приведена постановка задачи, а также описание разработанных алгоритмов.

.1Общая постановка задачи

Анализ результатов экспериментальной апробации подсистемы поддержки построения обучающих веб-ИЭС, входящей в состав комплекса АТ-ТЕХНОЛОГИЯ; современных средств и систем мониторинга, используемых в образовательной деятельности; текущей версии компонента средств мониторинга процесса функционирования обучающей ИЭС, показали, что необходимо:

Модифицировать текущую единую базу данных, так как она не предусматривает хранения некоторой необходимой информации, например, такой как уровень текущих компетенций обучаемых за конкретную тему, а также уровень текущих компетенций обучаемых за конкретную за целый курс.

Разработать подмодуль анализа текущего уровня компетенций обучаемых, входящий в состав модуля статистической обработки данных (компонент обработки данных, средства мониторинга процесса функционирования обучающей ИЭС), а именно разработать алгоритм анализа текущего уровня компетенций обучаемых и алгоритм прогноза уровня компетенций обучаемых, которые описаны в разделе 1.1 (параметры статистической обработки информации).

2.2 Разработка алгоритмов анализа текущего уровня компетенций обучаемых

Ниже представлены разработанные алгоритмы с пошаговым описанием и блок-схемами.

Алгоритм анализа уровня текущих компетенций обучаемых

Рассмотрим постановку задачи в целом.

Дано:

“Проблемные зоны” обучаемого, выявленные в ходе тестирований

Коэффициенты за каждую “проблемную зону”, выявленные в ходе тестирований

Примечание: “проблемная зона” PZ = {PZi}, i=1, . . . , n, где PZi = <N, T, W>; N - изучаемое понятие, T = (0, 1) - коэффициент за каждую “проблемную зону”, W = (0,…,10) - вес вершины (см. п. 1.1 компонент выявления текущего уровня компетенций обучаемого)

Требуется:

Определить текущий уровень компетенций обучаемых.

Примечание: уровень текущих компетенций Now_comp = {Now_compi}, i = 0,…,n, где Now_compi = <Nc, ZL, Wn>; Nc - множество названий компетенций, ZL - уровень сложности, Wn - сбалансированные весовые коэффициенты.

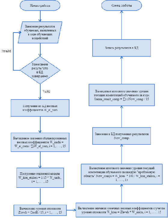
Анализ текущего уровня компетенций обучаемых происходит в несколько этапов, в соответствии с алгоритмом, который подробно описан далее. Блок-схема приведена на рис.13.

Рис.13. Блок-схема алгоритма анализа текущего уровня компетенций обучаемых

Шаг 1: Insert результатов тестирования обучаемых в БД;

Примечание: после прохождения тестирования студентом имеется .csv - файл, где находятся 6 столбцов (1-ый - ID записи, 2-ой - баллы для каждой проблемной зоны, 3-ий - дата создания записи, 4-ый - дата изменения записи, 5-ый - ID студента, 6-ой - проблемная зона); Соответственно у каждого студента имеется 15 проблемных зон по окончании тестирования;

Шаг 2: Получение из БД W_el_com - весовых коэффициентов компетенций по отношению к элементам учебного материала (в данном случае, к темам)

Шаг 3: Находим значение переменной W_nachi, W_nachi = W_el_comi / ∑iW_el_com, i = 1, . . . , 15 - сбалансированные весовые коэффициенты для каждой из 15 проблемной зоны (темы);

Шаг 4: Строится некоторая эталонная модель для каждой из 15 проблемной зоны:

W_kon_etaloni = 1/15 * W_nachi, i = 1, . . . , 15;

Шаг 5: Находим значение уровня сложности Zleveli = Coeffi / 15, i = 1, . . . , 15;

Шаг 6: Считаем конечные весовые коэффициенты W_koni = Zleveli * W_nachi, i = 1, . . . , 15;

Шаг 7: Находим итоговое значение уровня текущих компетенций обучаемого по данной теме Now_compi = W_koni * 100 / W_kon_etaloni, i = 1, . . . , 15;

Шаг 8: Import Now_compi в БД;

Шаг 9: Считаем итоговое значение уровня текущих компетенций обучаемого за курс в целом Summ_result_compi = ∑115Now_compi/15;

Шаг 10: Import посчитанных данных в БД;

2.3Алгоритм прогноза уровня компетенций обучаемых

Рассмотрим постановку задачи в целом.

Дано:

Текущий уровень компетенций обучаемых, выявленный в ходе обучающих воздействий

Требуется:

Спрогнозировать ожидаемый уровень компетенций обучаемых в будущем.

Прогноз уровня компетенций обучаемых происходит в несколько этапов, в соответствии с алгоритмом, который подробно описан далее. Блок-схема приведена на рис.14.

Рис.14. Блок-схема алгоритма прогноза уровня компетенций обучаемых

Шаг 2: Осуществляется выборка всех Summ_result_compi по курсу, которому необходимо сделать прогноз, результат записывается в класс.

Шаг 3: Все обучаемые, входящие в курс, которому делается прогноз разбиваются на группы по следующему принципу. Имеется 5 групп:_result_compi = [0; 20]% - 1 группа, _result_compi = [20; 40]% - 2 группа, _result_compi = [40; 60]% - 3 группа, _result_compi = [60; 90]% - 4 группа,

Summ_result_compi = [90; 100]% - 5 группа.

Соответственно, далее происходит сортировка по группам в зависимости от значения Summ_result_compi. Все результаты сохраняются в другой класс.

Шаг 4: Для каждой получившейся группы вычисляется своя Summ_result_compi, i = 1, . . . , 5, которая равна среднему арифметическому Summ_result_compi всех обучаемых, вошедших в конкретную группу.

Шаг 5: Далее каждому студенту присваивается уровень компетенций, на основе того, в какую группу он вошёл и какая Summ_result_compi была вычислена данной группе в шаге 4.

Далее рассмотрим вопросы, связанные с проектированием и программной реализацией алгоритмов анализа текущего уровня компетенций обучаемых.

Заключение

Целью данной работы являлась разработка подмодуля анализа текущего уровня компетенций обучаемых (средства мониторинга процесса функционирования обучающей ИЭС).

В рамках УИР и КП был проведен анализ функциональных возможностей базовой версии компонента выявления текущего уровня компетенций обучаемого и модуля статистической обработки результатов, функционирующих в комплексе АТ-ТЕХНОЛОГИЯ, анализ недостатков текущей версии компонента. Представлены разработанные алгоритмы анализа текущего уровня компетенций обучаемых.

Разработанный подмодуль анализа текущего уровня компетенций обучаемых для модуля статистической обработки данных был реализован с использованием Ruby on Rails и прошел апробацию в учебном процессе НИЯУ МИФИ по курсу Рыбиной Г.В. «Базы данных и экспертные системы» группы У8-06 факультета У.

Литература

Рыбина Г.В. Теория и технология построения интегрированных экспертных систем. М.: ООО Издательство «Научтехлитиздат», 2008. - 482 с.

Рыбина Г.В. Обучающие интегрированные экспертные системы: некоторые итоги и перспективы // Искусственный интеллект и принятие решений. 2008. №1. C. 22-46.

Рыбина Г.В., Сикан К.В, Степанов Л.С. Методы и инструментальные средства разработки веб-ориентированных интегрированных экспертных систем // Программные продукты и системы. 2008. №2. С. 31-35.

Рыбина Г.В. Обучающие интегрированные экспертные системы: опыт и перспективы использования в современном компьютерном обучении// Одиннадцатая национальная конференция по искусственному интеллекту с международным участием КИИ-2008. Труды конференции. В 3-х т. Т.1. - М.: Физматлит, 2008.

Рыбина Г.В. Автоматизированное рабочее место для построения интегрированных экспертных систем: комплекс АТ-ТЕХНОЛОГИЯ// Новости искусственного интеллекта. 2005. №3. С.69-86.

Похожие работы на - Веб-версия инструментального комплекса АТ-ТЕХНОЛОГИЯ

 

Не нашли материал для своей работы?
Поможем написать уникальную работу
Без плагиата!
Без нейросетей!