Анализ деятельности торгового предприятия 'ИнТорг' с точки зрения организации отдела закупок
Оглавление
Введение
1. Описание предметной области
1.1 Характеристика
исследуемого торгового предприятия «ИнТорг»
1.2 Организационная
структура торгового предприятия «ИнТорг»
1.3 Организационная
структура отдела логистики
1.4 Основные
функции отдела Логистики торгового предприятия
1.5 Определение
наиболее загруженной функции с помощью программного пакета MatLab
1.5.1 Краткие
теоретические сведения о MatLab
1.5.2 Процесс
определения наиболее загруженной функции
1.6 Обзор
существующих решений по автоматизации выбора поставщика
1.7 Выбор
критериев оценки и проведение сравнительного анализа существующих систем
1.8 Итоговая
постановка задачи
2. Моделирование предметной области
2.1 Анализ
и выбор CASE средства моделирования
2.2 Функциональная
модель функции «Выбор поставщика»
2.3 Сценарии
процессов определения потребности в материале подготовки списка возможных
поставщиков и выбора поставщика
2.4 Оптимизация
процесса выбора поставщика
2.4.1 Краткие
теоретические сведенья о методе анализа иерархий
2.4.2 Оптимизация
процесса выбора поставщика методом анализа иерархий
2.5 Оптимизированный
сценарий процесса выбора поставщика
2.6 Сравнение
материальных затрат на процесс выбора поставщика
2.7 Выводы
по разделу
3. Проектирование информационной
системы отдела закупок торгового предприятия «ИнТорг»
3.1 Выбор
архитектуры информационной системы
3.2 Разработка
структуры БД
3.2.1 Нотация
IDEF1x сущности и их атрибуты
3.2.2 Связи
между сущностями
3.2.3 Описание
процесса проектирования
4. Реализация выбранного варианта
решения
4.1 Обоснование
выбора СУБД
4.2 Выбор
среды разработки
4.3 Графический
интерфейс пользователя модуля выбора поставщика
5. Социальная значимость разработки
6. Технико-экономическое обоснование
проекта
6.1 Расчет
затрат на проектирование
6.2 Состав
эксплуатационных расходов
6.3 Расчет
экономии от увеличения производительности труда пользователя
6.4 Расчет
экономического эффекта от использования программы
6.5 Сопоставление
технико-экономических характеристик разработки с аналогом
7. Безопасность и экологичность работы
7.1 Анализ
безопасности процесса эксплуатации разрабатываемой ИС
7.1.1 Особенности
функционального назначения ИС
7.1.2 Системный
анализ безопасности эксплуатации ИС
7.1.3 Анализ
условий труда оператора при эксплуатации разрабатываемой ИС
7.2 Анализ
экологичности проекта
7.3 Разработка
мероприятий по улучшению условий труда
7.3.1 Длительность
сосредоточенного наблюдения за монитором
7.3.2 Неподвижная
деятельность оператора
7.3.3 Пожарная
безопасность на рабочем месте оператора
7.3.4 Электробезопасность
при работе оператора с ПЭВМ
Заключение
Введение
Количество материалов, дата начала поставок и
продолжительность периода их поступления зависят от производственных программ
компании, которые, в свою очередь, определяются результатами изучения рынков
сбыта. Одной из основных проблем, возникающих при закупке товара, является
выбор поставщика. Важность ее объясняется не только тем, что на современном
рынке функционирует большое количество поставщиков одинаковых товаров, но
главным образом тем, что поставщик должен быть надежным партнером
оптово-посреднической фирмы в реализации ее логистической стратегии. При этом
каждый заказчик продукции должен выполнить основные этапы выбора поставщика, а
именно: Определить и оценить требований покупателей к количеству, качеству,
срокам поставки и сервису, прилагаемому к товару. Определить тип закупок:
установившиеся (постоянные) закупки, модифицированные закупки (в которых
меняется поставщик или параметры закупаемых товаров), новые закупки (закупки,
связанные с изменением конъюнктуры рынка). Проанализировать поведение рынка
(монополистический, олигополистический, высококонкурентный). Знание и анализ
рынка поставщиков помогают логистическому персоналу фирмы определить количество
возможных поставщиков, позицию на рынке, профессионализм и другие факторы,
позволяющие правильно организовать закупки. Идентифицировать всех возможных
поставщиков и предварительно оценить их. Реализовать процесс поставок
конкретной номенклатуры товаров от поставщика посреднической фирме: оформление договорных
отношений, передача прав собственности на продукцию, транспортировка,
грузопереработка, хранение, складирование и т.п. И, в конце концов,
контролировать и оценивать выполнения закупок. После завершения процесса
доставки должен быть организован входной контроль качества продукции.
Наиболее важными критериями при выборе
поставщика являются:
· Надёжность продукции (выражается в
процентах), т.е. количество продукции, не подвергшейся браку при
транспортировке и хранении у поставщика
· Сроки поставки (сутки). Промежуток
времени, через который требуемый материал будет поставлен на склад заказчика
· Стоимость (у.е.). Денежное выражение
стоимости единицы продукции, возможные скидки на неё
· Опыт работы. Количество ранее
заключённых контрактов с фирмой-поставщиком
· Надёжность поставщика оценивается в
процентах и определяет те случаи в которых проблемы возникали по вине
поставщика.
Процесс выбора поставщика является очень
серьёзной проблемой, требующей от лиц принимающих решение быть весьма
осведомлёнными о рынке предоставляемых услуг и объективности, т.к. самая малая
неточность может привести к большим материальным потерям, задержкам поставки и
т.п., что повлечёт за собой выплату неустоек и другие неприятности.
торговый логистика программный
поставщик
1. Описание предметной области
.1 Характеристика исследуемого торгового
предприятия «ИнТорг»
Рассматриваемое торговое предприятие «ИнТорг» в
своей деятельности руководствуется действующим законодательством РФ и уставом
предприятия. Основной его деятельностью является сборка и продажа персональных
компьютеров.
Стратегией компании, c первого дня основания в
2004 г., является ставка на самые передовые технологии и стандартные решения от
мировых лидеров - производителей компьютерного оборудования и программного обеспечения
с одной стороны, и высококвалифицированных сотрудников с другой.
Рассматриваемая компания имеет четкую организационную структуру, командный дух
работы, нацеленность на реализацию поставленных задач и корпоративную культуру,
где основную роль играет творчество и инициатива. Компьютеры данная компания
производит из самых современных компонентов, доступных на мировом рынке, и
предлагает по более низкой цене компьютеры, не уступающие по своим техническим
характеристикам лучшим моделям зарубежного производства.
Основные направления деятельности компании
«ИнТорг»:
· Производство персональных
компьютеров и серверов на базе материнских плат и серверных платформ INTEL,
соответствующих новейшим стандартам;
· Дистрибуция - поставка компьютерного
оборудования, периферийных устройств и лицензионного программного обеспечения
ведущих фирм мира;
· Системная интеграция - разработка и
реализация сложных сетевых и коммуникационных решений. Все работы выполняются
специалистами, сертифицированными фирмами Intel,
Microsoft, Novell,
BayNetworks, RIT;
· Гарантийное и послегарантийное
обслуживание поставляемого оборудования в авторизованном сервисном центре
компании «ИнТорг».
Все поставляемое оборудование и программное
обеспечение компании «ИнТорг» получает на основании дилерских и дистрибуторских
соглашений с фирмами производителями (компания получила и регулярно
подтверждает официальные статусы INTEL PremierProvider, INTEL BusinessPartner,
INTEL ProcessorIntegrator, Торговый партнер Microsoft, PHILIPS TopDistributor,
ACORP Distributor, APC GoldenReseller, SEAGATE AuthorizedPartner и др.). Прямые
связи с ведущими производителями, высококвалифицированные, сертифицированные
специалисты и значительный накопленный опыт работы позволяют успешно решать
практически любые задачи по построению информационных компьютерных систем
любого масштаба.
К основным задачам функционирования данного
предприятия относятся:
· Качественное обслуживание
юридических и физических лиц;
· Выставление продукции на технических
выставках;
· Обеспечение гарантийного контроля
продукции;
· Законная деятельность предприятия;
· Рентабельная работа;
· Своевременная оплата счетов, пошлин
и т.п.
В соответствии с выделенными задачами
определяется ряд функций предприятия:
· Продажа ПК;
· Сборка ПК;
· Продажа комплектующих;
· Закупка комплектующих;
· Предоставление квалифицированных
консультаций;
· Установка ПК, ПО и т.д. у клиента.
Далее рассмотрим организационную структуру
предприятия «ИнТорг».
1.2 Организационная структура торгового
предприятия «ИнТорг»
Внутренняя организационная структура фирмы
представляет собой схему, изображенную на рисунке 1.1 и состоит из следующих
уровней:
1. Стратегический уровень - во главе фирмы стоит
директор. На данном уровне осуществляется руководство в соответствии с
действующим законодательством в пределах предоставленной компетенции, всеми
видами деятельности предприятия. Организует работу и взаимодействие
производственных единиц. Обеспечивает выполнение задач и целей деятельности
организации и всех ее обязательств перед клиентами и банками.
. Уровень поддержки управления. К этому уровню
относятся начальники отделов и заместители директора, отвечающее за какое-либо
направление. Например, начальник отдела логистики выполняет следующие функции:
- ведет переговоры с поставщиками
комплектующих;
- производит выбор поставщика в
соответствии с выгодой для предприятия;
- согласовывает все выплаты
производимые ОЛ.
. Технологический уровень. К этому уровню
относятся: главный экономист, бухгалтер, юрист и ведущие специалисты.
. Оперативный уровень. На этом уровне
располагается рядовой персонал, который выполняет всю основную работу.
Так как у предприятия существует острая
необходимость в оптимизации процесса закупок, то более подробно остановимся на
деятельности Отдела Логистики, а точнее на Закупочной логистике.
Рис. 1.1 Организационная структура предприятия
.3 Организационная структура отдела логистики
На рисунке 1.2 представлена организационная
структура Отдела Логистики.
Рис. 1.2 Организационная структура
ОЛ
Логистика - часть экономической науки и область
деятельности, предмет которых заключается в организации и регулировании
процессов продвижения товаров от производителей к потребителям,
функционирования сферы обращения продукции, товаров, услуг, управления
товарными запасами, создания инфраструктуры товародвижения. Более широкое
определение логистики трактует ее как науку о планировании, управлении и
контроле за движением материальных, информационных и финансовых ресурсов в
различных системах. Логистика направлена на оптимизацию издержек и
рационализацию процесса производства, сбыта и сопутствующего сервиса как в
рамках одного предприятия, так и для группы предприятий.
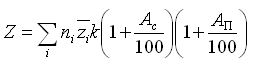
Основной целью закупочной логистики является
удовлетворение производства комплектующими с максимальной экономической
эффективностью, качеством и кратчайшими сроками. Закупочная логистика проходит
по поиску и выбору альтернативных поставщиков - изготовителей.
.4 Основные функции отдела Логистики торгового
предприятия «ИнТорг»
Основными функциями Отдела Логистики являются:
1. Определение потребности в материале
2. Подготовка списка возможных поставщиков
. Выбор поставщика
. Оформление договора с поставщиком
. Заказ требуемого материала
. Оплата услуг, счетов
. Работа с грузом.
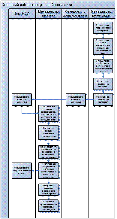
Взаимодействие перечисленных функций между собой
продемонстрируем в функциональной схеме (см. рисунок 1.3).
Рис. 1.3 Функциональная схема закупочной
логистики
Для того чтобы отразить последовательность
выполнения этих функций построим сценарий их выполнения, который представлен на
рисунке 1.4.
Рис. 1.4 Сценарий процесса
закупочной логистики
Далее из всего списка функций выявим
наиболее загруженную с помощью пакета программ MatLab, далее в
работе будет рассматриваться именно наиболее загруженная функция.
1.5 Определение наиболее загруженной функции с
помощью программного пакета MatLab
.5.1 Краткие теоретические сведения о MatLab
Язык MatLab
является высокоуровневым интерпретируемым языком программирования, включающим
основанные на матрицах структуры данных, широкий спектр функций,
интегрированную среду разработки, объектно-ориентированные возможности и
интерфейсы к программам, написанным на других языках программирования.
С помощью использования библиотеки GrTheory
в MatLab
возможно провести структурный анализ системы отдела логистики.
Целью структурного моделирования является
построение структурной модели, т.е. объекта, структура которого в требуемой
мере сходна со структурой оригинала, и исследование этой модели для определения
характеристик структуры оригинала, влияния структуры на функционирование
оригинала и выявление наилучших с заданной точки зрения структур.
В основе структурного моделирования лежит
сходство, подобие структур модели и исследуемой системы.
Структурные характеристики системы
При исследовании структуры системы наибольший
интерес представляют те свойства структуры, которые оказывают существенное
влияние на эффективность функционирования и качества системы. Эти свойства
описываются структурно-топологическими характеристиками системы, среди которых
основными являются:
· наличие изолированных, висячих и
тупиковых вершин;
· наличие петель и контуров;
· центральные и периферийные вершины
· значимость элементов в структуре
Перечисленные характеристики позволяют
количественно оценить свойства структуры, выявить наличие непредусмотренных
обрывов и тупиков, нежелательных связей в системе, распределение элементов в структуре,
их значимость, а также ответить на вопрос, как удаление тех или иных элементов
нарушает структуру системы.
Методы теории графов позволяют определять и
такую структурную характеристику системы, как значимость элемента в ее
структуре. Естественно предположить, что чем больше связей имеет элемент с
другими элементами системы, тем большую роль при прочих равных условиях он
может играть в системе. Количественно значимость элемента в структуре оценивают
с помощью ранга элемента. Чем выше ранг элемента, тем более значим этот элемент
в системе.
Ранг элемента определяется из матрицы смежности:
,
где
- матрица смежности
.5.2 Процесс определения наиболее загруженной
функции
Построим граф:
V=[8,15;8,10;14,10;20,15;20,5;14,17;12,3];
E=[1,2,1;2,3,3;3,4,4;3,5,5;4,5,2;4,6,3;7,3,2;7,4,2;7,6,2;5,3,4];
grPlot(V,E,'d')
Где V(x,y)
− множество вершинграфа, а x
и y - координаты
вершин.(i,k,m)
- множество ребер графа, где i
- вершина из которой исходит дуга; k
- вершина, в которую приходит дуга; m
- вес дуги;
и параметр 'd' задает вид рисуемого графа.
Получаем граф следующего вида, представленный на
Рис. 1.5
Рис. 1.5 Формализация процесса закупочной
логистики
Теперь вычислим матрицу смежности для данного
графа, являющуюся основной его характеристикой. Для этого воспользуемся
функцией grMSmej.
=grMSmej(V,E)= 0 1 0 0 0 0 0
0 3 0 0 0 0
0 0 4 5 0 0
0 0 0 2 3 0
0 4 0 0 0 0
0 0 0 0 0 0
0 2 2 0 2 0
Следующим шагом вычислим ранги вершин графа с
помощью функции grRangVer:
>>Rng=grRangVer(A)=
0.0357
.1071
.3214
.1786
.1429
.2143
В результате мы видим, что наивысший ранг имеет
3 вершина, другими словами третья функция «Выбор поставщика» является самой
загруженной по количеству связей с другими функциями.
Наиболее важными критериями при выборе
поставщика являются:
· Надёжность продукции (выражается в
процентах), т.е. количество продукции, не подвергшейся браку при
транспортировке и хранении у поставщика
· Сроки поставки (сутки). Промежуток
времени, через который требуемый материал будет поставлен на склад заказчика
· Стоимость (у.е.). Денежное выражение
стоимости единицы продукции, возможные скидки на неё
· Опыт работы. Количество ранее
заключённых контрактов с фирмой-поставщиком
· Надёжность поставщика оценивается в
процентах и определяет те случаи, в которых проблемы возникали по вине
поставщика.
Процесс выбора поставщика является очень
серьёзной проблемой, требующей от лиц принимающих решение быть весьма
осведомлёнными о рынке предоставляемых услуг и объективности, т.к. самая малая
неточность может привести к большим материальным потерям, задержкам поставки и
т.п., что повлечёт за собой выплату неустоек и другие неприятности.
.6 Обзор существующих решений по автоматизации
выбора поставщика «Поставщик++» Локальная
Это простая, надежная и гибкая программа для
автоматизации выбора поставщика по необходимым товарам. Легкая в развертывании,
программа требует минимума усилий для внедрения, имеет доступную цену.
Программа поможет Вам быстро и качественно
выбрать поставщика по одному или нескольким критериям из имеющейся базы,
проконтролировать остатки на складе и резервирование товаров, вести учет
задолженности клиентов и себестоимости товаров, подсчитать полученную прибыль и
еще многое другое.
Она готова к использованию и не требует
дополнительной адаптации и настройки.
Программу отличают высокая скорость работы на
одном компьютере, невысокие требования к оборудованию, тесная интеграция с
другими программами Windows, например, MS Excel.
Имеется возможность обмена данными с базами
данных других программ через функции импорта и экспорта.
Несмотря на простоту в освоении, программа имеет
широкие возможности для настройки под особенности Вашей организации.
Пользователи программы могут сами создавать
новые или изменять существующие формы документов и отчетов. С программой
поставляется более 300 готовых печатных форм и их список постоянно расширяется.
Функции программы:
· Учет товаров на нескольких складах
одного поставщика.
· Контроль наличия и движения товаров
на складах компании.
· Печать складских документов.
· Отчеты по остаткам и движению
товаров на складах на текущую и произвольную дату.
· Проведение инвентаризаций.
· Внутренние накладные на перевод
товаров между складами.
· Учет серийных номеров товаров
· Возможность обмена данными с
удаленными складами.
АС включает в себя только раздел розничных
операций. Доступны все отчеты и справочники.
Эта АС может использоваться не только для учета
розничных операций, но и для быстрого оформления, ведения складского учета в
оптовой и мелкооптовой торговле.
В разделе розничных операций нет возможности
резервирования товаров, нет учета платежей, взаиморасчетов с поставщикам и
покупателями, нет ведения баланса клиентов, учета производства. Часть отчетов
также нельзя будет использовать, так как они не обрабатывают данные из
розничного раздела.
Все версии являются локальными, т.е. с данными
могут работать одновременно несколько пользователей локальной сети.
Супер Выбор Поставщик
Программа "СуперВыбор Поставщик"
предназначена для учета наличия и движения товаров на складах различных
поставщиков. Программа может использоваться как на одном компьютере, так и в
сетевом варианте на нескольких компьютерах.
1) Автоматизация любых торговых и складских
операций
Программа "СуперВыбор Поставщик "
автоматизирует работу на всех этапах деятельности предприятия.
При помощи программы Вы можете:
· оформлять покупку и продажу товаров
· формировать необходимые первичные
документы от имени нескольких юридических лиц
· вести управленческий и финансовый
учет
· вести учет взаиморасчетов с
покупателями и поставщиками
· вести учет денежных средств на
расчетных счетах и в кассе
· получать самую разнообразную
отчетную и аналитическую информацию о движении товаров и денег
) Контроль и безопасность
Программа "СуперВыбор Поставщик "
содержит средства обеспечения для контроля действий пользователей:
· установка прав доступа для каждого
пользователя
· возможность запрещения пользователям
удалять информацию
· возможность запрещения пользователям
редактировать данные "задним числом"
· установка запрета на редактирование
печатных форм документов
) Гибкость и настраиваемость
Программа "СуперВыбор Поставщик "
может быть адаптирована к любым особенностям учета на конкретном предприятии.
Программа позволяет:
· создавать новые и изменять
существующие печатные формы первичных документов при помощи встроенного языка
· настраивать различные операции при
помощи большого количества опций
· задавать типовые операции с деньгами
) Понятный интерфейс
Интерфейс программы "СуперВыбор Поставщик
" создан для удобной работы пользователя, не перегружен различными лишними
элементами. Для освоения основных операций с программой достаточно 1 часа.
) Средства администрирования
Программа "СуперВыбор Поставщик "
включает средства, позволяющие администратору системы:
· вести список пользователей системы
· назначать пользователям пароли на
вход в систему
· назначать пользователям права на
доступ к информации, обрабатываемой системой
Товары, цены, учет (Склад)
Позволяет организовать складской учет на одном
либо нескольких складах на основе первичных документов - приходных, расходных
накладных, накладных на перемещение товара с одного склада фирмы на другой,
актов переоценки, актов на списание. Карточка движения товара позволяет
отследить движение товара за любой период по поставщикам и получателям.
Позволяет вести не только количественный, но и ценовой учет, как в закупочных,
так и в розничных ценах. Одновременная поддержка двух валют (национальной и $);
расчет товарной прибыли; система скидок; автоматический расчет наценки с
возможностью ручной корректировки, возможность гибкой подстройки курса валюты
для каждой операции. Система формирования прайс-листов с возможностью указания
трех цен для каждого товара. Различные режимы формирования прайс-листа, работа
с прайс-листами при отгрузке товара. Возможность отслеживать товар, взятый в
реализацию отдельно от собственного товара. Возможность работы с фасованными
товарами (количество упаковок, количество в упаковке…). Возможность учета
пустой и полной тары при торговле жидкой продукцией. Все операции являются
обратимыми, предусмотрена возможность отката любой операции. Масса различных
отчетов. Например, отчет по продажам содержит богатый набор настроек и
фильтров, с помощью которых можно получить данные по объему продаж, средней
наценке, прибыли, как в разрезе групп товаров, так и в разрезе покупателей.
Специальные режимы фильтров и выборок товара при большом ассортименте, набор
«горячих» клавиш. Режим архивации данных и выгрузки-подгрузки рабочих периодов.
Из новых отчетов добавлен ряд отчетов по
российским стандартам - счет-фактура, счет, накладная. Можно выписывать
платежные поручения прямо из программы. Готовы платежки двух стандартов - для
России и Украины. Готов украинский интерфейс для операционной части. Добавлена
возможность автоматического формирования заказа на поставщиков в случае, если
количество товара на складе меньше допустимого (указывается в справочнике
товаров).
Новое справочное руководство. Улучшен механизм
формирования заказа на поставщиков исходя из зарезервированного количества.
Введен параметр даты начала нумерации накладных. Начинать нумерацию можно не
только с начала года, но и в любой момент, введя дату, с которой начнется новая
нумерация. Оптимизирована работа в сети в приходных и расходных накладных.
Улучшена работа по разграничению прав доступа в кассовых документах.
Задана блокировка на произвольную смену даты.
Введено право на смену даты. Рабочая дата меняется только в одном месте - в
Главной форме. Введены возвраты товаров. В приходной накладной для обозначения
возврата нужно включить одноименный флажок. При возврате по приходной накладной
задолженности обсчитываются в розничных ценах, в отличие от обычного прихода,
который обсчитывается в закупочных.
ОК-СКЛАД: Складской учет и торговля
Программа для складского учета: удобная и мощная
программа складского учета, торгового бизнеса и производства. Отличается от
других удобным интерфейсом и простотой понимания учета движения товаров на
складах, денежных средств и документов. Доступность и логичность программы
позволяют использовать ее пользователям, имеющим только основы работы с
компьютером и менеджерской практики. Однако программа высоко профессиональна. В
ней полный набор отчетов о состоянии учета на складах, безналичных и наличных
денег, договоров и т.д.
Складской учет можно вести по одному или
нескольким предприятиям. Количество складов, касс, расчетных счетов не
ограничено. В систему ОК можно вводить пользователей с необходимым набором прав
доступа к информации бизнеса. Любые изменения, внесенные в программу учета
пользователем, регистрируются в журнале. Администратор складского учета всегда
сможет выявить, кто изменил данные, какие именно и восстановить историю событий
в программе.
Полная поддержка работы сканера штрих кодов.
Данную программу используют как крупные оптовые компании так и розничные
магазины.
Экспорт в Excell счетов, накладных, платежей и
других документов.
ОК может работать с сервером базы данных через
Интернет.
ОК-СКЛАД полностью автоматизирует учет движения
товаро-материальных ресурсов и финансовых средств на предприятиях.
Документооборот, систематизация пользователей, формы отчетности и структура
программы позволяет любому человеку без профессиональной подготовки безупречно
справляться с задачами складирования, перемещения товаров или учета услуг
независимо от формы собственности предприятия.
1.7 Выбор критериев оценки и проведение
сравнительного анализа существующих систем
Для сравнения программных продуктов были выбраны
следующие критерии:
· Цена
· Возможность сетевой версии
· Системные требования
· Масштабность внедрения
· Возможность обмена данными с
удаленными складами
· Возможность добавления программных
модулей
Таблица 1.1 - Сравнительный анализ готовых
решений
|
Название
системы Критерии
|
«Поставщик++»Локальная
|
СуперВыбор
Поставщик
|
Товары,
цены, учет (Склад)
|
ОК-СКЛАД:
Складской учет и торговли
|
|
Цена,
руб
|
22
100.00
|
8800.00
|
7260.00
|
12
910.00
|
|
Масштабность
внедрения
|
Крупные
оптовые компании и розничные магазины
|
Оптовые
компании и розничные магазины
|
Мелкие
розничные магазины
|
Крупные
оптовые компании и розничные магазины
|
|
Системные
требования
|
Pentium-4-2400/256/20G/32M/CD
+ клавиатура + мышь Платформы: Windows
XP/95/98/ME/NT/2000/2003/2003
|
Intel Pentium III 500 МГц ОП
- 64 Мб ЖД
- 6 Гб
CD ROM Платформы:
Windows XP/Vista Home Basic/Vista Home Premium/Vista Business/Vista
Ultimate/95/98/ME/NT/2000/2003
|
Intel Pentium III 500 МГц ОП
- 64 Мб ЖД
- 6 Гб
CD ROM Платформы:
Windows XP/95/98/ME/NT/2000/2003
|
Celeron-3000/512/160ГБ/128MБ/DVD-RW
+ клавиатура
+ мышь Платформы:
Windows XP/95/98/ME/2000/2003/2003
|
|
Возможность
сетевой версии
|
Да
|
Нет
|
Да
|
Да
|
|
Возможность
обмена данными с удаленными складами
|
Да
|
Да
|
Нет
|
Да
|
|
Возможность
добавления программных модулей
|
Да,
как администратор, так и пользователь
|
Только
администратор
|
Нет
|
Только
администратор
|
Вывод: подводя итог, можно отметить, что по
составу базовых функций рассмотренные программы в целом имеют сопоставимые
возможности. Однако программу «СуперВыбор Поставщик» и «ОК-СКЛАД» можно
охарактеризовать как готовое решение, не имеющее возможностей добавления
модулей без участия фирмы-разработчика, программу «Поставщик++» - могут
дополнять как программисты, так и сами пользователи, а для начинающих
пользователей более предпочтительна программа «Товары, цены, учет (Склад)».
Руководство компании решило произвести
разработку собственной информационной системы, учитывающую специфику работы
именно этого предприятия. И подстроенную под оптимизированные бизнес процессы
компании.
.8 Итоговая постановка задачи
Необходимо оптимизировать процесс закупочной
логистики, в частности это заключается в быстром и непротиворечивом выборе
лучшего поставщика, рассматриваемого торгового предприятия «ИнТорг» и построить
информационную систему позволяющую автоматизировать данных процесс.
Для достижения заданной цели необходимо
выполнить ряд следующих задач:
· Описать работу отдела закупок,
выявив его организационную структуру, функции и их взаимодействие между собой;
· Из перечисленных функций выявить
наиболее загруженную, более подробно описать и оптимизировать её;
· Выбрать подходящий метод для
оптимизации функции;
· В рамках используемого метода
выявить наиболее значимые критерии, оценить их важность относительно друг
друга;
· Ввести числовые характеристики для
каждого возможного варианта из предложенных и вычислить наилучший из них в
рамках данного критерия;
· С учётом важности критериев и
полученных значений в рамках критериев выявить самый лучший вариант;
· Спроектировать информационную систему
для оптимизированного бизнес процесса;
· Спроектировать пользовательский
интерфейс;
· Оценить социальную значимость
разработки;
· Провести технико-экономическое
обоснование проекта;
· Оценить безопасность и экологичность
проекта.
Перейдем к разделу моделирования, где будут
построены модели выбранной функции «выбор поставщика» и произведена оптимизация
ее выполнения.
2. Моделирование предметной области
.1 Анализ и выбор CASE средства моделирования
Для того чтобы начать процесс создания моделей,
и моделирования предметной области, необходимо определиться с выбором средства,
в котором данные модели будут создаваться.
Первый и основополагающим требованием к
CASE-средству должна быть поддержка нотации UML версии 2.0 и свободное
встраивание в модели произвольных графических объектов. Вторым немаловажным
требованием является удобство применения CASE-средства.
На следующем этапе выберем несколько CASE-средств,
среди которых будет производиться выбор. В данной работе в процессе анализа
будут представлены следующие CASE-средства:
Borland Together,MSVisio
2007, Rational Rose. Все эти продукты поддерживают нотацию UML
2.0.
Достоинством MSVisio
2007 является тот факт, что данный продукт распространяется как надстройка к MSOffice
2007. Размер дистрибутива у данного продукта не очень большой, что позволяет
скачать его с сайта разработчика без каких-либо серьезных затрат.
Недостатком в данном CASE-средстве
является тот факт, что оно поддерживает не все диаграммы нотации UML
2.0. Еще один минус - это отсутствие технической поддержки пользователей. Но!
Большим плюсом является тот факт, что имеется возможность использовать не
стандартные графические примитивы.
CASE-средство
Rational Rose является коммерческой разработкой компании IBM.
Последняя 2007 версия данного продукта поддерживает нотацию UML
2.0 в полном объеме. При инсталляции пакета разработчику предоставляется
множество утилит и сопутствующих продуктов, облегчающих разработку систем.
Также в пакете присутствует возможность генерации исходного кода приложения на
основе моделей. Среди достоинств еще можно выделить очень красивый интуитивно
понятный и эргономичный интерфейс продукта.
Недостатком является слишком высокая цена за
лицензионную копию продукта. Приобретение данного продукта по карману только
очень крупным и богатым фирмам или командам разработчиков.
CASE-средство
Borland Together поставляется в комплекте с пакетом BorlandDeveloperStudio.
Данный пакет ориентирован на разработку приложений на языках Delphi, C++ и Java.
Встроенное CASE-средство в
данный пакет позволяет создавать модели и генерировать исходный код из
диаграммы классов. Данный пакет изначально ориентирован на написание исходного
кода приложения, его компиляцию и отладку. Функции разработки моделей в данном
пакете являются дополнительными.
Стоимость данного пакета является высокой. Но
возможность приобрести лицензионную версию доступна более широкому кругу
разработчиков.
В идеальном случае для создания моделей и
проведения моделирования предметной области необходимо использовать CASE-средство
от компании IBM - RationalRose
7.0. Но ввиду высокой стоимости и недоступности данного средства, в данной
работе будет использовано CASE-средство
MSVisio 2007. Оно в данном
случае удовлетворяет всем требованиям и является доступным.
CASE-средство BPwin
поддерживающее методологии IDEF0,
DFD, IDEF3
и CASE-средство Erwin
поддерживающее методологию IDEF1x,являются
безальтернативными в плане выбора. Проводить сравнение между средствами,
поддерживающими нотацию UML
2.0 и методологии IDEF0,
DFD, IDEF3
и IDEF1x
считаю нецелесообразным, так как данные средства нацелены на решение различного
круга задач, причем средства с поддержкой UML
2.0 способны решать задачи, решаемые средствами BPwin
и ERwin.
Таблица 2.1
Анализ CASE средств
|
MS Visio 2007
|
RationalRose 7.0
|
Borland
Together
|
|
Поддержка
UML
2.0 и
выше
|
+
|
+
|
+
|
|
Генерация
кода программы
|
+
|
+
|
+
|
|
Работа
в комплексе
|
-
|
+
|
+
|
|
Поддержка
|
-
|
+
|
+
|
|
Экспертная
оценка
|
Удовлетворительно
|
Отлично
|
Хорошо
|
|
Размер
дистрибутива
|
350 Мбайт
|
8
400 Мбайт
|
4
500 Мбайт
|
|
Аппаратные
требования
|
512
Мб оперативной памяти, 400 Мб свободного места на HDD.
|
Минимум
1 Гб оперативной памяти, от 1200 Мб свободного места на HDD.
|
Минимум
1 Гб оперативной памяти (рекомендуется больший объем), 700 Мб свободного
места HDD
|
|
Стоимость
|
Бесплатно,
при условии покупки MsOffice
|
>
130
000
рублей
|
>55
000 рублей
|
|
|
|
|
|
Проведя анализ достоинств и недостатков,
представленных CASE средств, можно сделать выбор какое средство необходимо
использовать в данном случае. Я склоняюсь к использованию для создания модели
работы объекта исследования и модели разрабатываемой системы CASE средства MSVisio
2007, так как оно удовлетворяет требованиям по использованию нотации UML 2.0 в
создаваемых моделях.
.2 Функциональная модель функции «Выбор
поставщика»
Функция «Выбор поставщика» напрямую связана с
двумя предшествующими ей функциями («Определение потребности в материале» и
«Подготовка списка возможных поставщиков») и полностью зависит от них. На
рисунке 2.1 представлена функциональная схема процесса выбора поставщика в
закупочной логистике.
Рис. 2.1 Функциональная схема
процесса выбора поставщика
2.3 Сценарии процессов определения потребности в
материале подготовки списка возможных поставщиков и выбора поставщика
Определение потребности в материале включает
следующие этапы:
) Определение потребности в материале.
) Оформление заявки на материал.
) Согласование заявки на материал.
Определение потребности в материале.
На данном этапе происходит определение
потребности в материале, исходя из ППМ (Планирования Потребности в Материале).
Определяются базовые характеристики требуемого материала, возможные от них
отклонения, необходимое его количество и сроки поставки для передачи информации
менеджеру по закупкам в виде заявки на материал.
Оформление заявки на материал.
В заявке на материал должен быть точно указан
идентификатор требуемого материала или группы материалов, количество и сроки
поставки.
В позициях, кроме идентификатора, может
присутствовать краткое описание материала или группы материалов.
Согласование заявки на материал.
На данном этапе исполнитель, подготавливавший и
оформлявший заявку на материал, согласует её содержание с менеджером по
складированию и заместителем начальника ОЛ. Такое согласование может
проводиться с помощью проставления реквизита "визы" в определенном
месте бланка заявки. Если в процессе согласования потребовалось внести
изменения, в таком случае исполнитель проводит повторную подготовку, оформление
и согласование заявки на материал.
Подготовка списка возможных поставщиков.
На данном этапе, на основании полученной заявки
на материал, менеджер по закупкам составляет список возможных поставщиков,
состоящий из постоянных поставщиков, с которыми заключены договора на
долгосрочное сотрудничество, и, возможно, новых, выявленных с помощью различных
информационных каналов, в том числе в результате анализа ранее полученных
коммерческих предложений.
Отправка запроса, в соответствии с заявкой на
материал.
Данная стадия состоит из следующих этапов:
) Организация или возобновление переписки с
возможными поставщиками.
) Подготовка и оформление запроса, в соответствии
с заявкой на материал.
Организация или возобновление переписки с
возможными поставщиками.
На данном этапе с возможными поставщиками
организовывается или возобновляется переписка при помощи выбранного средства
связи, которым может быть:
Традиционная почта;
Средства факсимильной связи;
Электронная почта;
Личная доставка представителем Исполнителя
(Заказчика)
Подготовка и оформление запроса в соответствии с
заявкой на материал.
В соответствии с данной заявкой на материал
менеджером по закупкам подготавливается запрос на материал, который
представляет собой просьбу к поставщику на поставку материала, идентификатор,
требуемое количество и сроки поставки которого указаны в соответствующих
позициях формы запроса. Подготовленный и оформленный соответствующим образом
запрос согласовывается с руководителем заместителем начальника ОЛ, и в случае
необходимости, в него вносятся корректировки.
Отправка запроса на материал.
Подготовленный и соответствующим образом
оформленный запрос на материал отправляется возможным поставщикам при помощи
выбранного средства связи.
Рис. 2.2 Сценарий процесса
определения потребности в материале и подготовки списка возможных поставщиков
На рисунке 2.3 изображен
рассматриваемой в данной работе функции «Выбор поставщика», которая является
составной частью процесса закупочной логистики.
Рис. 2.3 Сценарий процесса выбор
поставщика
Выбор поставщиков
Данная стадия состоит из следующих
этапов:
) Получение предложений от возможных
поставщиков;
) Согласование полученных
предложений;
) Регистрация получения коммерческих
предложений от возможных поставщиков;
) Выбор наиболее подходящих
поставщиков.
) Оформление договора о поставке
материала
Получение коммерческих предложений
от возможных поставщиков
При получении коммерческих
предложений от возможных поставщиков производится их регистрация в
установленном порядке. Цены и условия поставки возможных поставщиков
регистрируются к соответствующему запросу. Для зарегистрированных предложений
может быть составлен сравнительный список цен и условий поставки.
Согласование полученных предложений
При возникновении вопросов по
полученным от возможных поставщиков коммерческим предложениям, проводится
согласование по позициям, требующим пояснения или дополнительной информации.
Регистрация получения предложений
При получении коммерческих
предложений от возможных поставщиков производится их регистрация в
установленном порядке. Цены и условия поставки возможных поставщиков
регистрируются к соответствующему запросу. Для зарегистрированных предложений
может быть составлен сравнительный список цен и условий поставки.
Выбор наиболее подходящих
поставщиков
На основе сравнительного списка цен
и условий поставки для зарегистрированных и согласованных коммерческих
предложений от возможных поставщиков, факта наличия или отсутствия в данный
момент с ними долгосрочных договорных отношений, а также на основе
дополнительной информации о компании - возможном поставщике производится выбор
наиболее подходящих поставщиков.
Оформление или продление договора с
Поставщиком
На данном этапе в случае отсутствия
договора с поставщиком или окончанием срока его действия, производится
процедура его заключения или продления, соответственно.
2.4 Оптимизация процесса выбора поставщика
Для оптимизации процесса выбора поставщика
воспользуемся методом анализа иерархий.
2.4.1 Краткие теоретические сведенья о методе
анализа иерархий
При принятии управленческих решений и
прогнозировании возможных результатов лицо, принимающее решение, обычно
сталкивается со сложной системой взаимозависимых компонент (ресурсы, желаемые
исходы или цели, лица или группа лиц и т.д.), которую нужно проанализировать.
Когда экономические факторы сводятся к числам в денежном измерении, количество
объектов, их вес в тоннах и время, необходимое для их производства, вычислены и
произведены оценки вероятностей, зачастую оказывается, что эффективность
процесса моделирования сложных человеческих проблем достигла своего предела.
Человеческие возможности в этом процессе сильно зависят от тех факторов,
которые мы можем измерять.
Метод анализа иерархий является
систематической процедурой для иерархического представления элементов,
определяющих суть проблемы. Метод состоит в декомпозиции проблемы на все более
простые составляющие части и дальнейшей обработке последовательности суждений
лица, принимающего решения, по парным сравнениям. В результате может быть
выражена относительная степень (интенсивность) взаимодействия элементов в
иерархии. Эти суждения затем выражаются численно. МАИ включает в себя процедуры
синтеза множественных суждений, получения приоритетности критериев и нахождения
альтернативных решений. Такой подход к решению проблемы выбора исходит из
естественной способности людей думать логически и творчески, определять события
и устанавливать отношения между ними.
Этапы МАИ
Первым этапом применения МАИ является
структурирование проблемы выбора в виде иерархии или сети. В наиболее
элементарном виде иерархия строится с вершины (цели), через промежуточные
уровни-критерии (технико-экономические параметры) к самому нижнему уровню,
который в общем случае является набором альтернатив.
После иерархического воспроизведения проблемы
устанавливаются приоритеты критериев и оценивается каждая из альтернатив по
критериям. В МАИ элементы задачи сравниваются попарно по отношению к их
воздействию на общую для них характеристику. Система парных сведений приводит к
результату, который может быть представлен в виде обратно симметричной матрицы.
Элементом матрицы a(i,j) является интенсивность проявления элемента иерархии i
относительно элемента иерархии j, оцениваемая по шкале интенсивности от 1 до 9,
где 1 - равная важность объектов, а 9 - очень сильное превосходство одного над
другим.
Если при сравнении одного фактора i с другим j
получено a(i,j) = b, то при сравнении второго фактора с первым получаем a(j,i)
= 1/b.
Относительная сила, величина или вероятность
каждого отдельного объекта в иерархии определяется оценкой соответствующего ему
элемента собственного вектора матрицы приоритетов, нормализованного к единице.
Процедура определения собственных векторов матриц поддается приближению с
помощью вычисления геометрической средней.
Пусть: A1...An - множество
из n элементов; W1...Wn - соотносятся следующим образом:
|
A1 ... An
|
|
|
|
|
A1
|
1
|
...
|
W1/Wn
|
|
...
|
...
|
1
|
An
|
|
An
|
Wn/W1
|
...
|
1
|
Оценка компонент вектора приоритетов производится
по схеме:
|
A1 ... An
|
|
|
|
|
|
|
A1
|
1
|
...
|
W1/Wn
|
X1=(1*(W1/W2)*...*(W1/Wn))1/n
|
BEC(A1)=X1/СУММА(Xi)
|
|
...
|
...
|
1
|
An
|
...
|
...
|
|
An
|
Wn/W1
|
...
|
1
|
Xn=((Wn/W1)*...*(Wn/Wn-1)*1)1/n
|
BEC(An)=Xn/СУММА(Xi)</TD<
tr>
|
|
|
СУММА(Xi)
|
|
Приоритеты синтезируются начиная со второго
уровня вниз. Локальные приоритеты перемножаются на приоритет соответствующего
критерия на вышестоящем уровне и суммируются по каждому элементу в соответствии
с критериями, на которые воздействует элемент.
Весьма полезным побочным продуктом теории
является так называемый индекс согласованности (ИС), который дает информацию о
степени нарушения согласованности. Вместе с матрицей парных сравнений мы имеем
меру оценки степени отклонения от согласованности. Если такие отклонения
превышают установленные пределы, то тому, кто проводит суждения, следует
перепроверить их в матрице.
Теперь сравним эту величину с той, которая
получилась бы при случайном выборе количественных суждений из нашей шкалы, и
образовании обратно симметричной матрицы. Ниже даны средние согласованности для
случайных матриц разного порядка.
|
Размер
матрицы
|
1
|
2
|
3
|
4
|
5
|
6
|
7
|
8
|
9
|
10
|
|
Случайная
согласованность
|
0
|
0
|
0.58
|
0.9
|
1.12
|
1.24
|
1.32
|
1.41
|
1.45
|
1.49
|
Если разделить ИС на число, соответствующее
случайной согласованности матрицы того же порядка, получим отношение
согласованности (ОС). Величина ОС должна быть порядка 10% или менее, чтобы быть
приемлемой. В некоторых случаях допускается ОС до 20%, но не более, иначе надо
проверить свои суждения.
.4.2 Оптимизация процесса выбора поставщика
методом анализа иерархий
Рассмотрим для удобства, случай
выбора поставщика из 5 возможных.
В качестве оценки будем
использовать 5 критериев:
. Качество поставляемых
материалов
. Сроки поставки груза
. Стоимость материалов
. Опыт сотрудничества с
поставщиком
. Надёжность поставщика.
Введем матрицу парных сравнений для критериев
таблица 2.2. На ней мы отметим, какой из критериев наиболее важен для нас.
Таблица 2.2 Матрица парных сравнений для
критериев
|
КРИТЕРИИ
|
Качество
|
Кратчайшие
сроки
|
Стоимость
|
Опыт
сотрудничества
|
Надежность
|
|
Качество
|
1
|
3
|
2
|
4
|
3
|
|
Кратчайшие
сроки
|
1/3
|
1
|
1/4
|
2
|
2
|
|
Стоимость
|
1/2
|
4
|
1
|
3
|
2
|
|
Опыт
сотрудничества
|
1/4
|
1/2
|
1/3
|
1
|
1/3
|
|
Надежность
|
1/3
|
1/2
|
1/2
|
3
|
1
|
В этом случае отношение согласованности равно
5,80%.
Следующим шагом будет попарное сравнение
поставщиков по критерию «Качество» (таблица 2.4). Под качеством понимается
процент материалов без брака (таблица 2.3).
Таблица 2.3 Процент материалов без брака
|
Поставщик
|
Качество
поставляемой продукции
|
|
Поставщик_1
|
97
|
|
Поставщик_2
|
98
|
|
Поставщик_3
|
96
|
|
Поставщик_4
|
95
|
|
Поставщик_5
|
97
|
В этом случае отношение
согласованности равно 2,08%. Теперь оценим сроки поставки груза (см. таблицу
2.6). В этом случае основным критерием оценки выступает количество суток (см.
таблицу 2.5), которые требуются поставщику для экспедирования груза.
Таблица 2.4 Попарное сравнение поставщиков по
критерию «Качество»
|
|
Поставщик_1
|
Поставщик_2
|
Поставщик_3
|
Поставщик_4
|
Поставщик_5
|
|
Нормализованные
оценки вектора приоритета
|
|
Поставщик_1
|
1
|
7/9
|
2
|
3
|
1
|
1,360822
|
0,247380
|
|
Поставщик_2
|
1
2/7
|
1
|
3
|
4
|
1
2/7
|
1,817582
|
0,330413
|
|
Поставщик_3
|
1/2
|
1/3
|
1
|
2
|
6/7
|
0,778371
|
0,141498
|
|
Поставщик_4
|
1/3
|
1/4
|
1/2
|
1
|
5/7
|
0,495145
|
0,090011
|
|
Поставщик_5
|
1
|
7/9
|
1
1/6
|
1
2/5
|
1
|
1,049026
|
0,190699
|
|
Сумма
|
4,1190
|
3,1389
|
7,6667
|
11,4000
|
4,8571
|
5,500945
|
|
Таблица 2.5 Сроки предоставления продукции
поставщиками
|
Поставщик
|
Срок
предоставление продукции (сутки)
|
|
Поставщик_1
|
8
|
|
Поставщик_2
|
9
|
|
Поставщик_3
|
10
|
|
Поставщик_4
|
10
|
|
Поставщик_5
|
7
|
Таблица 2.6 Попарное сравнение поставщиков по
критерию «»
|
|
Поставщик_1
|
Поставщик_2
|
Поставщик_3
|
Поставщик_4
|
Поставщик_5
|
|
Нормализованные
оценки вектора приоритета
|
|
Поставщик_1
|
1
|
2
|
3
|
3
|
7/8
|
1,735626
|
0,322903
|
|
Поставщик_2
|
1/2
|
1
|
2
|
2
|
7/9
|
1,092388
|
0,203233
|
|
Поставщик_3
|
1/3
|
1/2
|
1
|
1
|
2/3
|
0,650713
|
0,121061
|
|
Поставщик_4
|
1/3
|
1/2
|
1
|
1
|
2/3
|
0,650713
|
0,121061
|
|
Поставщик_5
|
1
1/7
|
1
2/7
|
1
3/7
|
1
3/7
|
1
|
1,245627
|
0,231742
|
|
Сумма
|
3,3095
|
5,2857
|
8,4286
|
8,4286
|
4,0528
|
5,375067
|
|
Отношение согласованности в
этом случае равно 2,74%.
Следующим критерием выступает
«Стоимость продукции», приведённая с учётом скидок на отчётный период.
Таблица 2.7 Стоимость продукции
|
Поставщик
|
Тариф
($/м)
|
Скидка
(%)
|
Итого
за ОП ($)
|
|
Поставщик_1
|
19,80
|
7,00
|
220,97
|
|
Поставщик_2
|
26,00
|
0,00
|
312,00
|
|
Поставщик_3
|
25,00
|
10,00
|
270,00
|
|
Поставщик_4
|
21,25
|
0,00
|
255,00
|
|
Поставщик_5
|
22,00
|
5,00
|
250,80
|
Таблица 2.8 Попарное сравнение поставщиков по
критериям «Стоимость продукции»
|
|
Поставщик_1
|
Поставщик_2
|
Поставщик_3
|
Поставщик_4
|
Поставщик_5
|
|
Нормализованные
оценки вектора приоритета
|
|
Поставщик_1
|
1
|
2
1/2
|
2
|
2
|
1,820564
|
0,342635
|
|
Поставщик_2
|
1/2
|
1
|
3
|
2/3
|
2/3
|
0,922108
|
0,173543
|
|
Поставщик_3
|
2/5
|
1/3
|
1
|
8/9
|
8/9
|
0,637568
|
0,119992
|
|
Поставщик_4
|
1/2
|
1
1/2
|
1
1/8
|
1
|
1
|
0,966591
|
0,181915
|
|
Поставщик_5
|
1/2
|
1
1/2
|
1
1/8
|
1
|
1
|
0,966591
|
0,181915
|
|
Сумма
|
2,9000
|
6,3333
|
8,7500
|
5,5556
|
5,5556
|
5,313422
|
|
Отношение согласованности равно
3,66%
Далее следует критерий «Опыт сотрудничества». В
качестве оценки будет выступать количество контрактов, заключённых ранее.
Таблица 2.9 Количество контрактов заключенных
ранее
|
Поставщик
|
Количество
контрактов, заключённых ранее
|
|
Поставщик_1
|
2
|
|
Поставщик_2
|
4
|
|
Поставщик_3
|
3
|
|
Поставщик_4
|
2
|
|
Поставщик_5
|
3
|
Таблица 2.10 Попарное сравнение по критерию опыт
сотрудничества
|
|
Поставщик_1
|
Поставщик_2
|
Поставщик_3
|
Поставщик_4
|
Поставщик_5
|
|
Нормализованные
оценки вектора приоритета
|
|
Поставщик_1
|
1
|
1/2
|
2/3
|
1
|
2/3
|
0,740214
|
0,142857
|
|
Поставщик_2
|
2
|
1
|
1
1/3
|
2
|
1
1/3
|
1,480429
|
0,285714
|
|
Поставщик_3
|
1
1/2
|
3/4
|
1
|
1
1/2
|
1
|
1,110322
|
0,214286
|
|
Поставщик_4
|
1
|
1/2
|
2/3
|
1
|
2/3
|
0,740214
|
0,142857
|
|
Поставщик_5
|
1
1/2
|
3/4
|
1
|
1
1/2
|
1
|
1,110322
|
0,214286
|
|
Сумма
|
7,0000
|
3,5000
|
4,6667
|
7,0000
|
4,6667
|
5,181500
|
|
В этом случае эксперты были
полностью солидарны и ОС составило 0%.
Последним критерием будет надёжность компании,
оцененная в %.
Таблица 2.11 Надежность поставщика
|
Поставщик
|
Репутация
(%)
|
|
Поставщик_1
|
99,892
|
|
Поставщик_2
|
100,000
|
|
Поставщик_3
|
99,407
|
|
Поставщик_4
|
98,929
|
|
Поставщик_5
|
100,000
|
Таблица 2.12 Попарное сравнение по критерию
«Надежность поставщика»
|
|
Поставщик_1
|
Поставщик_2
|
Поставщик_3
|
Поставщик_4
|
Поставщик_5
|
|
Нормализованные
оценки вектора приоритета
|
|
Поставщик_1
|
1
|
1/3
|
3
|
5
|
1/3
|
1,107566
|
0,158835
|
|
Поставщик_2
|
3
|
1
|
5
|
7
|
1
|
2,536517
|
0,363760
|
|
Поставщик_3
|
1/3
|
1/5
|
1
|
3
|
1/5
|
0,525306
|
0,075334
|
|
Поставщик_4
|
1/5
|
1/7
|
1/3
|
1
|
1/7
|
0,267142
|
0,038311
|
|
Поставщик_5
|
3
|
1
|
5
|
7
|
1
|
2,536517
|
0,363760
|
|
Сумма
|
7,5333
|
2,6762
|
14,3333
|
23,0000
|
2,6762
|
6,973049
|
|
Отношение согласованности будет равно 2,33%.
В результате мы получаем сводную таблицу (см.
таблица 2.13), в которой указаны нормализованные оценки вектора приоритета
поставщиков и критериев.
Таблица 2.13 Сводная таблица нормализованных
оценок вектора приоритета поставщиков и критериев
|
Альтернативы
|
Критерии
|
Глобальные
приоритеты
|
|
Качество
|
Кратчайшие
сроки
|
Стоимость
|
Опыт
сотрудничества
|
Надежность
|
|
|
Численное
значение вектора приоритета
|
|
|
0,393229
|
0,134201
|
0,274799
|
0,071074
|
0,126697
|
|
|
Поставщик_1
|
0,247380
|
0,322903
|
0,342635
|
0,142857
|
0,158835
|
0,265044
|
|
Поставщик_2
|
0,330413
|
0,203233
|
0,173543
|
0,285714
|
0,363760
|
0,271286
|
|
Поставщик_3
|
0,141498
|
0,121061
|
0,119992
|
0,214286
|
0,075334
|
0,129636
|
|
Поставщик_4
|
0,090011
|
0,121061
|
0,181915
|
0,142857
|
0,038311
|
0,116639
|
|
Поставщик_5
|
0,190699
|
0,231742
|
0,181915
|
0,214286
|
0,363760
|
0,217396
|
В итоге получилось, что наиболее приемлемым
поставщиком оказался поставщик под номером 2, величина глобального приоритета
которого составила 0,27, что выше всех остальных значений. В ходе выполнения отношение
согласованности не превысила 6%, что говорит о последовательном суждении
экспертов.
2.5 Оптимизированный сценарий процесса выбора
поставщика
После оптимизации процесса выбора поставщика его
сценарий будет выглядеть так, как показано на рисунке 2.4.
Рис. 2.4 Оптимизированный сценарий процесса
выбора поставщика
.6 Сравнение материальных затрат на процесс
выбора поставщика
Рассчитаем стоимость выполнения функций в двух
вариантах функционирования Отдела Логистики.
Относительный размер оплаты сотрудников Отдела
Логистики(см. Таблица 2.14).
Таблица 2.14 Относительный размер оплаты
сотрудников отдела Логистики
|
Должность
|
Размер
ставки
|
Индекс
|
|
НОЛ
|
1
|
n1
|
|
Зам.
НОЛ
|
0,7
|
n2
|
|
Менеджер
по закупкам
|
0,5
|
n3
|
Количество ставок для функций Закупочной
логистики, представлено в таблице 2.15.
Таблица 2.15 Количество ставок
|
Индекс
|
Вес
|
Функция
|
|
S1
|
0,3
|
Составление
списка возможных поставщиков
|
|
S2
|
0,2
|
Организация
переписки с поставщиками
|
|
S3
|
0,4
|
Подготовка
запросов в соответствии с заявкой на материал
|
|
S4
|
0,4
|
Отправка
запроса
|
|
S5
|
0,2
|
Получение
предложений от возможных поставщиков
|
|
S6
|
1,3
|
Согласование
полученных предложений
|
|
S7
|
1,5
|
Анализ
возможных вариантов
|
|
S8
|
1.4
|
Выбор
наилучшего поставщика
|
|
S9
|
0,5
|
Согласование
выбранного поставщика
|
|
S10
|
0,4
|
Ввод
характеристик возможных поставщиков в программу
|
|
S11
|
1,3
|
Согласование
поставщика, выбранного программой
|
Количество ставок для каждой функции
составляется на базе орг. структуры предприятия. Это число может быть равно 1,
если функция совпадает с должностными обязанностями сотрудника, больше 1, если
функция выполняется несколькими сотрудниками и меньше 1, если выполнение
функции является часть должностных обязанностей сотрудника.
На основании приведённых данных мы
можем составить функцию, определяющую размер оплаты всех функций, выполняемых
сотрудниками в рамках бизнес-процесса, «Выбор поставщика».
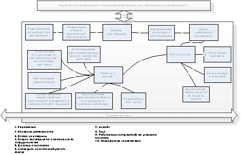
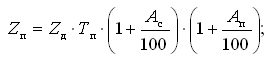
f = ∑ni*Sj
В рамках бизнес-процесса,
происходящего до автоматизации стоимость выполнения функций будет, следующей.
,5*0,3+0,5*0,2+0,5*0,4+0,5*0,4+0,5*0,2+0,7*1,3+1*1,3+0,7*1,5+1*1,5+
+0,7*1,4+1*1,4+1*0,5=6,89 у.е
После выполнения автоматизации, в
связи с изменением набора функций сотрудников размер затрат будет составлять
,5*0,3+0,5*0,2+0,5*0,4+0,5*0,4+0,5*0,2+0,7*1,3+1*1,3+0,5*0,4+0,7*1,3+
+1*1,3=5,37 у.е
После автоматизации требуемый размер
оплаты функций уменьшился на 1,52 у.е, что примерно составляет 27%. Это можно
считать весьма удовлетворительным результатом.
.7 Выводы по разделу
В ходе исследования предметной
области были выявлен ряд узких мест. К ним относится проблема контроля доставки
груза, хранение груза и выбор поставщика. Была рассмотрена третья проблема.
Основные сложности, связанные с ней, заключаются в том, что каждый человек
мыслит субъективно, и точки зрения экспертов на вопрос могут не совпадать, в
результате чего появляется неопределённость. С помощью метода анализа иерархий
мы можем устранить эту проблему, т.к. весь выбор базируется на чётко
определённых математических формулах и выполняет его компьютер, а от эксперта
требуется только выставлять приоритеты между возможными поставщиками.
3. Проектирование
информационной системы отдела закупокторгового предприятия
.1 Выбор архитектуры информационной системы
По способу организации ИС имеют следующие виды;
· архитектура файл-сервер;
· архитектура клиент-сервер;
· многоуровневая система;
· на основе
интернет/интранет-технологий.
Рассмотрим более подробно особенности
архитектуры построения информационных приложений.
Архитектура файл-серверне имеет сетевого
разделения компонентов и использует клиентский компьютер для выполнения функций
диалога и обработки данных, что облегчает построение графического интерфейса.
Файл-сервер только извлекает данные из файлов, так что дополнительные
пользователи и приложения добавляют лишь незначительную нагрузку на центральный
процессор. Каждый новый клиент добавляет вычислительную мощность к
вычислительной системе. [4]
Однако такая архитектура имеет существенный
недостаток: при выполнении некоторых запросов к базе данных клиенту могут
передаваться большие объемы данных, которые загружают сеть и приводят к
непредсказуемому времени реакции.
Архитектура клиент-сервер предназначена для
разрешения проблем файл-серверной архитектуры путем разделения компонентов
приложения и размещения их там, где они будут функционировать наиболее
эффективно. Особенностью файл-серверной архитектуры является использование
выделенных серверов баз данных, понимающих запросы на языке структурированных
запросов SQL (Structured
Query Language)
и выполняющих поиск, сортировку и агрегирование информации. Большинство
конфигураций клиент-сервер использует двухуровневую модель, в которой клиент
обращается к услугам сервера. Предполагается, что диалоговые компоненты
размещаются на клиенте, что позволяет обеспечить графический интерфейс.
Компоненты управления данными размещаются на сервере, а диалог логики,
обработка логики - на клиенте. Двух уровневая архитектура клиент-сервер
использует именно этот вариант: приложение работает на клиенте, СУБД - на
сервере.
Поскольку эта архитектура предъявляет наименьшие
требования к серверу, она обладает наилучшей масштабируемостью. В настоящие
время архитектура клиент-сервер получила признание и широкое применение как
способ организации приложений для рабочих групп и информационных систем
корпоративного уровня.
Многоуровневая архитекту растала развитием
архитектуры клиент-сервер и в классической форме состоит из трех уровней;
· нижний уровень представляет собой
приложение клиентов, выделенные для выполнения функций и логики представлений и
имеющие программный интерфейс для вызова приложения на среднем уровне;
· средний уровень представляет собой
сервер приложений, на котором выполняется прикладная логика и с которого логика
обработки данных вызывает операции с базой данных;
· верхний уровень представляет собой
удаленный специализированный сервер базы данных, выделенный для услуг обработки
данных и файловых операций (без использования хранимых процедур).
Подобную концепцию обработки данных
пропагандируют, в частности, фирмы Oracle,Sun,
Borland и д.р. [4]
Трех уровневая архитектура ещё больше позволяет
сбалансировать нагрузки на разные узлы и сеть, а также способствует
специализации инструментов для разработки приложений и устраняет недостатки
двухуровневой модели клиент-сервер.
Таким образом, многоуровневая архитектура
распределенных приложений позволяет повысить эффективность работы корпоративной
информационной системы и оптимизировать распределение её программно-аппаратных
ресурсов. Но пока на российском рынке доминирует архитектура клиент-сервер.
Интернет/интранет - технологии основной акцент
пока что делается на разработке инструментальных средств. В то же время
наблюдается отсутствие развитых средств разработки приложений, работающих с
базами данных. Компромиссным решением для создания удобных и простых в
использовании и сопровождении информационных систем, эффективно работающих с
базами данных, стало объединение интернет/интранет - технологии с
многоуровневой архитектурой. При этом структура информационного приложения
приобретает следующий вид: браузер - сервер приложений - сервер баз данных -
сервер динамических приложений - web-сервер. [4]
Благодаря интеграции интернет/интранет -
технологии и архитектуре клиент-сервер процесс внедрения и сопровождения
корпоративной информационной системы существенно упрощается при сохранении
достаточно высокой эффективности и простоты совместного использования
информации.
В таблице 3.1 приведены на мой взгляд наиболее
актуальные параметры по которым сравниваются рассматриваемые архитектуры ИС.
Таблица 3.1 - Сравнительная характеристика
архитектуры ИС
|
Параметры
сравнения
|
Файл-сервер
|
Клиент-сервер
|
Многоуровневая
система
|
Интернет/интранет
технологии
|
|
Установка
СУБД
|
На
клиентском компьютере
|
Отдельный
сервер
|
Несколько
отдельных серверов
|
Несколько
отдельных серверов
|
|
Объемы
передаваемых данных
|
Малые
|
Большие
|
Очень
большие
|
Очень
большие
|
|
Применяемые
на предприятии
|
Нет
|
Нет
|
Нет
|
|
Знакомство
обслуживающего персонала с представленными архитектурами
|
Да
|
Да
|
Нет
|
Нет
|
Проведем расчет выбора архитектуры ИС по
выбранным параметрам на основании технико-экономической эффективности.
Оценим их по каждому i-ому показателю качества
по 5-ти бальной шкале.
Определим каждому критерию
весовой коэффициент kj, причем Skj=
1.
Таблица 3.2 - Шкала оценок
|
Параметр
БаллыОценка
|
|
|
|
4Отлично
|
|
|
|
3Хорошо
|
|
|
|
2Удовлетворительно
|
|
|
|
1Предельно
допустимо
|
|
|
|
0Неприемлемо
|
|
|
Результаты сравнения сведем результаты сравнения
в таблицу 3.3.
Таблица 3.3 - Оценка технико-экономической
эффективности
|
Параметры
сравнения/ оценка
|
Весовой
коэффициент Файл-серверКлиент-серверМногоуровневая
системаИнтернет/интранет технологии
|
|
|
|
|
|
|
Ajf
|
kj ∙Ajf
|
Ajk
|
kj ∙Ajk
|
Ajm
|
kj ∙Ajm
|
Aji
|
kj ∙Aji
|
|
Установка
СУБД
|
0,15
|
1
|
0,15
|
4
|
0,6
|
3
|
0,45
|
3
|
0,45
|
|
Объемы
передаваемых данных
|
0,25
|
1
|
0,25
|
3
|
0,75
|
4
|
1
|
4
|
1
|
|
Применяемые
на предприятии
|
0,35
|
0
|
0
|
4
|
1,4
|
0
|
0
|
0
|
0
|
|
Знакомство
обслуживающего персонала с представленными архитектурами
|
0,25
|
2
|
0,5
|
3
|
0,75
|
1
|
0,25
|
1
|
0,25
|
|
Интегральный
технико-экономический показатель, Q
|
|
Qf = 0,9
|
Qk = 3,5
|
Qm = 1,7
|
Qi = 1,7
|
Посчитаем интегральный технико-экономический
показатель:
для файл-сервера Qf:
для клиент-сервер Qk:
для многоуровневой системы Qm:
для интернет/интранет технологии Qi:
Интегральный технико-экономический
показатель между файл-серверной архитектурой и клиент-серверной равен:
Q = Qk/
Qf = 3,5/0,9 = 3,89
т.к. технико-экономический показатель больше 1
выбор в сторону клиент-серверной архитектуры.
Интегральный технико-экономический показатель
между клиент-серверной архитектурой и многоуровневой системой равен:
Q = Qk/
Qm = 3,5/1,7 = 2,06
т.к. технико-экономический показатель больше 1
выбор в сторону клиент-серверной архитектуры.
Интегральный технико-экономический показатель
между клиент-серверной архитектурой и интернет/интранет технологии равен:
Q = Qk/
Qm = 3,5/1,7 = 2,06
т.к. технико-экономический показатель больше 1
выбор в сторону клиент-серверной архитектуры.
Вывод - на основании проведенных расчетов можно
увидеть, что клиент-серверная архитектура после приведенных сравнений, является
самой приемлемой для разрабатываемой информационной системы и ее выбор можно
считать обоснованным.
3.2 Разработка структуры БД
.2.1 Нотация IDEF1x сущности и их атрибуты
Сущность - это физическое представление
логической группировки данных. Сущности могут быть вещественными, реальными
объектами. Сущности не предназначены для представления единичного объекта, они
представляют набор экземпляров, содержащих информацию, представляющую интерес с
точки зрения их уникальности. Конкретный экземпляр сущности представляется
строкой таблицы и идентифицируется первичным ключом. Сущность имеет следующие
признаки:
· она имеет имя и описание;
· она представляет класс, а не
единичный экземпляр абстракции;
· ее конкретные представители
(экземпляры) могут быть уникально идентифицированы;
· она содержит логическую группировку
атрибутов, представляющих информацию, интересную с точки зрения корпорации. [4]
Существует две основных группы сущностей:
зависимые и независимые. Независимая сущность не нуждается в информации из
другой сущности для идентификации уникального экземпляра. Она представляется в ERwin
в виде прямоугольника. Первичный ключ независимой сущности не включает в себя
первичных ключей других сущностей. Зависимая сущность должна привлекать
информацию из другой сущности для идентификации уникального экземпляра. Она
представляется на ER-диаграмме
в виде прямоугольника с закругленными углами. Первичный ключ зависимой сущности
включает первичные ключи одной или более родительских сущностей.
Понятие атрибута. Типы атрибутов.
Рассмотрим процесс выявления атрибутов и их
характеристик, определения ключевых и не ключевых атрибутов, областей
определения и необязательных данных, а также сформулированы соглашения для
формирования хороших имен и описаний атрибутов.
Ключевые атрибуты
Ключевыми являются атрибуты, значения которых
определяют значения других атрибутов. Значения ключевых атрибутов не зависят от
значений никаких других атрибутов. Ключ может состоять из единственного
атрибута или быть составлен из нескольких атрибутов. Эти атрибуты могут быть
первичными ключами, составными первичными ключами, кандидатами в ключи,
внешними ключами или альтернативными ключами.
Атрибуты первичного ключа
Является ли первичный ключ единственным
атрибутом или группой, его значения определяют значения всех других атрибутов.
Хороший первичный ключ будет обладать следующими
признаками:
· значение гарантирует уникальность для каждого из
экземпляров;
· значение не имеет скрытого смысла;
· область определения значений будет
оставаться постоянной с течением времени;
· значения существуют для каждого из
экземпляров сущности. Внешние ключи
Внешним ключом является атрибут или группа
атрибутов, составляющих первичный ключ другой сущности. Внешний ключ может
быть, а может и не быть, ключевым атрибутом в связанной сущности. Обратите
внимание на термин связанная сущность. Внешние ключи представляют связи между
сущностями. [4]
Неключевые атрибуты
Неключевыми являются атрибуты, значения которых
зависят от значений первичного ключа или составного первичного ключа. Эти не
ключевые атрибуты должны зависеть от значения ключа, полного ключа, и ни от
чего кроме ключа.
3.2.2 Связи между сущностями
Связи в IDEF1X представляют собой ссылки,
соединения и ассоциации между сущностями. Связи это суть глаголы, которые
показывают, как соотносятся сущности между собой.
Во всех перечисленных примерах взаимосвязи между
сущностями соответствуют схеме один ко многим. Это означает, что один экземпляр
первой сущности связан с несколькими экземплярами второй сущности. Причем
первая сущность называется родительской, а вторая - дочерней. В приведенных примерах
глаголы заключены в угловые скобки. Связи отображаются в виде линии между двумя
сущностями с точкой на одном конце и глагольной фразой, отображаемой над
линией.
Отношения многие ко многим обычно используются
на начальной стадии разработки диаграммы, например, в диаграмме зависимости
сущностей и отображаются в IDEF1X в виде сплошной линии с точками на обоих
концах. Так как отношения многие ко многим могут скрыть другие бизнес правила
или ограничения, они должны быть полностью исследованы на одном из этапов
моделирования. Например, иногда отношение многие ко многим на ранних стадиях
моделирования идентифицируется неправильно, на самом деле представляя два или
несколько случаев отношений один-ко-многим между связанными сущностями. Или, в
случае необходимости хранения дополнительных сведений о связи многие-ко-многим,
например, даты или комментария, такая связь должна быть заменена дополнительной
сущностью, содержащей эти сведения. При моделировании необходимо быть уверенным
в том, что все отношения многие ко многим будут подробно обсуждены на более
поздних стадиях моделирования для обеспечения правильного моделирования
отношений.
.2.3 Описание процесса проектирования
Построение модели данных для модуля выбора
поставщика в рассматриваемом торговом предприятии начнем с построения
логического уровня модели представляющую собой абстрактный взгляд на данные, на
нем данные представляются так, как выглядят в реальном мире, и могут называться
так, как они называются в реальном мире. Логическая модель данных является
универсальной и ни как не связанна с конкретной реализацией СУБД.
Определим сущности, которыми будем оперировать.
Для того чтобы стало возможным произвести автоматизированный выбор поставщика
на основе метода анализа иерархий, как минимум должен существовать объект
оценки, то есть предприятие и его подразделения. Далее учитывая особенности
метода анализа иерархий изложенные в разделе 2, и особенности предметной
области в целом можно выделить два класса данных необходимых для решения
поставленной задачи:
· Характеристики товаров;
· Характеристики поставщиков.
Согласно всему вышеизложенному существует
возможность перечислить сущности предметной области:
· Город;
· Поставщик;
· Товар.
Дальнейшее проектирования логического уровня
данных заключается в определении атрибутов каждой сущности.
Для сущности Город атрибутами являются (Название
города, количество поставщиков, Расстояние, Возможные способы проезда),
первичным ключом будет являться (Название города).
Для сущности Поставщик атрибутами являются (ID_Поставщика,
Название города, Наименование, Качество поставляемых материалов, Сроки поставки
груза, Стоимость материалов, Опыт сотрудничества с поставщиками, Надежность),
первичным ключом будет атрибут (ID_Поставщика).
Ключом для связи с другими сущностями является атрибут (Название города).
Для сущности Товар атрибутами являются (ID_Товара,
Название города, ID_Поставщика,
Наименование товара, Вес, Цена, Количество), первичным ключом в данной сущности
будет являться атрибут (ID_Товара).
Для связи с внешними сущностями используется два атрибута (ID_поставщика)
и (Название города).
Независимой сущностью является Город, остальные
являются зависимыми сущностями. Сущность город так же является основной, так
как определяет наличие ограниченного набора городов.
Для идентификации требований, в соответствии с
которыми сущности вовлекаются в отношения, используются связи.
Переходим к представлению физической модели
данных отображенной на рисунке 3.2. Физическая модель в отличии от логической
зависит от конкретной СУБД,и является отображением системного каталога. В
физической модели содержится информация о всех объектах БД и зависит от
конкретной реализации СУБД. Если в логической модели не имеет значение, какой
конкретно тип данных имеет атрибут, то в физической модели важно описать всю
информацию о конкретных физических объектах - таблицах, колонках, индексах,
процедурах и т.д.
LongInteger
- числовая переменная целого значения.
Text - случайная
текстовая переменная.
Date/time
- числовая переменная десятичного значения.
Рис. 3.1 Логическая модель данных
Рис. 3.2 Физическая модель данных
Вывод: В данном разделе работы был
обоснован выбор архитектуры проектируемой системы, а так же построены физические
и логические модели данных. Алгоритмы выбора поставщика строить
нецелесообразно, так как вся необходимая и достаточная информация содержится в
математических моделях (см. раздел 2).
4. Реализация выбранного варианта решения
.1 Обоснование выбора СУБД
Для программной реализации информационной
системы выбора поставщика необходимо выбрать СУБД. Требования предъявляемые к
СУБД должны соответствовать условиям и требованиям заказчика, одним из
требований является экономическая составляющая, т.е. относительная дешевизна
продукта, другой немаловажной составляющей является привязанность к уже
установленному ПО, и наконец уровень компьютерной грамотности обслуживающего
персонала, т.е. обслуживание знакомых программных продуктов, минимизировать
затраты на переобучение персонала.
Рассмотрим некоторые из представленных на рынке
СУБД, сведённых в таблицу 4.1.
Таблица 4.1 - Сравнение СУБД
|
Название
критерия выбора
|
SQL
Server 2000
|
ORACLE
10g
|
MySQL
|
|
Стоимость
сервера (лицензия на процессор и на сам сервер)
|
5448
$
|
4995
$
|
Общедоступная
|
|
Стоимость
клиента
|
146
$
|
149
$
|
Общедоступная
|
|
Максимальное
число пользователей
|
Зависит
от лицензии
|
Зависит
от лицензии
|
Зависит
от лицензии
|
|
Технические
требования к серверу
|
166
Мгц 64 Мб ОЗУ 140-500 Мб на HDD
|
300
Мгц 128 Мб ОЗУ 1,5 Гб на HDD
|
100
Мгц 64 Мб ОЗУ 100 Мб на HDD
|
|
Поддерживаемые
серверные ОС
|
Windows 2000 Server, Windows 2000
Advanced Server, Windows 2000 Datacenter Server, Windows NT Server 4.0,
Windows NT Server 4.0 Enterprise Edition
|
Windows 2000 Server, Windows 2000
Advanced Server, Windows 2000 Datacenter Server, Windows NT Server 4.0,
Windows NT Server 4.0 Enterprise Edition, UNIX-подобные системы,
Solaris, Mac OS идр.
|
Windows 2000 (SP2), Windows Server
2003, Windows NT® 4.0 (SP6a иливыше), Windows
XP Red Hat Enterprise Linux, SUSE Enterprise Linux Server 9 Solaris 7, 8, 9
|
|
Уровень
квалификации персонала
|
Высокий
|
Высокий
|
Средний
|
|
Установленная
на данный момент на предприятии
|
нет
|
нет
|
да
|
На основании выбранных критериев проведем расчет
технико-экномической эффективности MySQL, SQL Server 2000, ORACLE 10g.
Оценим их по каждому i-ому показателю качества
по 5-ти бальной шкале.
Таблица 4.2
- Шкала оценок
|
Параметр
БаллыОценка
|
|
|
|
4Отлично
|
|
|
|
3Хорошо
|
|
|
|
2Удовлетворительно
|
|
|
|
1Предельно
допустимо
|
|
|
|
0Неприемлемо
|
|
|
Определим каждому критерию весовой коэффициент kj,
причем Skj=
Результаты сравнения сведем результаты сравнения в таблицу 4.3.
Посчитаем интегральный технико-экономический
показатель:
дляSQL Server
2000Qs:
,
дляORACLE 10g Qd:
И для MySQL:
Таблица 4.3 - Оценка технико-экономической
эффективности
|
Параметры
сравнения/ оценка
|
Весовой
коэффициент MySQLSQL
Server 2000ORACLE 10g
|
|
|
|
|
|
    
|
|
|
|
|
|
|
Стоимость
сервера
|
0,15
|
4
|
0,6
|
1
|
0,1
|
1
|
0,2
|
|
Стоимость
клиента
|
0,10
|
4
|
0,40
|
3
|
0,30
|
3
|
0,3
|
|
Максимальное
число пользователей
|
0,10
|
3
|
0,3
|
3
|
0,3
|
3
|
0,3
|
|
Технические
требования к серверу
|
0,15
|
3
|
0,45
|
2
|
0,3
|
1
|
0,15
|
|
Поддерживаемые
серверные ОС
|
0,05
|
3
|
0,15
|
4
|
0,2
|
3
|
0,15
|
|
Уровень
квалификации персонала
|
0,20
|
4
|
0,8
|
2
|
0,4
|
1
|
0,2
|
|
Установленная
на данный момент на предприятии
|
0,25
|
4
|
1,00
|
2
|
0,5
|
2
|
0,5
|
|
Интегральный
технико-экономический показатель, Q
|
|
Qa= 3,7
|
Qs = 2,1
|
Qo = 1,8
|
Интегральный технико-экономический показатель
между MySQL и SQL Server 2000, равен:
Q = Qa/
Qs = 3,7/2,1 = 1,76
Между MySQL и ORACLE
10g,равен:
Q = Qa/
Qo = 3,7/1,8 = 2,06
На основании проведенных расчетов можно сделать
следующий вывод: интегральный технико-экономический показатель больше 1, что
говорит в пользу MySQL и о целесообразности выбора данного СУБД.
MySQL:является решением для малых и
средних приложений. Входит в LAMP <#"792053.files/image016.gif">БаллыОценка
|
|
|
4Отлично
|
|
|
|
3Хорошо
|
|
|
|
2Удовлетворительно
|
|
|
|
1Предельно
допустимо
|
|
|
|
0Неприемлемо
|
|
|
Результаты сравнения сведем результаты сравнения
в таблицу 4.5.
Посчитаем интегральный технико-экономический
показатель:
для C++Builder
2007 Qc:
Для Borland
Delphi 2007
Qb:
Для C#(MS Visual
Studio 2007) Q#:
Интегральный технико-экономический
показатель между C#(MSVisualStudio 2007) иC++Builder 2007 равен:
Q = Q#/
Qc = 3,6/2,75 = 1,31
т.к. технико-экономический показатель больше 1
выбор в сторону C#(MSVisualStudio
2007).
Таблица 4.6 - Оценка технико-экономической
эффективности
|
Параметры
сравнения/ оценка
|
Весовой
коэффициент C++Builder 2007BorlandDelphi 2007C#(MSVisual
Studio 2007)
|
|
|
|
|
|
Ajk
|
kj ∙Ajk
|
Ajm
|
kj ∙Ajm
|
Aji
|
kj ∙Aji
|
|
Степень
соответствия назначения языка и целей разработки
|
0,25
|
3
|
0,75
|
2
|
0,5
|
4
|
1
|
|
Использование
международных стандартов
|
0,10
|
2
|
0,2
|
2
|
0,2
|
3
|
0,3
|
|
Поддерживаемые
СУБД
|
0,20
|
2
|
0,4
|
2
|
0,4
|
3
|
0,6
|
|
Поддерживаемые
ОС
|
0,15
|
2
|
0,3
|
3
|
0,45
|
4
|
0,6
|
|
Квалификация
разработчиков
|
0,2
|
4
|
0,8
|
4
|
0,8
|
4
|
0,8
|
|
Стоимость
продукта
|
0,1
|
3
|
0,3
|
3
|
0,3
|
3
|
0,3
|
|
Интегральный
технико-экономический показатель, Q
|
|
Qc = 2,75
|
Qb
= 2,65
|
Q# = 3,6
|
Интегральный технико-экономический показатель
между C#(MSVisualStudio
2007) и Borland
Delphi 2007 равен:
Q = Q#/
Qb = 3,6/2,65 = 1,36
т.к. технико-экономический показатель больше 1
выбор в сторону C#(MSVisualStudio
2007).
Вывод - для разработки ИС будем использовать C#(MSVisualStudio
2007) т.к. по сравнению с C++Builder
2007 и BorlandDelphi
2007 с использованием технико-экономического показателя, C#(MSVisualStudio
2007) наиболее подходит мне по критериям оценки.
.3 Графический интерфейс пользователя модуля
выбора поставщика

Интерфейс пользователя, модуля выбора поставщика
с которым будет производить работу менеджер по закупкам, весьма лаконичен и
прост. В правой части окна пользователь задает значение критериев предъявляемых
к поставщику. В левой части окна пользователь выбирает название продукта, по
желанию указывает дополнительные параметры, и нажимает кнопку «Определить
поставщика». Система в ответ выведет Результат в правой нижней части окна.
Результат будет представлять собой одну или несколько строчек. Эти строчки
будут содержать наименование поставщика, город нахождения, расстояние, способ
проезда, наименование требуемого продукта, цена, вес и другие характеристики.
5. Социальная значимость разработки
Социальная проблема выбора поставщика, состоит в
отсутствии какой либо формализации при выборе поставщика комплектующих и других
товаров, что зачастую приводит к принятию неверных логистических решений. Среди
многообразия факторов влияющих на выбор поставщика, довольно трудно выделить
наиболее результативные. Даже после выделения таких факторов присутствует
трудность объективного выбора поставщика. В свою очередь влияния субъективной
части, может привести к созданию на предприятии ненужной социальной
напряженности между менеджером по закупкам и его руководством.
Социальный аспект разрабатываемого проекта
заключается в автоматизации и формализации процесса выбора поставщика, что
приведет к уменьшению временных затрат на обработку данных и повышению
объективности принятых решений. Как следствие выше изложенного повышается,
производительность и финансовая стабильность предприятия в целом.
Рынок информационных технологий развивается на
данный момент небывалыми темпами, уже невозможно представить себе предприятие
или даже частного предпринимателя, занимающихся производственной деятельностью
или предоставляющих какие-либо услуги в различных сферах деятельности людей, и
не имеющих какой-либо информационной системы.
Влияние нарастающей информатизации общества
заметно во многих сферах деятельности и затрагивает многие слои социума - даже
от сотрудников низшего звена все чаще требуется знание навыков работы с ПК.
Таким образом, проявляется требование настоящего времени, основанное на
прагматических соображениях и на научном прогрессе - прикладное использование
современных информационных технологий в различных общественных институтах, в
том числе и производстве, в частности на рассматриваемом торговом предприятии. Еще
одно немаловажное влияние проекта на социум - его экономическое значение, т.к.
мы сейчас находимся в развивающемся экономическом кризисе, где каждое
предприятие экономит на все, что только возможно, только бы снизить свои
затраты и сократить себестоимость продукции. Реализация данного проекта
позволяет отказаться от значительных финансовых затрат на приобретение
лицензионного продукта, его внедрение, и сопровождение. Отсутствуют финансовые
затраты на обучение специалистов для работы на сторонних программных продуктах.
Внедрение проекта позволит понять уровень компьютерной грамотности, работников
отдела логистики на торговом предприятии «ИнТорг».
6. Технико-экономическое обоснование проекта
.1 Расчет затрат на проектирование
Под проектированием будем понимать совокупность
работ, которые необходимо выполнить, чтобы решить поставленную задачу -
разработать алгоритм и реализовать его программно.
Для расчета затрат на этапе проектирования
необходимо определить продолжительность каждой работы начиная с составления
технического задания и заканчивая оформлением документации. [8]
Продолжительность работ определяется либо по нормативам (с использованием
справочников), либо расчетом с помощью экспертных оценок по формуле
(определение среднего времени продолжительности работ на каждом из этапов).
Расчеты длительности всех работ на этапе
проектирования сведены в таблицу 6.1.
Таблица 6.1 - Длительность всех работ на этапе
проектирования
|
Наименование
работ
|
Длительность
работ (дней)
|
Расход
машинного времени
|
|
tmin
|
tmax
|
t0
|
tM
|
|
1.
Разработка ТЗ
|
3
|
5
|
3,8
|
-
|
|
2.
Анализ ТЗ
|
4
|
6
|
4,8
|
-
|
|
3.
Поиск и изучение литературы
|
3
|
5
|
3,8
|
-
|
|
4.
Обзор существующих аналогов системы;
|
5
|
7
|
5,8
|
-
|
|
5.
Разработка алгоритма
|
9
|
13
|
10,6
|
-
|
|
6.
Разработка программы
|
18
|
24
|
20,4
|
142
|
|
7.
Отладка работы программы
|
15
|
20
|
17
|
119
|
|
8.БЖ
и экологичность разработки
|
5
|
7
|
5,8
|
40
|
|
9.
Технико-экономическое обоснование работы
|
6
|
9
|
7,2
|
50
|
|
10.
Оформление пояснительной записки
|
7
|
9
|
7,8
|
54
|
|
Итого:
|
75
|
105
|
87
|
405
|
to
= (3tmin
+2tmax)/5, (6.1)
где tо
- ожидаемая длительность работ;
tmin,
tmax -
наименьшая и наибольшая по мнению эксперта длительность работ.
Для определения продолжительности этапа
проектирования ТП по данным табл. 6.1 построим график организации
работ во времени.
Рис. 6.1 - Ленточный график
Так как некоторые процессы можно проводить
параллельно, общая продолжительность работ уменьшается. По графику видно, что
общее время проектирования ТП=77 дней.
Капитальные затраты на этапе проектирования Кп
рассчитываются по формуле:
П
= ZП + MП + НП, (6.2)
где ZП - заработная плата
проектировщика задачи на всем этапе проектирования;П - затраты на
использование ЭВМ на этапе проектирования;
НП - накладные расходы на этапе
проектирования.
Одним из основных видов затрат на этапе
проектирования является заработная плата проектировщика, которая рассчитывается
по формуле:
(6.3)
где Zд - дневная заработная плата
разработчика задачи на этапе проектирования;
Ас - процент отчислений на социальное
страхование (26%);
Ап - процент премий (35%).
Средняя дневная плата рассчитывается по формуле:
Zд=
ОК / Др, (6.4)
где: ОК - оклад разработчика (7000 руб.);
Др - среднее число рабочих дней (21
дней);
Получим,
Zд =
7000/21 = 333 руб.
Отсюда,П = 333 * 77 * (1 + 0,26)∙(1
+ 0,35) = 43 615 руб.
Стоимость одного часа машинного времени примем С
= 10 руб, тогда затраты на использовании ЭВМ равны:
МП = С ∙ Zд,
(6,5)
МП = 10 * 333 = 3330 руб.
Накладные расходы составляют 80% от заработной
платы персонала, занятого эксплуатацией программы, и вычисляются по формуле:
НП = (ZП * 80) / 100,
(6,6)
То есть НП = (43615 * 80)/100 = 34
892 руб.
Таким образом, капитальные затраты на этапе
проектирования продукта составят:
КП = ZП + МП +
НП, (6,7)
КП = 43 615 + 3330 + 34 892 = 81 837
руб.
.2 Состав эксплуатационных расходов
В эксплуатационные расходы входят:
содержание персонала, занятого работой с
программой;
расходы на функционирование программы;
накладные расходы;
прочие расходы.
Расходы на содержание персонала
Расходы по различным видам работ, определяются
по формуле:
(6,8)
где ni - численность персонала i -
вида;i - среднегодовая заработная плата работника i-го вида;
аc - процент отчислений на социальное
страхование, пенсионный фонд и фонд стабилизации (обычно ac =
26,6%);
ап - средний процент премий за год.
До внедрения программы: n1
=
5, z1 =
84 000 руб., а1 = 15%. Следовательно:
Z1 =
5 * 84 000 * (1 + 0,266) * (1 + 0,15) = 611 478 руб.
После внедрения программы: n2
=
3, z2 =
84 000 руб., а2 = 15%. Значит:
Z2 =
3 * 84 000 * (1 + 0,266) * (1 + 0,15) = 366 886 руб.
Таким образом, расходы на содержание персонала
снизились за счет уменьшения количества работников.
Расходы на функционирование программы
Расходы на функционирование системы заключаются
в затратах на машинное время. Формула для расчетов имеет вид:
М = С * t,
(6,9)
где C - стоимость 1-го часа машинного времени;-
необходимое для решения задачи машинное время (в часах).
При условии, что до внедрения программы
компьютеры не использовались, М1 = 0. Если стоимость одного часа
работы составляет 10 рублей, а программа работает 2016 часов в год, то М2 =
10 * 2016 = 20 160 руб. после внедрения программы.
Накладные расходы
Накладные расходы составляют 80 % от основной
зарплаты персонала, занятого эксплуатацией программы. Т.о., накладные расходы
составляют в год:
до использования программы: 611 478 * 80/100 =
489 182 руб.
после внедрения программы: 366 886 * 80/100 =
293 509 руб.
Прочие расходы
Прочие расходы составляют 2 % от суммы всех
эксплуатационных расходов.
До внедрения программы: (611 478 + 489 182) *
2/100 = 22 013 руб.
После внедрения программы: (366 886 + 293 509 +
20 160) * 2/ 100 = 13 611 руб.
Таким образом, эксплуатационные расходы за год
составляют:
Р1 = 611 478 + 489 182 + 22 013 = 1
122 673 руб.
Р2 = 366 886 + 293 509 + 20 160 + 13
611 = 694 166 руб.
.3 Расчет экономии от увеличения
производительности труда пользователя
Если пользователь при выполнении работы j-того
вида после использования системы экономит Тj часов, то повышение
производительности труда Рj
(в процентах) определяется по формуле:
pj
= (∆Tj
/ (tj - ∆Tj))
* 100, (6,10)
где tj
- время, которое планировалось пользователю для выполнения работы j-того вида
до внедрения разработанной системы (в часах);
DТj - экономия машинного времени при
использовании разработанной программы (в часах).
Тj и tj
должны быть определены в среднем за год.
В нашем случае затрачиваемое на решение без
использования программы время составляет - 1620 часа, с использованием
программы - 720 часа, то есть экономия составляет - 900 часов в год. Таким
образом,
Рj=
(900 / (1620 - 900)) * 100 = 125 %
Экономия, связанная с повышением
производительности труда пользователя, определяется как,
DРп = ZпS
Рj/100, (6,11)
где Zп
- среднегодовая заработная плата пользователя при использовании
разрабатываемого проекта.
Экономия от увеличения производительности труда
пользователя равна.
DРп = 366 886 * 125/100 = 458 607 руб.
.4 Расчет экономического эффекта от
использования программы
Критерием эффективности создания и внедрения
новых методов является ожидаемый экономический эффект. Он определяется по
формуле:
Э = Эг - Ен×Кп,
(6,12)
где Эг - годовая экономия;
Ен - нормативный коэффициент (Ен
= 0,15);
Кп - капитальные затраты на
проектирование (см. главу 6.1).
Годовая экономия Эг складывается из
экономии эксплуатационных расходов и экономии в связи с повышением
производительности труда пользователя (см. главу 6.3):
Эг = (Р1 - Р2)
+ DРn,(6,13)
где Р1 и Р2 -
соответственно эксплуатационные расходы до и после внедрения разрабатываемой
программы;
DРn - экономия от повышения
производительности труда пользователя.
Годовая экономия будет равна:
Эг = (1 122 673 - 694 166) + 448 607
= 877 114 руб/год.
Таким образом, ожидаемый экономический эффект
составит:
Э = 877 144 - 0,15 * 81 837 = 864 868 руб.
6.5 Сопоставление технико-экономических
характеристик разработки с аналогом
Обоснование выбора критериев для сравнения:
Аналогом для моей разрабатываемой информационной
системы является «Поставщик++».
При сопоставлении аналога и разработки
необходимо выбрать наиболее важные и значимые критерии с позиций конечного
потребителя. Они должны быть с одной стороны значимыми и характеризовать аналог
и разработку, с другой стороны должны иметь количественную оценку и с третьей
стороны должны быть некоррелируемые (независимые). [9]
Исходя из назначения разработки -
автоматизировать процесс управления предприятием - наиболее важными и значимыми
являются следующие критерии:
1) количественные параметры:
- быстродействие;
2) качественные параметры, имеющие
количественную оценку:
- удобство пользования;
- оперативность получения результатов
3) новые возможности:
- автоматизация.
Несмотря на то, что для сравнения предпочтение
следует отдавать количественным методам, как наиболее точно характеризующим
товар, для программных продуктов не меньшее значение имеют качественные
характеристики. Также для данной разработки важным критерием, как уже
упоминалось, является новая область автоматизации.
Выбранные критерии сведены в таблицу.
Таблица 6.2 - Перечень критериев для сравнения
разработки и аналога
|
Количественные
параметры
|
Качественные
параметры
|
Новые
возможности
|
|
1.
Быстродействие 2. Надежность
|
3.
Удобство пользования 4. Оперативность получения результатов
|
5.
Автоматизация
|
На основании пяти выбранных
критериев проведем стоимостную оценку аналога и разработки. Расчет
сравнительной технико-экономической эффективности аналога и разработки:
Оценим качество аналога и разработки по каждому i-ому показателю качества по
5-ти бальной шкале. Предлагается следующая шкала оценок.
Таблица 6.3 - Шкала оценок
|
Параметр
БаллыОценка
|
|
|
|
4Отлично
|
|
|
|
3Хорошо
|
|
|
|
2Удовлетворительно
|
|
|
|
1Предельно
допустимо
|
|
|
|
0Неприемлемо
|
|
|
Определим каждому критерию весовой коэффициент kj,
причем
Skj=
1, (6,14)
Результаты сравнения сведем результаты сравнения
в таблицу. Для аналога и для разработки посчитаем интегральный
технико-экономический показатель: для аналога Qа:
, (6,15)
и для разработки:
, (6,16)
Интегральный технико-экономический показатель
может дать полезную информацию только при сопоставлении с аналогичным
показателем, одних и тех же критериев, одних и тех же экспертов. [9]
В результате сопоставления этих интегрально
технико-экономических показателей получаем сравнительную технико-экономическую
эффективность.
Таблица 6.4 - Оценка технико-экономической
эффективности
|
Параметр,
оценка
|
Весовой
коэффициент АналогРазработка
|
|
|
|
|
  
|
|
|
|
|
Быстродействие
|
0,2
|
2
|
0,4
|
3
|
0,6
|
|
Надежность
|
0,15
|
3
|
0,45
|
3
|
0,45
|
|
Удобство
пользования
|
0,15
|
3
|
0,45
|
4
|
0,6
|
|
Оперативность
получения результатов
|
0,2
|
3
|
0,6
|
3
|
0,6
|
|
Автоматизация
|
0,3
|
2
|
0,6
|
3
|
0,9
|
|
Интегральный
технико-экономический показатель, Q
|
|
Qa = 2,5
|
Qр = 3,15
|
Интегральный технико-экономический показатель,
таким образом, равен:
Q = Qр
/ Qa, (6,17)
Q = 3,15/2,5 = 1,26
ВЫВОД: значение сравнительной
технико-экономической эффективности больше 1,2, что говорит о положительной
оценки целесообразности внедрения разработки, по сравнению с аналогом
«Поставщик++».
7. Безопасность и экологичность работы
.1 Анализ безопасности процесса эксплуатации
разрабатываемой ИС
В данном дипломном проекте проведен анализ
безопасности и экологичности эксплуатации разрабатываемой информационной
системы отдела закупок торгового предприятия «ИнТорг».
.1.1 Особенности функционального назначения ИС
Разрабатываемая информационная система
предназначена для автоматизации функций исследуемой организации. Использование
данной технологии позволит улучшить обслуживание прикрепленного контингента,
сократить время ожидания, а также способствовать более качественному
функционированию предприятия. Автоматизированная информационная система
помогает существенно расширить возможности отдела закупок исследуемого
торгового предприятия, облегчая и ускоряя процесс получения справочной информации.
Работа пользователя с системой описана в разделе
4 «Интерфейс информационной системы».
.1.2 Системный анализ безопасности эксплуатации
ИС
Цель системного анализа безопасности состоит в
том, чтобы максимально полно выявить причины, влияющие прямо или косвенно на
появление нежелательных событий в работе ИС, которые могут как-то сказаться на
здоровье человека. Выявление и устранение таких причин позволяет в значительной
степени снизить вероятность появления таких событий.
Информационная система состоит из 4-х элементов:
люди, инструкции, аппаратура (вычислительная техника), программы.
Таким образом, возможно 3 причины сбоя: ошибка в
программе (внешней или внутренней), аппаратная ошибка, ошибка человека. 80%
сбоев происходят из-за ошибки человека из-за отсутствия инструкции.
Изобразим причины сбоя информационной системы в
виде дерева отказов, представленного на рисунке 7.2.1.
Рис. 7.2.1 Дерево отказов ИС
На представленной выше диаграмме пронумерованные
блоки имеют следующие значения:
Ошибка SQL-сервера:
А1 - сбой в работе;
А2 - неверная конфигурация;
Ошибка настройки WAN/LAN.
Необходимо рассмотреть причины возникновения этих ошибок, так как
предполагается, что разрабатываемая ИС будет функционировать в качестве
подсистемы и, как следствие, взаимодействовать с другими подсистемами с помощью
локальной вычислительной сети. Причины ошибок в настройке глобальной сети
необходимо рассмотреть с расчетом на будущее (регистрация пациентов через
Интернет и прочее). Итак:
А3 - ошибки в указании домена/шлюза,
А4 - ошибки в указании адреса сервера DNS;
А5 - неверный статический IP-адрес;
Ошибка ОС:
А6 - недостаток ресурсов;
А7 - конфликт ресурсов;
А8 - деструктивные действия вирусных программ;
Ошибки разработчика:
A9 - ошибки при
программировании;
А10 - ошибки при проектировании;
Ошибки системной безопасности:
А11 - хранение пароля в открытом виде;
А12 - ошибки в разграничении прав доступа;
А13 - действия вирусов;
А14 - действия хакеров;
Невнимательность:
А15 - неподходящая рабочая обстановка;
А16 - утомление;
А17 - низкая стрессоустойчивость;
А18 - отсутствие интереса к работе
Аварийное отключение электроснабжения:
А19 - Повреждение в сети связанные с перепадами
напряжения, грызунами и прочими внешними факторами;
А20 - Экстремальные погодные условия;
Ошибки оборудования:
А21 - полный отказ оборудования;
А22 - ошибки несовместимости;
Таким образом, с помощью дерева отказов были
выявлены основные причины сбоев в работе информационной системы, в том числе и
опасные для человека.
Следует отметить, что блок А16 «Утомляемость»
является недостаточно детально рассмотренным, т.к. факторов, влияющих на
утомляемость человека, может быть очень много.
.1.3 Анализ условий труда оператора при
эксплуатации разрабатываемой ИС
Несоблюдение гигиенических норм и правил на
рабочем месте может привести к возникновению умственного переутомления,
нервного возбуждения и как следствие снижению работоспособности. К этому могут
привести такие характеристики трудового процесса, как значимость работы,
ответственность за конечный результат, а также факторы монотонности труда:
число элементов и продолжительность простых заданий и повторяющихся операций,
число объектов наблюдения и другие. Для продуктивной работы человека любой
профессии, имеющего дело с информационными системами различной степени
сложности, необходимы: правильный режим питания, режим дня, режим труда и
отдыха, правильная организация рабочего места.
При оценке напряженности трудовой деятельности,
которую предстоит осуществлять оператору в процессе эксплуатации
разрабатываемой ИС, использовалось руководство P 2.2.2006 - 05 «Гигиенические
критерии оценки условий труда по показателям вредности и опасности факторов
производственной среды, тяжести и напряженности трудового процесса».
В соответствии с руководством труд
классифицируется по четырем классам: оптимальные условия труда (класс 1.0);
допустимые условия труда (класс 2.0); вредные условия труда (класс 3). Вредные
условия труда по степени превышения гигиенических нормативов и выраженности
изменении в организме работающих, подразделяются на 4 степени вредности: 1
степень 3 класса (3.1); 2 степень 3 класса (3.2); 3 степень 3 класса (3.3); 4
степень 3 класса (3.4). Опасные (экстремальные) условия труда (класс 4.0).
Оценка напряженности труда проводилась по двадцати
трем предложенным факторам, каждому выбранному фактору была дана оценка от 1.0
до 3.2, а затем по предложенному алгоритму производился расчёт общей
напряжённости труда. Результаты оценок воздействующих факторов приведены в
таблице 7.1.
Таблица 7.1 - Оценка напряженности труда
|
Наименование
показателя
|
Заключение
|
Оценка
|
|
1.
Нагрузки интеллектуального характера:
|
|
1.1.
Содержание работы
|
Решение
простых задач по инструкции
|
2.0
|
|
1.2.
Восприятие сигналов (информации) и их оценка
|
Восприятие
сигналов с последующей коррекцией действий и операций
|
2.0
|
|
1.3.
Распределение функций по степени сложности задания
|
Обработка,
выполнение задания и его проверка
|
2.0
|
|
1.4.
Характер выполняемой работы
|
Работа
выполняется по графику
|
2.0
|
|
2.
Сенсорные нагрузки
|
|
2.1.
Длительность сосредоточенного наблюдения (% времени смены)
|
26
- 50
|
2.0
|
|
2.2.
Плотность сигналов (световых, звуковых) и сообщений в среднем за 1 час работы
|
до
75
|
1
|
|
2.3.
Число производственных объектов одновременного наблюдения
|
Нет
|
1
|
|
2.4.
Размер объекта различения (при расстоянии от глаз работающего до объекта
различения не более 0,5 м) в мм при длительности сосредоточенного наблюдения
(% времени смены)
|
2
- 5 мм Более 50%
|
2
|
|
2.5.
Работа с оптическими приборами (микроскопы, лупы и т.п.) при длительности
сосредоточенного наблюдения
|
Не
ведется
|
1
|
|
2.6.
Наблюдение за экранами видеотерминалов(часов в смену):
|
до
3
|
2
|
|
2.7.
Нагрузка на слуховой анализатор (при производственной необходимости
восприятия речи или дифференцированных сигналов)
|
Разборчивость
слов и сигналов от 100 до 90 %. Помехи отсутствуют
|
1
|
|
2.8.
Нагрузка на голосовой аппарат (суммарное количество часов, наговариваемое в
неделю)
|
До
20
|
2
|
|
3.
Эмоциональные нагрузки
|
|
З.1.
Степень ответственности за результат собственной деятельности. Значимость
ошибки
|
Несет
ответственность за выполнение отдельных элементов заданий. Влечет за собой
дополнительные усилия в работе со стороны работника
|
1
|
|
3.2.
Степень риска для собственной жизни
|
Исключена
|
1
|
|
3.3.
Степень ответственности за безопасность других лиц
|
Исключена
|
1
|
|
3.4.
Количество конфликтных ситуаций, обусловленных профессиональной
деятельностью, за смену
|
1
- 3
|
2
|
|
4.1.
Число элементов (приемов), необходимых для реализации простого задания или в
многократно повторяющихся операциях
|
9
- 6
|
2
|
|
4.2.
Продолжительность (в сек) выполнения простых заданий или повторяющихся
операций
|
100
- 25
|
2
|
|
4.3.
Время активных действий (в % к продолжительности смены). В остальное время -
наблюдение за ходом производственного процесса
|
Более
20 %
|
1
|
|
4.4.
Монотонность производственной обстановки (время пассивного наблюдения за
ходом техпроцесса в % от времени смены)
|
менее
75
|
1
|
|
5.
Режим работы
|
|
5.1.
Фактическая продолжительность рабочего дня
|
6-7
ч
|
1
|
|
5.2.
Сменность работы
|
Односменная
работа (без ночной смены)
|
1
|
|
5.3.
Наличие регламентированных перерывов и их продолжительность
|
Отсутствие
регламентированных перерывов
|
3.2
|
Поскольку имеется один единственный фактор с
оценкой >3, то условия труда оператора ИС при эксплуатации разрабатываемой
информационной системы будем считать допустимыми. Под «допустимыми условиями
труда» понимаются условия, характеризующиеся такими уровнями факторов среды и
трудового процесса, которые не превышают установленных гигиенических нормативов
для рабочих мест, а возможные изменения функционального состояния организма
восстанавливаются во время регламентированного отдыха или к началу следующей
смены и не должны оказывать неблагоприятного действия в ближайшем и отдаленном
периоде на состояние здоровья работающих и их потомство. Допустимые УТ условно
относят к безопасным.
.3 Анализ экологичности проекта
Экологическая экспертиза, в соответствии с
Федеральным законом «Об экологической экспертизе», - это установление
соответствия, намечаемое хозяйственной или иной деятельности экологическим
требованиям и определение допустимости реализации объекта экологической
экспертизы в целях предупреждения возможных неблагоприятных воздействий этой
деятельности на окружающую природную среду и связанных с ними социальных,
экономических и иных последствий.
В отличие от любого технологического процесса и
промышленного оборудования, само по себе программное обеспечение не может нести
прямую экологическую угрозу окружающей среде, т.к. это всего лишь набор кодов
загруженных в оперативную память ЭВМ.
При использовании разработанной системы
происходит сбережение природных (лес), человеческих и временных ресурсов, чему
способствуют возможности системы. Хранение всей информации осуществляется при
помощи жестких дисков, в то время как до момента использования системы, в
процессе расчетов, а также для хранения информации тратилось большое количество
бумаги, а соответственно леса, из которого бумага производится. Кроме того,
скорость обработки информации в программе на порядок превосходит скорость
«ручной» обработки и подсчета, что экономит время и сокращает количество
операторов, задействованных для решения поставленной задачи.
Однако, следует отметить, что с внедрением ИС
становится необходимы использование компьютерной техники, которую, в случае
прихода в негодность, следует утилизировать по всем правилам.
Учитывая рассмотренные аспекты можно сделать
вывод, что разработанная информационная система является безопасным и
экологичным продуктом.
.3 . Разработка мероприятий по улучшению условий
труда
.3.1 Длительность сосредоточенного наблюдения за
монитором
Большую часть времени оператору придется
наблюдать за объектами на сравнительно небольшой площади (экрана). Это может
привести к развитию значительного утомления в сфере зрительного анализатора.
Причиной этого являются фиксация близко расположенных, объединенных объектов,
рассматривание мелких деталей, постоянный перевод взора с одного объекта на
другой, частые резкие переходы от света к тени и обратно, пульсация
освещенности и др. Все это через определенный период времени может привести к патологическим
изменениям органа зрения. Работа за монитором требует большого
нервно-психического напряжения, связанного с необходимостью длительного
наблюдения, концентрации внимания.
При работе в условиях зрительного напряжения
происходят существенные изменения рефракции и аккомодационной способности глаз,
ухудшается контрастная чувствительность, снижается устойчивость хроматического
и ахроматического зрения, сокращаются границы поля зрения, снижаются острота
зрения и скорость восприятия переработки информации. Весь этот комплекс
изменений в сфере зрительного анализатора свидетельствует о развитии
зрительного утомления. При чрезмерной продолжительности или интенсивности
напряжения органа зрения утомление может накапливаться, приводить к развитию
перенапряжения, возникновению патологии зрительного аппарата.
Для защиты зрения от влияния монитора
необходимо:
) сделать выбор в пользу TFT-монитора или
плазменной панели. Дело в том, что обычные мониторы и телевизоры ежесекундно
мигают. Поэтому лучше использовать высокочастотные мониторы (с частотой
регенерации не менее 75 Гц и размером зерна не более 0,28 мм) и плазменные
панели, они несут гораздо меньшую нагрузку на зрительный анализатор.
) сделать изображение максимально четким. При
постоянном и частом использовании компьютера необходимо выбирать видеокарту, не
искажающую реальное изображение. Нужно также обратить внимание на VGA-кабель
монитора, именно он может быть источником дополнительных помех.
) работая за компьютером в вечернее время,
включить искусственное освещение, лучше всего люминесцентную лампу, свет
которой максимально приближен к естественному дневному.
) выбирать правильное расстояние до монитора.
Оно должно составлять не менее 45 см, а глаза должны находиться приблизительно
на уровне верхнего края монитора. Кроме этого наклон монитора должен быть
таким, чтобы его нижняя часть была ближе к медрегистратору, чем верхняя.
) использовать специальные защитные очки с
линзами-светофильтрами. Такие очки подбираются врачом-офтальмологом только
индивидуально в соответствии со специальными методиками Минздрава РФ.
) время от времени отвлекать взгляд на
посторонние предметы, находящиеся в комнате, а каждый час делать небольшой
перерыв, на пять-десять минут.
) принимать витамин A. Он отвечает за
чувствительность глаз к яркому свету и резкой смене изображения.
.3.2 Неподвижная деятельность оператора
Для снижения нагрузки на позвоночник на
опорно-двигательный аппарат при работе за компьютером оператор должен:
) поддерживать спину - стул обязательно должен
иметь удобную спинку, с естественным изгибом. Между спинкой стула и вашей
спиной не должно быть зазора - такой стул берет часть нагрузки на позвоночник
на себя.
) сохранять удобное положение ног - ноги должны
стоять на полу так, чтобы ступни были параллельно полу.
) минимизировать движения - не располагать
нужные предметы так, чтобы надо было постоянно за ними тянуться, наклоняться и
оборачиваться. Пусть все будет на расстоянии вытянутой руки.
) соблюдать правильное положение плеч и рук -
клавиатура и мышь должны располагаться на уровне локтя.
) соблюдать правильное положение запястий -
запястья должны быть прямые, не отклоняться ни вверх, ни вниз, ни в стороны
(клавиатура с опорой для рук). Необходимо также расслаблять пальцы при
печатании. Ненужное напряжение вызывает преждевременную усталость. Пользуясь
мышью, следует расслаблять кисть. Двигая мышью, перемещать всю руку, а не
только запястье.
) поддерживать шею в правильном положении -
расположить монитор и окна на нем непосредственно перед собой. Можно использовать
подставки под монитор.
7.3.3 Пожарная безопасность на рабочем месте
оператора
Рис. 7.2 Возникновение пожара
Вероятность воспламенения при эксплуатации
приборов автоматики зависит от их типа. В ЭВМ пожарную опасность создают
элементы электронной схемы и соединительные провода. Действующие радиотехнические
детали разогреваются электрическим током, в результате нагреваются окружающий
их воздух и соседние детали. В качестве метода снижения температуры
используется принудительное охлаждение (путем циркуляции воздуха), тем самым
предотвращается нагрев и излучение тепла деталями из легковоспламеняющиеся
материалов, а также снижается вероятность их воспламенения.
Используемая электросеть должна иметь плавкие
предохранители. Поскольку плавкие предохранители и автоматические выключатели
могут быть источниками искрообразования, они помещаются в закрываемые шкафы из
несгораемых материалов, здесь также предусмотрены рубильники для отключения от
источника электроснабжения после окончания работы и при возникновении пожара.
Электроустановки и оборудование, находящееся под
напряжением, относится к классу пожара Е, и основными огнетушащими средствами
являются газовые составы - хладоны, инертные разбавители порошки.
.3.4 Электробезопасность при работе оператора с
ПЭВМ
Опасность поражения электрическим током
существует всегда, если имеется контакт с устройством, питаемым напряжением 36
В и выше, тем более от электрической сети 220 В. Это может произойти по
оплошности в случае прикосновения к открытым токоведущим частям, но чаще всего
из-за различных причин (перегрузки, не совсем качественная изоляция,
механические повреждения и др.). В процессе эксплуатации может ухудшиться
изоляция токоведущих частей, в том числе шнуров питания, в результате чего они
могут оказаться под напряжением, и случайное прикосновение к ним чревато
электротравмой, а в тяжелых случаях - и гибелью человека.
Зоной повышенной электроопасности являются места
подключения электроприборов и установок. Нередко подключающие розетки
располагают на полу, что недопустимо. Часто совершается другая ошибка - перегрузка
розеток по мощности, и, как следствие, происходит нарушение изоляции,
приводящее к короткому замыканию.
Для исключения, а точнее - для сведения к
минимуму потенциальной опасности электротравмирования необходимо придерживаться
требований, установленных "Правилами эксплуатации электроустановок
потребителей" и "Правилами техники безопасности при эксплуатации
электроустановок потребителей" (ПЭ и ПТБ электроустановок потребителей), а
также "Правилами устройства электроустановок (ПУЭ)".
Для предотвращения поражений электрическим током
при работе с компьютером следует установить дополнительные оградительные
устройства, обеспечивающие недоступность токоведущих частей для прикосновения;
с целью уменьшения опасности можно использовать разделительный трансформатор
для развязки с основной сетью, и обязательным во всех случаях является наличие
защитного заземления или зануления (защитного отключения) электрооборудования.
Для качественной работы компьютеров создается отдельный заземляющий контур.
В процессе обслуживания ПЭВМ возникает
необходимость ремонтных, монтажных и профилактических работ. Согласно СанПиН
2.2.2.542-96, запрещено проводить ремонт ВДТ и ПЭВМ непосредственно в рабочих,
учебных и дошкольных помещениях.
Во время работы с электроустановками наряду с безусловным
соблюдением определенных организационных мер, установленных ПЭ и ПТБ
электроустановок потребителей, следует строго выполнять все технические
мероприятия, обеспечивающие безопасность работ со снятием напряжения, а именно:
отключение оборудования на участке, выделенном для производства работ, и
принятие мер против ошибочного или самопроизвольного включения; ограждение при
необходимости рабочих мест и оставшихся под напряжением токоведущих частей;
вывешивание предупредительных плакатов и знаков безопасности; проверка
отсутствия напряжения; наложение заземления.
При выполнении электромонтажных и ремонтных
работ необходимо также все виды обслуживания ЭВМ производить одновременно не
менее чем двум специалистам, чтобы в случае электротравмы было кому отключить
ток и оказать первую доврачебную помощь. При этом наладчик должен находиться на
резиновом коврике и проверять электрическую схему, не касаясь корпуса и
токоведущих цепей.
Определенные проблемы возникают для устройств,
блоки питания которых имеют шнуры с двухполюсной вилкой и снабжены сетевым
фильтром. У этих фильтров конденсаторы малой емкости, поэтому ток короткого
замыкания относительно небольшой - несколько миллиампер.
Проблемы безопасности при подключении решаются
использованием сетевых фильтров типа Pilot и им подобных, которые включаются в
трехполюсную розетку с заземлением (занулением)- При этом решается также
проблема разности потенциалов, если осуществлять питание всех устройств,
соединяемых интерфейсами, с помощью одного такого фильтра или их цепочки,
связанной трехполюсными вилками и розетками.
Для защиты компьютеров от некачественного
электропитания (повышенного или пониженного напряжения, провалов и бросков
напряжения, отклонения частоты и формы кривой напряжения), являющегося основной
причиной сбоев электроники во время работы (зависания, ошибки при записи или
чтении диска и т. п.), в настоящее время применяют бесперебойные источники
питания (БИП). Их основное назначение - обеспечение нагрузки электроэнергией
при аварии в основной сети. При использовании БИП необходимо, чтобы защитный
контур (земля) и нейтральный провод прокладывались отдельно. Помимо всего
прочего, некачественное заземление снижает защиту от электромагнитных помех,
наводимых источником на оборудование (монитор). Кроме того, не рекомендуется
включать в БИП лазерные принтеры, так как во время разогрева принтера
потребляемый ток значительно превышает номинальное значение, что может привести
к выходу БИПа из строя.
Выводы по разделу
В данном разделе был проведен анализ безопасности
эксплуатации и экологичности информационной системы, который показал, что
условия труда оператора ИС при эксплуатации данной системы являются
допустимыми, т.е. условно безопасными. Также было выявлено, что данная ИС
никакой экологической опасности не несет. Был разработан перечень мероприятий
по снижению воздействия факторов, связанных со спецификой работы с ПЭВМ, на
оператора. Выполнение изложенных инструкций позволит сохранить здоровье
пользователя ИС при длительной эксплуатации.
Заключение
В результате проделанной работы был проведен
анализ деятельности торгового предприятия «ИнТорг» с точки зрения организации
отдела закупок. С применением теории структурного анализа графов была доказана
необходимость более детального изучения функции выбора поставщика. На основе
анализа информационных потоков были выявлены основные недостатки аспектов
выбора поставщика. В ходе проведенного анализа литературы посвященной логистики
были сформулированы требования к данному аспекту деятельности, изменена
организационная структура предприятия и соответственно проведена
реструктуризация бизнес процессов компании. На основе моделирования будущих
информационных потоков показано как повлияют внедрение таких инноваций на
финансовую составляющую выполнения функции по выбору поставщика. Далее был
сделан вывод о необходимости автоматизации данной функции. Спроектирован
автоматизированного выбора поставщика комплектующих и других товаров.
Разработанная система удовлетворяет поставленным
требованиям в техническом задании и качественно улучшает работу отдела.
В ходе выполнения работы применялись следующие
инструментальные средства:
· CASE-средство
- ALLFusionDataModeler
4.0 в которое входят BP_Win и ER_Win - инструментарий для системных аналитиков.
· Microsoft Visio
2007 Professional Edition
Для программной реализации ИС была выбрана среда
разработки СУБД - MySQL, а средство разработки приложений будет строится на
языке программирования C#(MSVisualStudio
2007).