Automation of business processes in hospitals

  • Вид работы:
    Дипломная (ВКР)
  • Предмет:
    Информационное обеспечение, программирование
  • Язык:
    Английский
    ,
    Формат файла:
    MS Word
    2,39 Мб
  • Опубликовано:
    2014-12-20
Вы можете узнать стоимость помощи в написании студенческой работы.
Помощь в написании работы, которую точно примут!

Automation of business processes in hospitals

Ministry of education and science of the Republic of Kazakhstan

International university of information technology

Faculty of information technologyof information systems and mathematical modeling









GRADUATION PAPERof business processes in hospitals

Major 5B070300 - Information systems

by: Izenov Ye.N.: Research advisor:of physical and mathematical sciences,Professor Mukimbekov M. ZhLecturer Omarov B.S.



Almaty 2013

CONTENT

ABSTRACT

ANALYTICAL PART

.1 Technical and economic characteristics of medical institutions. Characteristics and activities. Management and organizational structure

.2 Characterization of complex tasks, objectives and necessity of automation

.2.1 Selecting complex problems in order to automate

.2.2 Determination of the place of the tasks in complex problems

.2.3 Necessity of the use IT to solve the problems

.2.4 Analysis of the system of information security and data protection

.3 Analysis of the existing development. The choice of strategy automation

.3.1 Analysis of existing development to automate tasks

.3.2 Selection and justification of automation strategy objectives

.3.3 Choice and substantiation of acquisition of systems to automate tasks

PROJECT PART

.1 Development of an automation project

.1.1 Stages of the project life cycle automation

.1.2 Anticipated risks to the life cycle and their description

.1.3 Organizational, legal software and hardware-based security

.2 Information support tasks

.2.1 The information model of the problem and its description

.2.2 The actors of the system. The behavior of the system

.2.3 Physical scheme of interaction of individual parts of information system

.2.4 Function and purpose of individual components of the designed system

EXPERIMENTAL PART

.1 “Manager” type user functions

.2 “Patient” type user functions

.2.1 Giving access to organization

.2.2 Medical card functions

.3 “Doctor” type user functions

.3.1 Creating a departments and view departments list in a hospital

.3.2 Getting all doctors who works in an organization

.3.3 Getting all patients who registered in the organization. Creating medical card for patient

.3.4 Realizing requests from patients. Treating activities

SUBSTANTIATION OF ECONOMIC EFFICIENCY

.1 Selection and justification of the methods of calculating cost-effectiveness

.2 Calculation of economic efficiency of the project

LABOR PROTECTION AND INDUSTRIAL ECOLOGY

.1 General information about health and organization safety

.1.1 Room planning and equipment placement

.1.2 Ergonomic solutions for workplace organization

.2 Identifying hazardous and harmful factors. Creating sustainable lighting

.3 Noise protection

.4 Calculation of ventilation

.5 Providing electrical safety

.6 Fire protection

.7 Accident preventionAND ABBREVIATIONSA

АНДАТПА

Дипломдық жобаның тақырыбы - «Медицина орталықтарының қызметтерін автоматтандыру». Қазіргі кезде медициналық мекемелер экономикалық тиімді және нарықты медициналық қызметпен қамтамас ету үстінде. Бұл мақсатқа жету үшін ең мықты жолдардың бірі ол мекеме қызметтерін автоматтандыру болып табылады.

Негізгі сөздер: ақпараттық жүйе, электрондық құжат айналым, кеңсе тіркеушісі.

Дипломдық жоба мәтіні 69 парақтан, 23 суреттен, 12 формуладан, 3 кестеден, 22 схемадан, 28 пайдаланылған дереккөздерден тұратын түсініктеме хатынан тұрады.

Дипломдық жобада андатпа, кіріспе, 5 тарау, тұжырымдар мен ұсыныстар және әдебиеттер ұсынылған.

Кіріспеде таңдалып алынған тақырыптың көкейтестілігі негізделеді, зерттеудің мақсаты мен міндеттері айқындалып, зерттеудің объектісі мен мән-мағынасы көрсетілген.

Автоматтандыру жүйелері қазыр өте тез даму үстңінде және бұл болашақта негізгі медицинаны дамыту бағыттарының бірі юолады деп айтуға болады. Айтылмыш жұмыста жүйенің медицина мекемесін автоматтандыру үшін қалай құрылғаны туралы талқыланған.

Әр түрлі технологиялардың және әдістемелердің көмегімен құрылған жүйе әрқашанда маңызды, тиімді және адаптивті болып келеді. Жүйе мекеменің медицина мекемелерінің бизнес процестерін оңайландыруына көмектеседі және емделуші деректерінің қауіпсіздігіне үлкен үлес қосады.

Тұжырымда таолқыланған жүйені енгізу және автоматтандыру бойынша жұмыс тиімділігін арттыруға арналған негізгі тұжырымдар мен ұсыныстар келтірілген.

ABSTRACT

The topic of this project diploma is “Automation business processes in hospitals”. Today’s healthcare organizations are striving to provide timely, cost effective and quality medical services. The first step to achieve this is to automate the present processes.words: information system, e-workflow, office of the registrar.graduate paper consists of an explanatory statement containing 69 pages of text, figures - 23, formulas - 12, tables - 3, circuits - 22, the sources used - 28.graduate paper are includes an abstract, an introduction, 5 chapters, conclusions and proposals, and literature.introduction defines the urgency of the chosen topic, the purpose and objectives of the study, states the object and subject of study.

The automation process systems in hospitals experience a fast development and healthcare is predicted to be one of its major growth areas. In this thesis, we explore how the system can be used to build a smart hospital., the system used in combination with different technologies and methodologies giving a significant efficiency and flexibility for the project. The system helps optimizing business processes in healthcare and improves patient safety.

The conclusion contains the main findings and suggestions for improving the efficiency of the implementation and automation of the system.

АННОТАЦИЯ

Темой дипломного проекта является «Автоматизация бизнес процессов медицинских учреждений». На данный момент здравоохранение стремится обеспечить своевременные, экономически эффективные и качественные медицинские услуги. Первым шагом к достижению этой цели является автоматизация процессов существующие в настоящее время.

Ключевые слова: информационная система, электронный документооборот, офис - регистратор.

Дипломный проект состоит из пояснительной записки, содержащей 69 страниц текста, рисунков - 23, формул - 12, таблиц - 3, схем - 22, использованных источников - 28.

В дипломном проекте представлены: аннотация, введение, 5 глав, выводы, направления и литература.

Во введении обосновывается актуальность выбранной темы, формулируются цель и задачи исследования, указывается объект и предмет исследования.

Системы автоматизации процессов в больницах испытывают быстрое развитие и можно уверенно говорить то, что это будет одним из основных направлений для развития медицинских учреждений. В данной работе мы рассматриваем систему, которая может быть использована для создания автоматизированных функций медицинских учреждений.

Система, используемая в сочетании с помощью различных технологий и методик, дает значительную эффективность и гибкость для проекта. Система помогает оптимизировать бизнес-процессы в области здравоохранения и обеспечивает надежную сохранность данных пациента.

Заключение содержит основные выводы и направления, которые предназначены для повышения эффективности работы по внедрению и автоматизации процессов медицинских учреждений.

INTRODUCTION

the world, healthcare organizations are facing challenging times. Firstly, costs continue to increase, regulations keep growing, and consumers are demanding more attention and care over their health. Secondly, healthcare professionals face many challenges because they try to deliver high-quality care to patients, manage a broad range of administrative tasks. The foundation for each of these activities is management.successful operation of any modern enterprise is impossible without effective management. The organization of effective management is possible only by the full range of automation of whole institution. This is especially true of such specific areas which provide medical services. Automation can reduce costs, improve efficiency and achieve capabilities not previously available using a paper document. We can see the benefits of automation activities providing that automate all the activities of enterprise, the whole complex of its tasks. Using business process automation systems which could make dramatic improvements in record keeping and monitoring reduces the risk of records being lost or incomplete, thus providing a higher level of service to patients.process automation solutions provide the tools, technologies, infrastructure to automate complex business processes and increase the quality of patient care while simultaneously driving out costs through greater efficiencies. By automating business processes, removing manual tasks and eliminating error of information, business process automation increases personal and organizational productivity which enables healthcare organizations to deliver results faster and with higher quality., you should know technology by itself is not the solution and by one only system we cannot to solve the problems. The greatest impact on any healthcare organization is people who are involved by effective methodology. You need a systematic approach and competent experts in the organization of documents as well as in modern computer technology.order to achieve an effective management of the enterprise there is a question over the selection and implementation of information processing systems, which will largely influence on the efficiency of any company or organization.aim of this diploma work is the substantiation of the development of the system which automates business processes of institutions specializing in the provision of health services to population. The system allows to significantly simplifying the management of paper documents, making required activities in the daily work of medical records and automates operations such as receiving and treating patients’ processes in medical institutions and so on.system allows the registration, record patient reception and surveys, fill out, view, and edit medical documents. In addition, the system has the ability to store a large collection of medical documents in the database establishment, necessary for conducting a medical history and ambulatory patient card.making analysis of the current healthcare system in hospitals a number of problems has identified:

-      accumulates a lot of documents where the destination and source are not clear

-          the documents and the data contained in them falls into the wrong hands

-          the mass of the working time is spent searching for the right of documents and the formation of a collection of documents

-          create multiple copies of the same document and spend a lot of money

The introduction of electronic management system will solve all these problems as well as provide well-coordinated work of all departments, simplify paperwork, increase its efficiency, increase employee productivity by reducing the time of creation, processing and retrieval of documents, improve efficiency of access to information.on the above problems, we can formulate a set of tasks to be solved by the introduction of electronic management system:

-      analysis of information workflows in the health facilities

-          the organization of centralized storage, retrieval, delivery of complex documents

-          study of the structure of medical facilities and the identification of the problem being solved through automation

-          development of a program that searches for information in the database according to certain criteria

The main technical and economic indicators to be achieved by the implementation of electronic management system:

-      reducing the development time of documentation enterprise by hanging performance when working with large amounts of information

-          the possibility of operational control

-          the ability to monitor the dynamics of the institutions

The relevance and practical significance of the proposed work is to solve the problems associated with the creation of an optimal structure of the program and data storage by an automated information system for health facilities.system is implemented as a Web portal with a range of functions. The system can be easily configured to use a particular healthcare setting and is still current with changes in the structure of the hospital or the introduction of new types of medical documents.portal does not require the acquisition of third-party paid programs, which significantly reduces the cost of implementation of medical information system.portal was developed in conjunction with doctors of various specialties, thus creating the most user-friendly for the employee interface that allows starting the process of implementing the program without prior training.

     
ANALYTICAL PART

.1   Technical and economic characteristics of medical institutions. Characteristics and activities. Management and organizational structure

Care is set of state and public measures for medical care, disease prevention, improve the health of population. In today's environment it is the most important social function of state and it is traditionally the main components which are the preventive and curative care for diseases and injuries, pregnancy and childbirth, children's health care.promotion is becoming increasingly important issues in healthcare. In association with the global scientific and technological progress and the changes of the main types of disease in developed countries, there are new priorities in the development of medical science, medical training systems, and systems of production, supply of medical equipment and supplies, pharmaceuticals.of the main objectives of the health institutions is to achieve full contact between patients and specialist agencies for the emergence of an atmosphere of trust and goodwill., nowadays medical institutions are focusing on the reliability of the services provided, the level of service and privacy policy.organizations, no matter in what area they are faced with common challenges in the field of management. On the basis of the general laws of lining concrete management practices, depending on the conditions under which they apply. There is no exception and for health care. Specificity management of medical institutions is the fact that health care is a special sphere of activity, which differs significantly from the other activities. Management structures of many modern facilities have been constructed in accordance with the management principles laid down in the distant past:

-      the principle of hierarchy of management levels, where each lower level is controlled by a higher authority and obeys him

-          the principle of authority and responsibility of managers in the hierarchy

-          the principle of division of labor and specialization of the individual functions of employees by function

Organizational structure built in accordance with these principles, called hierarchical structure.distribution of work creates some advantages if people of the same profession or performing the same function can be assembled together. This is called a functional organization. Tasks are allocated to it in accordance with professional qualifications. People are a specialty focus in the departments headed by department managers. Functional organization has the following advantages:

-      allows you to achieve a high level of specialization

-          allows you to manage and control over each activity

-          relatively easy to optimize the functional departments of the state

Currently, the organizational structure of the hospital can identify several main areas, each of which has specific tasks. All of them are functionally related, are together and working on the same goal which is a sustainable provision of patient care:

-      Therapeutic and diagnostic direction

-          Accounting service

-          Human resource service

-          IT service

-          Security service

-          Administrative services

automation business hospital

Figure 1.1 The organizational structure of hospitals

1.2 Characterization of complex tasks, objectives and necessity of automation

1.2.1 Selecting complex problems in order to automate, businesses have to operate in a difficult financial and economic environment. The key to the success of the organization in such circumstances is the most effective organization of the enterprise at all levels. This is a complex task, the successful solution of which is not in any one area of ​​science, and usually at the intersection of many disciplines, such as governance and management, logistics, accounting and computer science respectively.of business processes of the modern enterprise is a necessary and mandatory for its successful operation. It is hard to imagine today organizations which do their processes manually. Information technology allows automating the activities of virtually at all levels of enterprise. Therefore, it is clear that the automation of activity is a key point that must be addressed to the management of organization to work as efficiently as possible.the moment, patients documents, records of medical services, admission procedures and records patients to specialists, doctors receive schedule are all recorded and stored in paper form.this graduation paper the problems of automation of health care that addresses the following areas of activity will be solved:

-      work with patients

-          taking into account the logistics

The developed system should meet the following guidelines:

-      Organizational scalability. Commissioning into the system initially available, if it is necessary, increase the number of jobs without loss of stored information in the database

-      Corporatism. Providing user access if they have the proper credentials to the functions of the system

-          Manageability. If there is need for restructuring institutions flexible changeover system does not lead to a halt in its work

-      Security. Provision of access to the database system on the rights of users

The developed system has to work without interruption in the event of critical errors, even those that occur because of the user or due to errors in input data. Accordingly, the program section which has the possibility occurrence of such errors has to be processed in a special way in the program.program must ensure the physical and logical integrity of the database. Even there is changing or deleting data the program must maintain the referential integrity of the information in the database.

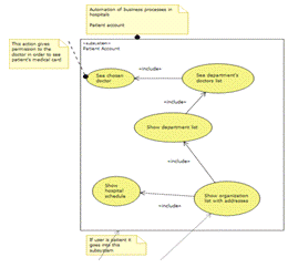
.2.2   Determination of the place of the tasks in complex problems, many organizations are moving from paper to electronic version of documents. However, in order to design and implement a truly effective and useful document management system, there is necessary to study the enterprise as a whole, its document management system, and those parts of it that we have chosen to automate the most carefully.study of document management scheme of movement of documents, business processes involved in making the movement of documents, algorithms users' actions need to be somehow fixed in the form of charts or diagrams.

Figure 1.2 Activity diagram of the system

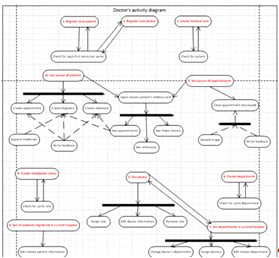
Figure 1.3 Activity diagram of the system (Patient)

Figure 1.4 Activity diagram of the system (Doctor)

To solve the problems of modeling of complex systems, there are well run-in methodology and standards. These standards include the methodology of the family of UML. You can use them efficiently display and analyze models of a wide range of complex systems in the various sections. In this case, the breadth and depth examination of processes in the system is determined by the developer, which does not disturb the model created by the redundant data., for a more visual representation of the projected location of the problem in the complex tasks were developed UML-diagrams workflows medical institutions listed in the figures of this section [1].1.2 represents a model of the system as a whole, without going into detail. All activities are gathered into three groups: patient, doctor and government. In addition, not all users have access to all activities in their group of the system. The access will be given to users despite his role.diagrams are the parts of the diagram above, and have more specific and detailed information.

Figure 1.5 Activity diagram of the system (Government)

1.2.3 Necessity of the use IT to solve the problemsaccounting the document is ineffective without the computer processing of the data. Nowadays on the market there are many software programs that meet a variety of requirements for them. Especially difficult is to choose the right system for your business.is obvious that in the document there is a lot of technical, routine work that lends itself well to automation. By automation we can reduces the amount of routine work. This is achieved by maintaining the basic forms of documents in electronic form with the addition of basic information automatically when you select a particular client. In the conduct of e-filing administrator clearly knows about all the changes in the patient's card which allows it without wasting time on routine tasks have full information and patient.analysis of documents shows that work with information sources is difficult and time consuming. In order to make it easier we should automate the process using the information system. Consequently, the use of information systems in the institutions significantly reduces the percentage of time of doctors and medical staff and it should be a necessary attribute of any health care facility., the use of computer technology not only provides convenience and speed of information retrieval and processing of documents, but also raises a record of activities to a new level by providing the features previously unavailable.undeniable advantage of using an automated information system is the safe storage of information. When information is stored on paper loss of any paper document was irreplaceable. Such a loss could occur as a result of malicious activity and as a result of force majeure. When storing information electronically existing security methods of information storage and duplication make such storage is absolutely reliable., the following key benefits of using an automated information system based on computer technology to solve the problems of building automation systems of the medical center:

-      increased convenience of search and selection of data from directories storing static information and logs of operations performed

-          increase the speed of search and selection of information

-          ensuring implementation of electronic medical records

-          automation of working place

-          security of information storage

-          providing multi-user work

1.2.4
Analysis of the system of information security and data protectionof the fundamental components of the success of the modern enterprise system is the development of information security and data protection. The need for action in this area is defined by strong competition in the market for providing medical services. Unscrupulous competitors are ready to go to illegal activities in order to take possession of someone else's information, and taking possession of it to use it to the detriment of competitors. Another important aspect of information security is to protect against intentional or accidental destruction of data, resulting in a loss of information critical to the operational work of the enterprise.the conduct of the paper records of the center situation with regard to information security and information security situation is very mediocre. Data on patients spent with them therapeutic and diagnostic activities are stored in the form of paper documents in cabinets of center staff, and waste papers in the archive. In this case, nothing prevents unauthorized employees to familiarize themselves with these documents or copy them and steal. Job instructions to follow the order of filing are unlikely to stop an attacker who set a goal to seize them. There is also high probability of loss of documents when the paper version of doing business, as well as the intentional or accidental destruction of documents.using a computerized version of the level of information security is increased considerably. The system itself is automated document forcing the user to be more responsible in the matter., information security and data protection is performed by means of a password system for access to resources information system at various levels. First of all, this is the password logon to the operating system of his workplace. Enter the password opens the user access to the resources of the computer, and documents stored on it. In this case, the security policy should be set up so that the user was not a complete master in the workplace, and could not, for example, install malicious software or programs to copy the information. Limitation of rights complicates the user experience, but it ensures data security. You should always find a balance between convenience and comfort of the user and the safe storage of corporate information or customer information.the user enters his password to the operating system, it accesses not only the resources of the computer, but also to network resources center. This might be the case, if a user logs on to the computer as a domain user or network user. In this case, treat the delineation of the rights of users in the network to even more closely. Configure the network user rights to such a way as to enable him to seamlessly work with their documents, but restrict access to documents, the rights to the work with which it is not, or it is only right to view. In this case, the problem is solved at the same time protect the data from unauthorized access and from accidental damage them.prerogative of the distribution of the rights of users in the enterprise has a system administrator. It must distinguish between users' rights of access to documents and applications on the network as well as on local computers.second level of protection of information is password-protected access directly into the automated system of the medical center.third level of password protection of information is the password to access the meringue SQL Server database when building client-server architecture of the systems. In this mode of operation, the data stored in the database, protected not only by the system access rights of users, but also the system of SQL Server, which is an order increases the level of safety.undeniable factor that increases the level of information security and data protection in the implementation of electronic system of work of the center is the opportunity for the need to save the entire database of documents to any electronic medium in the event, such as natural disasters. In the future, this copy of the database can be deployed at the new location and paper work continued from the point at which it was interrupted.addition to password protection organization of information should not be neglected and the physical protection of information. It is advisable to place a server and a SQL Server database in a separate room in which in addition to the special conditions required for the operation of servers and create special conditions that exclude the entry of unauthorized persons. This may be an access control system, or other arrangements.the planned introduction in the center of the automated system, work with paper documents will still take place. For example, the agreements concluded with the patients are valid only on paper. Organizing the storage of such documents, eliminating the possibility of access by unauthorized persons or employees who do not have access to them is an important point in achieving overall system security. It is advisable to organize the archive, which would be stored such documents and to regulate access to his employees. You should eliminate the possibility of intrusion by physical methods.

.3   Analysis of the existing development. The choice of strategy automation

1.3.1 Analysis of existing development to automate tasksaim of the thesis is to create a system of automation of medical institutions. The need to create an automated system caused by the large amount of information on the nomenclature used drugs, the number of documents made out to receive patients and holding them therapeutic and diagnostic measures. Maintaining this amount of information in paper form becomes impossible, and search is very difficult. Therefore, there is the necessity to translate the information center in the electronic form. Information resources translated into electronic form, acquire a new quality, which gives them more widespread and effective use. Using the automated system, the user can not only locate the data, view documents and create research reports, but also to raise their work to a new, previously unavailable level.the graduation project was immediately taken, I started to focus on the development of its own product and not to use one of the existing ones. This decision was made on the basis of the facts that own development is always possible to implement specific, necessary only in the enterprise opportunities. It is possible that the requirements for the implementation of such features will change the development and implementation of the system, if the customer will have new views on the desired functionality of the system, suggestions for improvements or changes in the behavior of the logic of documents reporting requirements. There may well be suggestions on the development of new reports or modify existing ones. To implement such requirements of the customer is possible only with a system of its own design, as ready developments come as no rule of program source code and cannot be modified or supplemented., we have not choose an existing system for use in medical center, but there is a choice of programming which technology to use to write your own software product and which language and programming system to choose for this technology., there are a lot of systems and programming languages to develop software products. They differ by solved problems, technologies, methods and so on.

.NET is both a business strategy from Microsoft and its collection of programming support for what are known as Web services <#"791875.files/image006.gif">

Figure 2.1 ER diagram of the system

An entity-relationship diagram is a specialized graphic that illustrates the relationships between entities in a database <#"791875.files/image007.gif">

Figure 2.2 ER diagram of the system (user entities)

Fig. 2.3 ER diagram of the system (address entities)

Fig. 2.4 ER diagram of the system (registration process entities)

the last diagram, figure 2.5, is shown entities related to entity medical card.

Fig. 2.5 ER diagram of the system (medical card entities)

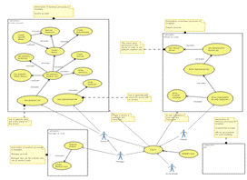
2.2.2 The actors of the system. The behavior of the systemmodel a system the most important aspect is to capture the dynamic behavior. To clarify a bit in details, dynamic behavior means the behavior of the system when it is running and operating.only static behavior is not sufficient to model a system rather dynamic behavior is more important than static behavior. In UML there are five diagrams available to model dynamic nature and use case diagram is one of them. Now as we have to discuss that the use case diagram is dynamic in nature there should be some internal or external factors for making the interaction.internal and external agents are known as actors. So use case diagrams are consists of actors, use cases and their relationships. So to model the entire system numbers of use case diagrams are used.purpose of use case diagram is to capture the dynamic aspect of a system. But this definition is too generic to describe the purpose.in brief, the purposes of use case diagrams can be as follows:

-      used to gather requirements of a system

-          used to get an outside view of a system

-          show the interacting among the requirements are actors

2.6 Use case diagram of the system

diagrams are the parts of the diagram above, and have more specific and detailed information.

2.7 Use case diagram of the system (Actors)

2.9 Use case diagram of the system (Patient)

2.10 Use case diagram of the system (Government)

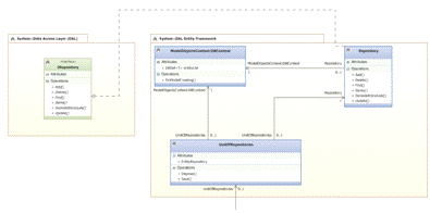
.2.3   Physical scheme of interaction of individual parts of information systemsection describes the physical schema interaction of individual components of the projected information systems. There are diagrams which demonstrate separate subsystems with their brief description. In the project are used the following methodologies: Repository and MVC Patterns, Code First, EF and Unit Testing.Entity Framework is a set of technologies in ADO.NET that support the development of data-oriented software applications. Architects and developers of data-oriented applications have struggled with the need to achieve two very different objectives. They must model the entities, relationships, and logic of the business problems they are solving, and they must also work with the data engines used to store and retrieve the data. The data may span multiple storage systems, each with its own protocols and even applications that work with a single storage system must balance the requirements of the storage system against the requirements of writing efficient and maintainable application code [5].Entity Framework enables developers to work with data in the form of domain-specific objects and properties, such as customers and customer addresses, without having to concern themselves with the underlying database tables and columns where this data is stored. With the Entity Framework, developers can work at a higher level of abstraction when they deal with data, and can create and maintain data-oriented applications with less code than in traditional applications.addition to supporting a designer-based development workflow, EF also enables a more code-centric option which we call “code first development”. Code-First Development enables a pretty sweet development workflow. It enables you to:

-        develop without ever having to open a designer or define an XML mapping file

-              define your model objects by simply writing plain old classes with no base classes required

-              use a convention over configuration approach that enables database persistence without explicitly configuring anything

-              optionally override the convention-based persistence and use a fluent code API to fully customize the persistence mapping

Repository pattern is a data access pattern that abstracts away your data access code. Using the repository pattern, your web application can interact with a data source without knowing the specifics of that data source. Meaning, your web app talks to a repository and that repository is in charge or getting or updating data. The web application doesn't know anything about the data access because the repository is in charge of that [6].nice thing about the repository pattern is that it makes it easier to unit test your application easier to maintain your application since all the data access logic is in its own object, and lastly it makes it easy to change data access later. If you want to switch from a local database to a cloud based database or other DBMS, it's easy with the repository pattern.view-controller is an architectural pattern used in software engineering. Successful use of the pattern isolates business logic from user interface considerations, resulting in an application where it is easier to modify either the visual appearance of the application or the underlying business rules without affecting the other. In MVC, the model represents the information of the application and the business rules used to manipulate the data and the view corresponds to elements of the user interface such as text, checkbox items, and so forth. Moreover the controller manages details involving the communication to the model of user actions such as keystrokes and mouse movements [7].testing is a software development process in which the smallest testable parts of an application, called units, are individually and independently scrutinized for proper operation. Unit testing is often automated but it can also be done manually. This testing mode is a component of XP, a pragmatic method of software development that takes a meticulous approach to building a product by means of continual testing and revision. All tests have been created with one aim, to improve the quality of program code, to make applications and systems more reliable and stable [8].diagrams below present all modules and technologies used in the system. By following the diagram there can be seen how the project is adaptive and dynamic.

Figure 2.12 Project architecture divided for subsystem

Figure 2.13 Relations of the technologies used in the project

2.2.4
Function and purpose of individual components of the designed systempart of the diploma work represents well detailed description of the functions and purposes of the components. In order to get a clear and detailed description here was taken methodology called class diagram.diagrams are the mainstay of object-oriented analysis and design. Class diagrams show the classes of the system, their interrelationships including inheritance, aggregation and association, and the operations and attributes of the classes. Class diagrams are used for a wide variety of purposes, including both conceptual and domain modeling and detailed design modeling.classes are divided by MVC pattern methodology i.e. into three big groups: controller, models and views. There are some other divisions for additional classes and scripts.

Figure 2.14 Class diagram of the project

2.15 is the parts of the diagram above, and has more specific and detailed information. The diagram below represents all project methods.

Figure 2.15 Class diagram of the project (Controller)

Figure 2.16 Class diagram of the project (Model, additional classes and scripts)

next two diagrams describe other subsystems in detail of the system. The first one is the relation between the repository and entity framework.

Figure 2.17 Relation between repository and entity framework

Figure 2.18 Code first realization of the system

3 EXPERIMENTAL PART

this part practical examples of the system are demonstrated. This part is intended to describe real examples for user and show the interface of the system. Demonstration and validation of the developed system was carried out to test it. The experimental part was divided into three parts, such as a demonstration of the “Manager” functions, “Patient” features and “Doctor” user functions. At the first order is “Manager” functions:

.1   “Manager” type user functions

At the beginning of the each subpart the main page of the users is shown. From this point the other functions will be shown.

Figure 3.1.1 “Government” user main page

The images below the functions are linked with “organization” object. Organization is a type of medical center e.g. hospital, polyclinic and so forth. Now let’s create a new organization and see all created organization and the created new organization too.

Figure 3.1.2 Creating a new organization

After creating a new organization, it will be seen in the drop down list below. Moreover it is possible to get details of the selected organization by clocking “Get organization details” button.

3.1.3 The result after creating the organization

3.1.4 Assigning a chief doctor for an organization.

3.2 “Patient” type user functions

This main page is “Patient” user’s page. So, let’s test this object functions.

Figure 3.2.1 “Patient” user main page

3.2.1 Giving access to organization

This function is created for the following case: when the patient is going to go to any organization patient has to give an access for selected organization in order to view his medical card and make some operations. This function is with aim of security. In such way patient can protect his data from other unfamiliar organizations, doctors or other staffs.

Figure 3.2.2 Selecting the city in order to get organization list

the image below you see “Give access” button. The functionality of this button is giving a permission to view the data of patient medical card for the selected organization.

Figure 3.2.3 Giving an access for the selected organization

.2.2   Medical card functionsis a medical card when the authorized patient opens his medical card. However, if a doctor opens a patient medical card the page will be a little bit different from this. The page is shown at the last subpart.

Figure 3.2.4 Medical card when patient opened

next three figures show detailed information of the following objects:

-      illness

-          reference

-          appointment

In addition to creating function patient or doctor are allowed to do some more another actions such as read feedbacks from doctors who had considered while creating this illness, reference or appointment. Each illness and reference cannot be created without appointments. The added appointments are base of the illness and reference i.e. the doctor created it basing on these appointments.next function exists only at illness details page. It has medicine list which was appointed to the patient in order to treat and possible to get medicine details also.

Figure 3.2.5 The selected illness details in the patient medical card

next function exists only at reference details page. The reference details page has another function which is downloading an image if it exists. It is useful because it is accessible to use the image several times. Also, patients or doctors are able to read feedback to this reference. Feedback can be added only by doctors who have access to do this action.

Figure 3.2.6 The selected reference details in the patient medical card

next function exists only at appointment details page. The appointment details page has only one function which is getting feedback from doctors. Actually feedbacks are created in order to make some notes for people i.e. doctors who will read these feedbacks before making an action.

Figure 3.2.7 The selected appointment details in the patient medical card

.3   “Doctor” type user functions

This main page is “Doctor” user’s page. This object has the most amount of functions i.e. the key object in the system.

Figure 3.3.1 “Doctor” user main page

.3.1   Creating a departments and view departments list in a hospitalimages below are the functions linked with “department” object. Department is sections of one medical center. Now let’s create a new department and see all created departments and the created new department also.

Figure 3.3.2 Creating a new department for hospitalthe next page user can get all departments in the selected organization. Moreover user can get more specific details of the selected department by clicking “Get department details” button.

Figure 3.3.3 The created department

.3.2   Getting all doctors who works in an organizationimage below demonstrates the list of doctors. The list contains of doctors who are working at the hospital.

3.3.4 All doctors list in a hospital

function below is an assigning department for a doctor. A doctor can be assigned only to one department.

Figure 3.3.5 Assigning a department for the selected doctor

.3.3  
Getting all patients who registered in the organization. Creating medical card for patientimage below demonstrates the list of patients. The list contains of patients who was registered in this hospital. Other organizations cannot create a medical card for this patient.

3.3.6 Getting all patients who registered in the organization

3.3.7 Creating medical card

.3.4   Realizing requests from patients. Treating activitiesrequest list below is a patient request who wants this organization surveys him. After survey, the patient can close this access for the organization. This is one of the new features of the system.

3.3.8 List of request from patients

page below is the case when a doctor opened patient’s medical card. There are three functions which differentiate from the case when patient opens his medical card.

3.3.9 Medical card when doctor opened

figure below is creating a new illness in patient medical card. In order to complete this action a doctor has to add at least one existing appointment from the appointment drop down list. In addition to this a doctor can add some feedbacks as well as appoint some medicines. However it is optional activities.

3.3.10 Making diagnosis for patient

figure below is creating a new reference in patient medical card. In order to complete this action a doctor also has to add at least one existing appointment from the appointment drop down list. In addition to this a doctor can add some feedbacks as well as upload necessary image e.g. cardio image and so on. However they are optional activities.last figure below is creating a new appointment in patient medical card. While creating a new appointment doctor also can add some feedbacks.

3.3.11 Creating a reference for patient

3.3.12 Creating a new appointment

4 SUBSTANTIATION OF ECONOMIC EFFICIENCY

.1 Selection and justification of the methods of calculating cost-effectiveness

of economic efficiency of an IT project is an essential part of its feasibility study. In general, there are three main groups of methods to determine the effect of the introduction: financial, qualitative and probabilistic. Each method, financial or non-financial, has its disadvantages. It is clear that automation is a delicate process and not in every business process we can estimate the effect of financial component. That is why in order to more fully illustrate the final effect of the introduction of IT systems we are forced to use the methods of non-financial analysis, in addition to financing methods. The usage of all three groups of the methods eventually lead us to the correct assessment of the effectiveness of IT systems [9]. The most frequently used three basic financial methods for determining IT investment:

-      NPV (net present value)

-          IRR (internal rate of return)

-          Payback period

We will calculate calculation of indicators of economic efficiency based on the payback period of development because information technology will not improve itself the position of organization in the market and do not provide a direct economic benefit.

4.2 Calculation of economic efficiency of the project

of the IT system affects the final financial and economic performance of health center directly across the technology. IT provides the management staff with new technologies instead of improving the market position of organization. The efficiency of their use depends on how good the possibility of IT technology to the business opportunities of organization.effectiveness of introduction of automated information system is caused by the influence of factors of various informational, economic and organizational characters.efficiency factor is expressed in raising awareness of staff i.e. fast access to the information resources.economic factor is manifested in the fact that accounting information having full and timely reflection and the state of the object and the factors influencing its development ultimately aims to improve the utilization of productive resources.effect is manifested in the release of employees from routine operations to organize and group credentials, numerous calculations and entries in the registers and other documentation, verification performance, thereby increasing the time to analyze and evaluate the effectiveness of management decisions or something like that.automating complex tasks showed that in the process of automation of activities achieves reduction in complexity of individual operations, increase productivity and improve the working conditions of individual workers, increase efficiency of decision-making, the reliability of output information, including the preparation of reports for the ever-growing volume of source documents without increasing staff. Economic efficiency is composed of two main components:

-      improving financial performance

-          time savings on some transactions

The basis for the evaluation of economic efficiency can serve as the time spent on one activity. Introduction of the system can provide significant effect by reducing the time for reporting, which is directly connected with the entire process of analysis of the data. Also, can be expected from the introduction reducing the time to write queries and reports, improving the quality of work during the examination of data reduction and document the transition to paperless processing of information, culture and increase productivity. Automation of complex tasks is to change the quality features, these include:

-      the frequency of error decisions because of the use of false information increases the probability of making a wrong decision which affects the final result of the activity

-          speed of detection of errors in the decisions made significantly reduce the likelihood of errors

-          the average time to find a solution: the system will shorten the decision-making process

The main factors that determine the cumulative effect of automation:

-      reducing the complexity of data processing by switching to paperless technologies

-          quality improvement process from the stage of acceptance of documents to the stage of registration of report

-          reduce dependence on specific individuals who are holders of information because the use of paper-based data does not allow simultaneous use of a single resource to multiple employees but the introduction of such system easily allow

Methods for evaluating the effectiveness of the project suggest the need to evaluate income and expenditure part of the project. Evaluation expenditure part involves identifying the following groups of expenditures:

-      the acquisition of basic software: operating systems, database platform

-          the acquisition of the tools of automation

-          payment services for the design and launch of the system

-          technical support system

If medical center already has an appropriate hardware and software, the development of an automated system is not incurring any expense.introduction of the automated system is not reflected on the income side of the project because the use of the system does not give a direct economic benefit.main summary measure of economic performance includes:

-      annual economic benefit from the development and implementation of an automated system

-          payback period of the automated system

-          computing efficiency ratio of capital expenditures

The basis for the calculation of the annual economic effect is a technique that provides a comparison of reduced expenditures on basic and introducing options.annual economic effect is determined by the formula:

Ea = С1-С2 (4.1)

- expenditure before the introduction of the automated system which consists of: the wages of employees, expenditure for office supplies and for payment of utility bills.- expenditure after the introduction of the automated system which consists of: the wages of employees after the introduction of the system, paying utility bills and the expenditure for training.economic efficiency is the ratio of the annual economic benefit to the capital investment.

Е = Ea/CI (4.2)

- capital investments in the injected system. Capital expenditures are determined by the cost of software and the cost of the technique. Expenditures will consist of salaries and the acquisition of developer needed. The payback period is defined by:

To = 1/Е (4.3)

was taken an example in order to demonstrate calculating the economic effect. Assume that a medical center has 10 specialists and let’s calculate the economic effect with this example.earned salary per employee per month is 90,000 KZT. Total labor costs account for 900,000 KZT i.e. earned per year = 900,000 * 12 = 10,800,000 KZT. The costs of social security contributions and other needs make up, for instance, 5% from the annual salary, social costs = 10,800,000 * 5% = 540,000 KZT., the annual cost to the twenty employees will make 11,340,000 KZT.expenditure for office supplies amounted to 100,000 KZT, for instance.for payment of utility bills of all kinds in the month amounted to, for instance, 100,000 KZT i.e. 1,200,000 KZT per year.

4.1annual costs in the base case.

COST ITEM

ANNUAL COSTS

Labor costs

11,340,000 KZT

Costs for office supplies

100,000 KZT

Expenses for payment of utility bills

1,200,000 KZT

Total С1:

12,640,000 KZT

we calculate the cost of processing information in the new version.per employee in the new version in the month is 700,000 KZT. Annual salary is 700,000 * 12 = 8,400,000 KZT.costs of social services = 8,400,000 * 5% = 420,000 KZT.cost of the twenty employees per year will be: 8,400,000 + 420,000 = 8,820,000 KZT. The cost of twenty staffs for computer courses -10,000 KZT.

Table 4.2costs of introducing options

COST ITEM

ANNUAL COSTS

Labor costs

8,820,000 KZT

Training costs

100,000 KZT

Expenses for payment of utility bills

1,200,000 KZT

Costs for office supplies

100,000 KZT

Total С2:

10,220,000 KZT

’s calculate the amount of capital investment in the development of the system. Capital expenditures are composed of labor costs developer, overhead costs and the cost of the tools. Basic salary of developer calculated by the formula:

Sbas = Cov * SbasDay (4.4)

- overall complexity of the project, days- salary of developers= 400,000 KZT.per a day = 400,000 / 22 = 18,181 KZT.time is 20 days.= 60 * 18,181 = 1,090,860 KZT.costs are determined in the amount of, for instance, 20% from the basic salary of developers.= 1,090,860 * 0,2 = 218,172 KZT.cost of tools = 1,200,000 KZT.: CI = 1,090,860 + 218,172 + 1,200,000 = 2,509,032 KZT.on the calculated parameters, let’s calculate the annual economic effect:= 12,640,000 - 10,220,000 = 2,420,000 KZT.efficiency will be equal to:

Е = 2,420,000 / 2,509,032 = 0,96period To = 1 / 0,96 = 1,04 years.’s calculate the overall complexity of the development:

T= nDev * t (4.5)

- number of developers- time in hoursdeveloper is open every day for 16 days to 5 hours.

Т = 1 * 16 * 5 = 80 normal/hour.’s calculate the effort required to process documentation before and after introduction of the project.activities by hand specialist department spends 40 minutes i.e. 0.6 person/hour and when using an automated system 10 min i.e. 0.16 person/hour.

Т = Т0 - Т1 = 0,6 - 0,16 = 0,44 person / hour.relative index of labor is Т1/Т2 = 0,25means that when using the automated system is only 25% and it is less than compared to manual processing time of. Consequently, the time savings is 75%.project has a positive economic efficiency and pays for the costs associated with the production of the automated information system.example we see reducing the complexity makes it possible to obtain an annual economic effect of using automated 2,420,000 KZT. The payback period of capital expenditures equal to 1,04 years and save time is 75%.

5 LABOR PROTECTION AND INDUSTRIAL ECOLOGY

5.1 General information about health and organization safety

the internship the project was developed in the «Cloud Computing Laboratory» laboratory on the 3rd floor in the building IITU. The laboratory performed the following activities:

-      laboratory work of the department disciplines

-          advice on course design

-          advice on degree design: bachelors, engineers, masters

-          preparation of teaching materials on the basic disciplines of the department

.1.1 Room planning and equipment placementthe laboratory total floor area is 37.50 square meters and lighting audience is through one window. Doors of the laboratory are 1 front door and 1 door to the server side and room height is 2.30 meters. Suspended ceiling and it is made with a porous drywall in the laboratory. One more thing floor covering is made by laminate and decorating the walls is decorative plaster.heating in the room is 1 unit "Fan coil" air conditioning. In the laboratory water and sanitation are not available and power supply 220 V and 12 electrical outlets. The lighting in the room is 8 units of fluorescent ceiling location and there is set clock security, video surveillance in hallways, access control system. Furniture of the room consists of 8 pieces of tables and chairs 7.for laboratory work is «T6000» server, 11 units of «Fujitsu Siemens» PC staffed with «SVGA» monitors. PC installed and placed in accordance with the requirements of the specifications of manufacturers. The room also has a presence of fiber-optic lines dedicated Internet channel and a local computer network.to the order number 767 of 28 September 2010 on sanitary and epidemiological requirements for the operation of the PC, space per workstation PC users at any location is 4.0 square meters. Area per job laptop users and modern computers with LCD screens is 2.50 square meters [10].you calculate the area (Sspec.) premises attributable to one person as follows:

 (5.1)


 - room space

 - area occupied by the bulky equipment and furniture

- the number of people working simultaneously on the premisesthis basis, it can be noted that the calculations agree with the regulatory requirements.

5.1.2 Ergonomic solutions for workplace organizationmaintain work ability and prevent the development of PC user diseases necessary organize workplaces that meet the requirements. Productivity increases from 8 to 20 percent with proper organization of the workplace.the presence of a high table and chairs, inadequate growth of learners, use a height adjustable footrest. An important element of work place for PC user is chair.design of work chair must ensure the maintenance of sound working posture when working on PC allows you to change position in order to reduce tensing the muscles of neck and shoulder area and back to prevent the development of fatigue. Type of office chair should be chosen taking into account the growth of user, nature and duration of work with PC.chair equipped with PC, basic size suited to the growth of students with shoes. Replacement of chairs for stools or benches is not allowed. In this case, the room used chairs fully meet the above standards.

5.2 Identifying hazardous and harmful factors. Creating sustainable lighting

working with PC can be potentially dangerous and harmful factors whose impact on human body can bring them harm and lead to injuries.lighting in room designed to work with PC is created in the presence of both natural and artificial lighting. Insufficient light leads to severe eye strain, fatigue, short-sightedness, poor quality of work, increasing the marriage. Bright light irritates the eye retina, dazzles the eyes tire quickly, growing industrial injuries.lighting facilities staffed with computer engineering require high demands on hygiene as well as technical issues. Properly designed and executed lighting provides a high level of efficiency, has a positive psychological effect, increases in labor productivity [11].calculation job is lead to choosing lighting system and defining the required number of fixtures, type and placement. The process of programmer work is slow in such conditions when natural lighting is insufficient or absent.

.3 Noise protection

the workplace of PC user sources of noise are generally speaking people, outside noise, computer, printer and ventilation equipment. They make quite some noise, so the room is enough to use sound absorption.

Table 5.2normalized sound pressure levels and sound. Here are indicators of standardized noise levels in too.

Sound pressure level, dB, in octave bands with center frequencies, Hz

Sound levels and sound levels equivalent, DBA

63

125

250

500

1000

2000

4000

8000


71

61

54

49

45

40

38

50

the level of noise in the workplace showed that the actual sound pressure levels in dB in the octave bands with center frequencies of 31.5, 63, 125, 250, 500, 1000, 2000, 4000, 8000 Hz. And it complies with the standard.’s present methods of protection against noise. Construction and acoustic methods of protection against noise by construction law and regulations are:

      sound design envelope, seal around the perimeter of the chapels of windows and doors

-        sound-absorbing structures and screens

         silencers, sound-absorbing lining

Reducing the noise penetrating into the space from outside is realized by sealing around the perimeters of the chapels of windows and doors. Acoustic absorption is an acoustically treated surface to reduce the intensity of reflected waves by converting sound energy into heat. Sound absorption is quite effective measure to reduce noise. The most pronounced sound-absorbing properties are fibrous and porous materials such as fiber plate, fiberglass, mineral wool, polyurethane cellular plastic, porous polyvinyl chloride, etc.absorbing lining of these materials must be placed on the ceiling and upper walls. Absorption maximum is reached when wall not less than 60% of the total area of ​​the enclosing surfaces of the room.

5.4 Calculation of ventilation

conditioning systems should be installed so that neither warm nor cold air is not directed at anyone. There is recommended to create a dynamic environment with certain differences of indicators in rooms. Air temperature at the surface of floor and at head level should not differ by more than 5 degrees. In addition to natural ventilation supply there is exhaust ventilation. The main parameter that determines the characteristics of ventilation system is multiplicity of exchange i.e. how many times per hour will change the air in room.is necessary to calculate Vvent (Volume of air required for the exchange) and Vroom (the amount of working space). In order to calculate let’s use the following premise:(length) = 10 m, A (width) = 5 m, H (height) = 3 m., the amount of space equal to: Vroom = A * B * H = 150 square meters.to exchange the air volume Vvent is defined by the basis of the heat balance equation:

 (5.2)

 - excess heat (W)

С = 0,237 - thermal conductivity of air (W/kgK)= 1,2 - the air density (kg/m3)temperature of the outgoing air is given by:

 (5.3)

= 1- 5 degrees - excess of t to 1 m height of room

 = 25 degrees - temperature in workplace

Н = 3 м. - height of room

 = 20 degrees


 (5.4)

- excess heat from electrical equipment and lighting

 (5.5)

Е - coefficient of energy losses on heat sink (E = 0.55 for lighting)- power, p = 40 Вт * 20 = 800 W

 W

 - heat input from solar radiation

 (5.6)

- number of windows, let’s take m = 2- window area, S=2,5 * 2 = 5 m.2- factor taking into account glazing. For double glazing, k = 0,6

 - 127 W/m - heat input from the windows

 W

 - heat of people

 (5.7)

q = 80 W/person- number of people

W

Wthe heat balance equation should be:

= 2802 / (0,237 * (26 - 20) * 1,2) = 1648

The best option is air conditioning i.e. automatically maintain its status in environment and in accordance with certain requirements e.g. set temperature, humidity, air mobility and regardless of changes in state and outside air conditions.

5.5 Providing electrical safety

installations which include almost all computer equipment provide for human a potential danger because in the maintenance operation people can touch parts under voltage. Any disturbance current can cause electrical injury i.e. damage body caused by electric current or electric arc. In addressing the issue of the safety of the developer to identify three main factors:

-      electrical workplace of programmer

-          auxiliary equipment

-          environment of room

Built-in devices of the workplace include: server, computer, monitor and printer. To accessory equipment includes local lighting lamps, fans and other electrical appliances.place which the programmer is working affects for electrical insulation of equipment and devices, electrical resistance of human body and can create conditions for shock.rooms, equipped with computer facilities are generally classified as areas without heightened risk because:

relative humidity does not exceed 65-70%

there is no conductive dust

temperature does not exceed the long 30 ° C

having a connection with the earth metallic structures

lack of access to live parts of the equipment

there is no conductive floors , to prevent electrical user injuries necessary comply the safety requirements when working with conventional appliances.

.6 Fire protection

solve fire safety problems, we need to first identify and justify the category of space. One of the most important tasks of fire protection is to protect the places from damage and provide them with adequate strength under high temperatures during a fire. Given the high cost of electronic equipment facilities of the institution, as well as category of its fire hazard, the building should be 1 and 2 degree of fire resistance.construction of buildings JSC "IITU" consists of 10 floors and the laboratory is located on the 3rd floor. For the manufacture of building structures used brick, concrete, glass, metal and other non-combustible materials. Wood should be limited and in the case of use necessary to impregnate flame retardants.is also necessary to provide fire barriers in the form of partition of non-combustible materials placed in the rooms of our institution. Considering that our building contains engineering equipment such as computers, printers, etc. and the space is "C" class of possible fire used indoors extinguishers OP-5 based on carbon dioxide or dry powder. According to NPB 110-03 building is equipped with automatic fire extinguishing.escape routes should ensure the evacuation of all people in the room during the required period of time. In our building there are 3 emergency exits, the distance between them is less than 50 meters distance sanitary requirements from the most remote locations to the nearest evacuation moves fully compliant.

.7 Accident prevention

The correct method of operation:

      provide for the possibility of change of tasks and work load

-        continuous operation time on display no more than 4 hours

         comply breaks 5-10 minutes through 1 hour on display or 15 minutes after 2 hours of operation on display

The correct application of aids:

      use armrests when keyboard is higher than 1.5 cm

-        stand for documents and footrest

In the creation of comforts in order to increasing productivity and reducing stress factors play significant role characterizing the state of the environment e.g. indoor climate, noise and lighting. The recommended relative humidity is 65-70%. The workplace should be well ventilated.

CONCLUSION

the result of the graduation paper has been comprehensively studied the general activities of health centers, organizational structure, features and characteristics of the building automation system. The task of automating medical processes has been widely discussed and studied. The place of this problem in a complex automation tasks, the necessity of automation and the need to use computer technology to solve this problem were identified and justified in this diploma work.the implementation, the automated system has been designed which involve itself all processes about the patients and their diseases and, of course, it will reduce the burden on the registry during the collection and processing of data., there was an analysis of existing developments in this area and concluded that the need to develop our own product i.e. system. There was selected automation strategy and identified the necessary steps of automation and the used information systems. During the implementation, the main features of the architecture of the developed system clearly were described, and its functionality and the mechanisms too. Also, the usage of the other appropriate technologies was found to improve the purposes of the diploma project.the system does not require the acquisition of third-party commercial software or technologies, which significantly reduces the cost of implementing the health information system.system was developed in cooperation with physicians of various specialties, thus the system has the most intuitive interface for the doctors, allowing us to start the process of introduction the system without pre-training.testing part of the diploma work shows that it fully meets the task and it is stable and error-free. In addition it has a great functionality and user-friendly interface.step was an assessment of economic efficiency. It is concluded that the project has a positive economic efficiency and pays for the costs associated with the production of the automated information system.

ACRONYMS AND ABBREVIATIONS

Internet Connection Sharing (ICS) - the use of a device with Internet access such as 3G cellular service, broadband via Ethernet, or other Internet gateway as an access point for other devices- Information Technology

UML - Unified Modeling Language- Structured Query Language

.NET - a software framework <http://en.wikipedia.org/wiki/Software_framework> developed by Microsoft <http://en.wikipedia.org/wiki/Microsoft> that runs primarily on Microsoft Windows <http://en.wikipedia.org/wiki/Microsoft_Windows>Markup Language (XML <http://searchsoa.techtarget.com/definition/XML>) - markup language that defines a set of rules for encoding documents in a format that is both human-readable and machine-readableText Markup Language (HTML <http://searchsoa.techtarget.com/definition/HTML>) - the main markup language <http://en.wikipedia.org/wiki/Markup_language> for creating web pages <http://en.wikipedia.org/wiki/Web_page> and other information that can be displayed in a web browser <http://en.wikipedia.org/wiki/Web_browser>

Entity-relationship (ER-diagram) - a specialized graphic that illustrates the relationships between entities in a database <http://databases.about.com/od/specificproducts/a/Database-Relationships-An-Introduction-To-Foreign-Keys-Joins-And-E-R-Diagrams.htm>- Database management systemsInformation Services (IIS) - a web server <http://en.wikipedia.org/wiki/Web_server> software application and set of feature extension modules created by Microsoft <http://en.wikipedia.org/wiki/Microsoft> for use with Microsoft Windows <http://en.wikipedia.org/wiki/Microsoft_Windows>.NET - a server-side <http://en.wikipedia.org/wiki/Server-side_scripting> Web application framework <http://en.wikipedia.org/wiki/Web_application_framework> designed for Web development <http://en.wikipedia.org/wiki/Web_development> to produce dynamic Web pages <http://en.wikipedia.org/wiki/Dynamic_Web_pages>- Microsoft- International Standardization Organizationview-controller (MVC) - a software architecture <http://en.wikipedia.org/wiki/Software_architecture> pattern which separates the representation of information from the user's interaction with itFramework (EF) - an open source object-relational mapping <http://en.wikipedia.org/wiki/Object-relational_mapping> framework for the NET Framework <http://en.wikipedia.org/wiki/NET_Framework>.NET - a set of computer software components that programmers can use to access dataProgramming (XP) - a software development methodology <http://en.wikipedia.org/wiki/Software_development_methodology> which is intended to improve software quality and responsiveness to changing customer requirements

Net present value (NPV) - discounted value of forecasted project cash flows

Internal rate of return (IRR) - implicit annual rate of return the project generatesperiod (PP) - number of years it takes to recover the initial investment- Kazakhstan Tenge (ISO currency code)- International Information Technologies University

Liquid-crystal display (LCD) - a flat panel display <https://en.wikipedia.org/wiki/Flat_panel_display>, electronic visual display <https://en.wikipedia.org/wiki/Electronic_visual_display>, or video display <https://en.wikipedia.org/wiki/Video_display> that uses the light modulating properties of liquid crystals <https://en.wikipedia.org/wiki/Liquid_Crystals>- Personal Computer

JSC - Joint-stock Company

OS - Operating System

REFERENCES

1.      UML Standard Diagrams <http://www.tutorialspoint.com/uml/uml_standard_diagrams.htm>.

.        <Microsoft .NET> 4.5 http://www.microsoft.com/net

.        Standard ISO/IEC 12207:1995 «Information Technology - Software Life Cycle Processes» http://www.iso.org/iso/catalogue_detail.htm?csnumber=21208

.        Entity-Relationship Diagram By Mike Chapple <http://databases.about.com/bio/Mike-Chapple-7100.htm> <http://databases.about.com/cs/specificproducts/g/er.htm>

.        Entity Framework <http://msdn.microsoft.com/en-us/data/ef.aspx>

.        Repository Pattern with Entity Framework using EntityTypeConfiguration by MdAsifBd <http://www.codeproject.com/script/Membership/View.aspx?mid=4599566>, 20 March 2013 <http://www.codeproject.com/Articles/561584/Repository-Pattern-with-Entity-Framework-using>

.        Learn MVC (Model View Controller) step by step in 7 days - Day 1 by Shivprasad koirala <http://www.codeproject.com/script/Membership/View.aspx?mid=1335831>, 25 March 2013 <http://www.codeproject.com/Articles/207797/Learn-MVC-Model-View-Controller-step-by-step-in-7>

8.      Unit testing <https://en.wikipedia.org/wiki/Unit_testing>

.        Gribov V.D., Business Economics. M: Finance and Statistics,2003.-336 pages.

.        Guidelines PL-09 Паспорт УД Cloud Computing Laboratory

.        The act on “the sanitary and epidemiological requirements for the operation of the PC” 2.2.2/2.4.1340-03

12.    Куперштейн, В.И. Современные информационные технологии в делопроизводстве и управлении : учебное пособие / В.И. Куперштейн. - СПб. : БХВ, 2003

.        Мацяше, Л. Анализ требований и проектирование систем : учебник / Л. Мацяше. - М. : Вильямс, 2007

.        Овсянников, М.В. Проектирование функциональной модели : учебник / М.В. Овсянников. - М. : МГТУ, 2001

15.    Troelsen Andrew, “Pro C# 5.0 and the .NET 4.5 Framework, 6th Edition”, Springer Science and Business Media NY, New York, 2012

.        Mohammad Rahman, “Expert C# 5. 0 with the .NET 4.5 Framework”, Springer Science and Business Media NY, New York, 2013

.        Jon Galloway, Phil Haack, Brad Wilson, K. Scott Allen, “Professional ASP.NET MVC 4”, John Wiley & Sons, Inc., Indianapolis, Indiana, 2012

.        Jess Chadwick, Todd Snyder, Hrusikesh Panda, “Programming ASP.NET MVC 4”, O’Reilly Media, Inc., Sebastopol, 2012

.        Judith Bishop, “C# 3.0 Design Patterns”, O’Reilly Media, Inc., Sebastopol, 2008

.        Julia Lerman, “Programming Entity Framework, 2nd Edition”, O’Reilly Media, Inc., Sebastopol, 2010

.        Paul Kimmel, “LINQ Unleashed for C#”, Pearson Education, Inc., Indianapolis, Indiana, 2009

.        Mickey Gousset, Brian Keller, Martin Woodward, “Professional Application Lifecycle Management with Visual Studio”, John Wiley & and Sons, Inc., Indianapolis, Indiana, 2012

.        Julia Lerman, Rowan Miller, “Programming Enitty Framework: Code First”, O’Reilly Media, Inc., Sebastopol, 2012

.        Scott Shaw, Kathi Kellenberger, “Beginnig T-SQL, 2nd Edition”, Springer Science and Business Media NY, New York, 2012

.        Gavin Powell, “Beginning Database Design”, Wiley Publishing, Inc., Indianapolis, Indiana, 2006

.        James Bender, Jeff McWherter, “Professional Test-Driven Development with C#: Developing Real World Applications with TDD”, Wiley Publishing, Inc., Indianapolis, Indiana, 2011

.        Robert C. Martin, “Clean Code: A Handbook of Agile Software Craftsmanship”, Pearson Education, Inc., Indianapolis, Indiana, 2009

APPENDIX A

The source code of the system

[HttpGet]

[Authorize]ActionResult GetRequests(string message)

{.Message = message;currentDoctor = PublicClass.UnitOfWork.DoctorRepository.ItemsWithInclude(doctor => doctor.Organization)

.Single(doctor => doctor.Login == User.Identity.Name);["CurrentDoctor"] = currentDoctor;model = new GetRequestsModel

{=.Organization.Requests.Select(request => request.Patient).ToList()

.Select(x => new SelectListItem

{= x.Id.ToString(),= string.Format("{0} {1}", x.LastName, x.FirstName)

})

};View(model);

}

[HttpPost]

[Authorize]

[ValidateAntiForgeryToken]ActionResult GetRequests(GetRequestsModel model, string command)

{(command == "Open patient info")

{selectedPatient = PublicClass.UnitOfWork.PatientRepository

.ItemsWithInclude(u => u.Address, u => u.Address.Province, u => u.MedicalCard,=> u.MedicalCard.OrganizationCreator, u => u.MedicalCard.DoctorCreator)

.SingleOrDefault(u => u.Id == model.SelectedUser);(selectedPatient == null)

{RedirectToAction("GetRequests", "DoctorCardOperation", new { message = "Select a patient first" });

}["PatientRequest"] = selectedPatient;RedirectToAction("GetRequest", "DoctorCardOperation");

}RedirectToAction("DoctorIndex", "DoctorMain");

}

[HttpGet]

[Authorize]ActionResult GetRequest(string message)

{.Message = message;patient = Session["PatientRequest"] as Patient;["PatientForCardOpen"] = patient;model = new GetRequestModel

{= patient.Login,= patient.FirstName,= patient.LastName,= patient.Gender,= patient.Email,= patient.Phone,= (DateTime) patient.BirthDate,= patient.Address.Province.Name,= patient.Address.AddressLine,= patient.IsResident.ToString()

};View(model);

}

[HttpGet]

[Authorize]ActionResult CreateAppointment(Doctor doctor, string message)

{.Message = message;patient = Session["PatientRequest"] as Patient;appointerDoctor = Session["CurrentDoctor"] as Doctor;["DoctorRequest"] = doctor;model = new CreateAppointmentModel

{= patient.Login,= patient.FirstName,= patient.LastName,= doctor.Login,= doctor.FirstName,= doctor.LastName

};View(model);

}

[HttpPost]

[Authorize]

[ValidateAntiForgeryToken]ActionResult CreateAppointment(CreateAppointmentModel model, string command)

{appointerDoctor = Session["CurrentDoctor"] as Doctor;receiverDoctor = Session["DoctorRequest"] as Doctor;patient = Session["PatientRequest"] as Patient;(command == "Back to patient card operation page")

{RedirectToAction("GetRequest", "DoctorCardOperation");

}(command == "Write feedback")

{RedirectToAction("WriteFeedback", "AdditionalFunction");

}(patient.MedicalCard == null)

{

// If we got this far, something failed, redisplay form.AddModelError("", "Patient has not a medical card");View();

}(command == "Create")

{appointment = new Appointment

{= model.Title,= model.Description,= true,= DateTime.Now,= null,= receiverDoctor,= patient.MedicalCard

};.UnitOfWork.AppointmentRepository.Add(appointment);RedirectToAction("GetRequest", "DoctorCardOperation", new {message = "The operation was successful"});

}RedirectToAction("CreateAppointment", "DoctorCardOperation", new { message = "You have to fill all empty areas" });

}

[HttpGet]

[Authorize]ActionResult CreateIllness(Appointment appointment, string message)

{.Message = message;(Session["AppointmentList"] == null)

{["AppointmentList"] = new List<Appointment>();

}

{

((List<Appointment>) Session["AppointmentList"]).Add(appointment);

}attendingDoctor = Session["CurrentDoctor"] as Doctor;patient = Session["PatientRequest"] as Patient;model = new CreateIllnessModel

{= attendingDoctor.Login,= attendingDoctor.FirstName,= attendingDoctor.LastName,= patient.Login,= patient.FirstName,= patient.LastName,= ((List<Appointment>) Session["AppointmentList"]).Select(x => new SelectListItem

{= x.Id.ToString(),= string.Format("{0}", x.Title)

})

};View(model);

}

[HttpPost]

[Authorize]

[ValidateAntiForgeryToken]ActionResult CreateIllness(CreateIllnessModel model, string command)

{attendingDoctor = Session["CurrentDoctor"] as Doctor;patient = Session["PatientRequest"] as Patient;(command == "Add appointment")

{RedirectToAction("GetAppointments", "MedicalCard", new { param = "FromIllness"});

}(command == "Appoint medicine")

{RedirectToAction("AppointMedicine", "DoctorCardOperation");

}(command == "Write feedback")

{RedirectToAction("WriteFeedback", "AdditionalFunction");

}(command == "Back to patient card operation page")

{RedirectToAction("GetRequest", "DoctorCardOperation");

}(command == "Create" && ((List<Appointment>)Session["AppointmentList"]).Count() != 0)

{illness = new Illness

{= model.Title,= model.Description,= false,= attendingDoctor,= DateTime.Now,= null,= patient.MedicalCard

};.UnitOfWork.IllnessRepository.Add(illness);RedirectToAction("GetRequest", "DoctorCardOperation", new { message = "The operation was successful" });

}RedirectToAction("CreateIllness", "DoctorCardOperation", new { message = "You have to fill all empty areas" });

}

[HttpGet]

[Authorize]ActionResult CreateReference(Appointment appointment, string message)

{.Message = message;(Session["AppointmentList"] == null)

{["AppointmentList"] = new List<Appointment>();

}

{

((List<Appointment>)Session["AppointmentList"]).Add(appointment);

}addedDoctor = Session["CurrentDoctor"] as Doctor;patient = Session["PatientRequest"] as Patient;model = new CreateReferenceModel

{= addedDoctor.Login,= addedDoctor.FirstName,= addedDoctor.LastName,= patient.Login,= patient.FirstName,= patient.LastName,= ((List<Appointment>) Session["AppointmentList"]).Select(x => new SelectListItem

{= x.Id.ToString(),= string.Format("{0}", x.Title)

})

};View(model);

}

[HttpPost]

[Authorize]

[ValidateAntiForgeryToken]ActionResult CreateReference(CreateReferenceModel model, string command)

{addedDoctor = Session["CurrentDoctor"] as Doctor;patient = Session["PatientRequest"] as Patient;(command == "Add appointment")

{RedirectToAction("GetAppointments", "MedicalCard", new { param = "FromReference" });

}(command == "Upload image")

{RedirectToAction("UploadImage", "DoctorAppointment");

}(command == "Write feedback")

{RedirectToAction("WriteFeedback", "AdditionalFunction");

}(command == "Back to patient card operation page")

{RedirectToAction("GetRequest", "DoctorCardOperation");

}(command == "Create" && ((List<Appointment>)Session["AppointmentList"]).Count() != 0)

{reference = new DoctorReference

{= model.Title,= model.Description,= null,= DateTime.Now,= null,= addedDoctor,= patient

};.UnitOfWork.DoctorReferenceRepository.Add(reference);RedirectToAction("GetRequest", new { message = "The operation was successful" });

}RedirectToAction("CreateReference", "DoctorCardOperation", new { message = "You have to fill all empty areas" });

}

[HttpGet]

[Authorize]ActionResult AddAppointment(Appointment appointment)

{param = Session["AimOfOpenCard"] as string;(param == "FromIllness")

{RedirectToAction("CreateIllness", "DoctorCardOperation", appointment);

}RedirectToAction("CreateReference", "DoctorCardOperation", appointment);

}

Похожие работы на - Automation of business processes in hospitals

 

Не нашли материал для своей работы?
Поможем написать уникальную работу
Без плагиата!
Без нейросетей!