Особенности организации коллективных творческих дел как средств формирования коммуникативных умений у младших школьников

  • Вид работы:
    Курсовая работа (т)
  • Предмет:
    Педагогика
  • Язык:
    Русский
    ,
    Формат файла:
    MS Word
    138,17 Кб
  • Опубликовано:
    2014-10-06
Вы можете узнать стоимость помощи в написании студенческой работы.
Помощь в написании работы, которую точно примут!

Особенности организации коллективных творческих дел как средств формирования коммуникативных умений у младших школьников

СОДЕРЖАНИЕ


ВВЕДЕНИЕ

Глава 1. Теоретические основы коллективно-творческой деятельности при формировании коммуникативных умений младших школьников

.1 Понятие коммуникативных умений

.2 Коллективное творческое дело: структура, виды, особенности поведения

Глава 2 Специфика развития коммуникативных умений у младших школьников средствами КТД

.1 Методики диагностики уровня развития коммуникативных умений у младших школьников

.2 Рекомендации для учителей по использованию КТД для развития коммуникативных умений у младших школьников

ЗАКЛЮЧЕНИЕ

СПИСОК ИСПОЛЬЗОВАННОЙ ЛИТЕРАТУРЫ

ВВЕДЕНИЕ


Актуальность темы исследования. Сфера коммуникации - необходимая часть социального пространства, в котором существует личность. В современных условиях, когда напряженностью и нестабильностью характеризуются все сферы жизнедеятельности субъекта, конструктивно - коммуникативная деятельность приобретает особую значимость. Именно в сфере коммуникации человек осуществляет и свои профессиональные, и личные планы. Здесь он получает подтверждение своего существования, поддержку и сочувствие, помощь в реализации жизненных планов и потребностей. Именно поэтому коммуникативные умения - это средства, которые обеспечат успешную деятельность субъекта в сфере коммуникации. Кроме того, конструктивное общение является показателем культуры личности в целом. Характерной чертой современной школы является усиливающийся процесс гуманизации образования, ориентированного на личность ребенка, которая формируется прежде всего в ходе деятельности и общения. Вот почему задача подготовки учащихся к полноценному общению в устной и письменной форме выдвигается в настоящее время на первый план.

Использование проведения коллективного творческого дела для формирования и развития коммуникативных умений видится изученным недостаточно, а, возможно, и недооцененным. Ведь нет лучше способа развить умение общаться, чем непосредственно дать детям общаться, тем более в ситуации интересной им и подконтрольной, подчиненной задумке учителя.

Творческое развитие идей А.С. Макаренко получило в работах В.А. Сухомлинского, Т.Е. Конниковой, Л.И. Новиковой, А.В. Мудрика и др.

Цель исследования - изучить особенности организации коллективных творческих дел как средств формирования коммуникативных умений у младших школьников.

В соответствии с выдвинутой целью исследования нами были поставлены следующие задачи:

. На основе анализа психолого-педагогической литературы рассмотреть понятие коммуникативных умений.

. Рассмотреть сущность КТД, их виды, способы организации.

. Подобрать методики по использованию КТД для развития коммуникативных умений у младших школьников.

. Разработать рекомендации для учителей по использованию КТД для развития коммуникативных умений у младших школьников.

Объектом исследования выступают особенности развития коммуникативных умений.

Предметом исследования является целенаправленное развитие коммуникативных умений в процессе коллективно-творческой деятельности младших школьников.

В процессе работы над курсовой работой были использованы как теоретические (диалектический, логический, функциональный), так и исследовательские (системный, анализа и синтеза) методы исследования.

Настоящая работа состоит из введения, двух глав основного текста, заключения, списка используемой при написании курсовой работы литературы.

Глава 1. Теоретические основы коллективно-творческой деятельности при формировании коммуникативных умений младших школьников

 

.1 Понятие коммуникативных умений


Общение - многоплановый процесс, необходимый для организации контактов между людьми в ходе совместной деятельности. В ходе общения его участники обмениваются мыслями, намерениями, идеями, переживаниями, а не только своими физическими действиями или продуктами, результатами труда, фиксированными в материи. Следовательно, общение способствует передаче, обмену, координации идеальных образований, существующих у индивида в виде представлений, восприятия, мышления и т.п. Но из-за недостаточно развитых коммуникативных умений, часто могут возникать трудности в общении.

Во время общения у его участников наблюдаются различные состояния, у каждого проявляются те или иные психические свойства личности.

Поскольку общение - это взаимодействие, по крайней мере, двух людей, то трудности при его протекании (имеются в виду субъективные) могут быть порождены одним участником или сразу обоими. И следствием их обычно оказывается полное или частичное недостижение цели, неудовлетворение побуждающего мотива или же неполучение желаемого результата в той деятельности, которое общение обслуживало.

Психологическими причинами этого могут быть: нереальные цели, неадекватная оценка партнера, его способностей и интересов, неверное представление своих собственных возможностей и непонимание характера оценки и отношения партнера, употребление не подходящих к данному случаю способов обращения с партнером.

При изучении трудностей общения существует опасность сведения их многообразия только к неудобствам, связанным с плохим владением техникой взаимодействия, или к сложностям, возникающим из-за слабого развития социально-перспективных функций. В действительности же эта проблема приобретает глобальный характер и охватывает фактически все аспекты общения [3].

И именно здесь встает проблема развития коммуникативных умений -способностей личности, обеспечивающих эффективность ее коммуникативной деятельности - как необходимая ступень к успешной социализации личности, как способ избежать в детстве возможных проблем с общением в будущем. В данной работе нас интересуют, прежде всего, возможности развития коммуникативных умений в младшем школьном возрасте, но прежде чем перейти к описанию специфики работы по их развитию - остановимся на коммуникативных умениях как таковых рассмотрим их различные классификации.

Понятие “коммуникативные умения” рассматривается в психологии, психолингвистике, методике, но трактуется в каждой науке по-разному. Представляется необходимым дать краткий обзор известных классификаций коммуникативных и речевых умений.

В психологии (Л.С. Выготский, Н.И. Жинкин, И.А. Зимняя, А.А. Леонтьев, А.Р. Лурия, Р.М. Фрумкина) [8] коммуникативная деятельность рассматривается как деятельность общения и указывается, что для полноценного общения человек должен располагать такими умениями: правильно и быстро ориентироваться в условиях общения, правильно спланировать свою речь, выбрать содержание общения, найти адекватные языковые средства для передачи мысли и обеспечить обратную связь.

В психолингвистике и основывающейся на ней методике обучения иностранному языку основанием классификации являются виды речевой деятельности, а именно: слушание, говорение, чтение и письмо (как процесс создания высказывания в письменной форме). Следовательно, коммуникативные умения будут следующие: 1) умение говорить; 2) умение слушать; 3) умение читать; 4) умение писать, создавать текст.

В методике преподавания русского языка как иностранного коммуникативные умения называются речевыми и определяются через виды речевой деятельности. Речевые умения - это способность говорить, слушать, читать, писать, реализуя в процессе общения (обмена мыслями) речевые навыки через понятие “управление”: речевое умение есть способность управлять речевой деятельностью в условиях решения коммуникативных задач общения.

Первоисточником коммуникативно-речевых умений являются риторические умения, а именно: 1) умение изобретать, находить материал; 2) умение располагать материал в логической последовательности; 3) умение выражать мысли; 4) умение запоминать подготовленную речь; 5) умение произносить подготовленную речь, используя звуковые средства эмоционально-смысловой выразительности (М.С. Гаспаров, А.А. Волков, С.Ф. Иванова, Н.Ф. Кошанский).[3] В работах ученых, которые считают риторику самостоятельной наукой, выделяются основные (общие) и специфические (частные) коммуникативно-речевые умения для устной и письменной речи.

В методике преподавания русского языка как родного под коммуникативными умениями понимаются умения, направленные на продуцирование собственных текстов.

Коммуникативные умения - сложное понятие, они не имеют единой классификации. Рассмотрим различные варранты классификации.

Коммуникативные умения как “способность”, как готовность к выполнению речевого действия на основе усвоенных знаний или имитации (по образцу) представляют собой сложные психофизиологические и информационно-деятельностные явления действительности, не поддающиеся простой и однозначной систематизации.

В настоящее время в методической науке существуют различные подходы в классификации коммуникативных умений. Отличие подходов кроется в основаниях, взятых за основу той или иной классификации.

М.Т. Баранов [6], например, под коммуникативными понимает умения, связанные, во-первых, с подготовкой к работе над текстом, во-вторых, с работой над созданием текста. М.Т. Баранов относит к коммуникативным умениям следующие: “создавать текст на заданную тему с учетом адресата, цели и стиля; отграничивать текст от нетекста (здесь и далее выделены умения, в классификациях других исследователей не встречающиеся); собирать материал в соответствии с темой; систематизировать его, создавая рабочие материалы; отбирать языковые средства, соответствующие теме, адресату и стилю будущего текста; связно излагать мысли в форме того или иного типа речи; редактировать (улучшать) написанное” [6].

Т.А. Ладыженской [5] в 60-е годы были сформулированы коммуникативные умения, характерные для письменной и устной форм речи. Так, для письменной речи специфичным является умение, направленное на совершенствование написанного. Также к коммуникативным умениям письменной речи Т.А. Ладыженская относит: “умение раскрывать тему высказывания; умение раскрывать основную мысль высказывания; умение собирать материал к высказыванию; умение систематизировать собранный к высказыванию материал; умение строить высказывание в определённой композиционной форме; умение выражать свои мысли правильно (с точки зрения норм литературного языка), точно, ясно и по возможности ярко” [5]. Таким образом, в основу классификации Т.А. Ладыженской положена форма речи.

М.Р. Львов [6] к коммуникативным умениям относит следующие: выбирать тему устного и письменного сочинения, формулировать ее, определять ее границы, выделять подтемы (микротемы), раскрывать тему с разной степенью полноты; собирать, накапливать материал на избранную тему как из собственного опыта, так и из книг и других источников; ставить перед собой цель сочинения, определять его задачу, идею; в соответствии с авторским замыслом и границами темы отбирать и систематизировать накопленный материал, располагать его в нужной последовательности, работать над композицией сочинения, составлять план сочинения, корректировать его; подготавливать языковые средства - словарь, обороты речи, изобразительные средства, составлять наброски, фрагменты текста; создавать письменный или устный текст, то есть писать сочинения или рассказывать, используя подготовительный материал, придерживаясь плана, реализовать авторский замысел; соблюдать при этом требования языковой нормы в отборе слов, в построении предложений и текста. В устном варианте соблюдать требования орфоэпии и выразительности, в письменном - орфографии, пунктуации, каллиграфии; совершенствовать написанное: находить и исправлять ошибки, улучшать структуру предложений и текста, заменять слова более точными и т. п.

Классификация Т.Г. Рамзаевой [11] строится на основе выделения компонентов высказывания: содержательной стороны, структуры и изобразительных средств. Автор выделяет четыре группы речевых умений: 1) “информационно-содержательные умения: умение определять тему текста при его восприятии, умение воспроизводить текст с учётом его темы, отбирать материал на тему, составлять текст на тему, умение определять основную мысль текста, подчинять своё высказывание (в устной и письменной форме) основной мысли, умение озаглавливать текст, отражая в заголовке тему или основную мысль; 2) структурно-композиционные умения, обеспечивающие правильное построение текста: связность и последовательность изложения, умение при восприятии текста разделить его на структурные части в зависимости от вида текста и установить между ними связь, умение делить текст на смысловые части (составлять логический план), умение создавать текст с учётом его структуры в зависимости от вида текста (текст-повествование, текст-рассуждение), умение устанавливать в тексте связи между предложениями; 3) изобразительно-выразительные умения, обеспечивающие точность выражения мысли в соответствии с целями высказывания и типом речи: умение при восприятии текста соотносить замысел автора (позицию автора) и изобразительные средства, которые он использовал в тексте (сравнения, метафоры, олицетворения и др.), умение использовать изобразительно-выразительные средства в своих высказываниях, умение правильно употреблять грамматические формы слов, синонимы, антонимы; 4) умения, направленные на совершенствование текста (редактирование): умения в соответствии с замечаниями учителя уточнять содержание текста, учитывая его тему, правильность передачи информации, объём каждой части и связь между ними, правильность построения предложений и связь между предложениями в тексте, точность употребления слов, правильность их написания”.

В рассматриваемой классификации Т.Г. Рамзаевой 1-3 группы умений содержат умения, направленные на восприятие, воспроизведение и создание текста, 4-я же группа не содержит умений, необходимых для восприятия; для ряда умений не определена форма речи.

М.С. Соловейчик [12] классифицирует коммуникативные умения с позиций теории речевой деятельности. К умениям, необходимым для создания высказывания (говорения и письма), она относит:

¾      умения ориентироваться в ситуации общения, то есть осознавать: о чем будет высказывание, кому оно адресуется, при каких обстоятельствах, зачем создается (чтобы поделиться чем-то, выразить свои чувства, сообщить, объяснить что-то, воздействовать на собеседника);

¾      умения планировать содержание высказывания: осознавать его тему и основную мысль; намечать ход развития мысли, возможные микротемы, их последовательность, примерное содержание каждой части будущего текста;

¾      умение реализовать намеченный план, то есть раскрывать тему и развивать основную мысль, формулируя каждую мысль. При этом соблюдать нормы литературного языка; выбирать средства (слова, формы слов, типы конструкций, интонацию и т. д.) с учетом задачи речи, адресата, условий общения, основной мысли и содержания данной части текста; обеспечивать развитие мысли от предложения к предложению и связь отдельных предложений и частей текста между собой; руководствоваться нормами речевого поведения;

¾      умение контролировать соответствие высказывания замыслу, ситуации общения, то есть оценивать содержание с точки зрения темы, задачи речи, основной мысли, последовательности изложения; используемые средства языка - с точки зрения задачи речи, основной мысли, требований культуры речи; эстетическую сторону речевого поведения; если позволяют условия, вносить исправления в своё высказывание.

Для восприятия высказывания (чтения и слушания) необходимы следующие умения:

умение осознавать свою коммуникативную задачу;

умение по заголовку, по началу, а также по другим внешним признакам предполагать общий характер сообщения, его тему, цель, дальнейшее продолжение;

умение понимать значение слов, смысловую нагрузку форм слов, конструкций, интонации; выделять элементы высказывания: отдельные факты, сведения, микротемы, по ним определять общую тему текста; разграничивать основную информацию и вспомогательную, известную и новую для себя, особо важную и т. п.; понимать ход развития мысли автора, его основную мысль, задачу речи; в ходе общения соблюдать нормы поведения (в том числе и правила обращения с книгой);

умение осознавать степень понимания текста, глубину проникновения в его смысл, понимание авторской позиции, отношение к ней; пользоваться приемами совершенствования понимания сообщения (возвращение к прочитанному, выяснение значения незнакомых слов, постановка вопросов и др.)

В психологических исследованиях Р.В. Овчаровой, Е.А. Киянченко [12] структура коммуникативных умений представлена тремя взаимосвязанными сторонами: 1) гностической, 2) экспрессивной и 3) интеракционной.

Эти структурные компоненты (коммуникативные умения) наполнены следующим содержанием:

. Гностические (умения) - способность и стремление к пониманию другого:

¾    Умение адресовать свое обращение к другому, привлечь внимание.

¾      Умение проявлять интерес к сверстнику и учитывать его интересы вербально: речевое умение привлечь внимание сверстника, обращение с намерением получить ответ, заинтересованность мнением собеседника; невербально: владение приемами привлечения внимания (прикосновение, взгляд, поза), умение подготовить сверстника к восприятию значимой для него информации.

.Экспрессивные - способность к самовыражению своей личности: доброжелательность, а именно:

¾    умение оказывать положительное, эмоциональное воздействие на сверстника,

¾      общаться в доброжелательной форме,

¾      способность сочувствовать, сопереживать.

. - способность адекватно влиять на партнеров по общению:

¾    умение разрешать конфликт мирным путем,

¾      умение организовывать сверстников в какой-либо деятельности,

¾      умение проявить инициативу в общении,

¾      умение устанавливать дружеские взаимоотношения,

¾      умение взаимодействовать в коллективе и общаться в больших группах детей,

¾      умение аргументировать свои просьбы

¾      желание вступать в контакт.

Теперь подробнее рассмотрим специфику, проблемы и способы развития коммуникативных умений младших школьников.

Рассмотрим ниже подробнее каждую из структур.

Рис. 1 Простая линейная структура

Простая линейная структура включает в себя несколько мероприятий (цепь дел), объединенных общей темой или целью. На начальном этапе происходит ввод в игровое действие, объясняются правила игры, условия, цепь мероприятий. Учащиеся знают, из чего нужно исходить, через какие промежуточные результаты пройти (какие задачи решить на каждом из мероприятий). Воспитатель помогает детям ставить задачи и находить пути достижения промежуточных результатов каждого дела. Результаты могут быть представлены в виде выступления, творческого альбома и других формах. Подведение итогов изначально поставленной цели всей деятельности проводится на ключевом мероприятии, которое можно провести как праздник, фестиваль.

Таким образом, организованное коллективное творческое дело позволяет привлечь к активному действию большее количество участников, заинтересованных общей значимой деятельностью. КТД этой структуры может охватывать временной период около полугода.

Организовывая деятельность по данной структуре, мы это делали следующим образом: один раз в четверть все участники собирались на коллективное творческое дело, где каждая группа учащихся представила в творческой форме результаты промежуточной работы. Такая организация игровой деятельности учащихся позволяет строить обмен опытом, коллективно открывать мир в живой, увлекательной форме, развивать любознательность, товарищескую взаимопомощь, привлекать родителей в образовательный процесс.

Рассмотрим на примере. Начальными условиями является задание или задача, поставленная перед участниками игры. Так, в коллективном творческом деле “По нашим улицам пройдем”, ставиться задача: познакомиться с историей Дзержинского района, района, в котором находится гимназия и живут школьники.

Промежуточными результатами явились продукты деятельности участников: стенгазеты, оформленные папки-раскладушки, рисунки, кроссворды, стихи, сочинения, записи воспоминаний родных и близких, поисковые альбомы, творческие работы. В основе данного этапа - поисковая деятельность - узнать, почему наша улица называется Коминтерна; узнать, почему одно из крупнейших предприятий нашего города носит имя Ф.Э. Дзержинского; узнать, почему улица, парк, озеро, дворец культуры носят имя одного и того же человека, за какие заслуги его имя увековечили.

Могут быть открыты пути достижения поставленной задачи, например, первоклассникам предлагается найти ответ на данный вопрос, расспросив родных или посетив экскурсию в музее, или библиотеку, где смогут найти литературу по интересующей теме. Там же и библиотекарь проведет беседу.

Конечным результатом коллективной творческой деятельности является ключевое дело. На нем подводятся итоги работы, оценивается деятельность каждой группы участников, (могут быть выбраны разные направления работы) и, таким образом, получается общее дело, общий результат, так как каждый из участников продемонстрировал свои достижения и получил еще и новую дополнительную информацию.

Структура называется простой линейной потому, что деятельность учащихся осуществляется в разных формах последовательно: от задания к заданию, от этапа к этапу во всех параллелях классов начальной школы одновременно.

Одновременное начало КТД и подведение итогов в процессе проведения игры, создают элементы соревнования между классами, что поддерживает интерес участников, активизирует их деятельность, формирует потребность в познании окружающего мира.

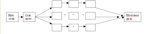
Рис. 2. Сложная линейная структура

Организация совместной деятельности согласно этой структуре предполагает совмещение простой линейной структуры и разветвленной. Ключевое основное мероприятие находиться не в конце, при подведении итогов дела, а в середине.

Сложная линейная структура включает в себя начальное мероприятие, основное мероприятие, цепь дел, итоговое дело. На начальном этапе происходит ввод в игровое действие, объясняются правила игры, условия. До основного (ключевого) мероприятия деятельность учащихся организуется по простой линейной структуре. На основном мероприятии участники в творческой форме представляют отчет о проделанной работе. Далее учащимся напоминается цель и планируемый результат коллективного творческого дела. Участникам предлагается посоветоваться и выбрать дальнейший путь деятельности. На выбор им предлагается три пути, три варианта, различающиеся по степени сложности (отражающих количество шагов до достижения главной цели КТД; чем сложнее, тем меньше шагов) и степени самостоятельности. Каждый из вариантов достижения цели может быть представлен детям как карта путешествия или маршрутный лист. Рассмотрим эти варианты.

А) Линейный - отражает простую линейную структуру, учащиеся, передвигаясь по карте путешествия на каждой “станции” выполняют задания последовательно, поочередно.

Например, учащимся нужно познакомиться с историей своего района. Детям предлагаются следующие вопросы: 1) узнайте, на какой улице находится наша школа; 2) почему наша улица получила это название (ответ на данный вопрос вы можете получить, посетив экскурсию в музее истории школы); 3) перечислите, какие вы знаете учреждения, скверы, площади, памятники в районе гимназии; 4) какие памятники, памятные места, мемориалы есть в нашем районе. В честь каких людей и событий они установлены.

Б) Проблемный - где известны начальные условия и конечный результат; учащиеся должны открыть для себя промежуточные результаты, то есть найти пути достижения конечного результата. Таким образом, разрешается противоречие между тем, что учащиеся знают и что должны узнать.

Например, работая над темой “Моя семья”; участники должны провести в классах мероприятие “Тепло родного очага” под руководством воспитателей и учителей; познакомиться с трудовыми, познавательными, праздничными и другими традициями своих семей; изучить генеалогию своего рода. Результатами работы по этой теме стало коллективное творческое дело; коллектив детей и взрослых явился победителями районной и городской конкурсной программы; работы многих воспитанников помещались в газете “Горный край” и детско-юношеском журнале “Пульсар”.

В) программированный - когда учащиеся знают, из чего нужно исходить и что делать для достижения конечного результата, но промежуточные результаты не доводятся, что позволяет учащимся проявить творческую активность [7].

Например, учащимся предлагалось подобрать литературу, совместно с воспитателями обобщить полученную информацию, совместно составить викторину или кроссворд для соседнего класса, подготовить инсценированное выступление. В итоге на коллективном творческом деле дети под руководством педагогов показали интересные, неожиданные выступления.

Таким образом, вторую часть творческого дела каждый класс проходит по разному, в зависимости от параллели классов варьируются задания по степени трудности; варьируются формы деятельности учащихся; на выполнение задания затрачивается необходимое количество времени.

Подведение итогов КТД проводится на завершающем цепь мероприятий заключительном деле (итоговом мероприятии), обобщаются полученные знания, результаты совместной деятельности.

Рассмотрим положительные и отрицательные стороны сложной линейной структуры организации творческой совместной деятельности: 1) в итоге все участники достигают конечного результата; все становятся победителями, так как каждый проделал большую, выбранную им работу; 2) поддерживается дух соревнования; не обостряется соперничество; 3) повышается интерес творческая активность участников; 4) игра способствует расширению кругозора учащихся, развитию познавательного интереса, сплочению классного и школьного коллектива. К отрицательным сторонам можно отнести только большую трудоемкую организацию работы по этой структуре [8].

Игровая деятельность учащихся, организованная по сложной линейной структуре способствует проведению разнообразной внеурочной воспитательной деятельности.

Рис. 3. Взаимосвязанная структура

Особенностью взаимосвязанной структуры является то, что при работе над темой творческого дела могут объединяться классы из разных параллелей, но эти объединения не постоянны и существую во времени столько, сколько нужно для выполнения отдельного этапа или задания. Такая организация деятельности способствует сплочению школьного коллектива.

Организация совместной деятельности по этой структуре осуществлялась по теме “Сказания на горе Думной” (посвященной жизни и творчеству уральского сказочника П.П. Бажова). Учащиеся вместе с педагогами готовили инсценировки, задания, викторины и демонстрировали выступления в соседних классах. Активные участники показали свои выступления на конкурсных программах различного уровня; творческие работы детей были опубликованы на детской страничке в местной газете [9].

Особенностью взаимосвязанной структуры является то, что при работе над темой творческого дела могут объединяться классы из разных параллелей, но эти объединения не постоянны и существую во времени столько, сколько нужно для выполнения отдельного этапа или задания. Такая организация деятельности способствует сплочению школьного коллектива.

Организовывая творческую деятельность по рассмотренным выше структурам, мы выявили, что это дает хорошие возможности для плодотворного сотрудничества детей, детей и взрослых. Позволяет расширить поле позитивного общения, вовлечь в совместную творческую, социально значимую деятельность большее количество детей и взрослых. Работа над темами по данным структурам делает жизнь общешкольного коллектива насыщенной, яркой, интересной.

В каждом коллективном творческом деле проявляется сущность педагогики общей заботы.

Суть каждого дела - забота о своем коллективе, друг о друге, об окружающих людях, о далеких друзьях.

Дело это - коллективное, потому что совершается вместе - ребятами и старшими товарищами, как их общая забота.

Дело это - творческое коллективное, потому что представляет собой совместный поиск лучших решений жизненно важной задачи, потому что творится сообща - не только выполняется, но и организуется: задумывается, планируется, оценивается… Оно творческое еще и потому, что не может превратиться в догму, делаться по шаблону, а всегда выступает в разных вариантах, всегда выявляет новые свои возможности, ведь оно - частица жизни.

Коллективные творческие дела отличаются друг от друга, прежде всего по характеру общей практической заботы, которая выступает на первый план: трудовой или общественной, познавательной или художественно-эстетической, спортивной или досуговой.

Таким образом, творческое дело имеет огромное влияние на личность каждого школьника, поскольку является способом организации яркой, наполненной трудом и игрой, творчеством и товариществом, мечтой и радостью жизни и в то же время, являясь основным воспитательным средством.

Коллективные творческие дела отличаются друг от друга, прежде всего по характеру общей практической заботы, которая выступает на первый план. Но в каждом КТД решается целый «веер» (А.С. Макаренко) педагогических задач, происходит развитие коллективистских, демократических основ жизни, самостоятельности, инициативы ребят, самоуправления, активного, гражданского отношения к людям и окружающему миру. КТД, обогащая коллектив и личность социально ценным опытом, позволяет каждому проявить и совершенствовать лучшие человеческие задатки и способности, потребности и отношения, расти нравственно и духовно [7].

Сила каждого КТД в том, что оно требует общего поиска, дает ему толчок и открывает для него широкий простор. Поэтому в каждом из таких дел - гибкая форма и богатое, разнообразное содержание, нестандартные варианты.

Трудовые КТД. Цель: обогатить знания ребят об окружающем, выработать взгляды на труд как основной источник радости, воспитать стремление вносить свой вклад в улучшение действительности, а также умение и привычку реально, на деле заботиться о близких и далеких людях, работать самостоятельно и творчески на пользу и радость Модели - трудовая атака, десант помощников, подарок далеким друзьям, почта, «Снежная сказка», трудовой сюрприз, фабрика, мастерская.

Познавательные КТД. Цель: формировать потребности в познании, сознательного, увлеченного, действенного отношения к непосредственным источникам открытия мира. Познавательные КТД обладают богатейшими возможностями для развития у школьников таких качеств личности, как стремление к познанию непознанного, целеустремленность, настойчивость, наблюдательность и любознательность, пытливость ума, творческое воображение, товарищеская заботливость, душевная щедрость. Модели - вечер веселых задач, вечер-путешествие, вечер разгаданных и неразгаданных тайн, город веселых мастеров, защита фантастических проектов, рассказ-эстафета, собрание-диспут, турнир-викторина, турнир знатоков, устный журнал.

Художественные КТД. Цель: развивать художественно - эстетические вкусы детей и взрослых; укреплять тягу к духовной культуре, к искусству и потребность открывать прекрасное другим людям; пробуждать желание испробовать себя в творчестве; воспитывать восприимчивость, благородство души; обогащать внутренний мир человека Модели - кольцовка песен, концерт - «молния», кукольный театр, литературно-художественные конкурсы, турнир знатоков поэзии, эстафета любимых занятий.

Спортивные КТД. Цель: развивать гражданское отношение к спортивно-оздоровительной стороне жизни, к физической культуре, к себе как здоровым и закаленным гражданам общества; вырабатывать быстроту, ловкость, выносливость, находчивость и настойчивость, смелость и мужество, коллективизм и дисциплинированность. Модели - веселая спартакиада, «Космонавты и метеоры», спартакиада народных игр, сюита туристских игр, «Тайна», «Следопыт».

Общественные КТД. Цель: укрепить гражданское отношение к своей семье, школе, большой и малой родине; расширять и углублять свои знания об истории и культуре своей страны, учиться видеть и понимать красоту жизни. Модели - День знаний, Новогодний праздник, День Защитников Отечества, 8 Марта, День Победы.

Организаторские КТД. Любое практическое дело становится коллективным и творческим только в живой совместной - организаторской деятельности. Модели - газета - «молния», день рождения коллектива, «живая газета», журнал-эстафета, коллективное планирование, общий сбор, разведка дел, сбор-рождение коллектива, смотр дружбы, эстафета дружбы.

Экологические КТД. Природа - лучший учитель ребенка. Приобщение к миру природы, включение детей в экологическую заботу о живом мире природы - задача учителя. Операции «Родничок», «Муравейник», «Малая речка», «Озеро», «Поляна» - экологические КТД. Необходимо учить ребят «видеть Землю», помочь родной природе, осознавать ее значение, почувствовать красоту родного края.

Досуговые КТД. Многие формы КТД, упомянутые выше, имеют прямое отношение к досугу детей. И познавательные, и трудовые, и спортивные, и художественные. Все, что дети делают в свое удовольствие, добровольно, есть их досуговая деятельность. И все-таки есть особые игры, детские забавы, затеи, потехи, которые являются коллективными творческими делами. Их роль неоценима. Они - действенная сфера самовоспитания, ибо все «внешние» требования, которые к ним предъявляют взрослые, они предъявляют к себе сами. Эти КТД несут заряд веселья, улыбки, радости, что уже делает их педагогически ценными. Досуг детей должен быть полноправным видом деятельности, равным всем остальным [20].

Каждое коллективное творческое дело может проходить от нескольких минут до нескольких недель в зависимости от целей, характера и состава участников.

Каждое КТД - это, прежде всего проявление жизненно-практической гражданской заботы об улучшении общей жизни. Это совокупность определенных действий на общую пользу и радость. В таком процессе, направляемом товарищеской воспитательной заботой педагогов, осуществляется нравственное, умственное, физическое, трудовое, эстетическое воспитание, в теснейшем единстве происходит развитие всех сторон личности: познавательно - мировоззренческой, эмоционально-волевой, действенной.

Сила каждого творческого дела в том, что оно требует общего поиска, дает толчок и открывает для него широкий простор. Поэтому в каждом из таких дел - гибкая форма, богатое содержание, нестандартные варианты.

Коллективная творческая деятельность будет проходить успешнее тогда, когда ее девизами будут: «Все - творчески, иначе - зачем!

Вывод: создание и освоение быта класса, развитие его коммуникативного пространства невозможны без взаимодействия субъектов воспитания, в первую очередь - самих воспитанников. Их взаимодействие разворачивается в процессе жизнедеятельности класса, включающей ряд сфер: общение, познание, предметно-практическую, духовно-практическую деятельность, спорт, досуг, игру. Каждая из этих сфер в той или иной степени предоставляет школьнику условия для реализации его четырех «само», которые подкрепляются совместным развитием одноклассников, основанным на их активном взаимодействии. [21]

Взаимодействие в классе - это организация совместных действий взрослых, школьников и микрогрупп, направленных на достижение совместных целей в процессе выполнения общей работы [13,151].

Перечисленные выше сферы жизнедеятельности, конечно, пересекаются между собой: общение непременно присутствует в любой совместной деятельности одноклассников, познание может осуществляться в процессе игры, предметно-практическая деятельность нередко является одновременно и ценностно-ориентационной и т.д.

Но главное пересечение этих сфер заключается в том, что в каждой из них активность отдельного «Я» так или иначе связана с активностью общего «Мы».

Однако сама по себе эта связь может и не возникнуть: для этого нужны специальные педагогические действия. Такие условия классному руководителю и его воспитанникам предоставляет методика коллективного творческого воспитания, технологическим ядром которой является коллективное творческое дело (КТД).

Многолетний опыт показывает, что методика коллективного творческого воспитания, разработанная И.П. Ивановым еще в конце 50-х гг. прошлого века, может служить прекрасным инструментом социального воспитания в школьном классе

Конечно, педагогу легче осуществить идеи КТД, когда вся школа работает по этой методике. Но можно с уверенностью сказать, что, если грамотно и последовательно применять ее в классе, она поможет и классному руководителю, и его воспитанникам более успешно решать общие для класса задачи, создавать в коллективе более благоприятные условия для социализации ребят, и в первую очередь - для их развивающего взаимодействия [9]ю

А теперь познакомимся поближе с технологией КТД, которую можно использовать для организации любой совместной деятельности в классе. Заметим, что методику коллективного творческого воспитания порой совершенно незаслуженно обвиняют в чрезмерной ориентации на коллектив, что якобы создает условия только для социальной адаптации школьников, но никак не для их позитивного обособления.

Чтобы снять это обвинение, при описании технологии КТД мы будем обращать специальное внимание на ее возможности для развития «Я». Ниже предлагаем описание такого личностно ориентированного коллективного творческого дела.

Глава 2 Специфика развития коммуникативных умений у младших школьников средствами КТД

 

.1 Методики диагностики уровня развития коммуникативных умений у младших школьников

коллективный творческий коммуникативный школьник

Группа коммуникативных умений должна быть выбрана по совокупности двух причин: они с одной стороны недостаточно хорошо развиты, с другой - именно КТД предоставляет хорошие возможности для их развития.

Первая причина подтверждается результатами констатирующего эксперимента: прошлогодние исследования (проведенные по следующим методикам: методика коммуникативная дистанция (А.Н. Андреев, М.О. Мдивани, Ю.Я. Рыжонкина.), анкета по общению (Мудрик А.В. 1988), анкета по общению (М.И. Мнацаканян, 1993), проективная визуально-вербальная методика Рене Жиля.) показывают, что данная группа умений нуждается в серьезном внимании. Так, учеников, которые обладают умением разрешать конфликт мирным путем на высоком уровне всего 6-8%. Этот показатель позволяет нам сделать заключение о том, что у большинства выборки данное коммуникативное умение не является достаточно развитым, более того, было выявлено, что динамика его развития незначительна, а это значит, что в различных ситуациях общения и совместной деятельности, у детей со средним и низким уровнем развития данного умения могут возникать различного рода трудности в общении. Необходимо отметить также, что эти трудности будут распространяться не только на сферу общения детей друг с другом, но и оказывать негативное влияние на их эмоциональное самочувствие, положение в детском коллективе и т.д.

Детям с низким уровнем развития рассматриваемого нами умения будет довольно сложно адаптироваться в любом коллективе. Прежде всего, это будет обусловлено отсутствием у таких детей элементарных способов разрешения конфликтов.

Умение организовывать сверстников в какой-либо деятельности - пожалуй, самое плохо развитое умение, как показал эксперимент. Несомненно, ему стоит уделить повышенное внимание, хоть и не у всех детей есть врожденные организаторские способности, но даже если такого таланта и нет, то «подтянуть» детей в этом направлении представляется вполне возможным.

Процент учеников начальной школы, имеющих высокий уровень развития умения устанавливать дружеские взаимоотношения, равно как и динамика развития умения - низка. Это заставляет всерьез озаботиться проблемой устранения этого отставания, ведь очевидно, что умение устанавливать дружеские взаимоотношения - очень важно в жизни как младшего школьника, так и в более взрослом возрасте.

Упрямство, грубость, не тактичность, капризность и высокомерие - качества личности ребенка, обладающего низким уровнем изучаемого умения, не ценятся другими детьми. Такой ребенок оказывается изолированным от других и чаще всего навязывает свою дружбу. Отсутствие дружеских взаимоотношений у таких ребят в средней школе может представлять собой риск возникновения коммуникативной и поведенческой дезадаптации.

Данные эксперимента позволяют сделать заключение, что это умение развито на достаточном уровне, оно позволит ребенку объяснить, рассказать что-либо одноклассникам, учителям, друзьям будет способствовать более успешному установлению контактов с окружающими, а значит и более благоприятному самочувствию в своем окружении. Кроме того, умение аргументировать свои просьбы связано с усвоением, развитием и совершенствованием речи, которая, как известно, лежит в основе всего развития человека, как интеллектуального, так и собственно личностного.

Также рассмотрено желание вступать в контакт (потребность в общении)

Таким образом, 61% испытуемых обладает коммуникативными умениями, которые развиты на среднем уровне, 30% - на низком и лишь 9% ребят - это, те у кого все коммуникативные умения развиты сильно.

Итак, преобладающий уровень развития всех коммуникативных умений у испытуемых - средний. Это говорит о том, что необходимость в целенаправленной работе педагога по дальнейшему развитию коммуникативных умений младших школьников, безусловно, существует.

Вторая же причина выбора именно данной группы коммуникативных умений и воздействия на них именно при помощи КТД, подтверждается самой их сутью. умения - именно те, которые можно искусственно задействовать, создав необходимую ситуацию общения. И именно здесь поможет КТД, как метод позволяющий создать естественную, но в большой степени контролируемую педагогом ситуацию общения. Причем, КТД можно мягко направить именно на то умение, на которое необходимо в данный момент воздействовать, а само воздействие можно, при умелом использовании, дифференцировать как по уровню развития некоторых умений, так и по половому признаку, так и любым другим.

Навыки коллективного анализа не только позволяют ребятам лучше организовать совместную деятельность, но и формируют их рефлексивный опыт, развивают их способности к самоанализу. С этой точки зрения этап коллективного анализа является наиболее важным и значимым в технологической цепочке КТД. Причем если традиционно коллективный анализ направлен в большей степени на саму деятельность, ее организацию и результаты, то н личностно ориентированном КТД главный акцент должен делаться на самоанализе участников самого дела. Этому могут соответствовать и специальные формы, и содержание совместного обсуждения (вопросы, адресованные не сразу всем, а обращенные к каждому участнику).

Довольно часто убежденность классного руководителя в том, что все прошло замечательно, не совпадает с мнениями самих ребят.

Именно поэтому, в какой бы форме ни проводился коллетивный анализ, классный руководитель должен высказывать свое мнение последним, чтобы не инициировать вольное или невольное «подстраивание» ребят под свою точку зрения.

Пока в классе не накоплен достаточный опыт конструктивного делового взаимодействия, коллективный анализ (так же, как и коллективное целеполагание и коллективное планирование) лучше всего вести самому классному руководителю. При этом необходимо придерживаться позиции «старший товарищ»: направлять обсуждение в нужное русло с помощью наводящих вопросов и активизирующих приемов, помогать высказывать свое мнение каждому, создавать атмосферу безопасного диалога.

Со временем эти функции вполне успешно смогут выполнять сами ребята, а классный руководитель становится рядовым участником совместного обсуждения [11].

Успешность взаимодействия на этапе коллективного анализа во многом зависит от времени его проведения. Если речь идет о конкретном деле, то, конечно, проводить его анализ лучше всего сразу же или с минимальным перерывом (например на следующий день}, пока свежи впечатления ребят и не угас их интерес к прошедшему событию. Однако, если это событие было слишком эмоционально насыщенным и длительным, провести глубокий рефлексивный анализ сразу по его окончании не представляется возможным, особенно в младших подростковых классах. В этом случае можно применить ту или иную форму экспресс-анализа, выявляющего в основном эмоциональное отношение ребят к происходящему. А затем в более удобное время (максимум через 2 - 3 дня) необходимо вернуться уже к когнитивному, т.е. осмысленному, анализу дела.

Не меньшее значение имеет и разумный выбор формы коллективного анализа, которая зависит не только от времени этого этапа, но и от специфики самого дела, от возраста ребят и индивидуальных особенностей класса. Такой выбор возможен, если классный руководитель обладает достаточно богатой копилкой разнообразных форм коллективного анализа - как быстрых, поверхностных, так и рефлексивных, требующих достаточного времени и сосредоточенности ребят.

Возможные формы и приемы взаимодействия на этапе коллективного анализа:

«Орлятский круг», «Время на шум», «Экспресс-газета», «Цветопись», «Лица»

VI. «Мостик в будущее» (этап последействия).

Строго говоря, последействие не является самостоятельным этапом КТД, а, скорее, завершает коллективный анализ, связывая закончившееся дело с дальнейшей жизнью класса. Цель «мостика в будущее» - не только укрепление системы воспитательной работы в классе (совместные дела и события не должны выглядеть разрозненными «лоскутами»), но и выстраивание ближних и дальних перспектив.

Таким образом, «мостик в будущее» выполняет и роль коллективного целеполагания, замыкая тем самым технологическую цепочку КТД.

Таким образом, коллективная творческая деятельность является эффективным средством формирования межличностных отношений, если соблюдаются основные принципы, черты данной методики, такие как совместно-разделённая деятельность, игровая инструментовка, личностная ориентированность, коллективный и творческий характер. А также очень важно соблюдать поэтапность проведения коллективного творческого дела, как главной методической единицы коллективной творческой деятельности, для более высокой эффективности данной методики [15].

 

.2 Рекомендации для учителей по использованию КТД для развития коммуникативных умений у младших школьников


Многообразие форм и необходимость постоянного их обновления в практике ставят педагогов перед проблемой выбора формы воспитательной работы. В педагогической литературе можно найти описание различных форм проведения классных часов, конкурсов, сценариев, праздников и т. д.

В то же время частое использование готового сценария не только бесполезное, но и вредное явление. В этой ситуации педагог навязывает участникам работы кем-то придуманное, на кого-то ориентированное мероприятие. При этом он сам становится объектом замысла других людей и в такую же позицию ставит участников проводимой работы, что тормозит проявление и развитие коммуникативных умений, творческих способностей, самостоятельности, лишает их возможности проявить и удовлетворить свои потребности.

Предпочтительным является тот вариант, когда форма воспитательной работы рождается в процессе коллективного осмысления и поиска всех участников работы, педагогов и школьников, а в ряде случаев и родителей.

И все-таки вопрос о выборе форм воспитательной работы встает прежде всего перед педагогом. При его решении целесообразно руководствоваться следующими положениями: учесть воспитательные задачи, которые определены на очередной период работы (год, четверть); каждая форма работы должна способствовать решению этих задач; на основе задач определить содержание работы, основные виды деятельности, в которые целесообразно включить детей; составить набор возможных способов реализации намеченных задач, форм работы с учетом принципов организации воспитательного процесса, возможностей, подготовленности детей, интересов и потребностей, материальной базы, внешних условий (культурные центры, производственное окружение), возможностей педагогов, родителей; организовать поиск форм работы на основе коллективного целеполагания, при этом продумав способы обогащения опыта детей новыми идеями, формами, например через обращение к опыту других, изучение имеющихся опубликованных материалов, постановку конкретных вопросов и т.д.; проверки подготовленных педагогом вариантов форм, ненавязчивого проведения их через участников работы; в процессе поиска и выбора важно обеспечить непротиворечивость содержания и форм воспитательной работы.

Таким образом, педагог может определить набор форм работы с детьми, родителями на определенном этапе планирования в коллективе. Однако каждая форма требует определения совокупности конкретных способов, приемов, методов организации деятельности детей, что также целесообразно осуществлять вместе с участниками этой деятельности [15].

Конечно, есть ситуации, когда педагог сам продумывает и выстраивает форму воспитательной работы. Например, в индивидуальных формах работы все зависит от действий педагога, которые он должен продумать, спланировать с учетом конкретной ситуации.

Конструирование новой формы может идти таким образом: выбирается известный тип формы, которая наполняется конкретным содержанием и способами организации деятельности.

Другой способ построения формы более логичен, потому что он вытекает из задач мероприятия: за основу берется содержательная идея и после этого осуществляется поиск формы организации, построения, реализации выбранного содержания. Например, педагог и учащиеся решили обсудить проблему взаимоотношений в классном коллективе, а затем определяют форму проведения, разрабатывают структуру, способы организации обсуждения.

Имея в виду большое разнообразие форм воспитательной работы, на наш взгляд, особенно важно овладеть методикой создания и реализации форм коллективной творческой деятельности. Форма воспитательной работы может быть коллективной и творческой, если она создается участниками деятельности в процессе совместного поиска, при этом: 1) учитываются интересы и потребности каждого; 2) индивидуальные цели не противоречат общим целям группы, объединения; 3) коллективная работа позволяет каждому найти значимое место в общем деле; 4) данная форма является по исполнению неповторимой.

Формы коллективной творческой деятельности от других форм отличаются прежде всего характером постановки воспитательных задач и освоения опыта учащимися. В воспитательном мероприятии педагог открыто ставит задачу перед детьми, передает им готовый опыт. В процессе коллективной творческой деятельности педагог тоже ставит задачи, но делает это незаметно. Школьники как бы сами «открывают» эти воспитательные задачи, вместе со взрослыми и под их руководством создают новый опыт, применяют ранее усвоенные знания и умения, приобретая новые.

Основу, сущность этой методики составляет тесное сотрудничество, совместная деятельность всех членов коллектива, старших и младших, взрослых и детей, педагогов и школьников, при этом они сообща планируют, готовят, проводят и оценивают работу, отдавая свои знания, умения и навыки на общую пользу и радость. На каждой стадии творческой совместной деятельности члены коллектива ведут поиск лучших путей, способов, средств решения жизненно важных практических задач, находя каждый раз новый вариант. Таким образом, постоянно создаются ситуации общения, а значит почва для развития коммуникативных умений - самая благодатная.

К формам коллективной творческой деятельности во внеучебное время относят коллективные творческие дела, чередование традиционных поручений (ЧТП), сюжетно-ролевые игры, коллективное планирование, коллективный анализ и другие.

Наиболее распространенными являются коллективные творческие дела (КТД), организация которых предусматривает шесть стадий.

Первая стадия - стартовая беседа, во время которой воспитатель увлекает воспитанников перспективой интересного и полезного дела. Для кого? Когда? Где? Кто? С кем вместе? Здесь происходит постановка цели.

Вторая стадия - коллективное планирование; микроколлективы (3-9 человек) формируют свое мнение по выдвинутым вопросам и выносят его на общее обсуждение. Таким образом, при личном участии каждого члена коллектива сообща создается проект предстоящего дела.

Третья стадия - коллективная подготовка. Совет дела или творческая группа из представителей каждого микроколлектива уточняет предложенный проект КТД в деталях, распределяет поручения между микрогруппами, а затем руководит выполнением задуманного.

Четвертая стадия - проведение КТД - это итог работы, проделанной при подготовке. Действия учеников в необычных условиях требуют быстрых решений, экспромтов, импровизации и в них особенно четко проявляются положительные качества детей, их слабости. Здесь создается ситуация успеха.

Пятая стадия - коллективное подведение итогов. Педагог ставит на общем собрании задачи для размышления: что у нас было хорошо и почему? Что не удалось и почему? Что предлагаем на будущее? В заключительной части собрания педагог обобщает мнение, высказанное на сборе.

Шестая стадия - общественное мнение, выработанное на стадии коллективного подведения итогов, становится содержанием ближайшего последствия в процессе которого педагог организует использование опыта, накопленного при планировании, подготовке, проведении и обсуждении дела.[15]

Чтобы обеспечить реализацию воспитательных возможностей КТД, педагогу необходимо соблюдать определенные условия. Во-первых, нельзя нарушать последовательность действий (стадий) при подготовке и проведении любого КТД, допускать изменения позиции, роли, которая определена педагогу как старшему товарищу. Во-вторых, подготовка и проведение любого КТД требует того, чтобы взрослые вместе с детьми опирались на опыт предшествующих дел. В-третьих, необходимо учитывать опыт и знания учащихся, полученные в учебно-воспитательном процессе; ранее используемые формы. КТД - лишь один из компонентов общей системы средств воспитания.

Вывод: ведущим мотивом в период формирования самооценки выступает желание утвердиться в коллективе сверстников, завоевать авторитет уважение и внимание товарищей [21]. При этом те, кто ценит себя высоко, предъявляют высокие требования и в общении, стараясь им соответствовать, так как считают ниже своего достоинства быть на плохом счету в коллективе. Для молодого человека типично стремление к сохранению такого статуса в группе, который поддерживает его повышенную самооценку [23].

Если человек недооценивает себя по сравнению с тем, что он в действительности есть, то у него самооценка заниженная. В тех же случаях, когда он переоценивает свои возможности, результаты деятельности, личностные качества, наружность, характерной для него является завышенная самооценка [23].

Неадекватная самооценка осложняет жизнь не только тех, кому она свойственна, но и окружающих, тех людей, которые, в разных ситуациях - производственных, бытовых и других - общаются с ними. Конфликтные ситуации, в которых оказывается человек, очень часто являются следствием его неправильной самооценки [14].

Самооценка подростка получает адекватную опору в пространстве внешних социальных оценок личности [4]. Именно поэтому нужно создавать и реализовать в группе коллективное творческое дело. Предложенная форма творческой деятельности наиболее полно отвечает принципам личностно-ориентированного образования, что позволяет достичь оптимального результата и улучшить психологический климат в группе.

 

ЗАКЛЮЧЕНИЕ


Цель исследования - изучить особенности организации коллективных творческих дел как средств формирования коммуникативных умений у младших школьников.

В соответствии с выдвинутой целью исследования нами были поставлены следующие задачи:

. На основе анализа психолого-педагогической литературы рассмотреть понятие коммуникативных умений.

. Рассмотреть сущность КТД, их виды, способы организации.

. Подобрать методики по использованию КТД для развития коммуникативных умений у младших школьников.

. Разработать рекомендации для учителей по использованию КТД для развития коммуникативных умений у младших школьников.

В 60-е гг. ХХ в. И.П. Иванов разработал методику коллективного творческого воспитания, сутью которого является общая забота об улучшении окружающей жизни, а в основе её - коллективные целеполагание и планирование, организация деятельности и творчество, эмоциональное насыщение жизни коллектива и ситуации-образы.

Несмотря на то, что в современных условиях изменилось представление о человеческом идеале, методика И.П. Иванова остаётся востребованной, поскольку содержит механизм обучения взрослых и детей сотрудничеству через организацию коллективной деятельности, индивидуальное и коллективное творчество.

Главной методической единицей коллективной творческой деятельности является коллективное творческое дело.

Как показал анализ психолого-педагогической литературы, данная проблема представляет собой большую теоретическую и практическую значимость. Коллективная творческая деятельность как средство развития коммуникативных умений не была исследована в достаточной степени, а, между тем, она видится очень действенной методикой для их развития. Также педагогами часто недооценивается роль пола детей в выборе способов развития коммуникативных умений.

Доказано, что сформированность таких коммуникативных умений, как умение разрешать конфликт мирным путем, умение организовывать сверстников в какой-либо деятельности, умение проявить инициативу в общении, умение устанавливать дружеские взаимоотношения, умение взаимодействовать в коллективе и общаться в больших группах детей, умение аргументировать свои просьбы, а также желание вступать в контакт, различается в зависимости от пола. Соответственно это необходимо учитывать при проведении КТД, чтобы повысить эффективность развития коммуникативных умений.

1)           В начальной школе закладываются основы и активно развиваются коммуникативные умения.

2)       Успешное развитие гностических, экспрессивных и коммуникативных умений уже в младшем школьном возрасте во многом определяет успешность в общении на последующих возрастных этапах. Именно поэтому этот возраст особенно важен, но, к сожалению, его роль в развитии коммуникативных умений педагогами часто недооценивается.

)         коммуникативные умения развиты в наименьшей степени у младшего школьника, а значит, необходима целенаправленная работа педагога по их развитию.

)         Применение КТД для развития коммуникативных умений младших школьников видится насколько недооцененным, настолько и потенциально полезным.

)         Развитие коммуникативных умений в коллективной творческой деятельности целесообразно проводить с учетом пола и возраста детей.

СПИСОК ИСПОЛЬЗОВАННОЙ ЛИТЕРАТУРЫ


1.   Выготский Л.С. Воображение и творчество в детском возрасте / Л. С. Выготский. - СПб.: СОЮЗ, 1997. - 96 с.

2.       Выготский, Л.С. Вопросы детской психологии / Л. С. Выготский. - СПб.: Союз, 2004. - 224 с

.         Выготский Л.С. Психология искусства: анализ эстетической реакции / Л. С. Выготский . - 5-е издание, исправленное и дополненное - М.: Лабиринт, 1998. - 416 с.

.         Выготский Л.С. Психология развития человека / Л. С. Выготский. - М.: ЭКСМО, 2003. - 1136 с

.         Иванов И.П. Методика Коммунарского воспитания./ И.П. Иванов Просвещение 2011. - с. 59-63.

.         Караковский В. Воспитательная работа в школе./ В. Караковский // КТД «Памятник Букве Е» 2008 - №1.С. 103-106.

.         Кашкаров С.Н. Заместителя директора школы по воспитательной работе/ С.Н. Кашкаров // 2007 - №3. с. 76-77.

.         Коджаспирова Г.М. Педагогический словарь: Для студ. высш. и сред. пед. учеб. заведений/Г.М. Коджаспирова, А.Ю. Коджаспиров.-М.:Академия, 2000. - с. 60

.         Коджаспирова Г.М. Педагогика: Учеб. пособие для студ. высш. учеб. заведений/ Г.М. Коджаспирова. - М.: Владос, 2004.-347 с.

.         Кульневич С.В. Воспитательная работа в современной школе/ С.В Кульневич. Воронеж 2006. С. 266.

.         Лизинский В.М. Классный руководитель/ В.М. Лизинский. // КТД 2004 - №2. С. 37-41.

.         Лизинский В.М. Классный руководитель/ В.М Лизинский. // Коллективные творческие дела 2007 - №8. С. 112-113.

.         Макаренко А.С. Полн. собр. соч./А.С. Макаренко. - М., 2009 Т.II. С. 403.

.         Майер, Д. Социальная психология. Интенсивный курс / Д. Майерс. - СПб.: Прайм - ЕВРОЗНАК, 2002. - 512 с

.         Матинова Н.А Творчество как универсальный путь развития личности / Н.А. Матинова // Классный руководитель 2004. - №2. - с.80-83.

.         Матюшкин А. М., Одаренные дети / Д. А. Сиск, А. М. Матюшкин // Вопросы психол. 2009. № 4. С. 88-97.

.         Подласый И.П. Педагогика 2 ч./ Подласый И.П. 2000. С. 148.

.         Райс Ф. Психология подросткового и юношеского возраста : учебное пособие / пер. с англ. - 8-е международное издание. - СПб.: Питер, 2000. - 624 с. : ил.

.         Реан А. А. Психология и педагогика. / Н. В Бордовская, А. А. Реан, С. И. Розум - СПб.: Питер, 2002. - 432 с

.         Рогов Е.И. Настольная книга практического психолога : Учебное пособие: В 2 кн. - 2-е издание, переработанное и дополненное - М.: Гуманитарный издательский центр ВЛАДОС, 2012. - Кн. 1: Система работы психолога с детьми разного возраста. - 384с

.         Стефановская Т.А. Классный руководитель./ Т.А. Стефановская. - М.: Академия, 2006.-С. 111-126.

.         Тишина Е. Воспитательная работа в школе/Е. Тишина // Общение в коллективном деле. - 2008. - №1. - С. 119.

.         Урунтаева Г.А., Афонькина Ю.А. Практикум по детской психологии.- М., 2011.

.         Усова А.П Роль игры в воспитании детей.- М.,.2012.

.         Фаворский В.А. Литературно-теоретическое наследие. : М., 2009.

.         Фельдштейн Д.И. Психология современного подростка М.: Педагогика, 2011. - 114с.

.         Филимонов В. Опыт коллективного творчества / В. Филимонов // Искусство в школе. - 2002. - N 2. - С. . 79-83

.         Фопель К. Как научить детей сотрудничать? Психологические игры и упражнения: Практическое пособие; в 4-х томах.- М., 2010.

.         Чудновский В.Э. О возрастном подходе к психологическим особенностям // Вопросы психологии, №4, 2010, с. 51.

.         Шадриков В.Д. Психология деятельности и способности человека : Учебное пособие, 2-е издание, переработанное и дополненное М.; Издательская корпорация "Логос", 2011. 320 с

.         Эльконин Д.Б. К проблеме периодизации психического развития в детском возрасте // Вопросы психологии № 4, 2009, с.6-21.

Похожие работы на - Особенности организации коллективных творческих дел как средств формирования коммуникативных умений у младших школьников

 

Не нашли материал для своей работы?
Поможем написать уникальную работу
Без плагиата!
Без нейросетей!