Ведение бухгалтерского учёта для ТОО 'Петробайс'

  • Вид работы:
    Отчет по практике
  • Предмет:
    Бухучет, управленч.учет
  • Язык:
    Русский
    ,
    Формат файла:
    MS Word
    1,02 Мб
  • Опубликовано:
    2014-11-28
Вы можете узнать стоимость помощи в написании студенческой работы.
Помощь в написании работы, которую точно примут!

Ведение бухгалтерского учёта для ТОО 'Петробайс'

Содержание


Перечень используемых обозначений и сокращений

Введение

. Теоретические аспекты автоматизации ведения бухгалтерского учёта в строительной организации

.1 Технико-экономическая характеристика организации

.2 Организационная структура ТОО "Петробайс"

.3 Бизнес процессы предприятия

.4 Сущность и принципы ведения бухгалтерского учета

.5 Организация предметной области, требующей автоматизации

.6 Обзор программных решений автоматизации бухгалтерского учёта строительных организаций

.7 Функциональные возможности платформы "1С:Предприятие 8.2"

. Проектирование и разработка информационной системы ведения бухгалтерского учёта для ТОО "Петробайс"

2.1   Общие сведения о разрабатываемой системе

.2     Назначение, цель и область применения информационной системы

.3     Требования к системе

.4     Требования к составу и параметрам технических средств

.5     Требования к пользователям системы и их функциональные возможности

.6     Требования к компонентам системы

.7     Требования к структуре программного обеспечения

.8     Разработка пользовательского интерфейса

Заключение

Список используемых источников

 

Перечень используемых обозначений и сокращений


В отчете по производственной практике используются следующие обозначения и сокращения:

- АРМ

- автоматизированное рабочее место;

- БД

- базы данных;

- БДО

- базовый должностной оклад;

- ГУ

-Государственное учреждение;

- ИПН

- индивидуальный подоходный налог;

- ИС

- информационная система;

- КЗоТ

- кодекс законов о труде;

- ОПВ

-обязательный пенсионный взнос;

- ПК

- персональный компьютер;

- ПП

- программный продукт;

- ТОО

-товарищество с ограниченной ответственностью;

- СО

- социальные отчисления;

- ADO

- ActiveX Data Object;

- BDE

- Borland Database Engine;

- BSC

- сбалансированная система показателей;

- SQL

- Structured Query Language;

- TCO

- метод совокупной стоимости владений;

- UML

- Unified Modeling Language.

автоматизация бухгалтерский учет строительный

Введение


Производственная практика студентов является важным этапом профессиональной подготовки высококвалифицированных специалистов в области информационных систем.

Производственная практика является обязательной частью учебного процесса, направленной на получение практического опыта и навыков, необходимых для дальнейшей профессиональной деятельности.

Целью производственной практики 3 является разработка готового программного продукта (информационной системы), необходимого для внедрения в предприятии и тестирование в условиях производственного процесса.

Задачами практики заключаются в написание программного продукта и апробация его в условиях предприятия, оформление двух глав дипломного проекта.

Базой производственной практики является ТОО "Петробайс" г. Петропавловска, подразделение - бухгалтерия. Бухгалтерия - это одна из основных служб любого предприятия, организации и учреждения.  Сотрудники бухгалтерской службы могут состоять в штате предприятия или наниматься руководителем со стороны. Бухгалтерская служба в зависимости от размеров организации и объема производства и реализации может состоять:

–    из отдела возглавляемого главным бухгалтером, в котором каждый сотрудник ведет работу на определенном участке, например, основные средства, материально-производственные запасы, авансовые отчеты и так далее;

–       из одного бухгалтера, который будет вести самостоятельно весь учет на предприятии, причем эту обязанность может выполнять руководитель.

Роль бухгалтерии в организации состоит в ведении учета ее имущества, как собственного, так и находящегося на общественном хранении, ее обязательств и всех происходящих хозяйственных операциях.

Бухгалтерский учет является одним из ключевых звеньев в деятельности любой организации. От правильности и точности ведения бухгалтерского учета во многом зависит финансовое благополучие бизнеса. Современное предприятие предполагает огромное число хозяйственных операций, которые отражаются соответствующими информационными потоками. Бухгалтерский учет включает в себя множество рутинных операций, многократное повторение одних и тех же вычислительных действий, а также подготовку множества платежных документов и отчетов.

Анализ показал, что система бухгалтерского учета строительной организации имеет значительные отличия по сравнению с системами учета организаций других видов экономической и предпринимательской деятельности. Они вызваны особенностями инвестиционно-строительного комплекса, поэтому есть необходимость уделять особое внимание методологическим вопросам организации бухгалтерского учета строительными организациями.

Оценка современного состояния решаемой проблемы. В современных условиях решение задачи построения прозрачной и эффективной системы управления невозможно без применения автоматизированных систем управления предприятием. С помощью этих систем осуществляется материально-техническое обеспечение, которое позволяет не только консолидировать информацию о запасах, но и оптимальным образом осуществлять закупки, а также контролировать их целевое использование.

Дипломный проект предлагает автоматизирование процесса ведения бухгалтерского учета в сфере оказания строительных услуг, на примере ТОО "Петробайс". Работа директора предприятия связана с обработкой достаточно большого количества информации о выполнении услуг. На предприятии информация хранится на бумажных носителях, при этом трудно осуществить быстрый отбор нужных данных. В данной ситуации может появиться вопрос о надёжности хранения и конфиденциальности коммерческой информации. Автоматизация в этом случае является нужным и перспективным процессом, позволяет упорядочить, облегчить и ускорить процесс учета. В подобной ситуации очень актуальной может оказаться специализированная программа, которая на основании данных, имеющихся в системе оперативного учета, поможет быстро проводить учетно-расчетные операции и получать информацию с различными параметрами и в различных разрезах, представляя результаты в удобной и наглядной форме.

Практическая значимость заключается в том, что разработка и внедрение новых объектов в систему позволит уменьшить рутинность работы, повысить производительность и эффективность труда пользователей системы.

При написании отчета по производственной практики были использованы:

-    Государственный стандарт образования РК [1];

-       Методические указания для прохождения производственной практики для специальности 5В070300 "Информационные системы". [2];

-       методические указания для оформления письменных работ [3].

1. Теоретические аспекты автоматизации ведения бухгалтерского учёта в строительной организации


1.1 Технико-экономическая характеристика организации


Зарегистрированное название организации: Товарищество с ограниченной ответственностью "Петробайс".

Местонахождение: Казахстан, Северо-Казахстанская область, г. Петропавловск, УЛ ШУХОВА, 6, КВ 51.

Телефон: 87152- 474603

Управляющий: Кремнев Евгений Владимирович.

ИИН/БИН 091240007964.

Форма собственности предприятия: субъект малого предпринимательства.

Класс: товарищество с ограниченной ответственностью.

Тип организации: централизированная.

Товарищество с ограниченной ответственностью "Петробайс" создано и функционирует в соответствии с Конституцией Республики Казахстан, Гражданским кодексом Республики Казахстан, Законом Республики Казахстан "О товариществах с ограниченной и дополнительной ответственностью", Законом Республики Казахстан "О частном предпринимательстве".

Организация занимается ремонтом и обслуживанием жилого фонда.

Имеет штат сотрудников в количестве 19 человек.

Цель организации: Качественное предоставление услуг.

Задачи: Эффективное планирование, контроль и мониторинг процесса развития предприятия позволит повысить финансовую устойчивость и оптимизацию доходной и расходной части предприятия.

Миссия: Обслуживание жилого фонда на уроне эконом-класса.

Организация предоставляет следующие виды услуг:

1. Обслуживание инженерных сетей;

2.      Ремонт и реставрация строительных конструкций;

.        Содержание придомовой территории.

ТОО "Петробайс" проводит техническое обслуживание систем автоматизации и самих инженерных систем здания, смонтированных как собственными специалистами, так и другими компаниями.

Под "обслуживанием систем" понимается не только поддержание работоспособности оборудования и проведение планово предупредительных работ, которые необходимы для правильной работы оборудования в течение всего срока эксплуатации, но и настройку параметров систем, а также изменение режимов работы оборудования (если таковое возможно) для более полного удовлетворения потребностей заказчика.

После окончания срока эксплуатации предприятие помогает подобрать, установить и запустить новое оборудование взамен работавшего ранее.

ТОО "Петробайс" как промышленные предприятия, так и частные дома и квартиры, в частности: системы вентиляции, кондиционирования, холодоснабжения, отопления, диспетчеризации и автоматизации локальных систем. Для частных домов и квартир в этот список добавляется обслуживание и перенастройка систем "умный дом", систем управления освещением, теплыми полами и т.д.

Обслуживание может осуществляться как на основе договора на определенный срок, так и в виде разовых выездов.

 

1.2 Организационная структура ТОО "Петробайс"


Структура - это совокупность взаимосвязанных подразделений, или уровней управления и функциональных областей, является неотъемлемой подсистемой организации.

Линейная структура характеризуется линейной формой связей, сущность которых в структуре управления состоит в том, что во главе каждого коллектива стоит один руководитель, который подотчетен вышестоящему руководителю. Подчиненные выполняют распоряжение только своего непосредственного руководителя. Вышестоящий руководитель не имеет права отдавать распоряжения работникам, минуя их непосредственного начальника.

В ходе работы было выявлено, что ТОО "Петробайс" работает на основе линейной структуры в соответствии с рисунком 1.1.

Рисунок 1.1. Организационная структура предприятия.

В процессе своей деятельности ТОО "Петробайс" приобретает товары по оптовым ценам непосредственно у предприятия-производителя, либо у более крупных оптовых поставщиков. Вся продукция приобретается в кредит с оплатой за предоставленный товар через определённый срок, устанавливаемый соответствующим договором.

Особенностью предпринимательской деятельности ТОО "Петробайс" является то, что у данной организации нет центрального склада, поэтому все товары поставляются непосредственно на строительные точки.

1.3 Бизнес процессы предприятия


Одним из основных факторов прозрачности управления предприятием розничной торговли является представление его в виде сети бизнес-процессов. Поскольку каждая организация или система создаются для того, чтобы достигать определенных целей.

Бизнес-процесс - это процесс, для которого можно определить одну или несколько точек входа (входные данные и условия, необходимые для начала процесса), измеряемые цели, алгоритм достижения этих целей (четко определенная последовательность шагов и этапов, их описание и документирование), одну или несколько точек выхода, обязанности и ответственность всех участников процесса, взаимодействие между ними и другими заинтересованными лицами (руководство, заказчики, контролирующие органы и т.п.). От эффективности бизнес-процессов напрямую зависит конкурентоспособность и прибыльность компании. Бизнес-процесс должен быть:

1)   описанным;

2)      оптимальным;

)        действительно выполняться согласно описанию.

Именно от этого зависят результаты работы компании, в том числе и финансовые [13].

Процессы организации могут быть разделены на три основных типа по характеру деятельности и создаваемому продукту: основные процессы, вспомогательные процессы, процесс управления организацией.

К основным процессам организации, как правило, относят процессы производства, сбыта и снабжения. К основным следует относить процессы, добавляющие ценность продукции для потребителя. Примерами таких процессов являются: маркетинг, закупки, производство, хранение, поставка продукции, сервисное обслуживание и другие, связанные с продукцией.

Вспомогательные процессы напрямую не добавляют стоимости и являются затратными. К ним относят:

1)    подготовка кадров;

2)      сервисное обслуживание оборудования;

)        обеспечение связью, IТ-обеспечение;

)        административно-хозяйственное обеспечение;

)        финансовое и бухгалтерское обеспечение деятельности организации;

)        обеспечение безопасности;

)        другие процессы.

Приведенный список процессов не является исчерпывающим или обязательным. Каждая организация решает для себя сама, какие процессы стоит выделять для ее нормального функционирования.

Управление организацией в ряду процессов стоит отдельно. Согласно рекомендациям многих источников по процессному подходу, в каждой организации должны быть выделены процессы управления, планирования, улучшения, коммуникации и т.д. Выделение в качестве объекта описания так называемых управления деятельностью требует измерения их результативности и эффективности.

В аппарат управления обычно входят следующие подразделения с их функциями:

1)    отдел стратегического развития (функции - определение проектов стратегических целей организации, составление проектов долгосрочных планов, контроль и анализ их выполнения и т.д.);

2)      планово-экономический отдел (функции - разработка проектов текущих планов организации, расчет плановых технико-экономических нормативов, экономический анализ мероприятий, программ и бизнес-планов, контроль за выполнением плановых показателей подразделений и т.д.);

)        административный отдел (функции - подготовка и выпуск организационно-распорядительных документов, веден об структуры предприятия, канцелярия и делопроизводство в масштабах всей организации, организационные вопросы функционирования директората и т.д.);

)        другие службы или помощники (референты) генерального директора по специфическим видам деятельности.

После перечисления функций процесса управления что выделение и описание отдельного процесса управления небольшой (до 300-500 работников) организации, тоже может быть нецелесообразным. Отнесение планового отдела к аппарату управления может рассматриваться в качестве одного из возможных вариантов. В более простых случаях можно обойтись без описания процесса управления [15].

Бизнес- процессы ТОО "Петробайс"

При внедрении процессного подхода к управлению одной из важнейших задач является регламентация существующих в организации бизнес документирование (регламентация) процесса означает создание документации, определяющей ход, результаты процесса и порядок управления процессом. Документирование процессов организации должно осуществляться на основе определенных внутренних стандартов. Регламентируемый процесс должен иметь одного или нескольких владельцев, целиком отвечающего за его выполнение и полученные результаты. Основной их обязанностью является управление каждым процессом [16].

Владельцем процесса в ТОО "Петробайс" являются Круглова О.В., которая занимают должность менеджера предприятия. Владелец бизнес-процесса имеет в своем распоряжении ресурсы, необходимые для выполнения процесса.

К основным бизнес - процессам, протекающим в ТОО "Петробайс" относятся:

1)   продажа товаров;

2)   закупка товаров;

3)   оказание и выполнение строительных работ.

К вспомогательным бизнес-процессам относятся:

4)   управление оказанием услуг;

5)      управление персоналом (набор, обучение, аттестация);

)        управление запасами;

)        административно-хозяйственное обеспечение;

)        финансовое и бухгалтерское обеспечение деятельности ТОО.

Назначением 3 типа бизнес-процесса является управление деятельностью ТОО "Петробайс".

Определив, какие типы процессов нужны для организации и выделив эти процессы, можно переходить к построению системы управления ими.

Закупка товаров - это сбор, учет, обработка заказов на материальные ресурсы, выбор поставщиков, размещение заказов, оплата и контроль оплаты. В случае необходимости - возврат товаров поставщикам.

Процесс подразделяется на ряд этапов (таблица 1.1):

1)   обработка и учет заявок на материалы ТОО "Петробайс", в процессе чего заявки, поступающие от менеджеров, группируются по типам и видам товаров, срокам исполнения, потенциальным поставщикам и т.д.

2)      выбор выгодных поставщиков для размещения заказов на материалы. Основными критериями здесь являются, во-первых, цена и качество продукции, во-вторых, длительность отношений с поставщиком, в-третьих - географическое расположение. Также менеджер учитывает ключевой показатель - реализуемость товаров данного поставщика.

)        учет договоров на поставку материалов. В Договорах определяются сроки поставок и платежей за ресурсы. Оговариваются особые условия поставок и оплаты (транспорт, вид отгрузки и оплаты) и т.д.

)        учет и контроль исполнения поставок. Этот этап предусматривает учет поступающих как приходных товарных, так и расходных финансовых документов, контроль их соответствия договорным условиям. Менеджер ТОО "Петробайс" дает распоряжение на оприходование материалов на склад в том случае, если приходные документы выполнены в соответствии с действующими договорами.

)        учет возврата материалов поставщикам. Этот этап выполняется в случае несоответствия поставленных ресурсов условиям договоров. На возвращаемые ресурсы оформляются возвратные товарные документы.

Таблица 1.1 Бизнес-процесс закупка товаров

Владелец процесса

Процесс

Подпроцесс

Вход процесса

Выход процесса

Менеджер

Закупка материалов

1) Обработка и учет заявок; 2) Выбор поставщиков; 3) Заключение договоров на поставку; 4) Учет и контроль исполнения поставок и оплат; 5) Учет возврата материалов.

1) Пороговые уровни запасов; 2) Заявки от специалистов; 3) Информация о поставщиках; 4) Счета от поставщиков; 5) Товарные документы от поставщиков.

1) Платежи поставщикам; 2) Возвратные документы поставщикам.


Управление запасами - определение оптимальных структур и объемов запасов, оперативные учет и контроль уровня запасов на складах материальных ресурсов и продукции.

В процесс входят следующие этапы:

1)       оприходование материалов от поставщиков. Регистрация, в которых фиксируются операции по оприходованию и списанию материалов и товаров происходит на ТОО "Петробайс" (таблица 1.2).

2)      учет и контроль внутреннего перемещения товарно-материальных ценностей ТОО "Петробайс".

)        инвентаризация материальных запасов. Оформляются ведомости инвентаризации, акты списания недостач и оприходования излишков.

)        учет и контроль товарных запасов. Анализ динамики запасов товарно-материальных ценностей по их объему и структуре, определение как оптимальных, так и пороговых уровней запасов. Оперативная информация позволяет оценить объем замороженных в запасах финансовых средств.

Таблица 1.2 Бизнес-процесс управление запасами

Владелец процесса

Процесс

Подпроцесс

Вход процесса

Выход процесса

Менеджер

Управление запасами

1) Оприходование товаров от поставщиков; 2) Учет и контроль внутренних перемещений товаров; 3) Инвентаризация товарных запасов; 4) Учет, контроль и анализ товарных запасов

Распоряжение на оприходование

Пороговые уровни запасов.


Процесс относится к вспомогательным бизнес-процессам, так как Назначением процесса "управление запасами" является обеспечение деятельности основных процессов. А результатом процесса является предоставление ресурсы для основных процессов, то есть для продажи. Управление оказанием услуг - непосредственная работа с клиентами по предоставлению им услуг, а также оптимальное составление штатного расписания работников. Управление персоналом - это совокупность взаимосвязанных действий по обеспечению управления в труде определенного качества и количества. Такая система предполагает не только формальную организацию работы с персоналом (подбор, расстановка, контроль и пр.), но и совокупность факторов социально-психологического, неформального характера.

1.4 Сущность и принципы ведения бухгалтерского учета


Бухгалтерский учет является центральным компонентом системы управления любым объектом. В общем объеме экономической информации данные бухгалтерского учета организации составляют более 50%. Бухгалтерскую информацию используют различные категории персонала предприятия для принятия управленческих решений: менеджеры, экономисты, финансисты, организаторы производства и т.п. Бухгалтерская информация в виде отчетов - бухгалтерский баланс, приложения к бухгалтерскому анализу - необходима также внешним пользователям - сторонним организациям и предприятиям, налоговым органам, органам власти, инвесторам и т.п. От бухгалтерской информации зависят многие управленческие решения, и информационная система бухгалтерского учета оказывает наиболее существенное влияние на эффективность автоматизации управления.

Бухгалтерский учет представляет собой упорядоченную систему сбора, наблюдения, измерения, регистрации, обработки и получения информации в денежном выражении об имуществе, обязательствах и хозяйственных операциях хозяйствующего субъекта и их движении путем сплошного, непрерывного и документального учета.

Данное определение раскрывает:

–    сферу учета - экономическая деятельность хозяйствующего субъекта, бухгалтерский учет ограничен рамками внутренних хозяйственных процессов;

–       объекты учета - имущество, собственный капитал, обязательства, задолженности со стороны других организаций, хозяйственные операции;

–       самостоятельное значение бухгалтерского учета по отношению статистическому и оперативному;

–       основные этапы учетного процесса - наблюдение, измерение, регистрация, хранение, обработка, передача данных;

–       формат представления информации - денежный, натурально-вещественный;

–       методы учета - сплошной (учитываются все хозяйственные операции), непрерывный (учет ведется с момента регистрации организации и до ее реорганизации или ликвидации в соответствии с законодательством Республики Казахстан), документальный (на основе документов).

Спецификой бухгалтерского учета является его обязательность для всех юридических лиц на территории страны (для обществ и граждан, ведущих предпринимательскую деятельность без образования юридического лица, обязательно ведение учета доходов и расходов и составление отчетности - налоговой декларации). Основными задачами бухгалтерского учета являются:

) создание информационной системы бухгалтерского учета для формирования полной, достоверной, своевременной и актуальной информации о различных сторонах хозяйственной деятельности организации, необходимой для подготовки управленческих решений, а также выдача регламентированных форм отчетности для внешних пользователей;

) контроль над законностью и целесообразностью осуществления хозяйственных операций - внутренний аудит;

) выявление резервов повышения эффективности деятельности организации.

Информационная система бухгалтерского учета должна удовлетворять следующим требованиям:

–    правильная методическая основа построения планируемых (прогнозных) и учетных показателей;

–       охват учетом всех хозяйственных процессов и операций;

–       достоверность, полнота, точность учетных данных, оперативность выполнения учетных операций;

–       эффективность организации бухгалтерского учета.

Бухгалтерский учет связан практически со всеми функциональными подсистемами. При формировании планов деятельности организации используются учетные данные прошлых периодов для анализа и подготовки новых плановых заданий, процесс планирования предполагает разработку показателей, которые предусмотрены в бухгалтерском учете. Бухгалтерский учет тесно связан с функцией контроля - "утреннего аудита, в результате проведения которого можно выявить отклонения от плановых показателей, установленных лимитов и нормативов расхода ресурсов, других регламентов ведения хозяйственной деятельности. Именно благодаря аудиту в совокупности с высококачественным бухгалтерским учетом обеспечивается контроль сохранности имущества, выполнение норм хозяйственного и трудового права. На основе бухгалтерской информации выполняется глубокий экономический анализ, который является основой для корректировки управленческих решений, реализуется функция регулирования хозяйственной деятельности.

Основными принципами ведения бухгалтерского учета являются:

) принятие учетной политики, действие которой ограничено как минимум одним календарным годом;

) использование двойной записи для бухгалтерских проводок, обеспечивающей отражение хозяйственной операции по дебетовому и кредитовому счетам;

) для хозяйственных операций введение стоимостной оценки в валюте Республике Казахстан;

) осторожность, существенность и доброкачественность учетной информации;

) отражение в бухгалтерском учете только собственного имущество, обязательств и хозяйственных операций с использованием метода исторической оценки (на дату совершения операции);

) обязательность периодической инвентаризации имущества и финансовых обязательств с отражением результатов в учете;

) документальный учет хозяйственных операций в момент их возникновения, наличие документов-оснований;

) отражение хозяйственных операций в отчетности тех периодов, к которым они относятся;

) тождественность данных аналитического учета оборотам и остаткам для счетов синтетического учета на 1-е число каждого месяца.

1.5 Организация предметной области, требующей автоматизации


Необходимо разработать автоматизированную систему для строительной организации, а в частности для отдела работы с клиентами. Автоматизированная система предназначена для обработки данных о квартирах, которые ремонтирует фирма, расценках на оказываемые услуги, о покупателях и совершённых сделках, а также начисления заработной платы сотрудникам организации.

Фирма просматривает, и при необходимости корректирует данные о поступлении новых заказов и выполнении уже существующих заказов. Эта информация служит в качестве справочного пособия, и обновляется по мере поступления/выполнения заказов. Также в этой системе хранятся сведения об оказываемых услугах и расценках на них.

Клиент в устной форме информирует о необходимой ему услуге. Если строительная организация занимается такими услугами, то с клиентом заключается договор. Для этого в БД вносятся данные о клиенте - ФИО, контактный телефон, адрес. Также вводится информация об услугах, интересующих клиента. Для оформления заказа на ремонт квартиры, в базу заносятся сведения о заказе: виде работы, площади работ, сроки выполнения. После внесения всех данных заключается договор на оказание услуг.

На рисунке 1.2 отображена схема взаимодействия субьектов в информационной базе.

Рисунок 1.2 Модель взаимодействия субъектов

Информационная система также должна содержать подсистему кадрового учета и начисления ЗП.

Начисления заработной платы бухгалтерией основывается на сборе данных табелей учета рабочего времени.

После получения всех необходимых табелей учета рабочего времени, бухгалтерия осуществляет расчет заработной платы и соответствующих отчислений для каждого работника.

После расчета составляется платежная ведомость, в которой указывается:

-    номер платежной ведомости;

-       ответственные лица;

-       список работников, для которых начислена заработная плата.

Причем по каждому работнику имеются следующие данные: ФИО, получаемая на руки сумма, место для росписи. Данная платежная ведомость, после заверения главным врачом и главным бухгалтером, передается кассиру, который в соответствии с указанными данными выдает наличные деньги.

Схема движения информации при начислении заработной платы показана в соответствии с рисунком 1.3.

Рисунок 1.3 Схема движения информации при начислении заработной платы

Данная схема отражает все этапы процесса начисления заработной платы в любой организации.

Создание подсистемы по начислению заработной платы способно кардинально повлиять на оптимизацию рабочих процессов. Особенно это важно, когда время и информация, особенно ее достоверность и своевременность, так высоко ценятся сегодня.

Отсутствие информационного инструмента существенно снижает эффективность работы.

Перечень документов, на основании которых ведется разработка проекта:

-    Трудовой Кодекс РК;

-       Устав предприятия.

Назначение разрабатываемой ИС заключается в автоматизации процесса начисления заработной платы, операций работы с клиентами и предупреждения ошибок в расчётах.

1.6 Обзор программных решений автоматизации бухгалтерского учёта строительных организаций

С:Предприятие 8. Бухгалтерия строительной организации.

Удобный инструмент для ведения учета, разработанный специально для строительных организаций с учетом специфики отрасли. 1С:Предприятие 8. Бухгалтерия строительной организации предлагает не только оптимальную автоматизацию учетной политики, но и широкие возможности планирования и анализа. Что делает это ПО незаменимым, практически для всех структурных подразделений строительного предприятия.

"Бухгалтерия строительного предприятия" поддерживает:

–    пообъектный учет затрат;

–       учет движения материалов на объекты;

–       инвентаризацию материалов на строительных площадках и списание в производство;

–       раздельный учет собственных и субподрядных работ;

–       раздельное отражение выполнения СМР и реализации;

–       выписку путевых листов и списание ГСМ;

–       контроль над расходованием особо ценных материалов;

–       формирование и печать форм и отчетов КС-2 и КС-3, М-29, материальный отчет прораба;

–       учет услуг генподрядчика;

–       хранение плановых данных о сроках строительства и стоимости;

–       учет фактических данных о сроках строительства и стоимости;

–       возможность анализа расхождений между планом и фактом, анализ структуры затрат и финансового результата по объектам и группам объектов строительства;

–       механизм управленческих измерений и показателей для задания критериев группировки выполнения СМР.

С:Предприятие 8. Подрядчик строительства 3.0.

Программный продукт предназначен для автоматизации управления строительным производством, производственного планирования (составления календарных планов), ведения производственного учета, анализа хода выполнения строительно-монтажных работ.

С:Подрядчик строительства 4.0.

Решение для автоматизации финансового планирования, бюджетирования, бухгалтерского и налогового учета, управления движением денежных средств и анализа финансово-хозяйственной деятельности подрядной строительной организации.

"1С:Подрядчик строительства 4.0. Управление финансами" предназначен для автоматизации ведения бухгалтерского учета и задач финансовой службы предприятия со строительной спецификой учета.

С:Предприятие 8. Смета.

Программный продукт предназначен для автоматизации процесса составления сметной документации: проектных, исполнительных, ресурсных и сводных сметных расчетов, ведомостей списания ресурсов (М-29), накопительных ведомостей, и т.д. для всех субъектов строительства.

"1C:Предприятие 8. Смета" может использоваться:

–    проектными организациями;

–       инвесторами;

–       заказчиками строительства;

–       подрядчиками строительства;

–       отделами капитального строительства;

–       региональными центрами по ценообразованию в строительстве;

–       органами экспертизы.

С:Предприятие 8. Управление строительной организацией.

Программный продукт предназначен для комплексной автоматизации управления строительным производством, формирования календарных планов строительства, потребности в необходимых ресурсах, а также для ведения производственного учета и анализа хода выполнения строительно-монтажных работ.

C:Предприятие 8. Элит-строительство.

Программный продукт предназначен для автоматизации бухгалтерского и налогового учета малых и средних строительных организаций. Программа разработана на базе типовой конфигурации "1С: Бухгалтерия 8" и сохраняет весь функционал типовой конфигурации. Программа также содержит документы и отчеты для строительных организаций.

"1С-Рейтинг: Бухгалтерия строительной организации для Казахстана".

Конфигурация "1С-Рейтинг: Бухгалтерия строительной организации для Казахстана" предназначена для автоматизации оперативного, бухгалтерского и налогового учета строительно-монтажных работ по объектам строительства - их планирования, выполнения, взаиморасчетов с заказчиками и подрядчиками.

Конфигурация разработана на основе типового решения "Бухгалтерия для Казахстана" с сохранением всех функциональных возможностей типового программного продукта.

Прикладное решение может использоваться всеми участниками инвестиционно-строительной деятельности: заказчиками, инвесторами, генеральными подрядчиками и субподрядчиками.

Основные возможности прикладного решения:

–    планирование и учет строительно-монтажных работ:

–       формирование плановой стоимости строительно-монтажных работ, планирование обеспеченности материалами, трудовыми ресурсами и техникой;

–       учет выполнения строительно-монтажных работ в разрезе строительных проектов, объектов строительства;

–       учет исполнения строительно-монтажных работ, выполненных собственными силами или силами подрядных организаций;

–       формирование справки о стоимости строительных работ и затрат;

–       учет затрат организации на выполнение строительных работ в разрезе объектов строительства;

–       оплата труда и учет отработанного времени;

–       материальный учет;

–       ведение оперативного учета ТМЗ и ордерного склада;

–       учет спецодежды, инвентаря и оборудования;

–       оперативный учет движения материалов по строительным и производственным участкам;

–       учет хранения и списания материалов по объектам строительства;

–       контроль целевого использования материалов по объектам строительства.

–       учет механизации СМР;

–       учет финансирования, использования средств источников финансирования;

–       расчет себестоимости строительно-монтажных работ, в том числе с возможностью расчета себестоимости в разрезе подразделений, участвующих в их выполнении. Учет незавершенного производства строительно-монтажных работ.

Из всех представленных программных продуктов, только последнее решение адаптировано для Казахстана. Но оно не отвечает всем требованиям специфики ТОО "Петробайс". Поэтому было принято решение разработки информационной системы для ведения бухгалтерского решения на платформе 1С:Предприятие 8.2".

1.7 Функциональные возможности платформы "1С:Предприятие 8.2"


При выборе программного обеспечения для автоматизации конкретного предприятия специалист, отвечающий за автоматизацию, может выделить для себя четыре основных пути:

1)       покупка и внедрение полностью готового прикладного решения (в нашем случае этот вариант сразу отпадает из-за отсутствия такого решения на рынке программного обеспечения);

2)      покупка готового прикладного решения с возможностью адаптации его под особенности конкретной организации;

)        создание оригинального прикладного решения на основе специализированного средства разработки;

)        создание оригинального прикладного решения с помощью универсальных средств разработки [28].

Для решения проблем данного проекта используется третий вариант выбора - создание оригинального прикладного решения на основе специализированного средства разработки.

Программы семейства "1С:Предприятие" давно зарекомендовали себя как гибкий и мощный инструмент для автоматизации различных видов учета. Стараниями разработчиков они постоянно совершенствуются, чтобы оставаться всегда актуальными и помогать бухгалтерам в работе.

От других аналогичных решений "1С:Предприятие 8" отличается особенно тщательным подходом, применяемым при определении состава функциональных возможностей типовых решений. Взаимодействие с большим количеством пользователей позволяет компании 1С анализировать их опыт применения программ и исследовать меняющиеся потребности пользователей "1С:Предприятие 8". В результате такой работы в программах содержатся именно те функции, которые действительно необходимы для большей части компаний. Таким образом, методология учета и подходы к управлению деятельностью в типовых решениях полностью соответствуют российской специфике. При этом решения довольно компактны и просты в применении, программы обладают удобными возможностями для поддержки и развития [29].

"1С:Предприятие 8.2" представляет собой систему программ и включает в себя: технологическую платформу, созданные на ее основе прикладные решения различного масштаба и различной направленности, методологию создания прикладных решений, информационно-технологическую поддержку пользователей и разработчиков. Сама платформа не является программным продуктом для использования конечными пользователями, которые обычно работают с одним из многих прикладных решений (конфигураций), разработанных на данной платформе.

Такой подход позволяет автоматизировать различные виды деятельности, используя единую технологическую платформу [30].

"1С:Предприятие 8.2" включает 4 типовые конфигурации: "1С:Бухгалтерия 8.2", "Управление производственным предприятием", "Управление торговлей", "Зарплата и Управления персоналом".

Помимо этого, существуют различные локализированные прикладные решения, разрабатываемые фирмой 1С на платформе "1С:Предприятие 8.1" , обеспечивающие ведение учета, формирование первичных документов и отчетности в соответствии с требованиями национального законодательства. Функционирование системы 1С:Предприятие делится на два разделенных во времени процесса: настройку (конфигурирование) и непосредственную работу пользователя по ведению учета или выполнению различных расчетов.

Таким образом, всю работу с системой можно разделить на два этапа, которые могут произвольно чередоваться: конфигурирование; непосредственная работа пользователя с информационной базой [31].

На этапе конфигурирования системы 1С:Предприятие выполняется настройка различных режимов системы в соответствии с особенностями конкретного предприятия. При этом определяются структуры и свойства справочников и документов, описываются формы и алгоритмы построения отчетов, настраивается ведение учета. При конфигурировании системы разработчик конфигурации или администратор системы может также создать наборы прав доступа к данным, соответствующие пользователям разного уроним. Количество и структура наборов прав определяется конкретной конфигурацией системы. Для того чтобы интерфейс конкретной конфигурации системы полностью отражал настроенные структуры данных, в системе в рамках режима "Конфигуратор" предусмотрена возможность настройки меню, панелей инструментов, комбинаций клавиш.

Работа пользователя с информационной базой осуществляется при запуске системы в режиме "1С:Предприятие 8.2" и включает: ввод документов, заполнение справочников, формирование различных отчетов, выполнение различных регламентных расчетов и т.д. Пользователю предоставляется возможность ввода и обработки информации описанной в конфигурации структуры с использованием алгоритмов, созданных на этапе конфигурирования. Пояснение особенностей работы с конкретными режимами (документами, справочниками, отчетами), которые зависят от конфигурации, могут содержаться в описании самой конфигурации. В этом случае их можно получить, обратившись к режиму пользовательского описания [32].

"1С:Бухгалтерия 8.2" - универсальная программа массового назначения для автоматизации бухгалтерского и налогового учета, включая подготовку обязательной (регламентированной) отчетности. Это готовое решение для ведения учета в организациях, осуществляющих любые виды коммерческой деятельности: оптовую и розничную торговлю, комиссионную торговлю (в том числе субкомиссию), оказание услуг, производство и т.д. В "1С:Бухгалтерии 8.2" заложена возможность совместного использования с прикладными решениями "Управление торговлей" и "Зарплата и Управление Персоналом", также созданными на платформе "1С:Предприятие 8.1[33].

2. Проектирование и разработка информационной системы ведения бухгалтерского учёта для ТОО "Петробайс"


2.1    Общие сведения о разрабатываемой системе


Полное наименование разрабатываемого проекта: "Информационная система ведения бухгалтерского учета ТОО "Петробайс".

Краткое наименование: ИС "Учет Петробайс"

Перечень исходных материалов, использованных при разработке:

1    Бухгалтерский учет. Экспресс-курс. - Инфра-М, 2008 - 250с.;

2    Назарова В.Л. Бухгалтерский учет, 2009. - 125с.;

3       Назарова В.А. Бухгалтерский учет хозяйственных субъектов. - Алматы, 2003. - 450с.;

         Макальская М. Л., Денисов А. Ю. "Самоучитель по бухгалтерскому учету" - АО "ДИС", 2006. - 230с.;

         Радченко М.Г. - Практическое пособие разработчика "1С:Предприятия 8.1", 2009. - 250с.;

         Радченко М.Г. "1С: Предприятие 8.1". Практическое пособие разработчика. Примеры и типовые приемы. - Питер, 2009. - 354с.;

7    "1С:Бухгалтерия 8 для Казахстана". - Фирма "1С", 2009. - 250с.;

Наименование программы 1С и ее условное обозначение, принятой для проведения привязки к объекту - "1С:Предприятие 8.2 для Казахстана".

Место проведения работ по привязке разрабатываемого продукта - предприятие ТОО "Петробайс".

2.2    Назначение, цель и область применения информационной системы


Цель - обеспечение качественной и быстрой работы бухгалтера. Задачи - представление максимально полной информации о хозяйственной деятельности предприятия, реализация проводок документов, вывод результатов проводок с помощью различных отчетов, с предоставлением полной информации необходимой бухгалтеру.

Программный продукт предназначен для работы с большим объемом информации. База данных содержит:

-    документы;

-       данные о закупках;

-       данные о заказах клиентов;

-       данные о запасах;

-       данные по результатам документации (отчеты).

Программный продукт представляет конфигурацию 1С для управления хозяйственной деятельностью предприятия. Разработанный продукт имеет определенное функциональное назначение. Он ориентирован на реализацию регламентированного состава учетных задач с фиксированными алгоритмами решения. Программный продукт ориентирован на работу в реальном времени. Поэтому все, кто пользуется ею, в любой момент могут получать актуальную информацию практически по всем направлениям, связанным с учетной деятельностью предприятия.

2.3    Требования к системе


Хорошие бухгалтерские системы вне зависимости от их масштаба, программно - аппаратной платформы и стоимости должны обеспечивать качественное ведение учета, быть надежными и удобными в эксплуатации.

В функциональном аспекте бухгалтерские системы должны, по крайней мере, безошибочно производить арифметические расчеты; обеспечивать подготовку, заполнение, проверку и распечатку первичных и отчетных документов произвольной формы; осуществлять безошибочный перенос данных из одной печатной формы в другую; производить накопление итогов и исчисление процентов произвольной степени сложности; обеспечивать обращение к данным и отчетам за прошлые периоды (вести архив).

Для того чтобы обеспечить указанные возможности, система должна иметь единую базу данных по текущему состоянию бухгалтерского учета на предприятии и архивным материалам, любые сведения из которой могут быть легко получены по запросу пользователя. В зависимости от особенностей учета на предприятии базы данных могут иметь раз личную структуру, но в обязательном порядке должны соответствовать структуре принятого плана счетов, задающего основные параметры настройки системы на конкретную учетную деятельность. Модули системы, обеспечивающие проведение расчетов, суммирование итогов и начисление процентов, должны использовать расчетные нормативы, которые приняты в текущее время.

Надежность системы в компьютерном плане означает защищенность ее от случайных сбоев и в некоторых случаях от умышленной порчи данных. Как известно, современные персональные компьютеры являются достаточно открытыми, поэтому нельзя достоверно гарантировать защиту чисто на физическом уровне. Важно, чтобы после сбоя разрушенную базу данных можно было легко восстановить, а работу системы возобновить в кратчайшие сроки. Хорошие бухгалтерские системы отвечают этим требованиям.

Не менее важно, чтобы фирма - разработчик бухгалтерской программы имела значительный опыт работы и солидную репутацию.

2.4    Требования к составу и параметрам технических средств


Количество пользователей ИС определяется текущими потребностями ТОО "Петробайс". Текущий контроль технического состояния оборудования ИС следует возложить на отдел ИТ.

Пользователи ИС должны иметь базовые навыки работы с операционными системами Microsoft (любая из версий: Microsoft Windows 95, 98, ME, NT 4.0, 2000, XP), офисным программным обеспечением Microsoft Office (Office2003, Office2007, Office2010).

Техническое обслуживание и администрирование оборудования ИС должно выполняться специалистами, имеющими соответствующую квалификацию и навыки выполнения работ.

Для функционирования приложения необходимо программное обеспечение - "1С:Предприятие 8.2 для Казахстана". Для работы с 1С:Предприятием 8 рекомендуемая конфигурация компьютера, приведенная в "Руководстве по установке и запуску", имеет следующие характеристики:

.        компьютер конечного пользователя:

–    операционную систему: Microsoft Windows 98/Me, Microsoft Windows 2000/XP/Server 2003/Vista/7 (рекомендуется Microsoft Windows XP);

–       процессор Intel Pentium II 400 МГц и выше (рекомендуется Intel Pentium III 866 МГц);

–       оперативную память 128 Мбайт и выше (рекомендуется 256 Мбайт);

–       жесткий диск (при установке используется около 220 Мбайт);

–       устройство чтения компакт дисков;

–       USB-порт;

–       SVGA дисплей [10];

2.   компьютер, используемый для разработки конфигураций:

–    операционную систему: Microsoft Windows 2000/XP/Server 2003/Vista/7(рекомендуется Microsoft Windows XP);

–       процессор Intel Pentium III 866 МГц и выше (рекомендуется Intel Pentium IV/Celeron 1800 МГц);

–       оперативную память 512 Мбайт и выше (рекомендуется 1024 Мбайт);

–       жесткий диск (при установке используется около 220 Мбайт);

–       устройство чтения компакт дисков;

–       SVGA дисплей [11].

Данные рекомендации составлены на основании проведенных испытаний 1C:Предприятия 8.

Все программное обеспечение должно быть лицензионным.

2.5    Требования к пользователям системы и их функциональные возможности


В системе существуют три пользователя: "Администратор", "Директор" и "Бухгалтер". Каждый из этих пользователей обладает своими функциональными возможностями.

Для каждого пользователя в системе есть свои права и свой интерфейс, предоставляющий соответствующие возможности пользователю данной группы. Переход пользователя из одной группы в другую не должен представлять трудностей, а выполняется всего лишь изменением пользовательской роли в системе. Однако система построена таким образом, что каждая группа пользователей четко обособлена от других спецификой своих возможностей.

Для начала составим таблицу, содержащую перечень функциональных возможностей пользователей системы, в соответствии с таблицей 2.1.

Таблица 2.1 Функциональные возможности пользовательских групп

ПОЛЬЗОВАТЕЛЬ

ВОЗМОЖНОСТИ

Директор, Бухгалтер.

Представляет собой пользователя с ограниченными правами. 1) Закупка-продажа зерна или другой продукции: оформляется документ по покупке товара на данную сумму. 2) Отчетность по всем операциям: Создаются отчеты по всем операция.

 Администратор

Представляет собой пользователя с полными правами.


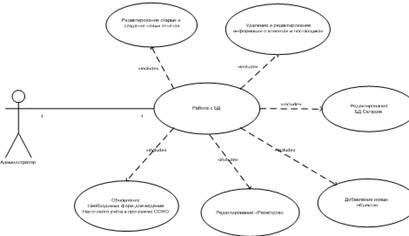
Диаграмма требования к пользователю "Администратор" и их возможностям представлена в соответствии с рисунками 2.1.

В данной диаграмме описывается структура и функциональное назначение системы в режиме пользователя "Администратор".

"Администратор" имеет права доступа к общей базе данных, где хранится вся информация занесенная главным бухгалтером, а именно "Отчеты", "Справочники" (информация о клиентах и поставщиках), "Документы" (расходные и приходные накладные), "Регистры".

"Администратор" может вносить необходимые корректировки, по требованию бухгалтера.

"Удаление и редактирование информации о клиентах и поставщиках" позволяет редактировать данные о клиентах и поставщиках, их контактную информацию, в случае неких изменений.

"Редактирование БД складов" дает право ввести изменение о состоянии, удаление и создание.

"Добавление новых объектов" - эта функция служит для создания новых объектов.

"Редактирование "Регистров" позволяет внести изменения в регистры.

Рисунок 2.1 Требования к пользователю "Администратор"

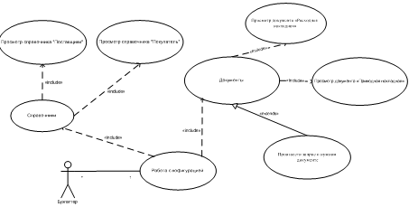
Диаграмма требования к пользователю "Бухгалтер" и их возможностям представлена в соответствии с рисунками 2.2.

Рисунок 2.2 Требования к пользователю "Бухгалтер"

В данной диаграмме описывается структура и функциональное назначение системы в режиме пользователя "Бухгалтер".

"Бухгалтер" имеет права ввода информации в общую базу данных, где хранится вся информация, внесенная им, а именно "Справочники" (информация о клиентах и поставщиках), "Документы" (расходные и приходные накладные). Так же "Бухгалтер" выводит необходимые отчеты.

2.6 Требования к компонентам системы

Необходимые компоненты для проекта можно представить в виде диаграммы компонентов в соответствии рисунком 2.3.

Рисунок 2.3 Диаграмма компонентов

Диаграмма компонентов (Component diagram) показывает набор компонентов и отношения между ними. Графически диаграмма компонентов представляется в виде графа с ребрами и вершинами [26].

2.7 Требования к структуре программного обеспечения


Исходя из требований, определенных в техническом задании, программа имеет следующую структуру в соответствии с рисунком 2.4:

1)   интерфейс, который объединяет все части программы;

2)      глобальный модуль, содержащий процедуры и функции, к которым нужен доступ из различных компонент;

)        справочники, хранящие всю необходимую для работы информацию;

)        документы, предназначенные для хранения основной информации о всех событиях, происходящих на предприятии, и, разумеется, имеющих смысл с точки зрения экономики;

)        журналы документов, предназначенные для просмотра документов;

)        отчеты, необходимые для получения разнообразной аналитической информации;

)        обработки, предназначенные для процедур произвольной обработки данных.

Каждая из этих групп предназначена для хранения и обработки определенного ряда информации, и только все они в целом создают единую информационную базу, обеспечивающую целостную обработку информации и получение необходимых результатов.

Рисунок 2.4 Структура конфигурации

Описываемая система ведения бухгалтерского учёта предприятия представляет конфигурацию, созданную с помощью базовых возможностей системы "1С:Предприятие 8.2".

2.8 Разработка пользовательского интерфейса


Пользовательский интерфейс часто понимают только как внешний вид программы. Однако на деле пользователь воспринимает через него всю программу в целом, а значит, такое понимание является слишком узким. В действительности ПИ объединяет в себе все элементы и компоненты программы, которые способны оказывать влияние на взаимодействие пользователя с программным обеспечением (ПО), это не только экран, который видит пользователь [20]. К этим элементам относятся:

-    набор задач пользователя, которые он решает при помощи системы;

-       элементы управления системой;

-       навигация между блоками системы;

-       визуальный (и не только) дизайн экранов программы;

-       средства отображения информации, отображаемая информация и форматы;

-       устройства и технологии ввода данных;

-       диалоги, взаимодействие и транзакции между пользователем и компьютером;

-       обратная связь с пользователем;

-       поддержка принятия решений в конкретной предметной области;

-       порядок использования программы и документация на нее.

Для того, чтобы ПИ был качественным (эффективным), он должен обладать следующими свойствами:

1)   Естественность интерфейса, т.е. его способность выдавать сообщения и результаты, которые не требуют дополнительных пояснений.

2)      Согласованность интерфейса, т.е. его способность предоставлять пользователям возможность переносить имеющиеся знания на новые задания, осваивать новые аспекты быстрее.

)        Дружественность интерфейса, т.е. его способность предотвращать ситуации, которые, вероятно, закончатся ошибками, вследствие неправильного ввода команды или данных пользователем. [21].

)        Гибкость (адаптивность) интерфейса, т.е. его способность учитывать уровень подготовки и производительность труда пользователя.

Описание подсистем конфигурации

Концепция пользовательского интерфейса системы "1С:Предприятие 8" ориентируется на идею обеспечения комфортной эффективной работы и, безусловно, учитывает самые современные тенденции.

Целью проекта является разработка информационной системы ведения бухгалтерского учёта ТОО "Петробайс".

Запуск информационной системы в режиме "1С:Предприятие 8.2" начинается с открытия главного окна программы, который представлен в соответствии с рисунком 2.5.

Рисунок 2.5 Главное окно конфигурации "Учёт ТОО "Петробайс"

В связи со спецификой деятельности предприятия ТОО "Петробайс" были разработаны три подсистемы:

– "Кадровый учёт и начисления ЗП";

–       "Оказание услуг";

–       "Складской учёт".

Каждая подсистема организует определённую область учёта и содержит набор справочников, документов и отчётов в соответствии с рисунками в Приложении Б.

Структуры для организации хранения данных

На первом этапе были сформированы необходимые перечисления, справочники и регистры с учетом специфики предприятия. Этот этап очень важен, т.к. все документы и движения, осуществляемые в дальнейшем, будут напрямую зависеть от структуры базы.

Перечисление - средство работы с элементами данных, список возможных значений которых жестко задан в конфигурации. В отличие от справочника, списки значений в перечислении задаются исключительно в процессе их создания в конфигураторе и при выполнении задачи не могут быть изменены [36].

В рамках дипломного проекта были созданы перечисления в соответствии с рисунком 2.6:

Рисунок 2.6 Список, созданных объектов типа "Перечисление"

Справочники - это прикладные объекты конфигурации. Они позволяют хранить в информационной базе данные, имеющие одинаковую структуру и списочный характер. При помощи справочников организуется ввод стандартной информации в документы, а также ее просмотр и, если необходимо, корректировка. В большинстве своем справочники являются электронными аналогами каталогов. Каждая карточка - это строка справочника, а сведения, заносимые в карточку, являются реквизитами справочника. Для того чтобы пользователь мог просматривать и изменять данные, содержащиеся в справочнике, система поддерживает несколько форм представления справочника. Система может автоматически генерировать все нужные формы справочника. Наряду с этим разработчик имеет возможность создать собственные формы, которые система будет использовать вместо форм по умолчанию [37].

Перечень доступных пользователю справочников определен для данной конфигурации, однако пользователь может редактировать существующие справочники, добавляя и убирая из них информацию. Набор справочников для дипломного проекта представлен в соответствии с рисунком 2.7.

Рисунок 2.7.Список справочников

Справочники "Склады", "Должности" являются дополнительными подчиненными и независимыми справочниками-классификаторами. Содержат реквизиты: код и наименование.

Справочник "Должности" выглядит в соответствии с рисунком 2.8.

Рисунок 2.8. Справочник "Должности"

Справочники "Склады" содержит информацию об имеющихся складах, их ответственных и выглядит в соответствии с рисунком 2.9.

Рисунок 2.9. Справочник "Склады"

Справочник "Организация" хранит общую информацию об организации и выглядит в соответствии с рисунком 2.10.

Рисунок 2.10. Справочник "Организация"

Справочник "Сотрудники" содержит информацию о работниках предприятия в соответствии с рисунком 2.11.

Рисунок 2.11. Справочник "Сотрудники"

В форме редактирования элемента Справочника "Сотрудники" существует 2 закладки - "Общие данные" и "Контактная информация". Однако при перемещении пользователя по закладкам верхняя часть формы Справочника, в которой заданы наименование контрагента, код, должность и начало работы, остается неизменной и не принадлежит ни одной из существующих закладок в соответствии с рисунком 2.12.

Рисунок 2.12. Форма элемента справочника "Сотрудники"

Кроме информации, указанной на форме с основной вкладкой, на других двух вкладках имеется реквизиты: телефон; улица; дом; квартира; email.

Справочник "Договора с сотрудниками" - для хранения электронных форм договоров о приёме на работу с сотрудниками в соответствии с рисунком 2.13.

Рисунок 2.13. Форма элемента справочника "Договора с сотрудниками"

Справочник "Подразделения" предназначен для хранения информации об отделах предприятия и имеет два реквизита: "Код" и "Наименование".

Справочник "Тарифная сетка" предназначен для хранения информации о ставках заработной платы в соответствии с занимаемой должностью.

Справочник "Штатное расписание" предназначен для хранения штатного расписания предприятия ТОО "Петробайс".

Справочник "График работы" предназначен для хранения основного и сменного графиков работы сотрудников для начисления заработной платы.

Справочник "Пенсионные фонды" - для хранения информации о банках, через которые будут перечислятся пенсионные и социальные отчисления. Сравочник имеет такие реквизиты как: "Код", "Наименование", "ИНН", "Адрес", "Телефон".

Справочник "Контрагенты" служит для учета взаиморасчетов и для оформления документов с контрагентами, в нем накапливается информация о них. В понятие Контрагент включаются поставщики и покупатели, организации и частные лица. Информация об одном контрагенте представлена в соответствии с рисунком 2.14. Представление контрагента возможно редактировать и изменять.

Рисунок 2.14. Форма элемента справочника "Контрагенты"

Справочник "Номенклатура" служит для накапливания информации обо всех ТМЦ, которые реализует предприятие. В программе в соответствии с рисунком 2.15 возможно самому организовать любую необходимую структуру справочника номенклатуры из групп и подгрупп. Справочник реализован многоуровневым.

Рисунок 2.15. Форма элемента справочника "Номенклатура"

Справочник "Дни рождения сотрудников" предназначен для напоминания о днях рождениях сотрудников предприятия.

Средства, отражающие движение товаров

Документы - это прикладные объекты конфигурации. При помощи документов организуется ввод в систему информации о совершаемых хозяйственных операциях, а также ее просмотр и, если необходимо, корректировка. У любого вида документа существует два обязательных реквизита, которые создаются автоматически - дата и номер документа. Другие реквизиты документа определяются в конфигураторе конкретно для каждого создаваемого вида документа. В документах выделяются две основные структурные части: шапка документа и многострочная табличная часть, поэтому реквизиты документа можно подразделить на "Реквизиты шапки" и "Реквизиты табличной части".

В рамках дипломного проекта были созданы документы в соответствии с рисунком 2.16:

Рисунок 2.16.Список документов

Как правило, в шапке содержатся реквизиты, которые являются общими для всего документа. Реквизиты шапки принадлежат всему документу в целом и принимают только одно значение. Реквизиты табличной части принадлежат строке документа, то есть каждая строка содержит свои собственные значения этих реквизитов [38].

В рамках дипломного проекта были созданы три подсистемы, отвечающие за отдельную область бухгалтерского учета в ТОО "Петробайс", которые включают себя документы, предназначенные для ведения учёта.

Для подсистемы "Кадровый учёт и начисления заработной платы" были разработаны следующие документы:

-    Документ "Прием на Работу в Организацию" позволяет посмотреть и внести новые данные о приеме работника в Организацию. Документ содержит в себе реквизиты: "Организация" и "Вид Занятости, а также 2 табличной части: "Работники" и "Начисления", что представлено в соответсвии с рисунком 2.21.

Рисунок 2.21.Форма документа "Возврат товаров поставщику"

-    Документ "Приказ" включает в себя такие реквизиты, как: "Дату", "ФИО" "Дату Приема", "Дату Увольнения", "Табельный Номер", "Должность", что представлено в соответствии с рисунком 2.22.

Рисунок 2.22.Форма документа "Приказ"

-    Документ "Увольнение из организации" предназначен для отражения операции увольнения сотрудника из организации в соответствии с рисунком 2.23;

Рисунок 2.23.Форма документа "Увольнение из организации"

Документ "Командировки Сотрудников Организации" содержит в себе реквизиты: "Дата" и "Организация", а также 3 табличной части: "Место Назначения", "Основание Командировки" (Приказ) и "Сотрудники", что представлено в соответствии с рисунком 2.24.

Рисунок 2.24.Форма документа "Командировки сотрудников организации"

-    Документ "Работа в праздничные дни" предназначен для фиксирования дней сотрудников в праздничные дни для расчёта заработной платы в соответствии с рисунком 2.25;

Рисунок 2.25.Форма документа "Работа в праздничные и выходные дни"

-    Документ "Количество дежурств сотрудников" предназначен для подсчёта дежурств сотрудников за месяц в соответствии с рисунком 2.26;

Рисунок 2.26.Форма документа "Количество дежурств сотрудников"

-    Документ "Анализ времени отработанного времени" предназначен для подсчёта отработанных дней за месяц аналогично документу "Количество дежурств сотрудников";

-       Документ "Оплата сверхурочных часов" предназначен для оплаты сверхурочных дней аналогично документу "Работа в праздничные и выходные дни";

-       Документ "Начисление зарплаты работникам организации" предназначен для оначисления заработной платы за месяц сотрудникам организации в соответствии с рисунком 2.27;

Рисунок 2.27.Форма документа "Начисление зарплаты работникам организации"

Для начисления заработной платы были применены процедуры расчета зарплаты, пенсионных отчислений, надбавок и итого к выдаче.

-   
Документ "Социальные перечисления" предназначен для отчисления социальных отчислений в соответствии с рисунком 2.28.

Рисунок 2.28.Форма документа "СОперечисления"

Для подсистемы "Оказание услуг" были разработаны следующие документы:

-    Документ "Оказание услуги" предназначен для отражения хозяйственной операции оказание услуг клиентам в соответствии с рисунком 2.29;

Рисунок 2.29.Форма документа "Оказание услуги"

В данном документе использованы процедуры для расчета суммы за оказание услуги в соответствии с Приложением Г.

-    Документы "Возврат товаров от покупателя" и "Возврат товаров поставщику" заполняются в случае повторного движения товара в соответствии с рисунками 2.30 и 2.31.

В данных документах используются процедуры расчета суммы по товару и итоговой по документу.

Рисунок 2.30. Форма документа "Возврат товаров от покупателя"

Рисунок 2.31.Форма документа "Возврат товаров поставщику"

Для подсистемы "Складской учет" были разработаны следующие документы:

-    Документы "Оприходование товаров", "Перемещение товаров", "Списание товаров" отражают движение ТМЦ в пределах складов предприятия в соответствии с рисунками 2.32 и 2.33.

Рисунок 2.32.Форма документа "Оприходование товаров"

Рисунок 2.33.Форма документа "Перемещение товаров"

-    Документ "Списание товаров" позволяет отразить операцию по оплате за товары поставщику в соответствии с рисунком 2.34;

Рисунок 2.34.Форма документа "Списание товаров"

-    Документ "Оплата поставщику" позволяет отразить операцию по оплате за товары поставщику в соответствии с рисунком 2.35;

Рисунок 2.35.Форма документа "Оплата поставщику"

В данном документе используется процедуры расчета суммы с НДС и без НДС.

Средства накопления информации

Регистры являются внутренним инструментом конфигурации, к которым нет непосредственного доступа через интерфейс пользователя. Информация о результатах хозяйственных операций, которая появляется при оформлении документов, накапливается в регистрах при "проведении" документов, а отображение информации, содержащейся в регистрах, осуществляется при помощи формирования отчетов. Информация из регистров используется для анализа хозяйственной деятельности за прошедший период. При создании регистра определяется, как будет обрабатываться, группироваться и сохраняться сводная информация.

Регистры могут быть двух видов: оборотные регистры и регистры остатков.

Регистр остатков - это объект, предназначенный для ведения остатков "ресурсов" на момент времени с привязкой к некоторому набору "измерений".

Оборотный регистр - это объект, предназначенный для подсчета оборота "ресурсов" за заданный интервал времени с привязкой к некоторому набору "измерений".

Регистры накопления - это прикладные объекты конфигурации. Они составляют основу механизма учета движения средств (финансов, товаров, материалов и т.д.), который позволяет автоматизировать такие направления, как складской учет, взаиморасчеты, планирование [39].

На этапе конфигурирования создаются регистры сведений и накопления в соответствии с рисунком 2.36.

Рисунок 2.36. Список регистров

Регистры накопления:

-    "Начисление заработной платы" выполнен в соответствии с документом "Начисление Зарплаты Работникам Организации" и включает в себя: ФИО Сорудника, Вид Расчета, Месяц Начисления, Тариф, Дней Отработано, Результат, Налоги, Надбавка, Итого к выдаче;

-       "Работа в праздничные и выходные дни" выполнен на основании документа "Работа в праздничные и выходные дни" и включает в себя: Организацию, Месяц начисления; Физическое лицо, Начисления, Дата выхода, Тариф за час, Отработано часов, Часовая тарифная ставка;

-       "Оплата сверхурочных часов" аналогично предыдущему выполнен на основании документа "Оплата сверхурочных часов" и включает в себя: Организацию, Месяц начисления; Физическое лицо, Начисления, Дата выхода, Тариф за час, Отработано часов, Часовая тарифная ставка;

-       "Анализ дежурств за месяц" выполнен в соответствии с документом "Анализ дежурств за месяц" и включает в себя: Организацию, Месяц; Сотрудник, Количество дежурств;

-       "Анализ времени отработанного сверхурочно" в соответствии с документом "Анализ времени отработанного сверхурочно" и включает в себя: Организацию, Месяц; Сотрудник, Количество часов;

-       "На складе" - для накопления информация о том, сколько и каких товаров есть на складах с измерениями "Товар" и "Склад" и с одним ресурсом "Количество".

-       "Возвраты" - будет хранить информацию о возвращённом товаре, содержит одно измерения Товар и три ресурса Количество, Цена и Сумма;

-       "Услуги" - будет хранить информацию об оказанных услугах, содержит одно измерение Услуга и три ресурса Количество, Цена, Сумма.

Регистры сведений:

-    "Работники орагизации" выполнен на основании справочника "Сотрудники" и содержит в себе ФИО, паспортные данные, должность и дату приема в организацию;

-       "Перемещение товаров" - будет хранить информацию о движении товара, при помощи трёх измерений Товар, Отправитель и Получатель, и одного ресурса Количество;

-       "Списание товаров" - будет хранить информацию о списанном товаре, содержит три измерения Товар, Склад, Ответственный и один ресурс Количество.

Остальные регистры имеют аналогичную форму.

Средства получения выходной информации

Отчеты - это прикладные объекты конфигурации. Они предназначены для обработки накопленной информации и получения сводных данных в удобном для просмотра и анализа виде. Конфигуратор позволяет формировать набор различных отчетов, достаточных для удовлетворения потребности пользователей системы в достоверной и подробной выходной информации.

Отчеты используют для обобщения и анализа информации, для планирования производственно-хозяйственной деятельности предприятия. Система автоматически реализует специальный механизм работы с бухгалтерскими итогами. Данный механизм обеспечивает хранение, динамический пересчет бухгалтерских итогов и их извлечение средствами встроенного языка. Хранение итогов поддерживается системой с детализацией до месяца. Кроме того, хранятся не все возможные итоги, а те, обращение к которым выполняется наиболее часто - это остатки и обороты по счетам.

Процесс получения отчетов с использованием запросов можно условно разделить на две фазы: сначала формируется запрос, затем полученные данные выводятся в таблицу [40].

Отчеты предназначены для показа детальной и сводной информации, выбранной из базы данных.

На этапе конфигурирования создаются отчёты в соответствии с рисунком 2.38.

Рисунок 2.38. Список отчётов

Отчет "Товары" показывает текущие остатки товаров на каждом складе в соответствии с рисунком 2.39.

Рисунок 2.31. Форма отчета "Товары"

Технологическая платформа "1С:Предприятие 8" поддерживает ряд специальных элементов управления, предназначенных для отображения данных в виде диаграмм различного вида. Эти элементы управления могут использоваться в табличных документах или непосредственно в формах (например, в форме отчета).

Элементы управления, предназначенные для формирования диаграмм, являются интерактивными и поддерживают механизм расшифровок. Щелкая мышью на нужном показателе диаграммы, пользователь может получить детальную информацию или даже сформировать новый отчет.

Отчет "Услуги", будет брать данные из регистра "Продажи" и показывать их в виде сводной таблицы.

Заключение


Исследование данного предприятия позволило выявить возникшую проблему, такую как неавтоматизированный бухгалтерский учет организации. Данная проблема заключается в том, что бухгалтер из-за дня в день обрабатывает большое количество различной информации, практически не используя для этого возможности персонального компьютера. На что затрачивается достаточно большое количество рабочего и нерабочего времени.

Бухгалтерский учет в строительстве имеет ряд специфических черт, вызванных особенностями организации и экономики строительного производства.

Бухгалтерский учет в строительстве должен учитывать особенности строительной продукции: территориальную обособленность объектов строительства, во многом индивидуальный, даже при серийном строительстве, характер строительного производства, длительность проектирования и строительства объекта, многообразие видов строительно-монтажных работ при строительстве каждого объекта, зависимость сроков и качества строительства от месторасположения объекта, природных условий и даже времени года.

Решая вопрос компьютеризации на малом предприятии, необходимо учитывать ряд факторов, связанных со спецификой финансово-хозяйственной деятельности конкретного предприятия, его экономическими возможностями, а также уровнем подготовки персонала. Подбор оптимальной конфигурации технических средств и программного обеспечения является серьезной проблемой, с которой сталкивается малое предприятие. Это связано с тем, что среди сотрудников малого предприятия редко встречаются специалисты, разбирающиеся в вопросах компьютеризации бухгалтерского учета.

.В ходе прохождения производственной практики были рассмотрены теоретические основы ведения бухгалтерского учёта, классификация и принципы проектирования информационных систем.

Цель данной производственной практики достигнута.

Итогом производственной практики является спроектированная и разработанная информационная система ведения бухгалтерского учета для ТОО "Петробайс".

Список используемых источников


1         Отинова И.В., Копнова О.Л., Касимов И.Р. Методические указания "Оформление письменных работ студентами бакалавриата для специальностей 5В070300 "Информационные системы" и 5В011100 "Информатика". - Петропавловск: СКГУ им. М. Козыбаева, 2014. - 100 с.

2       Астапенко Н.В. Методические указания для прохождения производственной практики для специальности 5В070300 "Информационные системы". - Петропавловск: СКГУ им. М. Козыбаева, 2013. - 60 с.

         Сейдахметова Ф.С. Современный бухгалтерский учет. Учебное пособие - Экономика, 2006. - 358с.;

         Луговой В.А. Учет операций по оплате труда. -Москва, 2005. -378с.

         Кондраков Н.П. Бухгалтерский учет - Санкт-Петербург, 2009. -411с.;

         Стандарты бухгалтерского учета. Методические рекомендации - Паритет, 2007. - 76с.;

         Попова Л.А. Бухгалтерский учет на предприятии - Караганда, 2005 - 257с.;

         Кондраков Н.П. Бухгалтерский учет: Учебное пособие.-М.: ИНФРА-М, 2007.

         Коламен В.В. Автоматизация ОААР.-М.: Дело, 2009.

         Пошерстник Н.В. "Бухгалтер и его автоматизированное место"; М.: 2008 г.

         Бреславцева Н.А., Медведева О.В., Нор-Аревян Г.Г. Бухгалтерское дело: Учебное пособие. - М.: Приор-издат, 2010.

         Бычкова С.М., Ивахненков С.В. Информационные технологии в бухгалтерском учете и аудите: учебное пособие. - М.: ТК Велби, Изд-во Проспект, 2009.

         Основы бухгалтерского учета (конспект лекций). - М.: Издательство ПРИОР, 2010.

         Лойко В.И. Информационные системы и технологии в экономике: Учебник - 2-е изд., доп. и перераб./ Т.П. Барановская, М.И. Семенов, А.И.Турбидлин, В.И. Лойко.-М.: Финансы и статистика, 2005. - 416с.

         Патрушина С.М. Информационные системы в бухгалтерском учете: Учебное пособие. - М.: ИКЦ "МарТ", 2003.

         Титоренко Г.А. Автоматизированные информационные технологии в экономике. 2-е изд., перераб. и доп. - М.: Юнити-Дана, 2008. - 463 с.

         Гончаров В. И. Технология и инструменты эффективного управления предприятием. - Мн.: НИУ, 2000. - 160 с.;

         Баронов, В.В. Автоматизация управления предприятием / В.В. Баронов - М.: ИНФРА-М, 2000.- 239 с.;

         Голенищев Э.П., Клименко И.В. Информационное обеспечение систем управления, 2010 г.;

         Гудман С., Введение в разработку и анализ алгоритмов - М.: Мир, 1981г.;

         Исаев Г.Н. Информационные системы в экономике: Учебник. 3-е изд., стер., 2010г.;

         Ивасенко А. Г., Гридасов А. Ю., Павленко В. А. Информационные технологии в экономике и управлении. 4-е изд., стер, 2010 г.;

         Маклаков С.В. Создание информационных систем с AllFusion Modeling Suite. - М.: Диалог-МИФИ, 2008 г. - 432 с.;

         Орлов С. К. Технологии разработки программного обеспечения - Санкт-Петербург, 2002 г.;

         Рудаков А. В. Технология разработки программных продуктов - Москва, 2005г.;

         Семакин И. Г., Шестаков А. П. Основы программирования - Москва, 2001г.;

         Калачанов В.Д. Экономическая эффективность внедрения информационных технологий - М.: Финансы и статистика 2006. - 180с.;

         Смирнова Г.Н., Сорокин А.А., Тельнов Ю.Ф. Проектирование информационных экономических систем - М.: Финансы и статистика, 2001г.;

         Трайнер В.А., Матвеев Г.Н. Интегрированные информационные коммуникационные технологии и системы в управленческой деятельности. - М.: 2001. - 532 с.;

         Хаббард Дж. Автоматизированное проектирование баз данных. - М: Мир, 2004. - 294 с.;

         Дмитриев А.Н. Руководство по оценке экономической эффективности инвестиций, - АВОК Пресс, 2005. - 122с.;

         "Информационные технологии бухгалтерского учета" О.П. Ильина СПб: Питер.2010 г.

         "Информационные системы в экономике": Учебник В.В. Дика Москва Финансы и статистика. 2008 г.

         Документация по программым средствам: 1С: Предприятие

         "Современные методы и средства проектирования информационных систем" А.М. Вендров Москва: Финансы и статистика 2008 г.

         Николаева Т.П. Основы информационной экономики. Учеб. пособие. СПб.: ООО ЛЕКС СТАР, 2009

         Введение в информационный бизнес: Учеб. пособие / О.В. Голосов, С.А. Орхименко, А.В. Хорошилов и др.; Под ред. В.П. Тихомирова, А.В. Хорошилова. М.: Финансы и статистика, 2007.

         Автоматизированные информационные технологии в экономике / под ред. Г.А. Титоренко. М.: Компьютер, ЮНИТИ, 2010.

         Информационные технологии в управлении / под ред. Ю.М. Черкасова. М.: ИНФРА-М, 2008.

         Киевский С.В. Самоучитель по работе с программой 1C бухгалтерия. М.: КомпьютерПресс, 2007.

Похожие работы на - Ведение бухгалтерского учёта для ТОО 'Петробайс'

 

Не нашли материал для своей работы?
Поможем написать уникальную работу
Без плагиата!
Без нейросетей!