Алгоритмы в начальной школе и методика обучения алгоритмам

  • Вид работы:
    Дипломная (ВКР)
  • Предмет:
    Педагогика
  • Язык:
    Русский
    ,
    Формат файла:
    MS Word
    1,64 Мб
  • Опубликовано:
    2015-05-22
Вы можете узнать стоимость помощи в написании студенческой работы.
Помощь в написании работы, которую точно примут!

Алгоритмы в начальной школе и методика обучения алгоритмам

СОДЕРЖАНИЕ

Введение

Глава 1. Теоретические основы алгоритмизации процесса обучения младших школьников

.1 Понятие алгоритма. Виды алгоритмов

.2 Алгоритмы в начальной школе на уроках математики

Выводы по главе 1

Глава 2. Использование алгоритмов в начальной школе

.1 Диагностика сформированности умения младших школьников работать с алгоритмами

.2 Система заданий для младших школьников с использованием алгоритмов

.3 Анализ результатов исследования уровня сформированности УУД у младших школьников в процессе алгоритмизации

Выводы по главе 2

Заключение

Список литературы

Приложение

ВВЕДЕНИЕ

младший школьник алгоритм

Мы даже не замечаем, как в повседневной жизни используем алгоритмы. Завести машину, приготовить еду - все это выполняется в определенной последовательности. Каждый из нас ежедневно использует сотни различных алгоритмов. Например, правила сложения, вычитания, деления, умножения чисел; грамматические правила правописания слов и предложений, а также различные инструкции и правила - все это алгоритмы. Из приведенных примеров ясно, что алгоритмы, алгоритмические процессы неотделимы от нас и являются составной частью нашей жизни. Почти все сферы жизнедеятельности человека связаны с алгоритмами.

Актуальность нашего исследования обусловлена тем, что в настоящее время возрастает роль творческой, активной, мыслящей личности педагога в условиях введения нового ФГОС НОО. Поэтому важнейшей задачей педагогической науки является совершенствование планирования процесса обучения в целом и повышение эффективности управления познавательной деятельностью учащихся.

Поиски оптимальных путей управления обучением вылились в создание новой системы учебной работы, названной программированным обучением, одной из составляющих которого является алгоритмизация.

В настоящее время наука и техника развиваются настолько быстро, что своевременное обобщение потока научной информации без применения кибернетических средств представляет значительную трудность.

Не менее сложным является сообщение учащимся знаний, так как их объем из года в год увеличивается, тогда как сроки и методы обучения остаются неизменными. В связи с этим все большее число преподавателей приходит к выводу о недостаточности традиционных способов обучения и необходимости их совершенствования на основе новейших достижений науки и техники.

В ряде научных работ Грабарь М.Н., Краснянской К.А, Завырыкина В.М., Житомирского В.Г., Ильиной Т.А., Тельновой Ж.Н. показаны возможности и необходимость повышения качества обучения младших школьников посредством формирования и развития их алгоритмической культуры и соответствующей подготовки учителей начальных классов. Однако в данных исследованиях недостаточно внимания уделяется развивающим возможностям алгоритмов и предписаний алгоритмического типа, не обоснованы дидактические условия, обеспечивающие повышение эффективности учебной деятельности учащихся начальных классов средствами ее алгоритмизации, отсутствует система алгоритмов и предписаний и технология ее реализации в обучении младших школьников, особенно с учетом современных требований к организации образовательного процесса. Поэтому вопрос о целесообразности и эффективности алгоритмизации учебной деятельности в начальной школе до настоящего времени остается дискуссионным.

На уроках математики в начальной школе применяются алгоритмы письменного сложения, вычитания, умножения и деления. Однако это не единственный вид алгоритмов, который включается в содержание школьного урока начальной школы. Существуют и алгоритмы решения задач, уравнений, неравенств, нахождения площадей и периметров геометрических фигур и другие.

А значит, проблема недостаточного внедрения алгоритмов различного типа является актуальной, и тема исследования выбрана верно: «Алгоритмы в начальной школе и методика обучения алгоритмам».

Объект исследования: процесс обучения математике в начальной школе.

Предмет исследования: применение алгоритмов на уроках математики в начальной школе.

Цель работы: изучение методических особенностей применения алгоритмов в начальной школе с целью формирования УУД.

В соответствии с целью определены следующие задачи:

определить сущность понятия «алгоритм»;

выявить основные виды алгоритмов, используемые на уроках математики в начальной школе;

проанализировать учебники математики начальной школы на включение в них алгоритмов в соответствии с ФГОС НОО;

разработать систему уроков с использованием алгоритмов в соответствии с ФГОС НОО.

Гипотеза: формирование УУД у младших школьников будет проходить более эффективно чем в массовом обучении, если в процессе обучения математики будут применяться алгоритмы разных видов: линейные, словесные, таблицы, блок - схемы и граф - схемы.

Методологическую основу исследования составляют: теория поэтапного формирования умственных действий (П.Я. Гальперин, Н.Ф. Талызина); дидактические исследования в области алгоритмизации обучения (В.А. Далингер, JI.H. Ланда, М.П. Лапчик, В.М. Монахов, Н.Ф. Талызина, Л.М. Фридман, А.Т. Шумилин и др.).

Методы исследования:

теоретический - анализ психолого-педагогической литературы по теме исследования, изучение текста учебников на предмет включения в них алгоритмов или заданий алгоритмического типа;

эмпирический - анкетирование, проводимое на констатирующем и контрольном этапах исследования;

методы обработки данных: количественный и качественный анализ результатов исследования;

методы математической статистики (частотный анализ, сравнение средних результатов).

Исследование проводилось на базе МОУ лицей №7 Дзержинского района города Волгограда. Выборку составили 21 ученика 3 «г» класса(10 девочек и 11 мальчиков).

Этапы исследования:

изучение необходимой литературы по теме исследования;

на констатирующем этапе - проведение анкетирования для выявления уровня сформированности у детей понятия алгоритма и умения работать с ним;

на формирующем этапе - разработка системы заданий с применением разного вида алгоритмов в начальной школе. Включение этих заданий в уроки математики в экспериментальном классе;

на контрольном этапе - проведение анкетирования с целью изучения уровня сформированности у детей понятия алгоритма и умения работать с ним после формирующего этапа;

Научная новизна работы заключается в разработке комплекса уроков математики с использованием алгоритмов разных видов с целью формирования УУД у младших школьников.

Данная работа имеет практическая ценность для учителей начальных классов на уроках математики для более эффективного усвоения детьми учебного материала и с целью развития у младших школьников УУД. Отметим, что результаты исследования были изложены на студенческих конференциях, в виде публикации, статья «Алгоритмы в начальной школе и методика обучения алгоритмам» в Вестнике студенческого научного общества № 29 2013 года.

Структура дипломной работы. Работа состоит из введения, двух глав, выводов к главам, заключения, литературных источников и 2 приложений. Объем основного текста дипломной работы составляет 83 страницы.

ГЛАВА 1. ТЕОРЕТИЧЕСКИЕ ОСНОВЫ АЛГОРИТМИЗАЦИ ПРОЦЕССА ОБУЧЕНИЯ МЛАДШИХ ШКОЛЬНИКОВ

.1 Понятие алгоритма. Виды алгоритмов

Среди разнообразных правил, с которыми приходится сталкиваться ежедневно и ежечасно, особую роль играют правила, предписывающие последовательность действий, ведущих к достижению некоторого необходимого результата. Нередко их называют алгоритмами.

Слово «алгоритм» происходит от имени выдающегося математика средневекового Востока Мухаммеда бена Муса аль-Хорезми. В одном из своих трудов он описал десятичную систему счисления и впервые сформулировал правила выполнения арифметических действий над целыми числами и обыкновенными дробями.

Аль - Хорезми стремился к тому, чтобы сформулированные им правила были понятными. Достичь этого в IX веке, когда еще не была разработана математическая символика (знаки операций, скобки, буквенные обозначения и т.д.), было трудно. Однако ему удалось выработать четкий стиль строгого словесного предписания, который не давал читателю возможность уклонится от предписанного или пропустить какие-нибудь действия.

Правила в книгах Ал - Хорезми в латинском переводе начинались словами «Алгоризми сказал». В других латинских переводах автор именовался как Адгоритмус. Со временем было забыто, что Алгоризми (Алгоритмус) - это автор правил, и эти правила стали называть алгоритмами [Стойлова, 2007].

Единого «истинного» определения понятия «алгоритм» нет. Научное определение понятия алгоритма дал Алонзо Черч в 1930 году. Алгоритм означает точное описание некоторого процесса, инструкцию по его выполнению. [Кнут, 1976].

Согласно другому определению, которое дал В. П. Беспалько, под алгоритмом понимают точное, общепонятное описание определенной последовательности интеллектуальных операций, необходимых и достаточных для решения любой из задач, принадлежащих к некоторому классу [Беспалько, 1997].

По А.А. Маркову в математическом обиходе под алгоритмом принято понимать «точное предписание, определяющее вычислительный процесс, ведущий от варьируемых исходных данных к искомому результату» [Марков, 1984].

Л.Н. Ланда определяет алгоритм, как правило, предписывающее последовательность элементарных действий (операций), которые в силу их простоты однозначно понимаются и исполняются всеми. Алгоритм - это система указаний (предписаний) об этих действиях, о том, какие из них и как надо производить [Ланда, 1996].

Определение, которое дает в своей книге Н.А.Криницкий, звучит так: алгоритм - это правило, сформулированное на некотором языке и определяющее процесс переработки допустимых исходных данных в искомые результаты. [Криницкий, 1984].

Алгоритм - это конечный набор правил, который определяет последовательность операций для решения конкретного множества задач и обладает пятью важными чертами: конечность, определённость, ввод, вывод, эффективность [Кнут, 1976].

Алгоритм - это всякая система вычислений, выполняемых по строго определённым правилам, которая после какого-либо числа шагов заведомо приводит к решению поставленной задачи [Колмогоров, 1987].

Алгоритм - правило действий, последовательность проведения вычислительных операций, способ нахождения искомого результата [Райзберг, 2007].

Алгоритм - совокупность предписаний о последовательном выполнении системы различных операции (вычислений), необходимых для решения определенной задачи [Паффенгольц, 1978].

Алгоритм - математическая система операций (напр., вычислений), применяемых по строго определенным правилам, которая после последовательного их выполнения приводит к решению поставленной задачи [Комлев, 2006].

Алгоритм [algorithm] - точное предписание относительно последовательности действий (шагов), преобразующих исходные данные <#"788256.files/image001.gif">

Однако в учебнике математики развивающей системы обучения Л.В.Занкова, авторов И.И.Аргинской, Е.И.Ивановской, С.Н.Кормишиной, практически не дано заданий на проверку усвоения данных алгоритмов.

Деятельность учащихся в процессе решения многочисленных примеров и задач, которые предлагаются на каждом уроке математике в начальной школе, не отличается разнообразием. Поэтому решение примеров и задач в виде схем, алгоритмов значительно оживляет урок, вносит элементы занимательности.

ВЫВОДЫ ПО ГЛАВЕ 1

В первой главе нами рассмотрены понятия алгоритмов в работах Алонзо Черча, В.П. Беспалько, А.А. Маркова, Л.Н. Ланда, Н.А. Криницкого, А.Н. Колмогорова, в экономическом словаре, геологическом словаре, словаре иностранных слов и новом экономическом словаре. Под алгоритмом мы будем понимать программу действий для решения задач определенного типа. Мы выяснили, что алгоритмы в зависимости от цели, начальных условий задачи, путей ее решения, определения действий исполнителя разделяются на:

*механические;

*гибкие;

*вероятностные (стохастические);

*эвристические;

*линейные;

*разветвляющиеся;

*циклические;

*вспомогательные.

Мы привели перечень наиболее важных свойств алгоритма, перечислили наиболее часто применяемые приемы для получения нового вида алгоритмов. Также были рассмотрены основные алгоритмы, используемые на уроках математики в начальной школе: алгоритмы выполнения основных арифметических действий - сложения, вычитания, умножения и деления.

Использование в учебной деятельности алгоритмов позволяет учащимся начальных классов реализовывать предметные, метапредметные и личностные результаты, такие как:

) учиться рассуждать, переносить общие суждения на частные;

) развивать математическую речь;

) последовательно, грамотно излагать применяемые знания;

) ускорить осознание изучаемого материала;

) увеличить количество тренировочных упражнений;

) больше времени уделять самостоятельной работе;

) планировать своё действие в соответствии с поставленной задачей и условиями её реализации;

) осуществлять итоговый и пошаговый контроль по результату;

) адекватно воспринимать оценку учителя.

) развитие рационально-логического мышления;

) формирование уважительного отношения к иному мнению;

) ориентация на результат и эффективность;

) развитие навыков планирования;

) умение извлекать из ошибок опыт, вместо того, чтобы винить внешние обстоятельства, впадать в самобичевание или вообще ничего не делать;

) проявление гибкости перед лицом меняющихся обстоятельств, в ситуации изменений;

) способность видеть и понимать разные точки зрения;

) формирование умения к самоконтролю и проверке результата;

) развитие творческого мышления.

ГЛАВА 2. ИСПОЛЬЗОВАНИЕ АЛГОРИТМОВ В НАЧАЛЬНОЙ ШКОЛЕ

.1 Методическое описание исследования сформированности умения младших школьников работать с алгоритмами

Диагностика проводилась в 3 Г классе среди 21 ученика (11 мальчиков и 10 девочек) на базе МОУ «Лицей №7» Дзержинского района г. Волгограда, обучающихся по системе развивающего обучения Л.В.Занкова. Нами были выявлены уровни сформированности у детей понятия алгоритм и умение работы с ним.

Для этого были предложены 2 анкеты «Выявление уровня сформированности у младших школьников понятия “алгоритм”.

Анкета №1.

(Цель: Выявление знания о понятии «алгоритм» и применении его на практике).

.Что такое алгоритм?

.Встречались ли вам алгоритмы в жизни? Если встречались, то опишите один из них.

. Используете ли вы алгоритмы на уроках математики? Какими видами алгоритмов пользуетесь?

.Встречались ли с понятием «алгоритм» на других уроках? Если да, то на каких именно?

В процессе проведенного анкетирования получены следующие результаты:

Как видно из диаграммы 1 рисунка 1 на вопрос «Что такое алгоритм? были даны такие ответы как «Это порядок действий,»-12 человек, «действия по порядку»-7 человек», «умножение, деление»-2 человека, не знаю-3 человека. Из чего можно сделать вывод о недостаточном знании учащимися определении алгоритма.

Рис. 1. Анализ результатов на вопрос «Что такое алгоритм?»

На вопрос «Встречались ли вам алгоритмы в жизни? Если встречались, то опишите один из них. Смогли дать правильный развернутый ответ всего 5 человек. Что говорит об ограниченности понимания учащимися понятия алгоритм, не умении видеть алгоритмы в повседневной жизни.

На вопрос «Используете ли вы алгоритмы на уроках математике? Какими видами алгоритмов вы пользуетесь? Ответили полно или с небольшими недочетами 8 человек. А значит, алгоритмы на уроках используются редко и учитель не акцентирует на них внимания, применяет их не эффективно в учебном процессе.

На вопросе «Встречались ли вы с понятием алгоритм на других уроках? Если да, то, на каких именно?» дети просто перечисляли разные предметы: экономика, информатика, математика, русский язык, окружающий мир, литература, филология, английский. Что говорит об ограниченности знаний детей о понятии алгоритма.

Таким образом, проведенное анкетирование говорит о недостаточном, ограниченном знании понятия алгоритм, неэффективности его использования и неумении применять алгоритм в жизни.

Анкета №2.

(Цель: Выявление сформированности умения работать с алгоритмом и предписаниями алгоритмического типа.

. Составьте алгоритм ваших действий утром, перед походом в школу.

(Цель: сформировать регулятивные УУД:

планировать своё действие в соответствии с поставленной задачей и условиями её реализации;

осуществлять итоговый и пошаговый контроль по результату.

Познавательные:

рефлексия способов и условий действия, контроль и оценка процесса и результатов деятельности;

воспроизводить по памяти информацию, необходимую для решения учебной задачи;

самостоятельное создание алгоритмов деятельности при решении проблем творческого и поискового характера).

.Выполни действия по следующей программе:

(Цель: сформировать регулятивные УУД:

осуществлять итоговый и пошаговый контроль по результату.






Познавательные:

рефлексия способов и условий действия, контроль и оценка процесса и результатов деятельности;

воспроизводить по памяти информацию, необходимую для решения учебной задачи;

ускорить осознание изучаемого материала;

больше времени уделять самостоятельной работе).

. Посчитай:

(Цель: сформировать регулятивные УУД:

осуществлять итоговый и пошаговый контроль по результату;

- прогнозирование - предвосхищение результата и уровня усвоения знаний, его временных характеристик.

Познавтельные:

выбор наиболее эффективных способов решения задач в зависимости от конкретных условий;

рефлексия способов и условий действия, контроль и оценка процесса и результатов деятельности;

воспроизводить по памяти информацию, необходимую для решения учебной задачи;

больше времени уделять самостоятельной работе.

а)                                                     б)

                                                                

                                                                

                                                                

                                                                

Каждое задание оценивалось нами «+» или «-», по следующей шкале:

задание - перечислено 5 и меньше действий - «-», 6 и больше - «+».

задание - ответ не верный - «-», ответ верный - «+».

задание - 2 и более ответов даны не верно - «-», от 3 до 6 ответов даны верно - «+».

Ключ:

«+», «+», «+» - высокий уровень;

«+», «+», «-» - средний уровень;

«+», «-», «-» или «-», «-», «-» - низкий уровень.

Результаты получились следующие:

Таблица 2.1.

Сформированность умения работать с алгоритмом и предписания алгоритмического типа - констатирующий эксперемент.

 № задания ФИО

№1

№2

№3

1

Вадим К.

+

+

+

2

Андрей У.

+

-

-

3

Ангелина Ц.

-

-

-

4

Максим Т.

+

+

-

5

Назила Г.

-

+

+

6

Сабина Г.

-

+

-

7

Данил Ч

+

+

-

8

Арина П.

+

-

-

9

Маша Л.

+

+

+

10

Шевченко М.

-

-

+

11

Саша П.

-

+

-

12

Миша Г.

+

+

+

13

Влад С

-

+

+

14

Оксана Б

-

+

-

15

Настя Б.

+

+

-

16

Лена П.

+

-

-

17

Женя П.

+

+

+

18

Роял М.

-

+

+

19

Вика С

+

+

+

20

Дима К.

-

+

+

21

Гриша Ж.

-

-

-

Средний результат


+

+

-


Исходя из результатов, полученных после ответов на 1 задание, можно сделать вывод о том, что у учащихся средний уровень регулятивных и познавательных УУД, формируемых в ходе выполнения данного алгоритма (11 верных ответов и 10 неверных). Исследуя ответы школьников в ходе выполнения алгоритма во втором задании, можно сделать вывод о том, что уровень регулятивных и познавательных УУД, формируемых упражнением находится на высоком уровне (15 верных и 6 неверных). После выполнения учащимися третьего задания, мы сделали вывод о среднем уровне формирования регулятивных и познавательных УУД у младших школьников (11 верных и 10 неверных).

Как видно из данных таблицы 1 в среднем в классе средний уровень сформированности умения работать с алгоритмом и предписания алгоритмического типа (у 5 детей - высокий уровень, у 7 детей - средний, а у 9 детей - низкий). Из чего можно сделать вывод о том, что алгоритмы, предлагаемые в учебнике и учителем на уроках, даны в недостаточном количестве, подобраны неверно или используются не эффективно в соответствии с учебными задачами. А значит алгоритм, как средство формирования познавательных и регулятивных УУД, будет использоваться на низком уровне.

.2 Система заданий для младших школьников с использованием алгоритмов

ФГОС НОО предъявляет высокие требования к учебному процессу и к предметным, метапредметным и личностным результатам обучающихся, освоивших основную образовательную программу начального общего образования. Использование алгоритмов на уроках математики в начальной школе позволяет добиться этих результатов, поэтому весьма полезным является включение алгоритмов не только тех, которые традиционно используются учителями на уроках математики: алгоритмы основных арифметических действий и алгоритмы задач, но и алгоритмы решения уравнений и неравенств, алгоритмы построения геометрических фигур, измерения с помощью палетки и другие. Также можно применять не только линейные и словестные алгоритмы, но и таблицы, блок-схемы и граф - схемы. В соответствии с проведенной диагностикой было выявлено, что такие виды универсальных учебных действий, как регулятивные и познавательные у детей развиты недостаточно эффективно и находятся на среднем уровне.

Регулятивные УУД:

планировать своё действие в соответствии с поставленной задачей и условиями её реализации;

осуществлять итоговый и пошаговый контроль по результату;

формирование саморегуляции, как способности к мобилизации сил и энергии, к волевому усилию и преодолению препятствия;

прогнозирование - предвосхищение результата и уровня усвоения знаний, его временных характеристик;

учиться рассуждать, переносить общие суждения на частные.

Познавательные:

общеучебные универсальные действия:

самостоятельное выделение и формулирование познавательной цели;

поиск и выделение необходимой информации, применении методов информационного поиска;

структурирование знаний;

выбор наиболее эффективных способов решения задач в зависимости от конкретных условий;

рефлексия способов и условий действия, контроль и оценка процесса и результатов деятельности;

воспроизводить по памяти информацию, необходимую для решения учебной задачи;

проверять информацию, находить дополнительную информацию, используя справочную литературу;

презентовать подготовленную информацию в наглядном и вербальном виде;

логические универсальные действия:

ускорить осознание изучаемого материала;

больше времени уделять самостоятельной работе;

самостоятельное создание алгоритмов деятельности при решении проблем творческого и поискового характера;

самостоятельный поиск необходимой информации при работе со схемами;

постановка и решение проблемы:

постановка и формулирование проблемы;

самостоятельное создание алгоритмов деятельности при решении проблем творческого и поискового характера;

Поэтому был подобран комплекс заданий с применением алгоритмов на развитие у обучающихся познавательных и регулятивных универсальных учебных действий в соответствии с требованиями ФГОС НОО. Он предлагался для работы на уроках математики в экспериментальном 3 Г классе на базе МОУ «Лицей №7» Дзержинского района, г.Волгограда, обучающегося по образовательной программе Занкова.

При знакомстве детей с понятием алгоритм, различными видами алгоритмов, календарем, при тренировке в переводе различных величин, при изучении времени и его измерении, массы, умении решать задачи полезно использовать алгоритмы и предписания алгоритмического типа для эффективного формирования у детей познавательных и регулятивных универсальных учебных действий. Сюда же относятся и общепринятые в школе алгоритмы сложения, вычитания, умножения и деления. При знакомстве и введении нового материала стоит давать небольшие алгоритмы и предписания с подробным объяснением с постепенным свертыванием шагов и усложнением заданий. После достаточного усвоения детьми понятия алгоритм и сформированности умения работать с ним, можно предложить дополнить программу действий, расширить, а затем уже и самим составить алгоритм в рамках изученной темы.

При введении понятия алгоритм и формулировании новой темы были предложены такие задания:

Задание 1. На рисунках изображено, что делал Толя однажды утром. Эти картинки перепутаны. Но их легко поставить по порядку с помощью программы действий Толи, в которой порядок операций показан стрелками:









Можно ли в программе Толи переставить местами зарядку и заправку постели? А одевание и путь в школу? [Петерсон, 2013]

Формируемые УУД.

Познавательные:

) самостоятельное выделение и формулирование познавательной цели;

) самостоятельный поиск необходимой информации при работе со схемами.

Регулятивные:

) планировать своё действие в соответствии с поставленной задачей и условиями её реализации;

Задание 2. Назови каждое действие в алгоритме посадки дерева. Можно ли поменять местами какие-либо действия?

Алгоритм посадки дерева.










Формируемые УУД.

Регулятивные:

прогнозирование - предвосхищение результата и уровня усвоения знаний, его временных характеристик;

учиться рассуждать, переносить общие суждения на частные.

Познавательные:

самостоятельное выделение и формулирование познавательной цели;

поиск и выделение необходимой информации, применении методов информационного поиска;

ускорить осознание изучаемого материала;

самостоятельный поиск необходимой информации при работе со схемами.

Задание 3. Лена любит вареную картошку со сметаной. Расставь по порядку действия ее мамы по приготовлению этого блюда. Какие операции в этом алгоритме можно переставить?

. Посолила картошку.

. Бросила картошку в кипяток.

. Купила в магазине картофель и сметану.

. Погасила огонь и слила кипяток.

. Налила в кастрюлю воду и поставила на огонь.

. Полила картофель сметаной.

. Положила картофель на тарелку.

. Зажгла газовую плиту.

. Почистила картофель [Петерсон, 2013].








Формируемые УУД.

Регулятивные:

планировать своё действие в соответствии с поставленной задачей и условиями её реализации;

осуществлять итоговый и пошаговый контроль по результату;

формирование саморегуляции, как способности к мобилизации сил и энергии, к волевому усилию и преодолению препятствия;

прогнозирование - предвосхищение результата и уровня усвоения знаний, его временных характеристик;

учиться рассуждать, переносить общие суждения на частные.

Познавательные:

рефлексия способов и условий действия, контроль и оценка процесса и результатов деятельности;

воспроизводить по памяти информацию, необходимую для решения учебной задачи.

К словесным алгоритмам относятся почти все алгоритмы работы с геометрическим материалом.

Задание 1. а) Надо построить числовой луч. Опиши подробно каждый шаг, который ты будешь для этого выполнять.

б) Сравни его с алгоритмом, который составила третьеклассница Валя:

) надо поставить точку и провести от нее вправо луч;

) у начальной точки луча надо поставить число 0;

) выбрать мерку и отложить ее от начальной точки луча вправо;

) отметить заданные числа.

в) Сравни свой способ с предложенным [Аргинская, 2012].

Задание 2. Вычисление площади с помощью палетки выполняется по следующему алгоритму:

Формируемые УУД.

Регулятивные:

учиться рассуждать, переносить общие суждения на частные.

Познавательные:

структурирование знаний;

выбор наиболее эффективных способов решения задач в зависимости от конкретных условий;

воспроизводить по памяти информацию, необходимую для решения учебной задачи;

ускорить осознание изучаемого материала;

больше времени уделять самостоятельной работе;

самостоятельное создание алгоритмов деятельности при решении проблем творческого и поискового характера.










Перед тобой фигуры, вычисли их приблизительную площадь.

 

После того как дети научились работать с линейными и словесными алгоритмами и выучили свойства алгоритмов, им можно предложить ряд заданий на проверку их знаний.

Задание 1. Уходя, гасите свет.

Учитель: это алгоритм?

Дети: нет.

Учитель: и постоянно, добавляя и конкретизируя данное предложение, мы приходим к выводу - нет. А как будет звучать эта фраза, чтобы её мог выполнить любой?

Дети: уходя из помещения последним, если свет горел, выключи его.

Задание 2. Гори, гори, моя звезда.

Учитель: конечно, я могу дать такое задание тысячам звёзд на небе, но разве они загорятся?

Дети: нет.

Учитель: какого свойства здесь нет?

Дети: результативности.

Учитель: значит это не алгоритм.

Задание 3.

Учитель: часто в помещении висит табличка «Не курить!» Вроде бы все свойства есть, кроме одного, какого?

Дети: дискретность.

Учитель: действий должно быть несколько, ну хотя бы два. Как стоит переделать эту фразу?

Дети: не курить, не сорить!

Учитель: верно! И она сразу же превращается в алгоритм.

Задание 4. Переходи дорогу только на зелёный свет!

Учитель: алгоритм ли это?

Ответы детей.

Учитель: а если нет светофора, а если он есть, но не работает, а если он есть и работает, но на нём горит только жёлтый мигающий? Вряд ли мы сможем перейти дорогу без печальных последствий. Как же переделать его в алгоритм?

Дети: если светофор есть, и он работает, и горит не жёлтый мигающий, то переходи дорогу только на зелёный свет.

Задание 5.

Учитель: алгоритм приготовления чая «Беру чайник, ставлю его на огонь. Когда вода закипит, снимаю с огня и ополаскиваю заварной чайник, чтобы он был теплым, засыпаю нужное количество сухого чая и даю настояться несколько минут.» Это алгоритм или нет?

Предположения детей.

Вот здесь дети должны увидеть ошибку. «Беру чайник и ставлю его на огонь… А если в чайнике нет воды?

Учитель: да, это не алгоритм. Сделаем из него алгоритм: «Беру чайник и проверяю - есть ли в нём вода, если нет - наливаю воду и ставлю на огонь, а если да (вода есть)- сразу ставлю его на огонь. Когда вода закипит, снимаю с огня и ополаскиваю заварной чайник, чтобы он был теплым, засыпаю нужное количество сухого чая и даю настояться несколько минут.»

Задание 6.

Учитель: в книге о вкусной и здоровой пище записаны алгоритмы приготовления борща. Но если дать по данному алгоритму выполнить эти рецепты трём разным людям, то вкус у каждого борща получится разный. Почему? Ведь вроде бы все действия выполнены.

Предположения детей.

Учитель: оказывается, результат зависит от различных исходных данных. Кто-то брал свежие продукты прямо с грядки, а кто-то продукты, залежавшиеся на прилавке. Вот и результаты получились разными.

На дом детям следует задать самим попробовать составить алгоритм приготовления борща, поискать нужную информацию в книгах, интернете или спросить у родителей, красиво оформить записанный алгоритм.

Формируемые УУД.

регулятивные:

планировать своё действие в соответствии с поставленной задачей и условиями её реализации;

осуществлять итоговый и пошаговый контроль по результату;

формирование саморегуляции, как способности к мобилизации сил и энергии, к волевому усилию и преодолению препятствия;

прогнозирование - предвосхищение результата и уровня усвоения знаний, его временных характеристик;

учиться рассуждать, переносить общие суждения на частные.

Познавательные:

поиск и выделение необходимой информации, применении методов информационного поиска;

структурирование знаний;

рефлексия способов и условий действия, контроль и оценка процесса и результатов деятельности;

воспроизводить по памяти информацию, необходимую для решения учебной задачи;

проверять информацию, находить дополнительную информацию, используя справочную литературу;

презентовать подготовленную информацию в наглядном и вербальном виде;

ускорить осознание изучаемого материала;

больше времени уделять самостоятельной работе;

самостоятельное создание алгоритмов деятельности при решении проблем творческого и поискового характера;

На следующих этапах формирования у детей умения работать с алгоритмами и предписаниями алгоритмического типа нужно предложить детям не только линейные и словесные алгоритмы, но и таблицы, блок - схемы и граф - схемы. На начальных этапах стоит применять более простые задания, которые помогут ребенку понять принцип работы с алгоритмами разных видов, постепенно усложняя их. Например, вначале детям можно предложить задания с использованием таблиц и блок - схем, а затем уже при сформированности умения у учащихся работы с ними, предложить работу с граф - схемами.

Формируемые УУД:

Регулятивные:

) планировать своё действие в соответствии с поставленной задачей и условиями её реализации;

) осуществлять итоговый и пошаговый контроль по результату;

) формирование саморегуляции, как способности к мобилизации сил и энергии, к волевому усилию и преодолению препятствия.

Познавательные:

) больше времени уделять самостоятельной работе;

) самостоятельный поиск необходимой информации при работе со схемами.

В рамках личностных компетенций способствует формированию следующих качеств личности учащихся:

1)развитие рационально-логического мышления;

)умение извлекать из ошибок опыт, вместо того, чтобы винить внешние обстоятельства, впадать в самобичевание или вообще ничего не делать;

)формирование умения к самоконтролю и проверке результата.

Например, можно предложить такие упражнения:

Задание 1. Покупка билетов в кино.


Задание 2. Посчитай:

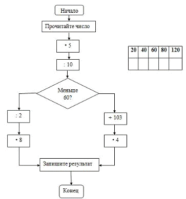
Задание 3: выполните задание по приведенной ниже блок-схеме. Результаты запишите в таблицу.


В рамках образовательной программы «Перспектива» в курсе математики в начальной школе, предусмотрен комплекс уроков по изучению алгоритмов (программы действий): «Алгоритм. Программа действий», «Программа с вопросами» и «Виды алгоритмов». В учебниках дано большое количество алгоритмов разного вида. Для разработки системы заданий были использованы некоторые задания и виды алгоритмов из учебников математика с 1 по 4 класс автора Л.Г Петерсона. Например, продолжая работу по формированию навыка устного вычисления в концентре 100 и 1000, можно включить задания, взятые из данного курса.

Задание 4: бобр отличный пловец и ныряльщик. Узнай, какое максимальное время он может находиться под водой, выбрав наименьшее из полученных значений х.


Формируемые УУД:

Регулятивные:

) планировать своё действие в соответствии с поставленной задачей и условиями её реализации;

) осуществлять итоговый и пошаговый контроль по результату;

) ориентация на результат.

Познавательные:

) самостоятельный поиск необходимой информации при работе со схемами;

) поиск и выделение необходимой информации;

Задание 5: пользуясь заданным алгоритмом, найди значение x, составь их соответствующим буквам, расшифруй имя и фамилию известного английского писателя. Знаешь ли ты его книги?

Формируемы УУД:

Регулятивные:

) планировать своё действие в соответствии с поставленной задачей и условиями её реализации;

) осуществлять итоговый и пошаговый контроль по результату

) ориентация на результат;

) прогнозирование - предвосхищение результата и уровня усвоения знаний, его временных характеристик.

Познавательные:

) самостоятельный поиск необходимой информации при работе со схемами;

) поиск и выделение необходимой информации.


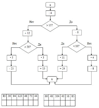
Задание 6: пользуясь заданным алгоритмом, найдите значение х, сопоставь их соответствующим буквам и расшифруй имя замечательного русского поэта.


Задание 7. Используя заданный алгоритм, найди значение х, сопоставь их соответствующим буквам и расшифруй фамилии известных русских композиторов, живших в середине XIX века. Всех их связывала тесная дружба, а уважение к их таланту было настолько большим, что группа этих композиторов получила специальное название. Узнай, как называют творческий союз этих композиторов.

Формируемые УУД. Регулятивные:

) планировать своё действие в соответствии с поставленной задачей и условиями её реализации;

) осуществлять итоговый и пошаговый контроль по результату;

) формирование саморегуляции, как способности к мобилизации сил и энергии, к волевому усилию и преодолению препятствия;

) прогнозирование - предвосхищение результата и уровня усвоения знаний, его временных характеристик;

) формирование умения к самоконтролю и проверке результата;

Познавательные:

) ускорить осознание изучаемого материала;

) больше времени уделять самостоятельной работе;

) самостоятельный поиск необходимой информации при работе со схемами.


На последующих этапах работы с алгоритмами и предписаниями алгоритмического типа как средствами формирования УУД, следует включать в работу на уроках математики граф - схемы.

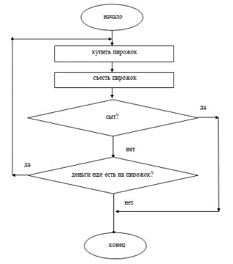
Задание 1. Во время большой перемены проголодавшийся школьник зашёл в столовую с намерением поесть пирожков. Напишите алгоритм его борьбы с чувством голода. (Имеется в виду, что денег хотя бы на один пирожок у него есть).


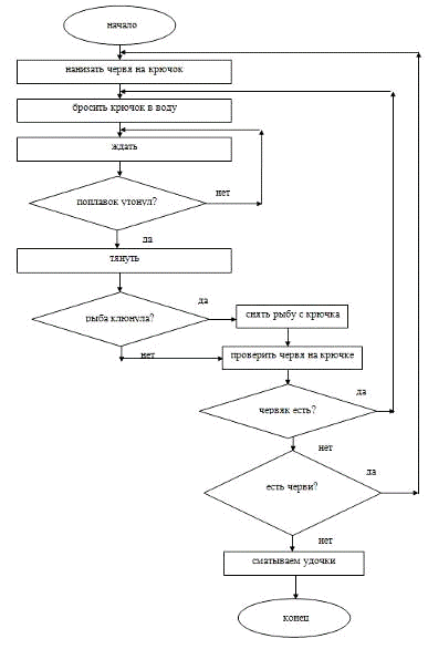
Задание 2. Рыбалка. Все принадлежности для рыбной ловли взяты и в банке для червей имеется хотя бы один червяк. Придумайте алгоритм.


Задание 3. Выполните вычисление по алгоритму, заданному граф - схемой и таблице значений переменной. Результаты занесите в таблицу.

Формируемые УУД.

Регулятивные:

планировать своё действие в соответствии с поставленной задачей и условиями её реализации;

осуществлять итоговый и пошаговый контроль по результату;

формирование саморегуляции, как способности к мобилизации сил и энергии, к волевому усилию и преодолению препятствия;

учиться рассуждать, переносить общие суждения на частные.


Познавательные:

структурирование знаний;

выбор наиболее эффективных способов решения задач в зависимости от конкретных условий;

рефлексия способов и условий действия, контроль и оценка процесса и результатов деятельности;

воспроизводить по памяти информацию, необходимую для решения учебной задачи;

ускорить осознание изучаемого материала;

больше времени уделять самостоятельной работе;

самостоятельное создание алгоритмов деятельности при решении проблем творческого и поискового характера.

Также был составлен комплекс уроков с использованием алгоритмов и предписаний алгоритмического типа разного вида, который тоже является прекрасным и эффективным средством формирования у детей регулятивных и познавательных УУД (Приложение 1-2).

2.3 Анализ результатов исследования уровня сформированности УУД у младших школьников в процессе алгоритмизации

На контрольном этапе исследования нами была проведена анкета №3 в экспериментальном 3 Г классе на базе МОУ «Лицей №7» Дзержинского района, г. Волгограда, обучающихся по образовательной программе «Занков», на выявление сформированности умения работать с алгоритмом и предписаниями алгоритмического типа.

Анкета №3.

(Цель: Выявление сформированности умения работать с алгоритмом и предписаниями алгоритмического типа).

. Составьте алгоритм заварки чая, при условии, что чай у вас закончился и за ним нужно сходить в магазин.

(Цель: сформировать

регулятивные УУД:

планировать своё действие в соответствии с поставленной задачей и условиями её реализации;

осуществлять итоговый и пошаговый контроль по результату.

Познавательные:

воспроизводить по памяти информацию, необходимую для решения учебной задачи;

больше времени уделять самостоятельной работе;

самостоятельное создание алгоритмов деятельности при решении проблем творческого и поискового характера;

самостоятельный поиск необходимой информации при работе со схемами).

. Выполните вычисления:

(Цель: сформировать

регулятивные УУД:

осуществлять итоговый и пошаговый контроль по результату;

прогнозирование - предвосхищение результата и уровня усвоения знаний, его временных характеристик.

Познавательные:

воспроизводить по памяти информацию, необходимую для решения учебной задачи;

ускорить осознание изучаемого материала;

больше времени уделять самостоятельной работе).


. Выполните вычисления по заданной блок-схеме:

(Цель: сформировать

регулятивные УУД:

планировать своё действие в соответствии с поставленной задачей и условиями её реализации;

осуществлять итоговый и пошаговый контроль по результату;

формирование саморегуляции, как способности к мобилизации сил и энергии, к волевому усилию и преодолению препятствия;

прогнозирование - предвосхищение результата и уровня усвоения знаний, его временных характеристик;

учиться рассуждать, переносить общие суждения на частные.

Познавательные:

рефлексия способов и условий действия, контроль и оценка процесса и результатов деятельности;

воспроизводить по памяти информацию, необходимую для решения учебной задачи;

больше времени уделять самостоятельной работе;

постановка и формулирование проблемы).


Каждое задание оценивалось нами «+» или «-», по следующей шкале:

задание - перечислено 6 и меньше действий - «-», 7 и больше - «+».

задание - 2 -5 ответов не верных - «-», 3-5 ответов верных - «+».

задание - 2 -5 ответов не верных - «-», 3-5 ответов верных - «+».

Ключ:

«+», «+», «+» - высокий уровень;

«+», «+», «-» - средний уровень;

«+», «-», «-» или «-», «-», «-» - низкий уровень.

Все результаты представлены в таблице 2:

Таблица 2.2.

Сформированность умения работать с алгоритмами и предписаниями алгоритмического типа - контрольный эксперимент.

 № задания ФИО

№1

№2

№3

1

Вадим К.

+

+

+

2

Андрей У.

+

+

+

3

Ангелина Ц.

+

+

+

4

Максим Т.

+

+

+

5

Назила Г.

-

+

+

6

Сабина Г.

+

+

+

7

Данил Ч

+

+

+

8

Арина П.

-

-

+

9

Маша Л.

+

+

+

10

Шевченко М.

+

+

+

11

Саша П.

+

+

+

12

Миша Г.

+

-

+

13

Влад С

+

+

+

14

Оксана Б

+

+

+

15

Настя Б.

+

+

+

16

Лена П.

+

-

+

17

Женя П.

+

+

+

18

Роял М.

+

+

-

19

Вика С

+

+

+

20

Дима К.

-

+

-

21

Гриша Ж.

-

+

+

Средний результат


+

+

+


С первым заданием справились полностью верно 17 человек, а 4 написали менее шести шагов алгоритма, что говорит о высоком уровне сформированности умения работать с алгоритмами и предписаниями алгоритмического типа. А значит регулятивные и познавательные УУД, формируемые у ребенка в ходе выполнения данного задания развиваются эффективно и на высоком уровне.

Со вторым заданием справились 18 человек, а 3 допустили ошибки в вычислениях и самоконтроле, из чего можно сделать вывод о высоком уровне сформированности учащихся умения работать с алгоритмами и предписаниями алгоритмического типа. Поэтому регулятивные и познавательные УУД, сформированные данным упражнением тоже будут на высоком уровне формирования у младших школьников.

И, наконец, с третьим заданием справились 19 учеников и 2 ошиблись в прогнозировании и воспроизводстве информации, нужной для решения задания. А значит у детей высокий уровень сформирванности умения работать с алгоритмами и высокий уровень формирования у детей регулятивных и познавательных УУД.

В среднем у учащихся выявлен высокий уровень сформированности умения работать с алгоритмом и предписания алгоритмического типа (у 14 детей - высокий уровень, у 5 детей - средний, а у 2 детей - низкий). Мы сравнили данные анкеты, проведенной на констатирующем этапе и анкеты, проведенной на контрольном этапе (таблица 3, рис. 2), высокий уровень сформированности у учащихся увеличился примерно на 180%, средний уровень снизился приблизительно на 28, 6% и низкий уровень снизился приблизительно на 77, 7% . Средний и низкий уровень сформированности снизились за счет увеличения количества детей с высоким уровнем сформированности умения работать с алгоритмом и предписаниями алгоритмического типа.

Рис. 2. Сравнение количественных показателей на констатирующем и контрольном этапах исследования(синий - констатирующий эксперимент, красный - контрольный эксперимент)

Таблица 2.3.

Сравнение количественных показателей на начало и конец эксперимента

Этап исследования

Начало

Окончание

Уровень сформированности



Высокий

5

14

Средний

7

5

Низкий

9

2


Таким образом, исходя из данных таблицы 2 и 3 и результатов, полученных в ходе проведенного нами исследования, можно сделать вывод о том, что алгоритм является прекрасным средством формирования у младших школьников регулятивных и познавательных универсальных учебных действий. А значит сформулированная нами гипотеза о том, что формирование УУД у младших школьников будет проходить более эффективно чем в массовом обучении, если в процессе обучения математики будут применяться алгоритмы разных видов: линейные, словесные, таблицы, блок - схемы и граф - схемы, оказалась правильной.

ВЫВОДЫ ПО ГЛАВЕ 2

Мы проанализированы 2 образовательные системы : «Гармония» и систему развивающего обучения Л.В. Занкова и сравнили их на предмет включения алгоритмов и предписаний алгоритмического типа в курс математики в начальной школе. Так, учебник математики авторов И.И. Аргинской, Е.И. Ивановской, С.Н. Кормишиной содержит большое количество алгоритмов, таких как алгоритмы решения примеров на вычитание двухзначных чисел с переходом через разряд, деление трехзначного числа на однозначное уголком, умножение трехзначного числа на однозначное в столбик, деление и умножение двухзначного числа на однозначное в строчку, вычитание из трехзначного числа трехзначного в столбик с переходом через десяток, сложение трехзначных чисел с переходом через десяток, выполнение деления с остатком и без остатка, приближенное вычисление площади фигуры с помощью палетки и вводятся специальные условные знаки. А у Н.Б. Истоминой нами не были найдены алгоритмы в чистом виде. Затем в экспериментальном 3 Г классе на базе МОУ «Лицей №7» Дзержинского района, г. Волгограда, обучающегося по образовательной программе Занкова, нами были проведены 2 анкеты с целью выявления у детей уровня сформированности умения работать с алгоритмами и предписаниями алгоритмического типа. В результате исследования был выявлен средний уровень, что говорило о неэффективности применяемых алгоритмов как средства формирования у детей регулятивных и познавательных УУД.

На формирующем этапе исследования нами были предложены примеры и задачи на использование алгоритмов и предписаний алгоритмического типа для использования на уроках математики в экспериментальном классе.

На последнем этапе была проведена еще одна анкета на выявления уровня сформированности умения работать с алгоритмами и предписаниями алгоритмического типа. Результаты исследования показали повышение уровня сформированности умения и повышение эффективности формируемых познавательных и регулятивных УУД предложенными алгоритмами. А значит алгоритм и предписания алгоритмического типа являются прекрасным средством формирования у детей регулятивных и познавательных УУД, а также предмедметных и личностных результатов, таких как:

) развитие рационально-логического мышления;

) формирование уважительного отношения к иному мнению;

) ориентация на результат и эффективность;

) развитие навыков планирования;

) умение извлекать из ошибок опыт, вместо того, чтобы винить внешние обстоятельства, впадать в самобичевание или вообще ничего не делать;

) проявление гибкости перед лицом меняющихся обстоятельств, в ситуации изменений;

) способность видеть и понимать разные точки зрения;

) формирование умения к самоконтролю и проверке результата;

) развитие творческого мышления;

) развивать математическую речь;

) последовательно, грамотно излагать применяемые знания;

) увеличить количество тренировочных упражнений.

Заключение

В настоящее время в современной школе по-прежнему достаточно остро стоит задача повышения эффективности обучения и формирование всесторонне развитой личности. Это связано в первую очередь с тем, что год от года растет объем информации, которую ученики должны освоить, а количество отведенных часов не меняется. А также с возрастанием интереса к ребенку, как будущему гражданину страны. Образовательный процесс требует использовать не только традиционные способы обучения, но и внедрять новые. А значит, проблема заключается в поиске таких средств и способов и их эффективном применении в учебном процессе. В качестве одного из таких средств, следует, рассматривать внедрение алгоритмов разного типа.

Отсюда следует, что актуально определена тема данной дипломной работы «Алгоритм как средство формирования УУД у младших школьников».

В качестве объекта исследования был выбран процесс обучения математике в начальной школе.

Целью дипломной работы стало изучение методических особенностей применения алгоритмов в начальной школе с целью формирования УУД.

Была выдвинута следующая гипотеза - формирование УУД у младших школьников будет проходить более эффективно чем в массовом обучении, если в процессе обучения математики будут применяться алгоритмы разных видов: линейные, словесные, таблицы, блок - схемы и граф - схемы.

В соответствии с целью и гипотезой нами были определены несколько задач. Первая заключалась в том, чтобы определить сущность понятия «алгоритм». Для этого нами было рассмотрено понятие алгоритма в работах Алонзо Черча, В.П. Беспалько, А.А. Маркова, Л.Н. Ланда, Н.А. Криницкого, А.Н. Колмогорова, в экономическом словаре, геологическом словаре, словаре иностранных слов и новом экономическом словаре. Под алгоритмом мы будем понимать программу действий для решения задач определенного типа.

Вторая задача, заключалась в выявлении основных видов алгоритмов. Мы выяснили, что алгоритмы в зависимости от цели, начальных условий задачи, путей ее решения, определения действий исполнителя подразделяются следующим образом:

• Механические алгоритмы;

• Вероятностный (стохастический) алгоритм;

• Гибкий алгоритм;

• Линейный алгоритм;

• Разветвляющийся алгоритм;

• Циклический алгоритм;

• Вспомогательный алгоритм.

В начальной школе на уроках математики в основном используют алгоритмы сложения, вычитания, умножения и деления натуральных чисел.

Третьей задачей была «проанализировать учебники математики начальной школы на включение в них алгоритмов в соответствии с ФГОС НОО». Мы сравнили 2 образовательные системы: «Гармония» и систему развивающего обучения Л.В. Занкова. В учебниках математики 1 - 4 класса Н.Б. Истоминой нами не были найдены алгоритмы в явном виде. А в учебниках математики развивающей системы обучения Л.В.Занкова, авторов И.И.Аргинской, Е.И.Ивановской, С.Н.Кормишиной были найдены алгоритмы разных видов.

Четвертой задачей перед нами стояла «разработать систему уроков с использованием алгоритмов в соответствии с ФГОС НОО». Мы разработали комплекс заданий и систему уроков с ними с целью повышения эффективности учебного процесса и повышения уровня формирования у детей регулятивных и познавательных УУД.

Для проверки сформулированной гипотезы было проведено исследование, направленное на изучение сформированности умения учащихся работать с алгоритмами и предписаниями алгоритмического типа, как средствами формирования регулятивных и познавательных УУД. В исследовании приняли участие 21 третьеклассник (10 девочек и 11 мальчиков) МОУ «Лицей №7» Дзержинского района, г. Волгограда, обучающегося по образовательной программе Занкова. Были получены следующие результаты: большее количество испытуемых(14 человек) обладают высоким уровнем сформированности умения работать с алгоритмами и предписаниями алгоритмического типа, 5 человек среднем уровнем и всего 2 человека низким. В среднем по каждому заданию анкеты у детей высокий уровень сформированности умения работать с алгоритмами и высокий уровень предложенных алгоритмов, как средства формирования регулятивных и познавательных УУД.

Обобщая полученные данные, заметим, что уровень повысился со среднего на высокий, а значит, предложенные алгоритмы являются прекрасным средством формирования у детей умения работать с алгоритмами и предписаниями алгоритмического типа и эффективным средством формирования регулятивных и познавательных УУД у младших школьников. А значит можно сделать вывод о том, что выдвинутая нами гипотеза верна.

Список литературы

1) Алгоритм.[Интернет ресурс] URL:<#"788256.files/image022.gif">

Учитель: как называется такой порядок?

Дети: режим дня.

Учитель: можно ли в данной программе переставить местами зарядку и заправку постели?

Дети: да.

Учитель: а одевание и уход в школу?

Дети: нет.

Учитель: почему?

Дети: мальчик не может пойти в школу в пижаме.

Учитель: можно ли навести порядок в других событиях? Какие действия можно упорядочить?

Дети: да. Варка супа, глажка белья, построение пирамидки и т. д.

Учитель: как можно назвать такие действия?

Дети: операции, порядок действий.

Учитель: приведите примеры операций. А теперь придумайте такие операции, чтобы в них было уже не одно, а несколько действий.

Ответы детей.

Учитель: последовательность операций составляет программу действий. Вернемся ещё раз к “Режиму дня” и составим порядок действий из предложений. Какую картинку первой должен был поставить Толя?

Учитель: проснуться.

Учитель: а дальше?

Дети называют порядок выполнения действий.

. Открытие нового (4 мин).

Учитель: как вы думаете, что должен был знать Толя, чтобы верно построить свой режим дня?

Дети: он должен был знать, что ему делать и в каком порядке.

Учитель: почему каждое слово взято в рамку?

Дети: это отдельное действие, которое должен выполнить Толя.

Учитель: порядок действий в программе называется алгоритмом.

так как вы думаете, какова же тема нашего урока?

Дети: алгоритм.

Учитель: верно. Сегодня мы с вами узнаем из чего же состоит алгоритм, и потренируемся в построении разных алгоритмов.

Еще раз посмотрите на слайд. Каждое действие взято в рамку или блок.

Чем соединены блоки между собой?

Дети: стрелками.

Учитель: кто догадался, почему блоки соединены между собой стрелками?

Дети: определяют последовательность выполнения действий, блоки - в чём состоит действие.

. Физминутка (2 мин).

Ёжик серенький бежит.

Видит палочка лежит.

Ёж нагнулся, палку взял

Да и дальше побежал.

Вот болото, а по ней

Ёжик с палочкой своей.

Прыг - скок, прыг - скок

Перебрался на песок.

Дальше ёжик наш бежит.

Птенчик жалобно пищит.

Ёжик птенчика берёт

И в гнездо его кладёт.

Лапкой птичкам помахал

И домою побежал.

. Закрепление изученного материала (15 мин)

Учитель: а сейчас мы разделимся на группы и поиграем. Для каждой группы я приготовила конверты с набором операций (действий). Вы должны расположить их по алгоритму, по порядку действий и приклеить на лист.

-я - Приготовление бутерброда;

-я - Приготовление салата;

- я - Приготовление яичницы.

Но учтите, у некоторых из вас есть и “лишние” (дополнительные) операции. Помимо основной задачи - составить алгоритм, вы должны объяснить нам, какие операции можно переставить местами, а какие убрать.

(Дети в группах обсуждают и выполняют задание, а учитель ходит по группам и следит за ходом выполнения).

Молодцы! Вы достаточно быстро справились. Проверьте и скажите, по алгоритму ли расположили все действия приготовления бутерброда, салата, яичницы ваша соседняя группа?

Были ли у вас лишние действия? Почему это действие лишнее? Есть ли в вашем алгоритме действия, которые можно поменять местами?

Ответы детей.

Учитель: а теперь проверим вместе. (Слайд 3,4, 5.)

Вот таким образом вы должны были расположить свои действия.

Как можно составить алгоритм?

Дети: последовательно расположить все действия.

Учитель: ребята, я предлагаю вам теперь исследовать алгоритм на практике. Сможем ли мы, используя алгоритм выполнить из бумаги мордочку кота?

Дети: да.

(Слайд 6.)

Учитель: давайте вместе по алгоритму будем выполнять работу. Прочитайте, какое первое действие вы сделаете. Выполните. Покажите результат действия. Сравните свой результат с изображением на слайде. (Слайд 7-13.)

Выполнение детьми оригами поэтапно.

Учитель: покажите итог работы.

Учитель: помогло ли вам знание алгоритма наших действий при изготовлении мордочки кота?

Дети: да.

Учитель: что можем сделать, чтобы наша работа была завершена?

Дети: нарисовать глазки, носик, усы.

Учитель: завершите работу.

Понравилась ли вам ваша работа?

Дети: да.

Учитель: кто из вас может рассказать алгоритм выполнения оригами?

Слайд убирается, и дети рассказывают поэтапное выполнение работы.

. Итог урока (3 мин).

Учитель: какова же была тема нашего урока?

Дети: алгоритм.

Учитель: кто ещё раз объяснит, что же такое алгоритм?

Дети: порядок действий в программе.

Учитель: поднимите руки те, кто понял тему?

Дети поднимают руки.

Учитель: а кто из вас может объяснить её своему другу или родителям?

Дети поднимают руки.

Учитель: как алгоритмы могут нам пригодиться в жизни?

Дети: при составлении режима дня, приготовлении блюда и другие.

. Домашнее задание (1 мин).

Сегодня у вас будет творческое задание: составьте любой алгоритм, состоящий из 5 и более действий, запишите и красиво оформите. Можете поискать информацию в библиотеке, интернете или спросить у родителей.

. Выставление оценок (1 мин).

ПРИЛОЖЕНИЕ 2

Конспект урока во 2 классе

Тема: Виды алгоритмов.

Цели урока:

сформировать способность к определению вида алгоритма;

сформировать способность выполнять действия согласно алгоритмам разного вида;

тренировать вычислительный навык и навык решения простых и составных задач.

Метапредметные результаты.

Регулятивные УУД:

планировать своё действие в соответствии с поставленной задачей и условиями её реализации;

осуществлять итоговый и пошаговый контроль по результату;

формирование саморегуляции, как способности к мобилизации сил и энергии, к волевому усилию и преодолению препятствия.

Познавательные УУД:

самостоятельное выделение и формулирование познавательной цели;

поиск и выделение необходимой информации, применении методов информационного поиска;

структурирование знаний;

выбор наиболее эффективных способов решения задач в зависимости от конкретных условий;

рефлексия способов и условий действия, контроль и оценка процесса и результатов деятельности;

воспроизводить по памяти информацию, необходимую для решения учебной задачи;

ускорить осознание изучаемого материала;

больше времени уделять самостоятельной работе;

постановка и формулирование проблемы.

Коммуникативные УУД:

активно участвовать в коллективной работе, используя при этом речевые и другие коммуникативные средства;

владеть диалогической формой коммуникации;

использовать в различных ситуациях правила вежливости;

допускать существование различных точек зрения, учитывать позицию партнера в общении;

строить понятные для партнера высказывания, задавать вопросы, использовать речь для передачи информации;

контролировать свои действия в коллективной работе.

Оборудование: презентация, индивидуальные карточки.

Ход урока

.Организационный момент(1мин).

Учитель: проверили готовность к уроку, тихо присели, глазки на меня подняли.

. Актуализация опорных знаний (2 мин).

Учитель: отгадайте загадку, которая "пришла" к нам с прошлых уроков:

Я - по правилам живу:

Всё умею, всё могу.

Навожу порядок строгий,

Планы действий я люблю!

Дети: алгоритм.

Учитель: что такое алгоритм?

Дети: определённый порядок действий, последовательность действий, план

. Создание проблемной ситуации и постановка учебной задачи (3 мин).

Учитель: посмотрите на слайд и скажите, какой из алгоритмов имеет для нас уже знакомый вид?

Дети: под буквой а.

Учитель: а вы знаете, как называется такой вид алгоритмов?

Дети: нет.

Учитель: а как называются алгоритмы под буквами б и в?

Дети: нет.

Учитель: а вы можете решить алгоритм под буквой а?

Дети: да.

Учитель: а под буквами б и в?

Дети: нет.

Учитель: как вы думаете, какова тема нашего сегодняшнего урока?

Дети: виды алгоритмов, решения разных алгоритмов.

Учитель: верно. Тема нашего урока: «Виды алгоритмов».

(Слайд 3).

Нам нужно будет запомнить, как называются разные алгоритмы, какой имеют вид и как их решать.

. Открытие нового знания (12 мин).

Какой из алгоритмов можно назвать линейным, разветвляющимся? Почему?

(На доске под соответствующим алгоритмом появляются слова: линейный, разветвляющийся).

По ходу вывешивания этих слов задаются вопросы:

Учитель: от какого слова образовано слово "линейный"?

Дети: линия.

Учитель: а слово "разветвляющийся"?

Дети: ветка.

Учитель: посмотрите на алгоритм под буквой а. Еще раз напомните как он называется?

Дети: линейный.

Учитель: а из чего он состоит?

Дети: прямоугольники или блоки с цифрами и знаками действий внутри, последовательно соединенные стрелками, указывающими порядок действий.

Учитель: а как называется алгоритм под буквой б?

Дети: тоже линейный.

Учитель: а он имеет такой же вид как под буквой б?

Дети: нет.

Учитель: а чем они отличаются?

Дети: появляются слова и ромбы.

Учитель: верно. Обратите внимание, сто слова в ромбиках указывают вам начало алгоритма и его конец.

А как называется алгоритм под буквой в?

Дети: разветвляющийся.

Учитель: а из чего состоит этот вид алгоритмов?

Дети: тоже из овалов и прямоугольников, но еще появляется ромбик и стрелки в разные стороны от него со словами «да» и «нет».

Учитель: на слайде вы видите алгоритм дальнейших ваших действий:

(Слайд 4).

. Открыть тетрадь.

. Записать сегодняшнее число.

. Записать число, в котором 90 десятков.

. Уменьшить каждое следующее число на 40 и записать результаты в строчку через клетку.

. Дать характеристику последнему числу.

Сейчас вы пользовались алгоритмом какого вида?

Дети: линейным.

Учитель: поменяйтесь тетрадями с соседом и проверьте, правильно ли он выполнил алгоритм?

дайте характеристику последнему числу.

Дети: 20. В этом числе 2 десятка и ноль единиц.

Учитель: рассмотрите алгоритм.

Как называется этот вид алгоритмов?

Дети: разветвляющийся.

Учитель: перечертите табличку в тетрадь и посчитайте.

Поменяйтесь тетрадями и проверьте правильно ли выполнил задание ваш сосед.

Поднимите руку у кого нет ни одной ошибки. Молодцы! Это внимательные и старательные ребята.

Назовите правильные ответы. А остальные исправляйте.

. Физминутка (2 мин).

Рисуй глазами треугольник

Рисуй глазами треугольник.

Теперь его переверни

Вершиной вниз.

И вновь глазами

ты по периметру веди.

Рисуй восьмерку вертикально.

Ты головою не крути,

А лишь глазами осторожно

Ты вдоль по линиям води.

И на бочок ее клади.

Теперь следи горизонтально,

И в центре ты остановись.

Зажмурься крепко, не ленись.

Глаза открываем мы, наконец.

Дружно с вами мы считали и про числа рассуждали,

А теперь мы дружно встали, свои косточки размяли.

На счет раз кулак сожмем, на счет два в локтях сожмем.

На счет три - прижмем к плечам, на 4 - к небесам

Хорошо прогнулись, и друг другу улыбнулись

Про пятерку не забудем - добрыми всегда мы будем.

На счет шесть прошу всех сесть.

Числа, я, и вы, друзья, вместе дружная 7-я.

. Закрепление изученного материала (15 мин).

Индивидуальные карточки "Схемы задач":


Учитель: вы помните алгоритм решения задач? Какого вида данный алгоритм?

Дети вспоминают алгоритм задачи.

Дети: линейный.


Учитель: первую задачу читают девочки, показывают схему мальчикам, записывают выражение и находят его значение:

) В одном ведре 8 л воды, а в другом - на 2 л меньше.
Сколько воды во втором ведре?

Девочки: 8 - 2 = 6(л)

Учитель: вторую задачу читают мальчики, показывают схему девочкам, записывают выражение и находят его значение:

) В одном ведре 8 л воды. Это на 2 л меньше, чем во втором ведре.
Сколько воды во втором ведре?

Мальчики:8 + 2 = 10(л)

Учитель: третью задачу - все вместе: читаем, показываем схему, комментируем выражение и находим его значение:

) В одном ведре 8 л воды, а в другом - на 2 л меньше.
Сколько воды в двух ведрах?

Дети: 8 + (8 + 2) = 18(л)

Самостоятельная работа на карточках

Учитель: определить порядок действий в буквенных выражениях;

a) a + (b - c) + (d + m) + k

в) a + с - d + b - m + n

б) (m - k) + (x - y) + (a - c)

г) m - (a + b - c) + (d + k)


. Итог урока (3 мин).

Учитель: какова же была тема нашего урока?

Дети: виды алгоритмов.

Учитель: какие виды алгоритмов вы знаете?

Дети: линейные и разветвляющиеся.

Учитель: как часто в жизни мы пользуемся алгоритмами?

Дети: постоянно. Алгоритм приготовления блюд, режим дня, сборка портфеля и другие.

Учитель: почему в школьной программе изучается тема: "Виды алгоритмов"?

Дети: потому что при помощи алгоритмов легче решать любое задание, они могут пригодится в жизни.

. Домашнее задание (1 мин).

Карточки с заданиями.

. Выставление оценок (1 мин).

Похожие работы на - Алгоритмы в начальной школе и методика обучения алгоритмам

 

Не нашли материал для своей работы?
Поможем написать уникальную работу
Без плагиата!
Без нейросетей!