Разработка АРМ сотрудника администрации общего отдела городского поселения Уваровка
ДИПЛОМНЫЙ
ПРОЕКТ НА ТЕМУ:
«Разработка
АРМ сотрудника администрации общего отдела городского поселения Уваровка»
СОДЕРЖАНИЕ
ВВЕДЕНИЕ
1.
ИССЛЕДОВАТЕЛЬСКИЙ РАЗДЕЛ
1.1
Характеристика органа местного самоуправления городского поселения Уваровка
1.2
Характеристика деятельности сотрудника администрации общего отдела
1.3
Существующая технология выполнения основных функций сотрудника администрации
общего отдела
1.4
Описание экономической сущности деятельности сотрудника администрации общего
отдела по оценке земли
1.5
Постановка задачи на разработку АРМ
1.6
Информационные технологии, используемые в органах местного самоуправления
2.
СПЕЦИАЛЬНЫЙ РАЗДЕЛ
2.1
Описание обеспечивающих подсистем АРМ
2.1.1
Организационное обеспечение
2.1.2
Информационное обеспечение
2.1.3
Информационная модель
2.1.4
Используемые классификаторы и системы кодирования
2.1.5
Характеристика нормативно-справочной и входной информации
2.1.6
Характеристика результатной информации
2.1.8
Техническое обеспечение
2.2
Экономические параметры разработки АРМ
2.2.1
Планирование и контроль выполнения работ
2.2.2
Расчет себестоимости разработки АРМ
2.2.3
Обоснование целесообразности разработки и внедрения АРМ
2.2.4
Экономический эффект от внедрения АРМ
3.
ТЕХНОЛОГИЧЕСКИЙ РАЗДЕЛ
3.1
Обоснование выбора средств разработки
3.1.1
Система программ «1С: Предприятие»
3.1.2
Обоснование выбора СУБД
3.2
Описание реализации клиентской части АРМ
3.2.1
Дерево функций и сценарий диалога
3.3
Описание реализации БД АРМ
3.4
Схема функционирования АРМ
3.5
Обеспечение информационной безопасности при эксплуатации АРМ
.6
Описание технологии работы с АРМ
4
РАЗДЕЛ БЕЗОПАСНОСТИ ЖИЗНЕДЕЯТЕЛЬНОСТИ
4.1
Оценка условий труда на рабочем месте пользователя ПЭВМ
4.1.1
Эргономические требования к рабочему месту специалиста
4.2
Организация рабочего места
4.2.1
Требование к помещениям для эксплуатации ПЭВМ
4.2.2
Требование к освещению помещений и рабочих мест
4.2.3
Требования к организации и оборудованию рабочих мест пользователей ПЭВМ
4.3
Экологическая оценка помещения
ЗАКЛЮЧЕНИЕ
СПИСОК
ИСПОЛЬЗОВАННЫХ ИСТОЧНИКОВ
ВВЕДЕНИЕ
автоматизированное рабочее место справочная
Современный
этап развития общества характеризуется интенсивной информатизацией всех сфер
его жизнедеятельности. Данный факт определяет необходимость широкого использования
информационных технологий по всем направлениям развития общества и особенно в
области государственного управления. Использование информационных технологий
(ИТ) предоставляет принципиально новые возможности для повышения эффективности
работы органов государственного управления и местного самоуправления.
Муниципальные
органы власти решают абсолютно различные и сложные по своей природе задачи.
Сегодня муниципальные и региональные органы власти в каждом регионе различным
образом корректируют свои действия в соответствии с задачами, которые ставит
перед ними новая реальность. Общемировые изменения, происходящие в социальной,
технологической, экономической, политической сферах и в среде обитания, будут
продолжать оказывать непосредственное влияние на жизнь граждан в каждом
отдельном регионе, городе или населенном пункте. Действия властей в новой
ситуации должны быть четко скоординированы на всех уровнях управления, что
позволит выработать единую стратегию, которая обеспечит создание эффективных и
экономичных решений - как для достижения краткосрочных целей, так и на более
долгосрочную перспективу.
Одним
из важнейших факторов повышения эффективности и качества
муниципальной
службы является информационно-методическая поддержка деятельности органов
местного самоуправления на основе:
обеспечения
доступа к нормативной, правовой, научной, методической и справочной информации
по вопросам государственного управления и местного самоуправления;
персонифицированного
доступа к служебной, а также к учебной и образовательной информации;
интеграции
управленческих ресурсов органов государственной власти различных уровней;
обеспечения
согласованной коллективной работы сотрудников органов местного самоуправления.
Цель
- разработка автоматизированного рабочего места сотрудника администрации.
Задачи:
Рассмотреть
организационную структуру администрации и основные задачи сотрудника
администрации.
Проанализировать
существующую технологию документооборота и выявить ее недостатки.
Сформулировать
постановку задачи.
1.
ИССЛЕДОВАТЕЛЬСКИЙ РАЗДЕЛ
.1
Характеристика органа местного самоуправления городского поселения Уваровка
Местное
самоуправление в поселении - форма осуществления населением своей власти,
обеспечивающая в пределах, установленных Конституцией РФ, федеральными законами,
региональными законами, самостоятельное и под свою ответственность решение
населением непосредственно и через органы местного самоуправления вопросов
местного значения исходя из интересов населения с учетом исторических и иных
местных традиций.
Органы
местного самоуправления городского поселения Уваровка входят в систему органов
государственной власти [1.1].
Штат
администрации крупного городского округа может насчитывать сотни работников и
десятки структурных подразделений, тогда как штат администрации небольшого
городского поселения составляет всего лишь 10-15 сотрудников. Штат
администрации г\п Уваровка состоит из 13 человек и возможно расширение в
ближайшее время.
Структура
органов местного самоуправления достаточно проста (Рисунок 1.1), она состоит
из:
руководящего
состава: глава администрации и его заместители - это лица, отвечающее за
деятельность администрации данного поселения и предоставляющего отчетность о
проделанной работе в вышестоящий орган - совет депутатов;
общего
отдела и отдела финансирования, бухгалтерского учета и отчетности. Этот
исполнительно-распорядительный орган, который собирает всю информацию, нужную
для отчетности и принятия решений, и предоставляет главе сельского поселения.
Отдел финансирования делится на бухгалтерию, отвечающую за различного рода
расчеты (заработная плата, оплата счетов и другие), и отдел бухгалтерского
учета и отчетности, отвечающий за составление документов внутренней и внешней
отчетности, а так же за статистику.
Рисунок
1.1 - Структура органов местного самоуправления
Глава
г\п. Уваровка является высшим должностным лицом поселения и наделяется уставом
собственными полномочиями:
представляет
г\п. Уваровка в отношениях с органами местного самоуправления других
муниципальных образований, органами государственной власти, гражданами и
организациями, без доверенности действует от имени г\п. Уваровка;
издает
в пределах своих полномочий правовые акты;
вправе
требовать созыва внеочередного заседания Совета депутатов г\п. Уваровка;
организует
выполнение нормативных правовых актов Совета депутатов г\п. Уваровка в рамках
своих полномочий;
представляет
на рассмотрение Совета депутатов г\п. Уваровка проекты нормативных актов о
введении или отмене местных налогов и сборов, а также другие правовые акты,
предусматривающие расходы, покрываемые за счет средств бюджета;
формирует
администрацию г\п. Уваровка и руководит ее деятельностью;
назначает
и освобождает от должности руководителей и иных должностных лиц органов
администрации, а также руководителей муниципальных предприятий и учреждений;
рассматривает
отчеты и доклады руководителей органов администрации г\п. Уваровка;
организует
проверку деятельности органов администрации г\п. Уваровка в соответствии с
федеральными законами, законами Московской области и настоящим Уставом;
организует
исполнение местного бюджета;
принимает
меры по обеспечению и защите интересов г\п. Уваровка в суде, арбитражном суде,
а также соответствующих органах государственной власти;
ведет
личный прием граждан, рассматривает предложения, заявления и жалобы граждан,
принимает по ним решения.
К
главным задачам администрации г\п. Уваровка относятся:
формирование,
утверждение, исполнение бюджета и контроль за его исполнением;
установление,
изменение и отмена налогов и сборов;
организация
в границах поселения электро-, тепло-, газо- и водоснабжения;
создание
условий для обеспечения жителей услугами связи, общественного питания, торговли
и бытового обслуживания;
обеспечение
малоимущих граждан жилыми помещениями в соответствие с жилищным
законодательством и создание условий для жилищного строительства и другие.
Финансирование
расходов на содержание органов местного самоуправления осуществляется
исключительно за счет собственных доходов бюджета г\п. Уваровка [1.2].
В
управлении г\п. Уваровка включены некоторые объекты (Рисунок 1.2):
Рисунок
1.2 - Объекты управления г\п. Уваровка
Функции
объектов управления г\п. Уваровка:
муниципальное
унитарное предприятие культурно-досуговый центр (МУП КДЦ) занимается
культурно-массовой деятельностью. На его базе созданы кружки, наиболее точно
отражающие интересы местных жителей (танцевальный и хоровой кружки, кружки
рисования и другие);
муниципальное
унитарное предприятие централизованного библиотечного обслуживания (МУП ЦБО)
предоставляет местному населению бесплатно на определенный срок различного рода
литературу;
муниципальное
унитарное предприятие жилищно-коммунального хозяйства (МУП ЖКХ) контролирует
процесс обеспечения населения необходимыми удобствами, связанными с тепло- и
водоснабжением, а также благоустраивает данную территорию.
Деятельность
органов местного самоуправления характеризуется двойственностью: деятельность,
связанная с текущим функционированием и деятельность по управлению развитием (данный
вид деятельности реализуется в рамках системы стратегического планирования).
Деятельность
органов местного самоуправления распадается на два направления:
регулирование
хозяйственной деятельности (властные отношения);
участие
в хозяйственной деятельности (отношения собственника).
Местная
администрация подотчетна соответствующему представительному органу, а также
органам государственной власти в пределах переданных местной администрации
государственных полномочий. Глава администрации г\п. Уваровка подотчетен совету
депутатов Можайского муниципального района по вопросам местного бюджета и
предоставление отчетности по исполнению нормативных актов и приказов. Таким
образом данный орган отслеживает работу администраций поселений. Совет
депутатов Можайского муниципального района взаимодействует с администрацией
Можайского муниципального района, куда направляется вся информация из поселений
района.
К
компетенции местных органов власти, наиболее тесно связанных с населением,
относится решение вопросов социальной защиты населения, жилья, здравоохранения,
образования, транспорта, коммунального хозяйства, экологии. Для финансирования
данных расходов местным органам самоуправления необходим достаточный уровень
доходных источников местных бюджетов [1.3].
Органы
местного самоуправления самостоятельно управляют муниципальной собственностью,
формируют, утверждают и исполняют местный бюджет, устанавливают местные налоги
и сборы, осуществляют охрану общественного порядка, а также решают иные вопросы
местного значения.
Местный
бюджет - один из главных каналов доведения до населения конечных результатов
производства. Из этого бюджета финансируется и развитие отраслей
производственной сферы, коммунального хозяйства, объем продукции и услуги
которых также являются важным компонентом обеспечения жизнедеятельности
населения.
К
собственным доходам бюджета г\п. Уваровка относятся:
доходы
от местных налогов и сборов;
средства
самообложения граждан;
доходы
от региональных налогов и сборов;
доходы
от федеральных налогов и сборов;
безвозмездные
перечисления из бюджетов других уровней, включая дотации на выравнивание
бюджетной обеспеченности г\п. Уваровка, предоставляемые в соответствии с
федеральными законами и законами Московской области и другие безвозмездные
перечисления;
доходы
от имущества, находящегося в муниципальной собственности;
часть
прибыли муниципальных предприятий, остающейся после уплаты налогов и сборов и
осуществления иных обязательных платежей, в размерах, устанавливаемых решениями
Совета депутатов г\п. Уваровка, и часть доходов от оказания органами местного
самоуправления и муниципальными учреждениями платных услуг, остающаяся после
уплаты налогов и сборов;
добровольные
пожертвования;
иные
поступления в соответствии с федеральными законами, законами Московской области
и правовыми актами органов местного самоуправления.
Также
в доходы местного бюджета г\п. Уваровка зачисляются субвенции, предоставляемые
на осуществление органами местного самоуправления г\п Уваровка отдельных
государственных полномочий, переданных им федеральными законами и законами
Московской области.
Основная
задача местных налогов - создание стабильных доходных источников местных
бюджетов, в полном объеме поступающих в распоряжение соответствующих
территорий.
Главным
направлением использования средств местных бюджетов являются расходы, связанные
с жизнеобеспечением человека. К таким расходам относятся: расходы на
социально-культурные мероприятия, составляющие более половины всех расходов, и
на жилищно-коммунальное хозяйство - примерно треть всех расходов.
Структура
расходов отдельных видов местных бюджетов не одинакова и зависит от объема
хозяйства и подведомственности его территориальным органам различного уровня.
В
расходах местного бюджета значительно преобладают расходы на
социально-культурные мероприятия. Если в городских бюджетах они составляют от
30 до 50 % всех расходов, то доля расходов на социально-культурные мероприятия
администрации г\п Уваровка составляет в среднем 62-75 %.
.2
Характеристика деятельности сотрудника администрации общего отдела
Сотрудник
администрации общего отдела обычно по статусу приравнивается к заместителю
главы администрации [1.2].
Основными
задачами сотрудника администрации общего отдела являются:
координация
работы сотрудников администрации;
работа
с документацией (делопроизводство);
подготовка
и проведение совещаний, заседаний, других мероприятий;
контроль
исполнения решений;
организация
приема граждан, работа с жалобами и предложениями;
материально-техническое,
информационное обеспечение деятельности администрации;
взаимодействие
от имени администрации с представительным органом зачастую его хозяйственное
обслуживание.
Сотрудник
администрации общего отдела распределяет документы по отделам. Если есть
документы, находящиеся в компетенции сотрудника администрации, то он их
непосредственно решает.
Основными
функциями сотрудника администрации общего отдела являются:
устанавливает
предмет обращения (изменение целевого назначения земельного участка,
присвоение/изменение почтового адреса земельного участка, жалоба), устанавливает
личность заявителя, проверяет документ, удостоверяющий личность;
проверяет
полномочия заявителя, в том числе полномочия представителя правообладателя
действовать от его имени, полномочия представителя юридического лица
действовать от имени юридического лица;
проверяет
наличие всех необходимых документов исходя из соответствующего перечня
документов, представляемых на предоставление муниципальной услуги;
регистрирует
заявление гражданина и направляет на рассмотрение главе администрации;
ведение
учета арендованных земельных участков, находящихся в собственности
администрации городского поселения Уваровка;
ведение
учета доходов от сдачи в аренду земельных участков, находящихся в собственности
администрации городского поселения Уваровка;
вносит
изменения в похозяйственную книгу.
Сотрудник
администрации общего отдела взаимодействует с главой администрации по вопросам
организационной деятельности персонала, отчетам о проделанной работе,
ознакомления с нормативными актами и приказами, поступившими сначала к
сотруднику. Глава администрации отдает распоряжения сотруднику администрации и
отделам, как через сотрудника, так и напрямую. Также глава выносит решения по
вопросам, находящимся в его компетенции и, либо исполняет сам, либо отдает
поручение сотруднику, который может разрешить данную ситуацию.
Сотрудник
администрации общего отдела взаимодействует с ведущим специалистом отдела
финансирования по вопросам составления и рассмотрения бюджета, внесения в него
поправок. Поэтому же вопросу экономист взаимодействует с главой администрации,
который в свою очередь должен одобрить бюджет или отправить на доработку. К
сотруднику администрации поступает информация от экономиста в виде сметы
доходов и расходов, копии принятого к исполнению бюджета, ежеквартальных отчетов
и другие. Экономист работает с бухгалтерией, которая предоставляет необходимые
данные и статистику для разработки бюджета, и главой администрации, который
дает письменное согласие на разработку экономически-важных документов.
Сотрудник
администрации взаимодействует с бухгалтерией по различным экономическим
вопросам таким, как: оплата счетов за различные виды услуг, предоставляемых
администрации, закупка необходимого оборудования для дальнейшего использования
в администрации. Бухгалтерия также может напрямую связаться с главой
администрации по этим же вопросам, что является бесполезной тратой времени.
Сотрудник
администрации общего отдела является связующим звеном между главой
администрации и экономическим отделом, к нему стекается различного рода
информация, которую он может решить сам, чтобы облегчить труд главы
администрации или же отправить ему, если важность документа не позволяет
разобраться самому. Однако экономический отдел может сразу напрямую быть связан
с главой администрации.
Взаимодействие сотрудника администрации общего
отдела с другими подразделениями показано на Рисунке 1.4.
Рисунок 1.4 - Взаимодействие объектов управления
городского поселения Уваровка.
Исходя из описания взаимодействия сотрудников
администрации, можно сделать вывод, что нет четко отлаженной организационной
структуры взаимодействия отделов, которая бы позволила более оперативно решать
поставленные задачи и быстро и грамотно принимать решения. При таком
неструктурированном взаимодействии сотрудников администрации затрачивается
большое количество времени и человеческих ресурсов, из-за чего снижается
работоспособность как отдельных сотрудником, так и администрации в целом.
.3 Существующая технология выполнения основных
функций сотрудника администрации общего отдела
В настоящее время на поиск
нормативно-справочной, экономической информации, а также информации, связанной
с обращениями граждан и доведение ее до адресата уходит некоторое время, что
негативно сказывается на работе, а также нерационально используется
человеческий ресурс, так как работа всех сотрудников трудоемкая: каждый
сотрудник должен предоставить определенную информацию остальному персоналу и
нередко эти данные дублируются.
Количество обрабатываемой информации
стремительно растет. Организация сталкивается с проблемой работы со
значительными массивами информации. Для анализа существующей технологии
разработана структурно-функциональная диаграмма по методологии SADT (IDEF0) с
использованием CASE средства Ramus [1.4].
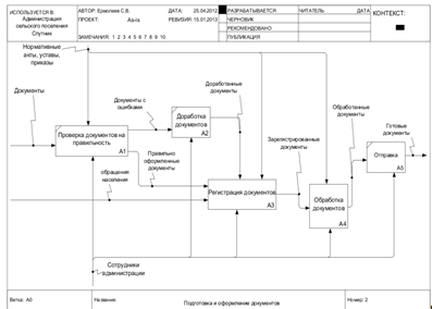
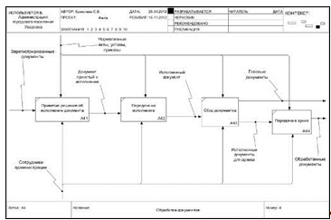
Необходимо рассмотреть существующую модель «как
есть» или ″AS-IS″ для администрации г\п Уваровка.
Сотруднику поступает различного рода информация,
то есть обращения населения (жалобы, предложения различного рода и другие),
документы (паспорт собственника земельного участка, свидетельство о
государственной регистрации права на земельный участок и другие), и нормативные
акты и приказы вышестоящих органов. Далее происходит подготовка и оформление
этих документов сотрудником администрации общего отдела, опираясь на нормативные
акты, приказы, уставы для того, чтобы в дальнейшем вынести по ним решение
(Рисунок 1.5).
Рисунок 1.5 - Контекстная диаграмма модели
''AS-IS'' «Подготовка и оформление документов»
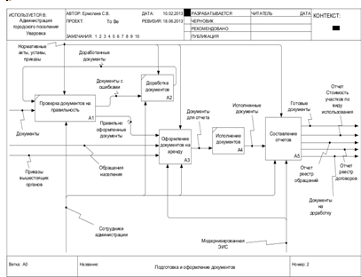
Документы проверяются сотрудником администрации
на правильность оформления и соответствия принятым нормативам. Неправильно
оформленные документы идут на доработку. Правильно оформленная документация, а
также обращения населения и приказы вышестоящих органов последовательно
проходят регистрацию и обработку документов (Рисунок 1.6).
Рисунок 1.6 - Декомпозиция первого уровня модели
''AS-IS'' «Подготовка и оформление документов»
При регистрации документы классифицируются по
типу, по статусу (по важности), по срокам, необходимым для принятия решения.
После этого сотрудник администрации передает их на обработку и подготавливает
место для их дальнейшего хранения (Рисунок 1.7).
Далее зарегистрированные документы передаются на
обработку, то есть на этом этапе принимается окончательное решение и происходит
его исполнение. Исполненный документ регистрируется и сохраняется в архиве
(Рисунок 1.8).
Рисунок 1.7 - Функциональный блок модели
''AS-IS'' «Регистрация документов»
Рисунок 1.8 - Функциональный блок модели
''AS-IS'' «Обработка документов»
Большая часть обрабатываемого информационного
потока существует в бумажном виде, что частично объясняется требованиями
законодательства к оформлению документов, имеющих юридическую силу,
потребностями в наглядном просмотре и коллективной работе с документами.
Большое количество документов различных типов и
форматов затрудняет поиск нужной информации и создает постоянные проблемы с
учетом и прогнозированием.
В результате возникает ситуация - горы папок и
стеллажей с договорами, нормативными документами, чертежами, корреспонденцией.
Серьезные проблемы возникают с информацией,
имеющейся в бумажном виде. Основными недостатками бумажных документов являются:
длительный поиск нужных данных;
возможность потери или порчи документа;
неудобство корректировки документов;
недостаточная конфиденциальность информации.
Существующая в администрации схема учета данных
ведет к неоперативному доступу к необходимой информации, потери времени на
поиск документов, часть информации безвозвратно теряется.
Внедрение информационных технологий повлияет на
структуру администрации в плане как сокращения числа работников отдельных
подразделений, так и появления новых подразделений (информационного
обслуживания).
На современном этапе автоматизации управления
наиболее перспективным является автоматизация планово-управленческих функций на
базе персональных ЭВМ, установленных непосредственно на рабочих местах
специалистов.
.4 Описание экономической сущности деятельности
сотрудника администрации общего отдела по оценке земли
Своевременный и быстрый доступ к информации
сегодня является необходимым условием успешного решения любого рода задач,
стоящих перед организацией местного самоуправления. Поэтому такие факторы, как
отлаженность работы справочно-информационной службы, оперативность и качество
формирования документов, четкая организация хранения, поиска и использования
документов непосредственно влияют на качество управления и, следовательно, на
экономическую эффективность деятельности предприятия в целом.
Если в организации отсутствуют данные факторы,
то работа замедляется, становится менее эффективной.
Земля в Российской Федерации как природный
ресурс, объект недвижимости и основное средство производства подлежит
стоимостной оценке.
Оценка - это расчетная или экспертная стоимость
объекта недвижимости, либо какого-либо вещного интереса в ней, проводимая
уполномоченным лицом, специалистом по анализу и оценке недвижимости.
Отнесение земель к той или иной категории,
перевод их из одной категории в другую и порядок перевода регламентируются как
ЗК РФ, так и иными законами. В частности земли муниципальной собственности, за
исключением земель сельскохозяйственного назначения, могут быть переведены в
другую категорию на основании решения органов местного самоуправления.
Землями поселений, согласно ст. 83 ЗК РФ,
признаются земли, используемые и предназначенные для застройки и развития
городских и сельских поселений и отделенные их чертой от земель других
категорий. Порядок использования и кадастровая оценка земель поселений
определяются в соответствии с зонированием их территорий, т. е. делением на
территориальные зоны.
Оценка земель основывается на классификации
земель по целевому назначению и виду функционального использования. Для
категорий (подкатегорий) земель, вовлеченных в рыночный оборот (земли
поселений, садоводческие, огороднические и дачные объединения), оценка
осуществляется посредством статистического анализа рыночных цен и иной информации
об объектах недвижимости, а также иных методов массовой оценки недвижимости.
В процессе оценки земель проводится оценочное
зонирование - деление территории на оценочные зоны, включающие однородные по
целевому назначению и виду функционального использования земельных участков с
близкими значениями кадастровой стоимости.
Кадастровая стоимость земельных участков
определяется с учетом:
уровня рыночных цен, ставок арендной платы за
земельные участки в границах поселений и иной информации об объектах недвижимости;
площади земельного участка;
вида территориальной зоны и вида функционального
(разрешенного) использования земельного участка;
факторов местоположения и окружающей среды.
Оценка земли обеспечивает:
регулирование земельных отношений;
осуществление различных видов планирования и
проектирования в области использования земель;
оперативный и устойчивый земельного оборота;
установление обоснованной платы за землю.
В системе земельных отношений ценовой механизм
необходимо использовать и как непосредственный фактор, определяющий норму и
массу ренты, и как инструмент распределения ее между товаропроизводителями,
земельным собственником и государством. Как представитель общенационального
гаранта сохранения и улучшения земли в сельском хозяйстве, государство является
субъектом, активно участвующем в регулировании земельных, следовательно,
рентных отношений, соответственно и ценового механизма.
Количественные данные, характеризующие площади
земельных участков (угодий, земельных массивов, землепользовании и т. д.), и
качественные показатели о природных свойствах земли являются основой для
вычисления арендной платы за землю [1.6].
В современных условиях появилась необходимость в
систематизированной информации о состоянии земель, включающей основные сведения
об объекте земельных отношений, субъектах права на землю, операциях с
земельными участками и их стоимостных характеристиках. Обработка, хранение и
систематизация больших объемов указанной выше информации требуют создания
автоматизированного рабочего места сотрудника администрации
В администрации движение документов
осуществляется в виде потоков, циркулирующих между пунктами обработки
информации и пунктами технической обработки собственно документов.
Эффективность работы сотрудника администрации по ведению документооборота
недостаточно эффективна.
Сотруднику администрации общего отдела поступает
различного рода информация:
справочная и нормативная информация. К такой
информации относятся приказы, распоряжения, устные директивы, поступающие от
Совета Депутатов г\п Уваровка и главы администрации Можайского муниципального
района. Данная информация необходима для ознакомления и выполнения. С помощью
устных или письменных директив контролируется работа администрации городского
поселения Уваровка;
экономическая информация - это документация,
отражающая доходы в виде дотаций, распределенных администрацией Можайского
муниципального района среди городских сельских поселений, и налогов,
поступающих от населения и организаций, ведущих свою экономическую деятельность
на территории г\п Уваровка; документация, отражающая расходы в виде счетов к
оплате на электро-, тепло-, газо- и водоснабжение, а также на
социально-культурные мероприятия; расчет платежных ведомостей, банковские
документы;
информация, поступающая от местного населения,
как в устной, так и в письменной форме, то есть заявления, жалобы, предложения
различного рода (по благоустройству).
После создания документа в электронном виде, он
направляется в отделы или в архив. В администрации отсутствует электронная база
документов, и если потребуется найти нужный документ, то у сотрудника это
займет много времени.
Основной задачей разрабатываемой системы
является повышение качества работы сотрудника администрации с документами.
.5 Постановка задачи на разработку АРМ
В работе сотрудника администрации есть много
технической, рутинной работы, которая хорошо поддается автоматизации.
Для устранения проблем, связанных с длительным
поиском нужных данных, возможностью потери или порчи документа, неудобством
корректировки документов, недостаточной конфиденциальностью информации,
первостепенной является задача преобразования бумажных документов в
электронные, полноценная редакторская работа с текстом, размещение электронных
документов в защищенных хранилищах информации и организация быстрого доступа к
информации, содержащейся в этих хранилищах [1.7].
Эффективное функционирование и взаимодействие с
другими органами административной власти возможно только при использовании
новейших информационных технологий, базирующихся на современной компьютерной
технике. Важной задачей автоматизации работы администрации является не только
возложение на компьютер задач контроля, обработки и хранения информации, но и
формирование отчетности по проделанной работе, контроль за исполнением решения.
Цель данной дипломной работы - разработка АРМ
специалиста по учету состояния земельных участков на примере администрации
городского поселения Уваровка.
Хранение документов в виде компьютерных данных
на диске безусловно более целесообразно, чем хранение их в классическом виде,
то есть на бумажных носителях. Значительно упрощается поиск нужного документа,
имеется возможность хранить данные за много лет и не путаться в них, сильно
упрощается изменение любого документа, составление многочисленных справок.
Автоматизировать систему целесообразно на основе
уже существующей на предприятии платформе - «1С: Бухгалтерия 2.0», так как не
будет необходимости тратить денежные средства на покупку программного
обеспечения. Поэтому наиболее выгодно доработать имеющуюся платформу, подстроив
под работу сотрудника администрации по оценке земли, при собственной доработке
стандартной «1С» не будет необходимости сотрудникам получать дополнительное
образование.
Разработка АРМ сотрудника администрации,
приведет к увеличению эффективности работы сотрудника администрации и позволит:
сократить время обработки документов и заявок
местного населения, то есть их регистрацию;
повысить эффективность внутреннего
документооборота;
увеличить эффективность работы сотрудников с
посетителями;
улучшить достоверность информации;
создать электронные копии;
занести информацию в базу данные;
рассмотреть и вынести решения по документам
главой администрации.
Все это в целом позволит повысить оперативность
работы сотрудника и снизить трудоемкость работы с документами.
Сотрудник администрации работает с входной
информацией, к которой относятся: приказы вышестоящих органов, экономическая
документация и обращения населения.
Для того чтобы сотрудник опирался на необходимую
информацию для решения поставленных задач, необходимо поддерживать
своевременное изменение справочной и нормативной информации, организовать
гибкую систему справок, а также информации, поступающей из вышестоящих органов.
Каждому документу будет присвоен статус, отвечающий за важность изложенного в документе.
Документы, носящие ознакомительный характер, будут через определенное время
удалены.
Для принятия решений по вопросам местного
населения, необходимо автоматизировать систему обращения населения к органам
государственного управления, назначать сроки решения поставленных задач. Для
создания карты документа необходимо занести информацию о клиенте такую, как:
ФИО, фактический адрес проживания или прописку, контактный телефон, важно
указать причину обращения. Далее эта информация должна быть обработана, сохранена
и направлена компетентному лицу на рассмотрение, после чего выносится решение
по данному вопросу, сведения по которому доносят до клиента. Для таких
обращений назначаются определенные сроки, необходимые для их отслеживания.
Данные о человеке, обратившимся с определенным вопросом сохраняются для
экономии времени и человеческого ресурса при повторном обращении.
Для оперативного ведения вычислений арендной
платы за землю необходимо автоматизировать процесс оценки земли. Создать
справочники земель, подлежащих сдачи в аренду и разбить их по категориям
назначения (ценам).
После обработки информации сотрудник
администрации получает следующие результаты:
архивные документы - все документы о проделанной
работе, которые необходимо определенное время хранить, и при необходимости
ссылаться на них;
документы на исполнение - документы, поступающие
в дальнейшем на рассмотрение к главе администрации городского поселения
Уваровка, документы на доработку - неправильно оформленные документы, требующие
исправлений.
Для удобной работы сотрудника администрации с
документами необходимо разработать требования к программно-техническому
обеспечению системы:
наглядный и понятный пользовательский интерфейс;
дублирование бумажных носителей;
сохранение документов в электронной базе,
доступной сотруднику в любой момент времени;
поиск документа по фрагменту наименования;
рассортировка документов.
Сотрудник администрации, имея постоянный доступ
к электронным копиям документов, может в любой момент:
предоставить любую информацию по документу;
на основе обработанных документов,
предоставленных заявителем произвести выписку или внести изменения (изменения -
только после согласования с главой городского поселения) в похозяйственную
книгу г\п Уваровка;
по информации, поступающей от местного населения
- принять оперативное решение.
Специфика деятельности администрации позволяет
выбрать методом решения создание АРМ. Это позволит использовать систему людям,
не имеющим специальных знаний в области программирования, и одновременно
позволит дополнять систему по мере надобности.
В итоге, при автоматизации рабочего места
сотрудника автоматизации, администрация в целом будет работать более эффективно
и оперативно, при этом экономя трудовые ресурсы. Следовательно, постановка
задачи выглядит следующим образом (Рисунок 1.9).
Рисунок 1.9 - Постановка задачи
В настоящее время компьютерные технологии
обладают огромным потенциалом для повышения эффективности управления любыми
деловыми процессами и широко используются во многих организациях как
государственных, так и коммерческих.
Решающим для устранения управленческих проблем,
в том числе и связанных с бумажным документооборотом, является выбор
автоматизированной системы управления.
В основу конструирования АРМ положены следующие
основные принципы:
максимальная ориентация на конечного
пользователя, достигаемая созданием инструментальных средств адаптации АРМ к
уровню подготовки пользователя, возможностей его обучения и самообучения;
формализация профессиональных знаний, то есть
возможность предоставления с помощью АРМ самостоятельно автоматизировать новые
функции и решать новые задачи в процессе накопления опыта работы с системой;
модульность построения, обеспечивающая
сопряжение АРМ с другими элементами системы обработки информации;
в дальнейшем модификация и наращивание
возможностей АРМ без прерывания его функционирования;
эргономичность, то есть создание для
пользователя комфортных условий труда и дружественного интерфейса общения с
системой.
.6 Информационные технологии, используемые в
органах местного самоуправления
С течением времени требования к автоматизации
деловых процессов растут. И если когда-то ставилась задача автоматизации
отдельных участков работы подразделений, что привело к наличию большого
количества разрозненных программных продуктов, то теперь основной вопрос -
организация комплексной системы оперативного управления. Именно этот подход
позволяет наиболее эффективно решить задачу автоматизации.
Системы электронного документооборота формируют
новое поколение систем автоматизации. Основными объектами автоматизации в таких
системах являются документы (в самом широком их понимании, от обычных бумажных
до электронных любого формата и структуры) и бизнес-процессы, представляющие
как движение документов, так и их обработку. Данный подход к автоматизации
предприятий является одновременно и конструктивным и универсальным, обеспечивая
автоматизацию документооборота и всех бизнес - процессов предприятия в рамках
единой концепции и единого программного инструментария.
Большинство отечественных систем
делопроизводства и документооборота предоставляют функции:
обработка и хранение документов;
регистрация документов;
поиск документов по атрибутам и полнотекстовый
поиск;
работа с взаимосвязанными документами;
регламентация прав доступа;
списание документов «в дело»;
интеграция с внешними системами электронной
почты;
электронный архив документов;
согласование и утверждение документов;
контроль исполнения документов и поручений;
система контроля выполнения должностных инструкций.
Основными пользователями этих систем являются
такие структурные подразделения организаций, как управление делами,
секретариаты, канцелярии, экспедиции и другие.
Системы документооборота обеспечивают строго
регламентированное и формально контролируемое движение документов внутри и вне
организации на основе информационных и коммуникационных технологий.
Основное достоинство отечественных систем
делопроизводства и документооборота состоит в том, что лучшие из этих систем
великолепно учитывают отечественную специфику и традиции работы с документами.
В них заранее заложена соответствующая бизнес-логика работы.
Приступая к автоматизации задач
документооборота, надо изначально разделить собственно внедрение тех или иных
приложений, автоматизирующих конкретные процессы обработки документов, и
внедрение платформы для подобной автоматизации. Одной из основных причин
неуспеха внедрения систем автоматизации документооборота является смешивание
двух этих задач.
Существуют категории технологий электронного
документооборота с примерами наиболее известных поставщиков и продуктов в
каждом классе:
системы электронного документооборота,
ориентированные на бизнес-процессы (Business-process EDM): FileNet (Panagon и
Watermark);
системы управления
контентом
(Content management): Adobe, Excalibur;
системы управления информацией (порталы)
(Information Management);
системы управления образами (Imaging);
системы управления потоками работ (Workflow
management).
В отличие от западного рынка на российском рынке
сегодня имеется весьма ограниченное количество возможностей выбора платформ для
реализации рассматриваемой задачи.
В настоящее время на мировом рынке существует
огромное количество заслуживающих внимания систем, предоставляющих средства
развертывания платформы автоматизации документооборота. Однако в силу того, что
использовать не русифицированную систему, не имеющую в России достаточной
поддержки, не представляется сколько-нибудь перспективным, выбор ограничивается
системами следующих производителей:- в качестве основы комплексной системы
автоматизации документооборота компания Microsoft предлагает использовать
продукт Microsoft Exchange - сервер в комплекте с клиентским приложением
Microsoft Outlook. Также предлагается использовать продукт Microsoft Sharepoint
Portal Server в качестве архива документов и средства организации
корпоративного Intranet/Extranet портала. Кроме того, компания предоставляет
полный набор средств для организации оn-line-взаимодействий [1.8];/Lotus -
компания IBM предлагает использовать платформу Lotus Notes как базовое средство
автоматизации документооборота. Помимо этого предполагается расширить базовую
функциональность не только средствами организации архива документов Domino.doc,
WorkFlow подсистемой Domino.Workflow, но и дополнительными средствами для
организации групповых взаимодействий [1.9];- данная компания представлена на
рынке одноименным продуктом, представляющим собой мощный архив документов, с
возможностью разработки учетных объектов средствами управления жизненным циклом
и автоматизации бизнес-процессов обработки документов;
На отечественный рынок проникли лишь наиболее
крупные производители программного обеспечения. К сожалению, огромное
количество достаточно интересных систем, имеющихся на западном рынке,
практически не доступно отечественным компаниям.
Все перечисленные продукты - это открытые
системы, которые являются именно платформами для разработки приложений. Более
того, на базе каждого из них различные компании разработали достаточное
количество приложений, которые можно использовать при создании комплексной
системы.
В настоящее время отечественный рынок средств
автоматизации документооборота испытывает настоящий бум - на рынке представлены
как системы, имеющие уже достаточно продолжительную историю (например, «Дело»,
Optima Workflow, LanDocs, Office Media, «Золушка»), так и относительно молодые
системы (DocsVision, NauDoc, Directum и другие).
К отдельной группе можно отнести продукты
реализующих набор приложений на базе системы Lotus Notes («Босс-Референт», Office
Media, «Эскадо»), рынок которых распространяется только на организации,
использующие в своей работе Lotus Notes. Отечественные производители
демонстрируют разнообразные подходы к решению задач автоматизации
документооборота. К сожалению, пока российские системы, как правило, реализуют
функции определенного контура автоматизации документооборота (например, система
«Дело» - автоматизация канцелярии и делопроизводства, «Евфрат» - создание
архива документов). Системы, изначально позиционирующиеся как платформы
автоматизации документооборота (например, DocsVision, NauDoc) еще не накопили
достаточно практики использования в отрыве от компании разработчика продукта.
Сегодня не существует однозначно - идеального
выбора базовой платформы для внедрения системы автоматизации документооборота
компании. Любое решение потребует дополнительных усилий не только по разработке
комплекта приложений, но и по дополнению базовых инструментов, предоставляемых
платформой.
Целью внедрения базовой платформы автоматизации
документооборота является:
удешевление разработки и внедрения конечных
приложений;
обеспечение удобства пользователя и унификация
интерфейса всех приложений;
сокращение стоимости эксплуатации и
сопровождения комплекса приложений;
обеспечение общего информационного пространства,
возможности интегрированного поиска и извлечения знаний, накапливаемых в
различных приложениях;
обеспечение унифицированных средств мониторинга
процессов и контроля исполнения;
обеспечение возможности постепенного расширения
автоматизированных процессов, а также возможностей их модификации по мере
изменения процессов.
Базовые поставки всех платформ автоматизации
документооборота, представленных сегодня на рынке, практически не включают в
свой состав законченных приложений.
И именно поэтому наблюдается достаточно много
случаев, когда компании, покупая дорогостоящую систему без наличия четкого
плана ее использования и понимания функциональных возможностей, не добиваются
планируемого результата, что приводит к скепсису относительно самой возможности
комплексного решения задачи автоматизации документооборота.
Существует множество информационных технологий,
которые используются в различных отраслях, в том числе и в органах местного
самоуправления. Но не всеми программными продуктами они могут пользоваться.
Выбор программного комплекса зависит от
структуры и функций данного органа, а также и от денежных средств, выделяемых
бюджетом на приобретение программы, так как большинство из них платные.
Существующие программные продукты не совсем
подходят для автоматизации документооборота в администрации так, как многие
программные продукты:
сложны в управлении, то есть для того, чтобы
сотрудник умел работать с программой, его необходимо обучить, следовательно,
затратить денежные средства;
стандартизованы и могут не отображать
функционала, необходимого именно для данной организации.
Автоматизация рабочего места сотрудника
администрации городского поселения Уваровка будет строится на платформе 1С,
преимуществами которой являются:
максимальная простота освоения, сопровождения и
обслуживания позволит сэкономить на обучении сотрудника данной программе;
высокая производительность разработанного
приложения;
низкие требования разработанного приложения к
ресурсам компьютера;
интуитивно-понятный интерфейс - легкий для восприятия.
В основе системы программ «1С: Предприятие»
лежит единая технологическая платформа. Она является фундаментом для построения
всех прикладных решений. Наличие единой технологической платформы не просто
облегчает создание отдельных прикладных решений, но и обеспечивает их невысокую
стоимость. Главное преимущество такого подхода - стандартизация разработки,
обеспечение масштабируемости и обеспечение быстрого внедрения современных
технологий во всех прикладных решениях.
«1С: Бухгалтерия 8.0» уже внедрена в
администрации г\п Уваровка, поэтому единственные расходы будет связаны с
доработкой уже имеющейся программы, что значительно дешевле чем приобретение
новой. Работа сотрудника администрации общего отдела улучшится благодаря
автоматизации документооборота.
2. СПЕЦИАЛЬНЫЙ РАЗДЕЛ
.1 Описание обеспечивающих подсистем АРМ
Подсистема - это часть системы, выделенная по
какому-либо признаку.
Обеспечивающие подсистемы определяют сочетание
таких функций управления, как организация управленческого процесса, планирование,
контроль, анализ, регулирование объекта управления.
.1.1 Организационное обеспечение
Организационное обеспечение - совокупность
методов и средств, регламентирующих взаимодействие работников с техническими
средствами и между собой в процессе разработки и эксплуатации информационной
системы.
Организационное обеспечение является одной из
важнейших подсистем АРМ, от которой зависит успешная реализация целей и функций
системы [2.1].
Задача организационного обеспечения состоит в
том, чтобы создать такие структуры управления, которые наиболее эффективно
выполняли бы интегрирующие функции по взаимодействию между всеми сотрудниками.
Организационное обеспечение реализуется в
различных методических и руководящих материалах по стадиям разработки, внедрения
и эксплуатации АРМ, в частности при проведении предпроектного обследования,
формировании технического задания на проектирование и технико-экономического
обоснования, разработке проектных решений в процессе проектирования, выборе
автоматизируемых задач, типовых проектных решений и пакетов прикладных программ
(ППП), а также при внедрении системы в эксплуатацию.
Главной функцией, осуществляемой объектом
исследования, является функция управления процессом работы сотрудника
администрации.
В состав структуры управления наряду с основными
компонентами управленческой деятельности входит организационная структура
управления. Она характеризуется распределением целей и задач между сотрудниками
администрации. Она ориентирована на установление четких взаимодействий между
сотрудниками, распределением между ними прав, обязанностей и ответственности.
Сотрудник администрации взаимодействует с
персоналом администрации и местным населением и является связующим звеном.
Организационное обеспечение до разработки и
внедрения АРМ в администрации городского поселения Уваровка - это
осуществляемый на постоянной основе комплекс мероприятий, включающий в себя:
организацию делопроизводства и документационного
обеспечения;
организацию и ведение бухгалтерского учета и
отчетности;
архивное обеспечение;
иные мероприятия, направленные на
организационное обеспечение функционирования органов местного самоуправления.
Организационное обеспечение в администрации
городского поселения Уваровка предназначено для осуществления функционирования
органов местного самоуправления в целях решения ими вопросов местного значения,
отдельных экономических и государственных полномочий.
Организационное обеспечение включает в себя
перечень документов, инструкций, положений, методик проведения работ,
требований к оформлению документов, должностных инструкций, регламентирующих
деятельность персонала при внедрении и эксплуатации АРМ.
В более полном виде организационное обеспечение
включает в себя:
должностные инструкции персонала;
регламенты обработки документов;
графики работы персонала.
Каждый работник аппарата управления должен иметь
определенную обязанность, права и ответственность за участок работы, вверенный
ему по должностному положению.
Должностными обязанностями сотрудника
администрации до внедрения АРМ являются:
получать для главы администрации информацию от
работников подразделений, вызывает их по его поручению;
вести делопроизводство;
организация приема граждан, работа с жалобами и
предложениями принимать поступающую корреспонденцию на имя руководителя, осуществлять
ее систематизацию в соответствии с принятым в администрации порядком и
передавать после ее рассмотрения руководителем в подразделения или конкретным
исполнителям для использования в процессе их работы либо подготовки ответа;
формировать дела в соответствии с утвержденной
номенклатурой, обеспечивает их сохранность и в установленные сроки сдает в
архив.
Данные обязанности осуществляются в основном
вручную, без использования персонального компьютера.
Формирование дел происходит следующим образом:
справочная и нормативная информация сортируется
по времени поступления, и собирается в папку со скоросшивателем или с файлами
на усмотрение персонала;
все документы, поступающие от местного
населения, также сортируются по времени и собираются в папку со скоросшивателем
или с файлами на усмотрение персонала.
Должностные обязанности сотрудника администрации
после внедрения АРМ не изменятся. Но, помимо основных обязанностей, добавится
еще ряд функций:
создание форм бланков документов - описание
видов документов, которыми будут обмениваться вышестоящие и подчиненные
организации. В первую очередь это касается назначения бланка формы входящей
информации, формы регистрационной карточки;
контроль за выполнением принятого решения;
формирование отчетов о проделанной работе;
формирование электронного архива администрации
городского поселения Уваровка.
Внедрение АРМ приведет к более эффективной
работе персонала администрации.
.1.2 Информационное обеспечение
Назначение подсистемы информационного
обеспечения состоит в своевременном формировании и выдаче достоверной
информации для принятия управленческих решений.
Информационное обеспечение - это совокупность
средств и методов построения информационной базы [2.1].
Для создания информационного обеспечения
необходимо:
ясное понимание целей, задач, функций всей
системы управления организацией;
выявление движения информации от момента
возникновения и до ее использования на различных уровнях управления,
представленной для анализа в виде схем информационных потоков;
совершенствование системы документооборота;
наличие и использование системы классификации и
кодирования;
владение методологией создания концептуальных
информационно-логических моделей, отражающих взаимосвязь информации;
создание массивов информации на машинных носителях,
что требует наличия современного технического обеспечения.
.1.3 Информационная модель
После внедрения АРМ технология работы сотрудника
изменится.
В исследовательском разделе дипломного проекта
была рассмотрена модель существующих в администрации городского поселения
Уваровка бизнес-процессов «Как есть» (модель "AS-IS"). Рассмотрим
функциональную модель бизнес-процессов «Как будет» (модель "TO-BE").
Для анализа внедряемой технологии разработаны
диаграммы по методологии SADT (IDEF0) с использованием CASE средств Ramus,
называемые структурно-функциональными [2.2].
После внедрения АРМ сотруднику администрации
общего отдела поступает различного рода информация, присвоение почтового адреса
и другие обращения, справочная и нормативная документация (нормативные акты,
приказы и распоряжения), поступающая от вышестоящих органов. Все эти документы
имеют расширение Word, если это текстовый документ, jpg, bmp или png, если это
отсканированный документ, то сотрудник сам определяет в каком из перечисленных
расширений он хочет сохранить его. Далее происходит подготовка и оформление
этих документов сотрудником администрации, опираясь на нормативные акты,
приказы, уставы для того, чтобы в дальнейшем вынести по ним решение (Рисунок
2.1).
Рисунок 2.1 - Контекстная диаграмма модели
''TO-BE'' «Подготовка и оформление документов»
Документы, поступающие от населения, проверяются
сотрудником администрации на правильность оформления и соответствия принятым
нормативам. Неправильно оформленные документы идут на доработку. Правильно
оформленные заявления и документы, а также обращения населения и приказы
вышестоящих органов последовательно проходят регистрацию и обработку документов
(Рисунок 2.2).
Рисунок 2.2 - Декомпозиция первого уровня модели
''TO-BE'' «Подготовка и оформление документов»
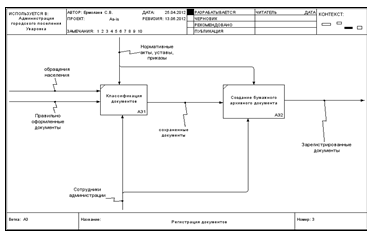
При регистрации документы классифицируются по
типу, по статусу (по важности), по срокам, необходимым для принятия решения.
Классификация зависит от удобства пользователя найти необходимый документ с
минимально затраченным временем. После этого сотрудник администрации передает
их на обработку и подготавливает место для их дальнейшего хранения. В отличие
от схемы хранения, существующей на данный момент в работе сотрудника
администрации, а именно бумажного архива, предлагается создать электронный
архив документов, позволяющий облегчить труд работника за счет экономии времени
на поиск необходимой информации, а также обеспечить наибольшую сохранность
документов (Рисунок 2.3).
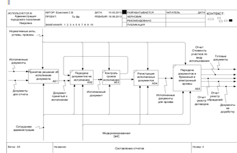
Далее зарегистрированные документы передаются на
обработку, то есть на этом этапе принимается окончательное решение и происходит
его исполнение. Исполненный документ регистрируется, сохраняется в бумажном и
электронном архиве и составляются отчеты (Рисунок 2.4).
Рисунок 2.3 - Функциональный блок модели
''TO-BE'' «Оформление документов на аренду»
Рисунок 2.4 - Функциональный блок модели
''TO-BE'' «Составление отчетов»
Преимуществами создания электронного архива
являются:
поиск по фрагменту наименования;
осуществление быстрого доступа к необходимому
документу;
удобство корректировки документов;
доступ ограниченного числа лиц к документации;
дублирование всей документации;
рассортировка документов.
Внедрение системы электронного документооборота
в работу сотрудника администрации позволит быстро обрабатывать документы,
отслеживать их путь, то есть на какой стадии они находятся, присваивать им
приоритеты, а также составлять задачи на определенный день.
Такое нововведение в администрации, как создание
электронного документооборота, приведет к ряду возможностей, которые позволят
уменьшить риск потери и порчи документации, обеспечить ее конфиденциальность,
привести к сокращению времени за счет удобного и быстрого поиска документа.
Центральным компонентом информационного
обеспечения является база данных, обеспечивающая обмен данными различных задач.
Для проектирования баз данных, информационных и
других систем чаще всего используются ER-модели.
Модель Сущность-Связь (ER-модель) - это модель
данных, позволяющая описывать концептуальные схемы. Она предоставляет
графическую нотацию, основанную на блоках и соединяющих их линиях, с помощью
которых можно описывать объекты и отношения между ними какой-либо другой модели
данных [2.3].модель удобна при проектировании информационных систем, баз
данных, архитектур компьютерных приложений, и других систем. С её помощью можно
выделить ключевые сущности, присутствующие в модели, и обозначить отношения,
которые могут устанавливаться между этими сущностями.
Основными конструктивными элементами ER-моделей
являются сущности, связи между ними и их свойства (атрибуты).модель
разрабатываемой системы создания электронного документооборота представлена на
Рисунке 2.5.
Рисунок 2.5- ER-модель разрабатываемой системы.
Основной таблицей модели является таблица:
«Обращения граждан». Данная таблица содержит сведения о документах, поступающих
ответственному лицу.
Таблица «Обращения граждан» связывает граждан с
администрацией через сотрудника. Жители представляют письменные заявления с
просьбами сотруднику администрации, на которые он должен отреагировать.
Таблица «Обращения граждан» связана с таблицей
«Статус обращения», что позволяет определить, на какой стадии обработки
находится документ (принято решение по обращению населения или нет). Данные
связи необходимы для создания в программе списка событий, которые необходимо
решить.
В таблице «Аренда» содержится информация об
арендаторах, о землях находящихся у них в аренде и о стоимости данной услуги
(аренды). Подробная информация о земельных участках, подлежащих аренде хранится
в таблице «Земельный участок».
Для описания процесса преобразования информации
от ее ввода в систему до выдачи пользователю и отношений между этими процессами
используются диаграммы потоков данных (DFD - Data Flow Diagramm).
Диаграммы потоков данных (DFD) используются для
документирования механизмов передачи и обработки информации в моделируемой
системе. Диаграммы DFD обычно строятся для наглядного отображения текущей
работы системы документооборота организации. Чаще всего диаграммы DFD применяют
в качестве дополнения модели бизнес-процессов, выполненной в IDEF0 [2.4].
Для определения документооборота в администрации
городского поселения Уваровка была использована диаграмма потоков данных
(Рисунок 2.6)
Рисунок 2.6 - Диаграмма потоков данных (DFD)
Сотруднику администрации поступает различного
рода документация от населения. Все документы идут на проверку правильности
оформления. Правильно оформленные документы поступают на регистрацию и после
этого в архив. Из хранилища документы попадают на обработку, то есть для
вынесения по ним решения, и после этого обработанные документы одновременно
попадают обратно в хранилище документов и адресату, который его подавал.
.1.4 Используемые классификаторы и системы
кодирования
Группировка информации осуществляется на основе
систем классификации и кодирования, позволяющую представить
технико-экономическую информацию в форме, удобной для ввода и обработки данных
с помощью вычислительной техники [2.5].
Классификаторы делят на:
общегосударственные (единые для всей страны);
отраслевые (единые для какой-либо отрасли
деятельности);
локальные (характерные для определенного
предприятия).
К локальным классификаторам относятся: персонал,
граждане и типы документов. На практике уникальность значения классификаторов
обеспечивается средствами базы данных.
Составление классификаторов выполняется в два
этапа: первый состоит в классификации информации; второй - в кодировании.
Кодирование - процесс присвоения условного
обозначения различным позициям номенклатуры. Код - условное обозначение объекта
знаком или группой знаков по определенным правилам. После присвоения кодов
создается классификатор - систематизированный свод однородных наименований и их
кодовых обозначений. Классификаторы имеют двоякое применение. Первое применение
состоит в ручном проставлении кодов в документах. Во втором случае применения
кодов предусматривает хранение всех классификаторов в памяти машины, на
машинных носителях.
В Таблице 2.1 в качестве примера приведен не
полный список используемых в системе справочников. Для каждого справочника
указано наименование, длина и тип кода, признак иерархии, назначение. Также
приведены примеры элементов справочника.
Таблица 2.1 - Используемые справочники
|
Наименование
справочника
|
Длина
и размер поля
|
Назначение
|
Примеры
|
|
Статусы
|
Текстовый,
30 знаков
|
Справочник
предназначен для определения стадии работы с документами.
|
Выполнено,
отклонено
|
|
Типы
приказов и распоряжений
|
Текстовый,
20 знаков
|
Предназначен
для определения типа документа от управленческого органа
|
По
личному составу
|
|
Типы
обращений населения
|
Текстовый,
20 знаков
|
Предназначен
для определения типа документа от населения
|
Заявление,
уведомление
|
Помимо справочников в системе используются
перечисления - своего рода классификаторы. Элементы перечислений задаются на
этапе конфигурирования. В отличие от справочников, они не подлежат
редактированию. Используемые перечисления и их элементы приведены в Таблице
2.2.
Таблица 2.2 - Используемые перечисления и их
элементы
|
Наименование
перечисления
|
Элементы
перечисления
|
|
Вид
документа
|
Приказы
и распоряжения; обращения населения.
|
|
Тип
документа
|
Заявление;
жалоба.
|
|
Статусы
|
Выполнено;
отклонено; удалено; на составлении; на подписи; в действие; в архиве.
|
.1.5 Характеристика нормативно-справочной и
входной информации
Нормативно-справочная документация представлена
в основном в виде текста, но есть документы, состоящие преимущественно из
таблиц, и ".jpg", ".bmp" или ".png" форматов,
если это отсканированный документ.
Структура документа может быть разнообразна.
Число строк и объем файла не ограничен и зависит от полноты изложенной в нем
информации.
Так документы, поступающие от граждан, могут
быть как напечатаны, так и написаны от руки . Частота появления данной
информации непостоянна и зависит от граждан. Обязательными условиями
составления такой документации до внедрения АРМ являются:
фамилия, имя, отчество и должность человека, к
которому идет обращение (обычно используется в «шапке» документа);
фамилия, имя, отчество и дополнительная
информация (адрес, контактный телефон) обращающегося человека;
требование или просьба гражданина;
дата и подпись владельца заявления.
Описание структуры входных файлов с информацией,
поступающей от граждан, после внедрения АРМ включает таблицу с описанием
наименований полей, таких как: регистрационный номер, наименование документа,
информация о жителе, дата начала, статус, а также пометку о том, отсканирована
эта информация или нет, и другие.
Приказы и распоряжения имеют расширение
".doc" и напечатаны они на специальном бланке, отражающем организацию
и символику, а именно полное название администрации и герб. Также документам
присваивается регистрационный номер. Данный вид документа появляется по мере
необходимости, то есть периодичность возникновения трудно установить.
После внедрения АРМ дипломником создание
документов существенно упроститься, а также появится возможность контролировать
данный вид документов.
.1.6 Характеристика результатной информации
Вся результатная документация может иметь
различные расширения в зависимости от специфики документа. Результатная нормативно-справочная
информация представляет собой текстовый документ.
Описание структуры результатной информации
включает таблицу с описанием наименований полей, таких как: регистрационный
номер, наименование документа, дата начала и окончания, статус, приоритет и
другие.
В качестве результатной информации в
администрации городского поселения Уваровка выступают:
ответы на заявления граждан либо в виде приказа
к исполнению, либо в виде отказа с его последующей мотивацией. При этом на
заявлении гражданина сделана соответствующая отметка;
отчеты о поделанной работе за определенный
период.
Вся результатная информация может в любое время
быть распечатана. Приказы и распоряжения городского поселения Уваровка
печатаются на специальном бланке с символикой Можайского муниципального района
и справочной информацией в виде адреса администрации городского поселения
Уваровка и контактными телефонами.
Длительность хранения в памяти
электронно-вычислительной машины сотрудника администрации результатной
информации документально нигде не зафиксирована и будет зависеть от статуса и
приоритета документа, а также и от самого сотрудника.
Способ обращения файлов выбирает сотрудник на
свое усмотрение.
.1.7 Математическое обеспечение
Математическое обеспечение - это совокупность
математических методов, моделей, алгоритмов и программ для реализации целей и
задач ИС, а также нормального функционирования комплекса технических средств.
К средствам математического обеспечения
относятся:
средства моделирования процессов;
типовые задачи;
методы математического программирования,
математической статистики, теории массового обслуживания и др.
Математическое обеспечение является составной
частью программного обеспечения ИС. Прикладные и обеспечивающие программы
формируются, прежде всего, на базе математических методов.
Внедрение информационных технологий сопряжено с
капитальными вложениями как на приобретение техники, так и на разработку
проектов, выполнение подготовительных работ и подготовку кадров. Поэтому
внедрению должно предшествовать экономическое обоснование целесообразности
внедрения ЭИС. Это означает, что должна быть исчислена эффективность от ее
применения.
В разрабатываемом дипломном проекте к
математическому обеспечению будет относиться функция по расчету доходов от
сдачи в аренду земельных участков, государственная собственность на которые не
разграничена и которые расположены в границах городского поселения Уваровка.
Для начала считается стоимость каждого
арендованного участка, далее полученные данные суммируются:
Z = Nз
Sз
Pз , (2.1)
где Sз - площадь арендованного
земельного участка(
);з - цена за (
) арендованного земельного участка;з
- срок аренды;- стоимость земельного участка.
Общая стоимость земельных участков
рассчитывается по формуле:

.
Цена земельного участка зависит от категории
использования земельного участка, чем лучше земля, тем больше ее цена.
.1.8 Техническое обеспечение
Техническое обеспечение - это
совокупность технических средств, компьютерной техники, средств передачи
информации, используемых в автоматизированных системах управления и в
информационных системах [2.1].
Техническое обеспечение или комплекс
технических средств состоит из средств: получения, преобразования, передачи и
отображения информации, вычислительной техники, локального управления и
регулирования [2.6].
К настоящему времени сложились две
основные формы организации технического обеспечения (формы использования
технических средств): централизованная и частично или полностью
децентрализованная.
Централизованное техническое
обеспечение базируется на использовании в информационной системе больших ЭВМ и
вычислительных центров.
Децентрализация технических средств
предполагает реализацию функциональных подсистем на персональных компьютерах
непосредственно на рабочих местах [2.7].
Для разработки, внедрения и
эксплуатации АРМ сотрудника администрации городского поселения Уваровка
необходим комплекс технических средств.
В состав данного комплекса входят:
электронно-вычислительная машина -
персональный компьютер любой модели;
средства накопления и хранения данных
- внешние носители (flash- и компакт-диски);
монитор, способный работать при
разрешении экрана не ниже 1024×768;
средства сбора информации - сканер;
средства выдачи результирующей
информации - принтер.
Технические средства служат основой
построения АРМ. Вычислительные машины составляют основу технического
обеспечения сети АРМ и могут включать мощные, средние и малые ЭВМ.
Для разработки, внедрения и
эксплуатации АРМ сотрудника администрации подойдет персональный компьютер с
незначительными характеристиками. Для более удобной и быстрой работы достаточно
процессора Intel Pentium или аналогичный процессор с тактовой частотой 200MHz и
выше, например, Intel Dual Core 2 Ггц, памяти на жестком диске 60-80 гигабайт,
операционной системы MS Windows XP Professional или MS Windows Vista на
усмотрение администрации.
2.2 Экономические параметры
разработки АРМ
.2.1 Планирование и контроль
выполнения работ
В дипломном проекте ставится задача
создать систему электронного документооборота для органа государственной власти
- администрации городского поселения Уваровка, для более эффективной работы
сотрудника по оценке земли и администрации в целом. Система должна позволять
сотруднику работать с электронными версиями документов, а также отслеживать их
движение, то есть на какой стадии разработки они находятся. А также данная
система должна обладать такими качествами, как легкость восприятия и
управления.
Проектирование и внедрение АРМ -
длительный и трудоемкий процесс, связанный с серьезными рисками. Применение
современных информационных технологий управления проектами позволяет
разработать базовый план реализации проекта, а затем осуществить его
мониторинг, прогнозировать значения важнейших технико-экономических показателей
(стоимость реализации, время реализации и другие) на различных этапах
жизненного цикла.
Данный проект является по масштабу
небольшим и состоит из следующих стадий:
анализ (сбор требований, постановка
задач);
проектирование (моделирование,
проектирование базы данных);
разработка (написание исходного кода,
его тестирование и отладка);
внедрение (подготовка документации,
начало эксплуатации программы).
На стадии разработки АРМ дипломник
решает ряд задач:
сбор требований к проекту -
определить, какие задачи необходимо решить заказчику при помощи данной программы;
постановка задач - четкое
представление и описание требований заказчика;
моделирование - определение схемы
базы данных в форме модели;
проектирование баз данных -
преобразование требований к проекту в предварительный системный проект;
написание исходного кода - создание
программы, отвечающей требованиям заказчика;
тестирование и отладка - определение
работоспособности программы, проверка на наличие ошибок и, в случае их
возникновения, исправление;
подготовка документации - сбор всей
документации, необходимой для сдачи проекта.
Далее дипломник создает с помощью
моделирования и проектирования баз данных предварительный системный проект.
На следующем шаге создается
программа, происходит ее тестирование и отладка в случае некорректной работы.
Проект по созданию системы
электронного документооборота для администрации городского поселения Уваровка
рассчитан на 43 рабочих дня. При планировании создания АРМ необходимо не только
оценить длительность разработки, но и представить соотношение длительности
различных стадий данного процесса.
Весь спектр поставленных задач в
ходе данного проекта выполнял дипломник. Продолжительность этапов
проектирования при учете восьми часового рабочего дня приведена в Таблице 2.3:
Таблица 2.3 - Распределение
временных затрат на создание дипломного проекта
|
Название
этапа работ
|
Дипломник
|
|
Длительность,
дни
|
Трудозатраты,
ч
|
|
Сбор
требований к проекту
|
2
|
16
|
|
Постановка
задач
|
2
|
16
|
|
Моделирование
|
3
|
24
|
|
Проектирование
БД
|
6
|
48
|
|
Написание
исходного кода
|
16
|
128
|
|
Тестирование
и отладка
|
5
|
40
|
|
Подготовка
документации
|
4
|
32
|
|
Начало
эксплуатации
|
5
|
40
|
|
Итого
|
43
|
344
|
Общий фонд рабочего времени составляет 344 часа.
Для планирования и контроля этапов
проектирования и разработки АРМ используется календарное планирование.
Календарное планирование в управлении проектами
- это ключевой и важный процесс, результатом которого является календарный план
проекта. Цель календарного планирования - получить точное и полное расписание
проекта с учетом работ, их длительностей, необходимых ресурсов, которое служит
основой для исполнения проекта [2.8].
Для того чтобы связать сроки работ по проекту,
их продолжительность и зависимости, часто используется простой и вместе с тем
полезный инструмент календарного планирования - диаграмма Ганта [2.9].
В плане-графике отражены следующие основные
этапы процесса разработки информационной системы:
анализ;
проектирование;
разработка;
ввод в действие или внедрение.
План-график разрабатываемого проекта представлен
на Рисунке 2.8. Все стадии выполняются последовательно. Разработка АРМ
составляет два месяца. Общая длительность работы составляет 43 дня.
Рисунок 2.8 - Календарный план проекта.
Диаграмма Ганта
.2.2 Расчет себестоимости разработки АРМ
Определение затрат на разработку проекта
производится путем составления калькуляции плановой себестоимости. В плановую
себестоимость включаются все затраты, связанные с ее выполнением, независимо от
источника их финансирования.
Расходы на разработку проекта включают в себя
следующие статьи:
расходы на заработную плату дипломнику;
отчисления с заработной платы;
амортизационные отчисления;
основные затраты на материалы и комплектующие;
накладные расходы;
прочие затраты.
К статье «заработанная плата» относится основная
заработанная плата научных работников, инженерно-технических работников и
рабочих, непосредственно занятых выполнением конкретной работы, а также
заработанная плата работников внештатного состава, привлекаемых к ее
выполнению. Расчет заработанной платы проводится исходя из численности различных
категорий исполнителей, трудоемкости отдельных видов выполняемых ими работ и их
средней заработанной платы за один месяц.
Согласно трудовому календарю на 2013 год при
сорокачасовой рабочей неделе годовой фонд рабочего времени составит 1970 часов.
Следовательно, часовая тарифная ставка (Т) для месячного оклада (М) может быть
рассчитана по формуле (2.3):
. (2.3)
В Таблице 2.4 приведен расчет
заработной платы для каждого сотрудника:
Таблица 2.4 - Расчет заработной платы
|
Исполнители
|
Оклад
в месяц, руб.
|
Часовая
ставка, руб.
|
Кол-во
часов
|
Заработная
плата, руб.
|
|
Студент-дипломник
|
11500
|
70.05
|
344
|
24097,2
|
|
Итого:
|
24097,2
|
Итого зарплата дипломника равна 24097,2 рублей.
Статья «Отчисления с зарплаты» включает в себя
выплаты страховых взносов. На 2012 г. тариф страховых взносов для лиц,
производящих выплаты физическим лицам составляют 30 %.
Таким образом, отчисления составят:
,2 × 0,30 = 7229
руб.
Статья «Затраты на материалы и комплектующие»
включает в себя затраты на сырье, основные и вспомогательные материалы,
закупаемые полуфабрикаты и комплектующие. В разрабатываемом проекте к этой
статье относятся затраты на следующие материалы и комплектующие: CD-накопители,
флеш-накопитель, бумага для принтера, заправка картриджей для принтера и
канцтовары.
Стоимость основных материалов и комплектующих,
необходимых для выполнения проекта, представлена в Таблице 2.5.
Таблица 2.5 - Стоимость материалов
|
Наименование
|
Единица
измерения
|
Количество
единиц
|
Цена
за единицу, руб.
|
Сумма,
руб.
|
|
CD-накопитель
|
шт.
|
5
|
32,00
|
160,00
|
|
Флеш-накопитель
|
шт.
|
1
|
850,00
|
850,00
|
|
Бумага
для принтера
|
пачка
|
2
|
130,00
|
260,00
|
|
Заправка
картриджей для принтера
|
шт.
|
2
|
360,00
|
720,00
|
|
Канц.
принадлежности
|
шт.
|
|
|
200,00
|
|
Итого
|
2190,00
|
Итого суммарные затраты по данной статье
составляют:
руб.
Эксплуатационные затраты при
использовании ЭВМ в процессе программирования рассчитываются согласно
амортизационным отчислениям при учете основных средств.
Амортизационные отчисления
рассчитываются по формуле (2.2):
, (2.4)
где А - амортизационные
отчисления;А - норма амортизации;
С - стоимость основных фондов;
Т - срок использования основных
фондов (дней).
Норма амортизации, устанавливаемая
на средства вычислительной техники составляет 10 % в год. Таким образом,
амортизация 1 ЭВМ стоимостью 18000 рублей и принтера стоимостью 3500 рублей, в
течение срока разработки ЭИС составит:
руб.
В статью «Накладные расходы» включают
расходы на управление и хозяйственное обслуживание, которое в равной степени
относятся ко всем операциям данной работы. Величина накладных расходов
определяется в процентах от основной заработной платы. Допускается рассчитывать
затраты по этой статье по следующей формуле (2.3):
, (2.5)
где Zн.р. - накладные расходы.-
коэффициент учета накладных расходов. В данном случае R равно 0,2.
Таким образом, стоимость затрат по
статье «Накладные расходы» составляет:
руб.
Прочие затраты - это затраты на
пользование средствами связи, общие расходы на электроэнергию, на защиту
информации, на обмен данными с внешними абонентами и другие.
руб.
Сметная калькуляция затрат на
разработку АРМ приведена в Таблице 2.6:
Таблица 2.6 - Калькуляция расходов
на разработку АРМ
|
Статьи
затрат
|
Затраты
(руб.)
|
|
Заработная
плата дипломника
|
24091
|
|
Начисления
на зарплату зарплату
|
7167
|
|
Стоимость
материалов
|
2190
|
|
Амортизационные
отчисления
|
253
|
|
Общие
накладные расходы
|
4819
|
|
Прочие
расходы
|
2409
|
|
Итого
|
40929
|
Рисунок 2.9 - Структура затрат на разработку АРМ
Прибыль разработчика определяется уровнем
рентабельности, который обычно составляет 15-40 %, и для конкретного случая
равен 20 % от издержек:
руб.
Налог на добавленную стоимость (НДС)
составляет 18 %:
руб.
Итак, общая стоимость разработки
составляет:
руб.
.2.3 Обоснование целесообразности
разработки и внедрения АРМ
В исследовательском разделе были
рассмотрены и проанализированы уже имеющиеся на рынке программные продукты в
области системы электронного документооборота. Были рассмотрены
функциональность, стоимость и недостатки этих систем. Было выявлено, что
затраты на приобретение существующих систем электронного документооборота
достаточно высоки и не совсем точно отвечают специфики данного проекта.
Не все системы электронного
документооборота могут подойти для работы сотрудника администрации городского
поселения Уваровка. Многие программные продукты либо сложны в управлении, либо
стандартизованы и могут не отображать функционала, необходимого именно для
данной организации.
Выбор программного комплекса зависит
от структуры и функций данного органа, а также и от денежных средств,
выделяемых бюджетом на приобретение программы.
Необходимо рассмотреть и сравнить
затраты на разработку АРМ сторонними организациями и эти же затраты, которые
получатся при разработке АРМ студентом-дипломником.
Лицензия на программный продукт 1С
потребуется как разработчику сторонней организации, так и студенту-дипломнику.
Стоимость лицензии составит 29360 рублей.
При обращении в стороннюю организацию
с запросом об определении стоимости возможного заказа на разработку АРМ
сотрудника администрации был получен ответ, что стоимость программного продукта
на заказ будет равна 58900 рублей, при минимальной стоимости разработки любого
программного продукта 50000 рублей.
Калькуляционные затраты на
разработку и использование АРМ сторонней организацией и студентом-дипломником
приведены в Таблице 2.7:
Таблица 2.7 - Калькуляционные
затраты на разработку и использование АРМ
|
Статьи
затрат
|
Сумма
затрат при разработке АРМ сторонней организацией, руб.
|
Сумма
затрат при разработке АРМ дипломником, руб.
|
|
Лицензия
на 1С
|
29360,00
|
29360,00
|
|
Стоимость
разработки
|
58900,00
|
40929
|
|
Итого
|
88260,00
|
70289
|
Затраты на разработку АРМ сторонней организацией
будут достаточно высоки, так как стоимость самой разработки велика.
Разница между разработкой АРМ сторонней
организацией и студентом составляет 17971 рублей, то есть можно сделать вывод,
что целесообразнее отдать разработку АРМ студенту-дипломнику.
.2.4 Экономический эффект от внедрения АРМ
Под эффективностью понимается степень
соответствия системы поставленным перед ней целям. Экономическая эффективность
- это мера соотношения затрат на разработку, внедрение, эксплуатацию и
модернизацию системы и прибыли от ее применения.
Ряд факторов организационного, информационного и
экономического характера влияют на эффективность внедрения автоматизированной
системы.
Организационный эффект проявляется в
освобождении работников от рутинных операций по систематизации и группировке
учетных данных, многочисленных расчетов и записей в реестры и другую
документацию, сверки показателей, увеличив тем самым время для проведения
анализа и оценки эффективности принимаемых управленческих решений.
Информационный фактор выражается в повышении
уровня информированности персонала.
Экономический фактор проявляется в том, что
учетная информация, имеющая целью полное и своевременное отражение и состояние
объекта и причин, влияющих на его развитие, в конечном счете направлена на
улучшение использования производственных ресурсов.
Необходимо привести расчет эксплуатационных
затрат как с применением АРМ, так и без нее. Для наглядности, при сравнении
затрат, расчет производится за год.
Статьи затрат при применении АРМ:
основная и дополнительная заработная плата с социальными
начислениями;
расходуемые материалы;
амортизационные отчисления;
общие накладные расходы;
прочие накладные расходы.
Статьи затрат без применения АРМ:
основная и дополнительная заработная плата с
социальными начислениями;
расходуемые материалы;
амортизационные отчисления;
общие накладные расходы;
прочие накладные расходы.
Расчёты затрат проводятся аналогично расчётам
затрат на разработку.
При расчете эксплуатационных затрат без
применения АРМ требуется один сотрудник администрации.
Заработная плата. За месяц у сотрудника
администрации:
основная заработная плата - 11500 рублей;
начисления на заработную плату - 3910 рублей.
Итого за месяц заработная плата у сотрудника
администрации составляет 15410 рублей. Сумма, потраченная на годичную
заработную плату, составляет 184920 рублей.
Расходуемые материалы. За месяц расходуется 3
пачки бумаги по 130 рублей и 16 картриджей по 360 рублей в год, следовательно,
за 12 месяцев на расходуемые материалы тратится 10440 рублей.
При расчете эксплуатационных затрат с применением
АРМ требуется один специалист со знанием компьютера.
Заработная плата сотрудника администрации
является фиксированной и, также как и при работе без применения АРМ, составляет
15410 рублей.
ИПЭВМ = 18000 × 0,1
×12 + 3500 × 0,1 ×12 = 2580 руб.
Расходуемые материалы. За один месяц используется
1 пачка бумаги по 130 рублей и 5 катриджей стоимостью 360 рублей,
следовательно, за 12 месяцев необходимо затратить 3360 рублей.
Общие накладные расходы рассчитываются по
формуле (2.5):
Z н. р. = 184920 × 0,2 =
36984 руб.
(2.5)
Для администраций городских поселений прочие
расходы составляют 10 % от фонда основной заработанной платы:
пр = 184920 × 0,1
= 18492 руб.
Смета годовых эксплуатационных затрат приведена
в Таблице 2.8.
Таблица 2.8 - Годовые эксплуатационные затраты
|
Статьи
|
Без
применения АРМ
|
С
применением АРМ
|
|
Заработная
плата
|
184920
|
184920
|
|
Износ
ПЭВМ
|
2580
|
2580
|
|
Расходуемые
материалы
|
10440
|
3360
|
|
Общие
накладные расходы
|
36984
|
36984
|
|
Прочие
накладные расходы
|
18492
|
18492
|
|
Итого:
|
253416
|
246336
|
Вариант с применением АРМ экономит 7080 рублей
ежегодно.
Необходимо определить экономический эффект от
внедрения системы электронного документооборота.
Необходимо провести технико-экономический
анализ, который позволит увязать технические и экономические характеристики.
Технико-экономическое обоснование разработки АРМ
производится с целью определения экономической эффективности внедрения данной
автоматизированной системы в администрации, а также экономического эффекта от
ее реализации. Технико-экономические показатели позволяют определить
целесообразность проведения разработки и ее внедрения, а также оценить реальную
выгоду, как для разработчика системы, так и для ее пользователя.
Необходимо определить срок окупаемости
программного продукта в месяцах по формуле (2.6):
, (2.6)
где Покуп - период окупаемости в
месяцах;
Зразработка - затраты на разработку
программы;
Эгодовая - годовая экономия.
П окуп .= 12*40929/7080=69,4 мес.
Зная годовую экономию и годовые
эксплуатационные затраты с внедрением АРМ можно определить коэффициент
эффективности (Кэф.) по формуле (2.7):
. (2.7)
К эф. =7080/40929=0,17.
Коэффициент эффективности показывает
сколько экономии в рублях приходится на каждый рубль затрат. Следовательно, на
каждый рубль затрат приходится 0,17 рубля экономии.
В Таблице 2.9 приведены все
технико-экономические показатели разработанного АРМ.
Таблица 2.9 - Технико-экономические
показатели АРМ
|
Показатели
|
Значения
|
|
1.
Затраты на разработку
|
|
Срок
разработки (дн.)
|
43
|
|
Затраты
на разработку (руб.)
|
40929
|
|
2.
Эксплуатационные затраты АРМ
|
|
Без
применения АРМ
|
С
применением АРМ
|
|
253416
|
246336
|
|
3.
Показатели экономической эффективности
|
|
Годовая
экономия (руб.)
|
7080
|
|
Период
окупаемости (мес.)
|
69,4
|
|
Коэффициент
эффективности (руб.)
|
0,17
|
Исходя из полученных результатов, можно сделать
вывод, что разработка АРМ для администрации городского поселения Уваровка
связана с улучшением работы с документами таким, как:
улучшения в доступе к информации;
улучшения в качестве обслуживания населения, скорости
реагирования;
улучшения в контролируемости процессов.
За счет внедрения системы электронного
документооборота повысится продуктивность работы:
более быстрое выполнение работ;
увеличение общего количества выполняемых работ;
возможность выполнения новых типов работ или
выполнения работ по-другому.
3. ТЕХНОЛОГИЧЕСКИЙ РАЗДЕЛ
.1 Обоснование выбора средств разработки
В рамках дипломного проекта было принято решение
о том, что разработка автоматизированного рабочего места сотрудника
администрации по оценки земли будет проводиться в рамках модернизации типовой
конфигурации «1С: Бухгалтерия 8».
«1С: Бухгалтерия 8» предназначена для ведения
более сложного учета, учета операций в торговле, аудита и т. д. Полностью
поддерживает возможности базовой версии. Кроме того, реализует следующие
возможности:
многовалютный учет;
многоуровневый аналитический учет;
дополнительные средства для анализа торговых
операций;
расширенные средства формирования произвольных
отчетов;
ряд других дополнительных возможностей [3.1].
.1.1 Система программ «1С: Предприятие»
Все составляющие системы программ «1С:
Предприятие» можно разделить на Технологическую платформу и Конфигурации.
Технологическая платформа представляет собой набор различных механизмов,
используемых для автоматизации экономической деятельности и не зависящих от
конкретного законодательства и методологии учета. Конфигурации являются
собственно прикладными решениями. Каждая конфигурация ориентирована на
автоматизацию определенной сферы экономической деятельности и, разумеется,
отвечает принятому законодательству.
Технологическая платформа, кроме механизмов,
используемых во всех продуктах «1С: Предприятия», включает три основные
функциональные компоненты. Функциональные компоненты включаются в состав
продуктов системы «1С: Предприятие», использующих специфические возможности
компонент:
Компонента «Бухгалтерский учет» предназначена
для ведения учета на основе бухгалтерских операций. Она обеспечивает ведение
планов счетов, ввод проводок, получение бухгалтерских итогов. Компонента
используется для автоматизации бухгалтерского учета в соответствии с любым
законодательством и методологией учета.
Компонента «Расчет» предназначена для выполнения
сложных периодических расчетов. Она может использоваться для расчета заработной
платы любой сложности, расчетов по ценным бумагам и других видов расчетов.
Компонента «Оперативный учет» предназначена для
учета наличия и движения средств в самых различных разрезах в реальном времени.
Она используется для учета запасов товарно-материальных ценностей,
взаиморасчетов с контрагентами и так далее. Компонента позволяет отражать в
учете операции хозяйственной жизни предприятия непосредственно в момент их
совершения [3.2].
Различные версии продуктов системы программ «1С:
Предприятия» могут использоваться в организациях с различными объемами
информации, различным количеством пользователей автоматизированной системы и
различной интенсивностью работы пользователей.
Сетевые версии позволяют работать с одной
информационной базой одновременно нескольким пользователям. Сетевые версии
используются тогда, когда необходимо, чтобы с автоматизированной системой
работали одновременно несколько сотрудников. Существуют версии, допускающие
работу ограниченного числа пользователей, и без ограничения числа пользователей.
Для программных продуктов «1С: Предприятия»
существует широкий набор методических материалов, обучающих использованию
программ, настройке конфигураций, методологии ведения учета и т. д. Часть
методических материалов являются периодическими и отражают последние изменения
законодательства.
Для описания специфических алгоритмов обработки
информации и создания интерфейса, ориентированного на удобное представление
описанных в конфигурации данных, в системе «1С: Предприятие» используется
несколько технологических механизмов.
Встроенный программный язык. Необходимость
наличия встроенного языка определена концепцией настраиваемости системы.
Синтаксис встроенного языка вполне отвечает стандартам высокоуровневых языков.
Язык является предметно-ориентированным. Он поддерживает
специализированные типы данных предметной области, определяемые конфигурацией
системы. Работа с этими типами данных в языке организована с использованием
объектной техники. Язык ориентирован на пользователей различной квалификации. В
частности, его отличает мягкая типизация данных (обеспечивающая быстрое
написание программных модулей) и жесткий контроль синтаксических конструкций,
уменьшающий вероятность ошибок.
Так как система сочетает в себе визуальные и
языковые средства конфигурирования, использование встроенного языка в системе
имеет событийно-зависимую ориентацию, то есть языковые модули используются в
конкретных местах для отработки отдельных алгоритмов, настраиваемых в процессе
конфигурации. Так, например, для документа можно описать алгоритм
автоматического заполнения реквизитов при вводе нового документа. Данная
процедура будет вызвана системой в нужный момент.
Механизм запросов. Для получения произвольных
отчетов сложной структуры в системе предусмотрен предметно-ориентированный
механизм запросов. Данное средство опирается на существующую условно-переменную
структуру информационной базы системы, что позволяет сравнительно просто
описывать достаточно сложные запросы.
Встроенный текстовый редактор используется
системой для создания программных модулей на встроенном языке и для
редактирования документов в текстовом виде.
Одной из особенностей редактора является
возможность контекстного выделения цветом синтаксических конструкций
встроенного языка.
Благодаря тому, что встроенный язык системы имеет
мощные средства манипулирования текстами, текстовый формат может быть успешно
использован для обмена с другими системами самой различной информацией.
Встроенный редактор диалогов. Работа с
настраиваемыми структурами данных и работа в интерфейсе операционной системы MS
Windows вызывает необходимость произвольной настройки форм ввода и
редактирования информации. Для этого в системе «1С: Предприятие» существует
встроенный редактор экранных диалогов.
Редактор позволяет оформить большинство окон,
которые используются в системе для ввода и просмотра предметной информации
(формы документов, справочников, настройки отчетов).
Встроенный редактор табличных документов. Для
всех выходных документов (первичных документов и отчетов) в системе
предусмотрен единый формат - формат табличных документов. Это мощное средство,
сочетающее в себе оформительские возможности табличной структуры и векторной
графики. Таким образом, он может быть использован как для создания небольших
документов с очень сложной структурой линий (типа платежного поручения), так и
для объемных ведомостей, журналов и других подобных документов.
Редактор табличных документов предоставляет
пользователям богатый набор оформительских возможностей (шрифты, цвета, линии,
узоры). Имеется возможность вывода информации в графическом виде (диаграммы).
Одной из главных особенностей табличного
редактора является ориентация на формирование отчетов при помощи встроенного
языка системы «1С: Предприятие». Гибкое построение отчетов с его помощью
становится возможным благодаря наличию механизма манипулирования секциями
(областями документа). Редактор таблиц позволяет манипулировать не только
горизонтальными, но и вертикальными секциями, что делает возможным создание
отчетов, масштабируемых не только в высоту, но и в ширину.
С другой стороны, реализована и возможность
создания отчета в виде интерактивной таблицы, являющейся одновременно
инструментом ввода данных, их обработки и отображения результатов.
Конструкторы - вспомогательные инструменты,
облегчающие разработку стандартных элементов системы «1С: Предприятие». В
системе имеются конструкторы справочника, документа, журнала документов, отчета
и вида субконто. Еще пять конструкторов облегчают разработку программных
модулей в стандартных случаях.
Система настройки пользовательских интерфейсов.
Для того чтобы интерфейс конкретной конфигурации системы полностью отражал
настроенные структуры данных и алгоритмы, в системе, помимо редактора
диалоговых форм и табличных документов, предусмотрена возможность настройки
общих интерфейсных компонент системы: меню, панелей инструментов, комбинаций
клавиш.
На этапе конфигурирования может быть создано
несколько пользовательских интерфейсов для разных категорий пользователей
(руководителей, менеджеров, кладовщиков и других).
Система настройки прав пользователей и
авторизации доступа. Данная система позволяет описывать наборы прав,
соответствующие должностям пользователей. Структура прав определяется
конкретной конфигурацией системы. Например, могут быть введены такие наборы
прав, как «Главный бухгалтер», «Кладовщик», «Менеджер», «Начальник отдела».
Сам список пользователей создается уже для
конкретной организации. Каждому пользователю назначается роль, включающая набор
прав и пользовательский интерфейс.
Отладчик. Для удобства разработки конфигурации в
системе предусмотрен отладчик. Отладчик позволяет прослеживать исполнение
программных модулей конфигурации, замерять сравнительное время исполнения,
просматривать содержимое переменных.
Администрирование работы пользователей. Для
отслеживания текущего состояния работы системы используется монитор
пользователей. Он позволяет просмотреть, кто из пользователей в настоящий
момент работает с конкретной информационной базой, и в каком режиме.
Журнал регистрации изменений ведется системой
автоматически. В нем отражаются все факты изменений данных пользователями.
.1.2 Обоснование выбора СУБД
Система управления базами данных (СУБД) -
специализированная программа (чаще комплекс программ), предназначенная для
организации и ведения базы данных [3.3].
Платформа поддерживает работу с
пятью СУБД. Одна из этих СУБД, - файловая СУБД
<#"787603.files/image033.jpg">
Рисунок 3.1. - Структура меню
Элементы графического интерфейса
реализуют как служебные, так и основные функции программы. Программный продукт,
в процессе управления выполняет определенные функции, совокупность которых
охватывает весь состав необходимых задач и характеризует содержание управления.
Эта совокупность представляет собой систему взаимосвязанных функций управления.
Такая система (совокупность) функций может быть расчленена на более простые
совокупности задач управления и представлена деревом функций. Нижний уровень
дерева функций может быть представлен отдельной управленческой работой
(операцией) [3.5].
Дерево функций (Function Tree) -
иерархическая модель видов деятельности предприятия, обеспечивающих достижение
дерева целей.
Вершиной дерева функций является
главная цель предприятия, ветви дерева представляют собой функции (или работы),
которые необходимо реализовать для достижения главной цели предприятия и
подчиненных ей целей нижнего уровня.
На основе дерева форм можно
разработать сценарий диалога. В данном случае используется диалог на основе
экранных форм, который допускает обработку на одном шаге диалога нескольких
ответов. На практике формы используются там, где учет какой-либо деятельности
требует ввода стандартного набора данных. Пользователь работает с формой до тех
пор, пока не заполнит ее полностью и не передаст системе. Система может
проверять каждый ответ непосредственно при вводе или по окончании заполнения
всей формы. В тех случаях, когда информация для ввода выбирается из некоторого
целостного документа, проверку лучше отложить до конца заполнения формы, чтобы
не прерывать процесс ввода; если же такой целостности нет, то проверку следует
выполнять сразу после ввода ответа. Если встретилась какая-либо ошибка,
приложение не должно заново выводить пустую форму; выводится форма с
предыдущими ответами и допущенными ошибками. Такая структура применяться там,
где источником данных служит существующая входная («бумажная») форма документа
[3.6].
Сценарий диалога, по которому будет
осуществляться решение поставленной проблемы, приведен в Таблице 3.1.
Таблица 3.1 - Сценарий диалога
|
Экран
|
Функции
|
|
Главная
форма
|
|
Меню
отчеты Меню справочники Меню документы Меню журналы
|
Нажать
левой кнопкой мыши по соответствующему пункту меню
|
|
Меню
справочники
|
|
Тематика
обращений
|
добавить;
скопировать; изменить; удалить; отобрать; сортировка; списки.
|
|
Участки
|
добавить;
скопировать; изменить; удалить; отобрать; сортировка; списки.
|
|
Виды
использования участков
|
добавить;
скопировать; изменить; удалить; отобрать; сортировка; списки.
|
|
Номенклатура
|
открыть
справочник номенклатура; выбрать номенклатуру (наименование аренда);
создать/изменить элемент номенклатуры; указать наименование услуги; указать
единицу измерения; записать внесенные данные об элементе номенклатуры.
|
|
Меню
документы
|
|
Заявление
|
найти
в списке; перечитать; скопировать; записать; записать и закрыть; провести;
отмена проведения.
|
|
Меню
отчеты
|
|
Отчет
о проделанной работе
|
установить
дату; сформировать отчет.
|
|
Реестр
|
установить
дату; сформировать отчет.
|
|
Виды
исполнения участков по группам цен
|
установить
дату; сформировать отчет.
|
|
Выставление
документов по аренде
|
установить
дату; сформировать отчет.
|
|
Меню
отчеты
|
|
Отчет
о проделанной работе
|
установить
дату; сформировать отчет.
|
|
Реестр
|
установить
дату; сформировать отчет.
|
|
Виды
исполнения участков по группам цен
|
−
установить дату; − сформировать отчет.
|
|
Выставление
документов по аренде
|
−
установить дату; − сформировать отчет.
|
.2.2 Структурная схема пакета
При модернизации типовой конфигурации «1С:
Бухгалтерия 8.0» был расширен ее функционал и добавлены компоненты. Структурная
схема новых компонентов изображена на Рисунках 3.2-3.4.
Рисунок 3.2 - Структурная схема компонентов
(документы)
Рисунок 3.3 - Структурная схема компонентов
(справочники)
Рисунок 3.4 - Структурная схема компонентов
(отчеты)
.3 Описание реализации БД АРМ
При модернизации конфигурации «1С: Бухгалтерия
8.2» в базу данных были внесены справочники, документы и отчеты, которые
позволяют рассчитать стоимость арендованной земли, пользуясь рабочими
таблицами, а так же выводить на экран отчетные формы. Структура базы данных
приведена в Таблице 3.2.
Физическая модель базы данных представлена на
Таблице 3.2.
Таблица 3.2 - Структура базы данных
|
Докумен
|
Раздел
документа
|
Реквизит
|
Тип
|
|
|
Справочники
|
|
|
Участки
|
Шапка
|
1.Наименование
2.Адрес 3.Владелец 4.Тип использования
|
1.Строка
2.Строка 3.Справочник контрагенты 4.Справочник тип использования
|
|
|
Документы
|
|
|
Установка
цен
|
Шапка
Табличная часть
|
1.Дата
документа 1.Участок 2.Цена
|
1.Дата
1.Справочник участки 2.Число
|
|
|
Аренда
|
Шапка
Табличная часть
|
1.Дата
документа 1.Контрагент 2.Участок
|
1.Дата
1.Справочник контрагенты 2.Справочник участки
|
|
|
Заявление
|
Шапка
|
1.Участок
2.Заявитель 3.Текст заявителя 4.Текст ответа 5.Состояния 6.Тип приема
7.Ответственный
|
1.Справочник
участки 2.Справочник контрагенты 3.Строка 4.Строка 5.Перечисление состояния
6.Перечисление типа приема 7.Справочник сотрудники
|
|
|
Жалоба
|
Шапка
|
1.Участок
2.Заявитель 3.Текст заявителя 4.Текст ответа 5.Состояния 6.Тип приема
7.Ответственный
|
1.Справочник
участки 2.Справочник контрагенты 3.Строка 4.Строка 5.Перечисление состояния
6.Перечисление типа приема 7.Справочник сотрудники
|
.4 Схема функционирования АРМ
Схема взаимосвязи программных модулей и
информационной базы системы отражает взаимосвязь программного и информационного
обеспечения, комплекса задач. Схема функционирования АРМ представлена на
Рисунке 3.5.
Рисунок 3.5 - Схема функционирования АРМ
.5 Обеспечение информационной безопасности при
эксплуатации АРМ
Угроза безопасности информации - это действие
или событие, которое может привести к разрушению, искажению или
несанкционированному использованию информационных ресурсов, включая хранимую,
передаваемую и обрабатываемую информацию, а также программные и аппаратные
средства [3.6].
Угрозы принято делить на случайные, или
непреднамеренные, и умышленные. Источником первых могут быть ошибки в
программном обеспечении, выходы из строя аппаратных средств, неправильные
действия пользователей или администрации и другие. Умышленные угрозы преследуют
цель нанесения ущерба пользователям и, в свою очередь, подразделяются на
активные и пассивные [3.7].
К основным угрозам безопасности относят [3.8]:
раскрытие конфиденциальной информации;
компрометация информации;
несанкционированное использование информационных
ресурсов;
ошибочное использование информационных ресурсов;
несанкционированный обмен информацией;
отказ от информации;
отказ от обслуживания.
При работе сотрудника администрации сельского
поселения Борисовское на ПЭВМ используются такие виды защиты информации, как
использование антивирусной программы Kaspersky и установка личного пароля
пользователя.
Использование антивирусной программы позволяет
предотвратить появление вирусов. Установка пароля пользователя позволит
обеспечить доступ к системе только определенных лиц, что предотвратит риск
утечки информации. Пароли не должны быть простыми, должны содержать как буквы,
так и цифры. Регулярная смена паролей увеличит их эффективность.
.6 Описание технологии работы с АРМ
Пользователем модернизированной конфигурации
является работник администрации городского поселения Уваровка, который по своей
компетенции и роду деятельности имеет право доступа к данной системе.
Запуск программы осуществляется двойным нажатием
на ярлык программы. После запуска появляется стартовое окно. Пользователю нужно
выбрать информационную базу и начать работу в режиме «1С: Предприятие».
После запуска программы пользователь видит собой
окно главного меню, выбирает вкладку «Население», на которую вынесены все
необходимые для работы документы, справочники и отчеты.
Данная рабочая область создана для удобства
пользователя и обеспечения простоты работы с приложением. Выбирая необходимый
пункт меню, можно выполнить необходимую операцию или просмотреть интересующие
данные (Рисунок 3.5).
Рисунок 3.5 - Главное меню программы
Главное окно включает следующие элементы:
Справочники «Тематика обращений», «Тип
обращения», «Номенклатура», «Форма обращения», «Виды использования участков».
Документы «Заявление», «Жалоба», «Установка цен
участков», «Аренда земельного участка», «Реализация товаров и услуг», «Счет»,
«Работа с обращениями».
Отчёты «Реестр договоров», «Реестр обращений»,
«Стоимость участков по виду использования».
Журнал «Обращения населения».
При приёме нового заявления от населения
сотрудник администрации создаёт одноимённый документ в программе (Рисунок 3.8).
В этот документ вводится следующая информация:
состояние и тип обращения;
тематика обращения. Информация о тематике
вносится путем выборки из справочника «Тематика обращений» (Рисунок 3.9);
ФИО заявителя;
ФИО ответственного исполнителя;
тексты обращения и ответа;
формат обращения;
номер участка.
Рисунок 3.8 - Заполнение заявления
Рисунок 3.9 - Справочник «Тематика обращений»
Документ «Жалоба» служит для регистрации жалоб
от населения. Для ее создания необходимо ввести данные заявителя, текст
заявления, тип обращения и тематику заявления. По мере рассмотрения заявка
может находиться в следующих состояниях:
ожидает рассмотрения;
в рассмотрении;
решено положительно;
отказано;
разъяснено;
проверенно с выездом на место.
После рассмотрения, в документ вводится текст
ответа. Форма данного документа приводится на Рисунке 3.10.
Рисунок 3.10 - Документ «Жалоба»
Документ «Аренда земельного участка» служит для
регистрации договоров аренды заключаемых администрацией городского поселения
Уваровка. Форма документа представлена на Рисунке 3.11.
Рисунок 3.11 - Документ «Аренда земельного
участка»
Документы «Реализация товаров и услуг» и «Счет»
являются стандартными документами «1С: Бухгалтерия» и используются в
разработанной подсистеме, для регистрации арендных платежей в базе данных.
Отчет «Реестр обращений» выводит статистическую
информацию о рассмотренных заявках, имеется возможность вести отбор по тематике
обращения, заявителю и типу обращения. Отчет представлен на Рисунке 3.12.
Рисунок 3.12 - Отчет «Реестр обращений»
Отчет «Стоимость участков по виду использования»
выводит информацию о стоимости арендуемых земельных участков, группируя их по
уровню цен и виду использования. Отчет представлен на Рисунке 3.13.
Рисунок 3.13 - Стоимость участков по виду
использования
Отчет «Реестр договоров» выводит статистическую
информацию о заключенных договорах по аренде. Отчет представлен на Рисунке
3.14.
Рисунок 3.14 - «Реестр договоров»
4. РАЗДЕЛ БЕЗОПАСНОСТИ ЖИЗНЕДЕЯТЕЛЬНОСТИ
.1 Оценка условий труда на рабочем месте
пользователя ПЭВМ
В разделе рассматриваются требования
безопасности, правила и санитарные нормы, следуя которым, человек оберегает
себя и окружающую среду от воздействия неблагоприятных факторов.
Актуальность данного раздела заключается в том,
что на специалиста, работающего на ПЭВМ, действует ряд факторов как физических,
так и психологических, которые при не соблюдении правил и норм техники
безопасности, способны нанести ущерб здоровью человека.
Анализ опасных факторов влияющих на специалиста
поможет не только уберечь человека от их воздействия, но и увеличить
работоспособность.
В данном случае можно выделить следующие опасные
и вредные производственные факторы.
Физические (факторы, характеризующие рабочую
среду):
повышенное напряжение в электрической сети;
повышенный уровень ионизирующего и
неионизирующего электромагнитных излучений от оборудования (прежде всего от
монитора компьютера и высокочастотных преобразователей);
повышенный уровень шума на рабочем месте (шумы
кондиционеров, встроенных в ЭВМ вентиляторов, пусковых устройств люминесцентных
ламп и т.д.);
повышенная или пониженная температура воздуха;
повышенная или пониженная влажность воздуха, а
также его подвижность;
отсутствие или недостаток естественного
освещения, недостаточная освещенность рабочей зоны, повышенная яркость света.
Психофизиологические факторы: физические и
нервно-психические перегрузки (умственное перенапряжение и эмоциональные
перегрузки). Специфика выполняемой работы такова, что в производственных
помещениях должны отсутствовать вредные биологические и химические факторы
[4.1].
Рассмотрим более подробно воздействие на
пользователя ПЭВМ следующих факторов: производственное освещение и эргономику
рабочего места.
.1.1 Эргономические требования к рабочему месту
специалиста
Основной задачей эргономического обеспечения
является оптимизация взаимодействия между человеком и машиной не только в
период эксплуатации человеко-машинных систем, но и при изготовлении и даже
утилизации технических компонентов. Это достигается в результате проведения и
выполнения комплекса взаимоувязанных по значению, логике и последовательности
эргономических процедур и мероприятий, осуществляемых в ходе разработки системы
человек-машина и при ее эксплуатации, как показали исследования последних двух
десятилетий, персональные компьютеры оказывают негативное влияние вредных и
опасных факторов на здоровье человека, а работа на ПК в качестве пользователя
официально отнесена к категории работ, связанных с опасными и вредными
условиями труда.
Главными элементами рабочего места специалиста
являются письменный стол и кресло. Основным рабочим положением является
положение, сидя. Рабочая поза сидя вызывает минимальное утомление специалиста.
Рациональная планировка рабочего места предусматривает четкий порядок и
постоянство размещения предметов, средств труда и документации. То, что
требуется для выполнения работ, чаще расположено в зоне легкой досягаемости
рабочего пространства. Моторное поле - пространство рабочего места, в котором
могут осуществляться двигательные действия человека.
Максимальная зона досягаемости рук ¾
это часть моторного поля рабочего места, ограниченного дугами, описываемыми
максимально вытянутыми руками при движении их в плечевом суставе. Оптимальная
зона ¾
часть моторного поля рабочего места, ограниченного дугами, описываемыми
предплечьями при движении в локтевых суставах с опорой в точке локтя и с
относительно неподвижным плечом (Рисунок 4.1).
Зоны досягаемости рук в горизонтальной
плоскости:
а ¾ зона
максимальной досягаемости;
б ¾ зона
досягаемости пальцев при вытянутой руке;
в ¾ зона легкой
досягаемости ладони;
г ¾ оптимальное
пространство для грубой ручной работы;
д ¾ оптимальное
пространство для тонкой ручной работы.
Рассмотрим оптимальное размещение предметов
труда и документации в зонах досягаемости рук:
дисплей размещается в зоне а (в центре);
клавиатура ¾ в зоне г/д;
системный блок размещается в зоне б (слева);
принтер находится в зоне а (справа);
литература и документация, необходимая при
работе в зоне легкой досягаемости ладони.
Рисунок 4.1 - Зона досягаемости рук
.2 Организация рабочего места
.2.1 Требование к помещениям для эксплуатации
ПЭВМ
Помещения с ПЭВМ должны иметь естественное и
искусственное освещение.
Естественное освещение должно осуществляться
через светопроемы, ориентированные преимущественно на север и северо-восток и
обеспечивать коэффициент естественной освещенности (КЕО) не ниже 1,2 % в зонах
с устойчивым снежным покровом и не ниже 1,5 % на остальной территории.
Указанные значения КЕО нормируются для зданий расположенных в III световом
климатическом поясе. (Москва относится к III климатическому поясу).
Расположение рабочих мест с ПЭВМ для
пользователей в подвальных помещениях не допускается.
В случаях производственной необходимости
эксплуатация ПЭВМ в помещениях без естественного освещения может проводиться
только по согласованию с органами и учреждениями Государственного санитарно-
эпидемиологического надзора.
Площадь на одно рабочее место с ПЭВМ для
пользователей должна составлять не менее 6,0 м², а
объем ¾
не менее 20 м³.
Помещения с ПЭВМ должны оборудоваться системами
отопления, кондиционирования воздуха или эффективной приточно-вытяжной
вентиляцией. Расчет воздухообмена следует проводить по теплоизбыткам от
работающих ПЭВМ и оргтехники, солнечной радиации и искусственного освещения.
Для внутренней отделки интерьера помещений с
ПЭВМ должны использоваться диффузно-отражающие материалы с коэффициентом
отражения для потолка ¾ 0,7-0,8; для стен ¾
0,5-0,6; для пола ¾ 0,3-0,5.
Поверхность пола в помещениях эксплуатации ПЭВМ
должна быть ровной, вез выбоин, нескользкой, удобной для очистки и влажной
уборки, обладать антистатическими свойствами.
.2.2 Требование к освещению помещений и рабочих
мест
Искусственное освещение в помещениях
эксплуатации ПЭВМ должно осуществляться системой общего равномерного освещения.
В производственных и административно-общественных
помещениях, в случаях преимущественной работы с документами, допускается
применение системы комбинированного освещения (к общему освещению дополнительно
устанавливаются светильники местного освещения, предназначенные для освещения
зоны расположения документов).
Освещенность на поверхности стола в зоне
размещения рабочего документа должна быть 300-500 лк. Допускается установка
светильников местного освещения для подсветки документов. Местное освещение не
должносоздавать бликов на поверхности экрана и увеличивать освещенность экрана
более 300 лк.
Следует ограничивать прямую блесткость от
источников освещения, при этом яркость светящихся поверхностей (окна,
светильники и др.), находящиеся в поле зрения, должна быть не более 200.
Следует ограничивать отраженную блесткость на
рабочих поверхностях (экран, стол, клавиатура и др.) за счет правильного выбора
типов светильников и расположения рабочих мест по отношению к источникам
естественного и искусственного освещения, при этом яркость бликов на экране
видеомонитора не должна превышать 40 и яркость потолка, при применении системы
отраженного освещения не должна превышать 200.
Следует ограничивать неравномерность
распределения яркости в поле зрения пользователя ПЭВМ, при этом соотношение
яркости между рабочими поверхностями не должно превышать 3:1-5:1, а между
рабочими поверхностями и поверхностями стен и оборудования 10:1.
В качестве источников света при искусственном
освещении должны применяться преимущественно люминесцентные дампы типа ЛБ.
Общее освещение следует выполнять в виде
сплошных или прерывистых линий светильников, расположенных сбоку от рабочих
мест, параллельно линии зрения пользователя при рядном расположении
видеомониторов.
При периметральном расположении видеомониторов
линии светильников должны располагаться локализовано над рабочим столом к его
переднему краю, обращенному к оператору.
.2.3 Требования к организации и оборудованию
рабочих мест пользователей ПЭВМ
Рабочие места ПЭВМ по отношению к световым
проемам должны располагаться так, чтобы естественный свет падал сбоку,
преимущественно слева.
Схемы размещения рабочих мест с ПЭВМ должны
учитывать расстояние между рабочими столами с видеомониторами (в направлении
тыла поверхности одного видеомонитора и экрана другого видеомонитора), которое
должно быть не менее 2,0 м, а расстояние между боковыми поверхностями
видеомониторов ¾ не менее 1,2 м.
Оконные проемы в помещениях использования ПЭВМ
должны быть оборудованы регулируемыми устройствами типа: жалюзи, занавесей,
внешних козырьков и др. [4.2].
При конструировании оборудования и организации
рабочего места пользователя ПЭВМ следует обеспечить соответствие конструкции
всех элементов рабочего места и их взаимного расположения эргономическим
требованиям с учетом характера выполняемой пользователем деятельности,
комплексности технических средств, форм организации труда и основного рабочего
положения пользователя.
Конструкция рабочего стола должна обеспечивать
оптимальное размещение на рабочей поверхности используемого оборудования с
учетом его количества и конструктивных особенностей (размер видеомонитора,
системного блока, клавиатуры, пюпитра и др.), характера выполняемой работы.
При этом допускается использование рабочих
столов различных конструкций, отвечающих современным требованиям эргономики.
Рабочий стол должен иметь пространство для ног
высотой не менее 600 мм, шириной ¾ не менее
500 мм, глубиной на уровне колен ¾ не менее
450 мм и на уровне вытянутых ног ¾ не менее
650 мм [4.1].
Конструкция рабочего стула (кресла) должна
обеспечивать поддержание рациональной рабочей позы при работе на ПЭВМ,
позволять изменять позу с целью снижения статического напряжения мышц
шейно-плечевой области и спины для предупреждения развития утомления.
Тип рабочего стула (кресла) должен выбираться в
зависимости от характера и продолжительности работы с ПЭВМ с учетом роста
пользователя.
Рабочий стул (кресло) должен быть
подъемно-поворотным и регулируемым по высоте и углам наклона сиденья и спинки,
а также расстоянию спинки от переднего края сиденья, при этом регулировка
каждого параметра должно быть независимой, легко осуществляемой и иметь
надежную фиксацию.
Поверхность сиденья, спинки и других элементов
стула (кресла) должна быть полумягкой, с нескользящим, неэлектризующимся и
воздухопроницаемым покрытием, обеспечивающим легкую очистку от загрязнений.
Рабочий стул (кресло) должен быть
подъемно-поворотным и регулируемым по высоте и углам наклона сиденья и спинки,
а также ¾
расстоянию спинки от переднего края сиденья.
Конструкция рабочего стула (кресла) должна
обеспечивать:
ширину и глубину поверхности сиденья не менее
400 мм;
поверхность сиденья с закругленным передним
краем;
регулировку высоты поверхности сиденья в
пределах 400-550 мм и углам наклона вперед до 15 градусов и назад до 5
градусов;
высоту опорной поверхности спинки 300-320 мм,
ширину ¾
не менее 380 мм и радиус кривизны горизонтальной плоскости ¾
400 мм;
угла наклона спинки в вертикальной плоскости в
пределах 90-30 градусов;
регулировку расстояния спинки от переднего фая
сиденья в пределах 260-400 мм;
стационарные или съемные подлокотники длиной не
менее 250 мм и шириной 50-70 мм;
регулировку подлокотников по высоте над сиденьем
в пределах 230-330 мм и внутреннего расстояния между подлокотниками в пределах
350-500 мм [4.1].
Экран видеомонитора должен находиться от глаз
пользователя на оптимальном расстоянии 600-700 мм, но не ближе 500 мм с учетом
размеров алфавитно-цифровых знаков и символов.
Рабочее место должно быть оборудовано подставкой
для ног, имеющей ширину не менее 300 мм, глубину не менее 400 мм, регулировку
по высоте в пределах до 150 мм и по углу наклона опорной поверхности подставки
до 20 градусов. Поверхность подставки должна быть рифленой и иметь по переднему
краю бортик высотой 10 мм [4.1].
Рабочее место ПЭВМ должно быть оснащен легко
перемещаемым пюпитром для документов.
Клавиатуру следует располагать на поверхности
стола на расстоянии 100-300 мм от края, обращенного к пользователю или на
специальной, регулируемой по высоте рабочей поверхности, отделенной от основной
столешницы.
.3 Экологическая оценка помещения
Геопатогенные зоны это участки на поверхности
Земли, в жилых и производственных помещениях, длительное пребывание на которых
приводит к расстройству здоровья людей и тяжелым заболеваниям. С точки зрения
экологии геопатогенная зона представляет локальную аномалию, вредно действующую
на любые организмы: человека, животных, растения. В месте нахождения зоны
человек быстрее устает, снижается работоспособность, у него портится
настроение.
В таких местах люди чаще болеют, у них быстрее
развиваются различные неврозы и психосоматические расстройства, труднее вести
лечебную работу: заболевания лечатся дольше и эффективность лечения ниже.
Дополнительное неблагоприятное воздействие может
быть обусловлено особенностями архитектуры помещений, особенностями интерьера и
находящихся внутри помещения предметов дизайна, особенностями биоэнергетики
коллектива работающих в помещении людей. В местах геопатогенных зон не
рекомендуется производить постройку домов и расположение помещений, в которых
длительное время будут находиться люди (например, загородных жилых домов в
сельской местности и офисных и производственных, за исключением складских и
подсобных, помещений в городе) [4.2].
Полная оценка помещений требует определения не
только геопатогенных, но и технопатогенных зон и излучений. К технопатогенным
излучениям и воздействиям относят излучение от различных работающих приборов,
например, компьютеров, радиотелефонов, установок, сигнализации, антенн,
телевизоров, различного рода вибрации зданий, образование стоячих инфранизкочастотных
акустических и механических колебаний, импульсных и постоянных электромагнитных
полей от различного рода средств связи, радиоактивное излучение от стен
помещений и предметов интерьера, выделение специфических газов (например,
радона увеличивающего вероятность онкологических заболеваний) и многое другое
[4.3].
ЗАКЛЮЧЕНИЕ
Внедрение автоматизированных систем управления
является одной из главнейших задач, стоящих перед руководством, которое ставит
своей целью дальнейшее совершенствование и развитие. Непрерывное накопление
информации приводит к все более большим затратам времени на ее обработку.
Выходом является построение автоматизированных систем.
Разработанное АРМ обеспечит удобство в работе,
рациональную организацию производства и снижение психологических нагрузок.
Внедрение системы электронного документооборота
в работу сотрудника администрации позволит быстро обрабатывать документы,
отслеживать их путь, то есть на какой стадии они находятся, присваивать им
приоритеты, а также составлять задачи на определенный день и их выполнять.
При помощи АРМ сотрудник администрации может
более оперативно и качественно решать поставленные задачи и быстро и грамотно
принимать решения.
АРМ сотрудника администрации позволит вывести
данную организацию на более высокий уровень развития и в дальнейшем позволит
автоматизировать каждое рабочее место.
Успешно действующая система автоматизации
делопроизводства и документооборота приведет к эффективности работы не только
сотрудника администрации, но и всего персонала, следовательно, к благополучию
данного учреждения.
ИССЛЕДОВАТЕЛЬСКИЙ РАЗДЕЛ
Конституция
Российской Федерации.
Устав
городского поселения Уваровка Можайского муниципального района.
Бюджет
муниципалитетов. - www.owl.ru <http://www.owl.ru>.
Вендров
А. М. Проектирование программного обеспечения ЭИС. - М.: Финансы и статистика,
2012.
Интернет
сайт «Оценка бизнеса». - http://ocenk-bussines.ru/lekczii-oczenka-zemli.html.
Румянцев
Ф. П., Хавин Д. В., Бобылев В. В., Ноздрин В. В. Оценка земли. Учебное пособие.
- Нижний Новгород, 2003.
Методические
рекомендации по подготовке и защите выпускной квалификационной работы
(дипломного проекта) по специальности 080801 «Прикладная информатика в
экономике», МГУПИ, 2010.
Интернет-сайт
компании "Microsoft". - www.microsoft.com
<http://www.microsoft.com/exchange/2010/ru/ru/pricing.aspx>.
Интернет-сайт
компании "Lotus". - www.lotusnotes.ru
<http://www.lotusnotes.ru/price>.
СПЕЦИАЛЬНЫЙ РАЗДЕЛ
Трофимов
В. В. Информационные <file:///C:\Documents%20and%20Settings\Администратор\Рабочий%20стол\%20%20Трофимов%20В.В.%20Информационные> технологии:
учебное пособие. - М: Юрайт, 2011.
Проектирование
программного обеспечения экономических информационных систем. А. М. Вендров.
М.: Финансы и статистика, 2008. - 116 c.
Проектирование
программного обеспечения экономических информационных систем. А. М. Вендров,
М.: Финансы и статистика, 2010. -156 c.
Построение
иерархии диаграмм потоков данных. - www.process.siteedit.ru
<http://www.process.siteedit.ru/page39>.
Интернет-сайт,
посвященный классификаторам и системам кодирования. - www.info-system.ru
<http://www.info-system.ru>.
Интернет-сайт,
посвященный техническому обеспечению.- www.erudition.ru
<http://www.erudition.ru/referat/ref/id.36223_1.html>.
Интернет-сайт,
посвященный техническому обеспечению. - www.mgsu.ru.
Интернет-сайт,
посвященный календарному планированию. - www.juco.ru
<http://www.juco.ru>.
Интернет-сайт,
посвященный диаграмме Ганта. -http://www.computerbooks.ru
<http://www.computerbooks.ru>.
ТЕХНОЛОГИЧЕСКИЙ РАЗДЕЛ
Интернет
сайт, посвященный 1С. Характеристика программы. - <http://www.v8.1c.ru/>.
-Интернет-сайт,
посвященный сравнительным характеристикам программных продуктов.
htp://v8.1c.ru/overview/ Term_000000662. htm <C:\Users\Пользователь\AppData\НАДЕНЬКА\дипломисты\Александр
Васильков 2012\Интернет-сайт, посвященный сравнительным характеристикам
программных продуктов. http:\programmersclub.ru\rpy3uhcravnenie>.
Проектирование
информационных систем М: «КомпьютерПресс», № 9, 2001.
Максимович
Г. Ю., Берестова В. И. Современные универсальные информационные технологии -
основа совершенствования. документационного обеспечения управления // Складское
дело. - 2005.
Информация
о функционировании механизма ограничений прав доступа к данным на уровне
записей. - http://aleks1c.blogspot.com/ 2009/07/blog-post.html.