Разработка алгоритма обработки сигнала на основе теории восприятия информации человеком
Реферат
Объем работы: ___ с., 4 гл., 24 рис., 51 источников, 2 прил.
Цель работы: разработать алгоритм обработки информационного
сигнала в системе связи на основе теории восприятия информации человеком.
В работе производиться анализ существующих алгоритмов
обработки информации человеком и моделей памяти.
Разрабатываются алгоритмы и математическая модель
ассоциативного мышления.
Разрабатывается имитационная модель обработки сигнала по
усовершенствованному алгоритму.
Содержание
Введение
1. Анализ современных методов описания обработки информации
человеком
1.1 Сравнение уровней обработки информации человеком и технической
системой
1.2 Алгоритм обработки информации человеком
1.3 Ассоциативное мышление
2. Анализ современных моделей памяти
2.1 Голографическая модель памяти
2.2 Модель памяти Д. Габора
2.3 Математический аппарат голографии
2.4 Разработка модели ассоциативной памяти
3. Разработка имитационной модели обработки информации
3.1 Задачи моделирования
3.2 Формирование ЧТ-сигнала и шума
3.3 Детектор (уровень чувств)
3.4 Блок преобразования (уровень ума)
3.5 Блок индикации (уровень разума)
3.6 Блок интерфейса и эталонных сигналов (уровень эго)
3.7 Блок записи и восстановления информации (ассоциативное
мышление)
3.8 Общая схема
4. Проведение компьютерного эксперимента
4.1 Исследование имитационной модели для ЧТ-сигнала
4.2 Исследование имитационной модели для АМ-сигнала
Выводы по эксперименту
Заключение
Список литературы
Приложения
Введение
В настоящее время предлагаются различные модели обработки
информации человеком, основанные на самоанализе, наблюдениях и экспериментах.
Но их физическая реализация точно не определена. Поэтому в сфере обработки
сигналов их применение не даёт должных результатов. Например, для реализации
уже разработанных моделей ассоциативного мышления, необходимы слишком большие
объёмы машинной памяти. [1]
Возможно, так происходит из-за сильной дифференциации сфер
науки, в результате которой сложно увидеть единую картину.
Несмотря на то, что человек всегда черпал свои открытия,
изобретения и нововведения из окружающей его природы, сам феномен восприятия
мало используется в науке, и технике.
Поэтому цель исследования состоит в том, чтобы разработать
алгоритм обработки информационного сигнала в системе связи на основе теории
восприятия информации человеком.
Для достижения цели, решались следующие задачи:
) Изучить модели процесса восприятия информации человеком.
) Разработать упрощённую имитационную модель восприятия
человека.
) Провести компьютерный эксперимент по тестированию модели
для нескольких видов сигналов.
) Провести анализ результатов имитационного моделирования
Научная новизна состоит в использовании шумового сигнала при
восстановлении информации.
1. Анализ
современных методов описания обработки информации человеком
1.1 Сравнение
уровней обработки информации человеком и технической системой
Рассмотрим уровни обработки информации человеком. Из
современной психологии можно взять концептуальную схему психики человека [2].
Для перехода к радиофизике, рассмотрим эту схему в рамках сравнения обработки
информации человеком и техническими устройствами. [3]
Для человека понятие обработки информации означает процесс
восприятия.
Рассмотрим значение "термина восприятие":
"Восприятие, перцепция (от лат. perceptio)" -
познавательный процесс, формирующий субъективную картину мира. Это психический
процесс, заключающийся в отражении предмета или явления в целом при его
непосредственном воздействии на рецепторные поверхности органов чувств.
Восприятие - одна из биологических психических функций, определяющих сложный
процесс приёма и преобразования информации, получаемой при помощи органов
чувств, формирующих субъективный целостный образ объекта, воздействующего на
анализаторы через совокупность ощущений, инициируемых данным объектом. Как
форма чувственного отражения предмета, восприятие включает обнаружение объекта
как целого, различение отдельных признаков в объекте, выделение в нём
информативного содержания, адекватного цели действия, формирование чувственного
образа.
Восприятие - нечто значительно большее, нежели передача
нервной системой нейронных импульсов в определенные участки мозга. Восприятие
также предполагает осознание субъектом самого факта стимулирования и
определенные представления о нем, а чтобы это произошло, сначала необходимо
ощутить "ввод" сенсорной информации, т.е. испытать ощущение. Иными
словами, восприятие есть процесс осмысления стимуляции сенсорных рецепторов.
Есть основания взглянуть на восприятие как на задачу, которая заключается в
сосредоточении на сенсорном сигнале, анализе и интерпретации для создания
осмысленного представления об окружающем мире [4].
Исходя из определений приведённых выше, можно сказать, что
восприятие состоит из приёма сигнала, его анализа и интерпретации с
использованием памяти.
Для сравнения воспользуемся схемой уровней восприятия из
книги Хакимова А.Г. [5]. Она практична, проста и соответствует выбранному
определению восприятия:
Рис. 1.1 Сравнение уровней обработки информации человеком и
технической системой
Приём сигналов у человека осуществляется с помощью чувств
(органов восприятия): зрения (глаза), обоняния (нос), осязания (кожа), вкуса
(язык), слуха (уши). В технических системах с помощью детекторов: камер,
пультов, манипуляторов, локаторов, микрофонов и т.д. (Рис.1.1.)
Платформа Чувственного восприятия не даёт нам полной
информации об окружающем мире, т.к. опирается на чувства, которые ограничены
диапазоном. Это подтверждает само определение восприятия.
Ум - это более высокая платформа. Её функции:
) оперировать информацией от чувств: комбинировать,
синтезировать, компоновать, оценивать, логически анализировать;
2) создавать из совокупности сигналов единый узнаваемый
образ.
В технике ум подобен преобразователю или декодеру.
На платформе Ума формируется более сложная платформа Разума.
Её функции:
) выявлять противоречивую и лишнюю информацию и
вытеснять её в долговременную память, используя ассоциативную память;
2) делать выборку информации по избранным параметрам.
Разум может находить единое в различном, видеть суть.
Примером его работы является решение задачи распознавания яблока. Сложность в
том, что яблоко не обладает определёнными параметрами. Его цвет может быть
любым, кроме синего. Также размер и вкус весьма разнообразен. Для компьютера
эта задача выполнима только при наличии огромной базы данных. Однако даже
ребёнок с помощью разума может безошибочно определить: "Это яблоко!".
Хотя если мы спросим, как он это сделал? он затрудниться в ответе. Само понятие
разум, в данном случае, очень близко к понятию интуиция.
С помощью информационных технологии в простейшем случае эта
платформа имитируется корреляторами сигналов. Например, на РЛС, использую эту
технологию, можно отличить облако на экране индикатора от важных интересующих
нас объектов.
Следующая, ещё более важная платформа - платформа Эго. Она
пронизывает все предшествующие и её функциями являются:
) определять, на какой платформе находиться
восприятие;
2) определять, с какой точностью Ум оперирует
информацией и каковы рамки образа;
) определять, избранные параметры необходимые для
выборки Разума;
) сохранять общую картину восприятия, опыт.
В информационных технологиях эту платформу можно назвать
интерфейсом, опираясь на определение:
И завершающая платформа, в нашей схеме - это платформа Я. Я -
это наблюдатель, тот, кто воспринимает информацию. Его функции:
) ощущать;
2) ставить задачи восприятия;
) принимать решения в соответствии с результатом
обработки сигнала.
В сфере технологий эту функцию может выполнять только оператор
ЭВМ.
Итак, мы последовательно разобрали платформы обработки
информации человека и рассмотрели для сравнения, как они эмитируются с помощью
информационных технологий в технике [7]. Этот анализ был сделан на основании
[8], [9]. Можно сделать вывод, что углублённое понимание процесса восприятия
информации человеком даёт новые идеи, которые можно эффективно использовать в
развитии способов обработки информации в ИТ и ТС.
сигнал алгоритм память модель
1.2 Алгоритм
обработки информации человеком
Рис. 1.2 Алгоритм обработки информации человеком
Для схемы уровней обработки информации можно составить
алгоритм (Рис. 1.2.). Эту схему можно прокомментировать следующим образом [10]:
На схеме представлена максимально упрощенная модель
человеческого восприятия. Современная психология знает немало подобных схем, но
подлинный масштаб искажений сенсорной информации, проходящей через данный
механизм, остается предметом. Обратите внимание на то, какой тернистый путь
преодолевает сенсорный сигнал для полного (или же частичного) усвоения
психикой.
С самого начала мы вынуждены признать, что перцептуальный
аппарат человека ограничен. А это значит, что некоторая (быть может
значительная) часть информации остается вовсе недоступной восприятию.
Невоспринимаемое буквально пронизывает мир, существуя в самой непосредственной
близости от человека, но никак с ним не пересекаясь. Всеми способами наука
стремится проникнуть в невоспринимаемое - приборами, экспериментом,
интеллектуальным моделированием.
Легко можно проследить, какая часть сенсорной информации,
доступной нашему аппарату и полученной им, отсеивается сразу же, утопая в
аморфном пространстве бессознательного. Это так называемый сенсорный
"шум" - лишенные всякого смысла сигналы, лежащие в стороне от луча
внимания, осмысление которых специально не производится. В серии тройного
вытеснения "шум" отсеивается в первую очередь. Здесь следует помнить,
что только внимание определяет, что в данной ситуации "шум", а что -
полезный сигнал. То же самое происходит на остальных уровнях вытеснения.
Например, для здорового человека скорость и характер сокращений его сердечной
мышцы почти всегда является сенсорным "шумом", восприятие которого
полностью бессознательно. Но в случае серьезной озабоченности болезнью сердца
такая информация быстро может стать полезным сигналом, а в "шум"
превратится что-нибудь другое.
Дальше полезный сигнал поступает в смыслообразующий блок, где
формируются комплексы или пучки сигналов одновременно с их
"узнаванием". Полезный сигнал осмысляется, т.е. наделяется значением
согласно заготовленному списку. Мы не будем сейчас рассматривать, откуда он
берется. В данный момент важно лишь иметь в виду, что процесс наделения смыслом
является, возможно, самым сложным и энергоемким моментом в механизме
восприятия. О том, каким именно образом это происходит, ученые рассуждают
давно, разрабатывая многообразные версии и модели.
Модель Глосс [11] - это тотальная система восприятия и
соответствующих средств артикулирования. Например, эта комната является
глоссой. Мы соединили в синкретическом целом ряд изолированных восприятий -
пол, потолок, стены, окно, освещение и т.д. - и этим создали нерасчленимую
целостность. Но нас следует определенным образом обучить, чтобы так собирать
мир. Если следовать данной терминологии, то глоссировка производится именно в
смыслообразующем блоке.
По окончании этой работы определенный объем информации
оказывается просто излишним. На данном этапе и происходит второе вытеснение, на
сей раз в подсознательное. Следующий процесс - референция, то есть оценка
осмысленного сигнала - для своего успешного протекания нуждается не во всем
комплексе (пучке) собранного восприятия, а лишь в отдельных параметрах, по
которым должна производиться оценка. И в этом случае сложность механизма
обусловлена подвижностью внимания, что, в свою очередь, непосредственно связано
с изменениями мотивации. В каждый отдельный момент мы сознательно воспринимаем
лишь то, что оцениваем. Но и здесь работа не заканчивается. Произведенная
референция порождает третье вытеснение - устранение сигналов, в той или иной
степени противоречащих избранной оценке. К сведению, человек мало способен
работать с неоднозначным материалом, полным внутренних конфликтов и парадоксов.
Третье вытеснение особенно легко заметить в межличностных отношениях, т.к.
именно в общении с себе подобными человек глубже всего погружен в оценочность.
Психотерапевты хорошо знают это явление: если клиент уверен, что кто-то к нему
относится отрицательно, то любое поведение данного лица, противоречащее такому
убеждению, он, скорее всего, не заметит. Впрочем, референтный аспект перцепции
универсален, и его результаты можно прослеживать постоянно.
Итак, на выходе из референтного блока мы получаем информацию
настолько ущербную и однобокую, что всякий образ, построенный на ее основе,
должен страдать явной и всесторонней недостаточностью. Почему же такая
недостаточность ускользает от нашего внимания и, более того, кажется совершенно
неочевидной в большинстве случаев? Механизм, с таким успехом скрывающий бедноту
нашего восприятия удачно назвали "галлюцинированием" [12]. Мы же
можем именовать его, например, достройкой. Ибо все утерянные, отсутствующие
после вытеснений компоненты заменяются при помощи продуктивной части
перцептуального аппарата сконструированными, достроенными, чтобы неизменно
сохранять иллюзию целостности, о которой мы уже достаточно сказали выше.
"Галлюцинирование" делается явным, когда человек, исходя из
собственных предубеждений, начинает приписывать людям или объектам характеристики
и действия, не существующие в реальности. В таких случаях говорят: он видит то,
что хочет видеть. Окружающим часто трудно понять, откуда у подобных людей
столько упрямства и убежденности - нам никак не верится, что они именно
галлюцинируют, т.е. воспринимают несуществующее как реальность. Мы поневоле
хотим думать, что это сознательное искажение, обман и тому подобное. К
несчастью, здесь оказывается несовершенным сам процесс восприятия, протекающий
вне области ясного сознания, так что переубеждение наталкивается на почти
непреодолимые трудности. Известный эксперимент Постмена и Брунера очень
убедительно демонстрирует универсальность процесса достройки
("галлюцинирования") во всех актах перцепции. Брунер и Постмен
обращались к испытуемым с просьбой идентифицировать игральные карты, которые
можно было видеть в течение очень короткого и тщательно измеренного отрезка
времени. В основном это были обычные карты, но попадались и
"аномальные". Например, красная шестерка пик или черная четверка
червей. Даже при самом коротком предъявлении большинство испытуемых правильно
идентифицировали почти все нормальные карты. Что же касается аномальных, то они
чаще всего без колебаний идентифицировались как нормальные. Черную четверку
червей принимали либо за черную четверку пик, либо за красную четверку червей.
При этом испытуемые вовсе не высказывали своих предположений, они называли то,
что действительно видели. Это подтвердилось следующим образом. По мере
увеличения длительности предъявления аномальных карт, испытуемые начинали
колебаться, выдавая тем самым некоторое осознание аномалии. При предъявлении
им, например, красной шестерки пик они сообщали следующее: "Это шестерка
пик, но что-то в ней не так… У черного изображения края красные" (!) При
этом наш аппарат использует всего три пары способов воздействия на полученный
сигнал: вычленение (изоляция) - вытеснение, усиление - ослабление, комплектация
(сборка) - игнорирование [13] Алгоритм "Голлюцинируемое может"
привести к восстановлению реального сигнала [14]. По крайней мере, для нашей
работы эти факты предоставляют подробное описание алгоритмов обработки
информации психикой человека. Проанализируем их, учитывая схему уровней
восприятия (Рис.1.3):
Рис. 1.3 Соответствие уровней восприятия и действующих там
алгоритмов обработки информации. Для наглядности соответствующие уровни
выделены одинаковым цветом
Уровень чувств: Перцептивный аппарат. Происходит разделение
на сенсорный "шум" - не распознаваемый сигнал, и полезный сигнал -
то, что можно оценить.
Уровень ума: Смыслообразующий блок. Разделение на избыточный
сигнал - излишняя информация о сигнале, по отношению к нашей цели и
формируемому образу. И оцениваемый сигнал - преобразованный в определённые
параметры сигнал.
Уровень разума: Референция (оценка параметров сигнала).
Разделение на игнорируемый сигнал - сигнал несоответствующий эталону в памяти,
который записывается в долговременную память, и подтверждаемый сигнал - не
противоречащий эталонному.
Уровень эго: Голлюценирование. Достройка до эталона.
Регуляция влияния конкретного уровня на весь процесс восприятия в целом, т.е.
насколько уровень искажает сигнал.
Уровень Я: В книге Ричарда Л. Томсона, доктора математических
наук Кембриджского университета, по исследованию природы сознания и формы, был
тщательно рассмотрен этот уровень [14]. Из рассуждений автора следует, что
субъективное ощущение Я невозможно имитировать с помощью механистичной науки.
Поэтому в нашей работе мы не будем его учитывать.
Интересный момент. На уровне разума возможно использование
ассоциативного мышление для восстановления сигнала, т.к. есть излишняя
информация, записанная в память. Её мы назовём шумовым (или фоновым) сигналом.
Разберём этот ключевой момент в нашей работе подробней.
1.3
Ассоциативное мышление
Начнём с определений: "Ассоциация (лат. Associatio -
соединение, взаимосвязь) - в психологии и философии закономерно возникающая
связь между отдельными событиями, фактами, предметами или явлениями,
отражёнными в сознании и закреплёнными в памяти. При наличии ассоциативной
связи между психическими явлениями A и B возникновение в сознании человека
явления A закономерным образом влечёт появление в сознании явления B.
Ассоциация - связь, возникающая в процессе мышления, между
элементами психики, в результате которой появление одного элемента, в
определенных условиях, вызывает образ другого, связанного с ним; субъективный
образ объективной связи между элементами, предметами или явлениями" [15]
Итак, наш разум опирается на практику, которая порождает
опыт. В результате накопленного опыта появляются ассоциации. Приведём наглядный
пример:
Мы шли по парку в Симферополе и увидели там оригинальную
табличку. Позже мы поехали в Германию, где посетили роскошный парк с древней
архитектурой в Мюнхене. И там мы у нас в памяти всплыла эта табличка.
Можно привести много примеров. Как по нескольким нотам музыки
мы можем вспомнить обстановку, где слышали её первый раз и всё мелодию в целом
и т.д.
Применение такого алгоритма в технике, может раскрыть большое
поле возможностей для создания нового оборудования.
Разберём модель, с помощью которой возможно эмитировать
ассоциативную память.
2. Анализ
современных моделей памяти
2.1
Голографическая модель памяти
Рассмотрим современную концепцию топографической модели мозга
- ключ ко многим загадкам разумного существования.
К. Прибрам опубликовал свою первую статью о предполагаемой
голографической природе мозга в 1966 году и в течение последующих нескольких
лет продолжал развивать и уточнять свою теорию. По мере того как с ней
знакомились другие исследователи, становилось все более ясно, что
распределенный характер памяти и зрения - не единственная нейрофизиологическая
загадка, которую можно разгадать с помощью голографической модели.
Колоссальная вместимость памяти
Среди прочего голография дает объяснение тому, каким образом
мозг умудряется хранить столько информации в столь небольшом пространстве.
Гениальный физик и математик Джон фон Нейман однажды рассчитал, что в среднем в
течение человеческой жизни мозг накапливает порядка 2,8^1020 бит информации
(280 000 000 000 000 000 000). Такое невообразимое количество информации никак
не согласуется с традиционной картиной механизма хранения памяти.
В этом смысле показательно, что именно голограммы обладают
способностью к хранению большого объёма информации. Изменяя угол, под которым
два лазера облучают кусочек фотопленки, оказывается возможным записать
множество изображений на одной и той же поверхности. Любое записанное таким
образом изображение может быть восстановлено простым освещением пленки лазером,
направленным под тем же углом, под которым находились первоначально два луча.
Используя этот метод, исследователи рассчитали, что на одном квадратном
сантиметре пленки можно разместить столько же информации, сколько содержится в
десяти Библиях!
Способность забывать и вспоминать
Фрагменты голографической пленки, содержащие множественные
изображения, наподобие тех, которые были описаны выше, дают также ключ к
пониманию нашей способности забывать и вспоминать. Если такой кусочек пленки
перемещать под лучом лазера, на нем в непрерывной последовательности будут
появляться и исчезать записанные образы. Предполагается, что наша способность
вспоминать есть не что иное, как освещение лазерным лучом фрагмента пленки для
активизации определенного образа. То есть когда мы не можем вспомнить некий
образ, это означает, что, посылая, так сказать, луч на пленку, мы не можем
найти правильный угол, под которым этот образ вызывается в памяти.
Ассоциативная память
Все мы сталкивались с подобным опытом - вкус определенной пищи
или вид давно забытых предметов вдруг пробуждают в нас образы из далекого
прошлого.
Из голографической модели следует дальнейшая аналогия с
ассоциативной памятью. Это можно проиллюстрировать еще одним способом
голографической записи. Сначала свет одного лазерного луча отражается
одновременно от двух объектов, скажем, от кресла и курительной трубки. Затем
происходит наложение отраженных световых потоков от двух объектов, и
результирующая интерференционная картина записывается на пленку. Если теперь
осветить кресло лазерным лучом и пропустить отраженный свет через пленку, на
ней появится трехмерное изображение трубки. И наоборот, если то же самое
проделать с трубкой, появляется голограмма кресла. Поэтому, если наш мозг
действует голографически, подобный процесс может прояснить, почему некоторые
объекты вызывают у нас специфические воспоминания.
Способность моментально узнавать знакомые
предметы
На первый взгляд наша способность узнавать знакомые предметы
не кажется такой уж необычной, однако исследователи мозга давно считают ее
весьма сложной. Например, моментальное узнавание знакомого лица в толпе из
нескольких сотен основано не на каких-либо индивидуальных талантах, а на
чрезвычайно быстрой и надежной обработке информации мозгом.
В опубликованной в 1970 году статье в британском научном
журнале "Nature" физик Петер Ван Хеерден предположил, что в основе
этой способности лежит особый тип голографии, известный как голографическое
распознавание образов. В голографии распознавания образ предмета записывается
обычным способом, за исключением того, что луч лазера отражается от
специального устройства, известного как фокусирующее зеркало, прежде чем
попадет на неэкспонированную пленку. Если второй предмет, подобный, но не
идентичный первому, осветить лазерным лучом и отраженный от зеркала луч
направить на пленку, на пленке появится яркое световое пятно. Чем ярче и четче
световое пятно, тем ближе подобие между первым и вторым предметом. Если два
объекта совершенно не похожи друг на друга, световое пятно не появится. Разместив
светочувствительный элемент за голографической пленкой, мы получим систему
распознавания образов.
Метод, аналогичный вышеописанному и известный как
интерференционная голография, может объяснить механизм распознавания знакомых и
незнакомых черт, например, лица человека, которого мы не видели много лет. Этот
метод заключается в том, что объект рассматривается через голографическую
пленку, содержащую его образ. При этом любая черта объекта, изменившаяся по
сравнению с первоначально записанным изображением, будет по-иному отражать
свет. Для человека, смотрящего через пленку, сразу становится ясным, что
изменилось и что сохранилось в объекте. Этот метод настолько точный, что
позволяет регистрировать изменения, происходящие при нажатии пальцем на
гранитную плиту, нашел впоследствии практическое применение в области
материаловедения.
Фотографическая память
В 1972 году сотрудники Гарвардского университета Дэниел
Поллен и Майкл Трактенберг, специализирующиеся на исследованиях зрительного
восприятия, выдвинули гипотезу [16], согласно которой голографическая теория
мозга может объяснить существование у некоторых людей фотографической памяти
(известной также как "эйдетическая"). Ее обладателю обычно требуется
всего несколько мгновений для сканирования сцены, которую он желает запомнить.
Если он хочет воссоздать запечатленную в памяти ситуацию, он
"проецирует" ее ментальное изображение на экран перед открытыми или
закрытыми глазами - экран реальный или воображаемый.
Заметив, что при уменьшении фрагмента голографической пленки
записанный на нем образ не становится более расплывчатым, Д. Поллен и М.
Трактенберг предположили, что некоторые люди имеют особо рельефную память
благодаря доступу к очень большим областям их голографической памяти. С другой
стороны, большинство из нас, по-видимому, обладает гораздо менее рельефной
памятью из-за ограниченного доступа к участкам голографической памяти.
Передача навыков
К. Прибрам уверен в том, что голографическая модель также
проливает свет на нашу способность передавать навыки от одной части тела к
другой [17]. Для классической науки такая способность загадочна, так как
считается, что различные области мозга "жестко программируемы", т.е.
способны выполнять задачи только после того, как повторное обучение вызовет
соответствующие соединения нервных клеток мозга.
К. Прибрам замечает, что эту проблему можно разрешить, если
допустить, что мозг преобразовывает все содержимое памяти, включая такие
навыки, как письмо, в язык интерференционных волновых форм. Такой мозг был бы
гораздо более оперативным и мог бы переносить записанную информацию из одного
места в другое подобно тому, как из одной тональности в другую транспонирует
мелодию умелый пианист.
Тот же механизм мог бы объяснить, каким образом мы узнаем
знакомое лицо, независимо от того, под каким углом мы видим его. То есть как
только мозг запомнил лицо (или любой другой объект) и преобразовал его в язык
волновых форм, он может буквально перевернуть эту внутреннюю голограмму для
того, чтобы изучить ее под желаемым углом.
Фантомные боли, или как мы контролируем внешний
мир
Большинству из нас ясно, что чувство любви, голода, ярости и
т.п. - это внутренняя реальность, в то время как звуки, солнечный свет, запах
свежевыпеченного хлеба и т.п. - это реальность внешняя. И все же нет полной
ясности в том, как мозгу удается проводить различие между внутренним и внешним.
Например, К. Прибрам отмечает, что когда мы смотрим на
человека, его образ в действительности находится на поверхности сетчатки нашего
глаза. Однако мы не воспринимаем человека как образ на сетчатке. Мы
воспринимаем его как некий "внешний" образ. Сходным образом, когда,
скажем, ушиблен палец, мы испытываем в нем боль. Но боль на самом деле не в
пальце. Фактически она представляет собою некий нейрофизиологический процесс,
протекающий где-то в нашем мозгу. Каким образом наш мозг умудряется
обрабатывать все множество нейрофизиологических процессов, проявляющихся в виде
опыта и протекающих внутри мозга, создавая при этом впечатление, что часть из
них - внутренние, а часть - внешние объекты, выходящие за пределы нашего
"серого вещества"?
Способность создавать иллюзию того, что вещи находятся там,
где их нет, и есть главное свойство голограммы. Голограмма имеет видимую
пространственную протяженность, но если провести рукой сквозь нее, вы ничего не
обнаружите. Несмотря на свидетельство ваших органов чувств, никакой прибор не
обнаружит присутствия энергетической аномалии или материи на месте голограммы.
Это происходит потому, что голограмма - это виртуальный образ
- образ, возникающий там, где его нет, и обладающий не большей глубиной, чем
ваше "трехмерное" отражение в зеркале. Подобно тому, как образ в
зеркале расположен на плоскости амальгамы, фактическое нахождение голограммы
всегда будет на фотоэмульсии, расположенной на поверхности записывающей пленки.
Доказательство того, что мозг способен создавать иллюзию
протекания внутренних процессов вне тела, в дальнейшем было получено Георгом
фон Бекеши, нобелевским лауреатом в области физиологии. В ряде экспериментов,
проведенных в конце 60-х годов со слепыми пациентами, Бекеши располагал
вибраторы у них на коленях, затем изменял уровень вибраций. С помощью такого
метода ему удалось сделать так, что источник вибраций "перепрыгивал"
с одного колена на другое. Более того, он обнаружил, что может вызвать у своих
подопытных ощущение вибрации в пространстве между коленями. Другими словами, он
показал, что люди способны ощущать предметы в пространстве, не имея для этого
сенсорных рецепторов [18].
По мнению К. Прибрама, работа Г. Бекеши согласуется с голографической
моделью и проливает дополнительный свет на то, как интерферирующие волновые
фронты - или, в случае Г. Бекеши, интерферирующие источники механической
вибрации - помогают мозгу локализовать свое восприятие вне физических границ
тела. Он полагает, что этот процесс может также объяснить фантомные боли, то
есть ощущение присутствия ампутированной руки или ноги у некоторых людей. Эти
люди часто отмечают странные, вполне реалистические боли, покалывания и зуд на
месте ампутированных конечностей, что может быть объяснено голографической
памятью конечности, записанной в интерференционной картине мозга.
Экспериментальная проверка топографического мозга
Параллели между работой мозга и голограммами захватили К.
Прибрама, но он понимал, что его теория ничего не значит без солидной
экспериментальной проверки. Одним из исследователей, проведших такую проверку,
был биолог Пол Питш из Индианского университета [19]. Интересно, что П. Питш
сначала был ярым противником теории К. Прибрама. В частности, он очень скептически
относился к заявлению К. Прибрама о том, что память не локализована в мозгу.
Чтобы доказать ошибочность воззрений К. Прибрама, П. Питш
придумал ряд экспериментов, причем в качестве подопытных он выбрал саламандр. В
ранних экспериментах он обнаружил, что удаление мозга не убивает саламандру, а
только приводит ее в состояние ступора. Как только мозг возвращается к ней, ее
поведение полностью восстанавливается.
П. Питш рассуждал так: если поведение саламандры в процессе
питания не обусловлено локализацией соответствующих функций в мозге, то
неважно, каким образом мозг располагается у нее в голове. Если же все зависит
именно от их локализации, то теория К. Прибрама опровергнута. Для этого он
поменял местами левое и правое полушария мозга саламандры, но к своему
разочарованию обнаружил, что саламандра быстро освоила нормальное кормление.
Он взял другую саламандру и поменял местами верхнюю и нижнюю
части мозга. Однако вскоре она также стала есть нормально. Обескураженный этим
результатом, экспериментатор решился на более радикальные операции. В серии,
состоящей из 100 операций, он разрезал мозг на кусочки, переставляя их, и даже
удалил жизненно важные участки мозга, но во всех случаях оставшейся ткани мозга
хватало для того, чтобы поведение саламандры возвращалось к исходному,
нормальному состоянию.
Танец как волновая форма
Но, наверное, самой поразительной находкой К. Прибрама были
работы русского ученого Николая Бернштейна, из которых следовало, что даже наши
физические движения могут быть закодированы в мозгу в виде волновых форм Фурье.
В 1930-х годах Н. Бернштейн облачил участников затеянного им эксперимента в
черные костюмы и нарисовал белые точки на их локтях, коленях и других суставах.
Затем он расположил участников на черном фоне и произвел киносъемку различных
движений, как-то: танцы, ходьбу, прыжки, удары молотом и печатание на машинке.
Когда он проявил пленку, на экране появились только белые точки, двигающиеся
вверх и вниз по достаточно сложным траекториям.
Рис. 1.4 Специфика танцевального движения
Русский исследователь Николай Бернштейн нарисовал белые точки
на танцорах и снял их танец на черном фоне. Когда он преобразовал их движения в
язык волновых форм, он обнаружил, что их можно анализировать методом Фурье - тем
же методом, который использовал Д. Габор для изобретения голограммы.
Когда К. Прибрам ознакомился с работой Н. Бернштейна, он
сразу оценил ее значимость. Возможно, причина того, что при анализе движений
танцоров возникали скрытые паттерны, объясняется тем, что так же работал и
мозг. Это было прекрасным подтверждением теории К. Прибрама. Действительно,
если мозг анализирует движения, разбивая их на частотные составляющие, то
становится ясным, почему скорость обучения различным задачам различна [20].
Например, мы учимся ездить на велосипеде не путем запоминания
каждой детали этого процесса. Напротив, мы схватываем движение целиком, в его
динамике. Трудно объяснить эту динамическую полноту, присутствующую во многих
задачах нашего физического существования, если допустить, что наш мозг
запоминает информацию по крохам. Нам гораздо легче понять скорость обучения в
том случае, если мозг использует анализ Фурье при выполнении задач и
воспринимает их целиком.
Реакция научного сообщества
Несмотря на полученные результаты, подтверждавшие
голографическую модель Прибрама, она по-прежнему оставалась спорной. Дело в
том, что существует множество теорий относительно того, как работает мозг, и
все они, в той или иной степени, находят подтверждения. Некоторые исследователи
считают, что распределенный характер памяти можно объяснить приходящими и
отходящими потоками различных химических соединений мозга. Другие
придерживаются мнения, что память и обучение обусловлены электрическими
флуктуациями между большими группами нейронов. Каждая научная школа имеет своих
ярых сторонников, и, вероятно, здесь уместно будет напомнить, что для
большинства ученых аргументы К. Прибрама по сей день остаются неубедительными.
Например, нейрофизиолог Фрэнк Вуд из медицинского института
Баумана Грея (Уинстон-Сейлем, Северная Каролина) полагает, что "имеется
весьма мало экспериментальных фактов, для толкования которых никак не обойтись
без голографической теории". Чтобы не оставаться голословным, К. Прибрам
предлагает в качестве контраргумента книгу, содержащую около 500 ссылок,
которые подтверждают его теорию.
К. Прибрам не одинок в своих построениях и аргументах. Д-р
Ларри Досси, бывший директор городской больницы в Далласе, признает, что теория
К. Прибрама противоречит многим устоявшимся воззрениям относительно работы
мозга, но отмечает при этом, что "многие специалисты в области физиологии
мозга заинтригованы этой идеей, поскольку существующие на сегодня теории
деятельности мозга могут служить лишь очень условным объяснением его
поразительных функциональных возможностей".
Мнение Досси разделяет невролог Ричард Рестак. Он отмечает,
что, несмотря на исчерпывающие доказательства того, что способности человека
распределены холистически по всему мозгу, большинство исследователей продолжают
придерживаться концепции локального характера функций мозга, распределенных
подобно городам на географической карте. Рестак считает, что такие взгляды
являются не только "сверхупрощенными", но и действуют по сути как
"смирительная рубашка для других концепций, признающих более сложный
характер мозга".
Он полагает, что голограмма не только возможное, но и
наилучшее в настоящий момент объяснение работы мозга. [21]
2.2 Модель
памяти Д. Габора
Для имитации голографической модели памяти человека в
математическом виде воспользуемся теорией Д. Габора [22]:
Он предположил, что человек при запоминании использует не сам
образ, а его свертку, тем самым существенно сокращая необходимое число ячеек
памяти, не обходимых для запоминания образа. Пусть запоминается сигнал А (t),
начинающийся при t = 0. Во время t1 мы записываем интеграл свертки, который и
запоминается в долговременной памяти:

, 0 < t1 <T (1)
где Т полная продолжительность сигнала. Воспоминание
осуществляется по части последовательности - фрагменту A' (t1 - t). Функция
воспоминания R (t) строится как корреляция А' с φ:

(2)
Меняя порядок интегрирования, можно выделить часть, дающую функцию
воспоминания;

(3)
Второй интеграл, если функция А остро коррелирует сама с собой
даст d (t - t) и функция воспоминания R (t) = A (t).
Однако эта модель памяти обладает тем недостатком, что она может
вспоминать как вперед по времени t, так и назад. Поэтому Д. Габор разработал
вторую модель памяти, основанную на принципе голографии, которая может
вспоминать только вперед, как это и делает человек, которому от вспомненного
фрагмента (к примеру, стихотворения) воспроизводить назад намного труднее, чем
вперед. В новой модели свертка осуществляется не по отдельным частям
последовательности, как в первом случае, а запоминается вся последовательность
в некой оперативной памяти, организуется свертка, которая я заносится в
долговременную память. И в этом случае не будет инвариантности воспоминания по
координате времени t [23].
2.3
Математический аппарат голографии
Когда Д. Габор впервые пришел к идее голографии, он не думал
о лазерах. Его целью было улучшить электронный микроскоп, на то время довольно
простое и несовершенное устройство. Он использовал исключительно математический
подход, основанный на исчислении, изобретенном в XVIII веке французским
математиком Жаном Фурье [24].
Грубо говоря, Фурье разработал математический метод перевода
паттерна (системы) любой сложности на язык простых волн. Он также показал, как
эти волновые формы могут быть преобразованы в первоначальный паттерн (систему).
Другими словами, подобно тому, как телевизионная камера переводит визуальный
образ в электромагнитные частоты, а телевизор восстанавливает по ним
первоначальный образ, математический аппарат, разработанный Фурье, преобразует
паттерны (системы). Уравнения, используемые для перевода образов в волновую
форму и обратно, известны как преобразования Фурье. Именно они позволили Д.
Габору перевести изображение объекта в интерференционное "пятно" на
голографической пленке, а также изобрести способ обратного преобразования
интерференционных паттернов в первоначальное изображение.
Действительно, особое свойство каждой части голограммы
отражать целое обусловлено частностями математического преобразования картины,
или паттерна, на язык волновых форм.
На протяжении 1960-х и в начале 1970-х годов различные
исследователи заявляли о том, что визуальная система работает как своего рода
анализатор частот. Поскольку частота является величиной, измеряющей число
колебаний волны в секунду, результаты экспериментов свидетельствовали: мозг
может функционировать как голограмма.
Однако только в 1979 году нейрофизиологи из Беркли - Рассел и
Карен Девалуа - сделали решающее открытие. Исследования, проведенные в 1960-х
годах, показали, что каждая клетка коры головного мозга, непосредственно
связанная со зрением, настроена на определенный паттерн (систему): некоторые
клетки активизируются, когда глаз видит горизонтальную линию, другие - когда
глаз воспринимает вертикальную линию и т.п. В итоге многие исследователи
заключили, что мозг принимает сигналы от высокоспециализированных клеток,
называемых детекторами свойств, и каким-то образом соединяет их для получения
визуальной картины мира.
Несмотря на широкую популярность такой точки зрения, Р. и К.
Девалуа почувствовали, что это лишь часть правды. Для проверки своего
предположения они применили преобразования Фурье для представления черно-белых
клеток в простые волновые формы. Затем они провели эксперименты для выяснения
того, как клетки мозга в зрительной части коры головного мозга реагируют на эти
новые волновые формы. Они обнаружили, что клетки мозга реагировали не на
первоначальные образы, а на то, какой вид им придавали преобразования Фурье. Из
этого следовал только один вывод: мозг использовал математический метод Фурье -
тот же метод, что используется в голографии, а именно, преобразование видимых
образов в волновые формы.
Открытие Р. и К. Девалуа было впоследствии подтверждено во
многих лабораториях мира, и хотя из него не следовало неопровержимых
доказательств голографичности мозга, все же оно предоставило достаточно
доказательств справедливости теории К. Прибрама.
Воодушевленный идеей о том, что зрительная часть коры
головного мозга реагировала не на паттерны, а на частоты различных волновых
форм, К. Прибрам занялся переоценкой роли, которую частота играла и для других
органов чувств.
Вскоре он понял, что важность этой роли была недооценена
учеными двадцатого века. За сто лет до открытия Р. и К. Девалуа немецкий
физиолог и физик Герман фон Гельмгольц показал, что ухо является анализатором
частот. Более поздние исследования обнаружили, что наш орган обоняния также,
по-видимому, основывается на так называемых осмических частотах.
Работы Г. Бекеши наглядно продемонстрировали то, что наша
кожа чувствительна к вибрационным частотам; более того, он даже представил
некоторые данные, свидетельствующие об использовании частотного анализа органом
вкуса. Интересно, что Г. Бекеши пришел к тем же математическим преобразованиям
Фурье и уравнениям, позволившим ему предсказать реакцию подопытных на различные
вибрационные частоты.
2.4
Разработка модели ассоциативной памяти
На основе анализа этих материалов мы можем разработать
следующую математическую модель ассоциативной памяти применимой к нашему
случаю:
Обработка сигнала в памяти человека происходит за счет
преобразования Фурье. Человек запоминает весь сигнал целиком, как шумовой, так
и информационный (полезный).
Запоминание происходит с помощью корреляционной функции.
Таким образом, с помощью корреляционной функции и шумового сигнала мы можем восстановить
полезный сигнал.
где 
- функция запоминания,

,

Воспользуемся интегральными преобразованиями и преобразованием
Фурье для нахождения полезного сигнала зная только функцию запоминания и
шумовой сигнал [25]:
В результате интегральных преобразований выделяется полезный
сигнал. Для построения имитационной модели алгоритма, описывающего процесс
восприятия, воспользуемся программной средой MatLab Simulink.
Учтём, что в программной среде будет происходить оцифровка
сигнала, т.е. дискретизация его на отсчеты. Тогда формула (4) примет вид:
- сдвиг между последовательностями относительно друг друга-
максимальное количество отсчетов в сигналах
С помощью аналогичных интегральным преобразований получим
дискретный аналог формулы (5):
где 
3. Разработка
имитационной модели обработки информации
.1 Задачи
моделирования
Для разработки математической модели, по вышеизложенному
алгоритму, обработки информации человеком рассмотрим ситуацию с восстановлением
полезного сигнала по сопровождаемому его шумовому сигналу.
Процесс моделирования разделим на несколько задач:
) Генерировать входной сигнал
2) Выделить шум (предварительная обработка по
традиционной схеме)
) Разделить сигнал на шумовой и полезный
) Запомнить сигнал
) Восстановить сигнал по функции запоминания и
шумовому сигналу
3.2
Формирование ЧТ-сигнала и шума
Ограничимся случаем одномерного радиосигнала.
Входной сигнал состоит из трёх частей: сенсорный шум, шумовой
сигнал и полезный сигнал.
За сенсорный шум мы возьмём АБГШ, блок Random Source с
настройками: среднее значение 0, разброс 1, аналоговый, реальный, повторяемый.
(Рис.1. а. Приложение 1)
За шумовой возьмём простую синусоиду, блок Sine Wave c амплитудой
1В и частотой 14 кГц (Рис.1. б. Приложение 1). В случае, когда шумовой сигнал
отсутствует, модель будет работать также.
За полезный - ЧМн (частотно манипулированный) радиосигнал с
несущей 3кГц, девиацией 3кГц и модулирующим сигналом 0011010 длиной 7мс.
(Рис.1. в. Приложение 1)
Мы выбрали ЧМ сигнал, т.к. в нём информация защищена от
искажений больше, чем АМ сигнале, и более прост для реализации в программной
среде, чем ФМ сигнал. К тому же АМ сигнал сложен в технической реализации.
За сенсорный диапазон мы взяли [-4; 4] В. Имитировали с
помощью блока Saturation. Сигнал входит в этот диапазон. Этот этап был выполнен
в упрощённой форме. (Рис.1. д. Приложение 1)
Среднее ОСШ (отношение сигнал шум) = - 10,7дБ, значит
мощность сигнала приблизительно в 10 раз меньше мощности шума. Рис 2.1.
Рис. 2.1 Схема для измерения ОСШ.
На схеме (Рис. 2.1.) блок Continuous RMS находит СКО
полезного сигнала и всего шума. Далее, с помощью элементарных математических
операций, находим дисперсию. Её физическим смыслом является мощность. Поэтому
отношение дисперсии полезного сигнала и шума даст нам ОСШ. Для удобства ОСШ
выразим в дБ (Рис.2. Приложение 1).
3.3 Детектор
(уровень чувств)
Главная задача этого этапа обработки выделение сенсорного
шума. Мы разбили сигнал на три частотных диапазона:
) Низкие частоты [1; 8] кГц ПФ
2) Средние частоты [8; 20] кГц ПФ
) Высокие частоты [20; ∞] кГц ФВЧ
Этот этап обработки был симулирован с помощью блоков Analog
Filter Design - эллиптических фильтров 5го порядка [25]. Мы взяли именно
эллиптический фильтр, т.к. у него самый крутой спад АХ. Благодаря нему
происходит эффективное разделение частот. Такое разбиение на диапазоны было
сделано для того, чтобы этот уровень восприятия не сильно влиял на весь процесс
обработки в целом. По сути, настройка этих блоков является функцией платформы
Эго. Высокие частоты были выделены просто для того, что бы показать все
составляющие сигнала. Частоты ниже 1кГц мы отбросили сразу, за отсутствием
таковых. Рис.3. Приложение 1.
Чтобы не происходила путаница в терминологии сделаем
уточнение. Если сравнить Рис.1.2 и Рис.3. Приложение 1, то можно заметить, что
диапазоны а) и б) относятся к Полезному сигналу, а в) относится к Сенсорному
шуму. В разделе практики, мы изменили обозначения Полезный сигнал на
Информационный.
Далее информационный сигнал, разделённый на два диапазона,
проходит на следующий уровень обработки.
В программной среде MatLab Simulink эта задача оказалась не
тривиальной.
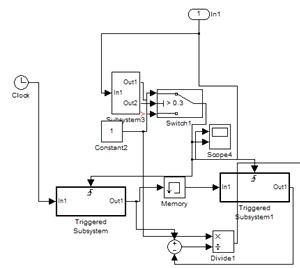
Его схема изображена на следующем рисунке 2.3.
Рис. 2.3 Схема частотомера
На вход подаётся информационный сигнал. Далее с помощью
блоков Subsystem3 и Switch1 сигнал приобретает импульсный вид. В подсистеме 3
он сначала нормируется к 1 и по всем значениям амплитуды берётся модуль. Ключ 1
при превышении амплитуды сигнала значения 0,3, выдаёт 1, в другом случае - 0.
От настроек этих блоков зависит, насколько этот уровень будет на весь процесс
обработки.
Блоки clock, triggered subsystem, memory отвечают за перевод
этого сигнала в изменение периода сигнала. И с помощью простой математической
операции переводим в частотный вид - Рис.4. Приложение 1.
Визуально мы уже можем увидеть сообщение, закодированное в НЧ
диапазоне: 0011010
Как мы видим на этом уровне мы получили необходимый образ
(параметры) полезного сигнала.
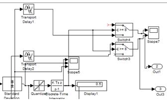
3.5 Блок
индикации (уровень разума)
Разум действует по принципу бритвы Оккама, т.е. отсекает всё
лишнее с точки зрения опыта, делает окончательный выбор. Наша задача
организовать обработку пришедшего с прошлого уровня пучка параметров. Сохранить
сигнал и восстановить его. Симулирование ассоциативного мышления рассмотрим
отдельно.
Итак, первая задача сравнить полученный пучок параметров с
избранным (эталонным). Для этого нужно сначала учесть искажения внесённые частотомером.
Искажением является сильный всплеск вначале частотной
характеристики сигнала. И на ширину этого всплеска также происходит сдвижка
сигнала. Учитывая это, мы сдвигаем эталонный сигнал на ширину этого всплеска.
Это блоки Clock1, Switch2 (выдаёт время, сколько длится всплеск), Subsystem1
(постоянно удерживает максимальное время), Variable Time Delay (сдвигает
эталонный сигнал на время всплеска).
До сравнения отнормируем параметры частоты к 1. Для этого мы
используем Амплитудомер (Subsystem4), который находит максимум амплитуды (Out2)
сигнала и делит на неё все отсчёты (Out1). Выделим время t=3 мс для поиска
максимума. После этого мы уже не привязаны к конкретной частоте, учитывается
только код сообщения.
Теперь можем перейти к сравнению. В ранних работах для этого
я использовал коррелятор и обнаружил следующие недостатки:
) не учитываются отрицательные составляющие сигнала,
) сложно выставить порог корреляции. Поэтому в этот раз
использовался блок Standard Deviation, который выдаёт разницу двух сигналов.
Полученный сигнал пропустили через интегратор (Discrete-Time Integrator). Для
накопления результата используем задержку (Transport Delay1,2).
Рис. 2.5 Схема блока Индикации
Опираясь на полученные данные (Рис.5. Приложение 1),
находиться нужный полезный сигнал.
3.6 Блок
интерфейса и эталонных сигналов (уровень эго)
На уровне разума у нас получилось огромное количество
настраиваемых параметров. Это показывает то, как сложно настроить наш разум,
стать действительно разумными. Все эти параметры настраиваются с уровня Эго
(интерфейса). Настолько важен этот уровень для восприятия. Опираясь на
изученный материал можно сказать, что настройка параметров - это внутренняя
составляющая, а накопленный опыт - внешняя. Они естественно взаимосвязаны и
взаимозависимы. Это иллюстрирует момент важности опыта и внутренних мотивов, их
влияние на наши решения. Внутренняя составляющая пронизывает все уровни, как
было показано выше. Внешнюю составляющую - опыт - эталонный сигнал мы смоделировали
следующим образом.
За эталон было выбрано сообщение 0011010 закодированное в
меандр с амплитудой при 1 = 1 и 0 = 0,5. После завершения t=7мс сообщения
выдаётся 0. Этот эталон используется в алгоритмах референции, а также в
формировании полезного сигнала на выход блока осмысления. Формирование
происходит следующим образом. Эталон помножается на амплитуду частотного
параметра сигнала. Полученную частоту используем для генерирования синуса (блок
Sine Wave Function Рис.2.6). На Рис.6.1),2) Приложение 1. показан результат.
Шумовой сигнал сформирован следующим образом. Вместо эталона
была взята частота информационного сигнала и проделан тот же путь, что и с
полезным сигналом. Рис. 6.1),2) Приложение 1.
Рис. 2.6 Эталонные сигналы. Формирование полезного и шумового
сигнала
Следующий блок задержки сигнала Transport Delay удерживает
сигнал на время накопления частотного отклонения. Далее этот сигнал поступает
на Switch3 и 4 (Рис.2.7.), где они пропускаются в зависимости от значения
частотного отклонения. Рис.7.1),2). Приложение 1.
Рис.2.7 Задержка полезного и шумового сигнала
3.7 Блок
записи и восстановления информации (ассоциативное мышление)
Для наглядности мы рассмотрим ассоциативное мышление отдельно
от уровня разума (референции). Мы имеем две составляющие сигнала: полезную и
шумовую (Рис.7. Приложение 1). Далее эти сигналы необходимо занести в память,
предварительно получив их корреляционную функцию. Эта операция выполняется блоками
Correlation и Transport Dalay2 (Рис.2.8.). Роль памяти играет задержка. Время
задержки определяется временем, когда нам нужно вспомнить сигнал. Мы установили
это время на 18мс (Рис.8. а. Приложение 1). В назначенное время на вход
детектора поступает шумовой сигнал, сходный с запомненным, по которому мы
должны восстановить полезный сигнал. Но для начала восстанавливается шумовой
сигнал, который содержался в корреляционной функции, если входной шумовой
сигнал немного отличается. Это можно сделать разными способами. Мы упростили
всё до задержки шумового сигнала на назначенное время. Кроме того, так как этот
сигнал в интегральном преобразовании будет использован как делитель, необходимо
заменить нулевые значения на единичные. Результат Рис.8. б. Приложение 1.
Теперь, когда есть всё необходимое для интегрального
преобразования, описанного в конце главы "Разработка модели памяти",
приступим к её имитации в программной среде. Отличие в том, что Simulink
оперирует не функциями, а отсчетами. Это упрощает задачу. Сделаем
преобразование Фурье над корреляционной функцией и шумовым сигналом (Рис.8. г,
д. Приложение 1). Изменений не произошло, т.к. сигналы гармонические. Далее мы
находим отношение ПФ корреляционной функции от ПФ шумового сигнала. В
результате мы имеем ПФ полезного сигнала (Рис.8. е. Приложение 1). Находим
обратное преобразование. Оно имеет комплексный вид, и при выводе на осциллограф
программа выдает ошибку. Поэтому выводим реальную часть (Рис.8. в). Мнимая
часть равна 0.
Рис.2.8 Блок записи и восстановления информации
Для оценки полученного сигнала нужно найти ОСШ. За сигнал
возьмём восстановленный сигнал. За шум возьмём отклонение восстановленного
сигнала от входного ЧТ-сигнала. (Рис.9. Приложение 1)
3.8 Общая
схема
Соединив все уровни, имеем следующую модель.
Новизна данной модели заключается в ведении алгоритма
ассоциативного мышления, т.е. блока Записи и восстановления информации. На
Рис.2.9 этот блок выделен красным контуром.
Рис.2.9 Общая схема. Части схемы выделенные цветом
соответствуют уровням и алгоритмам восприятия
Рис.2.10. Один из двух аналогичных блоков Индикации.
4. Проведение
компьютерного эксперимента
4.1
Исследование имитационной модели для ЧТ-сигнала
Для тестирования модели мы дополнительно провели несколько
экспериментов.
. Возьмём ЧТ-сигнал с параметрами:
Информационная составляющая: меандр с частотой 0.5кГц и а=1 -
блок Pulse Generator.
Далее кодовый сигнал идёт в модулятор - Modulator M-FSK
Baseband. В окне его параметров задаем M=4, Fsep=6 - частота девиации, режим с
непрерывной фазой (Continious), число отсчетов на символ 1. Модулятор формирует
выходной сигнал с частотой, равной Fsep* (M-K), K - значение кодового слова,
K = log2 (M).
Ограничим время сигнала до t=7мс.
Рис. 2.11. Cхема генератора входного ЧТ-сигнала
Рис. 2.12. График меандра и сформированного ЧТ-сигнала
(1-3кГц, 0-9кГц)
Рис. 2.16. Оценка результатов
На рисунке 2.16. Мы видим, что полученный сигнал имеет
значительные отклонения.
Не смотря на то, что он был узнан, при восстановлении были
сделаны ошибки, из-за искажений в блоке Детектор (т.к. не учтены ограничения
модели) и отсутствии точно соответствующего кода в базе данных (Блок Эталонных
сигналов).
4.2
Исследование имитационной модели для АМ-сигнала
АМ-сигнал симулируем, просто чередуя во времени синус с
разной амплитудой. Возьмём тот же код 0011010.0-1В, 1-2В и частотой f=3кГц:
Рис.2.17. Генерирование АМ-сигнал
Для работы системы в блоках Индикации и Эталонных сигналов,
необходимо сделать следующие изменения Рис.2.18.:
) Добавить ещё один блок нормировки Subsystem4
(Амплитудомер) 1, и подключить к его входу сигнал, входящий в данный диапазон
(НЧ или СЧ).
2) Полученный код отправить на блок сравнения (Standard
Deviation) вместо кода, полученного от блока, к которому подключен частотный
сигнал
) Эталонный код помножить на синусоиду, сформированную
на частоте входного сигнала. Полученный сигнал отправить на блок сравнения
) Сигналы, которые идут на выход, помножим на максимум
амплитуды входного сигнала
) Выделим 3мс для более точной нормировки, разместив
блоки задержки Transport Delay в необходимых для этого местах.
Рис.2.18. Изменения в блоках Индикации и Эталонных сигналов.
Каждый пункт выделен соответствующим цветом: 1-красный, 2-зелёный, 3-голубой, 4
синий, 5-фиолетовый
И так можем оценить входной сигнал Рис.2.19.
Рис.2.19. Оценка ОСШ входного сигнала
Рис.2.20. Блок Преобразования. Частотная характеристика
сигнала. Сверху НЧ диапазона. Снизу СЧ диапазона. Этот параметр не является
теперь основным, но используется для формирования полезного и шумового сигнала,
а также эталона.
Рис.2.21. Сравнение входного сигнала с эталоном. Справа НЧ
диапазон. Слева СЧ диапазон. Этот этап был преобразован. Теперь, как мы видим,
сравнивается отнормерованный по амплитуде сигнал и сгенерированный на основе
кода из базы данных с помощью снятой с сигнала частоты.

Рис.2.28. Оценка ОСШ восстановленного сигнала.Э
Среднее ОСШ=80дБ. Остаточный шум, возникший на этапе
восстановления, незначительный. Это доказывает многофункциональность нашей
схемы и алгоритма в целом.
В процессе моделирования и проведения экспериментов были
использованы следующие источники c [25] по [51].
Выводы по
эксперименту
В теоретической части работы были проанализированы алгоритмы
обработки информации человеком.
. Уровень Чувств: Перцептивный аппарат. Происходит
разделение на сенсорный "шум" - не распознаваемый сигнал, и полезный
сигнал - то, что можно оценить.
2. Уровень Ума: Смыслообразующий блок. Разделение на
избыточный сигнал - излишняя информация о сигнале. И оцениваемый сигнал -
преобразованный в определённые параметры сигнал.
. Уровень Разума: Референция (оценка параметров
сигнала). Разделение на игнорируемый сигнал - сигнал несоответствующий эталону
в памяти, который записывается в долговременную память, и подтверждаемый сигнал
- не противоречащий эталонному.
Также на этом уровне обработки информации, мы разработали
алгоритм ассоциативного мышления, применимый для восстановления информации по
сопровождаемому шуму.
. Уровень Эго: Голлюценирование. Достройка до эталона.
Регуляция влияния конкретного уровня на весь процесс восприятия в целом, т.е.
насколько уровень искажает сигнал.
В практической части мы перенесли полученный алгоритм на
техническую сферу и построили модель в программной среде MATLAB Simulink:
Рис.2.14. Общая схема. Части схемы выделенные цветом
соответствуют уровням и алгоритмам восприятия: 1-жёлтый, 2-зелёный, 3 - синий,
4-фиолетовый
Рис.2.15. Один из двух аналогичных блоков Индикации.
Работа с моделью оценивалась по графикам и приборам, а также
при сравнении ОСШ входного сигнала и итогового восстановленного сигнала.
Получили следующие результаты оценки ОСШ:
. ЧТ-сигнал с заданными параметрами соответствующим
параметрам схемы: ограничения амплитуды напряжения входного сигнала от - 4В до
4В
ЧТ-сигнал или шумовой сигнал находятся в диапазоне частот от
1 до 8кГц или от 8 до 15кГц соответственно. Наличие кода ЧТ-сигнала в базе
данных (БД).
ОСШ:
Входной сигнал среднее ОСШ=-10,7дБ
Восстановленный сигнал среднее ОСШ=90дБ
Опыт воспроизводим для сигналов соответствующих параметрам
схемы.
. ЧТ-сигнал с частотой максимальной частотой превышающей
ограничения схемы (f1=9кГц) и несоответствие соотношения минимальной и
максимальной частоты (0 и 1) с кодом в БД (f0/f1=3, в БД: f0/f1=2).
ОСШ:
Входной сигнал среднее ОСШ=-10,7дБ
Восстановленный сигнал среднее ОСШ=2дБ (мощность сигнала
больше мощности шума почти в 2 раза)
Чем больше отклонения от установленных параметров, тем меньше
ОСШ восстановленного сигнала. Особенно сильное влияние имеет соответствие с
кода сигнала с кодом в БД.
. АМ-сигнал. Сигнал соответствует параметрам модели.
ОСШ:
Входной сигнал среднее ОСШ=-5дБ
Восстановленный сигнал среднее ОСШ=80дБ
Оценка ОСШ велась без учёта погрешностей, т.к. её цель
показать общую работоспособность системы объективным способом. Также из-за
долгой работы модели, не было возможности провести большое количество
экспериментов. Субъективную оценку по графикам можно провести в главах с
построением модели и экспериментами.
Заключение
Основным объективным показателем работоспособности системы
является величина ОСШ.
Из эксперимента №1, который мы произвели в процессе
моделирования, видим, что в рамках установленных параметров результаты
подтверждают корректную работу схемы. Из этого следует, что алгоритм и методика
проецирования алгоритмов рабаты психики на техническую среду (и среду ИТ) также
доказывают свою работоспособность.
В ходе создания имитационной модели мы нашли ряд оригинальных
методов устранения искажений сигналов, сравнения, хранения и восстановления
информации.
Из эксперимента №2 мы выявили следующие недостатки модели:
) Высокая сложность системы, долгая обработка;
2) Малая база данных сигналов и помех. Ошибка в коде из
БД приводит к некорректной достройке и восстановлению сигнала, что резко влияет
на процесс обработки;
) Для достижения универсальности необходимо создать
дополнительные блоки принятия решения.
Из эксперимента №3 мы выявили следующие достоинства модели и
методы решения проблем:
) Система легко перестраивается, подстраивается
подзадачу, легко расширяется её универсальность;
2) Хороший эффект произведёт работа по улучшению
качества фильтрации и измерения амплитуды параметров.
) Система также может работать с сигналами с малым
уровнем напряжения при помощи шумового сигнала.
В ходе работы установлено:
) возможность применения в технике знаний из других
сфер науки;
2) соответствие этапов обработки информации человеком и
технических систем;
) возможность переноса алгоритмов обработки информации
психики человека на среду информационных технологий;
) Работоспособность моделей разработанных на основе
алгоритмов восприятия информации человеком для различных сигналов.
Общий итог:
• Предложенный алгоритм
позволяет в грубом приближении использовать особенности восприятия информации
человеком для восстановления сигнала в системах передачи и обработки
информации, разработки новых моделей радиоприёмных устройств, решения задач
космической связи, ПВО, РЛС и т.п.
• Этот алгоритм вводит в
процесс обработки сигнала определение шумового сигнала, который задействован в
восстановлении полезного сигнала.
• Дальнейшее развитие
данной темы может привести к нахождению новых алгоритмов, которые можно
эффективно применить для решения задач обработки, записи, хранения и
восстановления информации техническими и информационными системами.
• Перспективной может
оказаться работа с полученной моделью, расширение её универсальности:
увеличение базы данных сигналов, создание базы данных шумовых и помеховых
сигналов, настройка блоков управления, проектирование памяти для хранения
информации основанной на принципе записи взаимной корреляционной функции.
Список
литературы
1. Попов
Д.Н. Разработка модели обработки сигнала на основе теории восприятия человека.
Путь в науку: Сборник тезисов международной студенческой научной конференции
(секция "Естественные науки. Физический Факультет".21 апреля 2012 г.:
Тез. докладов. - Ярославль: ЯрГУ, 2012. - 90с.
2. Бехтерева
Н.П. и др. Мозговые коды психической деятельности. Наука, Л., 1977.
. Васин
В.А., Власов И.Б., Егоров Ю.М. и др. Информационные технологии в
радиотехнических системах: Учебное пособие / Под ред. Федорова И.Б. - М.:
Изд-во МГТУ им. Н.Э. Баумана, 2003. - 672 с: ил. - (Сер. Информатика в
техническом университете.)
. #"787597.files/image045.jpg">
Рис.1. Сенсорный сигнал: а) шум б) шумовой сигнал в) полезный
сигнал г) входной сигнал д) сенсорный сигнал.
Рис.2. График изменения ОСШ (в дБ) входного сигнала.
Рис. 3. Разбиение сенсорного сигнала по диапазонам частот.
Каждому диапазону соответствует пара сигналов: верхний результат фильтрации,
нижний сигнал до обработки. Соответственно а) НЧ, б) СЧ, в) ВЧ.
Рис. 4. Изменение частоты информационного сигнала
разделённого на два диапазона.
Рис. 5.1,2. Справа графики СЧ диапазона, слева НЧ диапазона.
Сверху эталонная частота и частота поступающего сигнала. Посередине их
девиация. Ниже накопление девиации
)
)
Рис.6.1) - формирование эталонного (полезного) сигнала,2) -
формирования шумового. Снизу генерируемая частота. Сверху полученный сигнал.
)
Рис. 7.
) Выход первого блока Индикации, на который был подан сигнал
НЧ диапазона
) Выход второго блока Индикации, на который был подан сигнал
СЧ диапазона. Оба выхода разделены на два сигнала: сверху полезный сигнал,
снизу шумовой.
Рис.8. а) Функция корреляции б) Шумовой сигнал в)
Восстановленный сигнал г) ПФ от корреляционной функции д) ПФ от шумового
сигнала е) Фурье образ восстановленного сигнала
Рис.9. Сверху отмечен восстановленный сигнал и ЧТ-сигнал.
Посередине отклонение восстановленного сигнала от ЧТ. Снизу ОСШ (дБ).
Приложение 2
Замечания
Самой долгой и трудоёмкой частью работы было проектирование
модели на основе разработанного алгоритма. В ходе неё приходилось решать разные
проблемы, часто возникающие в ходе моделирования, выбирать между различными
вариантами реализации алгоритма. Некоторые идей и даже элементарные переходы
было сложно воплотить с помощью выбранной программной среды. Были созданы
разные варианты моделей, из которых самой полной является предложенная модель.
Стоит отметить сложности, возникшие при работе с
теоретическим материалом, т.к. данная тема в современной науке поднимается для
рассмотрения не так часто.
Вследствие этого, совсем немного времени осталось на
проведение экспериментов и придание более удобной формы изложенного материала.
Также в начале работы было сложно понять, к чему приведёт её
результат, и приходилось просто доверяться научному руководителю и продолжать.
Из-за большого количества информации, которую необходимо было обрабатывать, в
уме появлялись желания выбрать более простую тему для диплома, пока не поздно.
И только с помощью разума, понимания необходимости выполнение долга, следования
по выбранному пути, данные сложности были преодолены.
Самой большой трудностью остаётся преодоление лени,
неаккуратности, нерешительности, гордости и недостатка почтительности.
Благодарности
Я очень благодарен всем тем, кто морально поддерживал меня
входе долгой работы над дипломом. Прежде всего, моего научного руководителя
Елену Ивановну Кротову, которая потратила много времени и сил для того, чтобы я
просто понял, что от меня требуется, не говоря уже об остальном. Она также
отредактировала всю эту работу и привела её в читабельный вид.
Также, я благодарен моему одногруппнику Стерину Дмитрию,
который искренне пытался понять мои идей и помочь мне в их реализации в
программной среде.