Разработка АИС штатного расписания работников на примере франчайзинговой компании ООО 'Макдоналдс'

  • Вид работы:
    Курсовая работа (т)
  • Предмет:
    Информационное обеспечение, программирование
  • Язык:
    Русский
    ,
    Формат файла:
    MS Word
    696,56 Кб
  • Опубликовано:
    2015-05-20
Вы можете узнать стоимость помощи в написании студенческой работы.
Помощь в написании работы, которую точно примут!

Разработка АИС штатного расписания работников на примере франчайзинговой компании ООО 'Макдоналдс'

МИНИСТЕРСТВО ОБРАЗОВАНИЯ И НАУКИ РОССИЙСКОЙ ФЕДЕРАЦИИ

ФЕДЕРАЛЬНОЕ ГОСУДАРСТВЕННОЕ БЮДЖЕТНОЕ ОБРАЗОВАТЕЛЬНОЕ УЧРЕЖДЕНИЕ ВЫСШЕГО ПРОФЕССИОНАЛЬНОГО ОБРАЗОВАНИЯ «ПОВОЛЖСКИЙ ГОСУДАРСТВЕННЫЙ ТЕХНОЛОГИЧЕСКИЙ УНИВЕРСИТЕТ»

Кафедра Информационных систем в экономике






Курсовой проект

по дисциплине «Проектирование информационных систем»

на тему «Разработка АИС штатного расписания работников на примере франчайзинговой компании ООО «Макдоналдс»»


Выполнила: ст. - ка гр. ПИб-42 ЭФ

Долгушева Е.А.





Йошкар-Ола 2015

Содержание

Введение

Глава 1. Анализ предметной области

1.1 Характеристика объекта автоматизации

1.2 Анализ существующей организации бизнес-процессов

1.2.1 Описание существующей организации бизнес и информационных процессов

1.2.2 Анализ недостатков существующей организации бизнес и информационных процессов

1.3 Постановка задачи автоматизации бизнес-процессов

1.3.1 Цели и задачи проекта автоматизации

1.3.2 Построение и обоснование модели новой организации бизнес - процессов (модель «как надо»)

1.4 Календарно-ресурсное планирование проекта

Глава 2. Проект автоматизации бизнес-процессов

2.1 Функциональная структура

2.2 Информационное обеспечение

2.3 Математическое обеспечение

2.4 Программное обеспечение

2.5 Техническое обеспечение

2.6 Технологическое обеспечение

Заключение

Список литературы

Введение

Штатное расписание является одним из обязательных и важнейших документов каждой организации. Трудовые и налоговые инспекции при проверке просят предоставить один из первых документов - это штатное расписание государственного учреждения.

В соответствии с Уставом организаций устанавливается его структура и численность, на основании которых составляется штатное расписание, предусматривающее его должностной и численный состав.

Штатное расписание является основой для оформления приема на работу, так как только на основании вакансии в штатном расписании можно принять на работу сотрудника и установить должностной оклад.

Таким образом, качественно составленное штатное расписание - путь к успешной деятельности организаций и компаний.

Компания «Макдоналдс» является единственным крупным работодателем в России, который имеет возможность предоставить своим работникам график работы, составленный с учетом возможностей и пожеланий самих работников - с учетом дней недели и времени дня, приемлемых для работников.

Все рестораны «Макдоналдс» работают семь дней в неделю, рестораны с автораздачей работают круглосуточно, режим работы ресторанов без автораздачи - с 7 до 24 часов.

Такой режим работы ресторанов позволяет работникам выбирать дни и часы работы, которые не будут мешать другим занятиям.

В связи с тем, что в компании часто присутствует большая текучесть кадров, а расписание работников нужно составлять по их временным возможностям на каждую неделю, при этом, работники должны быть оповещены о новом расписании за неделю, как следствие, возрастает время, затрачиваемое на составление расписания сотрудников. Поэтому необходима автоматизация составления расписания на штат сотрудников.

Объектом автоматизации является работа менеджера расписания.

Целью курсовой работы является повышение эффективности процесса разработка составления штатного расписания на работников.

Основными задачами курсового проекта являются:

1.  Анализ предметной области и формирование требований к информационной системе.

2.      Анализ существующей организации бизнес и информационных процессов.

.        Построение и обоснование модели новой организации бизнес -процессов.

.        Анализ качественных и количественных факторов воздействия проекта на бизнес-архитектуру организации.

Для описания бизнес-процессов в работе используются методики структурно-функционального моделирования. Диаграммы построены в соответствии с нотациями IDEF0, IDEF3 с помощью пакета инструментальных средств структурно-функционального моделирования BPwin. Диаграммы используются для моделирования и оптимизации бизнес-процессов, а также построения инфологической и даталогической моделей базы данных.

Глава 1. Анализ предметной области

.1 Характеристика объекта автоматизации

Все началось с того что два брата, Дик и Мак Макдоналдс, имели свой маленький ресторанчик в Сан Бернандино, штат Калифорния, США. В 1948 году двери этого ресторана закрылись для покупателей для того, чтобы на его месте открылся новый ресторан, уже с новой концепцией. Эта концепция заключалась в следующем: ограниченное меню, качественная еда, система производства типа сборочной линии и быстрое и дружелюбное обслуживание, добавив к этому свои собственные высокие стандарты чистоты. Качество, культура обслуживания, чистота и доступность - ККЧ и Д - и по сей день остаются основными принципами работы «Макдоналдс».

На сегодняшний день «Макдоналдс» насчитывает более 32 000 ресторанов, они расположены в 118 странах мира, в которых работает более 1,5 миллионов сотрудников.

Работа в «Макдоналдс» открывает двери в мир возможностей и людям, которые уже работают в компании, и людям со стороны. Например, более половины менеджеров среднего и высшего звена начинали свою карьеру в ресторане. Фактически, одна восьмая часть трудоспособного населения Америки работала в «Макдоналдс» в разные периоды.

Начиная свою карьеру в «Макдоналдс», любой человек сначала становится работником с должностью «член бригады ресторана», его обязанностями является работа на производственных станциях и работа с посетителями. Работая лучше и постепенно нарабатывая новые навыки, работник может подняться до должности инструктора, должностными обязанностями которого является, обучение работников производственным процедурам. Следующая ступень - свинг-менеджер. Его работа заключается в управлении одним из участков работы ресторана или всей сменой.. Следующей ступенью профессионального роста является должность второго ассистента. В его основные обязанности входит управление всей сменой, а также выполнение работ закрепленных за ним (менеджер расписания, менеджер заказов, менеджер команды CAT и т.д.). Далее - первый ассистент, в его основные обязанности входит организация работы систем ресторана, управление сменой ресторана. И директор ресторана - полная организация работы ресторана.

Организационная структура компании представлена на рисунке 1.

Рисунок 1.1. - Организационная структура компании «Макдоналдс»

.2 Анализ существующей организации бизнес-процессов

.2.1 Описание существующей организации бизнес и информационных процессов

При составлении штатного расписания существуют 3 бизнес-процесса. На рисунке 1.2 представлена система составления штатного расписания работников.

В диаграмме описания бизнес-процесса можно подключать различные типы стрелок (Arrow) к работам. Стрелки описывают взаимодействие работ и представляют собой некую информацию. На данной диаграмме:

Рисунок 1.2 - Контекстная диаграмма бизнес-процесса «внутренний документооборот» (AS-IS)

. Вход (Input) - материал или информация, которые используются или преобразуются работой для получения результата (выхода):

временные возможности работников;

план по товарообороту.

. Управление (Control) - правила, стратегии, процедуры или стандарты, которыми руководствуется работа.

законодательства;

больничные листы и отпуска работников;

расстановка работников по таблице VLH.

. Выход (Output) - материалы или информация, которые производятся работой:

конечная цель - доведение составленного расписания до работников.

менеджер расписания

На рисунке 1.3 представлены основные бизнес-процессы.

Рисунок 1.3 - Диаграмма декомпозиции «Внутренний документооборот» (AS-IS)

В настоящее время для менеджера расписания, прежде чем приступить к составлению штатного расписания, ему необходимо «подготовить почву», т.е. вбить данные в MS Access временные возможности сотрудников (каждую неделю выкладывается бланк «Временные возможности»); вбить план директора по товарообороту; вбить больничные листы и отпуска сотрудников и таблицу VLH - расстановка работников для конкретного ресторана в зависимости от товарооборота, планируется для каждого ресторана индивидуально директором ресторана.

После того как менеджер составит расписание, он должен его согласовать с директором ресторана на правильность и качественность расписания. Это происходит следующим образом: менеджер расписания и директор вместе сидят за компьютером и проверяют расписание, и вносят изменения, если это необходимо.

Далее директор утверждает данное расписание, и менеджер расписания вкладывает распечатанное расписание в папку «Расписание», которое находится в общедоступном месте для работников (в данном случае комната отдыха), а также и новый бланк «Временные возможности». Работники ознакомляются с расписанием, кто - то фотографирует расписание на телефон, а кто - то переписывает расписание.

Рисунок 1.4 - Диаграмма декомпозиции «Согласовать расписание» (AS-IS)

Рисунок 1.5 - Диаграмма декомпозиции «Утвердить расписание» (AS-IS)

1.2.2 Анализ недостатков существующей организации бизнес и информационных процессов

Таблица 1.1 - Описание бизнес-процессов AS-IS

Название работы

Определение работы

Выявленные недостатки

Подготовить расписание

Составить расписание, включая во внимание временные возможности, ТО, VLH, законодательство

Бланк временных возможностей может утеряться, менеджер расписания должен каждый раз вводить все измененные данные и проверять их на правильность

Согласовать расписание

Составленное и подготовленное расписание проверяет директор ресторана вместе с менеджером расписания


Утвердить расписание

Качественное и правильное расписание передается на подпись директору ресторана


Довести расписание до работников

Расписание распечатывают и помещают в папку «Расписание»

Работникам необходимо переписывать или фотографировать расписание


На основании таблицы 1.1 можно выделить основные недостатки:

·  внесение необходимых данных занимает большое количество времени;

·        бланк «Временные возможности» представлен в бумажном носителе, который может легко утеряться;

·        неудобное доведение расписания до работников.

.3 Постановка задачи автоматизации бизнес-процессов

.3.1 Цели и задачи проекта автоматизации

Целью повышения эффективности составления штатного расписания является снижение времени, затрачиваемого на ввод необходимой информации и удобное доведение штатного расписания до сведения работников.

Для поставленной цели необходимо выполнить следующие задачи:

1.  Автоматизировать бланк «Временные возможности» в понятной и доступной форме для работников ресторана;

2.      Автоматизировать процедуру доведения штатного расписания до работников.

В ходе анализа предметной области были выявлены основные недостатки составления штатного расписания. Поэтому встала задача автоматизации процесса составления расписания. Внедрение автоматизированных аспектов должно облегчить работу менеджера расписания, ускорить процесс составления штатного расписания, а также обеспечить удобный доступ работников к штатному расписанию.

.3.2 Построение и обоснование модели новой организации бизнес - процессов (модель «как надо»)

Для рассмотрения бизнес - процессов после внедрения АИС построим модель TO-BE и подчеркнем важные изменения (рис. 1.6 - 1.9).

Рисунок 1.6 - Контекстная диаграмма «Составить штатное расписание» (TO-BE)

Рисунок 1.7 - Диаграмма декомпозиции «Составить штатное расписание» (TO-BE)

Рисунок 1.8 - Диаграмма декомпозиции «Согласовать расписание» (TO-BE)

Рисунок 1.9 - Диаграмма декомпозиции «Утвердить расписание» (TO-BE)

Контекстная диаграмма немного изменяется, то есть менеджер расписания будет не вручную вводить данные по временным возможностям, а скопирует эти данные и вставит. Данные о временных возможностях менеджер расписания найдет на сайте McFamily во вкладке «Расписание - временные возможности», где работники будут каждый месяц обновлять свои временные возможности. Далее составленное расписание будет согласовываться, и утверждаться с директором. После чего утвержденное расписание будет рассылаться на почту каждого работника ресторана, что обеспечит, в свою очередь, удобство для работников.

1.4 Календарно-ресурсное планирование проекта

Планирование - это то, с чего начинается любой проект. Планирование проекта позволяет определить его основные этапы и сроки. Таким образом, можно сделать вывод, что на выполнение курсовой работы мне понадобилось 18 дней, этапы которой состояли из: исследования организации (объект автоматизации), исследования существующих в организации бизнес - процессов (как происходит составление штатного расписания), постановки задачи автоматизации (что должно получиться в результате автоматизации аспектов составления штатного расписания).

Рисунок 1.10 - Календарный план выполнения курсового проекта

Глава 2. Проект автоматизации бизнес-процессов

.1 Функциональная структура

Необходимо рассмотреть функции, которые будет выполнять разрабатываемая ИС. Для этого необходимо построить диаграммы, которые будут отражать основные возможности проектируемой системы.

На рисунке 2.1 представлена контекстная диаграмма АИС составления штатного расписания.

В качестве материала, используемого для получения результата, используются некоторые данные. К данным можно отнести информацию о временных возможностях, отпусках, больничных листах сотрудников; план по товарообороту, таблицу VLH. Результатом выполнения определенных действий системой является составление и рассылка расписания.

Выделены 3 основные функции АИС:

«подготовка необходимых данных»;

«составление расписания»;

«утверждение расписания»;

«рассылка расписания»;

Декомпозиция функций проектируемой АИС показан на рисунке 2.2.

Процесс «Подготовка данных» имеет определенный алгоритм. Во-первых, нужны необходимые данные, на основании которых будет составляться штатное расписание. Эти сведения представляют массив сведений, таблицу сведений. Во-вторых, эти сведения анализируются и исходя из определенного анализа формируется расписание.

На рисунке 2.4 показана диаграмма декомпозиции функции ИС «Составление расписания». Менеджер расписания составляет штатное расписание и подготовляет его на согласование и утверждение директору.

АИС производит автоматическую рассылку расписания на электронную почту каждого сотрудника (рисунок 2.5). В базе данных имеются адреса электронных почт каждого сотрудника, и утвержденное расписание автоматически отсылается каждому сотруднику.

Рисунок 2.1 - Контекстная диаграмма «АИС Штатное расписание»

Рисунок 2.2 - Диаграмма декомпозиции АИС «Штатное расписание»

Рисунок 2.3 - Диаграмма декомпозиции «Подготовка данных»

Рисунок 2.4 - Диаграмма декомпозиции «Составление расписания»

Рисунок 2.5 - Диаграмма декомпозиции «Рассылка расписания»

2.2 Информационное обеспечение


На этом этапе работы необходимо создать правильную структуру базы данных, содержащую все необходимые элементы предметной области. Здесь необходимо учитывать различные факторы, которые могут повлиять на успех разработки информационной системы. Важно, чтобы проектируемая система соответствовала требованиям пользователей. Поэтому от правильности выбора структуры хранения данных зависит качество, эффективность и успех разработки.

В данной работе инфологическая модель описана в нотации IDEF1X. Эта методология расширяет методологию IDEF1, использует строго структурированный набор типов конструкций моделирования. При создании модели данных используется 2 уровня представления данных: логический и физический.

Логический уровень - это абстрактный взгляд на данные, то есть данные представляются так, как они выглядят в реальном мире. Объекты модели, представляемые на логическом уровне, называются сущностями и атрибутами. Логическая модель данных может быть построена на основе другой логической модели, например на основе модели процессов. Логическая модель данных является универсальной и никак не связана с конкретной реализацией СУБД. Различают 3 уровня логической модели:

·        диаграмма сущность-связь (Entity Relationship Diagram, ERD) - модель данных верхнего уровня, включает сущности и взаимосвязи;

·        модель данных, основанная на ключах (Key Based model, KB) включает описание сущностей и первичных ключей;

·        полная атрибутивная модель (Fully Attributed model, FA) - наиболее детальное представление структуры данных, включает все сущности, атрибуты и связи.

Физическая модель данных зависит от конкретной СУБД, фактически являясь отображением системного каталога. В физической модели содержится информация о всех объектах БД. Поскольку стандартов на объекты БД не существует (например, нет стандарта на типы данных), физическая модель зависит от конкретной реализации СУБД. Одной и той же логической модели могут соответствовать несколько разных физических моделей. Если в логической модели не имеет значения, какой конкретно тип данных имеет атрибут, то в физической модели важно описать всю информацию о конкретных физических объектах - таблицах, колонках, индексах, процедурах и так далее.

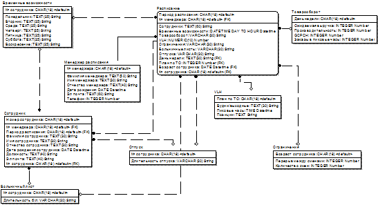
На рисунке 2.6 показана диаграмма логического уровня инфологической модели.

В ходе анализа предметной области определения выделены следующие сущности: «временные возможности», «менеджер расписания», «расписание», «товарооборот», «сотрудник», «VLH», «ограничения», «больничный лист», «отпуск».

Рисунок 2.6 - Инфологическая модель

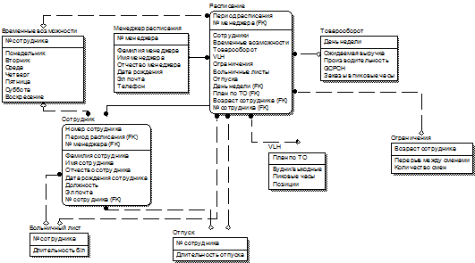
Рисунок 2.7 - Даталогическая модель

Таблица 2.1 - Описание сущностей

Название сущности

Описание

Временные возможности

Справочник системы, который содержит информацию о временных возможностях каждого работника

Сотрудник

Отражает основную и необходимую информацию о работнике для составления штатного расписания

Больничный лист

Отражает длительность действия больничного листа работника, находящегося на больничном отпуске

Менеджер расписания

Отражает основную информацию о менеджере расписания

Расписание

Справочник, который содержит необходимую информацию для составления штатного расписания, как касающиеся сотрудников, так информацию ресторана

Отпуск

Отражает длительность отпуска каждого сотрудника, находящегося в отпуске

Товарооборот

Справочник, который содержит информацию о планируемом товарообороте ресторана

Ограничения

Справочник, включающий в себя законодательные ограничения по составлению штатного расписания

VLH

Таблица, отражающая правила расстановки работников в зависимости от планируемого товарооборота


2.3 Математическое обеспечение


Под математическим обеспечением ИС понимается совокупность алгоритмов расчета показателей, используемых в проектируемой информационной системе. В разрабатываемой системе никаких расчетов не производится.

2.4 Программное обеспечение


Программное обеспечение - это совокупность программ, используемая для реализации целей и задач системы составлении штатного расписания, а также нормального функционирования комплекса технических средств. В состав программного обеспечения входят общесистемные и специальные программные продукты. К общесистемному программному обеспечению относятся комплексы программ, ориентированных на пользователей и предназначенных для типовых задач обработки информации. При проектировании и разработке системы необходимо максимально эффективным образом использовать ранее закупленное программное обеспечение.

На каждом компьютере в ресторане Макдоналдс установлен Windows XP. В качестве среды разработки для составления штатного расписания выбрана СУБД Microsoft Access. Она используется наиболее часто, так как рассчитана как для начинающего, так и для квалифицированного пользователя. Access - это реляционная СУБД. Это означает, что с ее помощью можно работать одновременно с несколькими таблицами базы данных. Применение реляционной СУБД помогает упростить структуру данных и таким образом облегчить выполнение работы.

2.5 Техническое обеспечение


Разрабатываемый проект не требует приобретения дополнительных аппаратных и технических средств по следующим причинам:

1.  Нет необходимости в увеличении мощности и других технических характеристик сервера, потому как подсистема не осуществляет запросов, которые бы не смог обработать сервер

2.      Объем памяти сервера позволяет хранить данные, необходимые для новой подсистемы, поэтому дополнительные устройства памяти не нужны.

2.6 Технологическое обеспечение


Проектируя информационную систему важно создать удобный пользовательский интерфейс - легкий для понимания и использования. Необходимо понять, что от удобства ведения диалога с информационной системой напрямую зависит эффективность внедрения системы в организацию. Если управление системой не составит труда даже для неопытного компьютерного пользователя, это окажется огромным преимуществом для разработчика и самого пользователя.

Для того, чтобы заполнить временные возможности, работнику необходимо пройти авторизацию, то есть войти на личный сайт ресторана. После заполнить форму временных возможностей (рис. 2.8).

Рисунок 2. 8 - Операция входа на сайт McFamily

Рисунок 2.9 - Интерфейс сайта ресторана

Рисунок 2. 10 - Интерфейс «Временные возможности»

Заключение

Прогресс, достигнутый за последние несколько лет во всех аспектах вычислительной техники, включая теорию, технологию и приложения, привели к значительному расширению области применения компьютеров и росту числа их пользователей. Существенной частью современного общества являются разнообразные системы доступа и хранения информации, которые являются неотъемлемой составляющей современного научно-технического прогресса.

В ходе написания работы была собрана основная информация о компании, разобрана структура составления штатного расписания, описана характеристика объекта автоматизации. Также были описаны и анализированы проблемы предметной области, была построена модель «как есть». Были описаны цели и назначения АИС, общая характеристика решения задачи с учетом АИС, была построена модель «как будет». Были представлены решения по математическому, функциональному, информационному, программному и техническому обеспечению АИС. Затем были представлены экранные формы, создан интерфейс системы.

бизнес автоматизированный информационный

Список литературы

1. Маклаков С.В. BPwin и Erwin: Case-средства для разработки информационных систем - М., Диалог-МИФИ, 2001г. - 224 стр.;

2. Смирнова Г.Н. Проектирование экономических информационных систем: учебник / Г.Н. Смирнова, А.А. Сорокин, Ю.Ф. Тельнов; под ред. Ю.Ф. Тельнова. - М.: Финансы и статистика, 2001г. - 512 стр.;

3.      Грекул, В.И. Проектирование информационных систем: учебное пособие / В.И. Грекул, Г.Н. Денищенко, Н.Л. Коровкина. - М.: Интернет-Университет Информационных технологий, 2005г. - 304 стр.

4. «IDEF0 как инструмент моделирования процессов»

5. «Штатное расписание бюджетного учреждения»

6. «Документационные ИС»

7. «Современные автоматизированные системы управления персоналом»

8.      Официальный сайт компании Макдоналдс

9. «Организация разработки информационных систем»

Похожие работы на - Разработка АИС штатного расписания работников на примере франчайзинговой компании ООО 'Макдоналдс'

 

Не нашли материал для своей работы?
Поможем написать уникальную работу
Без плагиата!
Без нейросетей!