Работа с BMP-изображениями

  • Вид работы:
    Практическое задание
  • Предмет:
    Информационное обеспечение, программирование
  • Язык:
    Русский
    ,
    Формат файла:
    MS Word
    348,81 Кб
  • Опубликовано:
    2014-11-10
Вы можете узнать стоимость помощи в написании студенческой работы.
Помощь в написании работы, которую точно примут!

Работа с BMP-изображениями

МИНИСТЕРСТВО ОБРАЗОВАНИЯ И НАУКИ РОССИЙСКОЙ ФЕДЕРАЦИИ

Федеральное государственное автономное образовательное учреждение  высшего профессионального образования

"САНКТ-ПЕТЕРБУРГСКИЙ ГОСУДАРСТВЕННЫЙ УНИВЕРСИТЕТ  АЭРОКОСМИЧЕСКОГО ПРИБОРОСТРОЕНИЯ"






Работа с BMP - изображениями

по курсу: Основы мультимедиатехнологий

 













Санкт-Петербург 2015

.        Цель работы

Написать программу для обработки изображения, выполняющую функции:

.        загрузить интерфейс изображением формата BMP;

.        осуществить отражение изображение по вертикали и горизонтали;

.        применить к изображению черно-белый фильтр;

.        применить сглаживающий фильтр и фильтр подчеркивания границ;

.        а также один фильтр по желанию (Медианный фильтр).

интерфейс формат изображение фильтр

2.      Формализация

Для выполнения задания воспользуемся средой разработки MS Visual C#.(от англ. Bitmap Picture) - формат хранения растровых изображений.

При открытии изображения размер поля для отображения подбирается таким образом, чтобы картинка не была обрезана и растянута, т.е. были соблюдены пропорции. Так же на этом этапе данные о битовой карте изображения помещаем в 4 переменные:

bmp1 - отвечает за отображение исходного изображения,

bmp2 - отвечает за отображение результирующего изображения,

bmp3 - вспомогательная карта для более корректной обработки изображения.

bmp4 - вспомогательная карта для более корректной обработки изображения.

Зачем нужны 2 вспомогательные карты?

На bmp3 не применяются удаление/восстановление цветовых каналов, а так же черно-белые режимы. Переменная bmp3 необходима нам для восстановления цветовых каналов, в случае снятия галочек с определенных элементов с сохранением использованных фильтров

На bmp4 не применяются черно-белые режимы. Переменная bmp4 служит для корректной работы удаления/восстановления каналов и включении/выключении черно-белых режимов.

Сглаживающий фильтр

Назначение: Сглаживания - технология, используемая для устранения шумов или "зубчатости", возникающего на краях объектов выводимых на изображении.

Основывается на следующем принципе: Обрабатывается рабочее окно изображения двумерной матрицей (2n+1)x(2n+1) ("+1" - потому что матрица не должна быть размером менее 3х3), n - целое положительное число, определяемое коэффициент усиления сглаживания (В нашем случае n=1, то есть матрица сглаживания 3х3). Находится среднее значение матрицы по каждому цветовому каналу в отдельности, исключая значение цветового канала центрального пикселя, по формуле:

 (1)

Где, i - индекс строки матрицы,

j - индекс столбца матрицы,

C - значение цветового RGB-канала,

n - количество элементов как в столбце, так и в строке матрицы.

Полученное значение и будет новым значением цветового канала центрального пикселя матрицы (для матрицы 3х3 это будет элемент P1,1, для матрицы 5х5 - Р2,2 и т.д.)

Примечание: в нашем варианте пиксели, находящиеся по краям изображения, не обрабатываются. Чтобы обойти данный эффект можно:

)        При искусственном зашумлении границы изображения преднамеренно не зашумлять.

)        Обрабатывать каким-то образом частный случай крайних точек (например, для угла изображения при апертуре 3 суммировать не 9 точек, а 4, и результат отправлять в этот самый угол или значения крайних точек дублировать до заполнения квадратной матрицы нужных размеров).

Подчеркивание границ

Назначение: подчеркивание границ служит для отделения участков различного тонадруг от друга темной или светлой линией.

Основывается на следующем принципе: Обрабатывается рабочее окно изображения двумерной матрицей (2n+1)x(2n+1) ("+1" - потому что матрица не должна быть размером менее 3х3), n - целое положительное число, определяемое коэффициент усиления подчеркивания (В нашем случае n=1, то есть матрица подчеркивания 3х3). Находится среднее значение матрицы по каждому цветовому каналу в отдельности по формуле:

 (2)

Где, i - индекс строки матрицы,

j - индекс столбца матрицы,

C - значение цветового RGB-канала,

n - количество элементов как в столбце, так и в строке матрицы.

К значению центрального пикселя прибавляем разность среднего значения соседних пикселей и центрального пикселя:

 (3)

Где, NewPix - новое значение центрального пикселя,

Pix - старое значение центрального пикселя,

F - среднее значение соседних пикселей, вычисленное по формуле (2).

Примечание: в нашем варианте пиксели, находящиеся по краям изображения, не обрабатываются. Чтобы обойти данный эффект можно обрабатывать каким-то образом частный случай крайних точек (например, для угла изображения при апертуре 3 брать не 9 точек, а 4, и результат отправлять в этот самый угол или значения крайних точек дублировать до заполнения квадратной матрицы нужных размеров).

Отражение изображения

Основывается на следующем принципе: При отражении по вертикали меняем местами левые и правые пиксели, при отражении по горизонтали - верхние и нижние.

Нам необходим буфер для хранения одного пикселя, пока другой пиксель не поставим на место первого.

Изображение делится на две равные части: верхнюю и нижнюю (отражение по горизонтали), левую и правую (отражение по вертикали).

Алгоритм отражения:

)        Верхний (левый) пиксель заносим в буфер,

)        нижний (правый) пиксель переносим на симметричное верхнее (левое) место (откуда был взят пиксель в буфер),

)        пиксель из буфера помещаем на нижнее (правое) место (откуда был перенесен пиксель на втором шаге).

Примечание: Как уже было сказано выше, изображение делится на 2 равные части. Если у нас размер изображения - нечетное число, то integer(целое число) разделить на константу 2 будет в результате целое число без остатка (остаток отброшен). Таким образом, средняя полоска пикселей (остаток от деления) будет отброшен, при отражении это полосу пикселей трогать не будем, чего нам и не требуется.

Черно-белый режим

Цветное изображение преобразуется в монохромное(черно-белое).

Монохромное изображение - выполненное в одном цвете; излучающее один цвет или цвета, различающиеся по яркости, но не по спектру(в нашем случае черно-белое).

Нами реализовано 2 способа представления черно-белого изображения:

1 способ (Черно-белый1): Многим известно, что цвет можно задать тройкой RGB. Значение каждого оттенка занимает байт, а значит лежит в диапазоне от 0 до 255 включительно. (R=0,G=0,B=0 - черный, R=255,G=255,B=255 - белый).

Определим среднее значение всех оттенков по формуле:

 (4)

Где R - (Red) Красный канал

G - (Green)Зеленый канал

B - (Blue) Синий канал

Зададим некоторый порог P из диапазона 0 - 255 (Р=100), и укажем правило, что если среднее значение всех оттенков К <= порога P, то наш пиксель в монохромном изображении будет черный, в противном случае пиксель будет белым.

2 способ (Черно-белый2): отображение черно-белого изображения с оттеками серого разной яркости ("темно- и светло- серый")

Это значение заносим в каждый канал пикселя.

Примечание: При включении/выключении этих режимов сохраняются использованные фильтры, удаленные/восстановленные цветовые каналы.

Медианная фильтрация

Назначение: Медианный фильтр - один из видов цифровых фильтров, широко используемый в цифровой обработке сигналов и изображений для уменьшения уровня шума.

Основывается на следующем принципе: Обрабатываются данные вспомогательной битовой карты изображения(bmp3) двумерной матрицей (2n+1)x(2n+1) ("+1" - потому что матрица не должна быть размером менее 3х3), n - целое положительное число, определяемое коэффициент усиления подчеркивания (В нашем случае n=1, то есть матрица 3х3). Элементы матрицы сортируются в порядке возрастания. Значение находящееся в центре матрицы помещается в битовую карту обрабатываемого изображения (bmp2) по тем же координатам, где находился центр матрицы в bmp3.

Примечание: в нашем варианте пиксели, находящиеся по краям изображения, не обрабатываются. Чтобы обойти данный эффект можно обрабатывать каким-то образом частный случай крайних точек (например, для угла изображения при апертуре 3 брать не 9 точек, а 4, и результат отправлять в этот самый угол или значения крайних точек дублировать до заполнения квадратной матрицы нужных размеров).

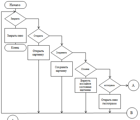
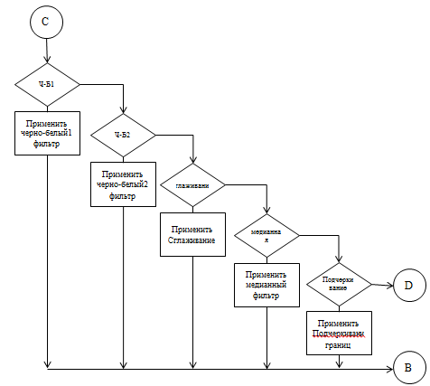
3.      Блок-схема




4.      Листинг программы

//отражение по вертикали

private void button6_Click(object sender, EventArgs e)

{(int i = 0; i < bmp2.Width; i++)

{(int j = 0; j < bmp2.Height / 2; j++)

{

//запомниаем текущий пиксель обрабатываемого изображенияbufR = bmp2.GetPixel(i, j).R;

int bufG = bmp2.GetPixel(i, j).G;bufB = bmp2.GetPixel(i, j).B;

//присваиваем цветам пикселя обрабатываемого изодражения новые значения

bmp2.SetPixel(i, j, Color.FromArgb(bmp2.GetPixel(i, bmp2.Height - 1 - j).R, bmp2.GetPixel(i, bmp2.Height - 1 - j).G, bmp2.GetPixel(i, bmp2.Height - 1 - j).B));.SetPixel(i, bmp2.Height - 1 - j, Color.FromArgb(bufR, bufG, bufB));

//запомниаем текущий пиксель вспомогательной цветовой карты

bufR = bmp3.GetPixel(i, j).R;= bmp3.GetPixel(i, j).G;= bmp3.GetPixel(i, j).B;

//присваиваем цветам пикселя вспомогательной цветовой карты новые значения

bmp3.SetPixel(i, j, Color.FromArgb(bmp3.GetPixel(i, bmp3.Height - 1 - j).R, bmp3.GetPixel(i, bmp3.Height - 1 - j).G, bmp3.GetPixel(i, bmp3.Height - 1 - j).B));.SetPixel(i, bmp3.Height - 1 - j, Color.FromArgb(bufR, bufG, bufB));

//запомниаем текущий пиксель вспомогательной цветовой карты

bufR = bmp4.GetPixel(i, j).R;= bmp4.GetPixel(i, j).G;= bmp4.GetPixel(i, j).B;

//присваиваем цветам пикселя вспомогательной цветовой карты новые значения

bmp4.SetPixel(i, j, Color.FromArgb(bmp4.GetPixel(i, bmp4.Height - 1 - j).R, bmp4.GetPixel(i, bmp3.Height - 1 - j).G, bmp4.GetPixel(i, bmp4.Height - 1 - j).B));.SetPixel(i, bmp4.Height - 1 - j, Color.FromArgb(bufR, bufG, bufB));

}

}.Image = bmp2;

}

//отражение по горизонтали

//происходит так же, как и отражение по вертикали

private void button7_Click(object sender, EventArgs e)

{(int i = 0; i < bmp2.Width / 2; i++)

{(int j = 0; j < bmp2.Height; j++)

{bufferR = bmp2.GetPixel(i, j).R;bufferG = bmp2.GetPixel(i, j).G;bufferB = bmp2.GetPixel(i, j).B;.SetPixel(i, j, Color.FromArgb(bmp2.GetPixel(bmp2.Width - 1 - i, j).R, bmp2.GetPixel(bmp2.Width - 1 - i, j).G, bmp2.GetPixel(bmp2.Width - 1 - i, j).B));.SetPixel(bmp2.Width - 1 - i, j, Color.FromArgb(bufferR, bufferG, bufferB));= bmp3.GetPixel(i, j).R;= bmp3.GetPixel(i, j).G;= bmp3.GetPixel(i, j).B;.SetPixel(i, j, Color.FromArgb(bmp3.GetPixel(bmp2.Width - 1 - i, j).R, bmp3.GetPixel(bmp3.Width - 1 - i, j).G, bmp3.GetPixel(bmp3.Width - 1 - i, j).B));.SetPixel(bmp3.Width - 1 - i, j, Color.FromArgb(bufferR, bufferG, bufferB));= bmp4.GetPixel(i, j).R;= bmp4.GetPixel(i, j).G;= bmp4.GetPixel(i, j).B;.SetPixel(i, j, Color.FromArgb(bmp4.GetPixel(bmp4.Width - 1 - i, j).R, bmp4.GetPixel(bmp4.Width - 1 - i, j).G, bmp4.GetPixel(bmp4.Width - 1 - i, j).B));.SetPixel(bmp4.Width - 1 - i, j, Color.FromArgb(bufferR, bufferG, bufferB));

}

}.Image = bmp2;

}

//сглаживаниеvoid button10_Click(object sender, EventArgs e)

{

//инициализируем переменные для хранения цветов соседних пикселей

//(верхнего, нижнего, левого, правого)RedC, RedL, RedR, RedU, RedD, RedLU, RedRU, RedLD, RedRD, NewRed,

GreenC, GreenL, GreenR, GreenU, GreenD, GreenLU, GreenRU, GreenLD, GreenRD, NewGreen,, BlueL, BlueR, BlueU, BlueD, BlueLU, BlueRU, BlueLD, BlueRD, NewBlue;

//в каждом пикселе (если он не крайний) для каждого цвета

//находим среднее значение глубины(int i = 0; i < bmp2.Width; i++)

for (int j = 0; j < bmp2.Height; j++)

{((i != 0) && (j != 0) && (i != bmp2.Width - 1) && (j != bmp2.Height - 1))

{

//нахождение значений соседних пикселей

RedC = bmp2.GetPixel(i , j ).R;

RedL = bmp2.GetPixel(i , j - 1).R;= bmp2.GetPixel(i , j + 1).R;= bmp2.GetPixel(i - 1, j ).R;= bmp2.GetPixel(i + 1, j ).R;= bmp2.GetPixel(i - 1, j - 1).R;= bmp2.GetPixel(i - 1, j + 1).R;= bmp2.GetPixel(i + 1, j - 1).R;= bmp2.GetPixel(i + 1, j + 1).R;

//нахождение среднего значения= (RedC + RedL + RedR + RedU + RedD + RedLU + RedRU + RedLD + RedRD) / 9;= bmp2.GetPixel(i , j ).G;= bmp2.GetPixel(i , j - 1).G;= bmp2.GetPixel(i , j + 1).G;= bmp2.GetPixel(i - 1, j ).G;= bmp2.GetPixel(i + 1, j ).G;= bmp2.GetPixel(i - 1, j - 1).G;= bmp2.GetPixel(i - 1, j + 1).G;= bmp2.GetPixel(i + 1, j - 1).G;= bmp2.GetPixel(i + 1, j + 1).G;= (GreenC + GreenL + GreenR + GreenU + GreenD + GreenLU + GreenRU + GreenLD + GreenRD) / 9;= bmp2.GetPixel(i , j ).B;= bmp2.GetPixel(i , j - 1).B;= bmp2.GetPixel(i , j + 1).B;= bmp2.GetPixel(i - 1, j ).B;= bmp2.GetPixel(i + 1, j ).B;= bmp2.GetPixel(i - 1, j - 1).B;= bmp2.GetPixel(i - 1, j + 1).B;= bmp2.GetPixel(i + 1, j - 1).B;= bmp2.GetPixel(i + 1, j + 1).B;= (BlueC + BlueL + BlueR + BlueU + BlueD + BlueLU + BlueRU + BlueLD + BlueRD) / 9;

//присваиваем цветам пикселя новые значения.SetPixel(i, j, Color.FromArgb(NewRed, NewGreen, NewBlue));

//тоже самое проделываем для вспомогательной цветовой карты

RedC = bmp3.GetPixel(i , j ).R;= bmp3.GetPixel(i , j - 1).R;= bmp3.GetPixel(i , j + 1).R;= bmp3.GetPixel(i - 1, j ).R;= bmp3.GetPixel(i + 1, j ).R;= bmp3.GetPixel(i - 1, j - 1).R;= bmp3.GetPixel(i - 1, j + 1).R;= bmp3.GetPixel(i + 1, j - 1).R;= bmp3.GetPixel(i + 1, j + 1).R;= (RedC + RedL + RedR + RedU + RedD + RedLU + RedRU + RedLD + RedRD) / 9;= bmp3.GetPixel(i , j ).G;= bmp3.GetPixel(i , j - 1).G;= bmp3.GetPixel(i , j + 1).G;= bmp3.GetPixel(i - 1, j ).G;= bmp3.GetPixel(i + 1, j ).G;= bmp3.GetPixel(i - 1, j - 1).G;= bmp3.GetPixel(i - 1, j + 1).G;= bmp3.GetPixel(i + 1, j - 1).G;= bmp3.GetPixel(i + 1, j + 1).G;= (GreenC + GreenL + GreenR + GreenU + GreenD + GreenLU + GreenRU + GreenLD + GreenRD) / 9;= bmp3.GetPixel(i , j ).B;= bmp3.GetPixel(i , j - 1).B;= bmp3.GetPixel(i , j + 1).B;= bmp3.GetPixel(i - 1, j ).B;= bmp3.GetPixel(i + 1, j ).B;= bmp3.GetPixel(i - 1, j - 1).B;= bmp3.GetPixel(i - 1, j + 1).B;= bmp3.GetPixel(i + 1, j - 1).B;= bmp3.GetPixel(i + 1, j + 1).B;= (BlueC + BlueL + BlueR + BlueU + BlueD + BlueLU + BlueRU + BlueLD + BlueRD) / 9;.SetPixel(i, j, Color.FromArgb(NewRed, NewGreen, NewBlue));

//тоже самое проделываем для вспомогательной цветовой карты

RedC = bmp4.GetPixel(i, j).R;= bmp4.GetPixel(i, j - 1).R;= bmp4.GetPixel(i, j + 1).R;= bmp4.GetPixel(i - 1, j).R;= bmp4.GetPixel(i + 1, j).R;= bmp4.GetPixel(i - 1, j - 1).R;= bmp4.GetPixel(i - 1, j + 1).R;= bmp4.GetPixel(i + 1, j - 1).R;= bmp4.GetPixel(i + 1, j + 1).R;= (RedC + RedL + RedR + RedU + RedD + RedLU + RedRU + RedLD + RedRD) / 9;= bmp4.GetPixel(i, j).G;= bmp4.GetPixel(i, j - 1).G;= bmp4.GetPixel(i, j + 1).G;= bmp4.GetPixel(i - 1, j).G;= bmp4.GetPixel(i + 1, j).G;= bmp4.GetPixel(i - 1, j - 1).G;= bmp4.GetPixel(i - 1, j + 1).G;= bmp4.GetPixel(i + 1, j - 1).G;= bmp4.GetPixel(i + 1, j + 1).G;= (GreenC + GreenL + GreenR + GreenU + GreenD + GreenLU + GreenRU + GreenLD + GreenRD) / 9;= bmp4.GetPixel(i, j).B;= bmp4.GetPixel(i, j - 1).B;= bmp4.GetPixel(i, j + 1).B;= bmp4.GetPixel(i - 1, j).B;= bmp4.GetPixel(i + 1, j).B;= bmp4.GetPixel(i - 1, j - 1).B;= bmp4.GetPixel(i - 1, j + 1).B;= bmp4.GetPixel(i + 1, j - 1).B;= bmp4.GetPixel(i + 1, j + 1).B;= (BlueC + BlueL + BlueR + BlueU + BlueD + BlueLU + BlueRU + BlueLD + BlueRD) / 9;.SetPixel(i, j, Color.FromArgb(NewRed, NewGreen, NewBlue));

}

}.Image = bmp2;

}

//подчеркиваниеvoid button11_Click(object sender, EventArgs e)

{

//инициализируем переменные для хранения цветов соседних пикселей

//(верхнего, нижнего, левого, правого)RedC, RedL, RedR, RedU, RedD, RedLU, RedRU, RedLD, RedRD, NewRed,

GreenC, GreenL, GreenR, GreenU, GreenD, GreenLU, GreenRU, GreenLD, GreenRD, NewGreen,, BlueL, BlueR, BlueU, BlueD, BlueLU, BlueRU, BlueLD, BlueRD, NewBlue;

//коэффициент усиления подчеркивания границk = 2;

for (int i = 0; i < bmp2.Width; i++)

{((i != 0) && (j != 0) && (i != bmp2.Width - 1) && (j != bmp2.Height - 1))

{

//нахождение значений соседних пикселей

RedC = bmp2.GetPixel(i , j ).R;

RedL = bmp2.GetPixel(i , j - 1).R;= bmp2.GetPixel(i , j + 1).R;= bmp2.GetPixel(i - 1, j ).R;= bmp2.GetPixel(i + 1, j ).R;= bmp2.GetPixel(i - 1, j - 1).R;= bmp2.GetPixel(i - 1, j + 1).R;= bmp2.GetPixel(i + 1, j - 1).R;= bmp2.GetPixel(i + 1, j + 1).R;

//нахождение среднего значенияmodRed = (RedC + (RedC - (RedU + RedD + RedL + RedR + RedLU + RedRU + RedLD + RedRD) / 8) * k);= modRed < 0 ? RedC : modRed > 255 ? RedC : modRed;= bmp2.GetPixel(i , j ).G;= bmp2.GetPixel(i , j - 1).G;= bmp2.GetPixel(i , j + 1).G;= bmp2.GetPixel(i - 1, j ).G;= bmp2.GetPixel(i + 1, j ).G;= bmp2.GetPixel(i - 1, j - 1).G;= bmp2.GetPixel(i - 1, j + 1).G;= bmp2.GetPixel(i + 1, j - 1).G;= bmp2.GetPixel(i + 1, j + 1).G;modGreen = (GreenC + (GreenC - (GreenU + GreenD + GreenL + GreenR + GreenLU + GreenRU + GreenLD + GreenRD) / 8) * k);= modGreen < 0 ? GreenC : modGreen > 255 ? GreenC : modGreen;= bmp2.GetPixel(i , j ).B;= bmp2.GetPixel(i , j - 1).B;= bmp2.GetPixel(i , j + 1).B;= bmp2.GetPixel(i - 1, j ).B;= bmp2.GetPixel(i + 1, j ).B;= bmp2.GetPixel(i - 1, j - 1).B;= bmp2.GetPixel(i - 1, j + 1).B;= bmp2.GetPixel(i + 1, j - 1).B;= bmp2.GetPixel(i + 1, j + 1).B;modBlue = (BlueC + (BlueC - (BlueU + BlueD + BlueL + BlueR + BlueLU + BlueRU + BlueLD + BlueRD) / 8) * k);= modBlue < 0 ? BlueC : modBlue > 255 ? BlueC : modBlue;

//присваиваем цветам пикселя новые значения.SetPixel(i, j, Color.FromArgb(NewRed, NewGreen, NewBlue));

//тоже самое проделываем для вспомогательной цветовой карты

RedC = bmp3.GetPixel(i , j ).R;= bmp3.GetPixel(i , j - 1).R;= bmp3.GetPixel(i , j + 1).R;= bmp3.GetPixel(i - 1, j ).R;= bmp3.GetPixel(i + 1, j ).R;= bmp3.GetPixel(i - 1, j - 1).R;= bmp3.GetPixel(i - 1, j + 1).R;= bmp3.GetPixel(i + 1, j - 1).R;= bmp3.GetPixel(i + 1, j + 1).R;= (RedC + (RedC - (RedU + RedD + RedL + RedR + RedLU + RedRU + RedLD + RedRD) / 8) * k);= modRed < 0 ? RedC : modRed > 255 ? RedC : modRed;= bmp3.GetPixel(i , j ).G;= bmp3.GetPixel(i , j - 1).G;= bmp3.GetPixel(i , j + 1).G;= bmp3.GetPixel(i - 1, j ).G;= bmp3.GetPixel(i + 1, j ).G;= bmp3.GetPixel(i - 1, j - 1).G;= bmp3.GetPixel(i - 1, j + 1).G;= bmp3.GetPixel(i + 1, j - 1).G;= bmp3.GetPixel(i + 1, j + 1).G;= (GreenC + (GreenC - (GreenU + GreenD + GreenL + GreenR + GreenLU + GreenRU + GreenLD + GreenRD) / 8) * k);= modGreen < 0 ? GreenC : modGreen > 255 ? GreenC : modGreen;= bmp3.GetPixel(i , j ).B;= bmp3.GetPixel(i , j - 1).B;= bmp3.GetPixel(i , j + 1).B;= bmp3.GetPixel(i - 1, j ).B;= bmp3.GetPixel(i + 1, j ).B;= bmp3.GetPixel(i - 1, j - 1).B;= bmp3.GetPixel(i - 1, j + 1).B;= bmp3.GetPixel(i + 1, j - 1).B;= bmp3.GetPixel(i + 1, j + 1).B;= (BlueC + (BlueC - (BlueU + BlueD + BlueL + BlueR + BlueLU + BlueRU + BlueLD + BlueRD) / 8) * k);= modBlue < 0 ? BlueC : modBlue > 255 ? BlueC : modBlue;.SetPixel(i, j, Color.FromArgb(NewRed, NewGreen, NewBlue));

//тоже самое проделываем для вспомогательной цветовой карты

RedC = bmp4.GetPixel(i, j).R;= bmp4.GetPixel(i, j - 1).R;= bmp4.GetPixel(i, j + 1).R;= bmp4.GetPixel(i - 1, j).R;= bmp4.GetPixel(i + 1, j).R;= bmp4.GetPixel(i - 1, j - 1).R;= bmp4.GetPixel(i - 1, j + 1).R;= bmp4.GetPixel(i + 1, j - 1).R;= bmp4.GetPixel(i + 1, j + 1).R;= (RedC + (RedC - (RedU + RedD + RedL + RedR + RedLU + RedRU + RedLD + RedRD) / 8) * k);= modRed < 0 ? RedC : modRed > 255 ? RedC : modRed;= bmp4.GetPixel(i, j).G;= bmp4.GetPixel(i, j - 1).G;= bmp4.GetPixel(i, j + 1).G;= bmp4.GetPixel(i - 1, j).G;= bmp4.GetPixel(i + 1, j).G;= bmp4.GetPixel(i - 1, j - 1).G;= bmp4.GetPixel(i - 1, j + 1).G;= bmp4.GetPixel(i + 1, j - 1).G;= bmp4.GetPixel(i + 1, j + 1).G;= (GreenC + (GreenC - (GreenU + GreenD + GreenL + GreenR + GreenLU + GreenRU + GreenLD + GreenRD) / 8) * k);= modGreen < 0 ? GreenC : modGreen > 255 ? GreenC : modGreen;= bmp4.GetPixel(i, j).B;= bmp4.GetPixel(i, j - 1).B;= bmp4.GetPixel(i, j + 1).B;= bmp4.GetPixel(i - 1, j).B;= bmp4.GetPixel(i + 1, j).B;= bmp4.GetPixel(i - 1, j - 1).B;= bmp4.GetPixel(i - 1, j + 1).B;= bmp4.GetPixel(i + 1, j - 1).B;= bmp4.GetPixel(i + 1, j + 1).B;= (BlueC + (BlueC - (BlueU + BlueD + BlueL + BlueR + BlueLU + BlueRU + BlueLD + BlueRD) / 8) * k);= modBlue < 0 ? BlueC : modBlue > 255 ? BlueC : modBlue;.SetPixel(i, j, Color.FromArgb(NewRed, NewGreen, NewBlue));

}

}

}.Image = bmp2;

}

//медианная фильтрацияvoid button9_Click(object sender, EventArgs e)

{[] massR = { 0, 0, 0, 0, 0, 0, 0, 0, 0 };[] massG = { 0, 0, 0, 0, 0, 0, 0, 0, 0 };[] massB = { 0, 0, 0, 0, 0, 0, 0, 0, 0 };

//для избавления от помех, находим среднее значение цвета в матрице 3х3 вспомогательной карты и присваиваем значение пикселю обрабатывааемого изображения

for (int i = 1; i < bmp2.Width - 1; i++)

{(int j = 1; j < bmp2.Height - 1; j++)

{p = 0;(int x = -1; x <= 1; x++)

{(int y = -1; y <= 1; y++)

{[p] = bmp3.GetPixel(i + x, j + y).R;[p] = bmp3.GetPixel(i + x, j + y).G;[p] = bmp3.GetPixel(i + x, j + y).B;++;

}

}(int x = 0; x <= 8; x++)

{(int y = 0; y <= 7; y++)

{(massR[y] > massR[y + 1])

{buf = massR[y];[y] = massR[y + 1];[y + 1] = buf;

}(massG[y] > massG[y + 1])

{buf = massG[y];[y] = massG[y + 1];[y + 1] = buf;

}(massB[y] > massB[y + 1])

{buf = massB[y];[y] = massB[y + 1];[y + 1] = buf;

}

}

}n = 4;.SetPixel(i, j, Color.FromArgb(massR[n], massG[n], massB[n]));.SetPixel(i, j, Color.FromArgb(massR[n], massG[n], massB[n]));

}

}.Image = bmp2;

//затем копируем карту обрабатываемого изображения во вспомогательную карту

for (int i = 0; i < bmp2.Width; i++)

{(int j = 0; j < bmp2.Height; j++)

{.SetPixel(i, j, Color.FromArgb(bmp2.GetPixel(i, j).R, bmp2.GetPixel(i, j).G, bmp2.GetPixel(i, j).B));

}

}

}

//Черно-белый1

//входные данные - координаты пикселя

//изменяется цветовая схема только обрабатываемого изображения, что бы сохранить информацию о истинных значениях цветов во вспомогательной карте

private void BlackWhite(int i, int j)

{

//найти среднее значение яркости трех цветов пикселя - R,G,B

int NewColor = (bmp2.GetPixel(i, j).R + bmp2.GetPixel(i, j).G + bmp2.GetPixel(i, j).B) / 3;

//присвоить R,G,B цветам пикселя среднее значение

if (NewColor <= 100)= 0;= 255;.SetPixel(i, j, Color.FromArgb(NewColor, NewColor, NewColor));

}

//переключатель черно-белого1void checkBox4_CheckedChanged(object sender, EventArgs e)

{

//если стоит галочка, переводим изображение в черно-белый режим(checkBox4.Checked == true)

{

//изменить цвета в карте изображения

for (int i = 0; i < bmp2.Width; i++)

{(int j = 0; j < bmp2.Height; j++)

{(i, j);

}

}

}

//если галочка снята, то возвращяем истинные значения цветов из вспомогательной карты, проверяя состояние галочек для удаления цветового канала

else

{(int i = 0; i < bmp2.Width; i++)

{(int j = 0; j < bmp2.Height; j++)

{

int red = bmp3.GetPixel(i, j).R,= bmp3.GetPixel(i, j).G,= bmp3.GetPixel(i, j).B;

//затем проверяем состояние галочек для удаления цветовых каналов,

//если галочка стоит, цветовому каналу присваиваем значение ноль

if (checkBox1.Checked == true)

{= 0;

}(checkBox2.Checked == true)

{= 0;

}(checkBox3.Checked == true)

{= 0;

}

//карте обрабатываемого изображения присваиваем новые значения цветовых каналов

bmp2.SetPixel(i, j, Color.FromArgb(red, green, blue));(checkBox5.Checked == true)(i, j);

}

}

}.pictureBox2.Image = bmp2;

}

//Черно-белый1

//входные данные - координаты пикселя

//изменяется цветовая схема только обрабатываемого изображения, что бы сохранить информацию о истинных значениях цветов во вспомогательной карте

private void GreyBox(int i, int j)

{

//найти среднее значение яркости трех цветов пикселя - R,G,B

int NewColor = (bmp2.GetPixel(i, j).R + bmp2.GetPixel(i, j).G + bmp2.GetPixel(i, j).B) / 3;

//присвоить R,G,B цветам пикселя среднее значение

bmp2.SetPixel(i, j, Color.FromArgb(NewColor, NewColor, NewColor));

}

//переключатель черно-белого2void checkBox5_CheckedChanged(object sender, EventArgs e)

{

//если стоит галочка, переводим изображение в черно-белый режим(checkBox5.Checked == true)

{

//изменить цвета в карте изображения

for (int i = 0; i < bmp2.Width; i++)

{(int j = 0; j < bmp2.Height; j++)

{(i, j);

}

}

}

//если галочка снята, то возвращяем истинные значения цветов из вспомогательной карты, проверяя состояние галочек для удаления цветового канала

else

{(int i = 0; i < bmp2.Width; i++)

{(int j = 0; j < bmp2.Height; j++)

{

//сначала присваиваем переменным значения цветов вспомогательной карты

int red = bmp3.GetPixel(i, j).R,= bmp3.GetPixel(i, j).G,= bmp3.GetPixel(i, j).B;

//затем проверяем состояние галочек для удаления цветовых каналов,

//если галочка стоит, цветовому каналу присваиваем значение ноль

if (checkBox1.Checked == true)

{= 0;

}(checkBox2.Checked == true)

{= 0;

}(checkBox3.Checked == true)

{= 0;

}

//карте обрабатываемого изображения присваиваем новые значения цветовых каналов

bmp2.SetPixel(i, j, Color.FromArgb(red, green, blue));(checkBox4.Checked == true)(i, j);

}

}

}.pictureBox2.Image = bmp2;

}

}

}

.        Результаты работы программы

 

Отражение горизонтали

 

 

Черно-белый фильтр

 

 

Сглаживание


 

Медианная фильтрация



Вывод

В результате выполнения лабораторной работы было разработано приложение, с помощью которого можно модифицировать изображение, путем изменения bitmap изображения. Также были реализованы несколько фильтров для изменения изображения: черно-белый фильтр, сглаживающий фильтр, подчеркивание границ и медианная фильтрация.

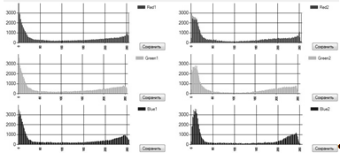
После применения каждого из фильтров, для каждого канала изображения были построены гистограммы, по которым можно оценивать общие изменения количества пикселей определенной яркости.

Например, при применении черно-белого фильтра, гистограммы для каждого из цветов одинаковы, так как мы в каждом пикселе, каждому каналу присваиваем среднее значение трех каналов пикселя.

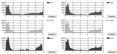
На гистограмме для изображения с примененным фильтром сглаживания мы видим, что относительно оригинала, количество пикселей с наиболее часто встречающейся яркостью канала в изображении растет. То есть, происходит рост гистограммы и ее сужение. А при применении фильтра подчеркивания границ, гистограмма расширяется и становится ниже.

Фильтр медианной фильтрации предназначен, для того, чтобы устранять помехи изображения. Если сравнить гистограмму изображения с помехами с гистограммой этого же изображения, только, с примененным медианным фильтром, то можно увидеть, что вероятность появления помехи в изображении резко уменьшается.

Литература

.        Гербердт Шилдт. Полный справочник по С#;

.        Программирование на С#. Методические указания к лабораторным работам. А.Ю. Демин, В.А. Дорофеев.

Похожие работы на - Работа с BMP-изображениями

 

Не нашли материал для своей работы?
Поможем написать уникальную работу
Без плагиата!
Без нейросетей!