Проектирование программного обеспечения учета автоматизированных рабочих мест сотрудников МУП 'Теплоэнергия' г. Череповца

  • Вид работы:
    Курсовая работа (т)
  • Предмет:
    Информационное обеспечение, программирование
  • Язык:
    Русский
    ,
    Формат файла:
    MS Word
    2,01 Мб
  • Опубликовано:
    2014-07-26
Вы можете узнать стоимость помощи в написании студенческой работы.
Помощь в написании работы, которую точно примут!

Проектирование программного обеспечения учета автоматизированных рабочих мест сотрудников МУП 'Теплоэнергия' г. Череповца

Введение

Темой курсового проектирования является “Проектирование программного обеспечения учета автоматизированных рабочих мест сотрудников МУП "Теплоэнергия", г. Череповца”

Сотрудникам МУП "Теплоэнергия" часто приходится обновлять список имеющегося оборудования и программного обеспечения, но в данный момент все данные приходится вводить вручную. Поэтому все операции с данными по учету (хранение, поиск), администратор осуществляет без применения каких-либо программных средств. Таким образом, существующая в настоящий момент на предприятии процедура учета оборудования, является малоэффективной. Поэтому в рамках курсового проекта было принято решение о разработке программного обеспечения "Учет программного и аппаратного обеспечения МУП “Теплоэнергия”". Его внедрение позволит значительно улучшить процедуру обработки и внесения данных.

В общей части курсового проекта приведены сведения, доказывающие целесообразность выполненной разработки, в специальной части описан процесс выбора технологий и инструментальных средств, анализа требований и построения спецификаций создаваемого программного обеспечения.

1. Анализ предметной области

.1 Описание предметной области

В настоящее время на предприятии МУП «Теплоэнергия» работа по учету программного и аппаратного обеспечения выполняется по следующим этапам:

Техник выполняет обход имеющихся компьютеров.

Вручную переписывает данные, полученные при обходе в обходной лист(документ в бумажной форме).

Передача обходного листа оператору отдела АСУП

Оператор отдела АСУП вручную вводит полученные данные в таблицу MS Excel “Учет системного оборудования”, хранящуюся на сервере предприятия. При этом оператор отслеживает наличие в информации некорректных данных (не заполнены какие-то поля и т.п.) и заносит в файл и БД исправленный вариант.

Отчеты составляются вручную, по результатам анализа Excel- файла.

Описанный процесс представлен функциональной диаграммой AS-IS, изображенной на рисунках 1 и 2.

Он имеет следующие недостатки:

Значительные затраты рабочего времени оператора вследствие необходимости вручную заносить данные в базу и формировать отчеты;

Высокая вероятность возникновения ошибок при наборе текстовых и числовых данных;

Повышенная утомляемость зрения и нервной системы оператора, и, как следствие, вред здоровью.

Рисунок 1 - Контекстная диаграмма «AS-IS»

Рисунок 2 - Детализированная диаграмма «AS-IS»

1.2 Анализ существующих разработок

В настоящее время существует ряд программ для учета оборудования и программного обеспечения, таких как IT Invent и 10-Страйк: Инвентаризация Компьютеров, но каждая из них имеет свои недостатки.Invent позволяет вести инвентаризационный учет компьютеров, оргтехники, IT оборудования, программного обеспечения, комплектующих и расходных материалов. Учет ведется в рамках организаций и их филиалов. Программа поможет администраторам, сотрудникам IT отделов и их руководителям, владельцам компьютерных магазинов, заведующим складов и всем, кому необходимо иметь четкую и актуальную картину состояния парка IT инфраструктуры.

Ключевые особенности программы:

Поддержка базы данных MS Access и MS SQL Server.

Многопользовательский режим работы - все филиалы работают с единой базой.

Возможность создания собственных дополнительных свойств различных типов.

Ведение истории изменений по оборудованию.

Учет ремонтов и профилактических обслуживаний оборудования.

Логическое связывание программ и комплектующих с оборудованием.

Учет расходных материалов и комплектующих запчастей

Закрепление конфигурационных единиц за сотрудниками организации.

Гибкое разграничение прав доступа для пользователей системы.

Большое количество встроенных печатных форм с возможностью их редактирования.

Недостатки: сложность работы, высокая стоимость.

"10-Страйк: Инвентаризация Компьютеров" - программа для инвентаризации и учета компьютеров в локальных сетях, позволяет администраторам сетей создать и вести базу данных компьютеров, комплектующих, программ и лицензий. Есть возможность по сети просматривать и отслеживать конфигурации удаленных компьютеров, вести учет аппаратного и программного обеспечения на них. Собрав информацию в инвентарную базу данных, можно узнать типы установленных процессоров, количество оперативной памяти, типы и объемы жестких дисков, получить информацию о разделах дисков, CD/DVD-приводах, использующихся USB-накопителях, видеокартах, принтерах, установленной операционной системы, приложениях и используемых серийных номерах, ярлыках в автозагрузке и так далее. Можно вести учет практически всего использующегося аппаратного и программного обеспечения компьютеров сети.

Недостаток: Высокая стоимость.

На основании проведённого анализа существующих разработок можно сделать вывод, что их использование является не целесообразным для данного предприятия. Данные разработки, являются универсальными, и имеют ряд не используемых функций, и как следствие имеют высокую стоимость.

Разработка собственного программного обеспечения позволяет исключить недостатки, выявленные при анализе. Так же оно позволяет учесть наиболее важные особенности и требования конкретного предприятия. Следовательно, разработка программного обеспечения является наиболее рациональным подходом для решения существующих проблем.

Данный программный продукт должен обеспечивать:

Ввод данных в Microsoft SQL Server, через интерфейс пользователя;

) Ведение справочников, позволяющих при заполнении таблиц. выбирать из них информацию;

) Автоматическое формирование отчетов;

1.3 Обоснование необходимости разработки

На основании анализа существующей процедуры работы с данными по учету программного и аппаратного обеспечения, проведенного в п. 1.1 можно сделать вывод о необходимости ее улучшения путем автоматизации этого процесса. Применение специализированного программного обеспечения нацелено на решение данной задачи.

Таким образом, после внедрения ПО рассматриваемая операция будет выполняться по следующим этапам:

Техник выполняет обход имеющихся компьютеров.

В обходной лист записываются данные, полученные при обходе. Заполненный документ отправляется в отдел АСУП предприятия МУП «Теплоэнергия».

В отделе АСУП, полученные данные с помощью формы ввода данных программы, вводятся в таблицы БД.

Отчеты составляются автоматически.

Описанный процесс представлен функциональной диаграммой TO-BE, изображенной на рисунках 3 и 4.

Он позволит получить следующие преимущества:

Минимизация затрат рабочего времени оператора;

Уменьшение числа ошибок при наборе текстовых и числовых данных;

Снижение утомляемости зрения и нервной системы оператора.

Рисунок 3 - Контекстная диаграмма «TO-BE»

Рисунок 4 - Подробная диаграмма «TO-BE»

2. Выбор технологии и среды

.1 Выбор языка и среды программирования

- объектно-ориентированный язык высокого уровня и интегрированная визуальная среда разработки. Используется для создания программ для Windows.

В Delphi используется своя библиотека компонентов VCL (Visual Component Library), а в кроссплатформенном варианте - библиотека CLX (Component Library for Cross Platform).предоставляет высокоуровневые средства управления объектами, потоками, организацией памяти. Имеются удобные средства для поиска ошибок и отладки. Как и многие другие языки высокого уровня Delphi имеет встроенный ассемблер (BASM), что позволяет добиться максимальной эффективности кода.активно используется при разработке локальных и удаленных баз данных.

Синтаксис и исполнительная часть Delphi основаны на развитии языка Turbo Pascal. Последние версии Delphi (начиная с 7) поддерживают работу с технологией .Net++ - компилируемый статически типизированный язык программирования общего назначения.

Поддерживает такие парадигмы программирования как процедурное программирование, модульность, раздельная компиляция, обработка исключений, абстракция данных, типы (объекты), виртуальные функции, объектно-ориентированное программирование (Таблица 1), обобщенное программирование, контейнеры и алгоритмы, сочетает свойства как высокоуровневых, так и низкоуровневых языков. В сравнении с его предшественником - языком C - наибольшее внимание уделено поддержке объектно-ориентированного и обобщённого программирования. Название «C++» происходит от названия языка C, в котором унарный оператор ++ обозначает инкремент переменной.

Являясь одним из самых популярных языков программирования, C++ широко используется для разработки программного обеспечения. Сравнительная характеристика приведена далее в таблицах 1-4.

Таблица 1- Парадигмы

Парадигмы

C++ <#"787480.files/image005.gif">

Рисунок 5- Общий алгоритм работы программы


4. Разработка спецификаций программного обеспечения

.1 Построение функциональных диаграмм (IDEF0)

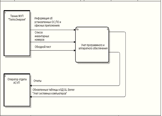
На рисунках 6 и 7 изображена диаграмма IDEF0

Рисунок 6 - Контекстная диаграмма

Рисунок 7 - Подробная диаграмма

Таблица 5- Описание блоков диаграмм

Функция

Описание

Ведение справочников

Создание таблиц, содержащих данные, для более быстрого и удобного заполнения БД.

Ввод данных

Занесение в БД информации.

Проверка корректности данных

Проверка на соответствие введенных данных типу поля таблицы БД.

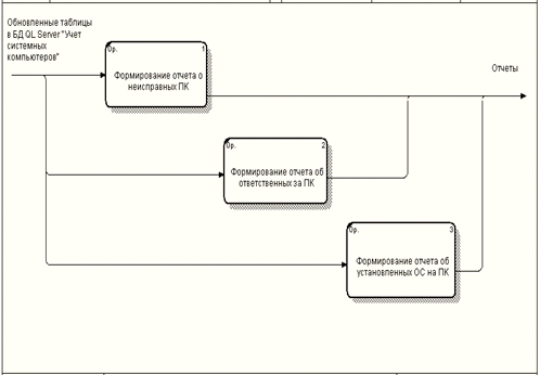
Формирование отчетов

Формирование 3 видов отчетов: Отчет о неисправных ПК, об ответственных за ПК, об ОС, установленных на ПК

Формирование отчета о неисправных ПК

Генерация отчета, включающего в себя список неисправных ПК на предприятии.

Формирование отчета об ответственных за ПК

Генерация отчета, включающего в себя список ответственных за ПК.

Формирование отчета об установленных ОС на ПК

Генерация отчета, включающего в себя список установленных ОС на ПК предприятия.


Таблица 6 - Описание стрелок диаграмм

Стрелка

Описание

Тип

Информация об установленных ОС,ПО и офисных приложениях

Данные об имеющихся на предприятии ПО,ОС и офисных приложениях

Вход

Список инвентарных номеров

Инвентарные номера, уже присвоенных ПК предприятия.

Вход

Обходной лист

Документ, в который техник заносит данные о ПК

Вход

Сообщение об ошибке

Сообщение об ошибке при наборе данных оператору АСУП

Управление

Структура и ограничения таблиц БД

БД “Учет системных компьютеров” SQL Server, куда заносится информация.

Управление

Оператор АСУП

Сотрудник, осуществляющий перенос данных в БД.

Механизм

Программа

Программа, осуществляющая автоматические операции с данными.

Механизм

Обновленные таблицы в SQL Server “Учет системных компьютеров”

БД “Учет системных компьютеров” SQL Server с данными о системных компьютерах.

Выход

Отчет о неисправных ПК

Отчет, содержащий список ПК подлежащих ремонту.

Выход

Отчет об ответственных за ПК

Список ответственных за ПК.

Выход

Отчет об установленных ОС на ПК

Список ПК с указанием установленных на них ОС.

Выход

Структура отчета о неисправных ПК

Содержание отчета о неисправных ПК и его структура.

Управление

Структура отчета об ответственных за ПК

Содержание отчета об ответственных за ПК и его структура.

Управление

Структура отчета об установленных ОС на ПК

Содержание отчета об установленных ОС на ПК и его структура

Управление


Диаграммы потоков данных (DFD) являются основным средством моделирования функциональных требований проектируемой системы. С их помощью эти требования разбиваются на функциональные компоненты (процессы) и представляются в виде сети, связанной потоками данных. Главная цель таких средств - продемонстрировать, как каждый процесс преобразует собой входные данные в выходные, а также выявить отношения между этими процессами. Диаграммы потоков данных позволяют специфицировать как функции разрабатываемого программного обеспечения, так и обрабатываемые им данные. При использовании этой модели подсистему представляют в виде иерархии диаграмм потоков данных, описывающих асинхронный процесс преобразования информации с момента ввода в подсистему до выдачи пользователю.

Диаграммы потоков данных изображены на рисунках 8,9 и 10.

Рисунок 8- Контекстная диаграмма потоков данных

Рисунок 9- Подробная диаграмма потоков данных

Рисунок 10- Декомпозированная диаграмма Формирование отчетов.

Таблица 7 - Описание элементов диаграммы

Элемент

Описание

Тип

Техник МУП “ТеплоЭнергия”

Сотрудники, которые собирают данные об имеющемся АО и ПО и заносят их в обходной лист

Внешняя сущность

Оператор отдела АСУП

Сотрудники IT-отдела, которые осуществляют операции с программой и БД.

Внешняя сущность

Таблицы БД SQL Server “Учет системных компьютеров”

База данных SQL Server, включающая все таблицы системы.

Хранилище данных


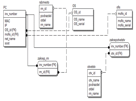
.3 Проектирование инфологической модели базы данных (ERD)

Схема базы данных отображена на рисунке 11.

Рисунок 11- Инфологическая модель базы данных

5. Проектирование структуры программного обеспечения

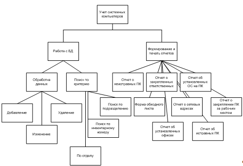
.1 Построение структурной схемы программы

Данная программа состоит из 2 подсистем, первая - работа с базой данных, вторая - формирование и печать отчетов, каждая из них в свою очередь делится на модули, для подсистемы работы с базой данных это поиск по критерию, который содержит поиск по инвентарному номеру, поиск по подразделению и поиск по отделу и обработка данных, добавление, изменение и удаление информации в БД, для формирования и печати отчетов- это наименование 7 видов отчетов и форма обходного листа. Данная схема отражена на рисунке 12.

Рисунок 12 - Структурная схема программы

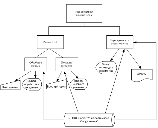
.2 Построение функциональной схемы программы

Данная программа состоит из 2 подсистем, первая - работа с базой данных, вторая - формирование и печать отчетов, каждая из них в свою очередь делится на модули, для подсистемы работы с базой данных это поиск по критерию, в котором осуществляется ввод критерия и вывод на монитор искомого значения, и обработка данных, в которой выполняется ввод данных через пользовательский интерфейс и вывод обработанных данных на монитор в соответствующих таблицах. Формирование и печать отчетов выполняет вывод отчета для просмотра и его печать на бумажном носителе.

Рисунок 13 - Функциональная схема программы

.3 Спецификации программных модулей

.3.1 Модуль обработки данных

Наименование модуля: Модуль обработки данных

Наименование в программе: Unit2.pas-Unit8.pas

Описание:

Модуль выполняет переход по формам, содержащим различные таблицы, функции по работе с хранящейся в них информацией. Таких как добавление, изменение и удаление информации. Все перечисленные операции осуществляются при прямом обращении к модулю через пользовательский интерфейс программы.

Входные данные :

«Инв.№» - инвентарный номер ПК;

«Фио» - Фио сотрудника, ответственного за ПК

«Подразделение» - Подразделение, в котором расположен ПК

«Отдел» - Отдел, в котором расположен ПК

«Рабочее место» - с;

«Состояние» - Состояние ПК;

«Сетевое имя» - Сетевое имя компьютера;

«MAC» - MAC-адрес ПК;

«IP» - уникальный сетевой адрес узла в компьютерной сети;

«Операционная система» - Установленная ОС;

«Серийный номер» - Серийный номер ОС;

«Офис установленный» - Microsoft office, установленный на компьютере;

Выходные данные :

«Инв.№» - обновленный инвентарный номер ПК;

«Фио» - обновленное Фио сотрудника, ответственного за ПК;

«Подразделение» - Подразделение, в котором расположен ПК;

«Отдел» - Отдел, в котором расположен ПК;

«Рабочее место» - Обновленное наименование рабочего места сотрудника предприятия;

«Состояние» - Обновленное состояние ПК;

«Сетевое имя» - Обновленное сетевое имя компьютера;

«MAC» - Обновленный MAC-адрес ПК;

«IP» - Обновленный уникальный сетевой адрес узла в компьютерной сети;

«Операционная система» - Обновленная установленная ОС;

«Серийный номер» - Обновленный серийный номер ОС;

«Офис установленный» - Обновленный Microsoft office, установленный на компьютере;

.3.2 Модуль поиск по критерию

Наименование модуля: Модуль поиск по критерию

Наименование в программе: poisk.pas

Описание:

Входные данные :

«Инв.№» - инвентарный номер ПК;

«Подразделение» - Подразделение, в котором расположен ПК;

«Отдел» - Отдел, в котором расположен ПК;

«Рабочее место» - Наименование рабочего места сотрудника предприятия;

Выходные данные :

Искомое значение по заданному критерию

.3.3 Модуль отчет о неисправных ПК

Наименование модуля: Модуль отчет о неисправных ПК

Наименование в программе: report1.pas

Описание:

Модуль выполняет функцию формирования, вывода на экран для предварительного просмотра и печати отчета по критерию: Не работает, используя информацию, содержащуюся в БД.

Входные данные :

«Инв.№» - инвентарный номер ПК;

«Подразделение» - Подразделение, в котором расположен ПК;

«Отдел» - Отдел, в котором расположен ПК;

«Рабочее место» - Рабочее место на котором расположен ПК;

«Состояние» - Состояние ПК;

Выходные данные :

Сформированный отчет о неисправных ПК

.3.4 Модуль отчет об исправных ПК

Наименование модуля: Модуль отчет об исправных ПК

Наименование в программе: report2.pas

Описание:

Модуль выполняет функцию формирования, вывода на экран для предварительного просмотра и печати отчета по критерию: Работает, используя информацию, содержащуюся в БД.

Входные данные :

«Инв.№» - инвентарный номер ПК;

«Подразделение» - Подразделение, в котором расположен ПК;

«Отдел» - Отдел, в котором расположен ПК;

«Рабочее место» - Рабочее место на котором расположен ПК;

«Состояние» - Состояние ПК;

Выходные данные :

Сформированный отчет об исправных ПК

.3.5 Модуль отчет о закрепленных ответственных

Наименование модуля: Модуль отчет о закрепленных ответственных

Наименование в программе: report3.pas

Описание:

Модуль выполняет функцию формирования, вывода на экран для предварительного просмотра и печати отчета по критерию: ФИО ответственного, используя информацию, содержащуюся в БД.

Входные данные :

«Инв.№» - инвентарный номер ПК;

«Подразделение» - Подразделение, в котором расположен ПК;

«Отдел» - Отдел, в котором расположен ПК;

«Рабочее место» - Рабочее место на котором расположен ПК;

«Фио» - Фио сотрудника, ответственного за ПК

«Подразделение сотрудника» - Подразделение, в котором работает сотрудник;

«Отдел сотрудника» - Отдел, в котором работает сотрудник;

«Рабочее место сотрудника» - Рабочее место сотрудника предприятия;

Выходные данные :

Сформированный отчет о закрепленных ответственных

.3.6 Модуль отчет о закреплении ПК за рабочими местами

Наименование модуля: Модуль отчет о закреплении ПК за рабочими местам

Наименование в программе: report4.pas

Описание:

Модуль выполняет функцию формирования, вывода на экран для предварительного просмотра и печати отчета по критерию: Инвентарный номер ПК, используя информацию, содержащуюся в БД.

Входные данные :

«Инв.№» - инвентарный номер ПК;

«Подразделение» - Подразделение, в котором расположен ПК;

«Отдел» - Отдел, в котором расположен ПК;

«Рабочее место» - Рабочее место на котором расположен ПК;

Выходные данные :

Сформированный отчет о закреплении ПК за рабочими местами

.3.7 Модуль отчет об установленных ОС на ПК

Наименование модуля: Модуль отчет об установленных ОС на ПК

Наименование в программе: report5.pas

Описание:

Модуль выполняет функцию формирования, вывода на экран для предварительного просмотра и печати отчета по критерию: Наименование ОС, используя информацию, содержащуюся в БД.

Входные данные :

«Инв.№» - инвентарный номер ПК;

«Подразделение» - Подразделение, в котором расположен ПК;

«Отдел» - Отдел, в котором расположен ПК;

«Операционная система» - Установленная ОС;

Выходные данные :

Сформированный отчет об установленных ОС на ПК

.3.8 Модуль отчет об установленных Microsoft office на ПК

Наименование модуля: Модуль отчет об установленных Microsoft office на ПК

Наименование в программе: report6.pas

Описание:

Модуль выполняет функцию формирования, вывода на экран для предварительного просмотра и печати отчета по критерию: Наименование Microsoft office, используя информацию, содержащуюся в БД.

Входные данные :

«Инв.№» - инвентарный номер ПК;

«Подразделение» - Подразделение, в котором расположен ПК;

«Отдел» - Отдел, в котором расположен ПК;

«Рабочее место» - Рабочее место на котором расположен ПК;

«Офис установленный» - Microsoft office, установленный на компьютере;

Выходные данные:

Сформированный отчет об установленных Microsoft office на ПК

.3.9 Модуль отчет о сетевых адресах

Наименование модуля: Модуль отчет о сетевых адресах

Наименование в программе: report7.pas

Описание:

Модуль выполняет функцию формирования, вывода на экран для предварительного просмотра и печати отчета по критерию: Сетевое имя, используя информацию, содержащуюся в БД.

Входные данные :

«Инв.№» - инвентарный номер ПК;

«Подразделение» - Подразделение, в котором расположен ПК;

«Отдел» - Отдел, в котором расположен ПК;

«Рабочее место» - Рабочее место на котором расположен ПК;

«MAC» - MAC-адрес ПК;

«IP» - уникальный сетевой адрес узла в компьютерной сети;

«Сетевое имя» - Сетевое имя компьютера;

Выходные данные :

Сформированный отчет о сетевых адресах.

.3.10 Модуль форма обходного листа

Наименование модуля: Модуль форма обходного листа

Наименование в программе: report8.pas

Описание:

Модуль выполняет функцию формирования, вывода на экран для предварительного просмотра и печати формы обходного листа.

Входные данные :

«Инв.№» - инвентарный номер ПК;

«Подразделение» - Подразделение, в котором расположен ПК;

«Отдел» - Отдел, в котором расположен ПК;

«Рабочее место» - Рабочее место на котором расположен ПК;

«Состояние» - Состояние ПК, поле остается свободным для ручного заполнения;

Выходные данные :

Сформированная форма обходного листа

6. Проектирование пользовательского интерфейса

Пользовательский интерфейс составляют несколько диалоговых окон-форм. На рисунке 14 приведена главная форма, на которой при помощи контекстного меню осуществляется переход на формы поиска и обработки данных в таблицах.

Рисунок 14 - Главная форма, контекстное меню обработка данных

На рисунке 15 приведена главная форма, контекстное меню формирование отчетов.

Рисунок 15 - Главная форма, контекстное меню формирование отчетов

На рисунке 16 приведена главная форма, контекстное меню поиск по критерию.

Рисунок 16 - Главная форма, контекстное меню поиск по критерию

На рисунке 17 приведен пример формы обработки данных в таблице Ответственные.

Рисунок 17 - Форма обработки данных Добавление ответственных

На рисунке 18 приведен пример формы обработки данных в таблице справочник операционных систем.

Рисунок 18 - Форма обработки данных Справочник операционных систем

На рисунке 19 приведен пример формы обработки данных в таблице справочник офисов.

Рисунок 19 - Форма обработки данных Справочник офисов

На рисунке 20 приведен пример формы обработки данных в таблице добавление рабочего места.

Рисунок 20 - Форма обработки данных Добавление рабочего места

На рисунке 21 приведен пример формы обработки данных в таблице данные о ПК.

Рисунок 21 - Форма обработки данных данные о ПК

На рисунке 22 приведен пример формы обработки данных в таблице закрепление ПК за рабочим местом.

Рисунок 22 - Форма обработки данных рабочие места

На рисунке 23 приведен пример формы обработки данных в таблице закрепление ответственных.

Рисунок 23 - Форма обработки данных закрепление ответственных

На рисунке 24 отображена форма поиска по инвентарному номеру и поиск не существующей записи

Рисунок 24 - Форма поиска

. Тестирование и отладка ПО

.1 Выбор подхода к тестированию

Для тестирования данного программного продукта на ранних стадиях удобно использовать динамический подход к ручному контролю, для тестирования готовых модулей и межмодульных интерфейсов целесообразнее использовать функциональное тестирование. Далее о них рассказано более подробно.

Ручной контроль обычно используют на ранних этапах разработки. Все проектные решения, принятые на том или ином этапе, должны анализироваться с точки зрения их правильности и целесообразности как можно раньше, пока их можно легко пересмотреть. Поскольку возможность практической проверки подобных решений на ранних этапах разработки отсутствует, большое значение имеет их обсуждение, которое проводят в разных формах.

Различают статический и динамический подходы к ручному контролю. При статическом подходе анализируют структуру, управляющие и информационные связи программы, ее входные и выходные данные. При динамическом - выполняют ручное тестирование., т. е. вручную моделируют процесс выполнения программы на заданных исходных данных.

Исходными данными для таких проверок являются: техническое задание, спецификации, структурная и функциональная схемы программного продукта, схемы отдельных компонентов и т. д., а для более поздних этапов - алгоритмы и тексты программ, а также тестовые наборы.

Доказано, что ручной контроль способствует существенному увеличению производительности и повышению надежности программ и с его помощью можно находить от 30 до 70 % ошибок логического проектирования и кодирования. Следовательно, один или несколько из методов ручного контроля обязательно должны использоваться в каждом программном проекте.

Основными методами ручного контроля являются:

• инспекции исходного текста,

• сквозные просмотры,

• проверка за столом,

• оценки программ.

Для тестирования данного программного продукта было принято решение использовать метод ручного контроля "проверка за столом". Исторически данный метод ручного тестирования появился первым, так как он не требует наличия группы специалистов. Это - проверка исходного текста или сквозные просмотры, выполняемые одним человеком, который читает текст программы, проверяет его на наличие возможных ошибок по специальному списку часто встречающихся ошибок и «пропускает» через программу тестовые данные. Исходя из принципов тестирования, проверку за столом должен проводить человек, не являющийся автором программы. Метод наименее результативен, так как проверка представляет собой полностью неупорядоченный процесс, при ней отсутствует обмен мнениями и здоровая конкуренция.

Для тестирования на более поздних стадиях используется функциональное тестирование.

Одним из способов проверки программ является тестирование с управлением по данным или по принципу «черного ящика». В этом случае программа рассматривается как «черный ящик», и целью тестирования является выяснение обстоятельств, в которых поведение программы не соответствует спецификации.

Для обнаружения всех ошибок в программе, используя управление по данным, необходимо выполнить исчерпывающее тестирование, т. е. тестирование на всех возможных наборах данных. Для тех же программ, где исполнение команды зависит от предшествующих ей событий, необходимо проверить и все возможные последовательности. Очевидно, что проведение исчерпывающего тестирования для подавляющего большинства случаев невозможно. Поэтому обычно выполняют «разумное» или «приемлемое» тестирование, которое ограничивается прогонами программы на небольшом подмножестве всех возможных входных данных. Этот вариант не дает гарантии отсутствия отклонений от спецификаций.

Правильно выбранный тест должен уменьшать, причем более чем на единицу, число других тестов, которые должны быть разработаны для обеспечения требуемого качества программного обеспечения.

7.2 Протокол тестирования программы

Результаты тестирования программных модулей приведены в таблице 8

Таблица 8- Протокол тестирования программы

Дата тестирования

Модуль

Способ тестирования

Организатор тестирования

Результат

26.03.2013

Unit1

Ручной контроль

Тестолог

Ошибок не обнаружено

30.03.2013

Unit2-8

Функциональное тестирование

Тестолог

Ошибок не обнаружено

02.04.2013

Unit9

Функциональное тестирование

Тестолог

Обнаружены ошибки функции формирования отчетов

06.04.2013

Unit9

Функциональное тестирование

Тестолог

Исправлены ошибки функции формирования отчетов

11.04.2013

Unit10

Ручной контроль

Тестолог

Ошибок не обнаружено


Заключение

Данная программа обеспечивает автоматизацию учёта системных компьютеров, обеспечение переноса данных из БД SQL Server, хранение, добавление, изменение и удаление информации, содержащейся в ней.

В процессе разработки программы выполнены требования к функциональным характеристикам, условиям эксплуатации, требования к операционной и программной совместимости. Также создан алгоритм и разработан пользовательский интерфейс.

С помощью данной программы можно формировать отчеты.

Список литературы

Иванова Г.С. Технология программирования: Учебное пособие. - М.: Издательство МГТУ им. Баумана, 2007. - 320 с.: ил.

Гагарина Л. Г., Кокорева Е.В., Виснадул Б.Д. Технология разработки программного обеспечения: учебное пособие / под ред. Л.Г. Гагариной. - М.: ИД «Форум»: ИНФРА-М, 2008. - 400 с.: ил.

Брауде Э. Технология разработки программного обеспечения. - СПб.: Питер, 2004. - 655 с.: ил.

Федотова Д.Э., Семенов Ю.Д., Чижик К.Н. CASE-технологии: Практикум. - М.: Горячая линия-Телеком, 2005. - 160 с.: ил.

Малыхина М.П. Базы данных: основы, проектирование, использование. - СПб.: БХВ-Петербург, 2004. - 512 с.: ил.

Конноли Т., Бегг К., Страчан А. Базы данных: проектирование, реализация и сопровождение. Теория и практика, 2-е изд.: Пер. с англ.: Учеб. пособие. - М.: Издательский дом «Вильямс», 2000.

Нильсен П. Microsoft SQL Server 2005. Библия пользователя.: Пер. с анлг. - М.: Издательский дом «Вильямс», 2008. - 1228 с.: ил.

Виейра Р. Программирование баз данных Microsoft SQL Server 2005. Базовый курс.: Пер. с англ. - М.: Издательский дом «Вильямс», 2000. - 832 с.: ил.

Астахова И.Ф., Толстобров А.П., Мельников В.М. SQL в примерах и задачах: Учеб. пособие. - М.: Новое знание, 2002. - 176 с.

Рудикова Л.И. Базы данных. Разработка приложений. - СПб.: БХВ-Петербург, 2006. - 496 с.: ил.

В. Гофман. А. Хомоненко. Работа с базами данных в Delphi. 2-изд. СПб: БХВ-Петербург. 2002

С.И. Бобровский Delphi 7. Учебный курс. - СПб: Питер, 2003.

Тамре Л. Введение в тестирование программного обеспечения.: Пер. с англ. - М.: Издательский дом «Вильямс», 2003. - 368 с.: ил.

Жданов С.А.. Основы теории экономического управления предприятием - М.: Финпресс, 2000.

Экономика предприятия: Учебник под редакцией Волкова О.В. М.: ИНФРА - М, 1998.

Девисилов В.А. Охрана труда. - М.: ИНФРА-М, 2006

Лачин В.И. Дипломное проектирование. Учебное пособие - Ростов-на-Дону: Феникс, 2003.

Оформление дипломного проекта с использованием автоматизированных систем и прикладных программ. Методические указания для преподавателей и студентов. /Составитель Окунева О.Л../ - Череповец, Череповецкий металлургический колледж, 2008. - 37 с.

Расчёт экономической эффективности проводимых мероприятий. Методические рекомендации к курсовой работе по дисциплине “Экономика и управление предприятием” Автор: Шумова Е.В.- Череповец: Череповецкий Металлургический колледж, 2001г.

Оформление шифра для чертежей, схем и в пояснительной записке дипломных и курсовых проектов по специальностям. Методичекские указания для преподавателей и студентов. /Составитель: Диванова О.П./- Череповец, Череповецкий металлургический колледж, 2007. - 46 с.

Похожие работы на - Проектирование программного обеспечения учета автоматизированных рабочих мест сотрудников МУП 'Теплоэнергия' г. Череповца

 

Не нашли материал для своей работы?
Поможем написать уникальную работу
Без плагиата!
Без нейросетей!