Проектирование информационной системы для автоматизации работы салона по продаже автомобилей

  • Вид работы:
    Курсовая работа (т)
  • Предмет:
    Информационное обеспечение, программирование
  • Язык:
    Русский
    ,
    Формат файла:
    MS Word
    315,85 Кб
  • Опубликовано:
    2014-09-20
Вы можете узнать стоимость помощи в написании студенческой работы.
Помощь в написании работы, которую точно примут!

Проектирование информационной системы для автоматизации работы салона по продаже автомобилей

Содержание


Введение

1. Анализ предметной области и требований к системе

1.1 Позиционирование

.2 Описание пользователей

.3 Краткий обзор изделия

.4 Возможности продукта

2. Построение диаграммы вариантов использования

.1 Выявление акторов

.2 Выявление вариантов использования

.3 Разработка диаграмм вариантов использования

2.4 Структуризация вариантов использования

.5 Реестр вариантов использования

.6 Конкретизация вариантов использования

.7 Поиск ключевых вариантов использования

3. Разработка технического задания

3.1 Общее описание системы

3.2 Список действующих лиц

3.3 Глоссарий (словарь терминов и используемых понятий)

3.4 Структура проектируемой системы

3.5 Требования для развертывания системы

3.6 Прочие требования

. Построение дополнительных диаграмм

4.1 Диаграмма последовательности

4.2 Диаграмма состояний

. Построение диаграммы классов

6. Проектирование базы данных

. Планирование развертывания системы

Заключение

Список используемой литературы

Введение

В данном проекте рассматривается задача проектирования информационной системы для автоматизации работы салона по продаже автомобилей. Систему можно смоделировать с помощью нескольких разновидностей UML диаграмм, таких как диаграмма вариантов использования (use case diagram), диаграмма последовательности (sequence diagrams), диаграмма состояний (state diagram), диаграмма классов (class diagram), диаграмма развертывания (deployment diagram). В качестве среды разработки диаграмм будем использовать среду IBM Rational Rose. Это универсальный, достаточно простой и обладающий большим набором возможностей продукт.

1.      Анализ предметной области и требований к системе

 

.1 Позиционирование

 

Деловые преимущества

В настоящее время передача и хранение информации в салоне по продаже автомобилей «Crash Test» осуществляется на основе использования бумажных документов. В сравнении с имеющимся, новое решение позволит обеспечить более удобный режим доступа заинтересованных лиц к информации, повысить быстродействие, обеспечить надёжное хранение данных и более полный охват функций, подлежащих автоматизации.

 

Определение проблемы

Проблема

Для увеличения спроса и доходов организации, необходим быстрый товарооборот, а для этого необходимо быстрое перечисление денег на счета компании.

затрагивает

Директор

Ее следствием является

Снижение доходов предприятия

Успешное решение

Реализация функции обработки электронных платежей по кредитной или дебитной карточке

Проблема

Сложность подбора нужного автомобиля по требуемым характеристикам

 

затрагивает

Менеджера, продавца-консультанта, покупателя

 

Ее следствием является

Большие затраты времени на подбор нужного автомобиля

 

Успешное решение

Наличие системы подбора автомобиля по требуемым характеристикам

 

Проблема

Трудность выявления технически подготовленных автомобилей.

 

затрагивает

менеджер

 

Ее следствием является

Задержки на этапе предпродажной подготовки

 

Успешное решение

Технический директор выявляет неполадки, а при их отсутствии принимает автомобиль и заносит в отчёт, который в свою очередь включает регистрацию соответствий

 


Определение позиции изделия

Для

Автосалон «Crash Test»

которой

Требуется автоматизировать работу автосалона

(Название продукта)

АИС «АвтоМир»

который

Основан на СУБД MySQL Enterpise

В отличие от

Существующего механизма на основе бумажной документации

наш продукт

Исключает ошибки планирования

 

.2 Описание пользователей

 

Сведения о пользователях

У системы существуют пять основных пользователей: директор, бухгалтер, продавец-консультант, менеджер, покупатель.

Директор: занимает главную должность в организации, осуществляет диалог как с системой, так и с другими актёрами. Зависимость директора фирмы, директора производства автомобилей и поставщика обуславливается заключением договора.

Бухгалтер: снабжает информацией систему, после чего менеджер (актёр), получает информацию из системы (от бухгалтера). Данный актёр выполняет различные экономические и финансовые операции и является единственным специалистом в этой сфере. Бухгалтер решает пять основных задач:

1.       Оформляет накладные на поступившие авто;

2.      Формирует список гарантийных авто;

3.      Регистрирует проданные авто;

4.      Предаёт готовую документацию на авто;

.        Начисляет зарплату

Менеджер: специалист в сфере работы с клиентами. Выполняет все возможные консультации, отвечает на интересующие вопросы клиентов, при помощи, автоматизированной системы.

Продавец консультант и покупатель взаимосвязаны. Выручка предприятию осуществляется благодаря обоим актёрам т.к. из следствия продажи вытекает покупка.

Продавец консультант осуществляет следующие операции:

1.      Оформление положения по допуску авто к эксплуатации;

2.      Оформление договора с клиентом;

.        Оформление гарантийного талона;

.        Выбивает чек.

Покупатель для себя осуществляет иные операции:

1.      Выбирает марку автомобиля;

2.      Выбирает комплектующие;

3.      Определяется с цветом;

4.      Подаёт информацию о себе (документация);

.        Оплата (безналичный расчёт).

.        Оплата (наличный расчет)

Пользовательская среда

В настоящее время в автосалоне есть один директор, два менеджера один бухгалтер, четыре продавца-консультанта. Увеличение количества продавцов-консультантов в ближайшие 3 года - максимально 4, менеджеров - максимально 5. Пользователи будут взаимодействовать с системой, используя терминал с «живым экраном». Доступ к данным на сервере будет осуществляться через локальную сеть компании, либо через Интернет. Система будет работать на платформе IBM PC. Операционная система для серверной части - Ubuntu Linux , для терминала - Microsoft Windows Server 2003, для клиентской - Microsoft Windows XP.

Профили пользователей

Типичный представитель

Директор

Описание

Пользователь системы, наделенный правами для заключения договоров с поставщиками, просмотр отчетов.

Тип

Пользователь

Ответственности

Занимает главную должность в организации, осуществляет диалог как с системой, так и с другими актёрами.

Критерий успеха

Продать максимально возможное количество из имеющихся автомобилей, правильно уловить движение спроса.

Типичный представитель

Бухгалтер

Описание

Пользователь системы, наделенный правами на выполнение различные экономических и финансовых операции и является единственным специалистом в этой сфере.

Тип

Пользователь

Ответственности

Оформляет накладные на поступившие авто, формирует список гарантийных авто, регистрирует проданные авто, передаёт готовую документацию на авто, начисляет зарплату.

Критерий успеха

Корректное оформление и движение документов.

Типичный представитель

Менеджер

Описание

Специалист в сфере работы с клиентами.

Тип

Пользователь

Ответственности

Выполняет все возможные консультации, отвечает на интересующие вопросы клиентов, при помощи, автоматизированной системы.

Критерий успеха

Эффективное консультирование клиентов.

Типичный представитель

Продавец-консультант

Описание

Пользователь системы, наделенный правами на просмотр информации о автомобилях.

Тип

Пользователь

Ответственности

Оформление положения по допуску авто к эксплуатации, оформление договора с клиентом, оформление заказа на автомобиль, оформление гарантийного талона, выбивает чек.

Критерий успеха

Увеличение выручки предприятия.


Ключевые потребности пользователей

Директор затрачивает значительное время на получение актуальных отчетов о деятельности салона. Бухгалтер затрачивает значительное время на оформление приходных и расходных накладных, начисление зарплаты, формирование списков гарантийных авто. Менеджер испытывает затруднения в консультации клиентов. Продавец-консультант медленно оформляет документы на продаваемый автомобиль. Покупатель с помощью продавца-консультанта желает подобрать автомобиль по требуемым характеристикам.

 

.3 Краткий обзор изделия

 

Контекст использования системы

Система является законченной независимой разработкой. В перспективе возможно использование системы в комплексе с системами автоматизации других отделов. Коммуникации - на уровне доступа к общей базе данных.

 

Сводка возможностей

Выгоды заказчика

Поддерживающие возможности

Упрощение операции оплаты за автомобиль

Обработка электронных платежей по кредитной или дебитной карточке.

Учет движения товара

Система позволит ускорить процесс оформления поступления и продажи товара в БД.

Упрощение работы с клиентом

Возможность подобрать автомобиль по таким характеристикам, как: модель, цвет, объем двигателя, год выпуска, тип кузова, тип двигателя. Система хранит информацию о всех клиентах купивших автомобиль. Подсчет суммы желаемой покупки.

Возможность формирования заказа

Система позволяет Директору сформировать заказ и заключить договор с производителем или дилером на поставку автомобилей

Отказ от излишних коммуникаций

Система позволяет пользователям получать нужную им информацию самостоятельно, не отвлекая от работы других участников процесса


Предположения и зависимости

Система будет использоваться на территориально разнесенном предприятии. В случае появления необходимости в дополнительных отчетах АИС должна претерпеть малосущественные изменения (нужно будет модифицировать отчётные формы).

1.4 Возможности продукта

 

Работа с учетными записями пользователей

Создание пользователя, указание его логина, пароля, электронной почты, ФИО. Смена пароля и других данных о пользователе. Назначение прав пользователю. Удаление пользователя.

Регистрация заказа

Формирование заказа поставщику (производителю) на определенный срок.

Регистрация поступления автомобилей

Система позволяет вносить в БД сведения о вновь поступивших автомобилях.

Подбор автомобиля

Система позволяет клиенту при помощи продавца-консультанта подобрать нужный автомобиль.

Обработка электронных платежей

Покупатель даёт пластиковую банковскую карту, через которую считывается вся необходимая информация о клиенте, и так же с помощью неё со счёта в банке снимается сумма, на которую сделана покупка. Если на лицевом счёте не хватает средств, то автомобиль предлагается в кредит, до момента пополнения счёта (срок кредита оговаривается индивидуально с клиентом).

Просмотр отчетов

Система позволяет директору автосалона сформировать отчеты: прибыль за определенный период, продажи различных автомобилей за определенный период, изменение динамики продаж.

Выявление технически подготовленных автомобилей

Главная задача данной возможности выявить, из имеющихся автомобилей, технически подготовленные, после чего официально зарегистрировать и в итоге получить документировано укомплектованный автомобиль. Проверкой на ISO занимается технический директор. Он же формирует отчёт о проделанной работе. Отчёт и все соответствия регистрируется. Готовую документацию получает главный менеджер, который даёт официальное подтверждение о готовности автомобиля к продаже. После того как автомобиль проходит все этапы системы, он выставляется для продажи.

2. Построение диаграммы вариантов использования


2.1 Выявление акторов


Рисунок 1 - Анализ акторов работающих с системой

Все продавцы-консультанты использовать разрабатываемую систему однотипно. Это позволило обобщить эти 4 роли в одну.

Менеджеры так же используют систему однотипно, поэтому можно их объединить.

Краткое описание акторов представлено в таблице 1.

Таблица 1. Выявление акторов

Актор

Краткое описание

Директор

Занимает главную должность в организации, осуществляет диалог как с системой, так и с другими актёрами. Ознакомившись с возможностями производителя (поставщика), выбрав товар, производит заказ. После чего заключается договор о сотрудничестве.

Бухгалтер

При поступлении авто оформляет накладные, формирует список гарантийных авто, после продажи авто регистрируется и удаляется из базы имеющихся автомобилей, производит начисление зарплаты сотрудникам.

Менеджер

Проводит всевозможные консультации клиентам при помощи сети Internet, по телефону, ICQ, E-Mail.

Продавец-консультант

Оформление положения по допуску авто к эксплуатации, после того, как клиент выбрал авто заключается договор покупке автомобиля, осуществляет оформления гарантийного талона, Выбивается чек для удостоверения покупки.

Покупатель

Выбирает марку автомобиля, выбирает комплектующие, осуществляет оплату, определяется с цветом, Передает информацию о себе (документацию).


2.2 Выявление вариантов использования


Выявленные варианты использования сведены в таблицу 2.

Таблица 2. Выявление вариантов использования

Основной актор

Наименование

Формулировка

Директор

Заключение договора с производителем

Ознакомившись с возможностями производителя, выбрав товар, производит заказ. После чего заключается договор о сотрудничестве.

Директор

Заключение договора с поставщиком

При продаже автомобилей необходимы специальные средства защиты от быстрого старения, т.к. не известно сколько он будит продаваться. Поставщик поставляет все необходимые средства для автомобилей и многое другое. Для корректной работы заключается договор.

Продавец консультант

Оформление положения по допуску авто к эксплуатации

Перед продажей оформляются документы о том, что автомобиль прошёл все инстанции.

Продавец консультант

Оформления договора с клиентом

На основании информации от клиента диспетчер вводит данные о проблеме

Продавец консультант

Оформления гарантийного талона

На купленный авто даётся гарантия не менее 3-х лет.

Продавец консультант

Выбивает чек

Выбивается чек для удостоверения покупки.

Покупатель

Выбирает марку авто

С помощью терминала с живым экраном, просматривает фото авто.

Покупатель

Выбирает комплектующие

Таким же образом выбирает комплектующие.

Покупатель

Определяется с цветом

Выбирает цвет по вкусу.

Покупатель

Подаёт информацию о себе (документация)

С помощью карты NCC в БД сервера поступает информация о клиенте, через терминал, проведя карточку по считывающему аппарату.

Покупатель

Оплата (безналичный расчёт)

Оплачивается покупка так же при помощи карты NCC (услуга банка).

Бухгалтер

Оформляет накладные на поступившие авто

При поступлении авто оформляются накладные о присутствии заказа.

Бухгалтер

Формирует список гарантийных авто

Новые авто имеют гарантию 3 года.

Бухгалтер

Регистрирует проданные авто

После продажи авто регистрируется и удаляется из базы имеющихся.

Бухгалтер

Начисляет зарплату

Начисляется зарплата сотрудникам.

Бухгалтер

Передаёт готовую документацию на авто

Все финансовые сведения о новом авто формируются и передаются менеджеру.

Менеджер

Осуществляет консультации

Всевозможные консультации клиентам при помощи сети Internet и других возможностей.

Поставщик

-

Получают информацию от системы, и не производит никаких видимых для нас действий.

Директор производства

-

Получают информацию от системы, и не производит никаких видимых для нас действий.


2.3 Разработка диаграмм вариантов использования

Рисунок 2 - Диаграмма прецедентов системы


2.4 Структуризация вариантов использования


Анализ вариантов использования выявил следующие взаимосвязи.

. Бухгалтер получает доступ к базе данных при условии успешной проверки прав, после чего ему предоставляется возможность просматривать записи в БД, создавать новые записи или удалять существующие.

Рисунок 3 - Анализ связей расширения и включения для вариантов использования доступа к базе данных

. Продавец-консультант получает доступ к базе данных при условии успешной проверки прав, после чего ему предоставляется возможность просматривать записи в БД или создавать новые записи.

. Покупатель, Директор и Менеджер могут просматривать записи в БД.

Результирующая диаграмма вариантов использования показана на рисунке 4.

Рисунок 4 - Модифицированная диаграмма прецедентов системы

 

.5 Реестр вариантов использования


Анализ, проведенный в параграфе «2.4 Структуризация вариантов использования», не выявил исключенные варианты использования, были выявлены некоторые прецеденты и взаимосвязи между прецедентами. Результирующий список вариантов использования показан в таблице 3.

Таблица 3. Реестр вариантов использования

Код

Основной актор

Наименование

Формулировка

D1

Директор

Заключение договора с производителем авто

Заключение договора с производителем

D2

Директор

Заключение договора с поставщиком

Поставщик поставляет все необходимые средства для автомобилей и многое другое. Для корректной работы заключается договор.

D3

Директор

Предоставления доступа к записям БД

Директор получает доступ к базе данных для просмотра отчетов

P1

Продавец консультант

Оформление положения по допуску авто к эксплуатации

Перед продажей оформляются документы о том, что автомобиль прошёл все инстанции.

P2

Продавец консультант

Оформления договора с клиентом

На основании информации от клиента диспетчер вводит данные о проблеме

P3

Продавец консультант

Оформления гарантийного талона

На купленный авто даётся гарантия не менее 3-х лет.

P4

Продавец консультант

Выбивает чек

Выбивается чек для удостоверения покупки.

P5

Продавец консультант

Предоставления доступа к записям БД

Продавец получает доступ к базе данных, помогает клиенту подобрать нужный автомобиль.

P6

Продавец консультант

Создание новой записи

Продавец может добавить новую запись при оформлении заказа на комплектацию к автомобилю. Осуществить подбор автомобиля по требуемым характеристикам.

P1.1

Покупатель

Выбирает марку авто

С помощью терминала с живым экраном, просматривает фото авто.

P1.2

Покупатель

Выбирает комплектующие

Таким же образом выбирает комплектующие.

P1.3

Покупатель

Определяется с цветом

Выбирает цвет по вкусу.

P1.4

Покупатель

Подаёт информацию о себе (документация)

С помощью карты NCC в БД сервера поступает информация о клиенте, через терминал, проведя карточку по считывающему аппарату.

P1.5

Покупатель

Оплата (безналичный расчёт)

Оплачивается покупка так же при помощи карты NCC (услуга банка).

P1.6

Покупатель

Предоставления доступа к записям БД

Покупатель может получить доступ к БД для выбора требуемых характеристик автомобиля и комплектации.

B1

Бухгалтер

Оформляет накладные на поступившие авто

При поступлении авто оформляются накладные и записываются в БД.

B2

Бухгалтер

Формирует список гарантийных авто

Новые авто имеют гарантию 3 года.

B3

Бухгалтер

Регистрирует проданные авто

После продажи авто регистрируется и удаляется из базы имеющихся.

B4

Бухгалтер

Начисляет зарплату

Начисляется зарплата сотрудникам.

B5

Бухгалтер

Передаёт готовую документацию на авто

Все финансовые сведения о новом авто формируются и передаются менеджеру.

B6

Бухгалтер

Предоставления доступа к записям БД

Бухгалтер получает возможность просматривать все внесенные в БД изменения.

B7

Бухгалтер

Создание новой записи

Бухгалтер может создать новую запись при оформлении бухгалтерских документов.

B8

Бухгалтер

Удаление записи

В процессе работы с системой актер может произвести удаление записей из БД.

M1

Менеджер

Осуществляет консультации

Всевозможные консультации клиентам при помощи сети Internet и других возможностей.

M2

Менеджер

Предоставления доступа к записям БД

Менеджеру при консультировании клиентов необходимо получать информацию об имеющихся автомобилях из БД.

 

.6 Конкретизация вариантов использования


D1. Заключение договора с производителем авто

D1

Директор

Заключение договора с производителем авто

Заключение договора с производителем.


Основное действующее лицо: Директор

Другие участники прецедента: Директор производства

Связи с другими вариантами использования: отсутствуют

Краткое описание.

 

D2. Заключение договора с поставщиком

D2

Директор

Заключение договора с поставщиком

Поставщик поставляет все необходимые средства для автомобилей и многое другое. Для корректной работы заключается договор.


Основное действующее лицо: Директор

Другие участники прецедента: Поставщик

Связи с другими вариантами использования: отсутствуют

Краткое описание.

Данный вариант использования позволяет директору возможность заключить договор с поставщиком (дилером) авто, в последствии данный договор будет задействован в качестве основания для оформления приходных накладных на товар и гарантийных обязательств.

 

D3. Предоставления доступа к записям БД

D3

Директор

Предоставления доступа к записям БД

Директор получает доступ к базе данных для просмотра отчетов.


Основное действующее лицо: Директор

Другие участники прецедента: отсутствуют

Связи с другими вариантами использования: отсутствуют

Краткое описание.

Данный вариант использования позволяет директору получать доступ к записям БД и формировать отчеты о деятельности автосалона.

 

P1. Оформление положения по допуску авто к эксплуатации

P1

Продавец консультант

Оформление положения по допуску авто к эксплуатации

Перед продажей оформляются документы о том, что автомобиль прошёл все инстанции.


Основное действующее лицо: Продавец консультант

Другие участники прецедента: отсутствуют

Связи с другими вариантами использования: отсутствуют

Краткое описание.

Перед продажей автомобиля продавец-консультант оформляет документы о предпродажной подготовке, таможенные документы (если автомобиль иностранный).

P2. Оформление договора с клиентом

P2Продавец консультантОформление договора с клиентомПосле того, как клиент выбрал авто заключается договор о покупке автомобиля.





Основное действующее лицо: Продавец консультант

Другие участники прецедента: отсутствуют

Связи с другими вариантами использования: отсутствуют

Краткое описание.

После того как клиент подобрал нужный автомобиль и готов его купить, продавец-консультант оформляет договор купли-продажи. Договор хранится в базе данных салона.

P3. Оформление гарантийного талона

P3

Продавец консультант

Оформление гарантийного талона

На купленный авто даётся гарантия не менее 3-х лет.


Основное действующее лицо: Продавец консультант

Другие участники прецедента: отсутствуют

Связи с другими вариантами использования: отсутствуют

Краткое описание.

Макет гарантийного талона хранится в БД, при продаже авто в него вносятся данные о покупателе, продаваемом автомобиле и дата продажи.

P4. Выбивает чек

P4

Продавец консультант

Выбивает чек

Выбивается чек для удостоверения покупки.


Основное действующее лицо: Продавец консультант

Другие участники прецедента: отсутствуют

Связи с другими вариантами использования: отсутствуют

Краткое описание.

Если покупатель осуществляет оплату наличными, то продавец-консультант выбивает чек.

 

P5. Предоставления доступа к записям БД

P5

Продавец консультант

Предоставления доступа к записям БД

Продавец получает доступ к базе данных, помогает клиенту подобрать нужный автомобиль.


Основное действующее лицо: Продавец консультант

Другие участники прецедента: отсутствуют

Связи с другими вариантами использования: отсутствуют

Краткое описание.

Для помощи клиенту в выборе авто продавцу-консультанту нужно выполнить запрос к БД.

P6. Создание новой записи

P6

Продавец консультант

Создание новой записи

Продавец может добавить новую запись при оформлении заказа на комплектацию к автомобилю.


Основное действующее лицо: Продавец консультант

Другие участники прецедента: отсутствуют

Связи с другими вариантами использования: отсутствуют

Краткое описание.

При продаже автомобиля продавец-консультант создает документ с перечислением всех комплектующих с указанием цены на каждое из них и общей сумы.

 

P1.1. Выбирает марку авто

P1.1

Покупатель

Выбирает марку авто

С помощью терминала с «живым» экраном, просматривает фото авто.

Основное действующее лицо: Покупатель

Другие участники прецедента: отсутствуют

Связи с другими вариантами использования: отсутствуют

Краткое описание.

При выборе нужного автомобиля покупатель имеет возможность просмотреть фот авто по введенным характеристикам.

 

P1.2. Выбирает комплектующие

P1.2

Покупатель

Выбирает комплектующие

Таким же образом выбирает комплектующие.


Основное действующее лицо: Покупатель

Другие участники прецедента: отсутствуют

Связи с другими вариантами использования: отсутствуют

Краткое описание.

При выборе нужного автомобиля покупатель имеет возможность дополнительно подобрать нужные комплектующие.

 

P1.3. Определяется с цветом

P1.3

Покупатель

Определяется с цветом

Выбирает цвет по вкусу.


Основное действующее лицо: Покупатель

Другие участники прецедента: отсутствуют

Связи с другими вариантами использования: отсутствуют

Краткое описание.

При выборе нужного автомобиля покупатель имеет возможность просмотреть фото авто во всех имеющихся цветовых вариантах.

пользователь заказ база данные

P1.4. Подаёт информацию о себе (документация)

P1.4

Покупатель

Подаёт информацию о себе (документация)

С помощью карты NCC в БД сервера поступает информация о клиенте, через терминал, проведя карточку по считывающему аппарату.


Основное действующее лицо: Покупатель

Другие участники прецедента: отсутствуют

Связи с другими вариантами использования: отсутствуют

Краткое описание.

Для оформления таких документов как договор купли-продажи, гарантийный талон необходимо в БД внести информацию о покупателе: ФИО, номер паспорта, адрес, телефон.

 

P1.5. Оплата (безналичный расчёт)

P1.5

Покупатель

Оплата (безналичный расчёт)

Оплачивается покупка так же при помощи карты NCC (услуга банка).


Основное действующее лицо: Покупатель

Другие участники прецедента: отсутствуют

Связи с другими вариантами использования: отсутствуют

Краткое описание.

После оформления автомобиля покупатель производит оплату с помощью карта NCC, при нехватке суммы на счете возможно оформление кредита на недостающую сумму.

 

P1.6 Предоставления доступа к записям БД

P1.6

Покупатель

Предоставления доступа к записям БД

Покупатель может получить доступ к БД для выбора требуемых характеристик автомобиля и комплектации.


Основное действующее лицо: Покупатель

Другие участники прецедента: отсутствуют

Связи с другими вариантами использования: отсутствуют

Краткое описание.

Для самостоятельного выбора автомобиля через терминал покупателю необходим доступ к БД.

B1 Оформляет накладные на поступившие авто

B1

Бухгалтер

Оформляет накладные на поступившие авто

При поступлении авто оформляются накладные и записываются в БД.


Основное действующее лицо: Бухгалтер

Другие участники прецедента: отсутствуют

Связи с другими вариантами использования: отсутствуют

Краткое описание.

На основании договора с поставщиком бухгалтер вносит данные о поступивших автомобилях.

B2 Формирует список гарантийных авто

B2

Бухгалтер

Формирует список гарантийных авто

Новые авто имеют гарантию 3 года.


Основное действующее лицо: Бухгалтер

Другие участники прецедента: отсутствуют

Связи с другими вариантами использования: отсутствуют

Краткое описание.

После оформления приходных накладных устанавливает гарантийный срок на все поступившие автомобили.

B3 Регистрирует проданные авто

B3

Бухгалтер

Регистрирует проданные авто

После продажи авто регистрируется и удаляется из базы имеющихся.


Основное действующее лицо: Бухгалтер

Другие участники прецедента: отсутствуют

Связи с другими вариантами использования: отсутствуют

Краткое описание.

После осуществления продажи бухгалтер регистрирует проданное авто и запись перемещается из списка имеющихся в список проданных авто.

B4 Начисляет зарплату

B4БухгалтерНачисляет зарплатуНачисляется зарплата сотрудникам.





Основное действующее лицо: Бухгалтер

Другие участники прецедента: отсутствуют

Связи с другими вариантами использования: отсутствуют

Краткое описание.

В зависимости от должности сотрудника и ставки система позволяет произвести начисление зарплаты за отработанный период.

B5 Передаёт готовую документацию на авто

B5

Бухгалтер

Передаёт готовую документацию на авто

Все финансовые сведения о новом авто формируются и передаются менеджеру.


Основное действующее лицо: Бухгалтер

Другие участники прецедента: Менеджер

Связи с другими вариантами использования: отсутствуют

Краткое описание.

Менеджер получает всю информацию о новых авто необходимую для консультации клиентов.

 

B6 Передаёт готовую документацию на авто

B6

Бухгалтер

Предоставления доступа к записям БД

Бухгалтер получает возможность просматривать все внесенные в БД изменения.


Основное действующее лицо: Бухгалтер

Другие участники прецедента: отсутствуют

Связи с другими вариантами использования: отсутствуют

Краткое описание.

Бухгалтер получает доступ к БД.

B7 Создание новой записи

B7

Бухгалтер

Создание новой записи

Бухгалтер может создать новую запись при оформлении бухгалтерских документов.


Основное действующее лицо: Бухгалтер

Другие участники прецедента: отсутствуют

Связи с другими вариантами использования: отсутствуют

Краткое описание.

Вносит в систему новый документ.

B8 Удаление записи

B8

Бухгалтер

Удаление записи

В процессе работы с системой актер может произвести удаление записей из БД.


Основное действующее лицо: Бухгалтер

Другие участники прецедента: отсутствуют

Связи с другими вариантами использования: отсутствуют

Краткое описание.

При работе с бухгалтерскими документами имеется возможность удаления записей.

M1 Создание новой записи

M1

Менеджер

Осуществляет консультации

Всевозможные консультации клиентам при помощи сети Internet и других возможностей.


Основное действующее лицо: Менеджер

Другие участники прецедента: отсутствуют

Связи с другими вариантами использования: «B5. Передает готовую документацию на авто»

Краткое описание.

Поучая информацию обо всех имеющихся автомобилях менеджер консультирует как клиентов в салоне, так и удаленно через интернет, посредством служб E-MAIL и ICQ.

2.7 Поиск ключевых вариантов использования


Анализ вариантов использования показал, что наиболее существенными для работы актеров с БД стали прецеденты связанные с работой бухгалтера, продавца-консультанта, менеджера, покупателя, директора.

Таблица 4. Для дальнейшей детализации выбраны четыре прецедента:

Прецедент Предоставление доступа к записям БД

Название:

Предоставление доступа к записям БД

Цель:

Предоставление текущей информации по автомобилям

Специальные требования:

Специальные требования не определены

Предусловия:

Предусловия не определены

Постусловия:

Постусловия не определены

Дополнительные замечания:

Дополнительных замечаний нет

Основной поток:

А: Функции варианта использования начинают выполняться с отображения текущих записей(если окно текущих записей не может быть отражено, то выполняется альтернативный поток А). Б: Если открыто окно текущих записей или окно архивных записей, тогда выполняется чтение записей из БД и размещение их в рабочем окне(если обновление выполнить не удается, тогда выполняется альтернативный поток Б). В: Если выбрана опция - отображения архива записей, тогда на экран выводятся все записи архива(если окно архива записей не может быть отражено, то выполняется альтернативный поток В).

Альтернативный поток:

А: Ошибка отображения окна архивных записей; система сообщает актеру о том, что в данный момент информация недоступна; вариант использования активизируется завершается. Б: Не удается выполнить обновление записей; система сообщает субъекту о том что невозможно выполнить обновление; предлагается повторить обновление или завершить вариант использования. В: Ошибка отображения окна архивных записей; система сообщает актеру о том, что в данный момент информация недоступна; вариант использования активизируется завершается.


Прецедент Удаление записи

Название:

Удаление записи


Цель:

Удаление ненужной записи из БД


Специальные требования:

Специальные требования не определены

Предусловия:

Для удаления записи требуется пароль администратора

Постусловия:

Постусловия не определены

Дополнительные замечания:

Дополнительных замечаний нет

Основной поток:

А: Функции варианта использования начинают выполняться с регистрации актера с заданием его имени и пароля. Система проверяет пароль на достоверность(если пароль неверен, активизируется альтернативный поток А). Б: Отображаются все записи БД(если отображение невозможно, то выполняется альтернативный поток Б), актер выбирает запись для удаления(если выбрать запись для удаления невозможно, то выполняется альтернативный поток В), для того чтобы удалить запись актер подтверждает свой выбор(если не удается удалить запись, то выполняется альтернативный поток Г).


Альтернативный поток:

А: введен неверный пароль; выдача сообщения ввода неверного пароля; субъекту предоставляется возможность повторить ввод или завершить вариант использования. Б: Не удается отобразить записи; выдается сообщение актеру о том, что не удается отобразить записи; вариант использования завершается. В: Не удается выбрать запись; выдается сообщение актеру о том, что не удается выбрать запись; вариант использования завершается. Г: Не удается удалить запись; выдается сообщение актеру о том, что не удается удалить запись; вариант использования завершается.



Прецедент Создание новой записи

Название:

Создание новой записи

Цель:

Добавление новой записи

Специальные требования:

Специальные требования не определены

Предусловия:

Для создания новой записи требуется пароль администратора или продавца

Постусловия:

Постусловия не определены

Дополнительные замечания:

Дополнительных замечаний нет

Основной поток:

А: Функции варианта использования начинают выполняться с регистрации актера с заданием его имени и пароля. Система проверяет пароль на достоверность(если пароль неверен, активизируется альтернативный поток А). Б: Создание новой записи отображает окно с полями ввода. Актер вводит данные в поля(при задании неверной информации выполняется альтернативный поток Б) и актер подтверждает ввод. Вариант использования завершается.

Альтернативный поток:

А: введен неверный пароль; выдача сообщения ввода неверного пароля; субъекту предоставляется возможность повторить ввод или завершить вариант использования. Б: Неверный ввод данных в поля; система сообщает актеру о неверном вводе информации и предлагает повторить операцию или завершить вариант использования.


Прецедент Проверка прав

Название:

Проверка прав

Цель:

Идентификация пользователя

Специальные требования:

Специальные требования не определены

Предусловия:

Предусловия не определены

Постусловия:

Постусловия не определены

Дополнительные замечания:

Дополнительных замечаний нет

Основной поток:

А: Функции варианта использования начинают выполняться с регистрации актера с заданием его имени и пароля. Система проверяет пароль на достоверность(если пароль неверен, активизируется альтернативный поток А).

Альтернативный поток:

А: введен неверный пароль; выдача сообщения ввода неверного пароля; субъекту предоставляется возможность повторить ввод или завершить вариант использования.


3. Разработка технического задания

.1 Общее описание системы

Полное наименование системы: АИС «АвтоМир». Предназначена для использования в салоне по продаже автомобилей. Цели создания системы: требуется спроектировать информационную систему, позволяющую сотрудникам и руководству эффективно решать задачи по организации продаж автомобилей.

.2 Список действующих лиц

) Директор. Занимает главную должность в организации, осуществляет диалог как с системой, так и с другими актёрами.

) Бухгалтер. Данный актёр выполняет различные экономические и финансовые операции

) Менеджер. Проводит консультации клиентов.

) Продавец-консультант. Оформляет продажу автомобиля.

) Покупатель. Подбирает автомобиль, осуществляет оплату.

 

.3 Глоссарий (словарь терминов и используемых понятий)

 

База данных (БД)

База данных - база данных хранится и обрабатывается в вычислительной системе <#"787446.files/image005.jpg">

Рисунок 6 - Диаграмма последовательности для процесса работы продавца с системой

В данном случае в качестве актера выбран продавец. Данная диаграмма иллюстрирует очередь выполнения операций взаимодействия Продавца, Формы и Системы во времени.

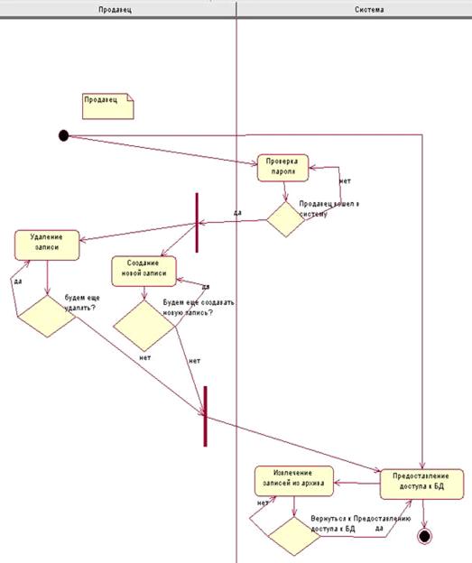
4.2 Диаграмма состояний

Рисунок 7 - Диаграмма состояний для описания возможных состояний работы продавца с системой

Данная диаграмма позволяет алгоритм реализации, выполняемых системой операций. Диаграмма деятельности состоит из:

Действий. К действиям относятся: Проверка пароля, удаление записи, создание новой записи, предоставление доступа к БД, извлечение записей из архива.

Точки принятия решения - продавец вошел в систему, будем еще удалять, будем еще создавать новую запись, вернуться к предоставлению доступа к БД.

Полосы синхронизации - позволяет указать какие действия допускают единое выполнение или логическое объединение. Разделение - после проверки пароля можно перейти как на удаление записи так и на создание новой записи.

Начальное и конечное действие

Рисунок 8 - Диаграмма состояний для описания заключения договора компании с производителем автомобилей

Идея диаграммы - заключение договора компании с производителем автомобилей. Для того чтобы был эффективный товарооборот, необходимо изучить спрос потребителя, предпочтения, мода и другие факторы. Затем спрос детализируется и оформляется заказ. Проводится диагностика заказа и формируется новый, из тех автомобилей, которые готовы к реализации. При условии если нет хотя бы одного пункта в заказе, документ пересматривается, а если есть все из заказанных авто, процесс продолжается.

Документация отсылается для дальнейшей обработки. Затем производится отправка документов для заключения и занесение в БД. Создаётся соглашение о сотрудничестве и заключается договор о сотрудничестве с производителем автомобилей.

.       
Построение диаграммы классов

Рисунок 9 - Диаграмма классов для работы продавца с системой

Данная диаграмма состоит из 3-х видов классов.

Граничный или интерфейсный используется для связи актера и системы. В данном случае два экземпляра граничного класса это Форма и Результат, каждый со своим набором методов.

Управление применяется при реализации характеристик поведения системы, присущих одному или нескольким прецедентам. В данном случае это обработка ошибок, безопасность и управление, с соответствующим набором методов.

Класс сущности моделирует структуру данных. В данном случае это машины, продажа авто и продавец, каждый из которых обладает собственными атрибутами.

6. Проектирование базы данных

Рисунок 10 - ER-диаграмма

7. Планирование развертывания системы

Рисунок 11 - Диаграмма развертывания системы

Заключение

В данном курсовом проекте была создана модель работы «Системы отслеживания проблем». Разработанное в проекте техническое задание содержит основные требования к системе в структурированном виде, что позволяет разработчику получить полную картину о рассматриваемой предметной области и задачах, которые стоят перед ним. Был построен ряд диаграмм в соответствии с моделью UML в среде IBM Rational Rose. Диаграмма последовательности прояснила процесс решения проблемы, возникающей у клиента компании. Диаграмма состояний позволила узнать подробности смены статуса проблемы, решаемой в техническом отделе. Для моделирования предметной области была создана диаграмма классов. ER-диаграмма была спроектирована для того, чтобы отразить структуру базы данных, которую предстоит создать разработчику системы. Диаграмма развертывания позволила визуализировать статический вид системы с точки зрения развертывания.

Выполнение данного курсового проекта позволило сделать вывод о пригодности использования UML диаграмм для моделирования информационных систем.

Список используемой литературы

1. Грейди Буч, Джеймс Рамбо, Айвар Джекобсон. UML. Руководство пользо- вателя. Издательство: ДМК, 2001 г.

. Проектирование информационных систем: курс лекций. Учеб. пособие для студентов вузов, обучающихся по специальностям в области информ. технологий / В.И. Грекул, Г.Н. Денищенко, Н.Л. Коровкина. - Интернет-Ун-т Информ. Технологий, 2005. - 304 с.: ил.

. Ю. А. Маглинец. Анализ требований к автоматизированным информационным системам: курс лекций. www.intuit.ru

Похожие работы на - Проектирование информационной системы для автоматизации работы салона по продаже автомобилей

 

Не нашли материал для своей работы?
Поможем написать уникальную работу
Без плагиата!
Без нейросетей!