Проектирование бегущей строки на микроконтроллере с использованием программного симулятора

  • Вид работы:
    Курсовая работа (т)
  • Предмет:
    Информационное обеспечение, программирование
  • Язык:
    Русский
    ,
    Формат файла:
    MS Word
    499,79 Кб
  • Опубликовано:
    2014-07-20
Вы можете узнать стоимость помощи в написании студенческой работы.
Помощь в написании работы, которую точно примут!

Проектирование бегущей строки на микроконтроллере с использованием программного симулятора















КУРСОВОЙ ПРОЕКТ

Тема: «Проектирование бегущей строки на микроконтроллере с использованием программного симулятора»

Содержание

Введение

.        Общая часть

.1 Анализ технической задачи и возможные способы реализации поставленной цели

.2 Выбор программных и аппаратных средств для реализации поставленной задачи

.2.1 Обзор программы CodeVisionAVR

.2.2 Обзор программы Altium Designer

.2.3 Основные элементы

.2.4 Подбор LCD-экрана

.2.5 Стабилизатор напряжения

.2.6 Выбор микроконтроллера

.3 Исследование рынка

.        Специальная часть

.1 Работа частей устройства

.1.1 Общие положения обработки данных

2.1.2 Реализация передачи данных на LCD -дисплей

.1.3 Главный цикл системы

.1.4 Основные файлы в проекте на CodeVisionAVR

.2 Тестирование устройства и условия эксплуатации

.2 Составление эксплуатационной документации

Заключение

Список использованной литературы

Введение

В данном курсовом проекте описывается «Проектирование бегущей строки на микроконтроллере с использованием программного симулятора». Особенностью данного устройства является то, что он реализован на общедоступных радиодеталях, которые имеют широкий спектр аналогов на рынке радиоэлементов. С точки зрения поставленной задачи были достигнуты все предъявляемые требования в техническом задании, это: движение многострочной строки, индикация изменения температуры на LCD, повторение при окончании строки. Проект реализован на коммерческом программном продукте CodeVisionAVR, который является компилятором для микроконтроллеров семейства AVR фирмы Atmel, также есть бесплатная его реализация в виде ограничения компилируемого кода, что идеально подходит для таких мелких проектов, как наш проект с бегущей строкой. К проекту прилагаются все основные документы - это исходники, принципиальная схема, чертежи печатных плат, чертежи монтажных плат и спецификация.

1. Общая часть

.1 Анализ технической задачи и возможные способы реализации поставленной цели

программа микроконтроллер симулятор текст

Перед разработчиком ставилась задача реализации обычного устройства, который демонстрирует бегущую строку со следующими характерными ему особенностями:

·        Возможность движения текста в горизонтальном положении;

·        Возможность вывода текста любой дины;

·        Циклическое автоматическое воспроизведение, при конце прохождении текста;

·        Отображение текста на экране LCD;

При проектировании проекта учитывались все основные аспекты для легкой и быстрой реализации бегущей строки, не тратя время на поиск труднодоступных радиодеталей или инструментария. Сделав анализ подобных проектов в сети Интернет, были подобраны основные элементы для построения устройства:

·        Микроконтроллер Atmega8, для управления всем процессом счета;

·        LCD-экран серии LM016L от фирмы SHARP;

·        Стабилизатор напряжения серии 7805;

Все вышеуказанные радиодетали легкодоступны и заменяемы соответствующими аналогами разных фирм.

.2 Выбор программных и аппаратных средств для реализации поставленной задачи

Инструментные средства - это ПО для реализации различных этапов проектирования проекта, так как все делается на ЭВМ. Таким образом, наш проект частично будет программироваться в компиляторе, частично будет чертиться в виде печатных плат, частично будет симулироваться прямо на компьютере и ниже представлен соответствующий набор ПО:

·        Компилятор CodeVisionAVR для программирования нашего микроконтроллера Atmega8 на языке C;

·        Altium Designer для черчения печатной, монтажной плат и принципиальной схемы проекта;

·        Proteus(или Multisim) для симуляции и достоверности работы нашего проекта до того, как мы его материализуем;

.2.1 Обзор программы CodeVisionAVR

Программа представляет собой интегрированную среду разработки ПО для AVR микроконтроллеров.

Из основных достоинств CodeVisionAVR можно отметить то, что он не слишком сложен для самостоятельного освоения, поддерживает все многочисленное семейство микроконтроллеров AVR (включая чипы с ядром ATxmega), формирует емкий и результативный программный код. Помимо компилирования среда разработки способна записать созданную программу в память микроконтроллера. Модуль прошивки может взаимодействовать со всеми популярными программаторами (AVR910, STK200/300 и многими другими). Редактор позволяет работать с двумя проектами одновременно, размещать закладки, настраивать время автоматического сохранения результатов.

Основными модулями, входящими в состав CodeVisionAVR являются:

• трансляторы программ, составленных на Си-подобных языках или ассемблере, в машинный код для AVR;

• элементы для инициализации периферийных устройств;

• модуль для работы с платой отладки STK-500;

• компоненты взаимодействия с внешними программаторами;

• редактор первичного кода;

• терминальный модуль.

Рис. 1.Окно программы CVAVR

Результат работы в программе CodeVisionAVR может быть представлен в виде HEX, ROM или BIN-файла для прямой прошивки микроконтроллера путем использования стороннего программатора. Кроме этого, программа может быть передана в формате COFF (файл отладчика) или OBJ. Число библиотек CodeVisionAVR растет с каждой новой версией и включает в себя поддержку продукции от таких известных производителей как Philips,National Semiconductor, Maxim-Dallas Semiconductor и многих других. Компилятор CodeVisionAVR отличается от AVR-GCC, который можно наблюдать в программе WinAVR, синтаксисом, количеством поддерживаемых микроконтроллеров и быстродействием конечного кода. Но больше всего по специфике работы, расположению команд и своим возможностям программа напоминает PonyProg.

При работе важно не забывать, что процедура прошивки самой программы, fuse битов и ПЗУ в CodeVisionAVR являются самостоятельными процедурами. Разработчик рекомендует сначала прописать пользовательский код, затем EEPROM-память, а в конце fuse’ы. Чтобы убедиться, что CodeVisionAVR обнаружил внешний программатор, который подключается к LPT порту рабочей станции, необходимо нажать кнопку «Reset Chip». При этом на программаторе обязаны загореться индикаторы чтения/записи.

Рис. 2. Инициализация проекта в CVAVR

Разработчик программы - компания HP InfoTech, расположенная в столице Румынии, городе Бухаресте. Работники фирмы постоянно трудятся над своим продуктом, улучшая оптимизатор кода и ускоряя работу компоновщика. Число пользователей, купивших данный софт, составляет более 13000 человек.

Существует две версии программы: CodeVisionAVR Evaluation - бесплатный ознакомительный вариант с ограничением до четырех килобайт размера программного кода и отсутствием ряда ключевых библиотек и CodeVisionAVR - платная коммерческая, защищенная от установки паролем.

Интерфейс CodeVisionAVR английский и русификатора к нему нет.

Требуемая платформа для установки - Windows 95, 98, 2000, XP, Vista и 7. Поддерживаются 32- и 64-разрядные операционные системы.

1.2.2 Обзор программы Altium DesignerDesigner предоставляет возможность использования самых передовых технологий в области проектирования плат (в том числе гибко-жестких плат и встраиваемых компонентов).

При создании комплекса компания Altium приняла революционное решение: впервые обеспечить проведение всего процесса проектирования и отладки устройства в единой программной среде. При этом результаты одного этапа проектирования передаются на следующий этап, а вносимые на любом этапе изменения отображаются во всех частях проекта. Разработчик отслеживает и синхронизирует произведенные правки и контролирует целостность проекта. В результате отлаженный, согласованный и полностью предсказуемый прототип устройства создается задолго до его физического воплощения.

В новом поколении Altium Designer разработчик также продолжает развивать упрощенную методологию проектирования электроники с глубоко интегрированной платформой управления данными проекта Altium Vault. Эта методика сосредоточена вокруг концепции проектирования для повторного использования, что все элементы дизайна (модели, компоненты, схемы листов, дизайн модулей и т.д.) уже выпускались, ратифицированы для использования и хорошо управляются в постоянно расширяющемся хранилище, обеспечивают быстрое создание проектов и высокую производительность труда. Методология носит название «Vault-Driven Electronics Design»

Отметим некоторые из возможностей Altium Designer:

·              простой, интуитивно понятный пользовательский интерфейс: возможность его настройки в соответствии с требованиями конкретного пользователя, а также меню с командами на русском языке и множество «горячих» клавиш позволяют научиться эффективно работать с программой менее чем за две недели;

·              возможность коллективной работы над проектом;

·              возможность переключения в проекте систем измерения (дюймовая/метрическая), а также большое количество других настроек снимают практически все ограничения при оформлении проекта в соответствии с требованиями ГОСТ и ЕСКД;

·              все действия, совершаемые пользователем вручную, могут быть описаны с помощью макросов и выполнены автоматически, что открывает широкие возможности для автоматизации рутинных операций процесса создания принципиальных схем и проектирования печатных плат;

·              к программе прилагается набор документации на русском языке, в том числе - специальные методические указания для начинающих. Базовая программа обучения рассчитана на пять дней и позволяет пользователям выработать правильные навыки работы в системе;

·              Satellite Vaults: интеллектуальная платформа для управления данными проекта, в том числе - жизненным циклом изделия;

·              все настройки пользователя могут храниться в «облаке», а при переносе и открытии проекта на другом ПК система автоматически извлекает их и создает пользователю подобное рабочее место;

·              это программно-аппаратный комплекс для создания большинства современных РЭС при достаточно небольшой стоимости.

В основе системы Altium Designer лежит программная платформа Design Explorer (DXP), объединяющая различные модули для реализации всех функций сквозного автоматизированного проектирования:

·              Редактор схем;

·              Редактор библиотек моделей электронных компонентов;

·              программу моделирования всевозможных схем РЭС;

·              текстовый Редактор списка соединений и описаний на языке VHDL;

·              Редактор синтеза логики для ПЛИС (FPGA);

·              Редактор печатных плат, автотрассировщик;

·              средство Интернет-доступа к хранилищу онлайн-сообщества AltiumLive;

·              интерфейсы импорта и экспорта файлов и проектов;

·              CAM-средства и др.

Рис. 3. 3 составляющие Altium Designer

.2.3 Основные элементы

Основными, центральными, элементами на схеме являются микроконтроллер, который служит вычислительным звеном и событийным обработчиком, LCD - дисплей для индикации информации, а также модуль стабилизации, который может отсутствовать, если питание подается 5V, если больше, то для его понижения и сохранности элементов от сгорания необходимо использовать стабилизатор напряжения. Мы будем считать, что питание подается от адаптера в 9V, а адаптер из общественной сети в 220V

.2.4 Подбор LCD-экрана

Для индикации информации об изменениях используется LCD дисплей серии LM016L. Основные его характеристики перечислены ниже.

·        Очень низкое потребление порядка 7,5 мВт;

·        Символы дисплея ASCII плюс японские символы Кандзи математики, греческие символы и simpolos.;

·        Смещение символов влево или вправо;

·        Память 40 символов в строке дисплея, 16 символов в строке отображается;

·        Курсор движение и изменять свой внешний вид;

·        Позволяет пользователю запрограммировать восемь символов;

·        Они могут управляться связи шины с 4 или 8 бит;

.2.5 Стабилизатор напряжения

- cтабилизатор, выполненный в корпусе, похожем на транзистор и имеет три вывода. См. рисунок. (+5V стабилизированного напряжения и ток 1A). Так же в корпусе имеется отверстие для крепления стабилизатора напряжения 7805 к радиатору охлаждения. 7805 является стабилизатором положительного напряжения. Его зеркальное отражение - 7905 - аналог 7805 для отрицательного напряжения. Т.е. на общем выводе у него будтет +, а на вход будет подаваться -. С его выхода, соответственно, будет сниматься стабилизированное напряжение -5 вольт.

Рис 4. Внешний вид стабилизатора

Так же стоит отметить, что для нормальной работы на вход обоим стабилизаторам необходимо подавать напряжение около 10 вольт.

.2.6 Выбор микроконтроллера

Для нашего проекта подойдет любой промышленный или бюджетный микроконтроллер. Основными фирмами, которые предлагают, на данный момент, чипами, предназначенными для малогабаритной радиоаппаратуры это такие известные фирмы, как Atmel (чипы с архитектурой AVR(8 битная архитектура) и ARM(32 битная архитектура)), Microchip Technology Inc(чипы с архитектурой PIC) и др. Выбор был сделан исходя из технических возможностей, которые возлагаются на наш проект бегущей строки, еще учитывались легкодоступность и взаимозаменяемость внутри архитектуры между разными маркировками. Все эти особенности вполне соответствуют чипам от компании Atmel архитектуры AVR c 8 битной адресацией памяти и был выбран микроконтроллер марки ATMega 8.

Микроконтроллер ATMega8 (мега8, mega8) от компании AVR выбирают благодаря идеальному сочетанию цены, функциональности и простоте применения в проектируемых электронных устройствах. Для прошивки микроконтроллера ATMega8 не требуется сложного специализированного оборудования - программаторы для ATMega8 просты в устройстве и могут быть легко куплены в нашем магазине или изготовлены самостоятельно.

На нашем сайте можно ознакомиться с различной документацией по устройству и программированию микроконтроллера, найти описание ATMega8, посмотреть схемы устройств, основанных на этом микроконтроллере, а также купить ATMega8 и всё необходимое для работы с ним - программаторы, отладочные платы и т.д.

Микроконтроллер необходим для обработки сигналов от датчика и прорисовке этих результатов в понятном виде для человека на LCD, так как мы иначе не сможем, просто используя датчик, узнать по его импульсам какова сейчас температура.

Ниже описаны краткие характеристики данного микроконтроллера:

·        8-разрядный высокопроизводительный AVR микроконтроллер с малым потреблением

·        Прогрессивная RISC архитектура

высокопроизводительных команд, большинство команд выполняется за один тактовый цикл;

8-разрядных рабочих регистра общего назначения Полностью статическая работа;

Приближающаяся к 16 MIPS (при тактовой частоте 16 МГц) производительность;

Встроенный 2-цикловый перемножитель;

·        Энергонезависимая память программ и данных

8 Кбайт внутрисистемно программируемой Flash памяти (In-System Self-Programmable Flash);

Обеспечивает 1000 циклов стирания/записи;

Дополнительный сектор загрузочных кодов с независимыми битами блокировки;

Обеспечен режим одновременного чтения/записи (Read-While-Write)

байт EEPROM;

Обеспечивает 100000 циклов стирания/записи;

Кбайт встроенной SRAM;

Программируемая блокировка, обеспечивающая защиту программных средств пользователя;

·        Встроенная периферия

Два 8-разрядных таймера/счетчика с отдельным предварительным делителем, один с режимом сравнения;

Один 16-разрядный таймер/счетчик с отдельным предварительным делителем и режимами захвата и сравнения;

Счетчик реального времени с отдельным генератором;

Три канала PWM;

-канальный аналого-цифровой преобразователь (в корпусах TQFP и MLF);

каналов с 10-разрядной точностью;

канала с 8-разрядной точностью;

-канальный аналого-цифровой преобразователь (в корпусе PDIP);

канала с 10-разрядной точностью;

канала с 8-разрядной точностью;

Байт-ориентированный 2-проводный последовательный интерфейс;

Программируемый последовательный USART;

Последовательный интерфейс SPI (ведущий/ведомый);

Программируемый сторожевой таймер с отдельным встроенным генератором;

·        Специальные микроконтроллерные функции

Сброс по подаче питания и программируемый детектор кратковременного снижения напряжения питания;

Встроенный калиброванный RC-генератор;

Внутренние и внешние источники прерываний;

Пять режимов пониженного потребления: Idle, Power-save, Power-down, Standby и снижения шумов ADC;

·        Выводы I/O и корпуса

программируемые линии ввода/вывода;

-выводной корпус PDIP, 32-выводной корпус TQFP и 32-выводной корпус MLF;

·        Рабочие напряжения

,7 - 5,5 В (ATmega8L);

,5 - 5,5 В (ATmega8);

·        Рабочая частота

- 8 МГц (ATmega8L);

0 - 16 МГц (ATmega8);

.3 Исследование рынка

В последнее время радиоинженеры в сотрудничестве с программистами создали немалое количество конструкций, устройств и механизмов для изображений, которые создаются светодиодами: глобусы с бегущими строками, изображения часов с секундной стрелкой, также всякие мигающие картинки. В последнее время передовые технологии настолько расширили свой ассортимент, что сейчас можно без особого труда самому сконструировать табло с эффектами бегущих строк. Рынок уже полон компонентами для этих конструкций. Можно заказать готовое, в котором бегущие строки будут спрограммированы для каждого заказчика в индивидуальном порядке.

Рис. 5.расположение ПИНов

Конструкция бегущей строки является очень простой для применения в качестве текстового информационного табло. Главной спецификой конструкции является работа в полностью автономном режиме без необходимости подключения к персональному компьютеру, как во время использования, также и во время загрузки текста. А также главной спецификой является то, что оператор может регулировать знаковые символы и во время особой надобности делать свои. Бегущая строка работать может от аккумулятора либо любого источника питания 9-12В переменного либо постоянного тока. Ток потребления 0.5-3А это зависит от наполненности и кол-ва табло, которые установлены. Соединяется строка с ПК 3-х проводным кабелем с разъёмами DB-9. Кабель может быть длиной 100 метров. Чтобы соединить, всегда можно применять удлинитель Сом. Для строк, установленных на большом удалении всегда можно применять спец. Память-FLASH. Вначале с ПК загружается информация на флеш-память, затем из флеш-памяти в строку.

В недавнем прошлом для эффекта бегущих строк использовались исключительно радиоустройства, собранные на светодиодах, которые управлялись релейным генератором переключений. Спустя некоторое время на свет появился транзисторный генератор переключений. А сейчас в широком пользовании есть и компьютерные программы, которые разработаны специально для конструирования эффекта бегущих строк.

2. Специальная часть

.1 Работа частей устройства

К проекту прилагаются все необходимые чертежи и схемы расположения на плате радиодеталей, а так же, в спецификации, указаны их номиналы и маркировки, что позволит без труда собрать данное устройство.

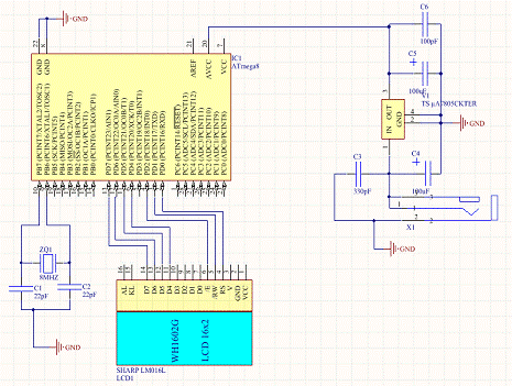
Принципиальная схема проекта, после сборки, будет таков:

Рис. 6.Принципиальная схема проекта бегущей строки

Далее описывается назначение каждого элемента в системе измерения температуры.

2.1.1 Общие положения обработки данных

Для начала нужно отконфигурировать подключение дисплея в мастере начального кода CVAVR.

Перечень самых ходовых команд:

Очистка дисплея: lcd_clear();

Похожие работы на - Проектирование бегущей строки на микроконтроллере с использованием программного симулятора

 

Не нашли материал для своей работы?
Поможем написать уникальную работу
Без плагиата!
Без нейросетей!