Приложение для автоматизации учета сделанных курсовых работ

  • Вид работы:
    Курсовая работа (т)
  • Предмет:
    Информационное обеспечение, программирование
  • Язык:
    Русский
    ,
    Формат файла:
    MS Word
    2,54 Мб
  • Опубликовано:
    2015-05-22
Вы можете узнать стоимость помощи в написании студенческой работы.
Помощь в написании работы, которую точно примут!

Приложение для автоматизации учета сделанных курсовых работ

Введение


Настоящий курсовой проект распространяется на разработку программы автоматизации учета выполненных курсовых работ студентами университета.

Университет является государственным учреждением. Основан в 1990 году.

На компьютерах установлена операционная система Windows 7, антивирусный пакет ESET NOD 32 Antivirus 5. Для хранения и сжатия информации используется программа WinRar 4.0. Для работы с документацией используются пакет Microsoft Office 2010.

До настоящего времени компьютеры в основном использовались для подготовки документов и для работы в сети INTERNET.

В университете учет курсовых работ, сделанных студентами, ведется посредством электронных таблиц Microsoft Excel и текстового редактора Microsoft Word. Отсутствие единой базы данных привело к усложнению учета и получения необходимой информации для преподавателей и директора.

В связи с этой проблемой возникла актуальная необходимость осуществления автоматизации учета сделанных и защищенных курсовых работ студентами университета.

 

.        Общий раздел

 

.1      Предметная область автоматизаций


1.1.1.1        Описание предметной области и функции решаемой задачи

При сдаче студентом курсовой работы руководителю и выставлении оценки, руководитель добавляет в «Список курсовых работ», в котором описывается вся информация, необходимая для анализа и хранения (табельный номер студента, ФИО студента, группа, предмет, предметная область, тема, оценка и год). Этот документ является архивом информации о всех сданных курсовых работах студентами.

В конце учебного года руководитель готовит отчет по сданным курсовым работам в группе. Так же есть возможность выводить список работ по определённому предмету и году. И работ по руководителям.

В задаче «Автоматизированный учет курсовых работ» должны быть реализованы следующие функции:

·        Создание базы данных, содержащей информацию о предметах, преподавателях, специальностях;

·        Ввод, корректировка, удаление, просмотр информации базы данных;

·        Формирование и вывод документа «Ведомость сдачи курсовых работ группы»;

·        Формирование и вывод документа «Отчет курсовых работ по предмету и году»;

·        Формирование и вывод документа «Отчет курсовых работ по преподавателю».

В решении данной задачи имеются следующие ограничения:

·        Учет курсовых проводится в пределах одного учебного заведения;

·        Руководителей курсового может быть больше одного;

·        У студента может быть больше одного курсового проекта;

1.1.2 Документы предметной области, содержащие информацию, необходимую для решения задачи

Для решения данной задачи представлены входные документы, которые делятся на условно-постоянные, оперативно-учетные.

Входные документы условно-постоянной информации:

-    «Список преподавателей», содержащий информацию о преподавателях в учебном заведении;

-       «Список групп», содержащий информацию о группах обучающихся определённой специальности (номер, год поступления, специальность, год выпуска);

-       «Список специальностей», содержащий информацию о специальностях.

Входные документы оперативно-учетной информации:

-    «Список курсовых», содержащий информацию о сделанных курсовых работах студентами (предметная область, тема, оценка, год сдачи, предмет, студент);.

-       «Руководство» содержащий информацию о преподавателях руководящих курсовыми работами по предметам.

-       «Список студентов», содержащий информацию о студентах обучающихся в учебном заведении (ФИО студента, группа).

-       «Список предметов», содержащий информацию о предметах преподаваемых в учебном заведении;

1.2    Постановка задачи


1.2.1 Организационно-экономическая сущность задачи

Основной целью автоматизации данной предметной области является необходимость более удобной и быстрой обработки данных по сделанным курсовым работам. Для этого необходимо создать базу данных для хранения информации о студентах, предметах и курсовых работах на электронном носителе.

Автоматизация задачи позволит повысить производительность работы руководителей курсовых работ, уменьшить количество ручной работы при оформлении отчетов, повысить точность и достоверность данных, уменьшить количество ошибок при подготовке документов, что будет способствовать повышению надежности и достоверности предоставляемой информации. Внедрение программы позволит сократить денежные, трудовые и временные затраты в организации процесса учета курсовых и поиска необходимой информации.

Хранение информации о курсовых в базе данных и поиск по различным критериям существенно упростится. Удобный интерфейс позволит руководителю не только оперативно ввести информацию, но и узнать всю необходимую для него информацию.

1.2.2 Описание выходной информации

В результате решения задачи необходимо получить следующие выходные документы:

-         «Ведомость сдачи курсовых работ группы»;

-        «Список курсовых работ по предмету и году»;

         «Список курсовых работ по руководителям».

Перечень и описание выходных документов представлены в таблице 1.1

Таблица 1.1 - Перечень и описание выходной информации

Наименование выходной информации

Идентификатор выходной информации

Форма представления

Сроки выдачи

Период выдачи

Получатель информации

1

2

3

4

5

6

Ведомость сдачи курсовых работ группы

В-01

Документ

По требованию

По требованию

Преподаватель, директор

Список курсовых работ по предмету и году

В-02

Документ

По требованию

По требованию

Преподаватель, директор

Список курсовых работ по руководителям

В-03

Документ

По требованию

По требованию

Преподаватель, директор


Формы документов выходной информации представлены на рисунках 1.1 - 1.3.

Рисунок 1.3 - Форма выходного документа «Список курсовых работ по руководителям

Таблица 1.2 - Перечень и описание реквизитов выходной информации представлены в таблице 1.2.

Таблица 1.2 - Перечень и описание реквизитов выходной информации

Наименование реквизита

Идентификатор реквизита

Идентификатор выходного документа

Характеристика реквизита

1

2

3

4

Фамилия, имя, отчество студента

ФИО_студ

ВХ-01, ВХ-02, ВХ-03

А(120)

Оценка

Оценка

ВХ-01, ВХ-02, ВХ-03

9(1)

Группа

Группа

ВХ-01, ВХ-02, ВХ-03

А(4)

Предмет

Предмет

ВХ-01, ВХ-02, ВХ-03

А(30)

Тема

Тема

ВХ-01, ВХ-02

А(20)

Год сдачи

Год_сдач

ВХ-02, ВХ-03

А(4)

Специальность

Специальность

ВХ-01

А(30)

Предметная область

Предм_обл

ВХ-02

А(40)

ФИО руководителя

ФИО_препод

ВХ-03

А(30)


1.2.3 Описание входной информации

Вся входная информация для решения задачи делится на условно-постоянную, оперативно-учётную информацию и запросные формы.

Перечень и описание документов условно-постоянной информации представлены в таблице 1.3. Формы документов представлены на рисунках 1.4-1.6.

Таблица 1.3 - Перечень и описание условно-постоянной информации

Наименование УПИ

Идентификатор

Форма представления

1

2

3

Список специальностей

В-01

Документ

Список преподавателей

В-02

Документ

Список групп

В-03

Документ


Рисунок 1.5 - Форма входного документа «Преподаватели»


Перечень и описание документов оперативно-учетной информации представлены в таблице 1.4. Формы документов представлены на рисунках 1.7 - 1.8.

Таблица 1.4 - Перечень и описание оперативно-учетной информации

Наименование ОУИ

Идентификатор

Отправитель

Форма представления

Частота поступления

1

2

3

4

5

Список курсовых

В-03

Преподаватель

Документ

При запросе

Список студентов

В-04

Преподаватель

Документ

При запросе

Список предметов

В-05

Преподаватель

Документ

При запросе

Руководство

В-06

Преподаватель

Документ

При запросе



Рисунок 1.8 - Форма входного документа «Предметы»

Перечень и описание запросных форм представлены в таблице 1.5. Запросные формы представлены на рисунках 1.9-1.11

Таблица 1.5 - Перечень и описание запросных форм

Наименование запросной формы

Идентификатор запросной формы

Форма представления

Частота поступления

1

2

3

4

Ведомость сдачи курсовых работ группы

ЗФ-01

Документ

По требованию

Отчет курсовых работ по предмету и году

ЗФ-02

Документ

По требованию

Отчет курсовых работ по преподавателю

ЗФ-03

Документ

По требованию


Рисунок 1.10 - Запросная форма «Отчет курсовых работ по предмету и году»

Рисунок 1.11 - Запросная форма «Отчет курсовых работ по преподавателю»

Таблица 1.6 - Перечень и описание реквизитов входной информации

Наименование реквизита

Идентификатор реквизита

Идентификатор входного документа

Характеристика документа

1

2

3

4

Код специальности

Код_спец

В-01, В-03

9(5)

Наименование специальности

Н_спец

В-01, В-03

А(30)

Табельный номер преподавателя

Табн_препод

В-02, В-05, ЗФ-03

9(3)

ФИО преподавателя

ФИО_препод

В-02, В-05, ЗФ-03

А(30)

Код группы

Код_гр

В-03

9(2)

Номер группы

Номер_группы

В-03, В-04, ЗФ-01

А(4)

Год поступления

Год_поступ

В-03

9(4)

Год выпуска

Год_выпуск

В-03

9(4)

Табельный номер студента

Табн_студ

В-04

9(5)

Фамилия, Имя, Отчество студента

ФИО_студ

В-04

А(120)

Предмет

Предмет

В-04, В-05, ЗФ-01, ЗФ-02

А(30)

Предметная область

Предмет_обл

В-04

А(40)

Тема

Тема

В-04

А(20)

Оценка

Оценка

В-04

9(1)

Год сдачи

Год_сдач

В-04, ЗФ-02

9(4)

Код предмета

Код_предмета

В-05

9(3)

Год ведения работы

Год_вед_работы

В-05

9(4)


1.2.4 Математическое описание задачи

В задаче используется подсчет количества студентов.

Количество студентов=count(студент);

В результате решения задачи должны быть получены документы:

         «Ведомость группы» по предмету;

         «Отчет курсовых работ» по предмету и году;

         «Отчет курсовых работ по преподавателю».

1.3    Разработка информационного обеспечения задачи


1.3.1 Информационный анализ предметной области и выделения информационных объектов задачи

Произведем анализ исходной информации предметной области с целью определения состава и структуры информации для последующей формализации и построения информационно-логической модели данных. Приведенные выше формы документов и дополнительные сведения из описания предметной области позволяют определить роль реквизитов во взаимосвязанной информации, содержащейся в документе. На основе анализа установим функциональные зависимости реквизитов в соответствии с рекомендациями и требованиями нормализации данных.

Проанализируем установленные функциональные взаимосвязи реквизитов и установим для каждого из зависимых реквизитов от каких реквизитов он зависит. Сгруппируем реквизиты, имеющие одинаковые ключи в один информационный объект. Выделенные, таким образом информационные объекты представлены в таблице 1.7.

Таблица 1.7 - Информационные объекты задачи

Информационный объект

Реквизиты

Идентификатор

Описание

Наименование

Идентификатор

Признак ключа

1

2

3

4

5

Предмет

Список предметов

Код предмета

Код_предм

Простой, уникальный



Наименование предмета

Имя_предм


Преподаватель

Список преподавателей

Табельный номер

Табн_препод

Простой, уникальный



ФИО преподавателя

ФИО_препод


Специальность

Список специальностей

Код специальности

Код_спец

Простой, уникальный



Наименование

Имя_спец


Группы

Список групп

Код группы

Код_гр

Простой, уникальный



Номер группы

Ном_гр




Год поступления

Год_поступ




Год выпуска

Год_выпуск




Код специальности

Код_спец


Студенты

Список студентов

Код студента

Код_студ

Простой, уникальный



Фамилия

Фам_студ




Имя

Имя_студ




Отчество

Отч_студ




Код группы

Код_гр


Руководство

Список руководителей

Код предмета + код преподавателя

Код_предм + Код_препод

Составной



Год сдачи

Год_руковод

Список сделанных курсовых работ

Код предмета +  Код студента

Код_предм + код_студ

Составной



Предметная область

Предм_обл




Тема

Тема




Оценка

Оценка




Год сдачи

Год_сдач



1.3.2 Определение связей информационных объектов и построение информационно-логической модели

Связи между выявленными информационными объектами определяются реальными отношениями между парами объектов.

При их определении учитывались сведения из описания предметной области и семантика информационных объектов.

В таблице 1.8 представлено описание связей между информационными объектами задачи.

Таблица 1.8 - Связи информационных объектов

Ключи связи

Главный объект

Подчиненный объект

Тип отношений

1

2

3

4

Код предмета

Наименование предмета

Руководство

1:М

Код предмета

Наименование предмета

Курсовые работы

1:М

Код преподавателя

ФИО преподавателя

Руководство

1:М

Код специальности

Наименование специальности

Группы

1:М

Код группы

Номер группы

Студенты

1:М

Код студента

ФИО студента

Курсовые работы

1:М


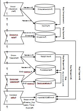
графическое изображение информационно-логической модели в канонической форме, наглядно показывающей иерархические отношения подчиненности информационных объектов, приведено на рисунке 1.11.

Рисунок 1.12 - Информационно-логическая модель данных

1.3.3 Определение логической структуры реляционной базы данных

Логическая структура реляционной базы данных определяется совокупностью логически взаимосвязанных реляционных таблиц. Каждая реляционная таблица имеет структуру, определяемую реквизитным составом информационного объекта. Логические связи таблиц соответствуют структурным связям между объектами. Реляционная модель данных позволяет исключать дублирование записей в ключевых атрибутах, упорядочить данные, ускорить работу по фильтрации данных. Логическая структура реляционной базы данных, построенная на основе полученной информационно-логической модели, приведена на рисунке 1.13

Рисунок 1.13 - Логическая структура реляционной базы данных

1.3.4 Исходные данные контрольного примера

Исходные данные контрольного примера необходимые для проверки алгоритма решения задачи и представлены в таблицах 1.9-1.15 и на рисунках 1.14-1.16.

Таблица 1.9 - «Список предметов»

Код предмета

Название предмета

1

2

1

СП

2

ТРПО

3

БЖ

4

ОЭ

5

ТВиМС

6

ЭМЛ

7

ИНО

8

ФК

9

РиУБД

10

ЭВМ

11

История

12

ОП

13

ПП

14

ОС

15

АКС


Таблица 1.10 - «Список преподавателей»

Код преподавателя

ФИО преподавателя

1

2

101

Савощенко С.А.

102

Савельева Н.П.

103

Ананьева Е.В.

104

Быкова Н.Н.

105

Винтаева Ю.А.

106

Гончарова Л.А.

107

Давыдов В.А.

108

Кривопущенко Л.В.

109

Масюк Л.Н.

110

Москалева О.Ю.

111

Пронин Н.А.

112

Светличная Е.А.

113

Тормозова Ю.А.

114

Хасаншина Х.А.

115

Земскова А.П.


Таблица 1.11 - «Список специальностей»

Код специальности

Название специальности

1

2

270831

Строительство и эксплуатация автомобильных дорог и аэродромов

270813

Водоснабжение и водоотведение

270802

Строительство и эксплуатация зданий и сооружений

270101

Архитектура

260807

Технология продукции общественного питания

230115

Программирование в компьютерных системах

190631

Техническое обслуживание и ремонт автомобильного транспорта

151901

Технология машиностроения

150415

Сварочное производство


Таблица 1.12 - «Список груп

Код группы

Номер группы

Год поступления

Год выпуска

Код специальности

1

2

3

4

5

1

В-21

2012

2016

230115

2

В-31

2011

2015

230115

3

В-41

2010

2014

230115

4

С-21

2012

2016

150415

5

С-22

2012

2016

150415

6

С-31

2011

2015

150415

7

Ад-31

2011

2015

270101

8

Ст-41

2010

2014

270802

9

Вд-11

2013

2017

270813

10

Вд-12

2013

2017

270813

11

Вд-21

2012

2016

270813

12

Вд-31

2011

2015

270813


Таблица 1.13 - «Руководство»

Код предмета

Код преподавателя

Год сдачи

1

2

3

1

101

2014

1

102

2014

1

101

2013

2

103

2012

3

104

2013

5

105

2014

6

106

2014

6

105

2014

7

108

2012

7

108

2012

7

109

2013


Таблица 1.14 - «Список студентов»

Код студента

Фамилия

Имя

Отчество

Код группы

1

2

3

4

5

10260

Марченков

Егор

Андреевич

2

10261

Мелкумян

Марина

Араратовна

2

10262

Ехунов

Антон

Павлович

2

10263

Андреев

Виталий

Егорович

2

10264

Травин

Вадим

Анатольевич

2

10265

Путин

Владимир

Владимирович

2

10266

Африка

Денис

Егорович

2

10267

Шамбаров

Александр

Ильич

2

10268

Ложкйин

Илья

Андреевич

2

10269

Жириновски

Евгений

Витальевич

1

10270

Бутусов

Вячеслав

Ильич

1

10271

Ленин

Евгений

Александров

1

10272

Бутусов

Владимир

Евгеньевич

3

10273

Артемов

Александр

Егорович

4

10274

Евдокимов

Владислав

Сергееич

5

10275

Евдоков

Андрей

Геннадьевич

5

Сталин

Иосиф

Муратович

6

10277

Воронина

Екатерина

Андреевна

7

10278

Антропова

Владислава

Анатольевна

7

10279

Морозов

Александр

Андреевич

7

10280

Герасим

Анатолий

Рубенович

8

10281

Путин

Владимир

Владимирович

8

10282

Медведев

Дмитрий

Анатольевич

9

10283

Жуков

Дмитрий

Павлович

10

10284

Мушкат

Мария

Андреевна

10

10285

Луцко

Таисия

Игоревна

10


Таблица 1.15 - «Список курсовых»

Код предмета

Код студента

Предметная область

Тема

Оценка

Год сдачи

1

2

3

4

5

6

1

10162

Разработка на Delphi

Калькулятор матриц

4

2014

2

10162

Теория вероятностей

Подстановки

3

2014

1

10260

Разработка на Delphi

Калькулятор матриц

3

2014

12

10260

Алгоритмизация

Алгоритмы Pascal

4

2013

11

10261

История России

Куликовская битва

5

2013

15

10263

Ethernet

Обжим кабеля

3

2013

8

10264

Спортивные мероприятия

Олимпиада

5

2014


Рисунок 1.16 - Выходной документ «Список студентов защитивших курсовую у руководителя»

1.4    Разработка алгоритмов и технологии решения задачи


1.4.1 Технология ввода и накопления входной информации, обеспечивающей решение задачи

Для решения задачи «Учебное заведение. Автоматизация учета сделанных курсовых работ» должен производиться ввод информации из входных документов и ее накопление в таблицах базы данных. На основе хранимой информации по запросу пользователя должны формироваться требуемые выходные документы. Технология ввода-вывода информации представлена на рисунке 1.17, а источники загрузки входной информации в базу данных на - рисунке 1.18


Рисунок 1.17 - Технологическая схема ввода, накопления информации и решения задачи

Рисунок 1.19- Источники загрузки информации в таблицы базы данных

1.4.2 Определение макета форм ввода-вывода для загрузки в базу данных входной информации

Для ввода информации в программе должны быть созданы экранные формы, через которые обеспечивается однократный ввод, просмотр, редактирование и удаление данных во взаимосвязанных таблицах. Вид экранных форм должен быть приближен к формам входных документов, чтобы обеспечивать пользователю максимальное удобство ввода. На рисунке 1.19-1.22 приведены макеты экранных форм для ввода-вывода данных.


1.4.3 Обобщенный алгоритм решения задачи и его декомпозиция на модули

Обобщенный алгоритм решения задачи представлен на рисунке 1.24.

Рисунок 1.24 - Обобщенный алгоритм решения задачи

1.4.4 Детальные алгоритмы реализации отдельных модулей задачи

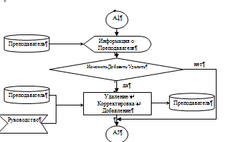
Детальный алгоритм решения задачи представлены на рисунке 1.25-1.36

Рисунок 1.25 - Детальный алгоритм «Справочники»

Рисунок 1.26 - Детальный алгоритм работы с выходной информацией

Рисунок 1.38 - Детальный алгоритм работы с входной информацией

Рисунок 1.27 - Детальный алгоритм работы со справочником «Преподаватели»

Рисунок 1.28 - Детальный алгоритм работы со справочником «Специальности»

Рисунок 1.29 - Детальный алгоритм работы со справочником «Группы»

Рисунок 1.31 - Детальный алгоритм работы с входными данными «Предметы»

Рисунок 1.33 - Детальный алгоритм работы с выходными данными «Ведомость курсовых по группе и предмету»

Рисунок 1.34 - Детальный алгоритм работы с выходными данными «Список курсовых работ по предмету и году сдачи»

Рисунок 1.35 - Детальный алгоритм работы с выходными данными «Список студентов защитивших курсовой у преподавателя»

1.5    Реакция программы на ошибочные ситуации


Программа должна быть устойчива к ошибочным действиям пользователя. Функции, приводящие к возникновению ошибочных ситуаций, должны тщательно контролироваться:

-       при вводе отрицательных данных в поля ввода, для которых предусмотрен числовой формат, должно выводиться соответствующее сообщение об ошибке, вид которого представлен на рисунке 1.37, и предоставлена попытка повторного ввода;

-       при попытке ввода символьной информации в поля, для которых предусмотрен числовой формат, должна осуществляться блокировка ввода информации и выводиться сообщение, вид которого представлен на рисунке 1.38, и предоставлена попытка повторного ввода;

-       при внесении данных в поля ввода, для которых предусмотрен числовой формат, значений которые превышают ограничения для данных, установленных в разделе описания предметной области и функций задачи, должно выводиться соответствующее сообщение об ошибке, вид которого представлен на рисунке 1.39, и предоставлена попытка повторного ввода;

-       при вводе пустых строк в обязательные поля с символьным типом должно выводиться соответствующее сообщение, вид которого представлен на рисунке 1.40, и предоставлена попытка повторного ввода.

Рисунок 1.37 - Форма сообщения об ошибке ввода отрицательного числа





Рисунок 1.40 - Форма сообщения об ошибке ввода пустого значения в поле

2.Специальный раздел

 

.1 Аппаратная и программная части задачи


Для нормальной работы программы компьютер должен иметь характеристики не ниже следующих:

-       процессор AMD Athlon II X4 630 2.8 ГГц;

-  ОЗУ - 4Гб DDR3;

-       видео адаптер 256 мб;

Кроме этого, для полноценной работы программы необходимы дополнительные устройства:

-       монитор 17’’ с расширением 1024х768х75 Гц;

-       мышь;

-       клавиатура;

-       принтер.

-       CD-RОМ.

На компьютере должно быть установлено следующее программное обеспечение:

-      Операционная система Windows 98\ XP\ Vista\7;

-       Microsoft Office Access 2007\2010

2.2 Организация пользовательского интерфейса


Для удобства пользователей в программе организован графический многооконный интерфейс, стандартный для приложений Microsoft Office. Работа программы начинается с главного меню. Все формы ввода-вывода и выходные документы разработаны в едином стиле. Главное меню представлено на рисунке 2.1.

Формы ввода максимально приближены к формам входных документов, а отчеты соответствуют выходным документам. На формах присутствуют средства, обеспечивающие удобный ввод данных - поля ввода, раскрывающиеся списки (рисунок 2.2), кнопки управления и навигации (рисунок 2.3), переключатели и таблицы.

Для максимально удобной работы пользователя все кнопки имеют всплывающие подсказки, позволяющие пользователю быстро ориентироваться в программе и выполнить нужное действие.

В программе предусмотрен контроль вводимых значений и отсутствия результатов поиска. В случае возникновения ошибок появляется сообщение, сбоя в работе программы не происходит.

Рисунок 2.1 - Окно главного меню программы

Цветовая палитра интерфейса спокойная, не яркая, не раздражает глаза пользователя при работе, шрифт - Times New Roman, белый, черный.

Рисунок 2.2 - Поля ввода данных и раскрывающиеся списки

Рисунок 2.3 - Кнопки управления и навигации

На формах для перемещения по записям применяются кнопки:

 - предыдущая запись

 - следующая запись

 - первая запись

 - последняя запись

На формах имеются следующие кнопки управления:

 - добавить запись

 - сохранить запись

 - удалить запись

 - закрыть форму

 - открыть отчет

 - печать отчета

 - открыть форму

2.3 Функциональная схема работы программы

Для удобного доступа пользователя к основным функциям программы организовано меню. Схема подключения основных элементов представлена на рисунке 2.4

Рисунок 2.4 - Функциональная схема работы программы

2.4 Выбор входных данных для всестороннего тестирования программы в нормальных и экстремальных ситуациях


Для встроенного тестирования программы выбраны данные (пункт 1.3.4, пункт 1.5), которые полностью отражают проверку на работоспособность программы в нормальных и экстремальных условиях.

Программа осуществляет полный контроль над вводом новой информации и обеспечивает целостность базы данных. Чтобы исключить ошибки при вводе чисел и дат используется проверка на отрицательность, для предотвращения ввода не наступившей даты. Ключевые поля обязательны для заполнения и являются уникальными.

2.5 Инструкция пользователя по решению задачи


Программа «Учебное заведение. Автоматизированный учет курсовых работ» состоит из одного файла, занимающего 2,08 Мб.

Установка программы:

-       Создать папку на диске с именем «Учебное заведение»;

-       Скопировать в созданную папку файл «учебное_заведение.accdb» с установочного диска.

Для запуска программы необходимо открыть файл учебное_заведение.accdb. На экране появится окно главного меню (рисунок 2.1).

Перед началом работы необходимо ввести данные в справочники: Преподаватели, Специальности, Группы.

Работа со справочниками.

Ввод данных:

.1 В главном меню войти в меню Справочники.

.2 Выбрать нужный справочник, нажав слева от названия справочника

кнопку.

.3 Откроется окно с формой ввода данных.

.4 Нажать кнопку Добавить запись.

.5 Внести все данные и нажать кнопку Сохранить запись.

.6 Для выхода нажать кнопку Закрыть форму.

Редактирование данных:

.1 Войти в меню Справочники.

.2 Выбрать нужный справочник, нажав слева от названия справочника

кнопку.

.3 Откроется окно с формой данных.

.4 С помощью кнопок движения по записям найти нужную запись.

.5 Изменить данные и нажать кнопку Сохранить запись.

.6 Для выхода нажать кнопку Закрыть форму.

Удаление данных:

.1 Войти в меню Справочники.

.2 Выбрать нужный справочник, нажав слева от названия справочника

кнопку.

1.3       Откроется окно с формой данных.

3.4 С помощью кнопок движения по записям найти нужную запись.

3.5 Нажать кнопку Удалить запись.

.6 Откроется окно с предупреждением об удалении. Нажать кнопку Да.

.7 Для выхода нажать кнопку Закрыть форму.

Добавление данных:

.1 В главном меню выбрать пункт Входная информация.

.2 В открывшемся окне выбрать пункт нужный вам.

.3 С помощью кнопок в нижней части окна найти нужного параметр.

.4 С помощью кнопки Добавить запись окна Входная информация открыть пустую запись и внести данные.

.5 Нажать кнопку в окне Входная информация Сохранить запись.

.6 Для выхода нажать кнопку Закрыть форму в нижней части окна.

Для редактирования и удаления данных о сделанных курсовых использовать кнопки окна Входная информация. Алгоритм удаления и редактирования в окне Входная информация аналогичен алгоритму удаление и редактирование записей справочников.

Ввести требуемые критерии и нажать кнопку печати отчета и распечатать на принтере.

Получение выходной информации:

Выбрать в главном меню пункт Выходная информация.

Выбрать нужный документ и в открывшихся окнах ввода ввести критерии поиска данных.

В окне откроется документ, который можно экспортировать в текстовый файл, , файл документа в PDF-формате.

Полученные документы распечатать на принтере.

Выход из приложения:

Выбрать в главном меню пункт Выход из приложения.

2.6 Результаты тестирования программы, анализ полученных результатов, реакция программы на нештатные ситуации


Тестирование программы показало, что программа работает стабильно. На основании пункта 1.3.4 программа «Автоматизированный учет курсовых работ» была полностью протестирована по данным контрольного примера.

Данные контрольного примера совпадают с результатами тестирования.

Если при перемещении по программе указатель попадает на первую или последнюю запись, то при попытке переместиться дальше выдается сообщение, представленное на рисунке 2.5.

Рисунок 2.5 - Сообщение при невозможности перехода по записям

Для обеспечения безопасности данных при попытке удаления выдается сообщение с подтверждением удаления, представленное на рисунке 2.6.

Рисунок 2.6 - Сообщение перед удалением

Ключевые поля на формах являются обязательными для заполнения и при попытке пропустить заполнение ключевого или обязательного поля выдается сообщение, представленное на рисунке 2.7.

Рисунок 2.7 - Сообщение на пустое значение в ключевых и обязательных полях

В результаты тестирования на контрольном примере получены выходные документы, представленные в приложении А.

2.7    Структура данных


Схема данных представлена на рисунке 2.9

Рисунок 2.9 - Схема данных

Структура таблиц представлена на рисунках 1.42 - 1.63

Рисунок 2.10 - Структура таблицы «Специальности»

 

Рисунок 2.11 - Структура таблицы «Группа»

Рисунок 2.12 - Структура таблицы «Студент»

Рисунок 2.13 - Структура таблицы «Преподаватель»

Рисунок 2.14 - Структура таблицы «Руководство»

Рисунок 2.15 - Структура таблицы «Курсовые работы»

Рисунок 2.16 - Структура таблицы «Предметы»

Схемы данных из Erwin представлены на рисунках 2.16 - 2.18

Рисунок 2.16 - Информационно - логическая модель базы данных

Рисунок 2.17 - Логическая структура реляционной базы данных

Заключение

автоматизация программа алгоритм

В ходе выполнения курсового проекта было проведено обследование предметной области по учету курсовых работ, определены входные и выходные документы задачи. На основании этой информации была спроектирована реляционная база данных.

Для автоматизации учета курсовых была создана программа средствами СУБД Access, содержащая меню, формы ввода, запросы, отчеты.

Программа разработана в строгом соответствии с заданием и выполняет поставленную задачу.

Тестирование программы показало, что она работает правильно, корректно отображает информацию, производит все необходимые вычисления, а так же адекватно реагирует на ситуации ошибочного ввода данных.

Удобный интерфейс позволяет преподавателю учебного заведения быстро вводить данные сделанных курсовых работах и получать выходные документы.

Перечень принятых сокращений

ФИО - фамилия, имя, отчество

Список использованных источников

1 Иванова Г.С. Технология программирования: Учебник для вузов. -М.: Изд-во МГТУ им. Н.Э. Баумана,

.-320с.:ил.

Информатика: Учебник. - 3-е изд. перераб. / Под ред. Н.В. Макаровой. - М.: Финансы и статистика,

.

Орлов В.В. Технологии разработки программных продуктов. - СПб.:Питер, 2003.- 437с.

Вендров А.М. Практикум по проектированию программного обеспечения экономических

информационных систем. - М.: Финансы и статистика, 2002.

Хомоненко А.Д., Цыганков В.М., Мальцев М.Г. Базы данных: Учебник для высших учебных

заведений. - СПб.: КОРОНА принт,2000. -416с.

Грейвс, Марк Проектирование баз данных на основе ХМL. -М.: Издательский дом «Вильямс», 2002.-640с.

Приложения

Выходные документы

Рисунок А.1 - Выходной документ «Ведомость группы»

Рисунок А.2 - Выходной документ «Информация о рейсе»

Похожие работы на - Приложение для автоматизации учета сделанных курсовых работ

 

Не нашли материал для своей работы?
Поможем написать уникальную работу
Без плагиата!
Без нейросетей!