Организация списка с помощью двоичного дерева

  • Вид работы:
    Практическое задание
  • Предмет:
    Информационное обеспечение, программирование
  • Язык:
    Русский
    ,
    Формат файла:
    MS Word
    288,38 Кб
  • Опубликовано:
    2014-07-23
Вы можете узнать стоимость помощи в написании студенческой работы.
Помощь в написании работы, которую точно примут!

Организация списка с помощью двоичного дерева

Федеральное Агентство по образованию РФ

Рязанский радиотехнический университет

Кафедра «АИТП»










Практическая работа

по дисциплине «Программирование и основы алгоритмизации»

Выполнили: Рогачиков А. Е., Попов Б.С.

Проверила: Кузьмина Е.М

1. Описание процедуры выбора структуры хранения данных

Для программной реализации задания №12 мы выбрали линейную структуру данных фиксированного размера - одномерный неоднородный массив.(вектор)

Каждый элемент массива - это запись, состоящая из полей . При обращении к элементу вектора в программе задается значение его индекса i.

=record //Эталон для массива записей

Number: integer; //номер зачетки

Surename:string[10]; //фамилия

NameGroup: string[10]; //номер группы

Максимальное число записей в списке 100 - это означает , в памяти ЭВМ может храниться информация о 100 студентах.

. Описание структуры двоичного дерева

Бинарное дерево можно представить в виде динамической структуры данных, состоящей из узлов, каждый из которых содержит кроме данных не более двух ссылок на правое и левое бинарное дерево.

На каждый узел имеется одна ссылка. Начальный узел называется корнем.

По аналогии с элементами списков, узлы дерева удобно представить в виде записей, хранящих информацию и два указателя:

T = Integer; { это будет номером зачетки }= ^TNode; //указатель на запись

TNode = record //сама запись

value: T; //значение записи

Left, Right: TTree; //левые и правые ветки(для дерева)

Здесь поля Left, Right (левые и правые ветки) будут содержать указатели для последующих полей.

Изобразим схематично пример дерева, организованного в виде динамической структуры данных:


Данное дерево организовано таким образом, что для каждого узла все ключи (значения узлов) его левого поддерева меньше ключа этого узла, а все ключи его правого поддерева больше. Такой способ построения дерева называется деревом поиска или двоичным упорядоченным деревом.

С помощью дерева поиска можно организовать эффективный способ поиска, который значительно эффективнее поиска по списку.

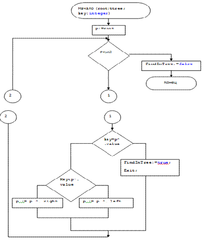
Поиск в упорядоченном дереве выполняется по следующему рекурсивному алгоритму:

·              Если дерево не пусто, то нужно сравнить искомый ключ с ключом в корне дерева:

если ключи совпадают, поиск завершен;

если ключ в корне больше искомого, выполнить поиск в левом поддереве;

если ключ в корне меньше искомого, выполнить поиск в правом поддереве.

·              Если дерево пусто, то искомый элемент не найден.

Словесное описание работы программы.

Нами был реализован список студентов, записи которого состоят из следующих полей: номер зачетки, фамилия, и номер группы. Эти данные считываются в оперативную память из внешнего файла (base.txt) при каждом запуске в начале работы программы. Эти действия выполняются в процедуре инициализации, которая так же подсчитывает количество записей о студентах.

Далее, проходя по всем записям, программа строит двоичное дерево по ключевому полю - номеру зачетки.

Программа включает в себя функции поиска записи в базе по фамилии, либо по номеру зачетки, добавление новых записей в базу данных, и поиск элементов в дереве.

Поиск по списку организован путем сравнения заданного значения (Фамилии или номера зачетки) с соответствующими полями записи при прохождении записи от первого до последнего элементов.

программный бинарный дерево массив

3. Содержание базы данных (внешний файл)

иванов 334

попов 3372

рогачиков 337

орлов 112

. Блок-схемы алгоритмов и тексты программ

Program Kursach;crt;

SimplyRecord=record //Эталон для массива записей

Number: integer; //номер зачетки

Surename:string[10]; //фамилия

NameGroup: string[10]; //номер группы

end;

T = Integer; { это будет номером зачетки }

TTree = ^TNode; //указатель на запись= record //сама запись: T; //значение записи, Right: TTree; //левые и правые ветки(для дерева)

end;

input:text; //входной файл

base:array[1..100] of SimplyRecord; {Массив из 100 записей}

r, i, NumberOfRecords, numberBook: integer;

MyTree:TTree; //непосредственно деревоInsert(var Root: TTree; X: T);

{ Дополнительная процедура, создающая и инициализирующая новый узел }

procedure CreateNode(var p: TTree; n: T);

begin

New(p); //выделяем память для корня дерева

p^.value := n; //присваи ваем значение в корень

p^.Left := nil; //иннициализация левой и правой ветки

p^.Right := nil

end;

begin

if Root = nil Then

CreateNode(Root, X) //если дерево еще не создано,то создаем его

with Root^ do begin //проходим по всей записи

if value < X then

Insert(Right, X) //если значение меньше, то вставляем ветку слева

else if value > X Then

Insert(Left, X); //если больше, то справа

end;

end;FindInTree(root:ttree; key:integer) :Boolean; //поиск в дереве

var p,: TTree;

begin

p:=root;

while p<>nil do begin //если ветка не пуста

if key=p^.value then begin //если узел с таким ключом есть

FindInTree:=true; //то присваиваем правда

exit; //выходим

end;

if key < p^.value then //если меньше то

p := p ^. left {спуститься влево}

else

p := p ^. right ; {иначе спуститься вправо}

end;

FindInTree:=false; //иначе ложь;initializate:integer; //иннициализация

s:string; //считываемая строка

i,x,bufer1:integer;

assign(input,'base.txt'); //база данных номер фамилия группа

reset(input); //открываем для чтения

i:=0;

while not EOF(input) do //пока не конец файла делаем

begin

i:=i+1; //счетчик записей +1

readln(input,s); //читаем строку

x:=pos(' ',s); //поиск пробела

val(copy(s,1,x-1),base[i].number,bufer1); //забиваем в iй элемент базы номер зачетки

delete(s,1,x); //удяляем в строке все до пробела

x:=pos(' ',s); //поиск пробела

base[i].Surename:=copy(s,1,x-1); //забиваем iю фамилию

delete(s,1,x);

x:=pos(' ',s);

base[i].NameGroup:=s; //номер группы

end;

close(input); //закрываем входной файл

initializate:=i; //записываем в функцию количество элементов во входном файле

end;FindInBase; //функция найти в базе

Counter,operation,number:integer;

s:string;

i: integer;

Writeln('Введите данные для поиска'); //меню

Writeln('1 - номер зачетки');

Writeln('2 - фамилию студента');

readln(operation); //читаем опреацию

if (operation = 1) then //если опреация 1

begin

Writeln('Введите номер зачетки'); //номер зачетки

readln(number); //читаем этот номер

for i := 1 to NumberOfRecords do if Base[i].Number=number then //от 1 до количества элементов, если

//искомый совпадает с найденным

begin

Writeln(Base[i].number,' ',base[i].Surename+' '+base[i].NameGroup);

//выводим на экран элемент полностью

counter:=counter+1; //счетчик +1

end;

if counter=0 then writeln('Запись не найдена'); //Если счетчик 0, то выводим сообщение с результатом-его отсутствием

readln;counter:=0; //обнуляем счетчик

end;

if (operation = 2) then //если операция 2

begin

Writeln('Введите фамилию студента'); //поиск по фамилии

readln(s);

for i:=1 to NumberOfRecords do if Base[i].surename=s then //если искомая и выбранная равны, то выводим

begin

Writeln(Base[i].number,' ',base[i].Surename+' '+base[i].NameGroup);

end;

if counter=0 then writeln('Запись не найдена'); //если ничего не найдено

readln;counter:=0; //обнуляем все

end;;FindINTREE; // процедура вывода на экран результата функции поиска

var

numberbook:integer;

begin

writeln('Введите номер зачетки');

readln(numberbook);

if FindInTree(MyTree,numberBook) //поиск в дереве

then writeln ('Данный элемент в дереве найден')

else writeln ('Данный элемент в дереве не найден');

readln;;AddInBase; //процедура добавления в базу

m:integer;

s:string[50];

assign(input,'base.txt'); //присоединяем текстовый файл

append(input); //открываем для добавления записей в конец

writeln(input); //переход на новую строку в файле

Writeln('Пожалуйста, введите номер зачетки');

readln(m); //читаем номер зачетки

write(input,m);

Writeln('Пожалуйста, введите фамилию студента');

readln(s); //читаем фамилию

write(input,' '+s+' ');

Writeln('Пожалуйста, введите номер группы');

readln(s); //читаем номер группы

write(input,s);

Writeln('Добавление прошло успешно.');

Writeln('Запись добавится в базу после выхода из программы.');

readln;

close(input);:=initializate();

For i:=1 to NumberOfRecords do Insert(MyTree,Base[i].Number);;

procedure obhod(p:ttree);

Begin

if p<>nil then

begin

obhod(p^.left);

writeln(p^.value);

obhod(p^.right);

end;

end;

procedure Print;

var

i: integer;

begin

if (NumberOfRecords=0) then

writeln ('В базе нет ни одной записи')

else begin

writeln ('Всего записей в базе :',NumberOfRecords:3);

for i := 1 to NumberOfRecords do begin

writeln(base[i].number, ' ', base[i].Surename, ' ',

base[i].namegroup);

end;

end;;//ТЕЛО ПРОГРАММЫ:=initializate(); //выполняем инициализацию(функция)

For i:=1 to NumberOfRecords do Insert(MyTree,Base[i].Number); //ПОСТРОЙКА ДЕРЕВА

r:=1;

while (r>=1) and (r<=5) do begin

clrscr;

Writeln('Введите:');

writeln('1 - для поиска элемента в базе'); //ОТРИСОВKА МЕНЮ

writeln('2 - для добавления нового элемента в базу');

writeln('3 - для поиска элемента в дереве');

writeln('4 - для печати содержимого базы данных');

writeln('5 - для печати содержимого дерева');

writeln('6(или другое число) - для выхода из программы');

readln(r); //чтение действия

case r of

: FindInBase; //запуск функции поиска в базе

2: addinbase; //запуск функции добавления в базу

3: FindINTREE; //поиск в дереве

5: obhod(mytree); // симметричный обход

end;

end;.

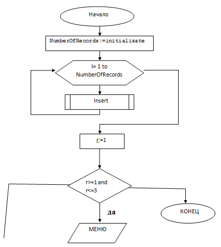
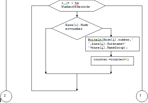
БЛОК-СХЕМЫ АЛГОРИТМОВ

)Основной программы

2) Процедура Insert


)Функция FindInTree - поиск в дереве.

4) Процедура FindINTREE- процедура вывода на экран результата функции поиска


5) Функция Initialisate - инициализация. Функция переносит записи из внешнего файла в оперативную память и подсчитывает количество записей.


6) Процедура FindInBase - процедура поиска элемента в базе данных



)Процедура AddInBase - добавление новых элементов.


8) Процедура Print - печать содержимого базы данных


) Процедура Obhod - симметричный обход дерева с печатью его элементов.

Симметричный обход . Сначала в симметричном порядке посещаются все узлы левого поддерева, затем корень n , после чего в симметричном порядке все узлы правого поддерева.


Работа программы на разных режимах

) Поиск существующего элемента в базе двумя способами

- по номеру зачетки


по фамилии


Поиск в базе несуществующего элемента

- по номеру зачетки


по фамилии


Добавление элемента в базу


Поиск в дереве существующего элемента


Поиск в дереве несуществующего элемента


Печать содержимого базы


Печать содержимого дерева


Выход

Похожие работы на - Организация списка с помощью двоичного дерева

 

Не нашли материал для своей работы?
Поможем написать уникальную работу
Без плагиата!
Без нейросетей!