Обеспечение подсистемы имитаторов средств обнаружения и противодействия беспилотным летательным аппаратам
Реферат
Пояснительная записка содержит 175 листов, 33 рисунка, 13
таблиц, 9 листов формата А1, 33 источника, 4 приложения.
ПОДСИСТЕМА ИМИТАТОРОВ, СРЕДСТВО ОБНАРУЖЕНИЯ, СРЕДСТВО
ПРОТИВОДЕЙСТВИЯ, БПЛА, КАРТОГРАФИЯ, DELPHI, OBJECTPASCAL, MICROSOFT SQLSERVER, UML, WINDOWS.
Цель работы - разработка программного обеспечения подсистемы
имитаторов средств обнаружения и противодействия беспилотным летательным
аппаратам, входящей в состав комплекса противодействия беспилотным летательным
аппаратам.
В процессе разработки подсистемы имитаторов проводились
сравнительный анализ предметной области, анализ существующих решений, анализ
требований на разработку, проектирование и реализация программного обеспечения.
В результате проведенной работы была разработана подсистема
имитаторов средств обнаружения и противодействия беспилотным летательным
аппаратам.
Предполагается дальнейшее развитие разработанного
программного обеспечения и его коммерческое использование.
Содержание
Реферат
Введение
1. Программное обеспечение подсистем имитаторов средств обнаружения
и противодействия беспилотным летательным аппаратам
1.1 Анализ предметной области и постановка задачи на разработку
1.1.1 Обоснование разработки
1.1.2 Анализ бизнес-процессов предметной области
1.1.3 Сравнительный анализ существующих аналогов
1.1.4 Постановка задачи на разработку
1.2 Анализ требований на разработку программного обеспечения
подсистемы имитаторов
1.2.1 Функциональные возможности
1.2.2 Требования к архитектуре
1.2.3 Требования к пользовательскому интерфейсу
1.2.3.1 Основные принципы проектирования пользовательского
интерфейса
1.2.3.2 Критерии качества пользовательского интерфейса
1.2.4 Требования к аппаратно-программному обеспечению
1.2.5 Выбор технологий и средств разработки
1.2.5.1 Выбор системы управления базами данных
1.2.5.2Выбор средств реализации приложения
1.3 Разработка базы данных
1.3.2 Описание базы данных
1.4 Разработка программного обеспечения
1.4.1 Разработка и анализ пользовательского интерфейса
1.4.2 Разработка программного обеспечения подсистемы имитаторов
1.5 Тестирование программного обеспечения
1.5.1 Выбор способов и методов тестирования программного
обеспечения
1.5.2 Функциональное тестирование
2. Технико-экономическое обоснование разработки программного
обеспечения подсистемы имитаторов средств обнаружения и противодействия
беспилотным летательным аппаратам
2.1 Организация создания программного обеспечения
2.2 Составление плана технико-экономических расчетов
2.3 Проведение технико-экономических расчетов
2.3.1 Расчёт затрат на разработку программы
2.3.2 Расчёт цены разработанной программы
2.3.3 Расчёт капитальных вложений
2.3.4 Расчёт эксплуатационных расходов
2.3.5 Расчёт денежного годового экономического эффекта
2.3.6 Определение показателей эффективности инвестиций
2.3.7 Экономическая целесообразность разработки проекта
2.4 Бизнес-план
2.4.1 Цели и задачи предпринимательской деятельности
2.4.2 Обобщённое резюме, основные параметры и показатели
бизнес-плана
2.4.3 Анализ и оценка конъюнктуры рынка сбыта, спроса возможных
объемов продаж
2.4.4 План программы действий и организационные меры
2.4.5 Ресурсное обеспечение
2.4.6 Эффективность проекта
3. Анализ опасных и вредных факторов, воздействующих на оператора
ЭВМ
3.1 Микроклимат рабочей зоны программиста
3.2 Освещение рабочего места
3.3 Воздействие шума на программиста. Защита от шума
3.4 Опасность повышенного уровня напряженности электромагнитного
поля
3.4.1 Инструментальный контроль электромагнитной обстановки
3.5 Электробезопасность. Статическое электричество
3.5.1 Обеспечение электробезопасности техническими способами и
средствами
3.5.2 Организационные и технические мероприятия по обеспечению
электробезопасности
3.6 Организация рабочего места программиста
Заключение
Список использованных источников
Приложения
Введение
Скорость развития технологий в современном мире продолжает
набирать обороты. То, что десятилетие назад казалось невозможным, сегодня может
уже никого не удивить. Прогресс неминуемо затрагивает все сферы
жизнедеятельности человека, но в некоторых из них он развивается быстрее всего.
Однажды было сказано, что война двигатель прогресса. Гонка вооружений развитых
стран мира не останавливается ни на секунду, используя гений человеческой мысли
в военном деле и продолжая порождать на свет всё более и более совершенное
оружия, технику и хитроумные механизмы.
Одним из таких механизмов стал беспилотный летательный
аппарат - летательный аппарат без экипажа на борту.
Беспилотные летательные аппараты могут быть самыми разными.
По типу управления различают:
- беспилотные неуправляемые;
- беспилотные автоматические;
- беспилотные дистанционно-пилотируемые
летательные аппараты (ДПЛА).
Кроме того беспилотные летательные аппараты принято делить по
таким взаимосвязанным параметрам, как масса, время, дальность и высота полёта.
Выделяют следующие классы аппаратов:
- "микро" (условное название) -
массой до 10 килограммов, временем полёта около 1 часа и высотой до 1
километра;
- "мини" - массой до 50
килограммов, временем полёта несколько часов и высотой до 3 - 5 километров;
- средние ("миди") - до 1 000
килограммов, временем 10-12 часов и высотой до 9-10 километров;
- тяжёлые - с высотами полёта до 20
километров и временем полёта 24 часа и более [1].
Учитывая такие возможности, использование беспилотных
летательных аппаратов может быть самым разнообразным от разведки, до
транспортировки бомб.
Беспилотные летательные аппараты используются в основном в
наиболее технически развитых странах мира. Но вполне вероятно их применение
различными экстремистскими группировками непосредственно против силовых структур
и мирных граждан.
Данная угроза не может быть проигнорирована. Противодействие
беспилотным летательным аппаратам важная задача, которую необходимо решить
применив наиболее совершенные технологии.
В данном дипломном проекте проводится разработка программного
обеспечения реализующего подсистему имитаторов средств обнаружения и
противодействия беспилотным летательным аппаратам. Данная подсистема входит в
состав комплекса противодействия беспилотным летательным аппаратам - проекта
нацеленного на создание программного обеспечения осуществляющего удалённое
управление средствами обнаружения и противодействия самых разных типов.
Результатом дипломного проекта станет подсистема, имитирующая
средства обнаружения и противодействия.
имитатор программное обеспечение летательный
1.
Программное обеспечение подсистем имитаторов средств обнаружения и
противодействия беспилотным летательным аппаратам
1.1 Анализ
предметной области и постановка задачи на разработку
1.1.1
Обоснование разработки
Как уже было упомянуто в последнее время наблюдается
тенденция активного использования беспилотных летательных аппаратов (БПЛА) в
проведении спецопераций против силовых структур. БПЛА могут использоваться как
для разведки, так и для выполнения боевых действий (БПЛА в качестве носителя
боевого заряда, распыления отравляющих веществ и т.п.). В связи с этим особенно
остро встает необходимость противодействия БПЛА.
Как показала экспериментальная проверка, обнаружение микро и
мини БПЛА традиционными средствами ПВО проблематично, а использование для
поражения БПЛА традиционных средств типа ЗРК может привести к несопоставимым
материальным затратам и в некоторых случаях (например, в черте города) к
невозможности их использования. Поэтому при противодействии БПЛА возникает
необходимость использования для обнаружения и подавления БПЛА других различных
средств обнаружения (оптико-электронных, радиоразведки, радиолокационных) и
подавления (лазерных, средств радиоэлектронной борьбы и т.п.).
Использование разнотипных средств обнаружения и подавления
(СОП) приводит к необходимости:
интеграции данных от различных типов средств
обнаружения;
- оценки достоверности данных от конкретного средства
обнаружения (например, в зависимости от типа средства, дальности от средства до
БПЛА и т.п.);
выбора конкретного средства противодействия в
зависимости от типа БПЛА, расстояния до БПЛА и т.п.
Решение этой проблемы предполагает следующие аспекты:
разработка рабочих мест пункта управления (ПУ)
системы противодействия БПЛА;
- выбор и расстановка СОП вокруг охраняемого объекта;
организация взаимодействия ПУ со СОП.
Поскольку для оценки эффективности принятия решения по
составу СОП использование реальных технических средств проблематично по крайней
мере на первоначальном этапе (в основном по материальным затратам), то
альтернативным решением является моделирование функционирования СОП и БПЛА.
Один из вариантов решения приводится ниже.
Комплекс программ имитации технических средств системы
противодействия БПЛА (КПИТС) может состоять из программ имитации:
средств обнаружения (СО);
- средств противодействия (СП);
БПЛА.
КПИТС в процессе функционирования:
выдает координатную информацию, аналогичную данным
от реальных СО;
- отрабатывает команды от ПУ по управлению СП;
определяет факт противодействия БПЛА.
Программы имитации средств обнаружения и противодействия
благодаря ролям, которые они исполняют в комплексе можно рассматривать единую
подсистему. Их функционирование с одной стороны схоже, с другой стороны задача
противодействия не может быть решена в принципе при отсутствии одной из
программ.
Таким образом данная подсистема является важной частью
комплекса и её реализация это достаточно сложная и трудоёмкая задача.
1.1.2 Анализ
бизнес-процессов предметной области
В данном дипломном проекте поставлена задача разработать
программное обеспечение подсистем средств имитаторов средств обнаружения и
противодействия беспилотным летательным аппаратам. Подсистема должна
имитировать работу средств обнаружения и противодействия без прямого
воздействия оператора. Соответственно перед разрабатываемым программным
обеспечением ставятся две основные задачи - обнаружение беспилотного
летательного аппарата и противодействие ему. При этом подсистема должна
максимально информативно и наглядно отображать процесс имитации оператору,
делая возможным проведение полного анализа функционирования всего комплекса.
На рисунке 1 представлена диаграмма деятельности
бизнес-процесса обнаружения беспилотного летательного аппарата. Данный
бизнес-процесс подразумевает под собой получение и обработку сообщений от
программы-имитатора беспилотного летательного устройства, вывод информации на
экран и передачу данных на пункт управления.
Рисунок 1 - Диаграмма деятельности
На рисунке 2 приведена диаграмма деятельности бизнес-процесса
противодействия беспилотному летательному аппарату. В данном бизнес процессе
отражено более тесное взаимодействие с пунктом управления. Полученные
координаты местонахождения цели, которую необходимо поразить, и приказ
применить необходимое средство поражения, инициируют отправку программе
имитатору беспилотного летательного аппарата сообщения о поражении. При
применении некоторых математических расчётов выясняется, успешно ли было
осуществлено противодействие, и высылается ответное сообщение, которое затем
пересылается на пункт управления. Кроме того данный бизнес процесс так же
отражает ситуацию, в которой выбранное средство противодействия может быть не
готово к использованию. В этом случае на пункт управления передаётся
соответствующее сообщение.
Рисунок 2 - Диаграмма деятельности бизнес-процесса
противодействия БПЛА
На рисунке 3 представлена диаграмма деятельности
бизнес-процесса непосредственного функционирования общего для обоих имитаторов.
Данный процесс представляет собой подключение к базе и загрузку из неё данных о
необходимых средствах, подключение к серверу, имитацию, и завершение работы с
последовательным отключением от сервера и базы. Сервер служит для организации
межпрограммного взаимодействия между подсистемами комплекса. Весь обмен
сообщениями осуществляется исключительно через него. Данный бизнес процесс
включает в себя бизнес процессы обнаружения или противодействия
("Имитация").
Рисунок 3 - Диаграмма деятельности общей работы имитатора
.1.3
Сравнительный анализ существующих аналогов
Характерная черта систем решающих подобные задачи - высокая
вариативность реализации. В такой ситуации, когда отсутствуют какие-то
стандартные шаблоны решения задачи, важную роль играют видение конечного
продукта заказчиком, его требования и представление о том программном
обеспечении, в котором он нуждается. Таким образом многие ключевые компоненты
системы и её общая структура строятся на основе нужд и личных предпочтений.
Кроме того важен тот факт, что аналогичные реализации в силу
особенности проблемы, которую они призваны решить, и по ряду других причин, не
могут быть приобретены и поставлены на эксплуатацию напрямую, подобно иным
коммерческим приложениям решающим шаблонные задачи с распространенными
методиками решений.
Проведённый поиск аналогичных реализаций, имеющихся в общем
доступе, показал, что решений для поставленной задачи нет, либо они не
удовлетворяют всем основным требованиям. В большинстве случаев доступные
сведенья об аналогичных проектах не несут какой-либо конкретной информации о
принципах их функционирования, что не позволяет провести хотя бы поверхностный
анализ.
Таким образом было принято решение разработать свою систему,
полностью удовлетворяющую требованиям поставленной задачи.
1.1.4
Постановка задачи на разработку
В данной дипломной работе поставлена задача разработать
программное обеспечение подсистемы имитации средств обнаружения и
противодействия беспилотным летательным аппаратам. Данная подсистема должна работать
автономно, предоставляя оператору исчерпывающую информацию о ходе своей
деятельности и её результатах, основные задачи которой - имитация работы
средств обнаружения и противодействия, а также взаимодействие с другими
программами комплекса.
В качестве подсистемы комплекса противодействия беспилотным
летательным аппаратам необходимо спроектировать и реализовать программное
обеспечение моделирующее работу средств обнаружения и противодействия.
Соответственно подсистема должна состоять из двух программ-имитаторов.
Система средств обнаружения имитирует работу различных типов
средств обнаружения и должна решать при этом следующие основные задачи:
имитация обнаружения цели и её ведение в зоне
видимости конкретного средства обнаружения;
- объединение целей ведомых различными типами средств
обнаружения.
Система средств противодействия имитирует работу различных
типов средств противодействия и должна решать при этом следующие основные
задачи:
имитация противодействия цели, с учётом технических
характеристик применяемого типа средств противодействия и расстояние до цели;
- осуществление оценки (определение факта)
противодействия цели.
Кроме того нужно спроектировать и реализовать базу данных, на
которой будет храниться информация об используемых средствах обнаружения и
противодействия.
Данная подсистема должна быть способна использовать СУБД для
загрузки данных по средствам обнаружения и противодействия из базы данных.
Также необходимо обеспечить взаимодействие с другими
программами комплекса противодействия беспилотным летательным аппаратам.
Проанализируем предметную область, на основе которой будет
проектироваться подсистема. Обозначим основные понятия предметной области для
обоих имитаторов подсистемы.
У средств обнаружения можно выделить ряд понятий:
наименование;
- тип;
дальность обзора;
координаты местонахождения;
способ обнаружения;
готовность.
Готовность - отражает готовность конкретного средства к
использованию.
Эффективность средства обнаружения напрямую зависит от
дальности его обзора, способа обнаружения и координат местонахождения. Значения
этих данных должны будут напрямую использоваться в алгоритме.
У средств противодействия так же можно выделить ряд схожих
понятий:
наименование;
- тип;
дальность противодействия;
координаты местонахождения;
способ противодействия;
готовность.
Дальность противодействия - это максимальное расстояние, на
котором средство обнаружения может осуществить попытку противодействия
беспилотному летательному аппарату. Напрямую влияет на результат
противодействия.
Так же на эффективность применения средства влияет и способ
противодействия.
Помимо этого, следует учесть, что не всякое средство
противодействия может быть использовано в определённой ситуации. Его выбор,
должен исходить не только из соображений эффективности, но и из соображений
безопасности.
Здесь следует отметить очень важную деталь. Предметная
область подсистемы имитаторов средств обнаружения и противодействия, является
лишь частью общей предметной области комплекса противодействия беспилотным
летательным аппаратам, поэтому рассматривать её отдельно не имеет смысла. Общая
предметная область комплекса более обобщена и универсальна, и основывается на
работе с картографией. Основополагающие понятия ПО подсистемы имитаторов, не
выделяются в отдельную сущность, а являются лишь частным случаем более общего
объекта ПО комплекса противодействия. Следовательно, на сущности подсистемы
имитаторов накладываются определённые ограничения извне, для понимания которых
необходимо рассмотреть модель общей ПО комплекса противодействия. Она в свою
очередь основывается на следующих понятиях:
карта;
- объект;
примитив;
район;
слой;
объект слоя;
примитив слоя;
траса.
Карта это основа, на которую накладываются объекты и районы,
состоящие из слоёв, на которых, в свою очередь, располагаются объекты слоёв.
Объекты основываются на примитивах. Траса - сущность, связываемая с
динамическими объектами, местоположение которых на карте может изменяться.
Т.о. поверх карты может быть расположено несколько слоёв,
содержащие объекты слоёв. Например, слой со средствами обнаружения или слой со
средствами противодействия, динамический слой.
1.2 Анализ
требований на разработку программного обеспечения подсистемы имитаторов
1.2.1
Функциональные возможности
Пользователем разрабатываемого программного обеспечения
подсистемы имитаторов будет являться оператор средств обнаружения и
противодействия беспилотным летательным аппаратам. Он является основным
действующим лицом этой системы. Краткое описание приведено в таблице 1.
Таблица 1 - Краткое описание основных действующих лиц
|
Название
|
Профиль, подготовка и навыки
|
|
Оператор
|
Лицо, постоянно работающее с этим программным
обеспечением.
|
Цели и приоритеты основных действующих лиц представлены в
таблице 2.
Таблица 2 - Цели и приоритеты целей основных действующих лиц
|
Действующее лицо
|
Цель уровня задачи
|
Приоритет
|
|
Оператор
|
Загрузить средства обнаружения
|
1
|
|
Запустить средства обнаружения
|
2
|
|
Загрузить систему противодействия
|
1
|
|
Запустить систему противодействия
|
2
|
|
Имитация средств обнаружения
|
4
|
|
Имитация средств противодействия
|
4
|
|
Обмен данными с остальными программами
комплекса
|
5
|
|
Завершить работу системы обнаружения
|
3
|
|
Завершить работу системы противодействия
|
3
|
|
Настроить программу-имитатор средств
обнаружения
|
3
|
|
Настроить программу-имитатор средств
противодействия
|
3
|
Несмотря на то, что имитаторы средств обнаружения и
противодействия планируются отдельными программами, будут оцениваться
функциональные возможности подсистемы в целом.
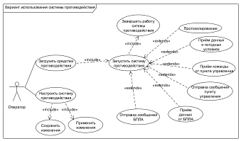
На рисунке 4 приведена предварительная диаграмма вариантов
использования для пользователя "Оператор".
В таблице 3 приведено описание вариантов использования для
пользователя "Оператор".
Рисунок 4‒ Предварительная диаграмма вариантов
использования для роли "Оператор"
Таблица 31 - Описание вариантов использования для роли
"Оператор"
|
Название
|
Описание
|
|
Загрузить средства обнаружения
|
Загрузка информации о средствах обнаружения из
базы данных
|
|
Запустить систему обнаружения
|
Подключение имитатора системы обнаружения к
серверу межпрограммного взаимодействия
|
|
Обмен данными с программами комплекса
|
В процессе своей работы система производит
обмен данными с другими программами комплекса
|
|
Имитация средств обнаружения
|
Основная логика работы системы обнаружения.
|
|
Загрузить средства противодействия
|
Загрузка информации о средствах противодействия
из базы данных
|
|
Запустить систему противодействия
|
Подключение имитатора системы противодействия к
серверу межпрограммного взаимодействия
|
|
Имитация средств противодействия
|
Основная логика работы системы противодействия.
|
|
Завершение работы системы обнаружения
|
Оператор имеет возможность в любой момент
завершить работу системы обнаружения
|
|
Завершение работы системы противодействия
|
Оператор имеет возможность в любой момент
завершить работу системы противодействия
|
|
Настроить программу-имитатор средств
обнаружения
|
Оператор имеет возможность настроить
программу-имитатор средств обнаружения, указав параметры подключения к
серверу межпрограммного взаимодействия и пути к файлам карты и базы данных
|
|
Настроить программу-имитатор средств
противодействия
|
Оператор имеет возможность настроить
программу-имитатор средств противодействия, указав параметры подключения к
серверу межпрограммного взаимодействия и пути к файлам карты и базы данных
|
Подробное описание основных вариантов использования,
доступных пользователю, приведено ниже.
Вариант использования: Загрузить средства
обнаружения
Область действия: программа-имитатор
средств обнаружения
Уровень: цель пользователя
Основное действующее лицо: Оператор
Участники и интересы: Оператор хочет загрузить
средства обнаружения
Предусловие: произведена настройка программы-имитатора
средств обнаружения
Минимальные гарантии: при ошибке подключения к
базе данных или ошибке открытия карты, будет выведено соответствующее сообщение
Гарантия успеха: процесс подключения к
базе данных будет запущен, осуществлена загрузка средств обнаружения
Триггер: пользователь выбирает пункт "Загрузить
средства обнаружения" в программе
Основной сценарий:
1) программа читает указанные в настройках пути к файлам
карты и базы данных;
2) программа загружает карту;
) программа подключается к базе данных;
) программа загружает слои из базы данных;
) программа загружает библиотеки объектов из базы
данных;
) программа загружает библиотеки семантик из базы
данных;
) программа загружает средства обнаружения из базы
данных;
) программа выводит загруженные средства на экран.
Вариант использования: Запустить систему
обнаружения
Область действия: программа-имитатор
средств обнаружения
Уровень: цель пользователя
Основное действующее лицо: Оператор
Участники и интересы: Оператор хочет запустить
систему обнаружения
Предусловие: произведены настройка программы-имитатора
средств обнаружения, загрузка средств обнаружения из базы данных и открытие
карты
Минимальные гарантии: при ошибке подключения к
серверу межпрограммного взаимодействия будет выведено соответствующее сообщение
Гарантия успеха: будет осуществлено
подключение к серверу межпрограммного взаимодействия и запущен процесс
имитирования работы средств обнаружения
Триггер: оператор выбирает пункт "Запустить средства
обнаружения"
Основной сценарий:
1) программа читает указанные в настройках параметры
подключения к серверу межпрограммного взаимодействия;
2) программа осуществляет подключение к серверу
межпрограммного взаимодействия;
) программа начинает взаимодействие с имитатором
погодных условий;
) программа отображает погодные условия на экран;
) программа запускает процесс имитации средств
обнаружения.
Основные варианты использования, доступные оператору для
программ-имитаторов схожи по своей логической структуре, и будут отличаться
лишь в некоторых аспектах реализации.
Произведём уточнение вариантов использования "Имитация
средств обнаружения", "Имитация средств противодействия",
"Обмен данными с программами комплекса", разбив их на более
конкретные подфункции. На основе этого уточнения создадим детализированную
диаграмму вариантов использования. В целях избегания громоздкости данная
диаграмма будет разбита на две для программы-имитатора средств обнаружения и
программы-имитатора средств противодействия соответственно.
Детализированная диаграмма вариантов использования системы
обнаружения представлена на рисунке 5.
Рисунок 5. Детализированная диаграмма вариантов использования
системы обнаружения
В таблице приведено описание новых вариантов использования,
появившихся после уточнения вариантов использования "Имитация средств
обнаружения" и "Обмен данными с программами комплекса".
Таблица 4 - Описание новых вариантов использования системы
обнаружения
|
Название
|
Описание
|
|
Сохранить изменения
|
Сохраняет изменения, произведённые при
настройке программы-имитатора средств обнаружения в текстовый файл
|
|
Применить изменения
|
Применяет изменения, произведённые при
настройке программы-имитатора средств обнаружения
|
|
Принять данные о погодных условиях
|
Получение информации от программы-имитатора
погодных условий
|
|
Принять данные от БПЛА
|
Получение сообщений от программ-имитаторов
БПЛА, содержащих информацию о их местонахождении, при условии, что БПЛА
находится в зоне видимости средств противодействия
|
|
Вывести информацию на экран
|
Отображение на карте перемещений БПЛА, при
условии, что они находятся в зоне видимости средств обнаружения, вывод на
экран погодных условий
|
|
Отправить данные пункту управления
|
Передача сообщений о местонахождении БПЛА
пункту управления
|
|
Отобразить технические характеристики средства
обнаружения
|
Выводит на экран окно, содержащее таблицу с
техническими характеристиками средства обнаружения
|
|
Снять с сопровождения
|
Останавливает отслеживание выбранного БПЛА
|
На рисунке 6 приведена детализированная диаграмма вариантов
использования системы противодействия.
Рисунок 6. Детализированная диаграмма вариантов использования
системы противодействия
В таблице 5 приведено описание новых вариантов использования
системы противодействия, появившихся в после уточнения вариантов использования
"Имитация средств противодействия" и "Обмен данными с
программами комплекса".
Таблица 5 - Описание новых вариантов использования системы
противодействия
|
Название
|
Описание
|
|
Сохранить изменения
|
Сохраняет изменения, произведённые при
настройке программы-имитатора средств противодействия в текствый файл
|
|
Применить изменения
|
Применяет изменения, произведённые при
настройке программы-имитатора средств противодействия
|
|
Принять данные о погодных условиях
|
Получение информации от программы-имитатора
погодных условий
|
|
Принять команду от пункта управления
|
Получение команд от пункта управления,
содержащих информацию о местоположении цели, которую необходимо поразить и
выбранное для этого средство противодействия
|
|
Отправить сообщение БПЛА
|
Передача БПЛА сообщений о противодействии,
содержащим информацию о параметрах воздействия
|
|
Принять данные от БПЛА
|
Получение сообщений от программ-имитаторов
БПЛА, содержащих информацию о результатах противодействия
|
|
Отправить данные пункту управления
|
Передача сообщений с результатами
противодействия или неготовности выбранного средства противодействия к
использованию
|
|
Вывести информацию на экран
|
Занесение результатов о противодействии и
изменении погодных условий в протокол и отображение этой информации на экране
|
|
Отобразить технические характеристики средства
противодействия
|
Выводит на экран окно, содержащее таблицу с
техническими характеристиками средва противодействия
|
|
|
|
Подробное описание оставшихся основных вариантов
использования, доступных пользователю, приведено ниже.
Вариант использования: Сохранить изменения
Область действия: программа-имитатор
средств обнаружения
Уровень: цель пользователя
Основное действующее лицо: Оператор
Участники и интересы: Оператор хочет сохранить
изменённые параметры настроек
Предусловие: система обнаружения не запущена,
произведено изменение настроек программы-имитатора средств обнаружения
Минимальные гарантии: при ошибке записи в файл
конфигурации будет выведено соответствующее сообщение
Гарантия успеха: изменения настроек будут
записаны в файл конфигурации и применены
Триггер: пользователь выбирает пункт "Сохранить
изменения" в программе
Основной сценарий:
1. программа записывает изменённые параметры настроек в
файл конфигурации;
2. программа применяет изменённые настройки.
Варианты использования "Сохранить
изменения","Применить изменения" и "Завершить работу
системы" используются как в программе-имитаторе средств обнаружения, так и
в программе-имитаторе средств-противодействия.
1.2.2
Требования к архитектуре
Разрабатываемая система должна быть построена следующим
образом. Подсистема, состоящая из программы-имитатора средств обнаружения и
программы-имитатора средств противодействия, установлена на рабочей станции.
Быстрый обмен информацией подсистемы с остальными программами комплекса будет
осуществляться через сервер межпрограммного взаимодействия, работающий согласно
стеку протоколов TCP/IP. Данный сервер также является одной из программ комплекса
противодействия БПЛА.
Сервер базы данных обеспечивает хранение данных, которые
используются основными программами комплекса. Необходимо выбрать одну из
стандартных реляционных или объектно-ориентированных СУБД, в равной степени
обеспечивающую быстродействие и удобную работу с базой данных.
Планируется использовать в качестве СУБД Microsotf SQLServer 2008. Обоснования выбора
данной СУБД будут приведены в соответствующем разделе.
Диаграмма развёртывания приложения изображена на рисунке 7.
Рисунок 7 - Диаграмма развертывания приложения
1.2.3
Требования к пользовательскому интерфейсу
1.2.3.1
Основные принципы проектирования пользовательского интерфейса
При разработке проекта пользовательского интерфейса учитывается
мнение художника, человеческий фактор и интуиция потенциального пользователя.
Некоторые основные принципы построения оконных интерфейсов проясняются после
длительной работы с ними [6]. Вот несколько самых важных принципов:
необходимо понять, в чем состоит работа пользователя. Как
правило, проектировщики интерфейсов проводят анализ заданий для понимания сути
работы пользователя;
нужно сделать так, чтобы клиент чувствовал, что он
контролирует взаимодействие. Интерфейс пользователя должен обеспечивать возможность
отмены действий;
желательно предоставить клиенту несколько вариантов
завершения каждой операции, связанной с интерфейсом (наподобие закрытия окна
или файла), и не обращать особого внимания на его ошибки;
внимание пользователя привлекает верхний левый угол экрана.
Поэтому самую важную информацию необходимо размещать именно там;
нужно учитывать пространственное расположение элементов.
Связанные друг с другом компоненты экрана следует размещать рядом, например в
одной рамке;
необходимо обращать особое внимание на удобочитаемость и
ясность элементов интерфейса. Для передачи идей и понятий необходимо
использовать активный залог;
нужно ограничивать количество используемых цветов. Из всего
многообразия необходимо остановиться на нескольких. Чрезмерное множество цветов
будет отвлекать пользователя от выполняемых им задач;
как и в случае с цветами, необходимо ограничивать число
шрифтов. Желательно избегать курсивов и витиеватых шрифтов;
необходимо стараться создавать компоненты пользовательского
интерфейса одинакового размера. При использовании компонентов различных
размеров, разнообразии цветов и шрифтов создается мешанина или даже мозаика,
которую специалисты в области GUI называют дизайном в стиле "клоунских
штанов";
компоненты и поля данных необходимо выравнивать по левому
краю. Это уменьшает нагрузку на глаза при просмотре экрана;
если пользователь после прочтения и обработки определенного
блока информации должен щелкать на кнопках, то такие кнопки лучше разместить
справа от блока информации или же под этим блоком и, опять-таки, справа. Это
соответствует естественной тенденции (присущей нашей культуре) читать слева
направо. Если одна из кнопок является кнопкой по умолчанию, то ее нужно
выделить и сделать первой кнопкой в наборе.
1.2.3.2
Критерии качества пользовательского интерфейса
Существует четыре основных критерия качества любого
интерфейса [7], а именно:
эффективность работы пользователей;
количество человеческих ошибок;
скорость обучения;
субъективное удовлетворение пользователей (подразумевается,
что соответствие интерфейса задачам пользователя является неотъемлемым
свойством интерфейса).
Эффективность выполнения работы. Длительность выполнения
того или иного действия пользователем состоит из следующих составных частей:
длительности восприятия исходной информации;
длительности интеллектуальной работы (пользователь думает,
что он должен сделать);
длительности физических действий пользователя;
длительности реакции системы.
Так как скорость мышления пользователя не зависит от
программного обеспечения, то ускорить скорость выполнения работы можно только
уменьшая длительность физических действий пользователя и время отклика системы.
Для решения данных задач существует ряд методов.
Потеря фокуса внимания. При работе с системой на
пользователя постоянно воздействуют внешние раздражители, которые заставляют
пользователя время от времени отвлекаться от производимой работы. Таким
образом, необходимо максимально облегчать возвращение пользователей к работе и
проектировать интерфейс так, чтобы пользователи возможно меньше о нем думали.
Быстрый или точный. Любое физическое
действие, совершаемое с помощью мускулатуры, может быть или точным, или
быстрым. Таким образом, чтобы физическое действие пользователя было быстрым,
оно не должно быть точным. Пользователь, как правило, управляет компьютером
двумя способами, а именно мышью и клавиатурой. Клавиатура не требует особой
точности движений - неважно, быстро нажали клавишу или медленно, равно как
сильно или слабо. Мышь, напротив, инерционна, поэтому оптимизация использования
мыши в системе может существенно повысить общую скорость работы.
Длительность реакции системы. Данный показатель
напрямую связан со скоростью работы пользователя. Большое время реакции системы
заставляет пользователя отвлекаться от работы, а затем дополнительно тратить
время на восстановление фокуса. При этом нельзя исключить случаи, когда долгое
время ожидания является оправданным (передача большого количества информации,
выполнение сложной операции и т.д.). В этих случаях система должна предоставить
пользователю точные данные о времени завершения длительной операции. Тогда
пользователь сможет переключиться на другую операцию, не отвлекаясь на
периодическую проверку завершения текущей.
Человеческие ошибки. При работе с любой
системой возникают ошибки, которые можно разделить на несколько групп.
Ошибки, вызванные недостаточным знанием предметной области.
Ошибки данной группы могут быть исправлены обучением пользователя работе с
системой. Для этой цели система должна содержать справочную информацию.
Ошибки, вызванные не считыванием показаний системы, которые
одинаково часто производят как опытные, так и неопытные пользователи. Первые не
считывают показаний системы потому, что у них уже сложилось мнение о текущем
состоянии, и они считают излишним его проверять, вторые - потому что они либо
забывают считывать показания, либо не знают, что это нужно делать и как.
Моторные ошибки, количество которых фактически пренебрежимо
мало, но не так мало, чтобы вовсе их не учитывать. Сущностью этих ошибок
являются ситуации, когда пользователь знает, что он должен сделать, знает, как
этого добиться, но не может выполнить действие нормально из-за того, что
физические действия, которые нужно выполнить, выполнить трудно.
Важной функцией любой системы является возможность отменить
выполненное действие. Данная возможность зачастую помогает пользователю не
только исправить сделанную ошибку, но свободно изучать систему методом проб и
ошибок, будучи при этом уверенным в возможности отменить сделанную ошибку.
1.2.4
Требования к аппаратно-программному обеспечению
В таблице 6 указаны минимальная и рекомендуемая конфигурации
аппаратного и программного обеспечения, необходимые и достаточные для
корректного функционирования прикладных приложений.
Таблица 6 - Минимальная и рекомендуемая конфигурации
аппаратного и программного обеспечения
|
Параметр оборудования
|
Минимальная конфигурация
|
Рекомендуемая конфигурация
|
|
Процессор
|
Pentium 4 Cedar Mill
661
|
Intel Pentium G620
|
|
Объем оперативной памяти
|
1 Гб
|
4 Гб
|
|
Объем постоянной памяти
|
50 Гб
|
500Гб
|
|
Скорость сетевого интерфейса
|
10 Мбит/сек
|
1 Гбит/сек
|
|
Операционная система
|
Операционная системаWindows XP
|
Обоснование выбора операционной системы. В современном
компьютерном мире выбор операционной системы заключается в выборе из двух
вариантов: Microsoft Windows или Linux [10]. В отличие от Microsoft Windows операционные системы
семейства Linuxлишены этого недостатка платного программного обеспечения - ядро Linuxизначально
распространяется свободно. Основная часть дистрибутивов, основанных на ядре Linux, распространяются
свободно. Исключение составляют особые дистрибутивы, распространяемые за деньги,
но плата, как правило, взимается за улучшенную техническую поддержку,
предоставляемую в случае приобретения продукта [11, 12].
В свою очередь Windows привлекает своей распространённостью на
персональных компьютерах и удобными средами для ведения проектирования и
разработки прикладных приложений.
В качестве конкретного дистрибутива был выбран продукт фирмы Microsoft - Windows XP. Выбор обусловлен
высокой популярностью данного дистрибутива, его широким распространением,
стабильностью работы и частым выпуском обновлений.
1.2.5 Выбор
технологий и средств разработки
1.2.5.1 Выбор
системы управления базами данных
Система управления базами данных (СУБД) - совокупность
программных и лингвистических средств общего или специального назначения,
обеспечивающих управление созданием и использованием баз данных.
В качестве СУБД была выбрана Microsoft SQLServer 2008.
Выбор основывается на следующих преимуществах Microsoft SQL
Server 2008:
Масштабируемость и надежность. SQL Server 2008
обеспечивает практически неограниченный рост объемов хранения данных за счет
увеличения надежности и масштабируемости системы, используя все преимущества
мультипроцессорной обработки данных. Это безопасная, надежная, масштабируемая
платформа, защищающая информацию в приложениях и повышающая её доступность.
Включенная в неё инновационная инфраструктура управления, основанная на
политиках, позволяет определять политики для явного и автоматического
администрирования серверных сущностей на одном или нескольких серверах
Скорость создания решений. SQL Server 2008 уменьшает
время разработки, внедрения и выхода на рынок современных приложений, ускоряет
процесс поиска данных, упрощает управление, позволяет использовать создаваемые
пользователем функции в других приложениях. Среда ADO.net Entity Framework
повышает эффективность труда разработчиков, поскольку теперь они имеют дело не
непосредственно с таблицами и полями, а с логическими информационными
сущностями, согласованными с бизнес-требованиями. Более того, они могут
создавать приложения, позволяющие пользователям копировать данные на
собственные устройства, а позже синхронизовать их с центральными серверами.
Ядро реляционной базы данных SQL Server 2008 включает следующие
возможности для создания и поддержки различных приложений с хранилищами данных:
- табличные секции, обеспечивающие быструю
загрузку данных и упрощенную поддержку очень больших таблиц;
- выполнение онлайновых операций над
индексами;
- гранулированные операции резервного
копирования/восстановления;
- быстрая инициализация файлов.
Основным преимуществом за которое была выбрана данная СУБД,
конечно же является его высокая надёжность и быстродействие. Помимо прочего так
же планируется использовать некоторые дополнительные возможности, такие
например, как построение схемы базы данных [20].
1.2.5.2Выбор
средств реализации приложения
Язык программирования. В первую очередь следует
отметить, что язык программирования должен быть объектно-ориентированным. В
данной области существует несколько языков программирования самыми известными
из которых можно назвать ObjectPascalи C++. Чтобы определиться с выбором можно попытаться рассмотреть
отличия данных языков в ключевых моментах объекто-ориентированного
программирования.
Выделим эти ключевые моменты.
Первая черта ООП - это определение классов, абстрактных типов
данных, которые инкапсулируют своё содержание и делают доступными некоторые
операции или методы. Классы обычно являются базисом модульности, инкапсуляции и
абстракций данных в языках ООП.
Вторая ключевая черта - наследование, способ определения
нового типа, наследуя элементы (содержание и методы) существующего и
модифицируя или расширяя их. Это способствует выражению специализации и
генерализации. Третья черта, известная как полиморфизм, позволяет вам ссылаться
на объекты различных классов (обычно внутри некоторой иерархии) однородным
образом. Это делает классы ещё более удобными и делает программы, основанные на
них, легче для расширения и поддержки.
Классы, наследование и полиморфизм - фундаментальные
свойства, требуемые от языка, претендующего называться
объектно-ориентированным.
Языки программирования можно оценить по тому, насколько они
строги к типам. Контроль типов включает проверку существования вызываемых
методов, типов их параметров, проверку границ массивов и т.д. C++ и Object pascal предпочитают
широкий контроль во время компиляции. С++, возможно, наименее точен в этом
отношении, тогда как ObjectPascal использует проверку типов наиболее широко.
Причина этого заключается в том, что С++ обеспечивает совместимость с
С-языками, которые поддерживают слабую форму проверки типов во время
компиляции. Например, C и C++ считают, что все арифметические типы совместимы (хотя
присвоение float целой переменной вызовет предупреждение компилятора). В Object pascal логическое
значение не целое, а символ - еще один отличный и несовместимый тип.
ИC++ и Object Pascal
гибридные языки с разными объектными моделями. Языки с простой
объектной моделью, такие как C++, позволяют
программистам создавать объекты в стеке, в куче (в хипе - heap) или в
статической памяти. В этих языках переменная типа класс соответствует объекту в
памяти. В ссылочно-объектной модели каждый объект динамически размещается в
куче, а переменная типа класс фактически является ссылкой или хэндлом объекта в
памяти (технически это нечто вроде указателя). Object pascal оба используют эту ссылочную модель. Это значит, что
необходимо не забыть выделить память для объекта.
ВС++, если у нас есть класс myclass с методом mymethod,
создание объекта будет происходить следующим образом:
obj;. mymethod ();
Память для объекта класса myclass с именем obj выделяется в
стеке, с возможностью сразу начать использовать объект, как это сделано во
второй строке.
ВOobject pascal прежде чем использовать объект, вы должны вызвать
"create" для выделения под него памяти:
var: myclass;: = myclass. create;
obj. mymethod;
Следует обратить внимание на то, что вС++ вы часто должны
использовать указатели и ссылки на объекты. Только используя указатели и
ссылки, вы можете добиться полиморфизма. Ссылочно-объектная модель же,
наоборот, делает использование указателей подразумеваемым, скрывая от
программиста сложность этого подхода.
После создания и использования объекта, необходимо его
уничтожить, чтобы не занимать неиспользуемую память.
В C++ уничтожить объект, расположенный в стеке, довольно просто. С
другой стороны, уничтожение объектов, созданных динамически, зачастую является
сложной проблемой. Есть много решений, включая подсчет ссылок и "интеллектуальные"
указатели, но не одно из них не даёт простого решения.
Компоненты Object pascal поддерживают идею владельца (owner) объекта:
владелец становится ответственным за уничтожение всех объектов, которыми он
владеет.
Это делает управление уничтожением объекта очень простым и
прямым. Delphi
также использует механизм подсчёта ссылок для строк, динамических массивов и
интерфейсов, освобождая объект в памяти, когда него нет больше ссылок.
В свою очередь определение нового класса на C++ будет выглядеть следующим
образом:
class date
{:dd;mm;yy;:init (int d, int m, int y);day
();month ();year ();
};
Определение одного из методов:
voiddate:: init (intd, intm, inty)
{= d;= m;= y;
}
Синтаксис определения в Object pascal:
type= class, mm, yy: integer;init (d, m, y:
integer);month: integer;day: integer;year: integer;;date. init (d, m, y:
integer);: = d;: = m;: = y;;date. day: integer;
begin: = dd;;
Очевидно, что имеют место быть лишь синтаксические отличия.
Рассмотрим наследование у классов. Как уже было отмечено
наследование - одна из основ ООП. Оно может быть использовано для выражения
генерализации или специализации. Основная идея в том, что вы определяете новый
тип, расширяя или модифицируя существующий, другими словами, производный класс
обладает всеми данными и методами базового класса, новыми данными и методами и,
возможно, модифицирует некоторые из существующих методов. Различные ОО языки
используют различные жаргоны для описания этого механизма (derivation, inheritance, sub-classing), для класса, от которого
вы наследуете (базовый класс, родительский класс, суперкласс) и для нового
класса (производный класс, дочерний класс, подкласс).
C++ использует слова public,protected, и private для определения типа наследования и чтобы
спрятать наследуемые методы или данные, делая их приватными или защищёнными.
Хотя публичное наследование наиболее часто используется, по умолчанию берётся
приватное. С++ в отличие от Objectpascalподдерживает множественное наследование. Вот
пример синтаксиса наследования:
classdog: publicanimal
{
.
};
Objectpascal при наследовании так же использует специальный
синтаксис, добавляя в скобках имя базового класса. Этот язык поддерживает
только один тип наследования, который в C++ называется публичным.
type= class (animal)
.;
Классы Objectpascal происходят от одного общего базового класса TObject. Так как язык не
поддерживает множественное наследование, все классы формируют гигантское
иерархическое дерево.
Хотя язык c++ и не поддерживает такое свойство, многие
структуры приложений базируются на нём, вводя идею общего базового класса.
Пример тому - mfc с его классом coobject. Фактически это было важно вначале,
когда языку не хватало шаблонов [21].
Рассмотренных моментов вполне достаточно, чтобы сделать
выводы. Каких-либо существенных преимуществ одного языка перед другим выявлено
не было, что даёт основания предположить, что выбор языка программирования
влияет на результат разработки лишь косвенно. Решающим же остаются навыки и
знания программиста, его умение грамотно воспользоваться выбранным для
достижения цели.
Для реализации подсистемы имитаторов был выбран язык Objectpascal и наиболее стабильная
версия среды разработки Delphi 7.
1.3
Разработка базы данных
Модель сущность-связь (ER-модель) - модель данных,
позволяющая описывать концептуальные схемы предметной области.модель
используется при высокоуровневом (концептуальном) проектировании баз данных. С
её помощью можно выделить ключевые сущности и обозначить связи, которые могут
устанавливаться между этими сущностями.
Во время проектирования баз данных происходит преобразование
ER-модели в конкретную схему базы данных на основе выбранной модели данных
(реляционной, объектной, сетевой или др.).модель представляет собой формальную
конструкцию, которая сама по себе не предписывает никаких графических средств
её визуализации. В качестве стандартной графической нотации, с помощью которой
можно визуализировать ER-модель, была предложена диаграмма сущность-связь.
IDEF1X (IDEF1 Extended) - DataModeling - методология построения реляционных структур
(баз данных), относится к типу методологий "Сущность-взаимосвязь" (ER-Entity-Relationship) и, как правило,
используется для моделирования реляционных баз данных, имеющих отношение к
рассматриваемой системе;X использует условный синтаксис, специально разработанный
для удобного построения концептуальной схемы. Концептуальной схемой называется
универсальное представление структуры данных в рамках коммерческого
предприятия, независимое от конечной реализации базы данных и аппаратной
платформы. Будучи статическим методом разработки, IDEF1X изначально не
предназначен для динамического анализа по принципу "AS IS", тем не
менее, он иногда применяется в этом качестве, как альтернатива методу IDEF1.
Использование метода IDEF1X наиболее целесообразно для построения логической
структуры базы данных после того, как все информационные ресурсы исследованы
(скажем с помощью метода IDEF1) и решение о внедрении реляционной базы данных,
как части корпоративной информационной системы, было принято.ERwin Data Modeler
предназначен для всех компаний, разрабатывающих и использующих базы данных, для
администраторов баз данных, системных аналитиков, проектировщиков баз данных,
разработчиков, руководителей проектов. AllFusion ERwin Data Modeler позволяет
управлять данными в процессе корпоративных изменений, а также в условиях
стремительно изменяющихся технологий.ERwin Data Modeler позволяет наглядно
отображать сложные структуры данных. Удобная в использовании графическая среда
приложения упрощает разработку базы данных и автоматизирует множество
трудоемких задач, уменьшая сроки создания высококачественных и
высокопроизводительных транзакционных баз данных и хранилищ данных. Данное
решение улучшает коммуникацию в вашей организации, обеспечивая совместную
работу администраторов и разработчиков баз данных, многократное использование
модели, а также наглядное представление комплексных активов данных в удобном
для понимания и обслуживания формате [29].
1.3.2
Описание базы данных
С помощью средств Microsoft SQL Server 2008 была создана схема
базы данных изображённая на рисунке 8. База данных была создана на основе
сущностей выделенных при постановке задачи.
Рисунок 8-Схема базы данных
1.4
Разработка программного обеспечения
1.4.1
Разработка и анализ пользовательского интерфейса
Учитывая, что подсистема имитаторов состоит из двух разных
программ, было необходимо разработать два интерфейса.
Рассмотрим интерфейс программы-имитатора средств обнаружения.
Так как главной задачей этого приложения является имитирование наблюдения, было
решено, что данное приложение для наглядности будет отображать карту. Этот
момент основывает главное различие между интерфейсами приложений.
На рисунке 9 изображён интерфейс программы-имитатора средств
обнаружения. В правой части располагается поле для размещения карты. Верхняя
панель содержит поля для отображения таких погонных условий как: температура,
облачность, туман, осадки, ветер, а так же отображает дату и время, которые
синхронизируются для всех программ комплекса сервером межпрограммного
взаимодействия. Ниже располагаются поля для отображения информации об
обнаруженном объекте.
Средства обнаружения загружаются из базы данных в
соответствующую таблицу. Общее число используемых средств обнаружения и
наблюдаемых ими БПЛА выводится в соответствующие текстовые поля.
При необходимости, нажатием кнопки "Технические
характеристики", можно вызвать окно, отображающее в таблице технические
характеристики, выбранного средства обнаружения.
По мере обнаружения новых БПЛА, заполняется таблица
"Сопровождаемые объекты". Снять объект с сопровождения, можно
нажатием соответствующей кнопки "Снять с сопровождения", под которой
располагается строка отображения процесса загрузки, заполняемая во время
подключения и загрузки данных из базы.
Основные кнопки управления находятся на нижней панели. При
нажатии на кнопку "Настройка", таблицы скроет панель настройки,
приведённая в рисунке 18. Из располагающего на ней выпадающего списка можно
выбрать нужный тип базы данных, а в соответствующие поля ввести путь к с базе
данных, параметры подключения к ней, IP адрес хоста сервера межпрограммного
взаимодействия и порт через который осуществляется подключение к серверу. С
помощи кнопки, открытия диалога указания пути к файлу, задаётся путь к файлу
карты. При необходимости устанавливается флаг распознавания цели.
Интерфейс программы-имитатора средств обнаружения
предоставляет оператору исчерпывающую информацию о ходе противодействия
беспилотным летательным аппаратам. Основное внимание будет сосредоточено на
карте и таблице обнаруженных объектов, где в реальном времени отображается
изменение координат БПЛА.
Более компактный интерфейс программы-имитатора средств
противодействия спроектирован на несколько другом подходе. Основной задачей
оператора так же остаётся настройка и запуск системы, а дальнейшее наблюдение
за процессом имитации сосредоточено на логе сообщений. Интерфейс рассчитан на
отображение обмена короткими сообщениями между пунктом управления,
программой-имитатором БПЛА и самим приложением. Разница размера так же
обуславливается тем, что основное внимание оператору, всё должно уделяться
наблюдением за процессом имитации средств обнаружения. Программа-имитатор
средств противодействия должна ёмко сообщать о командах пункта управления и их
результатах. Обеспечение подобного уровня информативности и было одной из
главных задач, возникших при разработке интерфейса программы-имитатора средств
противодействия.
Интерфейс программы-имитатора средств противодействия
изображён на рисунке 19. Ещё одним отличием данного интерфейса от предыдущего
является наличие меню содержащего "горячие клавиши", с помощью
которых оператор и взаимодействие с приложением.
Справа, как и в предыдущем интерфейсе, располагается основное
средство вывода информации, в данном случае текстовое окно лога сообщений.
Выбрав в меню пункт "Настройки/Протоколирование" можно задать вывод
нужной информации такой как команды и результаты их выполнения, системные
сообщения и даже структуру пакетов которыми обмениваются между собой программы
комплекса.
На основной панели в соответствующих текстовых полях
выводятся параметры цели и выбранного для её нейтрализации средства
противодействия. Через пункт меню "Панели" открываются вкладки
содержащие поля для отображения погодных условий или таблицу средств противодействия.
В пункте меню "Настройки" нажатием кнопки "Подключение"
открывается вкладка аналогичная вкладке настроек из программы-имитатора средств
обнаружения, единственным отличием от которой является наличия ряда флажков для
определения уровня отображения информации об ошибках.
Последним отличием от предыдущего интерфейса являет наличие
строки состояний, в которой отображается количество всех входящих и исходящих
сообщений с указанием отправителей и получателей, и выводится информация о
получении или передачи новых сообщений.
Вкладка с таблицей средств противодействия и панелью погоды
изображена на рисунке 20. Вкладка с настройками приведена на рисунке 9.
Оператор может настраивать отображение вкладок в любой приемлемой для него
комбинации.
Рисунок 9 - Интерфейс программы-имитатора средств обнаружения
Рисунок 10 - Панель настройки программы-имитатора средств
обнаружения
Рисунок 2 - Интерфейс программы-имитатора средств противодействия
Рисунок 3 - Выпадающая вкладка
Рисунок 13 - Панель настройки программы-имитатора средств
противодействия
1.4.2
Разработка программного обеспечения подсистемы имитаторов
Диаграмма программных классов представлена на рисунке 14.
Рисунок 15 - Диаграмма модели программы-имитатора
противодействия
Рассмотрим несколько основных функций приложения.
Procedure BB Load Feature Click (Sender: TObject)
- процедура события нажатия на кнопку меню "Загрузить",
производящая подключение к базе данных и загрузку из неё карту, библиотеки
объектов отрисовывающихся на карте и слой содержащий средства противодействия.
Procedure BB Start Click (Sender: TObject) - процедура события
нажатия на кнопку меню "Начать", инициирующая подключение к серверу
межпрограммного взаимодействия, считывает параметры подключения из полей
настройки.
Procedure Id TCP CFN Connected (Sender: TObject) - процедура
осуществляющая подключение к серверу.
Procedure Id TCP CFND is connected (Sender: TObject) - процедура
осуществляющая отключение от сервера.
Procedure BB Adjustment Click (Sender: TObject) - процедура события
нажатия на кнопку меню "Настройки", производящая открытие вкладки
настроек.
Procedure BB Apply Click (Sender: TObject) - процедура события
нажатия на кнопку меню "Принять", применяющая настройки подключения к
базе данных и серверу.
Procedure BB Save Ini Click (Sender: TObject) - процедура события
нажатия на кнопку меню "Сохранить", сохраняющая настройки подключения
к базе данных и серверу в файл конфигурации defeat. ivi.
Procedure SB Select Map Click (Sender: TObject) - процедура события
нажатия на кнопку открытия файла, осуществляющая запуск диалога для указания
пути к файлу карты.
Procedure B Change State Click (Sender: TObject) - процедура события
нажатия на кнопку "Готов" на вкладке с таблицей средств
противодействия осуществляющая управление готовностью выбранного средства
противодействия.
Procedure SG List Features Select Cell (Sender: TObject; ACol, ARow: Integer; var CanSelect: Boolean)
- процедура события обработки выбора поля таблицы содержащей средства
противодействия, отображающая готовность средств противодействия.
Procedure BB Technical Behavior Click (Sender:
TObject) - процедура события нажатия на кнопку меню "Технические
характеристики", вызывающая окно на котором размещена таблица с
техническими характеристиками выбранного средства противодействия.
Procedure Id Thread CFN Run (Sender: TIdCustomThreadComponent) - процедура события
инициируемого при запуске потока.
Разберём данную процедуру подробнее. Порождение нитей в ходе
работы приложения обеспечивает распараллеливание процессов взаимодействия
пользователя с интерфейсом и обмена сообщениями программы-имитатора с сервером
межпрограммного взаимодействия. Обеспечение распараллеливания является важной
задачей, возникающей при реализации приложения.
Создание потока происходит при подключении к серверу функцией
Start компонента IdThreadCFN.
В самом потоке осуществляется приём сообщений, которые
передают программы комплекса через сервер межпрограммного взаимодействия.
Код процедуры представлен ниже.
ifIdThreadCFN. ActiveandIdTCPCFN. Connectedthen
// Получение сообщения
IdTCPCFN. ReadBuffer (tmp_res,sizeof
(R_MSGHEADER));
NameSID: = tmp_res. wSID; // код канала-отправителя
except;IdTCPCFN do
// Анализируем тип сообщения
casetmp_res. bTypeof
// Погода
SMT_WEATHER:
begin
// обработка сообщения от программы-имитатора
погодных условий
end;
SMT_BPLA:
begin
// обработка сообщения от программы-имитатора
БПЛА
end;
// КП
SMT_ISP:
begin
// обработка сообщения от командного пункта
end;
// Сервер
else
begin
// обработка сообщения от сервера
end;
Полный код процедуры представлен в приложении А.
Учитывая схожесть логики работы программ-имитаторов многие
процедуры приложений, в основном те которые отвечают за взаимодействие
пользователя с интерфейсом, спроектированы одинаково.
Рисунок 15 - Диаграмма модели программы-имитатора
противодействия
.5 Тестирование
программного обеспечения
1.5.1 Выбор
способов и методов тестирования программного обеспечения
Качество программного продукта характеризуется набором
свойств, определяющих, насколько продукт "хорош" с точки зрения
заинтересованных сторон. Тестирование является одним из наиболее устоявшихся
способов обеспечения качества разработки программного обеспечения и входит в
набор эффективных средств современной системы обеспечения качества программного
продукта [32].
Тестирование можно рассматривать, как процесс семантической
отладки (проверки) программы, заключающийся в исполнении последовательности
различных наборов контрольных тестов, для которых заранее известен результат.
Т.е. тестирование предполагает выполнение программы и получение конкретных
результатов выполнения тестов [33].
Тесты подбираются так, чтобы они охватывали как можно больше
типов ситуаций алгоритма программы. Менее жесткое требование - выполнение хотя
бы один раз каждой ветви программы.
На сегодняшний день наиболее актуальными методами тестирования
являются:
- функциональное тестирование;
- нагрузочное тестирование;
- модульное тестирование;
- интеграционное тестирование.
Для тестирования разрабатываемого программного обеспечения
будет применяться функциональное тестирование. Данный выбор обусловлен
относительно низкой сложностью программного обеспечения.
.5.2
Функциональное тестирование
Функциональное тестирование рассматривает заранее указанное
поведение и основывается на анализе спецификаций функциональности компонента
или системы в целом.
Функциональные тесты основываются на функциях, выполняемых
системой, и могут проводиться на всех уровнях тестирования (компонентном,
интеграционном, системном, приемочном). Как правило, эти функции описываются в
требованиях, функциональных спецификациях или в виде случаев использования
системы (use cases).
Тестирование функциональности может проводиться в двух
аспектах: требования и бизнес-процессы [33].
Тестирование в перспективе "требования" использует
спецификацию функциональных требований к системе как основу для дизайна
тестовых случаев. В этом случае необходимо сделать список того, что будет
тестироваться, а что нет, приоритезировать требования на основе рисков (если
это не сделано в документе с требованиями), а на основе этого приоритезировать
тестовые сценарии. Это позволит сфокусироваться и не упустить при тестировании
наиболее важный функционал.
Тестирование в перспективе "бизнес-процессы"
использует знание этих самых бизнес-процессов, которые описывают сценарии
ежедневного использования системы. В этой перспективе тестовые сценарии, как
правило, основываются на случаях использования системы.
Основное преимущество функционального тестирования состоит в
том, что оно имитирует фактическое использование системы. В то же время
основными недостатками являются возможность упущения логических ошибок в
программном обеспечении и вероятность избыточного тестирования.
Для того чтобы сделать вывод о корректности работы системы,
необходимо выполнить функциональные тесты для каждого варианта использования,
приведенных на рисунках 6 и 7. В таблице Таблица приводится
план функционального тестирования. Для функционального тестирования программное
подсистемы имитаторов было развернуто и запущено на рабочей станции в локальной
сети.
Для каждого варианта использования было произведено тестирование,
целью которого было установить, в какой мере разработанное программное
обеспечение соответствует требованиям, поставленным на этапе проектирования.
По результатам функционального тестирования можно сделать вывод,
что программное обеспечение соответствует поставленным функциональным
требованиям.
Результаты функционального тестирования в виде снимков экрана
приведены в приложении Б.
Таблица 7 - План функционального тестирования
|
Вариант использования
|
Описание теста
|
Ожидаемый результат
|
Результат теста
|
|
1
|
2
|
3
|
4
|
|
Настроить систему обнаружения
|
Открыть вкладку настройки нажатием кнопки
"Настройка" и заполнить необходимые поля параметров настройки
|
Открытие вкладки настроек с возможностью
заполнить поля параметров настройки
|
Соответствует ожидаемому
|
|
Принять изменения
|
Принять изменения нажатием кнопки
"Принять"
|
Вступление изменений настройки в силу на данный
сеанс
|
Соответствует ожидаемому
|
|
Сохранить настройки
|
Сохранить изменения настроек нажатием кнопки
"Сохранить"
|
Вступление изменений настройки в силу до
следующего изменения настройки, сохранение параметров настройки в файл
конфигурации
|
Соответствует ожидаемому
|
|
Загрузить средства обнаружения
|
Загрузить средства обнаружения нажатием кнопки
"Загрузить"
|
Отображение карты, заполнение таблицы со средствами
обнаружения
|
Соответствует ожидаемому
|
|
Запустить систему обнаружения
|
Запустить систему обнаружения нажатием кнопки
"Старт"
|
Система обнаружения подключится к серверу и
начнёт свою работу
|
Соответствует ожидаемому
|
|
Принять данные о погодных условиях
|
Система обнаружения принимает сообщения от
программы-имитатора погодных условий
|
Во вкладке погодных условий в полях появятся
данные от программы-имитатора погодных условий
|
Соответствует ожидаемому
|
|
Принять данные от БПЛА
|
Система обнаружения при появлении БПЛА в зоне
видимости средств обнаружения принимает от программы-имитатора БПЛА
информацию о местонахождении БПЛА
|
Система обнаружения примет данные от
программы-имитатора БПЛА
|
Соответствует ожидаемому
|
|
Вывод информации на экран
|
Система обнаружения выведет информацию об
отслеживаемом БПЛА в таблицу "Сопровождаемые объекты"
|
В таблице "Сопровождаемые объекты"
добавится запись с координатами БПЛА и временем его последней засечки
|
Соответствует ожидаемому
|
|
Отправить данные пункту управления
|
Система отправит сообщение о местонахождении
БПЛА пункту управления
|
Система отправила сообщение о местонахождении
БПЛА пункту управления
|
Соответствует ожидаемому
|
|
Снять с сопровождения
|
Снять с сопровождения текущий отслеживаемый
объект нажатием кнопки "Снять с сопровождения"
|
Таблица "Сопровождаемые объекты"
обновляется
|
Соответствует ожидаемому
|
|
Отобразить технические характеристики средства
обнаружения
|
Отображение технических характеристик
указанного средства обнаружения нажатием кнопки "Технические
характеристики"
|
Система выведет окно, содержащее технические
характеристики выбранного средства обнаружения
|
Соответствует ожидаемому
|
|
Завершить работу системы обнаружения
|
Завершить работу системы обнаружения нажатием
кнопки в меню "Файл/Стоп"
|
Система отключается от сервера
|
Соответствует ожидаемому
|
|
Настроить систему противодействия
|
Открыть в меню вкладку
"Настройки/Подключение" и заполнить необходимые поля параметров
настройки
|
Открытие вкладки настроек с возможностью
заполнить поля параметров настройки
|
Соответствует ожидаемому
|
|
Принять изменения
|
Принять изменения нажатием кнопки в меню
"Настройки/Применить"
|
Вступление изменений настройки в силу на данный
сеанс, вкладка настроек свернётся
|
Соответствует ожидаемому
|
|
Сохранить настройки
|
Сохранить изменения настроек нажатием кнопки в
меню "Настройки/Сохранить"
|
Вступление изменений настройки в силу до
следующего изменения настройки, сохранение параметров настройки в файл
конфигурации, вкладка настроек свернётся
|
Соответствует ожидаемому
|
|
Загрузить средства противодействия
|
Загрузить средства противодействия нажатием
кнопки в меню "Файл/Загрузить"
|
Открытие вкладки с таблицей "Средства
противодействия" и её заполнение, отображение в строке состояния
процесса загрузки
|
Соответствует ожидаемому
|
|
Запустить систему противодействия
|
Запустить систему противодействия нажатием
кнопки в меню "Файл/Начать"
|
Запуск системы противодействия, отображение в
строке состояний обмена сообщениями
|
Соответствует ожидаемому
|
|
Принять данные о погодных условиях
|
Система противодействия принимает сообщения от
программы-имитатора погодных условий
|
Во вкладке погодных условий в полях появятся
данные от программы-имитатора погодных условий
|
Соответствует ожидаемому
|
|
Принять команду от пункта управления
|
Система противодействия принимает команду от
пункта управления
|
Система противодействия примет команду от
пункта управления, в строке состояний отобразится получение нового сообщения
|
Соответствует ожидаемому
|
|
Отправить данные БПЛА
|
Система отправляет программе-имитатору БПЛА
сообщение о противодействии
|
Система отправит программе-имитатору БПЛА
сообщение о противодействии, в строке состояний отобразится отправка нового
сообщения
|
Соответствует ожидаемому
|
|
Принять данные от БПЛА
|
Система противодействия принимает команду от
пункта управления
|
Система противодействия примет команду от пункта
управления, в строке состояний отобразится получение нового сообщения
|
Соответствует ожидаемому
|
|
Отправить данные пункту управления
|
Система отправляет сообщение о результатах
противодействия пункту управления
|
Система противодействия отправит сообщение о результатах
противодействия пункту управления, в строке состояний отобразится отправка
нового сообщения
|
Соответствует ожидаемому
|
|
Вывести информацию на экран
|
Система выводит в текстовое поле
"Протокол" информацию местоположении цели, о результатах противодействия
и характеристиках выбранного средства противодействия
|
Система выводит в текстовое поле
"Протокол" информацию местоположении цели, о результатах
противодействия и характеристиках выбранного средства противодействия
|
Соответствует ожидаемому
|
|
Отобразить технические характеристики средства
противодействия
|
Отображение технических характеристик
указанного средства противодействия нажатием кнопки "Технические
характеристики"
|
Система выведет окно, содержащее технические
характеристики выбранного средства противодействия
|
Соответствует ожидаемому
|
|
Завершить работу системы противодействия
|
Завершить работу системы противодействия
нажатием кнопки в меню "Файл/Стоп"
|
Система отключается от сервера, в строке
состояний отображается соответствующее сообщение
|
Соответствует ожидаемому
|
2.
Технико-экономическое обоснование разработки программного обеспечения
подсистемы имитаторов средств обнаружения и противодействия беспилотным
летательным аппаратам
2.1
Организация создания программного обеспечения
Из-за внедрения в промышленность, сельское хозяйство, сферу
обслуживания, торговлю и другие отрасли деятельности человека средств
автоматизации с применением ЭВМ, резко возрос спрос на программное обеспечение.
Ежегодный прирост спроса на программы составляет в последние годы 35-40%. Если
проектирование и разработка технических средств, в частности ЭВМ, достигли
уровня, при котором возможно конвейерное производство этих средств, то
разработка программ по многим признакам все еще относится к области инженерного
искусства [23].
Целью данного дипломного проекта является разработка
подсистемы имитаторов средств обнаружения и противодействия беспилотным
летательным аппаратам.
Одна из важнейших целей всех этапов разработки программного
обеспечения, начиная от анализа требований и заканчивая внедрением конечного
программного продукта это определение экономической эффективности проекта. С
момента начала разработки необходимо оценить, является ли предстоящий проект
осуществимым и выгодным, прибыль которую он позволит получить, период за
который окупятся средства, требующиеся для его реализации. Качество
программного изделия определяется тремя составляющими:
- с точки зрения специалиста-пользователя
данного программного продукта;
- с позиции оценки использования ресурсов;
- выполнением требований к программному
продукту.
2.2
Составление плана технико-экономических расчетов
Проведем технико-экономическое обоснование разработки данного
проекта. Технико-экономическое обоснование состоит в следующем:
- выбор базы сравнения;
- расчет капитальных, эксплуатационных и
прочих затрат на разработку программного обеспечения;
- определение трудоемкости и стоимости
программного обеспечения;
- расчет цены программного обеспечения;
- определение показателей
финансово-экономической эффективности.
Исходные данные расчетов приведены в таблице 2.1.
Таблица 2.1 - Исходные данные для проведения
технико-экономических расчетов
|
Обозначение
|
Наименование показателя
|
Единицы измерения
|
Значение показателя
|
|
СЭВМ
|
Стоимость ЭВМ
|
тыс. руб.
|
16
|
|
ДМ
|
Среднее количество дней в месяце
|
дни
|
22
|
|
rн
|
Норматив рентабельности
|
-
|
0,155
|
|
wд
|
Коэффициент, учитывающий дополнительную
заработную плату разработчика программы
|
-
|
0,1
|
|
wс
|
Коэффициент, учитывающий начисления органам
социального страхования
|
-
|
0,304
|
|
wн
|
Коэффициент, учитывающий накладные расходы
организации
|
-
|
0,63
|
|
qI
|
Количество I-задач, решаемых
потребителем
|
шт.
|
630
|
|
tМ.В. I
|
Время решения I-ой задачи
разработанной программой
|
маш. час
|
0,38
|
|
t’М.В. I
|
Время решения I-ой задачи базовой
программой
|
маш. час
|
2,1
|
|
|
Тираж программы
|
шт.
|
1
|
Тариф за 1 кВт/час
|
руб.
|
2,3
|
|
eн
|
Нормативный коэффициент эффективности
капиталовложений
|
-
|
0,16
|
|
ТС
|
Срок службы разработанной программы
|
год
|
7
|
|
НДС
|
Налог на добавленную стоимость
|
Процент
|
18
|
|
ТР
|
Количество рабочих дней в году
|
Дни
|
247
|
|
NСМ
|
Количество смен работы ЭВМ
|
-
|
2
|
|
tСМ
|
Продолжительность смены
|
Ч
|
8
|
|
a
|
Простои ЭВМ
|
процент
|
5,5
|
|
P
|
Мощность, потребляемая ЭВМ
|
кВт
|
0,5
|
|
RРМ
|
Затраты на ремонт ЭВМ
|
руб.
|
600
|
2.3
Проведение технико-экономических расчетов
2.3.1 Расчёт
затрат на разработку программы
Суммарные затраты на разработку программного обеспечения
рассчитываются по следующей формуле:
(1)
где SЗП - затраты по заработной плате ведущего
специалиста-программиста;НАК - накладные расходы.
Затраты по заработной плате ведущего специалиста-программиста
рассчитываются по формуле:
(2)
где ОЗП - основная заработная плата ведущего
специалиста-программиста за месяц (20000 руб.);pi - время,
необходимое для разработки программы программистом i-го разряда (Чел. -
мес.);
wд - коэффициент, учитывающий дополнительную
заработную плату разработчика программы, в долях к сумме основной заработной
платы;
wс - коэффициент, учитывающий начисления в
страховые фонды на заработную плату разработчика программы, в долях к сумме
основной заработной плате разработчика.
Программное обеспечение разрабатывалось 90 дней, если учесть,
что в одном месяце 22 рабочих дня, то:
(3)
Таким образом, затраты по заработной плате
инженера-программиста составят:
(4)
Накладные затраты рассчитываются с учетом wн - коэффициента,
определяющего уровень накладных расходов организации по формуле:
(5)
Итак, суммарные затраты на разработку составляют:
(6)
2.3.2 Расчёт
цены разработанной программы
Оптовая цена разработанной программы определяется по
следующей формуле:
(7)
Где ZП - оптовая цена (цена разработчика) (руб.);
Zп - планируемое тиражирование (шт.);РП
- суммарные затраты на разработку программы (руб.);
П - прибыль, рассчитанная по формуле
(8)
Где rн - норматив рентабельности, учитывающий прибыль организации,
разрабатывающей данную программу в долях ко всем затратам данной организации на
разработку программного обеспечения.
Итак,
(9)
Розничная цена программы рассчитывается с учетом налога на
добавленную стоимость (НДС = 18%) по формуле:
(10)
(11)
2.3.3 Расчёт
капитальных вложений
Капиталовложения, связанные с работой ЭВМ рассчитываются по
формуле:
(12)
где СЭВМ - стоимость ЭВМ (руб.);T - стоимость
транспортировки ЭВМ (руб.);М - стоимость монтажа ЭВМ (руб.);З
- стоимость запасных частей (руб.);ПЛ - стоимость площади установки
ЭВМ (руб.).
Поскольку площадь, отводимая под установку ЭВМ, в данном
случае не существенна, то этим коэффициентом можно пренебречь.
Итак, произведем расчет коэффициентов входящих в формулу
расчета величины капиталовложений:
(13)
Капиталовложения в ЭВМ составляют:
(14)
2.3.4
Расчёт эксплуатационных расходов
Эксплуатационные расходы на ЭВМ рассчитываются по формуле:
(15)
где ТМ.В. - машинное время для решения задач с
помощью разработанной программы, (маш. час/год);
еч - эксплуатационные расходы, приходящиеся на 1
час работы ЭВМ;П - цена, по которой продается программное
обеспечение (руб.);
ТС - срок службы программы (г).
Полезный фонд времени работы ЭВМ рассчитывается по формуле:
(16)
Где ТОБЩ
- общий фонд времени работы ЭВМ (дни); ТОБЩ = ТР;СМ
- количество смен работы ЭВМ;СМ - время одного рабочего дня (час);
a - простои ЭВМ (в процентах от общего фонда
времени работы ЭВМ).
Полезный фонд времени работы ЭВМ получим:
(17)
Машинное время для решения задач с помощью данной программы
рассчитывается по формуле:
(18)
Где
qI - количество I-задач, решаемых
потребителем в год (шт.);
tмвI - время решения I-ой задачи, разработанной
программой (маш. час).
(19)
Эксплуатационные расходы, приходящиеся на 1 час работы ЭВМ,
оцениваются по формуле:
(20)
Где А0 - амортизационные отчисления (руб.);
Sзп - затраты по заработной плате инженера в
год (руб. /год);
Sэл - стоимость потребляемой энергии (руб.);
Rрм - затраты на ремонт ЭВМ (руб.);
Тпол - полезный годовой фонд работы ЭВМ, (маш.
час/год).
Амортизационные отчисления рассчитываются с учетом нормы
амортизации (ан =12,5 %):
(21)
Затраты по заработной плате инженера за год рассчитывается по
формуле:
(22)
где wс - коэффициент, учитывающий начисления в
страховые фонды на заработную плату пользователя программы, в долях к сумме
основной заработной плате разработчика.
wд - коэффициент, учитывающий дополнительную
заработную плату разработчика программы, в долях к сумме основной заработной
платы;
ОЗП - основная заработная плата инженера за месяц 1-го
разряда (10000 руб.).
Рассчитываем годовые затраты по заработной плате и социальным
отчислениям для инженера:
(23)
Стоимость потребляемой энергии оценивается по формуле:
(24)
где P - мощность, потребляемая ЭВМ (кВт);
ТПОЛ - полезный годовой фонд работы ЭВМ (маш.
час/год);ЭЛ - тариф за 1 кВт/час (руб. /кВт).
Итак, произведем расчет стоимости потребляемой энергии:
(25)
Затраты на ремонт ЭВМ:
(26)
Произведем вычисление эксплуатационных расходов, приходящихся
на 1 час работы ЭВМ:
(27)
Далее вычислим эксплуатационные расходы на ЭВМ:
(28)
2.3.5
Расчёт денежного годового экономического эффекта
Денежный годовой экономический эффект оценивается по
следующей формуле:
(29)
где DЕмэ - экономия стоимости машинного времени
(руб.);
eн - нормативный
коэффициент эффективности капитальных вложений;
DКэ - экономия капитальных вложений (руб.).
Расчет экономии капитальных вложений производится по формуле:
(30)
где
Тмв - машинное время для решения задач с
помощью разработанной программы (маш. час/год);
КЭВМ - капиталовложения в ЭВМ (руб.);
Тпол - полезный годовой фонд работы ЭВМ (маш.
час/год);
Тмв1 - машинное время для решения задач
базовой программой рассчитывается с учетом t’мвI - время решения I-ой задачи базовой
программой.
(31)
Произведем расчет экономии капитальных вложений по формуле:
(32)
Расчет экономии стоимости машинного времени производится по
формуле:
(33)
где еч - эксплуатационные расходы, приходящиеся на
1 час работы ЭВМ;
ТМ. В.1 - машинное время для решения задач базовой
программой (маш. час/год);
ТМ.В. - машинное время для решения задач с помощью
разработанной программы (маш. час/год).
Произведем расчет экономии стоимости машинного времени по
формуле:
(34)
Денежный годовой экономический эффект составит:
(35)
2.3.6
Определение показателей эффективности инвестиций
Капитальные вложения на разработку и внедрение объектов
проектирования, рассматриваются как инвестиции, необходимые для получения
прибыли. Экономическая эффективность данных проектов характеризуется системой
показателей, отражающих соотношение финансовых результатов и затрат.
Важным моментом при проведении расчетов является выбор
масштабов цен. При отсутствии инфляции используют постоянные (базовые) цены,
действующие на момент расчета. В условиях высокой инфляции, что характерно для
России, целесообразно проводить расчет, соизмеряя разновременные затраты и
результаты, путем дисконтирования. Для этого используется норма дисконта (Е).
(36)
где а - цена капитала;- коэффициент учитывающий риск;
с - уровень инфляции на валютном рынке.
(37)
Приведение осуществляется путем умножения затрат и
результатов на коэффициент дисконтирования (КД), равный
(38)
где Т - период дисконтирования (гг.).
Оценка проекта, сравнение вариантов и выбор оптимального
производится с использованием следующих показателей:
- чистая дисконтированная стоимость (текущая
дисконтированная стоимость), т.е. доход;
- внутренняя норма доходности
(рентабельность);
- индекс доходности;
- срок окупаемости.
Для того чтобы рассчитать данные показатели, необходимо
составить план денежных потоков (таблица 2.2).
Таблица 2.2 - План денежных потоков
|
Показатель
|
Значения, тыс. руб.
|
|
0-й год
|
1-й год
|
2-й год
|
3-й год
|
4-й год
|
5-й год
|
6-й год
|
7-й год
|
|
Выручка от реализации
|
|
230201
|
|
|
|
|
|
|
|
НДС
|
|
|
|
|
|
|
|
|
|
Выручка от реализации без НДС
|
|
|
|
|
|
|
|
|
|
Затраты на разработку
|
|
|
|
|
|
|
|
|
|
Капитальные вложения
|
19752
|
|
|
|
|
|
|
|
|
Эксплуатационные расходы
|
|
|
|
|
|
|
|
|
|
Расходы на доработку
|
нет
|
|
|
|
|
|
|
|
|
Амортизационные отчисления
|
|
|
|
|
|
|
|
|
|
Прибыль от реализации
|
|
153258
|
153258
|
153258
|
153258
|
153258
|
153258
|
153258
|
|
налог на прибыль (20 %)
|
|
30651
|
30651
|
30651
|
30651
|
30651
|
30651
|
30651
|
|
Чистая прибыль
|
|
122607
|
122607
|
122607
|
122607
|
122607
|
122607
|
122607
|
|
Денежный поток
|
-188657
|
122607
|
122607
|
122607
|
122607
|
122607
|
122607
|
122607
|
Размер выручки от реализации определяется с учетом
прогнозируемой потребности в разработанном программном обеспечении по годам и розничной цены в тыс. руб.
Чистая дисконтированная стоимость (ЧДС) определяется как
сумма потоков реальных денег, приведенная за весь расчетный период к начальному
году:
(39)
где Рt - результат в t-ом году;
Зt - затраты в t-ом году;
Т - период дисконтирования.
Вычисление чистой дисконтированной стоимости и текущей
дисконтированной стоимости приведено в таблице 2.3.
Внутренняя норма доходности (рентабельность) представляет собой
ту ставку дисконта (ЕВН), при которой ЧДС = 0. Ее вычисление
является итеративным процессом, который начинается с барьерной ставки (Е), если
при этом ЧДС положительная, то в следующей итерации используют более высокую
ставку, если отрицательная - то более низкую.
Таблица 2.3 - Дисконтированная стоимость и текущая
дисконтированная стоимость
|
Год
|
Затраты (-) Результаты (+)
|
КДприЕ = 0,155
|
ТДС (руб.)
|
ТДС нарастающим итогом
|
|
0
|
-188657
|
1
|
-188657
|
-188260
|
|
1
|
122607
|
0,865
|
106153
|
-82504
|
|
2
|
122607
|
0,749
|
91907
|
9403
|
|
3
|
122607
|
0,649
|
79573
|
88977
|
|
4
|
122607
|
0,561
|
68895
|
157872
|
|
5
|
122607
|
0,486
|
59649
|
217521
|
|
6
|
122607
|
0,421
|
51644
|
269166
|
|
7
|
122607
|
0,364
|
44713
|
313879
|
|
ЧДС=313879
|
|
|
|
|
,
,
,
,
Точное значение ЕВН вычисляется по формуле при
шаге в 1% (при большем шаге числитель умножается на величину шага).
(40)
где ЕЧДС (+) - значение ставки дисконта, при
которой ЧДС принимало последнее положительное значение;
ЧДС (+) - последнее положительное значение ЧДС;
ЧДС (-) - последнее отрицательное значение ЧДС.
Зависимость чистой дисконтированной стоимости от нормы
дисконта, представлена в таблице 2.4 и отражена рисунке 2.1.
Таблица 2.4 - Зависимость ЧДС от нормы дисконта
|
Значение нормы дисконта (Е)
|
Значение ЧДС,руб.
|
|
0,155
|
313879
|
|
0, 19
|
265687
|
|
0,29
|
163005
|
|
0,39
|
94361
|
|
0,49
|
46214
|
|
0,6
|
8075
|
|
0,62
|
2342
|
|
0,63
|
-408
|
|
0,65
|
-5696
|
|
|
Рисунок 2. 4 - Зависимость ЧДС от нормы дисконта
Таким образом, точное значение
лежит в переделах от 62 до 63 %.
Таблица 2.5 - Расчет внутренней нормы дисконта
|
Год
|
Денежные потоки, руб.
|
Е=0,62
|
Е=0,63
|
|
|
КД
|
ТДС, руб.
|
КД
|
ТДС, руб.
|
ТДСни, руб.
|
|
0
|
-188657
|
1
|
-188657
|
-188658
|
1
|
-188657
|
-188657
|
|
1
|
122607
|
0,617
|
75683
|
-112974,1
|
0,613
|
75219
|
-113438
|
|
2
|
122607
|
0,381
|
46718
|
-66255,9
|
0,376
|
46146
|
-67291
|
|
3
|
122607
|
0,235
|
28838
|
-37417,6
|
0,231
|
28310
|
-38980
|
|
4
|
122607
|
0,145
|
17801
|
-19616,1
|
0,142
|
17368
|
-21612
|
|
5
|
122607
|
0,089
|
10988
|
-8627,6
|
0,087
|
10655
|
-10956
|
|
6
|
122607
|
0,055
|
6783
|
-1844,5
|
0,053
|
6537
|
-4419
|
|
7
|
122607
|
0,034
|
4187
|
2342,5
|
0,033
|
4010
|
-408
|
|
ЧДС = 4187 руб.
|
ЧДС = - 408 руб.
|
Точное значение внутренней нормы доходности (рентабельность)
составит:
(41)
Рассчитанное значение ЕВН, составляющее 
%, превышает фактическую норму дисконта ЕВН=15,5%,
следовательно, инвестиции в данный проект оправданы. Индекс доходности (ИД) рассчитывается по формуле:
(42)
Где К - приведенная величина инвестиций, рассчитывающаяся по
формуле
(43)
где Kt -
величина инвестиций в t-ом году.
Индекс доходности (ИД) проекта составляет:
(44)
Рассчитанное значение ИД больше единицы,
следовательно, разработку программы можно считать эффективной и экономически
обоснованной.
Средняя рентабельность разработки рассчитывается по формуле:
(45)
где ИД - индекс доходности проекта;
Т-срок службы программы.
Средняя рентабельность разработки в нашем случае составит:
(46)
Срок окупаемости инвестиционного проекта (Ток) - это
период времени, который потребуется для возмещения инвестиций. Ток
определяют с учетом дисконтирования, путем суммирования ежегодных поступлений
до определенного периода, в котором они превзойдут первоначальные расходы
денежных средств.
Определим Ток графическим методом. График, изображенный
на рисунке 2.2, строится по данным таблицы 2.3.
Как видно по графику, значение Ток составляет примерно
1,4 года.
Рисунок 2. 5 - Определение срока окупаемости проекта
2.3.7
Экономическая целесообразность разработки проекта
Обобщенные технико-экономические показатели разработки
программы сведены в таблице 2.6.
Таблица 2.6 - Обобщённые технико-экономические показатели
проекта
|
Показатель
|
Значение
|
|
Капитальные вложения (руб.)
|
|
|
Эксплуатационные расходы (руб.)
|
|
|
Оптовая цена (руб.)
|
|
|
Свободная отпускная цена (руб.)
|
|
|
Затраты на проектирование (руб.)
|
168905
|
|
Чистая дисконтированная стоимость (при Е =
15,5%) (руб.)
|
313879
|
|
Внутренняя норма доходности (процент)
|
|
|
Индекс доходности
|
|
|
Средняя рентабельность разработки (процент)
|
|
|
Срок окупаемости (год)
|
1,4
|
По полученным результатам проведенных вычислений величина
ТДС>0, значение индекса доходности ИД > 1, а рассчитанная ЕВН=62,85%
превышает фактическую норму дисконта ЕВН=15,5%,. Это позволяет
сделать вывод о том, что вложение инвестиций в разработку данного проекта
является экономически целесообразным.
2.4 Бизнес-план
2.4.1
Цели и задачи предпринимательской деятельности
Зачастую в самых разных областях человеческой деятельности
встаёт проблема автоматизации. Помимо уже выработанных стандартных решений в
сферах документооборота и интернет-услуг, существует ряд задач, требующих
особого подхода. Одной из таких задач можно назвать разработку
программ-имитаторов, с помощью которых становится возможным функционирование
автоматизирующей системы, без реализации всех её компонентов. Важная
особенность таких программ - тесная связь с предметной областью, что
обуславливает уникальность её решения, а, следовательно, и отсутствие прямых
конкурентов на рынке.
В данном дипломном проекте поставлена задача разработать
подсистему имитаторов средств обнаружения и противодействия беспилотным
летательным аппаратам.
2.4.2
Обобщённое резюме, основные параметры и показатели бизнес-плана
Идея проекта заключается в разработке подсистемы для
осуществления программной имитации средств обнаружения и противодействия
беспилотным летательным аппаратам. Подсистема должна моделировать работу
различных типов средств обнаружения и противодействия и осуществлять обмен
информацией с другими элементами системы.
Для разработки потребуется новейшее оборудование и
технологии. Реализацию планируется провести в течение 90 дней. Для обеспечения
материально-технической базы потребуется 168905 руб. Это необходимо для
покрытия общих операционных расходов, непредвиденных издержек и различных
единовременных начальных издержек, а так же затраты на заработную плату
разработчика программы. Розничную цену планируется установить 230201 руб.,
предполагаемая рентабельность 38% и срок окупаемости около 1,4 года.
2.4.3
Анализ и оценка конъюнктуры рынка сбыта, спроса возможных объемов продаж
Исследование рынка показало, что существует потребность в
разработке подсистемы имитаторов средств обнаружения и противодействия
беспилотным летательным аппаратам. Основная цель первого года производственной
деятельности заключается в активной поддержке программного обеспечения и общем
анализе функционирования всей системы, выявлении и устранении недочётов,
возникающих в ходе эксплуатации.
За счёт тесного взаимодействия с заказчиком ожидается полное соответствие его
требованиям к проекту.
Взаимодействие планируется осуществлять следующими мерами:
организация инструктажей операторов-пользователей с
целью разъяснения вопросов, которые могут возникнуть в ходе эксплуатации
обновлённой подсистемы;
- сбор сведений о функционировании подсистемы, учёт
предложений пользователей по улучшению работы подсистемы;
снабжение заказчика новыми руководствами оператора и
отчётами об исправленных недочётах и проведённых улучшениях;
поддержка подсистемы со стороны заказчика на
актуальном уровне.
На второй и последующие года работы основной задачей станет
не только поддержка существующего программного обеспечения, но и расширение
функционала подсистемы, а так же реализация созданных программ в новых средах
средств разработки. Достижению этой цели будут способствовать следующие
мероприятия:
активное взаимодействие с заказчиком с целью
выявления необходимых улучшений в работе подсистемы;
- приобретение, изучение и использование новых средств
разработки;
введение новых функций подсистемы и улучшение
существующих.
Данные меры позволят постоянно поддерживать проект
на современном уровне, что положительно скажется на окупаемости проекта в
целом.
2.4.4
План программы действий и организационные меры
Организационные меры:
генеральный директор занимается работой с кадрами,
заключает договоры на поставку продукции в организации и учреждения, посещает
выставки, конференции по обмену опытом, отвечает за поставку оборудования в
случае его износа, технического старения;
- коммерческий директор проводит исследования рынка,
выполняет расчеты, связанные с изменениями в технологии;
бухгалтер ведет всю финансовую деятельность фирмы
(начисление и уплата налогов, распределение прибыли, расчет и выдача зарплаты);
инженер программист осуществляет разработку
программных средств подсистемы и контролирует её качество;
технический менеджер встречается с заказчиками,
оговаривает условия будущих контрактов, подготавливая благоприятные условия для
работы коммерческого директора.
2.4.5
Ресурсное обеспечение
Производство программного обеспечения является наукоемкой
отраслью, поэтому осуществлять проект будут специалисты в данной области.
Необходимо приобрести оборудование для разработки программ.
Для обеспечения материально-технической базы потребуется 188 рублей. Это необходимо для
покрытия общих операционных расходов, непредвиденных издержек и различных
единовременных начальных издержек, а так же затраты на заработную плату
разработчика программы. Для осуществления проекта потребуется 90 дней.
2.4.6
Эффективность проекта
По полученным результатам проведенных вычислений значение индекса
доходности больше 1, а рассчитанная внутренняя норма доходности
(рентабельность) равна 
, что превышает фактическую норму дисконта равную 15,5 %. Это
позволяет сделать вывод о том, что вложение инвестиций в разработку данного
проекта является экономически целесообразным.
3. Анализ
опасных и вредных факторов, воздействующих на оператора ЭВМ
Опасные и вредные производственные факторы по природе
возникновения делятся на следующие группы:
- физические;
- химические;
- психофизиологические;
- биологические.
В помещении на программиста могут негативно действовать
следующие физические факторы:
- повышенная и пониженная температура
воздуха;
- чрезмерная запыленность и загазованность
воздуха;
- повышенная и пониженная влажность воздуха;
- недостаточная освещенность рабочего места;
- превышающий допустимые нормы шум;
- повышенный уровень ионизирующего
излучения;
- повышенный уровень электромагнитных полей;
- повышенный уровень статического электричества;
- опасность поражения электрическим током;
- блеклость экрана дисплея.
К психологически вредным факторам, воздействующим на
оператора в течение его рабочей смены, можно отнести следующие:
- нервно-эмоциональные перегрузки;
- умственное напряжение;
- перенапряжение зрительного анализатора.
3.1
Микроклимат рабочей зоны программиста
Микроклимат производственных помещений - это климат
внутренней среды этих помещений, который определяется действующими на организм
человека сочетаниями температуры, влажности и скорости движения воздуха
В помещении должны соблюдаться следующие требования:
- оптимальная температура воздуха - 22°С (допустимая - 20-24°С),
- оптимальная относительная влажность -
40-60% (допустимая - не более 75%),
- скорость движения воздуха не более 0.1м/с
[33].
Для создания и автоматического поддержания в помещении
независимо от наружных условий оптимальных значений температуры, влажности,
чистоты и скорости движения воздуха, в холодное время года используется водяное
отопление, в теплое время года применяется кондиционирование воздуха.
Кондиционер представляет собой вентиляционную установку, которая с помощью
приборов автоматического регулирования поддерживает в помещении заданные
параметры воздушной среды.
3.2
Освещение рабочего места
Работа, выполняемая с использованием вычислительной техники,
имеют следующие недостатки:
- вероятность появления прямой блесткости;
- ухудшенная контрастность между
изображением и фоном;
- отражение экрана.
В связи с тем, что естественное освещение слабое, на рабочем
месте должно применяться также искусственное освещение. Далее будет произведен
расчет искусственного освещения.