Найпростіші програми на Паскалі

  • Вид работы:
    Практическое задание
  • Предмет:
    Информационное обеспечение, программирование
  • Язык:
    Украинский
    ,
    Формат файла:
    MS Word
    148,45 Кб
  • Опубликовано:
    2014-10-02
Вы можете узнать стоимость помощи в написании студенческой работы.
Помощь в написании работы, которую точно примут!

Найпростіші програми на Паскалі

МІНІСТЕРСТВО ОСВІТИ І НАУКИ УКРАЇНИ

ЧЕРКАСЬКИЙ ДЕРЖАВНИЙ ТЕХНОЛОГІЧНИЙ УНІВЕРСИТЕТ

Кафедра програмного забезпечення автоматизованих систем










Лабораторна робота № 1

з дисципліни “ОСНОВИ ПРОГРАМУВАННЯ”

Найпростіші програми на Паскалі









м. Черкаси

Тема роботи: Введення-виведення. Вирази. Умовні оператори.

Мета роботи: Вивчення структури програми на Паскалі. Вивчення операцій введення-виведення. Оволодіння навичками записування виразів і використанні стандартних функцій. Використання умовних операторів.

Постановка задачі: Обчислити значення функції для будь-якого введеного значення аргумента.

Методичні вказівки до роботи:

) Функції, яких немає серед стандартних функцій виразити через ті, що є.

) Введення-виведення виконати за допомогою операторів READLN і WRITELN і визначити їх відмінність від операторів READ і WRITE.

) Виведення результатів виконати форматоване.

) Розібратися з роботою умовного оператора IF-THEN-ELSE.

) Завдання до роботи згідно варіанта вибрати з Таблиці 1.

Зміст звіту:

)        Задача для конкретного варіанту.

) Теоретичні відомості

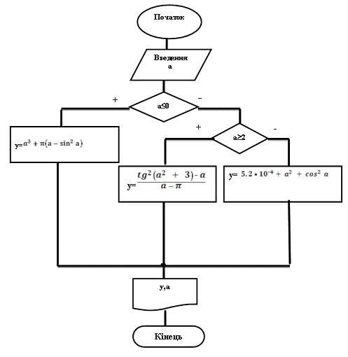
) Блок-схема програми.

) Результати роботи програми.

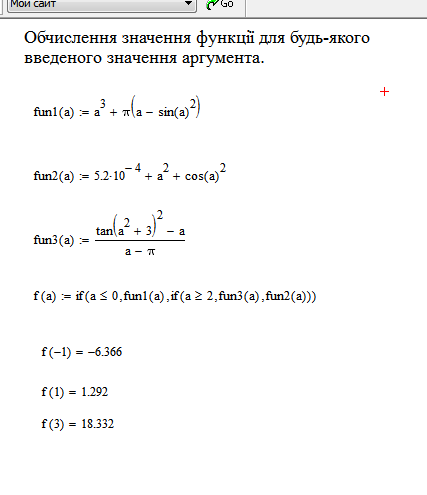
) Документ Mathcad

4               Y= a£0

<a<2

a³2



) Висновок до роботи.

Блок-схема


Лістинг програми


Результати роботи програми

програма паскаль оператор лістинг

Документ Mathcad


Висновок

В ході виконання цієї лабораторної роботи я вивчив структуру програми Паскаль. Вивчив операції введення-виведення. Отримав навички створення арифметичних виразів і працював з стандартними функціями. За допомогою програми Паскаль виконав завдання згідно варіанту 4.

Похожие работы на - Найпростіші програми на Паскалі

 

Не нашли материал для своей работы?
Поможем написать уникальную работу
Без плагиата!
Без нейросетей!