Модуль взаимодействия с автоматизированной системой расчётов компании ОАО 'Мобильные ТелеСистемы'
Содержание
Перечень используемых сокращений
Введение
1. Характеристика предприятия
1.1 Модель информационных потоков
2. Проектирование информационной системы
2.1 Анализ существующих решений для администрирования СУБД
2.2 Анализ базы данных
2.3 Анализ языков программирования
3. Разработка модуля взаимодействия
3.1 Структура программы
.2 Модуль соединения с базой данных
.3 Модуль авторизации
.4 Модуль формирования запросов к базе данных
4. Экономический расчет
4.1 Технико-экономическое обоснование разработки и внедрения
темы дипломной работы
4.2 Расчет инвестиций
4.3 Расчет эксплуатационных затрат
4.4 Определение экономической эффективности внедрения системы
5. Безопасность жизнедеятельности
5.1 Характеристика условий труда работника
5.2 Требования к производственным помещениям
.3 Состояние
микроклимата в помещении с ПК
5.4 Освещение
.4.1 Расчет
естественного освещения
5.4.2 Расчет искусственного освещения
5.5 Электробезопасность
.6 Классификация помещений по опасности поражения
электрическим током
.7 Расчет защитного заземления
.8 Расчет обще-обменной вентиляции
.9 Противопожарная защита
5.9.1 Профилактика пожарной безопасности
Заключение
Список используемых источников
Приложение
информационный программирование язык авторизация
Перечень используемых сокращений
ИС - информационная система
АИС - автоматизированная информационная система
ЛВС - локально-вычислительная сеть
ОС - операционная система
ПК - персональный компьютер
ПО - программное обеспечение
PK (Primary Key) - первичный ключ
FK (Foreign Key) - внешний ключ
БД - база данных
Введение
В условиях рыночной экономики любое предприятие нуждается в решении задач
управления на качественно более высоком уровне. Необходимость оперативного
реагирования на конъюнктуру рынка и быстроменяющуюся экономическую ситуацию
требует перестройки внутренней микроэкономики предприятия, постановки
управленческого учета и оптимизации процессов управления. Постоянно
изменяющиеся требования рынка, огромные потоки информации научно-технического,
технологического и маркетингового характера требуют от персонала предприятия,
отвечающего за стратегию и тактику развития предприятия быстроты и точности
принимаемых решений, направленных на получение максимальной прибыли при
минимальных издержках.
В современных условиях производство не может существовать и развиваться
без высокоэффективной системы управления, базирующейся на автоматизированной
информационной технологии. Автоматизированная информационная технология тесно
связана с информационной системой, которая является для нее основной средой.
Определим термин "информационная система". Система (греч.
systema - целое, составленное из частей) - множество элементов, находящихся в
отношениях и связях друг с другом, которое образует определённую целостность,
единство в интересах достижения поставленных целей.
В широком смысле информационная система (ИС) есть совокупность
технического, программного и организационного обеспечения, а также персонала,
предназначенная для того, чтобы своевременно обеспечивать надлежащих людей
надлежащей информацией [1].
Целью дипломной работы является повышение уровня обслуживания абонентов
филиала ОАО "Мобильные ТелеСистемы" за счет внедрения информационных
технологий и повышения скорости обработки информации в компании.
Для достижения поставленной цели необходимо решить следующие задачи:
а) ознакомиться с хозяйственной, правовой и информационной
деятельностью предприятия:
) изучить организационно-функциональную структуру организации;
) изучить средства компьютерного обеспечения и программные
продукты, используемые в работе.
б) провести анализ обработки информации на предприятии, который
включает:
) анализ информационных потоков;
2) выявление недостатков существующей ИС;
3) предложение способов оптимизации обработки информации.
в) построить информационные модели систем:
1) функциональная модель;
2) модель данных.
г) разработать модуль взаимодействия с автоматизированной системой
расчётов.
Базой для проводимого в работе исследования будет информация, полученная
в результате прохождения преддипломной практики и изучения непосредственной
деятельности компании ОАО "Мобильные ТелеСистемы".
1. Характеристика предприятия
Компания "Мобильные ТелеСистемы" была образована Московской
Городской Телефонной Сетью (МГТС), Deutсhe Telecom (DeTeMobil), Siemens и еще
несколькими акционерами в виде закрытого акционерного общества в октябре 1993
года.
Четыре российских компании владели 53% акций, две немецкие компании - 47%. В начале 1995 года АФК
"Система" приобрела пакет у российских держателей акций, а DeTeMobil
выкупил акции компании Siemens.
марта 2000 года в результате слияния ЗАО "Мобильные
ТелеСистемы" и ЗАО "РТК" было образовано Открытое Акционерное
Общество "Мобильные ТелеСистемы". 28 апреля 2000 года Федеральная
Комиссия по Ценным Бумагам РФ зарегистрировала начальную эмиссию акций ОАО
"Мобильные ТелеСистемы".
На сегодняшний день ОАО "Мобильные ТелеСистемы" является
крупнейшим оператором сотовой связи в Восточной и Центральной Европе. Компания
имеет лицензии на предоставление услуг мобильной связи стандарта GSM 900/1800 в
57 регионах России, где проживают 106,4 миллионов человек или 74,3% населения
страны, и активно работает в 47-и регионах.
Под организационной структурой управления понимается упорядоченная
совокупность устойчиво взаимосвязанных элементов, обеспечивающих функционирование
и развитие организации как единого целого [2].
Организационная структура управления определяется также как форма
разделения и кооперации управленческой деятельности, в рамках которой
осуществляется процесс управления по соответствующим функциям, направленным на
решение поставленных задач и достижение намеченных целей.
С этих позиций структура управления представляется в виде системы
оптимального распределения функциональных обязанностей, прав и ответственности,
порядка и форм взаимодействия между входящими в ее состав органами управления и
работающими в них людьми.
Для эффективного управления организацией необходимо, чтобы ее структура
соответствовала целям и задачам деятельности предприятия и была приспособлена к
ним. Структура выявляет и устанавливает взаимоотношения сотрудников внутри
организации, она устанавливает некоторый общий набор предварительных положений
и предпосылок, определяющих, какие члены организации несут ответственность за
те или иные виды решений [4].
Структура организации определяет также структуру подцелей, которая служит
критерием выбора при подготовке решений в различных частях организации. Она
устанавливает ответственность подразделений организации за тщательное
исследование отдельных элементов внешнего окружения и за передачу к
соответствующим точкам информации о событиях, требующих особого внимания.
Рассматриваемое предприятие имеет линейную структуру управления. Так,
каждое звено и каждый подчиненный имеют одного руководителя, через которого по
одному единовременному каналу проходят все команды управления.
В этом случае управленческие звенья несут ответственность за результаты
всей деятельности управляемых объектов. Речь идет о пообъектном выделении
руководителей, каждый из которых выполняет все виды работ, разрабатывает и принимает
решения, связанные с управлением данным объектом.
Поскольку в линейной структуре управления решения передаются по цепочке
"сверху вниз", а сам руководитель нижнего звена управления подчинен
руководителю более высокого над ним уровня, формируется своего рода иерархия
руководителей организации. В данном случае действует принцип единоначалия, суть
которого состоит в том, что подчиненные выполняют распоряжения только одного
руководителя.
В нашей структуре управления каждый подчиненный имеет начальника, а
каждый начальник имеет несколько подчиненных.
Линейная структура управления является логически более стройной и
формально определенной, но вместе с тем и менее гибкой.
Каждый из руководителей обладает всей полнотой власти, но относительно
небольшими возможностями решения функциональных проблем, требующих узких,
специальных знаний.
Основными отрицательными моментами использования линейной организационной
структуры являются: высокие требования руководителю и большая нагрузка на него,
отсутствие звеньев по планированию и подготовке решений, затруднительные связи
между инстанциями.
Организационная структура предприятия представлена множеством
подразделений, основные их них:
- директор;
- функциональная группа эксплуатации информационных технологий;
- функциональная группа поддержки продаж и подключений;
- функциональная группа учета и контроля;
- функциональная группа маркетинга.
Функциональная группа эксплуатации информационных технологий осуществляет
работу с ИС взаимодействия с пользователями, предоставляет необходимые данные
из общей базы данных, ведет контроль работы всей технической и программной
составляющей предприятия. Функциональная группа поддержки продаж и подключений
осуществляет работу с абонентами: подключение и отключение услуг, тарифов.
Заключает новые договоры. Функциональная группа учета и контроля ведет
хозяйственно-финансовую деятельность, осуществляет подачу статистики и
отчетности различного рода. Функциональная группа маркетинга осуществляет
проведение рекламных акций, выявление требований потребителя, проведение
анализа рынка услуг.
Основная услуга компании - предоставление доступа в сеть и обеспечение высококачественной связи.
Но поскольку на рынке сотовой связи огромное значение имеет весь спектр услуг,
который может получить абонент, компания "Мобильные ТелеСистемы"
стремится их предоставить своим клиентам в максимальном объеме, используя
новейшие технологии.
На сегодняшний день компания "Мобильные ТелеСистемы"
предоставляет услуги, касающиеся не только сотовой связи. Среди услуг компании:
широкополосный доступ в интернет, доступ в интернет по технологиям 3G и 4G, а так же цифровое и кабельное телевидение.
В связи с областью деятельности данного предприятия, оно имеет парк
техники не только в виде стандартных ПК, но и другого оборудования.
В число такого оборудования входят: ПК, серверные станции, МФУ, принтеры,
факсы и многое другое.
На всех персональных компьютерах установлена операционная система Windows 7 согласно лицензии. В качестве
основного программного обеспечения используется пакет Microsoft Office (Word, Excel,Outlook).
Для выхода в сеть Интернет сотрудниками используются программы Internet Explorer и Google Chrome.
Среди узкоспециализированного ПО используются программы MySQLBrowser, WinSCP, PuTTy
и другие. В качестве серверного ПО используется ОС Linux (Ubuntu),
а так же система для работы с данными БД Oracle RDBMS - объектно-реляционная
система управления базами данных компании Oracle. Однако данные программные
продукты используются узким кругом сотрудников, работающих непосредственно с
сетью и БД.
1.1 Модель информационных потоков
Определяющим фактором успешного развития любого предприятия является
качественное изменение системы управления. Тенденции развития современных
информационных технологий приводят к постоянному возрастанию сложности
информационных систем (ИС), создаваемых в различных областях экономики.
Современные крупные проекты ИС характеризуются, как правило, следующими
особенностями:
- сложность описания (достаточно большое количество функций, процессов,
элементов данных и сложные взаимосвязи между ними), требующая тщательного
моделирования и анализа данных и процессов;
- наличие совокупности тесно взаимодействующих компонентов (подсистем),
имеющих свои локальные задачи и цели функционирования (например, традиционных
приложений, связанных с обработкой транзакций и решением регламентных задач, и
приложений аналитической обработки (поддержки принятия решений), использующих
нерегламентированные запросы к данным большого объема);
- отсутствие прямых аналогов, ограничивающее возможность
использования каких-либо типовых проектных решений и прикладных систем;
- необходимость интеграции существующих и вновь разрабатываемых
приложений;
- функционирование в неоднородной среде на нескольких
аппаратных платформах;
- разобщенность и разнородность отдельных групп разработчиков
по уровню квалификации и сложившимся традициям использования тех или иных
инструментальных средств;
- существенная временная протяженность проекта, обусловленная,
с одной стороны, ограниченными возможностями коллектива разработчиков, и, с
другой стороны, масштабами организации-заказчика и различной степенью
готовности отдельных ее подразделений к внедрению ИС [29].
Для успешной реализации проекта объект проектирования (ИС) должен быть,
прежде всего, адекватно описан, должны быть построены полные и непротиворечивые
функциональные и информационные модели ИС. Накопленный к настоящему времени
опыт проектирования ИС показывает, что это логически сложная, трудоемкая и
длительная по времени работа, требующая высокой квалификации участвующих в ней
специалистов.
Проектирование имеет целью обеспечить эффективное функционирование ИС.
Именно качественное проектирование обеспечивает создание такой системы, которая
способна функционировать при постоянном совершенствовании её технических,
программных и информационных составляющих, т.е. её технологической основы, и
расширять спектр реализуемых управленческих функций и объектов взаимодействия.
Проектирование данной ИС было решено начать с рассмотрения
бизнес-процессов. При этом для их описания использовалось функциональное
моделирование.
Функциональная модель представляет любой процесс как совокупность
функциональных блоков соединенных интерфейсными дугами. Функциональный блок -
действие, выраженное глагольным оборотом, интерфейсная дуга - предмет,
описанный существительным с уточняющей информацией. В зависимости от места
соединения дуги с блоком различают входы (слева), выходы (справа), управление
(сверху), механизмы или ресурсы (снизу).
Любое действие может быть декомпозировано, т.е. разложено на более
мелкие, которые, в свою очередь могут быть декомпозированы, и т.д. до уровня
разумной достаточности.
Назначение функциональной модели - выявить процессы, нуждающиеся в
регистрации, определить информационные потоки, циркулирующие в организации,
наметить структуру информации о предметах участвующих в бизнес процессе,
очертить группы персонала которые будут заниматься вводом и обработкой
информации на различных этапах ее прохождении. Здесь же необходимо обдумать
содержание и оформление отчетных форм.
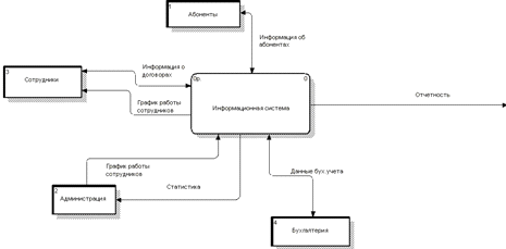
На рисунке 1.1 представлена общая функциональная модель филиала, на
рисунке 1.2 представлено взаимодействие функциональных подразделений.
Рисунок 1.1 - Общая схема функционирования филиала
Данная модель описывает задачу в целом. Стоит отметить, что ее важность
заключается в том, что здесь определяются две принципиальные характеристики
модели: точка зрения и цель. От них зависит дальнейшее построение системы.
Соответственно следующим этапом будет являться более углубленное рассмотрение
модели, в частности построение схемы взаимодействия функциональных
подразделений.
Рисунок 1.2 - Взаимодействие функциональных подразделений
Данная схема отображает взаимодействие подразделений внутри филиала. Как
видно из схемы, отдел ИТ имеет огромное количество исходящих связей. Именно это
и является проблемой. Большая нагрузка на один отдел ведет к снижению
продуктивности работы, как самого отдела, так и филиала в целом.
В связи с предназначением разрабатываемой ИС стоит так же рассмотреть
потоки передаваемой информации. Изучение потоков информации дает общее
представление о функционировании объектов управления и является первым шагом в
анализе организации. На данном этапе возможно решения ряда задач относительно
улучшения схемы документопотоков. Дальнейшее исследование информационных
потоков позволяет выявить элементы информационного отображения объекта,
отношения между ними, структуру и динамику потоков информации.
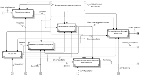
Для анализа информационных потоков филиала использовалась методология DFD. Функциональные подразделения и
потоки данных между ними отображены на рисунках 1.3 и 1.4.
Рисунок 1.3 - Диаграмма потоков данных (главная)
Рисунок 1.4 - Диаграмма потоков данных (декомпозиция)
Под информацией об абоненте понимается ФИО, дата рождения, место
проживания, номер для связи, паспортные и иные данные человека, заключающего с
предприятием услуги по предоставлению выхода в сеть Интернет, кабельного или
цифрового телевидения, покупке или аренды оборудования.
Статистические данные подразумевают аналитические данные по абонентам,
баланс их личного счета, подключенные тарифы и услуги, участие в акциях, статистика
платежей, сведения о блокировках,
"Отчетность" включает в себя данные по уровням баланса,
количествам абонентов по тарифам, адресам, количество абонентов, блокированных
по балансу, отключенных и т.д.
2. Проектирование информационной системы
.1 Анализ существующих решений для администрирования СУБД
Перед непосредственной работой с существующей базой данных, было решено
провести анализ существующих приложения для администрирования СУБД.
phpMyAdmin - веб-приложение с открытым кодом, написанное на языке PHP и
представляющее собой веб-интерфейс для администрирования СУБД MySQL. phpMyAdmin
позволяет через браузер осуществлять администрирование сервера MySQL, запускать
команды SQL и просматривать содержимое таблиц и баз данных. Приложение
пользуется большой популярностью у веб-разработчиков, так как позволяет
управлять СУБД MySQL без непосредственного ввода SQL команд, предоставляя
дружественный интерфейс. Однако необходимость постоянно использовать в работе SQL команды вызывает неудобства, в связи
с чем от данного приложения пришлось отказаться. На рисунках 2.1-2.2
представлена программа phpMyAdmin.
Рисунок 2.1 - Интерфейс phpMyAdmin
Рисунок 2.2 - Главное окно phpMyAdmin
Плюсы:
— возможность управлять СУБД MySQL без непосредственного ввода
SQL команд;
— как панель управления PHPMyAdmin предоставляет возможность
администрирования выделенных БД;
— возможность интегрировать PHPMyAdmin в собственные разработки
благодаря лицензии GNU General Public License.
К минусам можно отнести:
- отсутствие AJAX
(необходимость перезагрузки страницы после выполнения каждого запроса);
- неудобный редактор SQL запросов;
- в некоторых случаях проблемы с кодировкой (таблиц);
- является WEB-приложением;
- требует наличия навыков администрирования и работы в
приложении у сотрудников;
- открытый доступ ко всем таблицам, что дает возможность изменения
критически важных данных лицам, доступ которых к данной информации ограничен.
На рисунке
2.3 представлено приложение MySQL Administrator.
Рисунок 2.3 - Главное окно MySQL Administrator
Мощный инструмент администратора, обладающий интуитивным графическим
интерфейсом и единой средой для управления базами данных MySQL и их
обслуживания. Система предназначена для администрирования сервера, а также
может выполнять операции резервного копирования и восстановления информации
(как над отдельными, так и над всеми базами, причем есть встроенный планировщик
заданий).
Плюсы:
- широкая функциональность и улучшенная система управления;
- визуальное отображение всех операций, позволяющее снизить
количество ошибок;
- высокий уровень безопасности, при котором доступ основан на
системе привилегий;
- мониторинг динамических процессов, проходящих в базе;
- система восстановления данных;
- многоплатформенность, работает во всех популярных ОС.
Минусы:
- требует наличия навыков администрирования и работы в приложении у
сотрудников;
- отсутствие редактора SQL запросов;
- подходит только для работы связанной с обслуживанием сервера;
- отсутствие русской локализации.
На рисунке
2.4 представлено приложение MySQL Query Browser.
Рисунок 2.4 - Главное окно MySQL Query Browser
Query Browser это графический инструмент, предоставляемый MySQL AB для
создания, выполнения и оптимизации запросов в графической среде. Тогда как
MySQL Administrator разработан для администрирования MySQL сервера, MySQL Query
Browser создан помочь Вам получать и анализировать данные, хранящиеся в Вашей
MySQL базе.
Все запросы, выполняемые в MySQL Query Browser, так же могут быть
выполнены в консольном приложении mysql, MySQL Query Browser позволяет получать
и редактировать данные интуитивно понятным графическим способом. MySQL Query
Browser разработан для работы с MySQL версии 4.0 и выше.
Плюсы:
- функциональность, простота и удобство;
- приятный интерфейс;
- возможность выполнения SQL команд;
- подсветка SQL
кода.
Минусы:
- требует наличия навыков администрирования и работы в приложении у
сотрудников;
- открытый доступ ко всем таблицам, что дает возможность
изменения критически важных данных лицам, доступ которых к данной информации
ограничен;
- в некоторых случаях проблемы с кодировкой;
- отсутствие русской локализации.
На рисунке
2.5 представлено приложение KMySQLAdmin.
Рисунок 2.5 - Главное окно KMySQLAdmin
Приложение для управления mysql-серверами, написанное с использованием QT
и KDE.
Плюсы:
- отображение и редактирование содержимого таблиц в пределах отдельного
окна;
- экспорт результатов запроса в другой формат (ASCII, Latex,
HTML);
- управление правами пользователей;
- создание баз данных и таблиц;
- изменение таблиц и ключей;
- непрерывный мониторинг состояния сервера и потоков.
Минусы:
- отсутствие русской локализации;
- в некоторых случаях проблемы с кодировкой при экспорте
результатов запроса в другой формат;
- требует наличия навыков администрирования и работы в
приложении у сотрудников;
- открытый доступ ко всем таблицам, что дает возможность
изменения критически важных данных лицам, доступ которых к данной информации
ограничен.
На рисунке
2.6 представлено приложение MySQL Navigator.
Рисунок 2.6 - Главное окно MySQL Navigator
Navigator представляет собой клиентскую программу графического
пользовательского интерфейса (GUI) для сервера баз данных MySQL. Назначение
MySQL Navigator состоит в обеспечении удобного клиентского интерфейса для
серверов баз данных MySQL при поддержке многих операционных систем и языков. В
настоящее время можно производить импорт/экспорт базы данных, вводить запросы,
получать результирующие наборы, редактировать и запускать скрипты, добавлять,
изменять и удалять пользователей и получать информацию о клиенте и сервере.
Использует QT.
Плюсы:
- приложение использует QT;
- возможность выполнения SQL команд;
- вывод информации при выполнении процессов;
- вывод информации о клиенте и сервере.
Минусы:
- неудобный интерфейс, излишнее загруженность рабочего пространства
приложения;
- отсутствие русской локализации;
- требует наличия навыков администрирования и работы в
приложении;
- открытый доступ ко всем таблицам, что дает возможность
изменения критически важных данных лицам, доступ которых к данной информации
ограничен.
Следующим приложением для анализа было FlashMyAdmin.
Проект по администрированию MySQL, базирующийся на Flash. Позволяет
управлять таблицами и базами данных, просматривать и редактировать содержимое
таблиц, редактировать структуры таблиц, импортировать/экспортировать (SQL, XML,
CSV) данные, поддерживает интернационализацию, есть помощь. На рисунках 2.7-2.8 представлена программа FlashMyAdmin.
Рисунок 2.7 - Главное окно FlashMyAdmin
Рисунок 2.8 - Интерфейс FlashMyAdmin
Плюсы:
- интуитивно понятный интерфейс;
- просмотр видео, аудио и графики внутри интерфейса;
- импорт/экспорт (SQL, XML, CSV).
Минусы:
- использование Flash;
- проблемы с кодировкой;
- отсутствие русской локализации;
- отсутствие возможности выполнения SQL команд;
- требует наличия навыков администрирования и работы в
приложении;
- открытый доступ ко всем таблицам, что дает возможность
изменения критически важных данных лицам, доступ которых к данной информации
ограничен.
Так же было
проанализировано приложение MySQL Workbench.
MySQL Workbench - инструмент для визуального проектирования баз данных,
интегрирующий проектирование, моделирование, создание и эксплуатацию БД в
единое бесшовное окружение для системы баз данных MySQL. Является преемником
DBDesigner 4 от FabForce.Workbench распространяется под свободной лицензией -
Community Edition и с ежегодной оплачиваемой подпиской - Standard Edition.
Последняя включает в себя дополнительные возможности, которые способны
существенно улучшить производительность, как разработчиков, так и
администраторов баз данных. На рисунках 2.9-2.10 представлена программа MySQL
Workbench.
Рисунок 2.9 - Главное окно MySQL Workbench
Рисунок
2.10 - Интерфейс MySQL Workbench
Плюсы:
- возможность представить модель БД в графическом виде, а также
редактирование данных в таблице;
- наличие простого и функционального механизма по созданию
связей между полями таблиц, среди которых реализована связь "многие-ко-многим"
с возможностью создания таблицы связей;
- функция Reverse Engineering позволяет восстанавливать
структуру таблиц и связей из той, которая была реализована ранее и хранится на
сервере БД;
- наличие редактора SQL-запросов, который дает возможность при
отправке на сервер получать ответ в табличном виде и другие возможности.
Минусы:
- неудобный интерфейс, излишнее загруженность рабочего пространства
приложения;
- наличие большого количества неиспользуемых функций;
- требует наличия навыков администрирования и работы в
приложении у сотрудников;
- открытый доступ ко всем таблицам, что дает возможность
изменения критически важных данных лицам, доступ которых к данной информации
ограничен.
Не у всех рассмотренных программ корректное отображение русских символов
(UTF-8) в таблицах базы данных. Каждая из программ имеет свои плюсы и минусы. В
качестве сравнения были взяты приложения, использующие разные технологии: php, flash, qt. Стоит отметить, что ни
одна из испробованных программ не отвечает необходимым критериям. В связи с
этим было решено разработать собственное приложение для работы с MySQL.
.2 Анализ базы данных
Следующим
этапом стал анализ используемой базы данных рассмотрение непосредственно самой
схемы базы, связей между таблицами, а так же изучение значений ключевых строк.
В ходе анализа базы данных было выявлено:
- база данных имеет сложную структуру;
- таблицы базы данных имеют несколько ключевых полей, в связи с
чем связка таблиц в базе данных возможна по нескольким ключевым полям;
- в базе данных присутствуют ключи двух видов: внешние FK (Foreign Key) и внутренние PK (Primary
key).
Особенность использования двух видов ключевых полей заключается в том,
что связка таблиц по внутреннему ключу применяется для таблиц, сгруппированных
по содержащейся в них информации, использование внешнего ключа имеет место в
случае связки внешних глобальных таблиц.
Стоит отметить, что разрабатываемая ИС рассчитана на работу с огромным
количеством данных. В связи с этим общая схема существующей БД имеет
колоссальный объем. На рисунке 2.11 приведен пример схемы части БД, в частности
таблицы accounts в связке с таблицей acc_phones.
Рисунок
2.11 - Схема таблиц accounts и
acc_phone
Данные таблицы содержат в себе информацию об абоненте, в частности его
номер телефона. Строки, обозначенные в схеме темным цветом, являются ключевыми.
Это значит, что связка данной таблицы с другими происходит с использованием
значения в этой строке.
.3 Анализ языков программирования
Перед этапом реализации разработанного алгоритма в виде ПО возникает
задача выбора языка программирования.
Рассмотрим рейтинг популярности и характеристики языков программирования.
В таблице 2.1 представлена двадцатка популярных языков программирования за
2014-ый год согласно проводимому рейтингу TIOBE. Измерения проводятся 10 раз в месяц.
Метод подсчета популярности языков программирования базируется и на
количестве запросов в наиболее популярных поисковых системах и сайтах, по
данным сайта alexa.com. Ключевое слово, которое используется для анализа
статистики, - "<language> programming". TIOBE использует статистику запросов пользователей на
следующих сайтах: Google, Blogger, Wikipedia, YouTube, Baidu,
Yahoo!, Bing, Amazon.
Таблица 2.1 - Рейтинг языков программирования
На рисунке 2.12 приведен график рейтинга языков программирования за
период времени с 2002 по 2014 год.
Рисунок 2.12 - Рейтинг языков программирования
Из представленных языков программирования выделим наиболее подходящие: C, C++, C#, Java, Python, Ruby.
Языки С и С++ являются родственными, поэтому будем рассматривать их вместе.
С - язык программирования, разработанный в 1969-1973 годах сотрудниками
Bell Labs Кеном Томпсоном и Деннисом Ритчи как развитие языка Би. Первоначально
был разработан для реализации операционной системы UNIX, но, впоследствии, был
перенесён на множество других платформ.
Благодаря близости по скорости выполнения программ, написанных на Си, к
языку ассемблера, этот язык получил широкое применение при создании системного
программного обеспечения и прикладного ПО для решения широкого круга задач.
Язык программирования Си оказал существенное влияние на развитие индустрии
программного обеспечения, а его синтаксис стал основой для таких языков
программирования как C++, C#, Java и D .++, потомок "Си",
объектно-ориентированный язык высокого уровня. Одно из главных преимуществ ООП
(объектно-ориентированное программирование) - не только адекватное отображение
объектов реального мира, а способность поддерживать эволюционное развитие
программ за счет сочетания виртуализации и наследования. Новые версий этих
языков программирования работают с графическим пользовательским интерфейсом в
среде Windows, в них встроен механизм "управления от событий"
(Microsoft Visual C++). Это существенно снижает трудоемкость разработки
прикладных программ, что особенно важно для таких, например, задач, как
создание систем искусственного интеллекта.
Язык C# относится к семье языков с C-подобным синтаксисом, из них его
синтаксис наиболее близок к C++ и Java. Язык имеет статическую типизацию,
поддерживает полиморфизм, перегрузку операторов (в том числе операторов явного
и неявного приведения типа), делегаты, атрибуты, события, свойства, обобщенные
типы и методы, итераторы, анонимные функции с поддержкой замыканий, LINQ,
исключения, комментарии в формате XML. Переняв многое от своих предшественников
(языков C++, Java, Delphi, Модула и Smalltalk), С#, опираясь на практику их
использования, исключает некоторые модели, зарекомендовавшие себя как
проблематичные при разработке программных систем, например, C# в отличие от C++
не поддерживает множественное наследование классов (между тем допускается
множественное наследование интерфейсов).
Второе место в списке занимает Java/JavaScript (88%). Java -
объектно-ориентированный язык высокого уровня, потомок С++, но с более легким
синтаксисом, удобен для интернет-программирования. Три фактора: простота
освоения, удобство работы, лучшая (чем у C++) приспособленность к задачам
проектирования - способствуют тому, что число программирующих на Java
разработчиков огромно, оно исчисляется миллионами. На базе других языков сложно
разрабатывать крупномасштабные комплексные системы для корпоративного сектора.
В Java можно найти решения, обрабатывающие несколько миллионов параллельных
потоков в сложных средах, например в системах фондовых бирж или онлайнового
бронирования авиабилетов. Технология Java - это основа для веб- и сетевых
сервисов, она позволяет надежно и безопасно наращивать информационную структуру
предприятия. Все виды систем могут взаимодействовать друг с другом - начиная со
смарт-карт и заканчивая суперкомпьютерами - независимо от аппаратной платформы
и системного программного обеспечения. Главным конкурентом Java является
технология Microsoft .NET. Предполагается, что полной интеграции с .NET не
будет, обе платформы в ближайшие 10 лет будут существовать параллельно.-
динамический, интерпретируемый высокоуровневый язык программирования для
быстрого и удобного объектно-ориентированного программирования. Язык обладает
независимой от операционной системы реализацией многопоточности, строгой
динамической типизацией, сборщиком мусора и многими другими возможностями. Ruby
близок по особенностям синтаксиса к языкам Perl и Eiffel, по
объектно-ориентированному подходу - к Smalltalk. Также некоторые черты языка
взяты из Python, Lisp, Dylan.- высокоуровневый язык программирования общего
назначения, ориентированный на повышение производительности разработчика и
читаемости кода. Python поддерживает несколько парадигм программирования, в том
числе структурное, объектно-ориентированное, функциональное, императивное и аспектно-ориентированное.
Основные архитектурные черты - динамическая типизация, автоматическое
управление памятью, полная интроспекция, механизм обработки исключений,
поддержка многопоточных вычислений и удобные высокоуровневые структуры данных.
Программный код организовывается в функции и классы, которые могут объединяться
в модули (которые в свою очередь могут быть объединены в пакеты). На рисунках
2.13-2.16 представлены результаты сравнения языков программирования с сайта The
Computer Language Benchmarks Game. Проведенные авторами сайта тесты оценивают
скорость, потребление памяти и размер программного кода одних и тех же
алгоритмов на разных языках программирования.
Рисунок 2.13 - Сравнение языков C++ и Java
Рисунок 2.14 - Сравнение языков Python и C++
Рисунок 2.15 - Сравнение языков С++ и С#
Рисунок 2.16 - Сравнение языков Python и Ruby
Согласно тестам затраченное время представляет следующую
последовательность, отображенную в таблице 2.2, затраченный объем памяти
представляет последовательность, отображенную в таблице 2.3, а затраченный
объем программного кода - в таблице 2.4.
Таблица 2.2 - Результаты сравнения языков программирования по
затраченному времени
|
Занимаемое место
|
Язык программирования
|
|
1
|
С++
|
|
2
|
Java
|
|
3
|
C#
|
|
4
|
Python
|
|
5
|
Ruby
|
Таблица 2.3 - Результаты сравнения языков программирования по
затраченному объему памяти
|
Занимаемое место
|
Язык программирования
|
|
1
|
C++
|
|
2
|
Python
|
|
3
|
C#
|
|
4
|
Ruby
|
|
5
|
Java
|
Таблица 2.4 - Результаты сравнения языков программирования по
затраченному объему программного кода
|
Занимаемое место
|
Язык программирования
|
|
1
|
Python
|
|
2
|
Ruby
|
|
3
|
C#
|
|
4
|
Java
|
|
5
|
C++
|
Подведем итог. В каждой из трех категорий языку программирования присвоим
балл, равный его месту в рейтинге. Полученные результаты сведены в таблицу 2.5.
Таблица 2.5 - Рейтинг языков программирования
|
Занимаемое место
|
Язык программирования
|
Баллы
|
|
1
|
C++
|
7
|
|
2
|
Java
|
11
|
|
3
|
C#
|
9
|
|
4
|
Ruby
|
11
|
|
5
|
Python
|
8
|
Исходя из графиков сравнения работы языков программирования и их сфер
использования, видим, что каждый язык программирования имеет свои преимущества
и недостатки. Однако, согласно проведённому анализу, наибольшими преимуществами
обладают языки С++ и Python.
Рассмотрим дополнительно статистику использования языков
программирования, собранную сайтами github.com и stackoverflow.com.- самый
крупный веб-сервис для хостинга IT-проектов и их совместной разработки. Основан
на системе контроля версий Git и разработан на Ruby on Rails и
Erlang компанией GitHub, Inc (ранее Logical Awesome).Overflow - популярная
система вопросов и ответов о программировании, разработанная Джоэлем Спольски и
Джеффом Этвудом (англ.) в 2008 году. Является частью Stack Exchange Network.
Как и в других системах подобного рода, Stack Overflow предоставляет
возможность оценивать вопросы и ответы, что поднимает или понижает репутацию
зарегистрированных пользователей.
На рисунке 2.17 по горизонтальной оси - количество проектов, реализованных
на сайте Github, по вертикали - количество вопросов на сайте Stackoverflow по
соответствующим языкам программирования.
Рисунок 2.17 - Статистика использования языков программирования на сайте Github и Stackoverflow
На основании результатов полученных в ходе анализа языков
программирования было решено использовать язык С++.
Кроме того, для удобства создания ПО и его визуализации было решено
использовать дополнительно библиотеку Qt. Qt - кроссплатформенный инструментарий разработки ПО на языке
программирования C++. Позволяет запускать написанное с его помощью ПО в
большинстве современных операционных систем путём простой компиляции программы
для каждой ОС без изменения исходного кода. Включает в себя все основные классы,
которые могут потребоваться при разработке прикладного программного
обеспечения, начиная от элементов графического интерфейса и заканчивая классами
для работы с сетью, базами данных и XML. Qt является полностью
объектно-ориентированным, легко расширяемым и поддерживающим технику
компонентного программирования.
3. Разработка модуля взаимодействия
3.1 Структура программы
Данная программа написана на языке программирования высокого уровня С++ с
использованием библиотеки Qt.
Программа рассчитана на работу с конкретной БД, поэтому для ее использования в
других целях необходима правка кода. В связи с тем, что приложение работает с
огромными массивами информации, в целях безопасности, была разработана система
авторизации.
Программа включает в себя 12 методов выгрузки информации из базы данных:
- заключенные договора;
- подключенные абоненты;
- платежи;
- платежи (почта);
- баланс;
- дополнительные услуги;
- списания;
- списания по тарифам;
- основной свод;
- реестр платежей;
- реестр материалов;
Каждый из методов предоставляет актуальную информацию, необходимую для
работы следующих подразделений филиала:
- функциональная группа эксплуатации ИТ;
- функциональная группа поддержки продаж и подключений;
- функциональная группа учета и контроля;
- функциональная группа маркетинга.
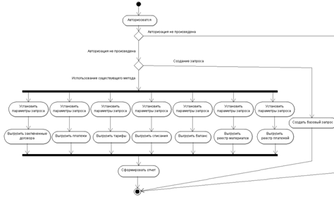
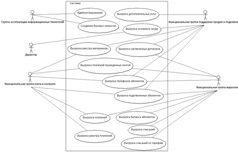
Для четкого представления работы программы на рисунках 3.1-3.2
представлены диаграммы вариантов использования и деятельности.
Рисунок 3.1 - Диаграмма вариантов использования
Рисунок 3.2 - Диаграмма деятельности
Диаграмма компонентов показывает, как выглядит модель на физическом
уровне. На ней изображаются компоненты программного обеспечения системы и связи
между ними. При этом выделяют два типа компонентов: исполняемые компоненты и
библиотеки кода.
Диаграмма компонентов представлена на рисунке 3.3:
Рисунок 3.3 - Диаграмма компонентов
У каждого класса имеется свой собственный заголовочный файл и файл с
расширением *.СРР, так что каждый класс преобразуется в свои собственные
компоненты на диаграмме. Например, класс login преобразуется в два компонента: login.h и login.cрp. Вместе эти компоненты представляют тело и заголовок класса login. Компонент mts_prog.exe
представляет поток обработки информации (thread of processing). В данном случае
поток обработки - это исполняемая программа.
Диаграмма последовательности - диаграмма, на которой показано
взаимодействие объектов (обмен между ними сигналами и сообщениями),
упорядоченное по времени, с отражением продолжительности обработки и
последовательности их проявления. На рисунке 3.4 представлена диаграмма
отображающая процесс работы информационной системы.
Рисунок 3.4 - Диаграмма последовательности взаимодействия
3.2 Модуль соединения с базой данных
В качестве базы данных используется MySQL. В библиотеке Qt есть отдельный модуль, предоставляющий
удобный функционал использования базы данных - QtSql.
К уровню драйверов относятся классы для получения данных на физическом
уровне, такие, как:
- QSqlDriver;
- QsqlDriverCreator <T*>;
- QSqlDriverCreatorBase;
- QSqlDriverPlugin;
- QSqlResult.
QSqlDriver является абстрактным базовым классом, предназначенный для
доступа к специфичным БД. Однако для его использования применяется
QsqlDatabase. Для создания собственного драйвера SQL можно наследовать функции
от QSqlDriver и реализовать необходимые виртуальные функции.- шаблонный класс,
предоставляющий фабрику SQL драйвера для специфичного типа драйвера. Шаблонный
параметр должен быть подклассом QSqlDriver.- базовый класс для фабрик SQL
драйверов,служащий для того, чтобы возвращать экземпляр специфичного подкласса
класса QSqlDriver.несет ответственность за загрузку и управление плагинов
драйверов баз данных. Когда база данных добавлена с помощью функции
QSqlDatabase::addDatabase()), необходимый плагин драйвера загружается,
используя QSqlDriverPlugin. QSqlDriverPlugin предоставляет собой абстрактный
базовый класс для пользовательских QSqlDriver плагинов.предоставляет
абстрактный интерфейс для доступа к данным специфичных БД. В данной работе
использовался QSqlQuery вместо QSqlResult, поскольку QSqlQuery предоставляет
обертку для БД-специфичных реализации QSqlResult.
Соединение с БД устанавливается функцией connOpen():
connOpen()
{_mts=QSqlDatabase::addDatabase("QMYSQL"); драйвер_mts.setHostName("localhost");
расположение БД_mts.setDatabaseName("qt_mts"); имя БД_mts.setUserName("qt_mts");
имя пользователя БД_mts.setPassword("qt_mts");
пароль(!qt_mts.open()){()<<("Fail
to connect"); сообщение об ошибкеfalse;
}{()<<("database connected"); сообщение при подключении
return true;}}
В проекте файла mts_programm.pro записываются все основные
подключения и название проекта. Для того чтобы, проект мог работать с базой
банных и обрабатывать запросы на sql в первой строке указывается код:
+= core gui sql
Так же в этом файле записываются ссылки на ресурсы и файлы проекта:
- Заголовочные файлы *.h
- Исходные файлы *.cpp
- Формы *.ui
В заголовочных файлах указывается подключение нужных библиотек, описания
выбранных классов, описание конструктора, описание записанных слотов
(записываются автоматически при создании), описание соответствующих указателей
и функций (листинг 1).
Листинг 1 - Пример заголовочного файла Login.h
#ifndef LOGIN_H
#define LOGIN_H
#include <QMainWindow> //окно Qmainwindow
#include <QtSql> //модуль
для работы
с SQL
#include <QDebug> //модуль
для отладки
#include <QFileInfo>
#include "mainwork.h" //подключение стороннего заголовочного файла
namespace Ui {
class login;
}
class login : public QMainWindow //описание класса и наследование
{
Q_OBJECT
public:
QSqlDatabase qt_mts; //указатель на подключение или
создание
void connClose()
//функция стандартного подключения к БД
{_mts.close();_mts.removeDatabase(QSqlDatabase::defaultConnection);
}
bool connOpen()//функция
подключения к БД
{_mts=QSqlDatabase::addDatabase("QMYSQL");_mts.setHostName("localhost");_mts.setDatabaseName("qt_mts");_mts.setUserName("qt_mts");_mts.setPassword("qt_mts");(!qt_mts.open()){()<<("Fail
to connect");false;
}{()<<("database connected");true;
}
}:login(QWidget *parent = 0); //описание конструктора
~login();slots:on_pushButton_ok_clicked(); //функция нажатия на кнопку:
Ui::login *ui; //указатель на класс
};
#endif // LOGIN_H
В исходных файлах записываются подключения нужных библиотек, файлов, а
также весь процесс реализации конкретного класса (листинг 2).
Листинг 2 - Реализация класса Login.cpp
#include "login.h"
//подключение заголовочного файла
#include "ui_login.h" //подключение формы
login::login(QWidget *parent) :(parent),(new Ui::login)
{>setupUi(this);img("C:/Users/BENJi/Desktop/mts_logo.png");>label_image->setPixmap(img);(!connOpen())>label_status->setText("Ошибка подключения");
else>label_status->setText("Соединение с БД
установлено");
}::~login()
{ui;
}login::on_pushButton_ok_clicked()
{login,pass;=ui->lineEdit_login->text();=ui->lineEdit_pass->text();(!connOpen()){()<<"Failed
to open the db";;
}();qry;.prepare("select * from managers where
login='"+login+"' and pass='"+pass+"'");(qry.exec())
{count=0;(qry.next())
{++;
}(count==1){>label_status->setText("Вход");();>hide();mainwork;.setModal(true);.exec();
}(count>1)>label_status->setText("Дублирование логина/пароля");(count<1)>label_status->setText("Неправильный ввод логина/пароля");
}
}
Файлы формы *.ui представляют
собой xml-верстку в которой указываются
используемые виджеты и их свойства, в частности расположение в главном окне.
3.3 Модуль авторизации
Авторизация пользователя при входе в программу реализована следующей
конструкцией:
QString login,pass; //объявление переменных
login=ui->lineEdit_login->text();
//присваивание значения
pass=ui->lineEdit_pass->text();//присваивание значения(!connOpen()){()<<"Failed to open the db"; //сообщение при ошибке;
}
connOpen(); //вызов функции подключения к БД
QSqlQuery qry;.prepare("select * from managers where
login='"+login+"' and pass='"+pass+"'");// sql запрос(qry.exec())//условие
{count=0;(qry.next())
{++;
}(count==1){>label_status->setText("Вход");();>hide();mainwork;.setModal(true);.exec();
}(count>1)>label_status->setText("Дублирование логина/пароля");(count<1)>label_status->setText("Неправильный ввод логина/пароля");}
Данная конструкция при успешном подключении к базе данных отправляет SQL запрос с проверкой на присутствие в
базе данных пользователя с введенным в форму логином/паролем. Если такой
пользователь есть в базе, программа открывает доступ к рабочему окну
приложения, иначе выдает ошибку.
На рисунке 3.5 представлено окно авторизации приложения.
Рисунок 3.5 - Окно авторизации
3.4 Модуль
формирования запросов к базе данных
Во всех 12 методах выгрузки информации из базы данных используется
следующая конструкция SQL
запроса:
QSqlQueryModel * model = new QSqlQueryModel();.connOpen();*
qry = new QSqlQuery(conn.qt_mts);>prepare("select
'"+pa_uslugi_p+"' '"+pa_ocn_p+"' '"+pa_sum_p+"'
ac.name,acc_ondate from vgroups v, agreements a, accounts ac,
agreements_addons_vals aav where a.uid = ac.uid and aav.agrm_id = a.agrm_id and
v.agrm_id = a.agrm_id and date(v.acc_ondate) >='"+pa_ot+"' and
date(v.acc_ondate) <='"+pa_po+"' '"+pa_polz_type+"'
'"+pa_usl_type+"' and date(v.acc_offdate) ='0000-00-00' and ((a.date
>= '"+pa_ot+"' - interval 1 month) or (a.date >=
'"+pa_po+"' - interval 1 month)) and v.tar_id !=14 and v.tar_id !=145
order by creation_date;");>exec();
model->setQuery(*qry);>tableView->setModel(model);.connClose();
В данной конструкции объявляется модель Qsql, далее запускается функция соединения с базой данных.
При успешном соединении создается модель QsqlQuary, которой далее присваивается
значение, а именно sql запрос.
На рисунках 3.6-3.8 представлен интерфейс программы.
Рисунок 3.6 - Интерфейс программы
Стоит отметить, что значения, выделенные знаком "+" являются
переменными, объявленными ранее, и вводимые пользователем через интерфейс.
Далее выполняется построенный ранее SQL запрос, результат отправляется в модель таблицы tableView. И конечным этапом является закрытие
соединения с БД.
Рисунок 3.7 - Работа программы. Подключенные абоненты
Рисунок 3.8 - Работа программы. Заключенные договора
Таким образом, основным преимуществом Qt является возможность запускать
написанное приложение на большинстве современных операционных систем путём
простой компиляции программы для каждой ОС без изменения исходного кода. Qt
является полностью объектно-ориентированным, легко расширяемым и поддерживающим
технику компонентного программирования.
4. Экономический расчет
.1 Технико-экономическое обоснование разработки и внедрения темы
дипломной работы
Проведение технико-экономического обоснования требует выбора и расчета
результирующих экономических показателей, позволяющих дать комплексную оценку
новой техники. Рассмотрению этих показателей должна предшествовать формулировка
основных понятий теории экономической эффективности. Такими основополагающими
понятиями являются понятия эффекта и эффективности. В широком смысле эффект -
это результат, следствие каких-либо конкретных действий, причин, сил.
Применительно к экономическому обоснованию под эффектом следует понимать
совокупные результаты, получаемые от реализации определенных научно-технических
или организационно-экономических решений. Различаются следующие виды эффекта:
научный (познавательный), технический, организационный, оборонный,
экологический, экономический, социальный и политический. В результате
разработки и внедрения данной ИС мы получаем следующие показатели:
– уменьшение затрат на бумагу;
– снижение времени на обработку информации;
– увеличение уровня обслуживания абонентов;
– уменьшение затрат на зарплату вследствие уменьшения времени
работ;
– возможность контроля статистики в реальном времени;
– возможность своевременно реагировать на просьбы и пожелания
абонентов;
– уменьшить нагрузку на отдел эксплуатации информационных
технологий.
4.2 Расчет инвестиций
Инвестициями
являются все виды активов (средств) вкладываемых в хозяйственную деятельность в
целях получения дохода. Понятие "инвестиции" - широкое, оно включает
в себя приобретение ценных бумаг, недвижимости, патентных и интеллектуальных
прав и т.п. Но основным видом инвестиционной деятельности являются капитальные
вложения - затраты на создание новых, а также на расширение, реконструкцию и
модернизацию действующих основных фондов предприятия.
Капитальные
вложения в организации направляются на:
– покупку оборудования, программного обеспечения и инвентаря,
входящих в смету строек;
– расширение существующих и развитие новых видов деятельности
функциональных подразделений и предприятия в целом.
В том случае, если компьютерная программа создается в организации
самостоятельно (хозяйственным способом), то капитальные вложения определяются
по следующей формуле:
K
=
∙Ц
+
∙Ц
+
∙T
∙k
+K
, (4.1)
где mi - количество оборудования, шт.(кг);
Ц м i -
цена оборудования, руб.;
ni - количество программных продуктов;
Ц к i
- цена хостинга, стоимость программных продуктов, руб./шт. ;
C ч j - часовая тарифная ставка рабочего j-го разряда, руб./час;
Тр j -
время программиста, необходимое для написания программы, час;
K c
- коэффициент, учитывающий отчисления с заработной платы в фонды обязательного
медицинского страхования, фонд занятости, пенсионный фонд, фонд социального
страхования (36 %). Примем его равным 1,36;
К нак - величина накладных расходов, принимается равной 150 %
от основной заработной платы рабочего.
Необходимые данные берутся из таблицы 4.1
Таким образом, накладные расходы определяются по следующей формуле:
K
=
∙
∙ T
=1,5∙
∙ T
, (4.2)
K
=1,5∙4000=6000 руб.,
K
=
+
+
+
+
+6000=
= 99127 руб.
Таблица 4.1 - Наименование дополнительно приобретаемого оборудования и ПО
|
Наименование деталей и
узлов
|
Цена (Ц ), руб./шт.
|
Количество ( ), шт.
|
Сумма (Ц ∙ ), руб.
|
|
Оборудование
|
|
Ноутбук Lenovo
|
15690
|
1
|
15690
|
|
ИТОГО
|
-
|
-
|
15690
|
|
НМА
|
|
Navicat
|
16942
|
1
|
16942
|
|
phpDesigner
|
1519
|
1
|
1519
|
|
ИТОГО
|
-
|
-
|
18461
|
Стоимость основных средств в проектном варианте определяется по формуле:
Фпр = Ф б - Фвыб + Ф вв,
(4.3)
где Фб - стоимость основных средств в базовом варианте, руб.
Ф выб - стоимость выбывших основных средств в результате
замены устаревших деталей и узлов, руб.
Фвв - стоимость вновь введенных основных средств в результате
проведения мероприятия НТП (по другому этот показатель был обозначен как Кдоп).
В таблицах 4.2-4.3 представлена информация необходимая для дальнейших
расчетов.
Аналогично определяется стоимость нематериальных активов (НМА):
Ф
= Ф
- Ф
+ Ф
, (4.4)
Ф
=66029+15690=81719 руб.,
Ф
=21658+18461=40119 руб.
Таблица 4.2 - Состав и структура основных средств предприятия до и после
проведения мероприятия НТП
|
Состав основных средств
|
До проведения мероприятия
НТП
|
Стоимость выбывших основных
средств,т.руб.
|
Стоимость введенных
основных средств,т.руб.
|
После проведения
мероприятия НТП
|
Изменение,±%
|
|
Стоимость, т.руб.
|
Структура,%
|
|
|
Стоимость,т.руб.
|
Структура,%
|
|
|
Ноутбук
|
15690
|
23,7
|
-
|
-
|
15690
|
19,1
|
4,6
|
|
Ноутбук
|
15690
|
23,7
|
-
|
-
|
15690
|
19,1
|
4,6
|
|
Ноутбук
|
15690
|
23,7
|
-
|
-
|
15690
|
19,1
|
4,6
|
|
Ноутбук
|
15690
|
23,7
|
-
|
-
|
15690
|
19,1
|
4,6
|
|
Принтер МФУ
|
3269
|
4,9
|
-
|
-
|
3269
|
4
|
0,9
|
|
Ноутбук
|
-
|
-
|
-
|
15690
|
15690
|
19,1
|
-
|
|
ИТОГО
|
66029
|
100
|
-
|
-
|
81719
|
100
|
-
|
Таблица 4.3 - Состав и структура НМА предприятия до и после проведения
мероприятия НТП
|
Состав основных средств
|
До проведения мероприятия
НТП
|
Стоимость выбывших основных
средств,т.руб.
|
Стоимость введенных
основных средств,т.руб.
|
После проведения
мероприятия НТП
|
Изменение,±%
|
|
Стоимость, т.руб.
|
Структура,%
|
|
|
Стоимость, т.руб.
|
Структура,%
|
|
|
ОС Window
7
|
4567
|
22
|
-
|
-
|
4567
|
11,3
|
10,7
|
|
MS Office 2010
|
17091
|
78
|
-
|
-
|
17091
|
42,6
|
35,4
|
|
Navicat
|
-
|
-
|
-
|
16942
|
16942
|
42,4
|
-
|
|
phpDesigner
|
-
|
-
|
-
|
1519
|
1519
|
3,7
|
-
|
|
ИТОГО
|
21658
|
100
|
-
|
18461
|
40119
|
100
|
-
|
.3 Расчет эксплуатационных затрат
Необходимо рассчитать затраты по базовому и проектному вариантам. Расчет
эксплуатационных затрат зависит от того, для какой отрасли осуществляется
расчет: для растениеводства или животноводства, или же расчет ведется для
обслуживающего подразделения: ЦРМ, нефтебазы и т.д.
Эксплуатационные затраты рассчитываются по следующей формуле:
Зэ = За + Зто + Зобсл + Зэ
+ Зп + Зпр, (4.5)
где За - амортизационные отчисления тыс. руб.;
Зто - затраты на техническое обслуживание и ремонт, тыс. руб.;
Зобсл - затраты на обслуживание , тыс. руб.;
Зэ - затраты на электроэнергию;
Зп - заработная плата с отчислениями на социальные нужды, тыс.
руб.;
Зпр - прочие затраты, тыс. руб. (Принять 10% от суммы всех
затрат).
Размер амортизационных отчислений определяется по следующей формуле:
=
+
= 17537,4 (руб.), (4.6)
=
+
= 24367,6 (руб.). (4.7)
Зам - амортизационные отчисления для машин и оборудования, руб.
Амортизационные отчисления для машин и оборудования определяются по формуле:
=
= 13205,8 (руб.), (4.8)
=
=16343,8 (руб.), (4.9)
где Бм - балансовая стоимость машин и оборудования, руб.
На м - норма амортизационных отчислений для машин и
оборудования,
=
=4331,6 (руб.), (4.10)
=
=8023,8 (руб.), (4.11)
где БНМА - балансовая стоимость нематериальных активов, руб.,
На НМА - норма амортизационных отчислений нематериальных
активов.
Размер затрат на техническое обслуживание и ремонт определяется следующим
образом:
=
+
= 8768,7 (руб.), (4.12)
=
+
= 12183,8 (руб.). (4.13)
З том - затраты на техническое обслуживание и ремонт машин и
оборудования, руб. Они определяются по формуле:
=
=
=6602,9 (руб.), (4.15)
=
=
= 8171,9 (руб.), (4.16)
где Нто м - норма отчислений на техническое обслуживание для
машин и оборудования.
=
=
=2165,8 (руб.), (4.17)
=
=
=4011,9 (руб.), (4.18)
где На НМА - норма отчислений на обслуживание нематериальных
активов.
Затраты на приобретение топлива и энергии определяются следующим образом.
Заработная плата основных производственных рабочих с отчислениями на социальные
нужды определяется по формуле. Затраты на приобретение электроэнергии
рассчитываются следующим образом:
=
= 2280,42 (руб.), (4.19)
где М Э i
- мощность i-го электрооборудования и приборов,
кВт;
КМ i -
коэффициент использования мощности;
Т ф i -
фонд рабочего времени работы оборудования;
Ц э - цена электроэнергии, руб./час.
=0,615∙0,9∙1648∙2,5=2280,42 (руб.),
=
=2502,9 (руб.). (4.20)
Мощность оборудования в проектном варианте определяется по формуле:
М Э Пр = М Э Б + М вв - М выб,
(4.21)
где Мвв -мощность вводимого оборудования, кВт;
М выб - мощность выбывшего оборудования, кВт;
КМ i -
коэффициент использования мощности;
Т ф i -
фонд рабочего времени работы оборудования;
Ц э - цена электроэнергии, руб./час.
=0,675∙0,9∙1648∙2,5=2502,9 (руб.).
- сумма основной заработной платы, руб.; kg -
коэффициент, учитывающий выплаты стимулирующего и компенсирующего характера,
равен 1,25; ko - коэффициент, учитывающий оплату очередных
(ежегодных) отпусков из расчета продолжительности отпуска 24 рабочих дня
принять в размере 1,0854; kc - коэффициент, учитывающий отчисления
единого социального налога, 1,3.
Основную заработную плату рассчитывают по одной из двух нижеприведенных
формул. Выбор формулы для расчета зависит от того, какая форма оплаты труда
будет принята для рабочих. В том случае, если за основу будет принята сдельная
форма оплаты труда, то расчеты производятся по формуле (4.4), а если повременная,
то - по формуле (4.5).
= Сri ∙
Т оi , (4.22)
Т оi - общие затраты труда, необходимые для выполнения
определенного вида работ или производства продукции, час.
=436005,18 (руб.), (4.23)
=247200∙1,25∙1,0854∙1,3=436005,18 (руб.),

=218002,59 (руб.), (4.24)
=123600∙1,25∙1,0854∙1,3=218002,59 (руб.).
В таблице 4.4 представлены сведения о зарплате сотрудников.
Таблица 4.4 - Заработная плата сотрудников
|
Должность
|
Cri (ставка)
|
Toi (часы)
|
Kзак (за
год)
|
Tобщ (чел∙час/год)
|
Зi(руб)
|
|
Базовый
|
|
Монтажник Монтажник
Сис.админ Администртор
|
100 100 150 100
|
2 3 4 3
|
2060 2060 2060 2060
|
4120 6180 8240 6180
|
41200 61800 82400 61800
|
|
24720
|
Зп=247200
|
|
Проектный
|
|
Монтажник Монтажник
Сис.админ Монтажник
|
100 100 100 100
|
1 2 2 1
|
2060 2060 2060 2060
|
2060 4120 4120 2060
|
20600 41200 41200 20600
|
|
12360
|
Зп=123600
|
Затраты на бумагу:
=
∙
=6120 (руб.), (4.25)
=170∙36=6120 (руб.),
=
∙
=918 (руб.), (4.26)
= 170∙36∙ (
) = 4590 (руб.),
Збум= 4590 (руб.),
где
- цена бумаги;
- количество бумаги в год.
Заработная плата с отчислениями на социальные нужды
=47071,17 (руб.),
= 26164,689 (руб.).
.4 Определение экономической эффективности мероприятия НТП
Определим годовой экономический эффект по формуле:
Эср =
, (4.27)
Эср=(Зб-ЗПр)= 517782,87 - 287811,579 =
229971,291 (руб.).
Рассчитаем срок окупаемости капитальных вложений в результате внедрения
нововведения.
, (4.28)
Ток=
=
=0,43 (руб.).
Конечные данные сведены в таблицу 4.5.
Таблица 4.5 - Технико-экономические показатели выполнения работ и их
влияние на себестоимость продукции до и после внедрения мероприятия НТП
|
Показатели
|
Ед. изм.
|
Варианты
|
Изменение величины, ±%
|
|
|
До внедрения
|
После внедрения
|
|
|
Капитальные вложения
|
руб.
|
-
|
99127
|
-
|
|
Трудоемкость работ
|
чел-час
|
24720
|
12360
|
50
|
|
Расходы организации за год
в том числе по изменяющимся статьям затрат а) автортизационные отчисления
|
т. руб. т. руб.
|
517,782 17,537
|
287,811 24,367
|
- 44,4 28
|
|
б) затраты на техническое
обслуживание в) затраты на электроэнергию г) заработная плата е) затраты на
бумагу
|
т. руб. т. руб. т. руб. т.
руб.
|
8,768 2,280 436,005 6,120
|
12,183 2,502 218,002 4,590
|
28 9 - 50 - 15
|
|
Срок окупаемости
капитальных вложений
|
год
|
-
|
0,43
|
-
|
|
Годовой экономический
эффект
|
руб.
|
-
|
229,971
|
-
|
|
|
|
|
|
|
В результате капитальных вложений в размере 99,127 тысяч рублей был получен
годовой экономический эффект 229,971 тысячи рублей за счет снижения затрат на
бумагу на 15 %. Срок окупаемости дополнительных капитальных вложений составляет
5 месяцев.
5. Безопасность жизнедеятельности
.1 Характеристика условий труда работника
При работе на персональном компьютере, последствия воздействия физических
факторов на здоровье пользователя описаны в научных статьях многих известных
ученых. Анализ последствий позволяет выявить наиболее опасные воздействия на
здоровье пользователя, а именно заболевания глаз и зрительный дискомфорт,
изменения в костно-мышечной системе, информационная усталость, кожные
заболевания, повышенная подверженность стрессам, хронические головные боли,
тошнота и головокружения, быстрая утомляемость, снижение трудоспособности и
нарушения сна.
Так же на состояние здоровья пользователя влияют эргономические параметры
рабочего места. Важную роль играет освещенность рабочего места, параметры
мебели, а так же характеристики самого помещения, где расположено рабочее место
пользователя. Например, к эргономическим проблемам можно отнести расположение
монитора. Зеркальные блики от поверхности монитора, увеличение контрастности
изображения при засветке поверхности и прочие неблагоприятно влияют на
зрительную активность глаз пользователя.
Оценка условий труда пользователя персонального компьютера, проведенная в
ряде предприятий, показывает, что размещение рабочих мест исходит из стремления
установки максимального количества персональных компьютеров в помещениях, не
приспособленных для этих целей. Такое расположение рабочих мест ведет к
повышенным сенсорным, эмоциональным и интеллектуальным нагрузкам на
пользователя и ведет к нарушению санитарно-гигиенических требований и ухудшает
организацию труда работающих. Согласно "Гигиеническим критериям оценки и
классификации условий труда по показателям вредности и опасности факторов
производственной среды, тяжести и напряженности трудового процесса"
условия труда пользователей персональных компьютеров можно отнести к 3 классу
вредности I степени опасности.
.2 Требования к производственным помещениям
При работе на персональном компьютере необходимо соблюдать правильный
режим труда и отдыха. В противном случае у пользователя отмечается значительное
напряжение зрительного нерва с проявлением жалоб на головные боли, нарушение
сна и болезненные ощущения в глазных яблоках, а так же в пояснице, шее и руках.
Существуют основные требования к производственному освещению:
— освещённость на рабочем месте должна соответствовать
характеру зрительной работы (размеры объекта различения, фон, контрастность
объекта и фона);
— необходимо обеспечить достаточно равномерное распределение
яркости на рабочей поверхности, а также в пределах окружающего пространства;
— на рабочей поверхности должны отсутствовать резкие тени;
— в поле зрения должна отсутствовать повышенная яркость
светящихся поверхностей, вызывающая нарушение зрительных функций
(ослепленность), т.е. ухудшение видимости объектов;
— величина освещенности должна быть постоянной во времени;
— следует выбирать оптимальную направленность светового потока;
— следует выбирать необходимый спектральный состав света. Это
требование особенно существенно для обеспечения правильной цветопередачи;
— все элементы осветительных установок должны быть достаточно
долговечными, электробезопасными, а также не должны быть причиной возникновения
пожара или взрыва.
При выполнении работ категории высокой зрительной точности (наименьший
размер объекта различения 0,3 - 0,5 мм) величина коэффициента естественного
освещения (КЕО) должна быть не ниже 1,5%, а при зрительной работе средней
точности (наименьший размер объекта различения 0,5 - 1,0 мм) КЕО должен быть не
ниже 1,0%. В качестве источников искусственного освещения обычно используются
люминесцентные лампы, которые попарно объединяются в светильники. Эти
светильники должны располагаться над рабочими поверхностями в
равномерно-прямоугольном порядке. Требования к освещенности в помещениях, где
установлены персональные компьютеры, следующие: при выполнении зрительных работ
высокой точности общая освещенность должна составлять 300 лк (люкс -
международная единица освещенности в системе единиц СИ, равная 1 люмену
(световой поток) на 1 квадратный метр), а комбинированная - 750 лк; аналогичные
требования при выполнении работ средней точности - 200 и 300 лк соответственно.
.3 Состояние микроклимата в помещении с персональным компьютером
Основными нормативными документами по микроклимату являются ГОСТ
12.1.005-88 "Общие санитарно-гигиенические требования к воздуху рабочей
зоны", а также СанПиН 2.2.3.538-96 "Гигиенические требования к
микроклимату производственных помещений". В них установлены нормы
оптимальных и допустимых значений температуры, относительной влажности и
скорости движения воздуха в зависимости от времени года, категории выполняемой
работы и тепловыделений в производственном помещении.
Источниками тепловыделений в помещениях с видеодисплейными терминалами и
персональными электронно-вычислительными машинами являются: вычислительное
оборудование, приборы освещения, обслуживающий персонал, а также солнечная
радиация. Причем основным тепловыделяющим оборудованием являются ЭВМ, которые
дают в среднем 80 % суммарных тепловыделений. Тепловыделения от приборов
освещения составляют в среднем 12 %, от обслуживающего персонала - 1%, от солнечной
радиации - 6%. Приток теплоты через непрозрачные ограждающие конструкции
составляет 1%.
На организм человека и работу вычислительной техники в машинных залах
заметное влияние оказывает относительная влажность воздуха. При влажности до
40%, возникает статическое электричество при движении носителей информации в
ЭВМ, ухудшается ионный состав воздуха в помещении и у экранов мониторов.
В помещениях, где установлены персональные компьютеры, должны соблюдаться
определенные параметры микроклимата. В санитарных нормах СаНПиН 2.2.4.548-96
установлены величины параметров микроклимата, создающие комфортные условия. Эти
нормы устанавливаются в зависимости от времени года, характера трудового
процесса и характера производственного помещения.
Объем помещений, в которых размещены работники вычислительных центров, не
должен быть меньше 19,5м3 на человека с учетом максимального числа
одновременно работающих в смену. Нормы подачи свежего воздуха в помещения, где
расположены компьютеры, приведены в табл. 5.1 и табл. 5.2.
Таблица 5.1 - Параметры микроклимата для помещений, где установлены
персональные компьютеры
|
Период года
|
Параметры микроклимата
|
Величина
|
|
Холодный
|
Температура воздуха в
помещении Относительная влажность Скорость движения воздуха
|
22…24°С 40…60% до 0,1м/с
|
|
Теплый
|
Температура воздуха в
помещении Относительная влажность Скорость движения воздуха
|
23…25°С 40…60% 0,1…0,2м/с
|
Таблица 5.2 - Нормы подачи свежего воздуха в помещения, где расположены
персональные компьютеры
|
Характеристика помещения
|
Объемный расход подаваемого
в помещение свежего воздуха, м3на одного человека в час
|
|
Объем до 20м3 на
человека 20…40м3 на человека Более 40м3 на человека
|
Не менее 30 Не менее 20
Естественная вентиляция
|
Холодный период года характеризуется температурой наружного воздуха +10°С
и ниже, а теплый - выше +10°С.
Для повышения влажности воздуха в помещениях с видеодисплейными
терминалами и персональными электронно-вычислительными машинами рекомендуется
применять увлажнители воздуха, ежедневно заправляемые водой. Эта мера улучшает
также аэроионный состав воздуха. Улучшению состава воздуха, в том числе и
аэроионного режима, способствуют проветриванию помещений. Принято считать, что
уменьшение температуры в помещении при проветривании на один градус означает,
что произошел полный обмен воздуха.
5.4 Освещение
Правильно спроектированное и выполненное освещение улучшает условия
зрительной работы, снижает утомляемость, способствует повышению
производительности труда, благотворно влияет на производственную среду,
оказывая положительное воздействие на работающего, повышает безопасность труда
и снижает травматизм.
Недостаточность освещения приводит к напряжению зрения, ослабляет
внимание, приводит к наступлению преждевременной утомленности. Чрезмерно яркое
освещение вызывает ослепление, раздражение и резь в глазах. Неправильное
направление света на рабочем месте может создавать резкие тени, блики,
дезориентировать работающего. Все эти причины могут привести к несчастному
случаю или профзаболеваниям, поэтому столь важен правильный расчет освещенности.
Существует три вида освещения - естественное, искусственное и совмещенное
(естественное и искусственное вместе).
Естественное освещение - освещение помещений дневным светом, проникающим
через световые проемы в наружных ограждающих конструкциях помещений.
Естественное освещение характеризуется тем, что меняется в широких пределах в
зависимости от времени дня, времени года, характера области и ряда других
факторов.
Искусственное освещение применяется при работе в темное время суток и
днем, когда не удается обеспечить нормированные значения коэффициента
естественного освещения (пасмурная погода, короткий световой день). Освещение,
при котором недостаточное по нормам естественное освещение дополняется
искусственным, называется совмещенным освещением.
Искусственное освещение подразделяется на рабочее, аварийное,
эвакуационное, охранное. Рабочее освещение, в свою очередь, может быть общим
или комбинированным. Общее - освещение, при котором светильники размещаются в
верхней зоне помещения равномерно или применительно к расположению
оборудования. Комбинированное - освещение, при котором к общему добавляется
местное освещение.
Согласно СНиП 23-05-95 в помещениях вычислительных центров необходимо
применить систему комбинированного освещения.
При выполнении работ категории высокой зрительной точности (наименьший
размер объекта различения 0,3 … 0,5мм) величина коэффициента естественного
освещения (КЕО) должна быть не ниже 1,5%, а при зрительной работе средней
точности (наименьший размер объекта различения 0,5…1,0мм) КЕО должен быть не
ниже 1,0%. В качестве источников искусственного освещения обычно используются
люминесцентные лампы типа ЛБ или ДРЛ, которые попарно объединяются в
светильники, которые должны располагаться над рабочими поверхностями
равномерно.
Требования к освещенности в помещениях, где установлены компьютеры,
следующие: при выполнении зрительных работ высокой точности общая освещенность
должна составлять 300лк, а комбинированная - 750лк; аналогичные требования при
выполнении работ средней точности - 200 и 300лк соответственно.
Кроме того все поле зрения должно быть освещено достаточно равномерно -
это основное гигиеническое требование. Иными словами, степень освещения
помещения и яркость экрана компьютера должны быть примерно одинаковыми, т.к.
яркий свет в районе периферийного зрения значительно увеличивает напряженность
глаз и, как следствие, приводит к их быстрой утомляемости.
5.4.1 Расчет естественного освещения
Целью расчёта естественного освещения является определение площади
световых проемов, т.е. количества и геометрических размеров окон,
обеспечивающих нормированное значение КЕО.
Нормированное значение коэффициента естественной освещённости, %,
вычисляется по формуле:
(5.1)
где N - номер группы административно-территориального района по
обеспеченности естественным светом, для Тамбова N=2;
- значение коэффициента естественной освещённости для
кабинетов и рабочих комнат;
- коэффициент светового климата.
(5.2)
При боковом одностороннем освещении суммарная площадь световых проемов
определяется по формуле:
(5.3)
где S0 - суммарная площадь всех световых проемов, м2;
SП=20 - площадь пола помещения, м2;
- нормированное значение коэффициента естественной
освещённости %;
- световая характеристика окна;
- коэффициент, учитывающий затенение
окон противостоящими зданиями;
- коэффициент запаса, учитывающий загрязнение
светопропускающего материала светового проема;
ri=1,62 -
коэффициент, учитывающий отраженный свет;
τ0 - общий коэффициент светопропускания светового
проёма:
(5.4)
где
- коэффициент светопропускания материала;
- коэффициент, учитывающий потери света в переплётах окна;
- коэффициент, учитывающий потери света в несущих
конструкциях;
- коэффициент, учитывающий потери света в солнцезащитных
устройствах.
.
Количество световых проёмов, ед ,определяется по формуле:
(5.5)
где S1 = 3 - площадь одного светового
проёма, м2.
,
Sη = 2∙3 ≈ 6(м2)
- сумма площадей световых проемов.
.4.2 Расчет искусственного освещения
Размер помещения по проекту: А∙В∙H=6∙6∙3. Разрез
и план помещения показаны на рис. 5.1 и 5.2 соответственно.
Рисунок 5.1 - Разрез помещения
Рисунок 5.2 - План помещения
Расстояние между светильниками, определяется из условия обеспечения
равномерного распределения освещённости:
, (5.6)
где
- относительное светотехническое расстояние между
светильниками при кривой силы света типа Д (косинусная);- расстояние от оси
лампы до рабочей освещаемой поверхности, м:
h=H - hp - hсв , (5.7)
где Н - высота помещения, м;св- высота свеса, м;р -
высота рабочей поверхности, м.
h = 3 - 0,3 - 1 = 1,7 м ,
Расстояние от крайних светильников до стены b, м, принимается равным:
, (5.8)
.
Нормируемая освещенность - Eн=300лк, т.к. выполняемые
зрительные работы относятся к работам высокой точности с размером объекта
различения от 0,3 мм. Для создания такого уровня освещенности используются
светильники ЛСП 01 1*(36)40-214, содержащие по одной лампе ЛБ-40-2.
Необходимое количество светильников, шт:
(5.9)
где
- нормируемая освещённость рабочей поверхности, лк;
S -
площадь освещаемой поверхности, м2;- коэффициент минимальной
освещённости (1,1 для люминесцентных ламп);
Кз=1,4 - коэффициент запаса;=1 - число ламп в светильнике,
шт;=3120 - световой поток одной лампы, лм(люмен);
- коэффициент использования светового потока.
При измерении средней освещенности помещения минимальное число
контрольных точек определяют исходя из размеров помещения и высоты
подвеса светильников над рабочей
поверхностью, для этого рассчитывают индекс помещения.
Индекс помещения рассчитывается по формуле:
, (5.10)
Определение электрической мощности осветительной установки:
, (5.11)
где Pл.таб- мощность одной лампы, Вт;- количество
светильников, шт;- количество ламп в светильнике, шт.
P=40∙6=240 (Вт)
.5
Электробезопасность
Сила тока I - основной фактор, обусловливающий степень поражения. Она
пропорциональна напряжению U и обратно пропорциональна сопротивлению цепи R:
= U/R (5.12)
Средства и способы защиты человека от поражения электрическим током
сводятся к следующему:
- уменьшению рабочего напряжения электроустановок;
выравниванию потенциалов (заземление, зануление);
электрическому разделению цепей высоких и низких напряжений;
увеличению сопротивления изоляции токоведущих частей (рабочей, усиленной,
дополнительной, двойной и т. п.);
применению устройств защитного отключения и средств коллективной защиты
(оградительных, блокировочных, сигнализирующих устройств, знаков безопасности и
т. п.), а также изолирующих средств защиты.
Напряжение до 42 В переменного и 110 В постоянного тока не вызывает
поражающих факторов при относительно непродолжительном воздействии. Поэтому
везде, где это возможно, кроме случаев, специально оговоренных в правилах,
следует применять электроустановки с рабочим напряжением, не превышающим
приведенных значений, без дополнительных средств защиты.
Однако при повышении мощности электроустановок с низким рабочим
напряжением возрастают потребляемые ими токи, а следовательно, увеличиваются
сечение проводников, габариты, потери энергии, и стоимость электроустановок.
Самыми экономичными считаются электроустановки с напряжением 220 ... 380 В.
Такие напряжения опасны для жизни человека, что вызывает необходимость
применения дополнительных защитных средств (защитные заземление и зануление).
Защитное заземление - преднамеренное соединение металлических
нетоковедущих частей электроустановки с землей. Электрическое сопротивление
такого соединения должно быть минимальным (не более 4 Ом для сетей с
напряжением до 1000 В и не более 10 Ом для остальных). При этом корпус
электроустановки и обслуживающий ее персонал будут находиться под равными,
близкими к нулю, потенциалами даже при пробое изоляции и замыкании фаз на
корпус.
Принцип действия защитного заземления - снижение до безопасных значений
напряжения прикосновения и шагового напряжения, возникающих при замыкании фазы
на корпус.
Это достигается уменьшением потенциала φ заземленного оборудования (в силу
малого сопротивления заземляющего устройства 4 ... 10 Ом) в соответствии с
формулой, а также выравниванием потенциалов заземленного оборудования и
основания (за счет увеличения потенциала основания, на котором стоит человек,
до значения, близкого к потенциалу заземленного оборудования).
φ = I3 ∙ R3.
(5.13)
В качестве заземлителей в первую очередь используются естественные:
металлические и железобетонные конструкции зданий, которые должны образовывать
непрерывную электрическую цепь по металлу. При выполнении искусственных
заземляющих устройств применяют стальной прокат длиной 2.5...3 м (трубы,
уголки, полосовая сталь, сталь круглого сечения). Соединения одиночных
заземлителей выполняют стальной полосой сечением 4×40 мм или профилем круглого сечения
диаметром 6мм и более.
Типы заземляющих устройств. Различают контурное и выносное заземляющие
устройства. При контурном заземлении одиночные заземлители располагаются
равномерно по периметру площадки, на которой размещено оборудование, подлежащее
заземлению. Внутри защищаемого контура достигается выравнивание потенциалов
земли, что определяет минимальные значения напряжения прикосновения и шагового
напряжения Выносное заземляющее устройство размещается вне площадки, где
располагается заземляемое оборудование, поэтому выравнивание потенциалов земли
и корпусов заземленного оборудования достигается в меньшей степени. Выносное
заземление применяют при малых значениях тока замыкания на землю в установках
напряжением до 1000 В, где потенциал заземлителя не выше допускаемого
напряжения прикосновения.
Зануление - преднамеренное электрическое соединение с нулевым защитным
проводником металлических нетоковедущих частей, которые могут оказаться под
напряжением. Оно считается основным средством обеспечения электробезопасности в
трехфазных сетях с заземленной нейтралью напряжением до 1000 В.
В сети с занулением следует различать нулевые защитный и рабочий
проводники. Нулевым защитным проводником называется проводник, соединяющий
зануляемые части потребителей (приемников) электрической энергии с заземленной
нейтралью источника тока. Нулевой рабочий проводник используют для питания
током электроприемников и тоже соединяют с заземленной нейтралью, но через
предохранитель.
5.6
Классификация помещений по опасности поражения электрическим током
Требования, предъявляемые к электробезопасности в конкретном помещении,
зависят от характера окружающей среды.
В отношении опасности поражения человека электрическим током существует
три категории помещений: без повышенной опасности, с повышенной опасностью и
особо опасные.
К помещениям без повышенной опасности поражения человека электрическим
током относятся жилые помещения, комнаты управления, конструкторские бюро и т.
п., т. е. сухие помещения с нормальной температурой и влажностью (до 60%), с
изолирующими полами и небольшим количеством заземленных предметов.
К помещениям с повышенной опасностью относятся влажные помещения
(относительная влажность 60 ... 75 %) с температурой воздуха, постоянно или
периодически превышающей 35°С, наличием токопроводящей пыли и токопроводящих
полов (земляные, металлические, бетонные), возможностью одновременного
прикосновения человека к корпусам электрооборудования и заземленным предметам.
К особо опасным относятся: сырые помещения с влажностью, близкой к 100%,
влажными стенами и полом; помещения с химически активной средой, пары и газы
которой способны разрушать электроизоляцию; помещения, в которых имеется два
или более признаков, характерных для помещений с повышенной опасностью. Особо
опасными помещениями являются участки, размещенные под открытым небом,
помещения аккумуляторных станций, цехи с заземленным полом, душевые и т. п.
Исследуемое помещение относится к помещениям без повышенной опасности поражения
человека электрическим током.
.7 Расчет защитного заземления
Рассчитываемое помещение по опасности поражения людей током относится к 1
классу по ПУЭ, так как это помещение без повышенной опасности, которое
характеризуется отсутствием условий, создающих повышенную или особую опасность.
Цель расчёта защитного заземления - определение количества электродов
заземлителя и заземляющих проводников, их размеров и схемы размещения в земле,
при которых сопротивление заземляющего устройства растеканию тока или
напряжение прикосновения при замыкании фазы на заземлённые части
электроустановок не превышают допустимых значений.
Для заземления стационарных электроустановок наибольшее распространение
получили групповые искусственные заземлители, размещённые в земле на
определённой глубине. Они представляют собой систему одиночных электродов
(вертикальных или горизонтальных), соединённых между собой горизонтальным проводником
связи. В таблицу 5.3 сведены данные расчета заземления.
Таблица 5.3 - Данные для расчета заземляющего устройства
|
Вид заземлителя
|
Геометрические параметры
заземлителя
|
|
l, м
|
d, м
|
c, м
|
|
Вертикальный стержневой у
поверхности земли
|
4
|
0,04
|
8
|
Определим сопротивление растеканию тока одиночного вертикального
заземлителя по формуле:
- коэффициент сезонности для вертикального электрода.
Rод.в.=18,8 Ом
Вычислим минимальное количество вертикальных электродов:
,
где rh - нормируемое сопротивление, Ом.
Так как электрическая мощность составляет меньше 100 кВт, то нормируемое
сопротивление rh = 10 Ом.
nв.мин.=1,88, следовательно минимальное
количество электродов равно 2.
Коэффициент использования вертикальных электродов группового заземлителя ηВ=0,83. Следовательно, необходимое количество
вертикальных электродов при ηВ=0,83 определяется по формуле :
nв=
=2,27≈2. (5.14)
Вычислим длину горизонтальной полосы, соединяющей вертикальные электроды
расположенные в ряд с помощью формулы
L = (ηВ - 1), (5.15)
L =
2м.
Вычислим сопротивление растеканию тока горизонтального электрода (полосы)
без учета влияния вертикальных электродов по формуле
(5.16)
b -
ширина соединительной полосы, м.,
RОД.R.=29,4.
Коэффициент использования горизонтального электрода (полосы) ηГ=0,9.
Рассчитаем сопротивление заземляющего устройства по формуле
Ом, R=8,4
Ом. (5.17)
Так как полученное сопротивление равно 8,4 Ом и это сопротивление меньше
нормируемой величины сопротивления, следовательно 4 электрода достаточно для
защитного заземления.
.8 Расчет общеобменной вентиляции
Вытяжная или приточно-вытяжная вентиляция позволяет удалять загрязнённый
и перегретый воздух из всего объема помещения. Количество воздуха, необходимого
для обеспечения требуемых параметров среды в рабочей зоне, определяется по
количеству вредных веществ, избыточных влаговыделений и тепловыделений (за
расчетную величину требуемого объемного расхода воздуха принимают наибольшую из
полученных для каждого вида производственных вредностей).
Задачей расчета вентиляции является определение мощности электродвигателя
вентилятора N, кВт:
(5.18)
где V - объемный расход воздуха, м3/с;
∆ρ - полное гидравлическое сопротивление сети, Па;
η - общий КПД вентиляционной
установки;
β - коэффициент запаса мощности.
При расчете общеобменной вентиляции необходимо учесть все факторы,
ухудшающие качество воздуха рабочей зоны (избыточная теплота, избыточная
влажность, выделение вредных веществ).
Количество воздуха V, м3/с, которое надо подать в помещение
для поглощения избыточной теплоты, определяется формулой:
(5.19)
где
- количество выделяющегося избыточного тепла, Вт;
c -
удельная теплоемкость воздуха,
;
ρ - плотность поступающего (наружного)
воздуха, кг/м3;
- температура удаляемого и наружного воздуха
.
Плотность поступающего (наружного) воздуха ρ при 20 °C равна 1,205 кг/м3.
Удельная теплоемкость воздуха равна 1005
.
Температура удаляемого воздуха tуд, °С, определяется по
формуле:
(5.20)
где tрз - температура рабочей зоны, определяемая с учетом
категории работы и времени года по СНиП 41-01-2003, °С;
Δt-t - температурный
градиент по высоте помещения; Δt-t - 0,5…1,5 °С;
Н - расстояние от пола до центра вытяжных проемов, м;рз -
высота рабочей зоны, м.
Температура поступающего воздуха принимается равной средней температуре
июля для Тамбова tнар= 20 °C.
Избыточная теплота определяется теплом, излучаемым от людей Qлюд,
электрооборудования Qобор, осветительных приборов Qосв,
солнечной радиации Qрад. Упрощенно теплоизбытки от солнечной
радиации определяются по формуле:
, (5.21)
где Qw - удельные теплоизбытки от солнечной радиации,
принимаемые в зависимости от освещенности помещения: Qw=30 Вт (если
нет солнца в помещении); 35 Вт/м3 (среднее значение); 40 Вт/м3
(если солнечная сторона); Vп - объем помещения, м3. Qwср
равно 35 Вт/м3, так как используется среднее значение.
Тепловыделения от электрооборудования:
(5.22)
где η - коэффициент полезного действия;эл - число
единиц электрооборудования;эл - мощность одной единицы, Вт.
Избыточная теплота от электрооборудования принимается с коэффициентом 0,7
от установленной мощности.
Установленная мощность для одного компьютера 60 Вт. Количество
компьютеров - 3 ед.:
Теплоизбытки от людей в зависимости от того, находятся ли они в состоянии
покоя (кабинетная работа) или занимаются физическими упражнениями (тренажерный
зал), колеблются соответственно от 100 до 300 Вт.
Тепловыделения от осветительных приборов:
, (5.23)
где η - коэффициент полезного действия (принять 0,02 … 0,05 для
ламп накаливания и 0,2 … 0,3 для люминесцентных ламп);осв - число осветительных
приборов, ед;- число ламп в осветительном приборе, ед;осв - мощность
одного осветительного прибора, Вт.
Qосв.=(1- 0,2) ∙ 240=192Вт.
, (5.24)
.
Рассчитаем кратность воздухообмена:
(5.25)
Определение полного гидравлического сопротивления.
С учетом оптимальной скорости движения воздуха в воздуховоде (5…12 м/с)
рассчитывается его поперечное сечение:
, (5.26)
.
Вычисление гидравлического сопротивления вентиляционной установки
, (5.27)
где
- скоростной напор, Па;
- потери напора на трение, Па;
- потери напора на местные сопротивления, Па.
, (5.28)
,
, (5.29)
где L - длина воздуховода, м;
- коэффициент потери на трение, его значение зависит от
критерия Рейнольдса:
, (5.30)
где μс - динамическая вязкость воздуха.
.
Для турбулентных потоков Re > 2300:
,
,
,
,
.
Общий КПД вентиляционной установки η определяем по формуле:
(5.31)
где ηн
- КПД вентилятора;
ηп - КПД передачи;
ηд - КПД двигателя.
.
Вычисление мощности электродвигателя вентилятора без учета коэффициента
запаса мощности:
При N<2 коэффициент запаса мощности β=1,5:
5.9 Противопожарная защита
Пожарная безопасность - состояние объекта, при котором с
регламентированной вероятностью исключается возможность возникновения и
развитие пожара и воздействия на людей ее опасных факторов, а также
обеспечивается защита материальных ценностей.
Противопожарная защита - это комплекс организационных и технических
мероприятий, направленных на обеспечение безопасности людей, предотвращение
пожара, ограничение его распространения, а также на создание условий для
успешного тушения пожара.
Пожарная безопасность обеспечивается системой предотвращения пожара и
системой пожарной защиты. Во всех служебных помещениях обязательно должен быть
"План эвакуации персонала при пожаре", регламентирующий действия людей
в случае возникновения очага возгорания и указывающий места расположения
пожарной техники.
Пожары в помещениях с персональными компьютерами представляют особую
опасность, так как сопряжены с большими материальными потерями. Характерная
особенность - небольшие площади помещений. Как известно, пожар может возникнуть
при взаимодействии горючих веществ, окислителя и источников зажигания. В
помещениях присутствуют все три основных фактора, необходимые для возникновения
пожара.
Горючими компонентами в помещении являются: строительные материалы для
акустической и эстетической отделки помещений, перегородки, двери, полы,
изоляция кабелей.
Источниками зажигания могут быть электрические схемы от ЭВМ, приборы,
применяемые для технического обслуживания, устройства электропитания,
кондиционирования воздуха, где в результате различных нарушений образуются
перегретые элементы, электрические искры и дуги, способные вызвать возгорания
горючих материалов.
В современных ЭВМ очень высокая плотность размещения элементов электронных
схем. В непосредственной близости друг от друга располагаются соединительные
провода. При протекании по ним электрического тока выделяется значительное
количество теплоты. При этом возможно оплавление изоляции. Для отвода
избыточной теплоты от ЭВМ служат системы вентиляции и кондиционирования
воздуха. При постоянном действии эти системы представляют собой дополнительную
пожарную опасность.
Для большинства помещений установлена категория пожарной опасности В.
Пожарная нагрузка в этих помещениях, по сравнению с помещениями других групп,
относительно мала.
Одна из наиболее важных задач пожарной защиты - защита строительных
помещений от разрушений и обеспечение их достаточной прочности в условиях
воздействия высоких температур при пожаре. Учитывая высокую стоимость
электронного оборудования, а также категорию его пожарной опасности, здания и
части здания другого назначения, в которых предусмотрено размещение ЭВМ, должны
быть первой и второй степени огнестойкости. Для изготовления строительных
конструкций используются, как правило, кирпич, железобетон, стекло, металл и
другие негорючие материалы. Применение дерева должно быть ограничено, а в
случае использования необходимо пропитывать его огнезащитными составами.
Пожароопасной зоной называется пространство внутри и вне помещений, в
пределах которого постоянно или периодически обращаются горючие (сгораемые)
вещества и в котором они могут находиться при нормальном технологическом
процессе или при его нарушениях.
Данное помещение относится к классу П-IIа - помещения, в которых
обращаются твердые горючие вещества.
5.9.1 Профилактика пожарной безопасности
Для предотвращения пожарной опасности необходимо:
— не совмещать системы кондиционирования воздуха, применять
общие или местные противопожарные преграды;
— регулярно осуществлять контроль сопротивления изоляции.
Для обнаружения пожара в помещении предусмотрены комбинированные тепловые
и дымовые извещатели, реагирующие на появление дыма и повышение температуры свыше
40°С. Извещатели устанавливают в зонах наиболее вероятного возгорания, в местах
возможного присутствия горячего воздуха и дыма, а также на пути следования
конвективных потоков горения. В одном помещении устанавливается не менее двух
извещателей независимо от площади помещения.
В помещении вывешены плакаты с нанесенными на них планом помещения и
схемой эвакуационных путей.
Помещение оснащено огнетушителями из расчета 1 огнетушитель на каждые 20м2
площади помещения, но не менее 2-х штук на помещение. Также в помещении
находится противопожарное полотно кошма 2x2м - 1 шт.
При использовании всего комплекса организационных, технических и
эксплуатационных мероприятий гарантируется пожаробезопасность помещения.
Заключение
В рамках данной дипломной работы был разработан модуль взаимодействия с
автоматизированной системой расчётов компании ОАО "Мобильные
ТелеСистемы". В процессе работы были рассмотрены основные инструментальные
средства для создания информационной системы; проведен сравнительный анализ
сред с целью выявления средства, наиболее полно отвечающей требованиям,
предъявляемым при разработке системы, проведен анализ собранного теоретического
материала о существующих системах, определены основные функции системы,
разработана и реализована собственная система для работы с БД.
Разработанное программное обеспечение обладает набором функций для работы
с базой данных SQL, удобным
интерфейсом. Программа позволяет получать различного рода информацию из
основной БД данного предприятия. Программа не требует инсталляции и потребляет
маленькое количество ресурсов компьютера.
Интерфейс обладает определенным удобством. Даже незнакомый с программой
пользователь сможет легко и быстро разобраться в ней.
Программное обеспечение было разработано на объектно-ориентированном языке
программирования C++ с применением библиотеки Qt. Это позволило существенно сократить сроки разработки и
получить достаточно высокое качество программного обеспечения. Серверная часть
была выполнена под управлением СУБД MySQL, что позволяет получить доступ к базе данных одновременно нескольким
пользователям, удаленным от сервера, на котором хранится БД.
Исходя, из всего вышесказанного можно сделать вывод, что данный проект
является удачным и может расширять свои функциональные возможности.
Список используемых источников
1. Лесничая, И.Г.
Информатика и информационные технологии: учеб. Пособие / И.Г Лесничая, И.В.
Миссинг. - 2-е изд. - М.: Эксмо, 2006. - 544 с.
2. Абдикеев, Н.М. Проектирование интеллектуальных
систем в экономике: учебник / Н.М. Абдикеев. - М.: Экзамен, 2006. - 528 с.
3. Титоренко, Г.А. Автоматизированные информационные
технологии в экономике: учебник / под ред. Г.А. Титоренко. - М.: ЮНИТИ, 2003. -
399 с.
. Андрейчиков, А.В. Интеллектуальные информационные
системы : учебник / А.В. Андрейчиков, О.Н. Андрейчикова. - М.: Финансы и
статистика, 2004. - 424 с.
. Андрейчиков, А.В. Анализ, синтез, планирование
решений в экономике: учебник / А.В. Андрейчиков, О.Н. Андрейчикова. - М.:
Финансы и статистика, 2004. - 464 с.
6. Бабич, А.В. UML: Первое знакомство. / А.В. Бабич.
- М.: Интернет-университет информационных технологий, 2008. - 176 с.
7. Боггс, У. UML и Rational Rose / У. Боггс, М. Боггс. - СПб.: Лори, 2008. - 600 с.
8. Борисов, Д.Н. Корпоративные информационные
системы. Учебно-методическое пособие для вузов: учебник / Д.Н. Борисов. -
Воронеж: Издательско-полиграфический центр Воронежского государственного
университета, 2008. - 144 с.
9. Информационные системы: учебное пособие. / Е.В.
Бурцева [и др.]. - Тамбов: Изд-во ТГТУ, 2009. - 128 с.
10. Вагин, В.Н. Достоверный и
правдоподобный вывод в интеллектуальных системах / В.Н. Вагин, Е.Ю. Головина. -
М.: Физматлит, 2004. - 704 с.
11. Гаскаров, Д.В.
Интеллектуальные информационные системы: учебник / Д.В. Гаскаров. - М.: Высшая
школа, 2003. - 431 с.
12. Горбаченко, В.И. Создание функциональной модели
информационной системы с помощью CASE-средства CA ERwin Process Modeler 7.3:
учебное пособие. / В.И. Горбаченко, Г.Ф. Убиенных, Г.В. Бобрышева. - Пенза:
Изд-во ПГУ, 2010. - 66 с.
13. Грекул, В.И. Управление
внедрением информационных систем: учебник / В.И. Грекул, Г.Н. Денищенко, Н.Л.
Коровкина. - М.: Интернет-Университет Информационных Технологий; БИНОМ.
Лаборатория знаний, 2008. - 224 с.
14. Загоруйко, Н.Г. Прикладные
методы анализа данных и знаний / Н.Г. Загоруйко. - Новосибирск: Изд-во Ин-та
математики СО РАН, 1999. - 268 с.
. Киммел, П. UML.
Универсальный язык программирования / П. Киммел. - М.: НТ Пресс, 2008 г.- 272
с.
16. Колин, К.К. Информационное общество:
учебно-методическое пособие для вузов. / К.К. Колин. - Челябинск: ЧГАКИ, 2010.
- 27 с.
17. Колесов, Ю.Б.
Моделирование систем. Объектно-ориентированный подход: учебное пособие. / Ю.Б.
Колесов, Ю.Б. Сениченков. - Санкт-Петербург: БХВ-Петербург, 2006. - 192с.
18. Корнеев, В.В. Базы данных.
Интеллектуальная обработка информации / В.В. Корнеев, А.Ф. Гареев, С.В.
Васютин. - М.: НОЛИДЖ, 2001. - 351 с.
19. Котов, С.Л. Разработка, стандартизация и
сертификация программных средств и информационных технологий и систем: учеб.
пособие. / С.Л. Котов, Б.В. Палюх, С.Л. Федченко. - Тверь: ТГТУ, 2006. - 104 с.
20. Леоненков, А.В.
Объектно-ориентированный анализ и проектирование с использованием UML и IBM
Rational Rose / А.В. Леоненков. - М.: Интернет-университет информационных
технологий, 2006. - 320 с.
21. Луценко, Е.В. Интеллектуальные
информационные системы: учебное пособие / Е.В. Луценко. - Краснодар: КубГАУ,
2004. - 633 с.
22. Маглинец, Ю.А. Анализ требований к
автоматизированным информационным системам: учебное пособие / Ю.А. Маглинец -
М.: Интернет-Университет Информационных Технологий; БИНОМ. Лаборатория знаний,
2008. - 200 с.
23. Новиков, Ф.А.
Моделирование на UML. Теория, практика, видеокурс. / Ф.А. Новиков, Д.Ю. Иванов.
- М.: Наука и техника, 2010. - 640 с.
24. Фаулер, M. UML. Основы, 3-е
издание: пер. с англ. / М. Фаулер. - СПб: Символ-Плюс, 2004. - 192 с.
. Давыденко, В. Data Mining -
интеллектуальный анализ данных / В. Давыденко // Программные продукты и
системы. - 2007. - С. 20 - 31.
. Ляпин, Н.Р. Восстановление
моделей бизнес-процессов: проблемы и подходы из решения / Н.Р. Ляпин, Б.С.
Дмитриевский // Глобальный научный потенциал: сб. материалов 3-й Междунар.
науч.-практ. конф., г. Тамбов, 23-24 апр. 2007 г. / Тамб. гос. техн. ун-т
(ТГТУ). - Тамбов, 2007. - С. 100 - 103.
. Ляпин, Н.Р. Интеллектуальный
анализ выполнения бизнес-процессов в системе электронного документооборота /
Н.Р. Ляпин // Теория, методы проектирования, программно-техническая платформа
корпоративных информационных систем: материалы V Междунар. науч.-практ. конф.,
г. Новочеркасск, 25 мая 2007 г. / Юж.-Рос. гос. техн. ун-т. - Новочеркасск
:ЮРГТУ, 2007. - С. 53 - 55.
. Ляпин, Н.Р. Автоматизация
делопроизводства как инструмент повышения качества управления производством /
Н.Р. Ляпин, Б.С. Дмитриевский // Компьютерные технологии в науке, производстве,
социальных и экономических процессах : материалы IV Междунар. науч.-практ.
конф., г. Новочеркасск, 14 нояб. 2003 г. / Юж.-Рос. гос. техн. ун-т. -
Новочеркасск, 2003. - Ч. 4. - С. 33-34.
. Анализ информационных
потоков на предприятии [Электронный ресурс] - Режим доступа:
http://smit-vstu.narod.ru/doklads/nom12.html
. Технология моделирования UML
[Электронный ресурс] - Режим доступа:
http://www.exponenta.ru/soft/others/mvs/stud2/25.asp
. Довбуш, Г.Ф. Visual С++ на
примерах. / Г.Ф. Довбуш, А.Д. Хомоненко. - БХВ-Петербург, 2007. - 528с.
. Кренке, Д. Теория и практика
построения баз данных. / Д.Кренке. - Питер, 2005. - 859 с.
. Фельдман Я.А. Создаем
информационные системы. / Я.А. Фельдман. - СОЛОН-Пресс, 2006. - 120 с.
. Федорова Г.Н. Информационные
системы. / Г.Н. Федорова. - М.: "Академия", 2010. - 202 с.
. Проектирование
информационных систем [Электронный ресурс]: Интернет университет информационных
технологий - Режим доступа: http://www.intuit.ru.
. Путилин, А.Б. Компонентное
моделирование и программирование на языке UML. Практическое руководство по
проектированию информационных систем. / А.Б. Путилин, Е.А. Юрагов. - М.: НТ
Пресс, 2005. - 664 с.
. Саммерфилд, М. Qt.
Профессиональное программирование. Разработка кроссплатформенных приложений на
С++. / М. Саммерфилд. - СПб.: "Символ-Плюс", 2011. - 560 с.
38. Бланшет, Ж. Qt 4: Программирование GUI на C++. /
Ж. Бланшет, М. Саммерфилд. - М.: "КУДИЦ-ПРЕСС", 2008. - 736 с.
39. KPMS. BPWIN [Электронный ресурс] / KPMS. - Режим
доступа: http://www.kpms.ru/General_info/BPwin.htm
. Маклаков, С.В. BPwin и Erwin. CASE-средства для
разработки информационных систем [Электронный ресурс] / С.В. Маклаков. - Режим
доступа:
http://www.plam.ru/compinet/bpwin_i_erwin_case_sredstva_dlja_razrabotki_informacionnyh_sistem/p4.php
. Экономические расчеты в дипломных проектах по
техническим специальностям: Метод, указания для студентов ФТК / Сост.: Л.И.
Горчакова, М.В. Лопатин. - СПб.: Изд-во СПбГПУ, 2003. - 28 с.
. СНиП 23-05-95. Естественное и искусственное
освещение. [Электронный ресурс] - Режим доступа:
http://moodle.nirhtu.ru/mod/page/view.php?id=4101
43. СНиП 41-01-2003. Отопление, вентиляция и
кондиционирование. [Электронный ресурс] - Режим доступа:
http://moodle.nirhtu.ru/mod/page/view.php?id=4100
44. Расчет производительности вентиляционной системы,
обеспечивающей удаление избыточного тепла из помещения, с выбором кондиционера.
[Электронный ресурс] - Режим доступа:
http://moodle.nirhtu.ru/mod/page/view.php?id=4116
45. Ларман, К. Применение UML 2.0 и шаблонов
проектирования / К. Ларман. - М.: Вильямс, 2007. - 736 с.
46. Буч, Г. Язык UML. Руководство пользователя / Г. Буч,
Д. Рамбо, А. Джекобсон. - СПБ: Питер, 2003. - 432 с.
. Фаулер, М. UML: Основы / М. Фаулер, К. Скотт. - СПБ:
Символ-Плюс, 2002. - 192 с.
. UML диаграммы в Rational Rose [Электронный ресурс] -
Режим доступа: http://www.caseclub.ru/articles/rose2.html
. Скотт, К. UML. Основные концепции: учеб. / К. Скотт
- М.: Вильямс, 2002. - 144 с.
. Мюллер, Р. Дж. Базы данных и UML. Проектирование:
учеб. / Р. Дж. Мюллер - М.: Лори, 2002. - 420 с.
. Ларман, К. Применение UML и шаблонов проектирования:
учеб. / К. Ларман - М.: Вильямс, 2004. - 620с.
. Моделирование на UML. [Электронный ресурс] - Режим
доступа: http://book.uml3.ru/sec_1_5
. Моргун, И. UML2 и ER диаграммы [Электронный ресурс]
/ И. Моргун. - Режим доступа: http://proft.me/2013/05/27/uml-2-tipy-diagramm/
. Ларин, А. UML - это просто. Диаграммы
последовательностей. [Электронный ресурс] / А. Ларин. - Режим доступа:
http://larin.in/archives/32
. Червенчук, И.В. Моделирование информационных систем
с помощью UML: учеб. / И.В. Червенчук - Омск, 2006. - 65 с.
. Иванов Д. Моделирование на UML. Учебно-методическое
пособие: учеб. / Д. Иванов, Ф. Новиков. - СПб.: СПбГУ ИТМО, 2010. - 200 с.
. Фаулер, М. UML. Основы: учеб. / М. Фаулер., К. Скотт
- СПБ: Символ-Плюс, 2002. - 192 с.
. Маклаков, С.В. BPWIN и ERWIN: CASE-средства для
разработки информационных систем / С. В. Маклаков. - М.: Диалог-МИФИ, 2000.-
295 с.
. Маклаков, С.В. Создание информационных систем с
AllFusion Modeling Suite/ С.В. Маклаков. - М.: ДИАЛОГ - МИФИ, 2002. - 224 с.
. Черемных, С.В. Структурный анализ систем:
IDEF-технологии / С.В. Черемных, И.О. Семенов, В.С. Ручкин. - М.: Финансы и
статистика, 2003.
. Маклаков, С.В. BPwin и Erwin. CASE-средства для
разработки информационных систем [Электронный ресурс] / С.В. Маклаков. - Режим
доступа: http://coollib.net/b/147153/read
Приложение А
Файл mts_programm.pro
QT += core gui sql(QT_MAJOR_VERSION, 4): QT += widgets=
mts_programm= app+= main.cpp\login.cpp \mainwork.cpp+= login.h \mainwork.h+=
login.ui \mainwork.ui
ПРИЛОЖЕНИЕ Б
Файл
login.h
#ifndef LOGIN_H
#define LOGIN_H
#include <QMainWindow>
#include <QtSql>
#include <QDebug>
#include <QFileInfo>
#include "mainwork.h"Ui {login;
}login : public QMainWindow
{_OBJECT:qt_mts;connClose()
{_mts.close();_mts.removeDatabase(QSqlDatabase::defaultConnection);
}connOpen()
{_mts=QSqlDatabase::addDatabase("QMYSQL");_mts.setHostName("localhost");_mts.setDatabaseName("qt_mts");_mts.setUserName("qt_mts");_mts.setPassword("qt_mts");(!qt_mts.open()){()<<("Fail
to connect");false;
}{()<<("database connected");true;
}
}:login(QWidget *parent = 0);
~login();slots:on_pushButton_ok_clicked();:::login *ui;
};
#endif // LOGIN_H
Приложение В
Файл
mainwork.h
#ifndef MAINWORK_H
#define MAINWORK_H
#include <QDialog>
#include "login.h"Ui {Mainwork;
}Mainwork : public QDialog
{_OBJECT:Mainwork(QWidget *parent = 0);
~Mainwork();slots:on_zd_button_ok_clicked();on_pa_button_ok_clicked();on_pl_button_ok_clicked();on_plp_button_ok_clicked();on_bl_button_ok_clicked();on_dp_button_ok_clicked();on_sp_button_ok_clicked();on_spp_button_ok_clicked();on_osv_button_ok_clicked();on_rp_button_ok_clicked();on_rm_button_ok_clicked();on_vt_button_ok_clicked();:::Mainwork
*ui;
};
#endif // MAINWORK_H
Приложение Г
Файл
login.cpp
#include "login.h"
#include "ui_login.h"::login(QWidget *parent)
:(parent),(new Ui::login)
{>setupUi(this);img("C:/Users/BENJi/Desktop/mts_logo.png");>label_image->setPixmap(img);(!connOpen())>label_status->setText("Ошибка подключения");
else>label_status->setText("Соединение с БД
установлено");
}::~login()
{ui;
}login::on_pushButton_ok_clicked()
{login,pass;=ui->lineEdit_login->text();=ui->lineEdit_pass->text();(!connOpen()){()<<"Failed
to open the db";;
}();qry;.prepare("select * from managers where
login='"+login+"' and pass='"+pass+"'");(qry.exec())
{count=0;(qry.next())
{++;
}(count==1){>label_status->setText("Вход");();>hide();mainwork;.setModal(true);.exec();
}(count>1)>label_status->setText("Дублирование логина/пароля");(count<1)>label_status->setText("Неправильный ввод логина/пароля");}}
Приложение Д
Файл
main.cpp
#include "login.h"
#include <QApplication>main(int argc, char *argv[])
{a(argc, argv);w;.show();a.exec();
}
Приложение Е
Файл
mainwork.cpp
#include "mainwork.h"
#include "ui_mainwork.h"::Mainwork(QWidget *parent)
:(parent),(new Ui::Mainwork)
{>setupUi(this);conn;(!conn.connOpen())>label_second_status->setText("Ошибка подключения");>label_second_status->setText("Соединение с БД установлено");
}::~Mainwork()
{ui;
}Mainwork::on_zd_button_ok_clicked()
{conn;zd_ot,zd_po,zd_sum_p,zd_ocn_p,zd_uslugi_p,zd_polz_type,zd_usl_type;_ot=ui->date_ot_zd->text();_po=ui->date_po_zd->text();_polz_type="";_ocn_p="";_sum_p="";_uslugi_p="";_usl_type="";(ui->zd_fiz_type->isChecked())
{ zd_polz_type="and ac.type=2";
}(ui->zd_ur_type->isChecked())
{ zd_polz_type="and ac.type=1";
}(ui->zd_tv_usl->isChecked())
{ zd_usl_type="and aav.value=7 and aav.agrm_id =
a.agrm_id"; }(ui->zd_internet_usl->isChecked())
{ zd_usl_type="and aav.value=6 and aav.agrm_id =
a.agrm_id"; }(ui->zd_ocn->isChecked())
{ zd_ocn_p="a.number,";
}(ui->zd_sum->isChecked())
{ zd_sum_p="sum(a.number),";
}(ui->zd_uslugi->isChecked())
{ zd_uslugi_p="concat(aav.value,'color') as
color,"; }* model = new QSqlQueryModel();.connOpen();* qry = new
QSqlQuery(conn.qt_mts);>prepare("select '"+zd_uslugi_p+"'
'"+zd_ocn_p+"' '"+zd_sum_p+"' ac.name, a.date from
agreements a, accounts ac ,agreements_addons_vals aav where a.uid = ac.uid
'"+zd_polz_type+"' '"+zd_usl_type+"' and aav.agrm_id =
a.agrm_id and a.archive = 0 and date(v.acc_ondate) >='"+zd_ot+"'
and date(v.acc_ondate) <='"+zd_po+"' order by
date");>exec();>setQuery(*qry);>tableView->setModel(model);.connClose();
}Mainwork::on_pa_button_ok_clicked()
{conn;pa_ot,pa_po,pa_sum_p,pa_ocn_p,pa_uslugi_p,pa_polz_type,pa_usl_type;_ot=ui->date_ot_pa->text();_po=ui->date_po_pa->text();_polz_type="";_ocn_p="";_sum_p="";_uslugi_p="";_usl_type="";(ui->pa_fiz_type->isChecked())
{ pa_polz_type="and ac.type=2";
}(ui->pa_ur_type->isChecked())
{ pa_polz_type="and ac.type=1";
}(ui->pa_tv_usl->isChecked())
{ pa_usl_type="and aav.value=7 and aav.agrm_id =
a.agrm_id"; }(ui->pa_internet_usl->isChecked())
{ pa_usl_type="and aav.value=6 and aav.agrm_id =
a.agrm_id"; }(ui->pa_ocn->isChecked())
{ pa_ocn_p="a.number,";
}(ui->pa_sum->isChecked())
{ pa_sum_p="sum(a.number),";
}(ui->pa_uslugi->isChecked())
{ pa_uslugi_p="concat(aav.value,'color') as
color,"; }* model = new QSqlQueryModel();.connOpen();* qry = new
QSqlQuery(conn.qt_mts);>prepare("select '"+pa_uslugi_p+"'
'"+pa_ocn_p+"' '"+pa_sum_p+"' ac.name,acc_ondate from
vgroups v, agreements a, accounts ac, agreements_addons_vals aav where a.uid =
ac.uid and aav.agrm_id = a.agrm_id and v.agrm_id = a.agrm_id and
date(v.acc_ondate) >='"+pa_ot+"' and date(v.acc_ondate)
<='"+pa_po+"' '"+pa_polz_type+"'
'"+pa_usl_type+"' and date(v.acc_offdate) ='0000-00-00' and ((a.date
>= '"+pa_ot+"' - interval 1 month) or (a.date >= '"+pa_po+"'
- interval 1 month)) and v.tar_id !=14 and v.tar_id !=145 order by
creation_date;");>exec();>setQuery(*qry);>tableView->setModel(model);.connClose();
}Mainwork::on_pl_button_ok_clicked()
{conn;pl_ot,pl_po,pl_sum_p,pl_ocn_p,pl_uslugi_p,pl_polz_type,pl_usl_type,pl_plat;_ot=ui->date_ot_pl->text();_po=ui->date_po_pl->text();_polz_type="";_ocn_p="";_sum_p="";_uslugi_p="";_usl_type="";_plat="";(ui->pl_fiz_type->isChecked())
{ pl_polz_type="and ac.type=2";
}(ui->pl_ur_type->isChecked())
{ pl_polz_type="and ac.type=1";
}(ui->pl_tv_usl->isChecked())
{ pl_usl_type="and aav.value=7 and aav.agrm_id =
a.agrm_id"; }(ui->pl_internet_usl->isChecked())
{ pl_usl_type="and aav.value=6 and aav.agrm_id =
a.agrm_id"; }(ui->pl_online->isChecked())
{ pl_plat=" and p.mod_person=105";
}(ui->pl_psystem->isChecked())
{ pl_plat=" and p.mod_person in (102,81)";
}(ui->pl_all->isChecked())
{ pl_plat=" and p.mod_person !=24 and p.mod_person !=92
"; }(ui->pl_ocn->isChecked())
{ pl_ocn_p="a.number,";
}(ui->pl_sum->isChecked())
{ pl_sum_p="sum(a.number),";
}(ui->pl_uslugi->isChecked())
{ pl_uslugi_p="concat(aav.value,'color') as
color,"; }* model = new QSqlQueryModel();.connOpen();* qry = new
QSqlQuery(conn.qt_mts);>prepare("select '"+pl_uslugi_p+"'
'"+pl_ocn_p+"' '"+pl_sum_p+"' ac.name, p.amount,p.comment,
p.pay_date from agreements a, accounts ac, payments_history p, managers m,
agreements_addons_vals aav where ac.uid = a.uid and p.status_new<>2 and
a.agrm_id = p.agrm_id and p.mod_person = m.person_id and date(v.acc_ondate)
>='"+pl_ot+"' and date(v.acc_ondate) <='"+pl_po+"'
'"+pl_plat+"' '"+pl_polz_type+"'
'"+pl_usl_type+"' order by
p.pay_date");>exec();>setQuery(*qry);>tableView->setModel(model);.connClose();
}Mainwork::on_plp_button_ok_clicked()
{conn;
plp_ot,plp_po,plp_sum_p,plp_ocn_p,plp_uslugi_p,plp_usl_type,plp_dop;_ot=ui->date_ot_plp->text();_po=ui->date_po_plp->text();_ocn_p="";_sum_p="";_uslugi_p="";_usl_type="";_dop="";(ui->plp_tv_usl->isChecked())
{_usl_type="and aav.value=7 and aav.agrm_id =
a.agrm_id";
}(ui->plp_internet_usl->isChecked())
{_usl_type="and aav.value=6 and aav.agrm_id = a.agrm_id";
}
if(ui->plp_sum->isChecked())
{_dop="sum(p.amount),";
}(ui->plp_all->isChecked())
{_dop=" ";
}(ui->plp_ocn->isChecked())
{_ocn_p="a.number,";
}(ui->plp_sum->isChecked())
{_sum_p="sum(a.number),";
}(ui->plp_uslugi->isChecked())
{_uslugi_p="concat(aav.value,'color') as color,";
}* model = new QSqlQueryModel();.connOpen();* qry = new
QSqlQuery(conn.qt_mts);>prepare("SELECT '"+plp_uslugi_p+"'
'"+plp_ocn_p+"' '"+plp_sum_p+"' m.login, ac.name,
p.amount,'"+plp_dop+"' p.pay_date, p.receipt FROM payments p,
accounts ac, agreements a,managers m, agreements_addons_vals aav WHERE
p.agrm_id = a.agrm_id and date(v.acc_ondate) >='"+plp_ot+"' and
date(v.acc_ondate) <='"+plp_po+"' and a.uid = ac.uid
'"+plp_usl_type+"' and m.parent_template = 109 and p.mod_person =
m.person_id order by
login,pay_date");>exec();>setQuery(*qry);>tableView->setModel(model);.connClose();
}Mainwork::on_bl_button_ok_clicked()
{conn;bl_ot,bl_sum_p,bl_ocn_p,bl_uslugi_p,bl_usl_type,bl_dop_adr,bl_dop_m,bl_dop_pod,bl_polz_type,bl_balance;_ot=ui->date_ot_bl->text();_ocn_p="";_sum_p="";_uslugi_p="";_usl_type="";_dop_adr="";_dop_m="";_dop_pod="";(ui->bl_tv_usl->isChecked())
{_usl_type="and aav.value=7 and aav.agrm_id =
a.agrm_id";
}(ui->bl_internet_usl->isChecked())
{_usl_type="and aav.value=6 and aav.agrm_id =
a.agrm_id";
}(ui->bl_dop_adr->isChecked())
{_dop_adr=", SUBSTRING_INDEX(accd.address, ',,',
-1)";
}(ui->bl_dop_nep->isChecked())
{_dop_m="and b.balance !='-140' and b.balance
!='-30'";
}(ui->bl_dop_pod->isChecked())
{_dop_pod="";
}(ui->bl_fiz_type->isChecked())
{_polz_type="and ac.type=2";
}(ui->bl_ur_type->isChecked())
{_polz_type="and ac.type=1";
}(ui->bl_balance_m->isChecked())
{_balance="and b.balance < 0";
}(ui->bl_balance_p->isChecked())
{_balance="and b.balance >0";
}(ui->bl_ocn->isChecked())
{_ocn_p="a.number,";
}(ui->bl_sum->isChecked())
{_sum_p="sum(a.number),";
}(ui->bl_uslugi->isChecked())
{_uslugi_p="concat(aav.value,'color') as color,";
}* model = new QSqlQueryModel();.connOpen();* qry = new
QSqlQuery(conn.qt_mts);>prepare("select '"+bl_uslugi_p+"'
'"+bl_ocn_p+"' '"+bl_sum_p+"' ac.name, round(b.balance,2) ,
'"+bl_dop_adr+"' from balances b, accounts ac , agreements a ,
accounts_addr accd,agreements_addons_vals aav where b.agrm_id=a.agrm_id and
b.date='"+bl_ot+"' '"+bl_usl_type+"'
'"+bl_polz_type+"' and a.uid=ac.uid '"+bl_balance+"'
'"+bl_dop_m+"' and accd.uid=ac.uid and accd.type=1 order by
number");>exec();>setQuery(*qry);>tableView->setModel(model);.connClose();
}Mainwork::on_dp_button_ok_clicked()
{conn;dp_ot,dp_sum_p,dp_ocn_p,dp_uslugi_p,dp_polz_type,dp_usl_type;_ot=ui->date_ot_zd->text();_polz_type="";_ocn_p="";_sum_p="";_uslugi_p="";_usl_type="";(ui->dp_fiz_type->isChecked())
{_polz_type="and ac.type=2";
}(ui->dp_ur_type->isChecked())
{_polz_type="and ac.type=1";
}(ui->dp_tv_usl->isChecked())
{_usl_type="and aav.value=7 and aav.agrm_id =
a.agrm_id";
}(ui->dp_internet_usl->isChecked())
{_usl_type="and aav.value=6 and aav.agrm_id =
a.agrm_id";
}(ui->dp_ocn->isChecked())
{_ocn_p="a.number,";
}(ui->dp_sum->isChecked())
{_sum_p="sum(a.number),";
}(ui->dp_uslugi->isChecked())
{_uslugi_p="concat(aav.value,'color') as color,";
}* model = new QSqlQueryModel();.connOpen();* qry = new
QSqlQuery(conn.qt_mts);>prepare(" SELECT '"+dp_uslugi_p+"'
'"+dp_ocn_p+"' '"+dp_sum_p+"' c.descr,
round(sum(amount),2), sum(r.volume) FROM report'"+dp_ot+"' r,
categories c, agreements a, accounts ac, agreements_addons_vals aav and
r.agrm_id=a.agrm_id and r.cat_idx=c.cat_idx and r.tar_id=c.tar_id
and(r.tar_id=14 or r.tar_id=145) '"+dp_polz_type+"'
'"+dp_usl_type+"' group by
c.descr");>exec();>setQuery(*qry);>tableView->setModel(model);.connClose();
}Mainwork::on_sp_button_ok_clicked()
{conn;sp_ot,sp_sum_p,sp_ocn_p,sp_uslugi_p,sp_polz_type,sp_usl_type;_ot=ui->date_ot_sp->text();_polz_type="";_ocn_p="";_sum_p="";_uslugi_p="";_usl_type="";(ui->sp_fiz_type->isChecked())
{_polz_type="and ac.type=2";
}(ui->sp_ur_type->isChecked())
{_polz_type="and ac.type=1";
}(ui->sp_tv_usl->isChecked())
{_usl_type="and aav.value=7 and aav.agrm_id =
a.agrm_id";
}(ui->sp_internet_usl->isChecked())
{_usl_type="and aav.value=6 and aav.agrm_id =
a.agrm_id";
}(ui->sp_ocn->isChecked())
{_ocn_p="a.number,";
}(ui->sp_sum->isChecked())
{_sum_p="sum(a.number),";
}(ui->sp_uslugi->isChecked())
{_uslugi_p="concat(aav.value,'color') as color,";
}* model = new QSqlQueryModel();.connOpen();* qry = new
QSqlQuery(conn.qt_mts);>prepare(" SELECT '"+sp_uslugi_p+"'
'"+sp_ocn_p+"' '"+sp_sum_p+"' a.number, ac.name,t.descr,
round(sum(r.amount),2) as sum FROM report'"+sp_ot+"' r, tarifs t, agreements
a, accounts ac ,agreements_addons_vals aav WHERE t.tar_id=r.tar_id
'"+sp_polz_type+"' '"+sp_usl_type+"' and ac.uid = a.uid and
r.agrm_id = a.agrm_idgroup by
a.number");>exec();>setQuery(*qry);>tableView->setModel(model);.connClose();
}Mainwork::on_spp_button_ok_clicked()
{conn;spp_ot,spp_sum_p,spp_ocn_p,spp_uslugi_p,spp_polz_type,spp_usl_type;_ot=ui->date_ot_spp->text();_polz_type="";_ocn_p="";_sum_p="";_uslugi_p="";_usl_type="";(ui->spp_fiz_type->isChecked())
{_polz_type="and ac.type=2";
}(ui->spp_ur_type->isChecked())
{_polz_type="and ac.type=1";
}(ui->spp_tv_usl->isChecked())
{_usl_type="and aav.value=7 and aav.agrm_id =
a.agrm_id";
}(ui->spp_internet_usl->isChecked())
{_usl_type="and aav.value=6 and aav.agrm_id =
a.agrm_id";
}(ui->spp_ocn->isChecked())
{_ocn_p="a.number,";
}(ui->spp_sum->isChecked())
{_sum_p="sum(a.number),";
}(ui->spp_uslugi->isChecked())
{_uslugi_p="concat(aav.value,'color') as color,";
}
QSqlQueryModel * model = new QSqlQueryModel();.connOpen();*
qry = new QSqlQuery(conn.qt_mts);>prepare("select t.descr,
'"+spp_uslugi_p+"' '"+spp_ocn_p+"'
'"+spp_sum_p+"' round(sum(r.amount),2) as s from
report'"+spp_ot+"' r, agreements a, accounts ac, tarifs t ,agreements_addons_vals
aav where r.agrm_id = a.agrm_id and ac.uid = a.uid
'"+spp_polz_type+"' '"+spp_usl_type+"' and t.tar_id =
r.tar_id group by t.descr order by
descr,s");>exec();>setQuery(*qry);>tableView->setModel(model);.connClose();
}
void Mainwork::on_osv_button_ok_clicked()
{conn;
QString osv_ot,osv_dop_table,osv_polz_type,osv_usl_type;_ot=ui->date_ot_osv->text();_polz_type="";_usl_type="";_dop_table="";
if(ui->osv_fiz_type->isChecked())
{_polz_type="and ac.type=2";
}(ui->osv_ur_type->isChecked())
{_polz_type="and ac.type=1";
}
if(ui->osv_tv_usl->isChecked())
{_usl_type="and aav.value=7 and aav.agrm_id =
a.agrm_id";
}(ui->osv_internet_usl->isChecked())
{_usl_type="and aav.value=6 and aav.agrm_id =
a.agrm_id";
}
if(ui->osv_table->isChecked())
{_dop_table="";
}
QSqlQueryModel * model = new QSqlQueryModel();.connOpen();*
qry = new QSqlQuery(conn.qt_mts);>prepare("select ac.name,a.agreements,
t.tarifs from agreements a, accounts ac, tarifs t ,agreements_addons_vals aav
where r.agrm_id = a.agrm_id and ac.uid = a.uid '"+osv_polz_type+"' '"+osv_usl_type+"'
and t.tar_id = r.tar_id group by t.descr order by
descr,s");>exec();>setQuery(*qry);>tableView->setModel(model);.connClose();
}
void Mainwork::on_rp_button_ok_clicked()
{conn;
QString
rp_ot,rp_polz_type,rp_usl_type;_ot=ui->date_ot_rp->text();_polz_type="";_usl_type="";
if(ui->rp_fiz_type->isChecked())
{_polz_type="and ac.type=2";
}(ui->rp_ur_type->isChecked())
{_polz_type="and ac.type=1";
}
if(ui->rp_tv_usl->isChecked())
{_usl_type="and aav.value=7 and aav.agrm_id =
a.agrm_id";
}(ui->rp_internet_usl->isChecked())
{_usl_type="and aav.value=6 and aav.agrm_id =
a.agrm_id";
}
QSqlQueryModel * model = new QSqlQueryModel();.connOpen();*
qry = new QSqlQuery(conn.qt_mts);>prepare("select t.date as
color_date,fio,sum(amount) as sum, t.comment, t.descr from tmp1 t, agreements
a, accounts ac ,agreements_addons_vals aav where a.uid=ac.uid and t.agrm_id =
a.agrm_id '"+rp_polz_type+"' '"+rp_usl_type+"' group by
t.date,fio,comment");>exec();>setQuery(*qry);>tableView->setModel(model);.connClose();
}
void Mainwork::on_rm_button_ok_clicked()
{conn;
QString
rm_ot,rm_po,rp_dop="";_ot=ui->date_ot_rm->text();_po=ui->date_po_rm->text();_dop="";
if(ui->rm_dog->isChecked())
{_dop="and c.cat_idx = us.cat_idx";
}(ui->rm_sum->isChecked())
{_dop="and c.tar_id = us.tar_id";
}
QSqlQueryModel * model = new QSqlQueryModel();.connOpen();*
qry = new QSqlQuery(conn.qt_mts);>prepare("SELECT date(timefrom) as
color_date, c.descr as opis, sum(mul) as kolvo, (above * sum(mul)) as summa,
above FROM usbox_services us, categories c, vgroups v where us.tar_id = 145 and
date(timefrom) >='"+rm_ot+"' and date(timefrom) <=
'"+rm_po+"' and c.tar_id = us.tar_id and c.cat_idx = us.cat_idx and
v.vg_id = us.vg_id and v.tar_id = us.tar_id and c.tar_id = us.tar_id and
v.archive = 0 group by color_date, opis order by color_date,
opis");>exec();>setQuery(*qry);>tableView->setModel(model);.connClose();
}
void Mainwork::on_vt_button_ok_clicked()
{conn;
QString
vt_sum_p,vt_ocn_p,vt_uslugi_p,vt_polz_type,vt_usl_type;_polz_type="";_ocn_p="";_sum_p="";_uslugi_p="";_usl_type="";
if(ui->vt_fiz_type->isChecked())
{_polz_type="and ac.type=2";
}(ui->vt_ur_type->isChecked())
{_polz_type="and ac.type=1";
}
if(ui->vt_tv_usl->isChecked())
{_usl_type="and aav.value=7 and aav.agrm_id =
a.agrm_id";
}(ui->vt_internet_usl->isChecked())
{_usl_type="and aav.value=6 and aav.agrm_id =
a.agrm_id";
}
if(ui->vt_ocn->isChecked())
{_ocn_p="a.number,";
}(ui->vt_sum->isChecked())
{_sum_p="sum(a.number),";
}(ui->vt_uslugi->isChecked())
{ vt_uslugi_p="concat(aav.value,'color') as
color,"; }* model = new QSqlQueryModel();.connOpen();* qry = new
QSqlQuery(conn.qt_mts);>prepare("select '"+vt_uslugi_p+"'
'"+vt_ocn_p+"' '"+vt_sum_p+"' ac.name, round(a.balance,2)
as bal, ac.phone, t.descr from agreements a, accounts ac, vgroups v, tarifs t
,agreements_addons_vals aav where a.agrm_id = aav.agrm_id
'"+vt_polz_type+"' '"+vt_usl_type+"' and a.uid = ac.uid and
v.agrm_id = a.agrm_id and v.tar_id = t.tar_id and ac.phone rlike '89[0-9]{9}'
group by a.agrm_id");>exec();>setQuery(*qry);>tableView->setModel(model);.connClose();
}