Методы многомерной безусловной минимизации. Сравнение правой РП и центральной РП на примере минимизации функции нескольких аргументов методом сопряженных градиентов

  • Вид работы:
    Практическое задание
  • Предмет:
    Информационное обеспечение, программирование
  • Язык:
    Русский
    ,
    Формат файла:
    MS Word
    605,26 Кб
  • Опубликовано:
    2014-09-04
Вы можете узнать стоимость помощи в написании студенческой работы.
Помощь в написании работы, которую точно примут!

Методы многомерной безусловной минимизации. Сравнение правой РП и центральной РП на примере минимизации функции нескольких аргументов методом сопряженных градиентов

Министерству образования и науки Российской Федерации

Федеральное государственное автономное образовательное учреждение

высшего профессионального образования

«Волгоградский государственный университет»

(ВолГУ)

Институт математики и информационных технологий



Лабораторная работа №3

по курсу «Численные методы оптимизации»

Методы многомерной безусловной минимизации. Сравнение правой РП и центральной РП на примере минимизации функции нескольких аргументов методом сопряженных градиентов


Выполнили:

Студенты 3-го курса

группы ПМ-101

Самородов Е. А.

Гусынин О. С.

Болотин А. В.

Принял:

Яновский Т.А.

Волгоград 2013

Задание:

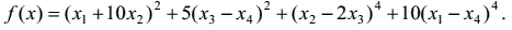
Сравнить правую и центральную разностную производную на примере минимизации функции нескольких аргументов методом сопряженных градиентов. В качестве функции взята функция Пауэлла.

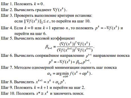
Метод:

Метод сопряженных градиентов (метод Флетчера-Ривса)

В основе метода лежит построение направлений поиска минимума , являющихся линейными комбинациями градиента  предыдущих направлений поиска . При этом весовые коэффициенты  выбираются так, чтобы сделать направления сопряженными относительно матрицы Гессе . Для повышения скорости сходимости метода, в случае не квадратичной  используется рестарт: через каждые n циклов направление поиска  заменяется на Наряду с начальной точкой  и вектором положительных приращений координат , алгоритм метода требует априорного задания параметра точности поиска ε > 0 .

Алгоритм:


Функция:


Результаты работы программы:

Был проведен ряд расчетов с целью определения отличий центральной РП и правой РП. Для этой цели в качестве переменных параметров были взяты eps1 и h. Где eps1 - максимальная величина нормы градиента при которой продолжается расчет, h - шаг который используется в РП для нахождения производной функции.

В качестве метода одномерной минимизации взят метод золотого сечения.

При минимизации отрезка использован постоянный шаг 0.01. Для цели работы он не важен, как и точность с которой будет найден alfa методом золотого сечения.

Пример работы программы:

Используем для расчета Центральную РП.

Здесь под МСГ понимается количество итераций пройденных методом сопряженных градиентов, под ОМ - количество итераций при нахождении отрезка минимизации, под ЗС - количество итерации в методе золотого сечения.

Теперь используем Правую РП.


На первый взгляд видно, что разница между ЦРП и ПРП только в количестве итераций. С помощью ЦРП требуемый результат найден чуть быстрее. Теперь изменим eps1 и h. Возьмем eps1 = 0.1, h =0.001 . С центральной РП:


С правой РП:


Очевидно, что использование ЦРП, при более грубом шаге h и низкой точности eps1, способствует быстрейшему и более точнейшему нахождению минимума функции в отличие от ПРП.

Выводы

Экспериментально для данной задачи удалось установить наиболее эффективное количество итераций n, после которых нужно производить рестарт. При использовании n = 6 достигается требуемая точность нахождения минимума при наименьшем количестве итераций.

Ниже приведена таблица количеств итерации при различных n и h ,и одинаковых точностях (, ), при центральной РП и правой РП (ЦРП/ПРП).

многомерный минимизация производная функция

n

h


4

49 / 49*

48 / 55*

48 / 172

48 / 51

5

31 / 71*

31 / 49*

31 / 34

31 / 26

6

24 / 37*

24 / 31*

24 / 28

24 / 26

7

37 / 71*

35 / 42*

35 / 49

8

40 / 49*

43 / 64*

43 / 59

43 / 55

9

30 / 46*

30 / 36*

30 / 48

30 / 37

10

42 / 31*

42 / 50*

42 / 45

42 / 42

11

36 / 34*

36 / 34*

36 / 37

36 / 41

12

38 / 49*

39 / 48*

39 / 39

39 / 37

13

37 / 53*

38 / 52*

38 / 43

38 / 40

14

37 / 43*

37 / 57*

37 / 43

37 / 51

15

41 / 46*

42 / 75*

42 / 48

42 / 43

16

35 / 49*

35 / 66*

35 / 37

35 / 35

17

41 / 52*

40 / 51*

40 / 55

40 / 41

18

41 / 37*

44 / 90*

42 / 45

43 / 44


Как видно из таблицы правая РП более чувствительна к изменению шага h чем центральная. Из этого следует, что ЦРП имеет меньшею погрешность нахождения производной, чем ПРЦ.

К тому же, при больших значения h применение ПРП, в данном примере, привило к очень малому изменению аргументов, т.е. к зацикливанию.

В таблице (*) помечено то количество итераций, где применение ПРП привело к зацикливанию, что не позволило достичь заданной точности (из-за этого значения некоторых чисел у ПРП меньше чем у ЦРП).

Можно увидеть, что при h равном  и  использование ЦРП эффективнее чем ПРП.

Для сравнения ПРП и ЦРП при большом шаге h точность для останова сделаем более грубой . Тогда увидим, что:

n

h


5

22 / 21*

20 / 36*

20 / 21

6

13 / 25*

15 / 19*

15 / 26

15 / 18

7

20 / 29*

19 / 29*

19 / 23

19 / 19


Видно, что при h равном  и  использование ЦРП по-прежнему эффективнее, чем ПРП. А при h равном  и , даже при не достижении требуемой точности у ПРП, количество итераций при использовании ЦРП меньше чем при использовании ПРП.

Можно сделать вывод, что применение центральной РП предпочтительней, как с точки зрения эффективной работы программы, так и с точки зрения быстроты получения результата.

Код программы на Си:

#include <stdio.h>

#include <math.h>

#include <windows.h>

#define EPS 0.000000002

#define f function

#define nv the_number_of_variables

#define CENTRAL 0

#define RIGHT 1

#define LEFT 2int the_number_of_variables = 4;function(double * x){pow(x[0]+10*x[1],2)+5*pow(x[2]-x[3],2)+pow(x[1]-2*x[2],4)+10*pow(x[0]-x[3],4);

}* ToRus(const char text []);* gradient(double * x, double h, int ds);CentralDS(double * x, double h, int i);RightDS(double * x, double h, int i);LeftDS(double * x, double h, int i);(*DS[3])( double * x, double h, int i ) = {CentralDS, RightDS, LeftDS};NormaV(double * x, int n);* minimi(double * x, double * p, double dx);zoloto(double * x, double * p, double a, double b, double eps);argminf(double * x, double * g, double eps);main(){i, k, n, ds;*g, *g_old, *x, *p, yI,yII;eps1, eps2, h, Sc, Sz, betta, alfa;= (double *)malloc(nv*sizeof(double));= (double *)malloc(nv*sizeof(double));

k = 1;= 6;//цикличность(через сколько итерации произойдет рестарт)= 0.001;= 1e-6;=1e-6;//шаг при вычисления градиента в РС

ds = CENTRAL;//RIGHT("%s ",ToRus("При расчетах использована"));(ds+1){1: printf("%s",ToRus("центральная"));break;2: printf("%s",ToRus("правая"));break;3: printf("%s",ToRus("левая"));break;

}(" %s\n",ToRus("разностная схема нахождения градиента"));("%s:\tx0 = (",ToRus("Начальная точка"));

for( i = 0; i < nv; i ++ ){[i] = 1;printf("%.0lf,",x[i]);

}("),\t f(x0) = %.6lf\n",function(x));

printf("%s:\teps1 = %.3lf\n",ToRus("Максимальная величина нормы градиента при останове"),eps1);("%s:\teps2 = %lf\n",ToRus("Точность вычисления аргумента alfa на каждой итерации"),eps2);("%s:\th = %lf\n",ToRus("Шаг в разностной производной"),h);

g_old = gradient(x,h,ds);( i = 0; i < nv; i ++ )p[i] = - g_old[i];("\n%s\t\t\t %s\t\t\t %s\n",ToRus("МСГ [ОМ/ЗС]"),ToRus("Аргументы"),ToRus("Функция"));("---------------------------------------------------------------------------");("%2d ",k);= f(x);= argminf(x,p,eps2);( i = 0; i < nv; i ++ ){x[i] += alfa*p[i];}( i = 0; i < nv; i ++ ){printf("x%d=%.4lf ",i+1,x[i]);}("f=%.6lf\n",f(x));++;yII = f(x);{= gradient(x,h,ds);= 0;= 0;( i = 0; i < nv; i ++ ){+= g[i]*g[i];+= g_old[i]*g_old[i];

}= Sc/Sz;(k%n==1){= 0;(fabs(yI-yII)<EPS){

eps1 = NormaV(g,nv)+1.;("\t%s\n",ToRus("Остановка по причине черезвычайно малого изменения y(x)"));

}

}( i = 0; i < nv; i ++ ){_old[i] = g[i];[i] = betta*p[i] - g[i];

}("%2d ",k);= argminf(x,p,eps2);( i = 0; i < nv; i ++ ){x[i] += alfa*p[i];}( i = 0; i < nv; i ++ ){printf("x%d=%.4lf ",i+1,x[i]);}= yI;= f(x);("f=%.6lf\n",yI);++;

}while(NormaV(g,nv) > eps1);("---------------------------------------------------------------------------");("%s: f(",ToRus("Итог расчетов"));( i = 0; i < nv; i ++ ){printf("%.4lf,",x[i]);}(") = %.6lf\n",f(x));(x);(g);(g_old);(p);0;

}CentralDS(double * x, double h, int i){j;* y;df;= (double *)malloc(nv*sizeof(double));(j=0;j<nv;j++){[j] = x[j];

}[i] += 0.5*h;= f(y);[i] -= h;-= f(y);/= h;(y);df;

}RightDS(double * x, double h, int i){j;* y;df;= (double *)malloc(nv*sizeof(double));(j=0;j<nv;j++){[j] = x[j];

}[i] += h;= ( f(y) - f(x) )/h;(y);df;

}LeftDS(double * x, double h, int i){j;* y;df;= (double *)malloc(nv*sizeof(double));(j=0;j<nv;j++){[j] = x[j];

}[i] -= h;= ( f(x) - f(y) )/h;(y);df;

}* gradient(double * x, double h, int ds){i;(ds > 2 || ds < 0)ds = 0;* g;= (double *)malloc(nv*sizeof(double));(i=0;i<nv;i++){[i] = DS[ds](x,h,i);

}g;

}NormaV(double * x, int n){i;Sk = 0;( i = 0; i < n; i++ ){+= x[i]*x[i];

}sqrt(Sk);

}argminf(double * x, double * p, double eps){

double alfa;* ab = minimi(x,p,0.01);//0.01 - оптимальный шаг (подобран экспериментально)

alfa = zoloto(x,p,ab[0],ab[1],eps);(ab);alfa;

}* minimi(double * x, double * p, double dx){i;m=0, a, b, k=1, alfa = 0;* xda = (double*)malloc(nv*sizeof(double));* xdb = (double*)malloc(nv*sizeof(double));(i=0;i<nv;i++){[i] = x[i] + alfa*p[i];[i] = x[i] + (alfa+dx)*p[i];

}(f(xda) < f(xdb))m =- 1;m = 1;*= m;= alfa+dx;= alfa+3*dx;j=1;{(i=0;i<nv;i++){[i] = x[i] + b*p[i];[i] = x[i] + a*p[i];

}*=2;+= k*dx;= b-2*k*dx;++;

}while(f(xda) > f(xdb));(" [%2d/",j);(xda);(xdb);-= k*dx;= b-2*k*dx;*s;= (double*)malloc(2*sizeof(double));(m==1){ s[0] = a; s[1] = b;}{s[0] = b; s[1] = a;}s;

}zoloto(double * x, double * p, double a, double b, double eps){i;x1, x2, tau, A, B;* xd1 = (double*)malloc(nv*sizeof(double));* xd2 = (double*)malloc(nv*sizeof(double));= (sqrt(5.)+1.)/2.;= a+(b-a)/(tau*tau);= a+(b-a)/tau;(i=0;i<nv;i++){[i] = x[i] + x1*p[i];[i] = x[i] + x2*p[i];

}= f(xd2);= f(xd1);j=0;{( A <= B ){= x2;= x1;= a + b - x2;= A;(i=0;i<nv;i++){[i] = x[i] + x1*p[i];

}= f(xd1);

}{= x1;= x2;= a + b - x1;= B;(i=0;i<nv;i++){[i] = x[i] + x2*p[i];

}= f(xd2);

}++;

}while(fabs(b-a) > eps);("%2d]\t",j);(xd1);(xd2);(b+a)/2.;

}* ToRus(const char text []){* buf = (char*)malloc(strlen(text)+1);(text, buf);buf;

}

Похожие работы на - Методы многомерной безусловной минимизации. Сравнение правой РП и центральной РП на примере минимизации функции нескольких аргументов методом сопряженных градиентов

 

Не нашли материал для своей работы?
Поможем написать уникальную работу
Без плагиата!
Без нейросетей!