Роль информационных технологий в профессиональной деятельности адвоката

  • Вид работы:
    Курсовая работа (т)
  • Предмет:
    Информационное обеспечение, программирование
  • Язык:
    Русский
    ,
    Формат файла:
    MS Word
    1,07 Мб
  • Опубликовано:
    2014-12-10
Вы можете узнать стоимость помощи в написании студенческой работы.
Помощь в написании работы, которую точно примут!

Роль информационных технологий в профессиональной деятельности адвоката















Роль информационных технологий в профессиональной деятельности адвоката

Велиев Руслан Ариф оглы

Введение

адвокат программа информационный

В эру компьютерных технологий огромные потоки социально-правовой информации, обрушивающиеся на адвоката, настоятельно требуют от него владения современными информационными технологиями.

В активно формирующемся информационном пространстве адвокату необходимо провести правовое регулирование новых общественных отношений, складывающихся по поводу таких объектов, как «информационные ресурсы», «информационные системы», «информационные технологии», «компьютерные сети». Для грамотного, полного правового регулирования необходимо четкое понимание существа данных информационных объектов, их особенностей и принципов функционирования, всего того, что уже построено и обосновано в теории информатики и правовой информатике. С этой точки зрения правовая информатика для адвоката - это источник знаний, необходимых ему для решения профессиональных задач.

Правовая информация, в широком смысле означает содержание данных (сообщений), использование которых предопределяет решение той или иной правовой задачи или способствует ее решению. В научной литературе и практике юридической деятельности термин "правовая информация" начал активно использоваться лишь в конце 60-х гг. Охватывает такие понятия, как "источник права", "правовой материал", "правовые акты", "правовые документы" и другие, которые ранее использовались при анализе информационных проблем права и юридической деятельности. [1]

Обычно правовой информацией признается смысловое содержание правовых норм. При этом считается, что последние содержатся не только в актах высших и местных органов власти и управления, но и в ведомственных нормативных актах. В качестве источника правовой информации рассматривают также судебную, арбитражную и нотариальную практику.

Кроме того, в адвокатской деятельности, в частности, при решении конкретных правовых задач, используется информация, содержащаяся не только в правовых нормах, но и в ряде других источников. Например, в защите подсудимого наряду с информацией содержащейся в нормах Уголовно Процессуального Кодекса, широко используется информация, содержащаяся в источниках, именуемых следами преступления и преступника, а также в образах, запечатлевшихся в сознании людей (потерпевшего, свидетеля и самого преступника). Это источники криминалистической информации, которая есть не что иное, как разновидность правовой информации, поскольку именно на ее основе решаются задачи обвинения и защиты.

В современных условиях практически во всех сферах юридической деятельности - от научной до самых многообразных форм правоприменительной деятельности - адвокату доступны те или иные возможности из арсенала компьютерных технологий.

Какова же роль информационных технологий непосредственно в юридической деятельности, зачем нужен компьютер или другие средства обработки информации в работе адвоката? Как могут помочь адвокату логические компьютерные программы? Поиск ответа на эти вопросы является главной темой данного реферата.

Актуальность темы исследования. Как и любая профессиональная деятельность в современную эпоху компьютеризации, качество работы адвоката все больше и больше становиться зависимым от владения им ИТ. Если 10 лет назад не все адвокаты имели компьютеры или другие электронные устройства и не могли на них работать, то сейчас работу адвоката без компьютера представить практически невозможно. Стремительное развитие ИТ в мире дает возможность прогнозировать что, в скором будущем адвокаты начнут работать с высокоразвитыми логическими компьютерными программами для принятий правовых решений на основе искусственного интеллекта.

Изучение таких методов, а также анализ работы адвоката с применением новых информационных технологий и систем сейчас и в будущем, влияние ИТ на качество предоставляемой юридической помощи делает данную работу актуальной.

1. Профессиональная деятельность адвоката

В эпоху, когда права и свободы человека провозглашены главной всемирной ценностью, деятельность адвоката выступает на передний план, как главный инструмент защиты и восстановления нарушенных прав и свобод, предъявляя особые требования к качеству предоставляемой юридической помощи.

Адвокатская деятельность - квалифицированная юридическая помощь, оказываемая на профессиональной основе лицами, получившими статус адвоката, физическим и юридическим лицам в целях защиты их прав, свобод и интересов, а также обеспечения доступа к правосудию. Такая деятельность осуществляется на основе возложения на адвоката защиты или представления прав и интересов лиц, обратившихся за юридической помощью, и в соответствии с их поручениями. [2, статья 5, часть II]

Адвокатская деятельность осуществляется исключительно адвокатами. Согласно закону «Об адвокатах и адвокатской деятельности» адвокат это лицо с высшим юридическим образованием, имеющий стаж работы по специальности юриста не менее трех лет или же осуществляющий деятельность не менее трех лет в области права в научных и педагогических, образовательных учреждениях, успешно сдавший в Квалификационной комиссии экзамен по квалификации, состоящий из устного собеседования и письменного теста для выявления профессиональной годности. [2, статья 8, часть I]

Осуществляя профессиональную деятельность, адвокат имеет широкие полномочия. В частности адвокат имеют право:

· быть защитником обращающихся за юридической помощью физических и юридических лиц, представлять их интересы в органах дознания, следственных, судебных, других государственных органах и организациях, негосударственных организациях, зарубежных странах и международных организациях;

· пользоваться в своей деятельности всеми способами и средствами, не запрещенными законодательством и не противоречащими адвокатской этике;

· вести самостоятельное расследование, собирать документы в связи с осуществлением профессиональной деятельности, истребовать от учреждений, организаций и предприятий справки и другие документы, необходимые для оказания юридической помощи, знакомиться с ними и снимать копии с этих документов;

· получать заключение специалистов для расследования вопросов, требующих специальных знаний;

· в предусмотренном законодательством порядке пользоваться техническими средствами;

· в установленном законодательством порядке беспрепятственно встречаться и беседовать наедине с защищаемым или представляемым им лицом. [2, статья 15, часть II]

Как видно работа адвоката связана в основном с бумажной волокитой, когда ему приходится знакомиться с материалами следствия или суда, а также самому составлять разные документы для правоохранительных органов.

Цель исследования состоит в анализе ИТ, которые уже используются в работе адвоката, о задачах которые решаются с их помощью, а также возможности использования высокотехнологических программ в принятии важных решений.

В работе была предпринята попытка осветить отдельные стороны профессиональной деятельности адвоката с помощью унифицированного языка моделирования UML (Unified Modeling Language), используемого для моделирования бизнес-процессов, выполняемых адвокатом в его профессиональной деятельности. Для этого с помощью программы «StarUML» были составлены диаграммы определенных юридических процессов.

Основные задачи которая реализуется с помощью ИТ, это облегчение работы адвоката путем применения разных технологий, избежание лишней потери времени, эффективная организация и увеличение производительности труда, а также моделирование деятельности с помощью UML для планирования, проектирования и визуализации деятельности во избежание неточностей и неучтенных эпизодов.

2. Информационные технологии в профессиональной деятельности адвоката

Владение информационными технологиями важно для адвоката по следующим причинам:

Во-первых, работа адвоката в основном связана с созданием, обработкой и хранением массы текстовых документов, как например: договоры, иски, протоколы, заключения, решения и всевозможные приложения к ним. Компьютер позволяет не только выполнить эту работу, но в любой момент напечатать документ на бумаге, сделать необходимые извлечения, скопировать документ на электронный носитель, передать его абоненту на электронном носителе или с помощью электронной почты.

Во-вторых, значительная часть юридических документов для эффективной работы требует особенной формы представления. Речь идет о таблицах как основных структурах, предназначенных для хранения информации, и системах управления базами данных, которые позволяют создавать базы данных, выполнять необходимые пользователю запросы и выдавать их в удобной форме. К документам такого рода относятся всевозможные картотеки с описанием дел, клиентов, библиографии, а также книги, реестры и прочие документы подобного рода.

В-третьих, с переходом к новой экономической формации и построением правового государства адвокатов захлестнул поток нормативных актов, справиться с которым без помощи компьютера трудно, и это вызвало целое направление в компьютерных технологиях - разработку справочно-правовых компьютерных систем.

В-четвертых, компьютер предназначен не только для хранения нормативных актов, архивов, деловых папок, бюллетеней, газет и журналов, но и значительно ускоряет общение с другими организациями и клиентами без командировочных и транспортных расходов, так как может являться и мощным средством связи.

В-пятых, компьютеризация позволяет не только решать задачи делопроизводства, но и способна повлиять на качественную сторону юридических процессов (имитация ситуаций, экспертиза) и принятие важных правовых решений.

В профессиональной деятельности адвокат использует разнообразные достижения компьютерных технологий, начиная от простых программ и устройств, кончая сложными логическими программами и технологиями.

2.1 Электронные устройства и программы

 

В повседневной работе чаще всего используется электронные устройства, которые плотно вошли в нашу повседневную жизнь, например мобильный телефон. Помимо первостепенной функции голосового общения современные телефоны оснащены фотоаппаратом, видеокамерой, диктофоном и разными гаджетами, которые выручают адвоката в работе.

Благодаря фотоаппарату и видеокамере телефона фиксируются разные события, которые в дальнейшем используются в материалах дела, с помощью фотоаппарата фотографируются документы, с которых не всегда удается сделать копии, с помощью диктофона записывается признания свидетелей и т.д.

Чтоб не таскать с собой многочисленные книги кодексов, законов, постановлений, адвокат пользуется электронными книгами, которая содержит все нормативно-правовые акты нужные в повседневной работе. Благодаря электронной книгам адвокат может в любое время быстро получить доступ к любым юридическим источникам, тем самым у него повышается возможность оперативно и грамотно манипулировать ситуацией в судах и на следствии.

Работу современного адвоката невозможно представить без компьютера и периферийных устройств к нему, как например принтера, сканера, беспроводного модема и т.д. Компьютер не только пишущая машинка для составлений исковых заявлений, ходатайств, жалоб, и других нужных документов, но и устройство для обмена данными в глобальной сети Интернет.

Быстрое распространение информационных технологий во всех сферах жизни общества и функционировании государства, повышают требования к письму. Текст обращения (искового заявления, кассационной жалобы, адвокатского запроса и т.д.) должен быть внятным, читаемым, понятным и без ошибок. Ушли в прошлое рукописные обращения и запросы, составленные на тетрадных листах, новое требование это текст, набранный на компьютере и распечатанный с помощью принтера. Поэтому адвокату необходимы знания и навыки работы с офисными программами Microsoft Office. Офисные программы используются также в составлении таблиц, бланков, презентаций и т.д. Часто приходится работать с табличным процессором Microsoft Office Excel, который помогает при составлении таблиц с данными, где с помощью гиперссылок и формул ведется регистрация контрактов, ордеров и юридических процедур. Например, на рисунке 1 показана таблица регистрации дел, с помощью которой ведется учет контрактов, запросов, а также данные об оплате гонорара.

Рисунок 1 - Таблица учета и регистрации дел составленная с помощью табличного процессора Microsoft Excel

На рисунке 2 показана таблица учета дел, куда заносятся все данные относительно клиента и дела, а также данные обо всех юридических процедурах. Благодаря использованию гиперссылок и формул, оба файлы взаимосвязаны между собой и поэтому данные введенные в одной таблице автоматически отражаются в другой таблице.

Рисунок 2 - Таблица учета дел и регистрации юридических процедур составленная с помощью табличного процессора Microsoft Excel

С использованием формул программы Microsoft Office Excel составляется таблица взносов и оплат, куда достаточно занести сумму гонорара за месяц и программа сама вычислит какое социальное отчисление нужно внести, сколько заплатить налога, и какова прибыль за месяц. При введении данных в такую таблицу, данные отражаются в других таблицах и в результате выводятся данные квартальных взносов и оплат, а также за весь год.

Рисунок 3 - Таблица учета взносов и оплат составленная с помощью табличного процессора Microsoft Excel

С помощью персонального коммуникатора Microsoft Outlook создается почтовый ящик, через который адвокат получает и отправляет разные письма, подписывается на юридические издания и рассылки. Приложение для подготовки презентаций Microsoft PowerPoint необходимая программа при составлении презентаций на выступлениях, семинарах и конференциях. Приложение для управления базами данных Microsoft Access и приложение для работы с рисунками Microsoft Picture Manager как составляющие офисного пакета тоже применяется в юридической деятельности.

Помимо владения навыками работы с офисными программами деятельность работы адвоката требует от него умения работы с потоком информации в глобальной сети Интернет.

Построение правового государства требует проведения государственных реформ в каждой области функционирования государственных органов. Такие реформы возможны с помощью принятий новых нормативно-правовых актов, а также внесением изменений и дополнений в существующие. Поэтому работа адвоката требует от него, чтоб он был в курсе всех изменений в законодательстве. Такую возможность дают Справочно-правовые системы (СПС) или информационно-правовые системы, которые существенно повышают производительность адвокатов при решении правовых вопросов.

Практически все экономически развитые страны имеют справочные правовые системы. В США это WRU, LEXIS, WESTLAW, JURIS, FLITE; в Великобритании - INFOLEX, PRESTEL, POLIS, LEXIS; в Италии -ITALGUIRE, ENLEX; в Бельгии - Credos; в Германии - Система Бундестага, JURIS, LEXinform, NОMОS DATA POOL; в Австрии - RDB; в Канаде -DATUM; в Финляндии - Finlex; во Франции - IRETIV, CEDIJ, JURISDATA, SINDONI и т.д.

СПС подразделяются на платные (коммерческие) и бесплатные (государственные). Бесплатные СПС обычно предоставляется государственными органами, например, со стороны Министерства Юстиции, и находятся либо на сайтах этих органов, либо на отдельных сайтах СПС. Такие СПС открыты для общего пользования, не требуют никакой регистрации, введение ключей, паролей и т.д. Недостатком таких СПС считается то, что они, как правило, обновляются редко или поздно, и правовые документы обычно бывают только на национальном языке (рисунок 4). В отличие от бесплатных, платные СПС предоставляются обычно частными компаниями и обновляются ежемесячно, исключая возможность использования утратившего силу нормативного правового акта. Другой отличительной чертой коммерческих СПС является то, что в таких СПС можно найти интересующие нормативно-правовые документы не только на национальном языке, но еще на русском и на английском языках. Обычно платные СПС предоставляется в виде Интернет-портала (рисунок 5) или в виде компакт-диска (рисунок 6). Оба варианта требуют ключа активации, который нужно купить. Хотя некоторые СПС обходятся недешево, все же, в арсенале адвоката должна присутствовать обновляемая СПС.

Рисунок 4 - Интернет-портал Справочно-правовых систем при Министерстве Юстиции Азербайджанской Республики (#"785288.files/image005.gif">

Рисунок 5 -Интернет-портал Справочно-правовых систем консалтинговой компании ООО «VES Consultancy» (#"785288.files/image006.gif">

Рисунок 6 - Справочно-правовая система консалтинговой компании ООО «VES Consultancy»

Некоторые СПС предлагают демонстрационные видеоролики с показом правил использования СПС. Поэтому элементарные навыки адвоката в ИТ, позволяют ему быстро освоить работу с СПС.

В случае, когда той или иной правовой документ отсутствует в СПС, на помощь адвокату приходят информационно-поисковые системы (ИПС). Такие программы обычно бесплатны и не отнимают время на регистрацию. Главное требование для адвоката при работе с ними, это правильно подобрать ключевое слово при поиске.

С развитием ИТ, одним из приоритетных задач государства, становится переход к формированию электронного правительства (ЭП) или электронного государства (ЭГ). Электронное государство подразумевает поддержку при помощи ИКТ деятельности как исполнительной власти («электронное правительство»), так и парламентских («электронный парламент») и судебных органов («электронное правосудие»). Основная цель создания электронного государства, это сделать его более доступным для граждан, более эффективным и более подотчетным. [3]

ЭГ дает такие преимущества, как например улучшение качества предоставляемых госорганами услуг, уменьшение времени обслуживания клиентов, снижение административных барьеров, расширение набора государственных услуг, повышение эффективности деятельности госорганов, улучшение показателя удовлетворенности услугами клиентов и т.д.

В последнее время были приняты многочисленные новые нормативно-правовые акты и внесены изменения и дополнения законодательство, регулирующие вопросы использования ИТ в государственных органах, а также вопросы перехода к электронному государству (список нормативно-правовых актов приведен в Приложение А)

В 2012 году ООН провел исследование среди 190 стран мира, на комплексный показатель, характеризующий уровень развития электронного правительства в странах мира (индекс развития электронного правительства (The E-Government Development Index), и составил рейтинг стран мира по уровню развития электронного правительства. Исследование содержал данные об уровне развития электронного правительства в различных странах, а также системную оценку тенденций в использовании ИКТ государственными структурами. Первая десятка рейтинга государств, представлена в таблице 1.

Таблица 1 - Рейтинг стран мира по уровню развития электронного правительства [4]

РЕЙТИНГ

СТРАНА

ИНДЕКС

Южная Корея

0.9283

2

Нидерланды

0.9125

3

Великобритания

0.8960

4

Дания

0.8889

5

Соединенные Штаты Америки

0.8687

6

Франция

0.8635

7

Швеция

0.8599

8

Норвегия

0.8593

9

Финляндия

0.8505

10

Сингапур

0.8474

27

Россия

0.7345

61

Беларусь

0.6090

96

Азербайджан

0.4984


Одним из пунктов перехода государства к ЭГ, является создание интернет-порталов государственных органов, занятых в сфере оказания услуг населению.

Благодаря интернет-порталам органов ЗАГС, органов выдачи паспортов, водительских удостоверений, регистраций юридических лиц и других органов, регистрация и получение каких либо важных документов не составляет никакого труда и не требует затраты времени. В каждом портале имеется раздел онлайн-обращений к руководителю госоргана.

Формирование ЭГ положительно сказывается и на работе адвоката. Благодаря знаниям ИТ, адвокат оправляет запросы, получает разные документы, в случае нарушения прав клиента, обращается к руководителю госоргана с жалобой, регистрирует юридические лица и авторские права, получает всякие лицензии и разрешения для рода деятельности для клиентов.

Большую помощь адвокату оказывают интернет-порталы судебных органов. В развитых странах, обращения в суд происходит через интернет-порталы, судебные процессы проходят через средства видео-конференц связи. Адвокат в любое время может через интернет зайти на сайт суда и ознакомится с состоянием дела, просмотреть материалы, распечатать протокол заседания или окончательное решение по делу, обжаловать это решение и т.д.

Чтобы пользоваться услугами ЭГ и подписывать электронные документы, нужно обязательно обладать электронной подписью (или электронной цифровой подписью (ЭЦП). ЭП можно заказать через интернет или купить в любом почтовом отделение.

Без электронной подписи невозможно ввести процесс предоставления информационных услуг с использованием информационно-коммуникационных технологий, поскольку любой предоставленный или полученный документ в электронной форме не имеет юридической силы без удостоверения его подписью.

ЭП в электронном документе юридически равнозначна собственноручной подписи человека [5, статья 3.2]. ЭП подпись могут быть использованы во всех областях деятельности, где применены соответствующие средства [5, статья 2].

Например, в сфере совершения гражданско-правовых сделок, оказания государственных и муниципальных услуг, исполнения государственных и муниципальных функций, а также при совершении иных юридически значимых действий.

2.2 Наукоемкие (высокие) информационные технологии

Описанные выше электронные устройства и программы призваны помочь адвокату в технической стороне профессиональной деятельности. Но существуют и высшие ИТ, которые могут помочь адвокату при принятии определенных правовых решений. Такие технологии представляют собой наиболее высокоразвитые способы изменения состояния информации, тесно связанные с научными фундаментальными открытиями и основанные на использовании труда специалистов творческого труда высокой квалификации. Основная цель применения таких технологий в юридической деятельности, это решение задач анализа правовой информации с помощью логических процедур, на базе хранящегося в них, специально систематизированного массива правовой информации.

Как правило, главная работа адвоката заключается в принятии определенных решений, составления стратегии защиты, построения логической цепочки доказывания, своевременного применения норм права и т.д. Характерной особенностью процессов принятия решений адвокатом, является многочисленность вариантов, допускаемых обстоятельствами рассматриваемой ситуации, из числа которых необходимо выбрать единственное, вполне определенное и максимально обоснованное решение. Для того, чтобы судить, в большей или меньшей степени соответствует ли принятое решение поставленной цели, необходимо иметь возможность количественно оценивать степень достижения цели для каждого принятого варианта. Возникает необходимость использования в юридических задачах принятия и оценки решений математических методов для оптимизации выполняемых операций. В связи с этим необходимо осуществить математическое описание условий, в которых протекает процесс принятия решения, а также цели его проведения. Математическое описание условий принятия решения можно сформулировать с помощью программ, реализующих, например, унифицированный язык моделирования UML.

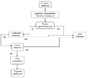
Чтобы описать процесс работы, используют диаграмму деятельности, с помощью которой показывается разложение некоторой деятельности на её составные части. [6] Каждая диаграмма деятельности показывает последовательность выполнения определенных действий или элементарных операций, которые в совокупности приводят к получению желаемого результата. Чтобы составить диаграмму деятельности адвоката на определенном этапе нужно разбить эту деятельность на конкретные периоды. Например, работа адвоката начинается со встречи с потенциальным клиентом. После первичного ознакомления с фактами дела, в случае перспективы выигрыша дела, адвокат предлагает клиенту подписать контракт на юридические услуги. После подписания контракта и оплаты гонорара, адвокат приступает к сбору документов, дополнительному ознакомлению с обстоятельствами дела и после многочисленных юридических действий он передает дело в суд. На диаграмме деятельности это будет выглядеть как на рисунке 7.

Рисунок 7 - Диаграмма деятельности по заключению контракта оказанию юридических услуг

Таким образом, можно составить диаграмму деятельности любого этапа деятельности адвоката. Например, диаграмма деятельности по регистрацию юридических лиц можно показать на рисунке 8.

Рисунок 8 - Диаграмма деятельности регистрации юридического лица

Другим продуктом развития ИТ, который можно использовать в адвокатской деятельности это методы моделирования бизнес процессов (БП) с помощью системы BPwin. Классическим методом процессного подхода к управлению БП является метод SADT (Structured Analysis and Design Technique) и его более современная разновидность IDEF0 (Integrated DEFinition). Результатом применения метода SADT (IDEF0) является модель, которая состоит из диаграмм, фрагментов текстов и глоссария, имеющих ссылки друг на друга.

Используя моделирование SADT (IDEF0) системы BPwin, контекстная диаграмма процесса составления адвокатом искового заявления в суд, будет выглядит как на рисунке 9. Детализированная диаграмма этого же процесса показана на рисунке 10.

Рисунок 9 - Контекстная диаграмма процесса составления искового заявления в суд

Рисунок 10 - Детализированная диаграмма процесса по составлению искового заявления в суд

Вышеуказанные системы моделирования BPwin и UML хотя и являются наиболее распространенными, имеют свои отрицательные и положительные качества.

Система BPwin отличается достаточной простотой и большими возможностями анализа. Она обеспечивает логическую четкость в определении и описании элементов диаграмм, а также проверку целостности связей между диаграммами. BPwin проста в использовании и благодаря ей можно легко связать модель процессов с моделью данных и с физической моделью. При составлении диаграмм можно записать свой комментарий любому блоку или стрелке, менять названия стрелок и направлений. Надписи удобно двигаются по отношению к стрелкам, стрелки же можно объединить. Наличие системы правописания исключает вероятность грамматических ошибок в обозначении элементов диаграммы.

Но как и любая система, BPwin имеет ряд недостатков. Например в системе ограничено количество моделей на диаграмме, что создает неудобства при описании и создании диаграмм сложных процессов. Невозможно менять мышью размеры текстового поля, отсутствует возможность широкого редактирования текста, а также невозможно заменить английские слова на русские в заголовках. Во время работы с системой возникают трудности при сохранении и закрытии проекта, при выделении и копировании одной или группы объектов, выделяется диаграмма полностью, а при копировании же, некоторые элементы диаграммы вообще исчезают.

Как мощный и стандартизированный язык моделирования UML представляет собой более удобный способ проектирования нежели BPwin. В отличии от BPwin, язык программирования UML обладает удобным и современным интерфейсом, он более объективно ориентирован, благодаря чему позволяет описать систему практически со всех точек зрения. Диаграммы UML несложно создать, объекты легко классифицируются, можно добавлять новые уровни в виде пакетов, перетаскивать объекты из одного пакета в другой, можно присоединить диаграммы к объектам документов. UML расширяет и позволяет вводить собственные текстовые и графические стереотипы, что способствует повышению его доступности, а также широкому распространению и динамичному развитию. Поэтому UML является незаменимым средством на стадии обсуждения и согласования деталей проекта или процесса.

Но у UML также имеются свои недостатки. Например, в отличии от BPwin система UML является большой и сложной, включает много избыточных или практически неиспользуемых диаграмм и конструкционных несоответствий, которых невозможно удалять или изменить. В диаграммах невозможно, поменять толщину линий, текст не всегда оказывается в центре, не получается отображать потоки данных между объектами и процессами.

Сравнительно новым и перспективным направлением использования информационных технологий в адвокатской деятельности являются экспертные системы, относящиеся к системам искусственного интеллекта (ИИ). Экспертные системы (ЭС) это компьютерные системы, способные частично заменить специалиста-эксперта в разрешении проблемной ситуации. [6]

Экспертные системы в области права призваны решать конкретные задачи юридической практики, на основе специально систематизированной правовой информации. Такие системы на основании информации заложенные в их информационный банк данных, объясняют, аргументируют и делают выводы.

ЭС могут эффективно использоваться и в практике систематизации законодательства для решения следующих проблем:

· выявления и устранения путем экспертного толкования противоречивых правовых предписаний в актах различной юридической силы;

· доктринального (неофициального) толкования нечетко сформулированных в правовых актах правил, понятий, принципов. [7, стр. 89, абз. 2]

Одной из первых юридических ЭС была JUDITH разработанная в Гейдельбергском и Дармштадском университетах в 1975 г, позволяющая юристам получать экспертные заключения по гражданским делам. База знаний системы состоит из предпосылок и исполнительных файлов, указывающих на взаимоотношения, существующими между наборами предпосылок. JUDITH служит инструментом изучения юридических рассуждений.ANALYSIS SYSTEM помогает адвокатам проводить юридический анализ дел об умышленном оскорблении действием. Правовые знания теория и факты дела представляются в виде семантических сетей. Система представляет свои выводы, включая логику, на которой они основаны. Она обосновывает свои заключения ссылками на судебные решения и вспомогательные законодательные документы. Разработана в Массачусетском технологическом институте.

Демонстрационный прототип SARA, разработанный в норвежском исследовательском центре по компьютерам и праву. ЭС SARA помогает юристам анализировать решения, исходя из дискреционных норм. Пользователь сообщает системе факторы и их значения, существенные для некоторого решения. Система приписывает веса всем факторам так, чтобы объяснить как можно больше принятых решений. Факторы и решения представляются в виде фреймов. Для вычисления весов используется итеративный корреляционный метод. [8, стр.1, абз. 5]

Обладая навыками работы с ЭС, адвокат может решить аналитические задачи, с которыми сталкивается ежедневно, например, анализ ситуаций и обстоятельств дела, выработка вариантов их решения, проведение сравнительного анализа вариантов решений, учет и анализ различных критериев и индексированных параметров конкретных сложных ситуаций, поддержка выбора управленческого решений на основе многокритериального анализа и экспертных оценок и т.д.

Вводя определенную ситуацию, наличие доказательств в деле, а также статьи Кодекса, адвокат может получить анализ ситуации с учетом статей закона, а также возможные варианты судебных решений.

На базе ЭС создаются системы поддержки принятия решений (СППР) разработанные для помощи лицу, принимающему решения в принятии решений управления, объединяя данные, сложные аналитические модели и удобное для него программное обеспечение в единую информационную систему. [6] Такие системы предоставляют возможность адвокату оценить альтернативные варианты решения. Одной из таких систем является система Assistant Choice.

Существует много информационных технологий, которые могут использоваться в работе адвоката. Чтобы изучить закономерности, условия и особенности использования математических методов, технических средств и ИТ в целях оптимизации и повышения эффективности управленческих процессов при решении конкретных правовых задач в 60-70 годах XX столетия была разработана научная теория правовой кибернетики, науки, которая решает задачи, связанные с автоматизацией юридической деятельности (как в целом, так и ее отдельных видов). [9]

Основными задачами науки ПК являются:

· разработка Автоматизированных Систем Управления (АСУ) юридических органов на уровне министерств и других центральных органов;

· создание правовых информационно-поисковых систем (ИПС) в области законодательства, статистических, криминологических, оперативно-розыскных и других данных, юридической литературы и др.;

· государственный учёт нормативных данных государства, а также централизованная информация о них;

· применение кибернетики для решения конкретных задач в правотворчестве и систематизации законодательства, в процессе его реализации, при расследовании преступлений, при судебных экспертизах;

· применение кибернетики в социально-правовых исследованиях, например, при изучении эффективности норм и актов законодательства, действия отдельных правовых институтов, видов юридической деятельности, правонарушений и личности правонарушителей (в частности, в криминологических исследованиях).

3. Проблемы использования ИТ

Помимо облегчения работы человека ИТ создают иногда и некоторые проблемы. Привыкая к постоянной работе на компьютере человек, постепенно теряет навыки рукописного письма, почерк меняется в худшую сторону, появляются грамматические ошибки в текстах.

Широкое использование компьютерной техники и высоких технологий привели к появлению таких невиданных ранее правонарушений, как компьютерные преступления, темпы роста которых значительно превышают динамику иных традиционных видов преступлений. Распространение вредоносных программ в сети Интернет приобретает глобальный характер и выводит из строя сотни тысяч компьютерных систем в мировом информационном пространстве. Массовость сети Интернет и отсутствие каких-либо социальных его ограничений привела к проникновению во Всемирную Сеть «грязной» информации, что значительно снижает нравственный общественный потенциал мировой традиционной культуры.

Правовое воздействие на распространенность информационных правонарушений последнее время увеличивается, однако здесь требуются не только национальные меры предупреждения, но и эффективные международные средства правового характера, поскольку многие из названных правонарушений носят глобальный характер.

Современный человек пользуется мобильным телефоном, нередко забывая (или даже не предполагая) о том, что частные стороны жизни во время телефонной беседы могут быть доступными для третьих лиц. В век микроэлектроники и компьютерных (цифровых) технологий доступность к информации не является проблемой технического характера. Этот тезис становится чуть ли не определяющим при сопоставлении технических и правовых возможностей общества по установлению эффективного режима защиты информации о частной жизни.

Однако проблема личностных коммуникаций не является единственной среди проблем защиты частной жизни в информационном обществе. В национальных программах формирования информационного общества существуют направления, в соответствии с которыми формируются информационные массивы (базы данных) личностного характера, включающие персональные данные. Это обстоятельство создает угрозу безопасности прав человека и гражданина.

В информационном обществе обострились проблемы защиты авторского права. Они стали проявляться особенно в связи с появлением возможности копирования информационных продуктов, массового использования сети Интернет и применения технологий электронных форм библиотечной деятельности. Копируемость информации, как позитивное ее свойство, оборачивается негативной стороной, особенно в условиях массового использования компьютерной техники и глобальной сети Интернет. Быстро скопировать готовый информационный продукт, в т.ч. литературное произведение, кинофильм, компьютерную программу с помощью компьютера средней мощности достаточно просто человеку даже с элементарными навыками пользователя. Доступность и технологические возможности сети Интернет позволяют быстро обнаружить авторские произведения, которые предлагаются в сети без какого-либо предварительного согласия их автора.

С развитием ИТ возник новый вид оружия, информационное оружие, средства уничтожения, искажения или хищения информационных массивов, добывания из них необходимой информации после преодоления систем защиты, ограничения или воспрещения доступа к ним законных пользователей, дезорганизации работы технических средств, вывода из строя телекоммуникационных сетей, компьютерных систем, всех средств высокотехнологичного обеспечения жизни общества и функционирования государства.

Осознание значимости информации для жизни человечества на новом качественном уровне в целом и построение коммуникаций, основанных на компьютерных технологиях в частности, сделали актуальным формирование новой стратегии силового противоборства между государствами - стратегии информационных войн.

Конечными целями информационной войны могут быть как полная дезорганизация управления и финансовой системы какой-либо страны, так и одномоментные выгоды, такие, как временная дезорганизация деятельности крупной зарубежной корпорации в целях повышения курса акций своих национальных корпораций перед продажей крупного пакета одной из них. [7, стр. 222, абз. 2]

К противоправным элементам в ИТ можно отнести спам и вредоносные программы.

Поэтому информационная безопасность государства ныне становиться приоритетным вопросом государственной политики, целью которого является защита информации. Целями защиты информации же являются:

· пресечение уничтожения, утраты, фальсификации информации;

· обеспечение безопасности государства, общества, граждан;

· пресечение несанкционированных действий по уничтожению, модификации, копированию, изоляции информации;

· защита информации, составляющей государственную тайну, и конфиденциальной информации;

· обеспечение прав физических и юридических лиц в информационных процессах и при переработке, производстве, применении информационных систем, технологий и средств их обеспечения. [10, статья 17]

За противоправные действия в сфере ИТ, в законодательствах стран предусмотрено уголовное наказание.

Согласно Уголовному Кодексу АР, за неправомерный доступ к охраняемой законом компьютерной информации, то есть информации на машинном носителе, в электронно-вычислительной машине (ЭВМ), системе электронно-вычислительных машин или их сети, если это деяние повлекло уничтожение, блокирование, модификацию либо копирование информации, нарушение работы ЭВМ, системы ЭВМ или их сети - предусмотрено лишение свободы на срок до одного года. [11, статья 271]

За создание программ для ЭВМ или внесение изменений в существующие программы, заведомо приводящих к несанкционированному уничтожению, блокированию, модификации либо копированию информации, нарушению работы ЭВМ, системы ЭВМ или их сети, а равно использование либо распространение таких программ или машинных носителей с такими программами, тоже предусмотрено уголовное наказание в виде штрафа. [11, статья 272]

За нарушение правил эксплуатации ЭВМ, системы ЭВМ или их сети лицом, имеющим доступ к ЭВМ, системе ЭВМ или их сети, повлекшее уничтожение, блокирование или модификацию охраняемой законом информации ЭВМ, если это деяние причинило существенный вред, тоже предусмотрено уголовное наказание в виде исправительных работ со сроком до одного года. [11, статья 273]

Заключение

 

В разделах данного реферата были показаны какие устройства и программы ИТ адвокат использует в своей работе, а какие ИТ могут быть использованы в будущем. Работа позволяет сделать вывод о том, что можно использовать в профессиональной деятельности не только обычные ИТ, которые уже используются, но и высокие технологии, которые помогают выводить определенные решения по юридическому событию.

лет назад не у всех адвокатов были компьютеры и не все умели им пользоваться, точно так же как и сейчас не все адвокаты могут пользоваться, например, с экспертными системами или системами поддержки принятия решений. Обладая знаниями и навыками работы с такими системами, адвокат может получить альтернативные решения юридической проблемы, сэкономить время для их анализа и выбора окончательного правильного решения. А это положительно отразиться на качестве предоставляемых юридических услуг.

Для этого целесообразно было бы, чтобы адвокаты записывались на специальные компьютерные курсы, курсы повышения квалификации и т.д. Проблемой является нехватка времени адвоката, нежелание ходить на курсы, нехватка специалистов по высоким ИТ, а также специализированных курсов и т.д. Знания и навыки в работе с высокими ИТ нужны адвокату еще для того чтобы, правильно ориентироваться в кибер-преступлениях и грамотно оказать юридическую помощь обвиняемым в таких преступлениях.

Следовательно, мы приходим к выводу, ИТ для адвоката имеют важное значение и с точки зрения использования их в своей работе, и с точки зрения ведения дел связанных с правонарушениями в сфере ИТ.

Список использованных источников

1. Юридический словарь терминов. Юридические определения и термины. [Электронный ресурс]. - Режим доступа: http://lawcanal.ru/html.acti.terminu.actii.p.html - Дата доступа: 28.09.2013 года.

. Закон Азербайджанской Республики «Об адвокатах и адвокатской деятельности» /г. Баку, 28 декабря 1999 г., № 783-IQ, «Сборник законодательных актов Азербайджанской Республики», 2000 г., № 1, статья 19.

. Электронное государство. Материал из Википедии - свободной энциклопедии. [Электронный ресурс]. - Режим доступа: http://ru.wikipedia.org/wiki/ - Дата доступа: 28.09.2013 года.

. Рейтинг стран мира по уровню развития электронного правительства. [Электронный ресурс]. - Режим доступа: http://gtmarket.ru/ratings/e-government-survey/info - Дата доступа: 06.10.2013 года.

. Закон Азербайджанской Республики «Об электронной подписи и электронном документе»/ г. Баку, 9 марта 2004 г. № 602-IIQ, «Сборник законодательных актов Азербайджанской Республики», 31 мая 2004 г., № 5, статья 310.

. Материал из Википедии - свободной энциклопедии. [Электронный ресурс]. - Режим доступа: http://ru.wikipedia.org/wiki/ - Дата доступа: 06.10.2013 года.

. Чубукова, С., Элькин, В. Основы правовой информатики (юридические и математические вопросы информатики): Учебное пособие/Издание 2, исправленное, дополненное/Под ред. доктора юридических наук, профессора М.М. Рассолова. - М.: Юридическая фирма «КОНТРАКТ», 2007. [Электронный ресурс]. - Режим доступа: http://gendocs.ru/v36527/ - Дата доступа: 13.10.2013 года.

. Андреев, А., Березкин, Д., Кантонистов, Ю. Экспертные юридические системы - миф или реальность? [Электронный ресурс]. - Режим доступа: http://www.inteltec.ru/publish/articles/textan/expertm2.shtml - Дата доступа: 02.11.2013 года.

. Правовая кибернетика. Словари и энциклопедии на Академике. [Электронный ресурс]. - Режим доступа: http://dic.academic.ru/dic.nsf/lower/17378 - Дата доступа: 27.10.2013 года.

. Закон Азербайджанской Республики «Об информации, информатизации и защите информации» / г. Баку, 03 апреля 1998 г., № 460-IQ, «Сборник законодательства Азербайджанской Республики» /30 июня 1998 г., № 6, статья 364.

. Уголовный Кодекс Азербайджанской Республики. Утвержден Законом Азербайджанской Республики «Об утверждении, вступлении в силу Уголовного кодекса Азербайджанской Республики и связанных с этим вопросах правового регулирования» / г. Баку, 30 декабря 1999 г., № 787-IQ., «Собрание законодательства Азербайджанской Республики» 30 апреля 2000 г., № 4, 2 книга, статья 251.

Приложение А

Таблица А.1 - Список нормативно-правовых документов Азербайджанской Республики

Нормативно-правовой документ

Дата принятия

Номер документа

1.

Закон АР «О порядке рассмотрения обращений граждан»

10.06.1997 г

314-IQ

2.

Закон АР «Об информации, информатизации и защите информации»

03.04.1998 г

460-IQ

3.

Закон АР «Об электронной подписи и электронном документе»

09.03.2004 г

602-IIQ

Закон АР «Об электронной торговле»

10.05.2005 г

908-IIQ

5.

Закон АР «О телекоммуникациях»

14.06.2005 г

927-IIQ

6.

Закон АР «О получении информации»

30.09.2005 г

1024-IIQ

7.

Распоряжение Президента АР об утверждении «Государственной программы по развитию связи и информационных технологий в АР на 2005 - 2008 годы» (Электронный Азербайджан) »

21.10.2005 г

1055

8.

Постановление КМ АР об утверждении «Порядка и форм создания информационных Интернет-ресурсов государственных органов и муниципалитетов»

16.02.2007 г

33

9.

Постановление КМ АР «О создании при Министерстве связи и информационных технологий АР Исследовательского центра по высоким технологиям»

23.09.2008 г

228

10.

Постановление КМ АР об утверждении «Положений Исследовательского Центра по высоким технологиям при Министерстве связи и информационных технологий АР»

15.05.2009 г.

79

11.

Постановление КМ АР об утверждении «Положений о правилах ведения государственного реестра информационных резервов»

17.05.2010 г.

89

12.

Распоряжение Президента АР об утверждении «Государственной программы по развитию связи и информационных технологий в АР на 2010-2012 годы (Электронный Азербайджан) »

11.08.2010 г

1056

13. №

Нормативно-правовой документ

Дата принятия

Номер документа

14.

Постановление КМ АР об утверждении «Правил государственной. регистрации информационных систем персональных данных и аннулирования государственной регистрации»

17.08.2010 г.

149

15.

Постановление КМ АР об утверждении «Требований к защите персональных данных»

06.09.2010 г.

161

16.

Указ Президента АР об утверждении «Правил ведения государственного реестра информационных систем персональных данных»

04.10.2010 г.


17.

Постановление КМ АР об утверждении «Правил введения персонального идентификационного номера в информационные системы персональных данных и его использования»

04.04.2011 г

49

18.

Распоряжение Президента АР «О создании Государственного агентства по электронному правительству при Министерстве связи и информационных технологий АР»

18.04.2012 г

2187

19.

Указ Президента АР об утверждении «Положений о портале «Электронное правительство»

05.02.2013 г.

813

20.

Распоряжение Президента АР об утверждении «Плана мероприятий в связи с объявлением 2013 года в АР «Годом информационно-коммуникационных технологий»

28.03.2013 г

2815

21.

Распоряжение Президента АР об утверждении «Положений о Государственном Фонде Развития Информационных Технологий при Министерстве Связи и Информационных Технологий»

02.04.2013 г

853

Похожие работы на - Роль информационных технологий в профессиональной деятельности адвоката

 

Не нашли материал для своей работы?
Поможем написать уникальную работу
Без плагиата!
Без нейросетей!