Розробка програми засобами Microsoft Excel
РЕФЕРАТ
В курсовій роботі описано розрахунок режимів різання
аналітичним методом, розроблено алгоритм, складено Excel-таблицю для автоматизації
розрахунків.
Наведено список використаних джерел при розробці программ та створенні технічної документації
Пояснювальна записка оформлялась в текстовому редакторі MS Word-2010, [1]. Excel - файл виконувався в MS Excel-2010, [2], презентація виконаної
роботи створена засобами редактора MS Power Point, програма рішення задачі виконана в
програмі TURBO PASCAL.
В додатках розміщено роздруківку робочої книги MS Excel,
в якій вирішувалась задача.
Ключові слова:EXCEL - електронна таблиця
MS WORD - текстовий редактор
TURBO PASCAL -
програма рішення задачі
POWER POINT -
редактор презентацій
Пояснювальна записка містить листи, таблиці.
ВСТУП
різання програма комп’ютерний
Сучасна система розподілу праці і, відповідно, ускладнення
ієрархії керівництва привели до значного збільшення кількості і різноманітності
форм інформації, яку видають, споживають та зберігають у різних напрямах
суспільної діяльності. Саме з цим пов’язано бурхливий розвиток засобів
інформатизації суспільства, усіх галузей виробництва, електронної обробки і
телепередачі даних, інформаційних технологій і глобальних комп’ютерних мереж.
Підготовка кадрів щодо реалізації програми інформатизації
України є її найголовнішим стратегічним напрямом. При цьому, сучасний фахівець
у будь - якій галузі повинен вміти не тільки користуватися комп’ютером, але і
професійно розуміти, що інформатика як наука, пов’язана з закономірностями руху
і обробки інформації у технічному та суспільному середовищі.
Завершуючий етап вивчання дисципліни «Інформатика», курсова
робота, передбачає використання студентами коледжу теоретичних знань та
практичних навичок, які було набуто у процесі навчання.
Темою курсової роботи є розробка комп’ютерної програми
«Розрахунок швидкості різання аналітичним методом при нарізанні різьби різцями
в стальних та чавунних заготовках». Програму предбачається використовувати в
навчальному процесі при вивченні дисципліни «Інформатика» та виконанні курсових
і дипломних проектів за спеціальністю 5.05050302.
1. ЗАГАЛЬНА ЧАСТИНА
1.1
Технічне завдання
Скласти комп’ютерну програму розрахунку режимів різання аналітичним методом
Вхідними даними є:
Вхідні данні:
Оброблювальний матеріал ___________
Тип різьби _______________________
Розміри отвору: D =
Глибина різання ______________
Подача інструменту _________________
Шаг різьби
1.2 Методика
вирішення задачі
Для розробоки програми обираємо методику розрахунку режимів різання при нарізанні різьби, яку викладено у
«Справочнике технолога-машиностроителя» під редакцієй А.Г. Косилової, том 2, стор.
293 - 298.
Нарізання різьби виконують: поверхневою-різбовими різцями,
округлими плашками, різьбовими головками та грибінчатими і дисковими фрезами;
внутрішньою - різьбовими різцями, метчиками та грибінчатими фрезами. При
нарізанні різьби різцями розпізнають повздовжнє подавання, яке дорівнює шагу
різьби, та поперечну, визначаючу глибину різання, дорівнюючу висоті різьбового
профілю, при нарізанні різьби за один робочий хід чи частини висоти профілю,
відповідаючої числу робочих ходів, необхідних для нарізання різьби. Якщо шаг
різьби менш ніж 2,5 мм, поперечна подача має радиальне направлення та нарізання
різьби відбувається за профільною схемою. Якщо шаг різьби більш ніж 2,5 мм,
чорнові ходи виконують за генераторною схемою з поперечною подачею, паралельно
боковій стороні різьбового профіля, залишая припуск на чистові робочі хода,
зрізаємі за профільною схемою. Швидкість різання, м/хв., при нарізанні
крипіжної різьби різцями з пластинами твердого сплаву визначається за формулою:
При нарізанні крипіжної та трапецеїдальної різьб різцями з
швидкоріжучої сталі визначається за формулою:
де Сv, m, x, y -коефіціент і показники ступені визначають по таблицям (для різьбових інструментів , с. 296, табл. 49)
Т- період стійкості інструмента, хв.
Кv -коефіцієнт на швидкість різання, який враховує фактичні умови різання
Кv = Кмv * Ксv * Кuv, (1.2),
де Кмv - враховує якість матеріалу, [8], табл. 1 - 4
Ксv - враховує спосіб нарізання різьби. Приймають рівним 1, якщо різьба
нарізається чорновим та чистовим різцями, і 0.75, якщо різьба
нарізається одним чистовим різцем.
Кuv - враховує матеріал режучої
частини, [8], табл 6
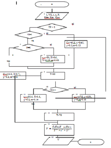
2. АЛГОРИТМ РІШЕННЯ ЗАДАЧІ
.1 Блок схема
задачі. Опис
алгоритму рішення
Алгоритм - кінцева послідовність вказівок, які визначають
процесс перетворення вхідних даних в результат рішення задачі. В процесі розробки алгоритма можуть використовуватись різні способи його зображення. Найбільш поширеними є: словесний опис, графічні схеми алгоритмів
(блок-схеми), псевдокод (формальні алгоритмічні язики). Для зображення алгоритма використовують основні положення
ГОСТ 19002-80, ГОСТ 190003-80. Блок-схема - це графічне зображення алгоритму,
доповнене елементами словесного опису. На блок-схемі кожний пункт алгоритма зображуєьтся відповідною фігурою.
В таблиці приведені графічні елементи -
блоки, з яких компонуєтсья блок-схема рішення задачі, їх назва і символ:
Таблиця 2.1
|
Назва
блоку
|
Блок
|
Функція
|
|
Початок - кінець
|
Початок, кінець,
вхід, (вихід)
в програму
|
|
|
Блок введення - виведення
|
Введення даних, або вивід результатів на екран
|
|
|
Блок виведення на друк
|
Друк даних на принтер
|
|
|
Процесс
|
Обчислення або послідовність
обчислень
|
|
|
Альтернатива
|
Перевірка умови
|
|
|
Модифікація
|
Начало циклу
|
|
|
З’єднувач
|
Розрив ліній потока інформації на одній сторінці
|
|
|
Міжсторінковий з’єднувач
|
Розрив ліній потока інформації на різних
сторінках
|
|
Порядок розробки алгоритма визначення швидкості різання при нарізанні різьби різцями з швидкоріжучої сталі:
1 Вхідні величини
|
Тип різьби (1-кріпіжна,
2-трапец)
|
Вид ходів
(1-чорнові, 2-чистові)
|
Глибина різання
|
Подача
|
Шаг різьби
|
Корегуючі коефіцієнти на
швидкість
|
|
тр
|
vx
|
S
|
Р
|
Kmv
|
Kсv
|
Kиv
|
|
|
|
|
|
|
|
|
Тип різьби - (1 - крепіжна, 2 - трапец.)
Вид ходів - (1 - чорнові, 2 - чистові)
t - глибина різання, мм
S -
подача, мм/об
Шаг різьби Р
Корегуючі коефіцієнти на швидкість Кмv Ксv Кuv
Cv -
коефіцієнт на швидкість, [8], стр 269
х, y, m - показники ступенів, [8], стр 269
2 Розрахунок швидкості різання
Блок-схема
визначення швидкості різання при нарізанні різьби різцями з швидкоріжучої сталі.
2.2 Контрольний приклад розрахунку за алгоритмом
З метою перевірки роботи програми складаємо контрольний приклад. Розрахунки виконуються для конкретних значень даних «вручную». Потім ці ж
дані використовуються в якості вхідних величин. Результати роботы програми повинні повністю відповідати попереднім
розрахункам.
У довіднику [8] визначаємо значення величин, необхідних для нарізання різьби:
глибина різання t = 2мм,
подача різця So = 0.35 мм/об,
період стійкості різця Т=80мин
|
тип різьби (1-крепіжна, 2-трапец)
|
вид ходів
(1-чорнові, 2-чистові)
|
Глибина різання
|
Подача
|
шаг різьби
|
Коефіцієнти на швидкістьсть
|
|
тр
|
vx
|
t
|
S
|
Р
|
Kmv
|
Kсv
|
Kиv
|
|
1
|
1
|
2
|
0,35
|
2
|
1
|
1
|
1,18
|
По таблиці вибираємо коефіцієнт та показники
ступені
Сv= 14.8,
Xv=0.7, v=0.3,
m=0.11
Коефіціент на швидкість
Кnv = 1, Кuv = 1, Коv = 1.18
Для обраних значень вхідних даних виконуємо обчислення:
V = 14.8/(800.11
*20.7*0.350.3) *1*1*1.18 = 168 м/мин
3.
ОСНОВНА ЧАСТИНА
3.1 Розробка програми засобами Microsoft Excel
Програму розробляємо в електронній таблиці Microsoft Excel.
Електронна таблиця створюється в пам’яті комп’ютера, потім її
можна продивлятися, змінювати, записувати на магнітний або оптичний диск для
зберігання, друкувати на принтері. На екран дисплею електронна таблиця
подається у вигляді матриці, яка складається із стовпців і рядків, на перетині
яких утворюються комірки. Кожний стовпець і рядок наділені ідентифікатором так,
що кожна комірка може бути визначена єдиним способом. У комірках розміщуються
числа, тексти і математичні формули.
Табличні процесори не тільки автоматизують розрахунки, а й
також є ефективним засобом для аналізу можливих варіантів розрахунків. Змінюючи
значення одних параметрів, можна спостерігати за змінами інших, залежних від
них даних. Такі розрахунки здійснюються швидко і без помилок, надаючи
користувачу у лічені хвилини велику кількість варіантів розв’язання задачі. Все
це дозволяє вважати електронну таблицю обов’язковим елементом інженерної,
управлінської і наукової діяльності.
Основне достоїнство електронної таблиці полягає саме в
простоті використання засобів обробки даних і не жадає від користувача
спеціальної підготовки в області програмування.
Типи даних, які обробляє Excel: текст, числа, формула.
Формулою в Excel називається послідовність символів, що
починається зі знака рівності “=“. У цю послідовність символів можуть входити
постійні значення, посилання на осередки, імена, функції, оператори.
Результатом роботи формули є нове значення, що виводиться як результат
обчислення формули по вже наявним даним. Якщо значення в осередках, на яких є
посилання у формулах, міняються, то результат зміниться автоматично.
Посилання однозначно визначає осередок, чи групу осередків
робочого листа. Посилання вказують у яких осередках знаходяться значення, які
потрібно використовувати як аргументи формули. Посилання можна уводити вручну
чи з клавіатури, "клацнувши" мишею по відповідному осередку.
Вхідні дані
Значення коефіцієнта Cv та показників ступеню в формулі швидкості
різання (стр.269,[8])
Значення коефіцієнта Cv та показників ступеню в формулі швидкості (стор.296, табл. 49, [8])
Розрахункова формула швидкості різання
=ЕСЛИ(A4=1;ЕСЛИ(B4=1;ЕСЛИ(E4<=2;D13*F4*G4*H4/(I12^H13*C4^E13*D4^F13);D14*F4*G4*H4/(I12^H14*C4^E14*D4^F14));D15*F4*G4*H4/(I12^H15*C4^E15*D4^F15));ЕСЛИ(A4=2;ЕСЛИ(B4=1;D16*F4*G4*H4/(I16^H16*C4^E16*D4^F16);D17*F4*G4*H4/(I16^H17*C4^E17*D4^F17))))
Для побудови графіків залежності швидкості різання від глибини різання
і подачі використовуємо абсолютне посилання складових елементів розрахункової
формули і відносна адреса глибини та подачі:
=ЕСЛИ($A$4=1;ЕСЛИ($B$4=1;ЕСЛИ($E$4<=2;$D$13*$F$4*$G$4*$H$4/($I$12^$H$13*A24^$E$13*$D$4^$F$13);$D$14*$F$4*$G$4*$H$4/($I$12^$H$14*A24^$E$14*$D$4^$F$14));$D$15*$F$4*$G$4*$H$4/($I$12^$H$15*A24^$E$15*$D$4^$F$15));ЕСЛИ($A$4=2;ЕСЛИ($B$4=1;$D$16*$F$4*$G$4*$H$4/($I$16^$H$16*A24^$E$16*$D$4^$F$16);$D$17*$F$4*$G$4*$H$4/($I$16^$H$17*A24^$E$17*$D$4^$F$17))))
Формула залежності швидкості різання від подачі:
=ЕСЛИ($A$4=1;ЕСЛИ($B$4=1;ЕСЛИ($E$4<=2;$D$13*$F$4*$G$4*$H$4/($I$12^$H$13*$C$4^$E$13*F24^$F$13);$D$14*$F$4*$G$4*$H$4/($I$12^$H$14*$C$4^$E$14*F24^$F$14));$D$15*$F$4*$G$4*$H$4/($I$12^$H$15*$C$4^$E$15*F24^$F$15));ЕСЛИ($A$4=2;ЕСЛИ($B$4=1;$D$16*$F$4*$G$4*$H$4/($I$16^$H$16*$C$4^$E$16*F24^$F$16);$D$17*$F$4*$G$4*$H$4/($I$16^$H$17*$C$4^$E$17*F24^$F$17))))
Результат
розрахунку
Швидкість різання 7,7
Графіки залежностей вихідних величин від вхідних та їх аналіз
|
Глибина різрізання
|
Швидкість
|
|
1,2
|
13,01
|
|
1,5
|
11,13
|
|
2
|
9,10
|
|
2,5
|
7,78
|
|
3
|
6,85
|
Графік залежності швидкості різання глибини
|
Подача
|
Швидкість
|
|
0,15
|
11,73
|
|
0,25
|
10,06
|
|
0,35
|
9,10
|
|
0,5
|
8,17
|
|
0,75
|
7,24
|
Як показують графіки, швидкість різання зворотньо пропорційна величині
подачі та глибині різання.
3.2 Розробка програми засобами Turbo Pascal
Всим розрахунковим величинам присвоюємо імена - ідентифікатори. За вимогами мови програмування им’я повинно починатися з літери латинскої мови. Враховуючі, що значення
величін дробові, присвоюємо їм тип Real .
Перелік
ідентифікаторів програми, їх опис у вигляді таблиці
|
Назва
|
ім,я в програмі
|
Тип
|
|
За умовою
|
В алгоритмі
|
|
|
|
Період стійкости різця
|
T
|
TS
|
Integer
|
|
Глибина різання
|
t
|
T
|
Real
|
|
Подача різця
|
S
|
S
|
Real
|
|
Швидкість різання
|
V
|
V
|
Real
|
|
Вид ходів
|
VX
|
VX
|
Integer
|
|
Показники
ступені
|
x, y, m
|
X, Y, M
|
Real
|
|
Коефіцієнти
|
Cv
|
CV
|
|
Кмv
|
KMV
|
Real
|
|
Кcv
|
KCV
|
Real
|
|
Кuv
|
KUV
|
Real
|
Текст
Pascal - програми
PROGRAM TOCH_REZ;TS, T, S, V, M, X, Y, CV, KMV, KCV, KUV, P:
real;, VX: INTEGER;M4, M8, M9, M14;Writeln (‘Введи тип резьбы, вид ходов: TP, VX’); Readln (TP, VX); (‘введи глубину резания, подачу, шаг
резьбы: T, S, Р');
Readln
(T, S, Р);
Writeln
(‘введи поправочные коэффициенты KMV, KCV, KUV);
Readln (KMV, KCV, KUV);TP = 1 THEN GOTO M4 ELSE GOTO M10;:
BEGIN IF VX>1 THEN GOTO
M8;P<=2 THEN BEGIN CV:=14.8; X:=0.7, Y:=0.3; M:=0.11 END;P>2 THEN BEGIN
CV:=30; X:=0.6, Y:=0.25; M:=0.08 END; M9; END;: CV:=41.8; X:=0.45, Y:=0.3;
M:=0.13; TS:=80; GOTO M14;: IF VX=1 THEN BEGIN
CV:=32.6; X:=0.6, Y:=0.2; M:=0.14 END BEGIN CV:=47.8; X:=0.5, Y:=0; M:=0.18
END;:=70;: V:= CV* KMV* KCV* KUV/(EXP(M*LN(TS))* EXP(X*LN(T)) * EXP(Y*LN(S))); WRITELN (‘Скорость V=’,V:6:2).
Результати
роботи програми
V = 7,7 м/хв.
4.
НАОЧНЕ ВІДОБРАЖЕННЯ АЛГОРИТМУ РОЗВ’ЯЗАННЯ ПОСТАВЛЕНОЇ ЗАДАЧІ ЗАСОБАМИ MS Power Point

ВИСНОВОК
В процесі виконання курсової роботи розроблено EXCEL - книгу та PASCAL - програму розрахунку швидкості
різання при нарізанні різьби різцем. Для зручності роботи, з метою виключення введення помилкових даних, до тексту програми введені
необхідні коментарі,
приведені посилання на довідкову літературу.
Побудовані графіки залежності швидкості різання від глибини різання та величини подачі. На
графіках відображені всі необхідні коментарі.
СПИСОК
ВИКОРИСТАНИХ ДЖЕРЕЛ
1. Вычислительная техника и программирование: Учебник
для технических вузов / А.В. Петров, В.Е. Алексеев др.; под редакцией В.
Петрова - М.: Высшая школа, 1992. -479с.
2. Гапонкин В.А. /Обработка резанием, метало режущий
инструмент и станки/-1990,-448с.
. Нефедов Н.А. Сборник задач и примеров по резанию
металлов и режущему инструменту: Учеб. Пособие для техникумом по предмету
/Основы учения о резании металлов и режущий инструмент». - 5-е издание перераб.
И доп. - М.: /Машиностроение/, 1990, с.: ил.
. Справочник технолога-машиностроителя, под редакцией
А.Г. Косиловой, том 2. - М.: /Машиностроение/, 1986, -495с.
ДОДАТКИ
Додаток
1
Роздруківка
EXCEL-книги

Додаток 2
Графіки залежності швидкості різання
Додаток
3
Текст програми в режимі формул

