Разработка программы для исследования веб-камер для стрелкового тренажера

  • Вид работы:
    Дипломная (ВКР)
  • Предмет:
    Информационное обеспечение, программирование
  • Язык:
    Русский
    ,
    Формат файла:
    MS Word
    2,29 Мб
  • Опубликовано:
    2014-12-18
Вы можете узнать стоимость помощи в написании студенческой работы.
Помощь в написании работы, которую точно примут!

Разработка программы для исследования веб-камер для стрелкового тренажера

Минобрнауки России

Федеральное государственное бюджетное образовательное учреждение

высшего профессионального образования

"Ижевский государственный технический университет

имени М.Т. Калашникова"

Факультет "Информатика и вычислительная техника"

Кафедра "Вычислительная техника"





Пояснительная записка

к выпускной квалификационной работе бакалавра

Разработка программы для исследования веб-камер для стрелкового тренажера


Разработал Э.К. Фатыхов

студент гр. 8-78-3

Руководитель С.Ф. Егоров,

к.т.н., доцент

Зав. кафедрой ВТ В.А. Куликов

д.т.н., профессор

Н.контроль Г.Н. Габитова

Ижевск 2014

Техническое задание

тренажер камера программа прицеливание

Студент группы 8-78-3 Фатыхов Эмиль Камилевич

. Тема Разработка программы для исследования веб-камер для стрелкового тренажера.

. Исходные данные (ТЗ): Разработать программу для исследования веб-камер и микрофонов в качестве регистратора точки прицеливания и спускового крючка для стрелкового тренажера на общедоступных компонентах.

.1 Система должна реализовывать:

.1.1 Анализ аппаратной конфигурации и компоновка системы;

2.1.2 Тестирование оборудования (видимость репера, спусковой крючок);

2.1.3 Линейная аппроксимация координатной системы камеры;

.1.4 Контроль линии прицеливания (1 сек после выстрела, 1-3 сек до);

.1.5 Реализация режима стрельбы по мишени с подсчетом очков;

. Содержание расчетно-пояснительной записки (перечень подлежащих анализу и расчету вопросов)

Постановка задачи

Выбор веб-камеры

Реализация спускового крючка

Создание пристрелки

Разработка и оптимизация алгоритма нахождения светового пятна

Линейная аппроксимация и нахождение координат точки прицеливания

Реализация мишенной обстановки

Разработка алгоритма контроля линии прицеливания

Консультант по расчетам Егоров С.Ф.

(при необходимости) подпись ФИО

Перечень графического материала

Схема программы - 2 листа

Схема работы системы - 1 лист

Плакат "Результаты работы" - 1 лист

Плакат "Разработка программы для исследования веб-камер для стрелкового тренажера" - 1 лист

Техническое задание получил Фатыхов Э.К.

Дата подпись ФИО студента

Руководитель Егоров С.Ф.

Подпись ФИО дата

Реферат

Отчет 61 с., 19 рис., 13 источников, 1 прил.

Объектом исследования является шифр веб-камеры для стрелкового тренажера.

Цель работы - Разработка программы для исследования веб-камер для стрелкового тренажера.

В процессе работы была разработана программа для исследования веб-камер и микрофонов в качестве регистратора точки прицеливания и спускового крючка для стрелкового тренажера на общедоступных компонентах.

Содержание

 

Введение

. Актуальность темы

. Обзор стрелковых тренажеров

. Постановка задачи

. Описание процесса решения поставленной задачи

4.1 Выбор веб-камеры

4.2 Общий алгоритм программы

4.3 Разработка алгоритма нахождения пятна на изображении и его оптимизация

4.4 Реализация спускового крючка

4.5 Создание пристрелки для настройки тренажера

4.6 Линейная аппроксимация и нахождение координат точки прицеливания

4.7 Реализация мишенной обстановки с подсчетом очков

4.8 Разработка алгоритма контроля линии прицеливания

5. Прерывания

. Общий вид программы

. Результаты

Список использованной литературы

 


Введение


Стрелковые тренажеры предназначены как для первоначального обучения стрельбе из боевого и служебного оружия, так и для последующих повседневных тренировок в организациях и фирмах, имеющих дело с оружием и стрелковой подготовкой (подразделения МВД, ФСБ, таможни, инкассации, курсы подготовки охранников и телохранителей и т.п.) с целью совершенствования полученных навыков [1]. Они позволяют проводить отработку хвата оружия, прицеливания и спуска курка в точности соответствующего стрельбе из боевого оружия.

Боевые патроны при этом не расходуются и, что особенно важно, полностью исключена возможность несчастных случаев. К несомненным достоинствам тренажеров следует отнести их низкую стоимость и быструю окупаемость, возможность проведения тренировок с использованием практически любого вида оружия, простоту установки и настройки.


1. Актуальность темы


Большой интерес к разработке стрелковых тренажеров объясняется тем, что при их использовании в учебном процессе сильно возрастает эффективность обучения, сокращаются сроки обучения, обеспечивается безопасность [2]. В стрелковых тренажерах оружие не изнашивается, боеприпасы не нужны, что экономит денежные ресурсы. Так как боеприпасы не нужны, то и выбросов химических продуктов сгорания пороха и загрязнение окружающей среды свинцом нет, следовательно, решается проблема экологии.

Стрелковый тренажер позволяет отслеживать и анализировать траекторию прицеливания до выстрела и после выстрела. Это инструмент обратной связи, позволяющий стрелку увидеть ошибки прицеливания и проведения выстрела, которые иначе выявить практически невозможно. Обучение и тренировка на стрелковых тренажерах исключают хищение боевого оружия и боеприпасов. Патентно-информационный анализ показывает, что в мире идет процесс совершенствования тренажеров, процесс появления тренажеров нового поколения с имитацией местности, местных предметов, подвижных и неподвижных целей, с имитацией отдачи и звуковых эффектов при "выстреле". С другой стороны, из-за сложившейся экономической ситуации в России в настоящее время общедоступные тренажеры практически не изготавливаются.

Таким образом, тема "Разработка программы для исследования веб-камер для стрелкового тренажера" является актуальной.

 

2. Обзор стрелковых тренажеров

 
Рассмотрим несколько стрелковых тренажеров и выявим их достоинства и недостатки:

1) Стрелковый тренажерный комплекс СТК "ПРОФИ" [3].

Предназначен для проведения обучения стрелковой подготовке в военных учебных заведениях и воинских частях, обучению тактике ведения боя в составе отделения (до 6 человек) использующей различные виды оружия, управление огнем, проведению иных спецопераций без расхода боеприпасов.

Принцип действия:

Заключается в приеме излучения оптическим сенсором, встроенным в имитатор. На экране отображается боевая ситуация или мишенная обстановка. Данные поступают в блок обработки информации, где показания с оптического сенсора считываются, формируются и передаются в персональный компьютер.

Плюсы:

o   тренажер снабжен системой отдачи, имитирующей увод ствола при производстве выстрела.

o   массогабаритные макеты оружия.

o   Так же может быть добавлена беговая дорожка, дающая эффект присутствия при наступательном бое.

o   Разнообразие анимационных сценариев.

o   Разнообразие оружия (ПМ, АКС, СВД, РПГ, РПО).

o   Нет расходных материалов.

Минусы:

o   Большая стоимость (все макеты оружий + проектор + ПК + компрессор), точная стоимость не указана.

o   Оружие "привязано", то есть к оружию идет провод и шланг с воздухом для имитации отдачи.

o   Нет анализа каждого выстрела (до, после выстрела несколько секунд)

) Лазерный стрелковый комплекс "Рубин" [4].

Лазерный стрелковый комплекс "Рубин" для отработки навыков стрельбы в статике и при перемещениях по светоотражающим и бумажным мишеням

Принцип действия:

o   Имитационные стрельбы ведутся из лазерного оружия по стандартным мишеням

o   Фотоприемное устройство определяет координаты лазерной точки и передает их на компьютер

o   Одновременно на экран монитора выводятся изображения мишеней с пробоинами от выстрелов

o   Звуковое сопровождение учебных стрельб осуществляется с помощью акустической системы

o   Результаты стрельбы считаются автоматически и сохраняются в протоколе стрельбы, в дальнейшем могут быть распечатаны на принтере

o   Стрельба ведется из лазерного оружия с видимым или невидимым лазерным лучом

Плюсы:

o   Массогабаритные макеты оружий (ПМ, АК).

o   Оружие без проводов.

o   Малая стоимость.

o   Нет расходных материалов.

Минусы:

o   Нет системы отдачи.

o   Нет анализа каждого выстрела (до, после выстрела несколько секунд).

o   Всего одна мишень - грудная, спортивная.

o   Имитация дальности стрельбы максимально - 25 метров для пистолета Макарова и 50 метров для автомата Калашникова. Относительно других тренажеров это малая дальность стрельбы.

o   Лазеры представляют опасность для зрения.

3) Пневматический интерактивный тир "ARCADA" [5].
Тир активно используются в средних профессиональных и общеобразовательных учреждениях, кадетских корпусах, военно-патриотических организациях в рамках программы по военно-патриотическому воспитанию молодежи и популяризации стрелкового спорта. Применение интерактивных тиров ARCADA в НВП способствует развитию у молодого поколения навыков безопасного обращения с оружием и начальной огневой подготовки
Принцип действия:
С помощью компьютера через мультимедийный проектор изображение выводится на сенсорный экран, выполненный из специального алюминиевого сплава. Стрельба ведется из пневматического оружия свинцовыми пулями или из страйкбольного оружия пластиковыми шарами. При попадании пули в сенсорный экран электроника определят координаты этого попадания, далее демонстрируется соответствующая реакция в сюжете.
Плюсы:

o   Есть отдача, но не сильная.

o   Массогабаритные макеты оружий.

o   Оружие без проводов.

o   Разнообразие анимационных сценариев.

Минусы:

o   Нужны расходные материалы (пули, и баллоны с газом CO2, аккумуляторы).

o   Нет анализа каждого выстрела (до, после выстрела несколько секунд).

o   Высокая стоимость (от 480000руб до 750000руб).

o   Опасность попадания в человека.

) Стрелковый тренажер "СКАТТ" [6].

Стрелковые тренажеры под маркой СКАТТ признаны лучшими в мире устройствами для обучения и совершенствования техники стрельбы и используются сильнейшими стрелками мира, членами национальных сборных команд: России, США, Японии, Германии, Швейцарии, Франции, Китая и других стран, а так же инструкторами по огневой подготовке и бойцами спецподразделений ФСБ, ГРУ, МВД и другими.

Принцип действия:

Для работы с тренажером, стрелок закрепляет на оружии датчик который постоянно, с высокой точностью следит за перемещениями оружия относительно мишени. Информация от датчика поступает в компьютер где преобразуется программой СКАТТ и отображается в виде траектории перемещения точки прицеливания на фоне мишени. Момент выстрела фиксируется на экране в виде пробоины.

Плюсы:

o   Есть анализ выстрела (до, после выстрела несколько секунд).

o   Массогабаритные макеты оружий.

o   Малая стоимость (от 22160 рублей до 44900 рублей).

o   Нет расходных материалов.

o   Оружие без проводов.

Минусы:

o   Только одна мишень.

o   Чтобы имитировать отдачу, нужен боевой пистолет с холостыми патронами.

 


3. Постановка задачи


) Анализ аппаратной конфигурации и компоновка системы

) Тестирование оборудования (видимость репера, спусковой крючок)

) Линейная аппроксимация координатной системы камеры

) Контроль линии прицеливания (1 сек после выстрела, 1..3 сек до)

) Реализация режима стрельбы по мишени с подсчетом очков

 


4. Описание процесса решения поставленной задачи

 

.1 Выбор веб-камеры


С целью уменьшения стоимости стрелкового тренажера в качестве регистратора точки прицеливания используем миниатюрную веб-камеру [7]

Выбор веб-камеры определяется следующими требованиями:

.        размер камеры должен позволять монтировать ее непосредственно на имитатор оружия без серьезного нарушения его массогабаритных характеристик.

.        камера должна быть чувствительна к ИК-диапазону;

.        частота веб-камеры не должна быть меньше 25 кадров/сек;

.        с учетом дальности расположения мишени (L=5м) угол обзора камеры должен быть в переделах 15°-25°; при больших углах обзора возникает необходимость применения корректирующей оптики;

Рассмотрим характеристики и цены на веб-камеры (Таблица 1) [8].

Таблица 1 - Обзор характеристик и цен веб-камер на сегодняшний день.

Фото

Название и характеристики

Цена

Sven IC-310 Разрешение - 640x480 Частота кадров - 30 кадр/с Фокусировка ручная Угол обзора 61° Микрофон - нет

390руб.

Ritmix 640x480 [RVC-025M] Разрешение - 1280х1024 Частота кадров - 30 кадр/с Фокусировка ручная Угол обзора 54° Микрофон - 3,5мм Jack

390руб.

A4Tech PK-130MG(J) Разрешение - 640x480 Частота кадров - 30 кадр/с Фокусировка ручная Угол обзора 73° Микрофон - нет

450руб.

Sven IC-525 Разрешение - 1280х1024 Частота кадров - 30 кадр/с Фокусировка ручная Угол обзора 57° Микрофон - usb

720руб.

DNS-0307AS Разрешение - 640х480 Частота кадров - 30 кадр/с Фокусировка ручная Угол обзора 60° Микрофон - usb

540 руб.

Logitech HD Webcam C615 Разрешение - 1920х1080 Частота кадров - 30 кадр/с Фокусировка автоматическая Угол обзора 74° Микрофон - usb

2590руб.

Microsoft LifeCam HD-6000 Разрешение - 1280х720 Частота кадров - 30 кадр/с Фокусировка автоматическая Угол обзора 66° Микрофон - usb

2450руб.

Logitech HD Webcam C270 Разрешение - 1280х720 Частота кадров - 30 кадр/с Фокусировка автоматическая Угол обзора 66° Микрофон - usb

990руб.

A4Tech PK-331F Разрешение - 640х480 Частота кадров - 30 кадр/с Фокусировка ручная Угол обзора 54° Микрофон - usb

590руб.


Для создания стрелкового тренажера применена веб-камера Genius iSlim 1300 AF (рисунок 1).

Рисунок 1 - Веб-камера Genius.

Характеристики:

х480 при 30кадр/сек.;

х1024 при 9кадр/сек.;

Угол обзора 50°;

Фокусировка автоматическая;

Микрофон - usb.

Веб-камера устанавливается на ствол имитатора оружия. С частотой 30 кадров/сек формирует видеосигнал в ИК-диапазоне с изображением светового пятна от ИК-диода, установленного над монитором (проекционным экраном). ИК-светодиод постоянно светится, но не виден человеку. К координатам опорного светодиода осуществляется привязка системы определения координат точки прицеливания. В компьютер изображение передается с помощью интерфейса передачи данных USB.

В общем случае тренажер должен работать с любой веб-камерой и проводить тестирование ее характеристик с целью определения наиболее пригодной в качестве регистратора точки прицеливания.

4.2 Общий алгоритм программы


Общий алгоритм приведен на рисунке 2.

Рисунок 2 - Общий алгоритм программы.

4.3 Разработка алгоритма нахождения пятна на изображении и его оптимизация


С веб-камеры в компьютер идет потоковое изображение с частотой в 30 кадров в секунду и разрешением 640х480. Надо на изображении найти световое пятно и определить его центр. Обработка изображения производится с помощью библиотеки "VideoLab 5.04" [9] в среде разработки DELPHI 7.0 [10, 11].

Первый алгоритм нахождения пятна, который реализован, был таков. Перебираем каждый пиксель и вычисляем яркость по формуле Y= 0.299R+ 0.587G+ 0.114B [12] , и если яркость была выше чем 252,5, то световое пятно найдено. Следовательно, программа рассматривала все пиксели (640х480 = 307200) с частотой 30кадров/сек, и находила последний яркий пиксель светового пятна. А это очень трудоемкая работа для офисного компьютера.

Оптимизация:

.        Добавлен флаг о том, что найден яркий пиксель, который останавливал поиск после первого найденного яркого пикселя. Так как диод находится над экраном, то световое пятно, при стрельбе, на изображении веб-камеры, находится всегда выше центра. Следовательно, оптимизация эффективна как минимум вдвое. И есть зависимость, чем диод на изображении веб-камеры выше, тем меньше требовалось перебрать пикселей. Таким образом, находилась координата первого пикселя светового пятна.

.        Далее решено рассматривать не подряд пиксели, а с каким-то шагом. По вертикали и горизонтали сделан шаг равный двум. То есть я рассматривал только четверть всех пикселей, следовательно, и оптимизация эффективна в 4раза. На рисунке 3 серым цветом выделены пиксели, в которых считается яркость.

Рисунок 3 - Рассматриваемые пиксели.

3.      Следующая оптимизация заключается в ограничении "территории" поиска, на изображении веб-камеры, слева справа и снизу. На рисунке 4 видно, что при расстоянии от веб-камеры до монитора 1 метр, монитор размерами меньше четверти изображения. ИК-диод устанавливается над монитором посередине. Центр изображения веб-камеры - прицел. Наведем прицел в левый верхний угол монитора и увидим крайнее положение диода справа. Исходя из всего этого, можно ограничить поиск, как показано на рисунке 5. Таким образом, рассматривалось пикселей на изображении в 2 раза меньше по высоте и в 2 раза меньше по ширине.

Рисунок 4 - Изображение с веб-камеры.

Рисунок 5 - Ограничение рассматриваемых пикселей.

После оптимизаций, рассматриваем вместо 307200 пикселей, 307200/2/2/4=19200 пикселей, что в 16 раз меньше. А учитывая первую оптимизацию с флагом, то не всегда рассматривается все 19200 пикселей, а число от 1 до 19200 пикселей. Число пикселей зависит от местоположения светового пятна на изображение. Чем ближе к верхнему левому углу, тем меньше надо рассматривать пикселей.

Теперь рассмотрим световое пятно, и вычислим координаты центра этого пятна. Алгоритм состоит в следующем - после того как программа нашла координаты светлого пикселя, она начинает рассматривать область вокруг него (10 пикселей в каждую сторону), находит координаты в этой области самого верхнего, левого, правого и нижнего яркого пикселя, и запоминает их. После, ищет среднее арифметическое по горизонтали и вертикали, и принимает эти значения за координаты центра светового пятна. На рисунке 6 пример.

Рисунок 6 - Световое пятно.

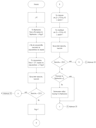
На рисунке 7 и рисунке 8 приведена блок схема алгоритма нахождения координат светового пятна.

Рисунок 7 - Алгоритм нахождения координат светового пятна часть 1.

Рисунок 8 - Алгоритм нахождения координат светового пятна часть 2.

В итоге рассматривается от 401 до 19600 пикселей. С такой задачей любой современный компьютер справится.

Уровень звука мы измеряем с помощью компонента ALVU meter (измеритель уровня звука) из библиотеки AudioLab 5.0.1 [13]. После нажатия на кнопку (спусковой крючок), программа видит, что изменился уровень звука выше, чем на 40dB, и регистрирует координаты точки попадания с проигрыванием звука выстрела. На рисунке 9 видно, как меняется уровень звука после нажатия на спусковой крючок.

Рисунок 9 - График уровня звука во времени.

 

.5 Создание пристрелки для настройки тренажера


Пристрелка производится на расстоянии от 0,8 м до 5 м. Настройка состоит из 6 выстрелов (3 выстрела в каждую мишень). Мишени находятся по углам. Мишени расставляются, как показано на рисунке 10.

Рисунок 10 - Пристрелка имитатора оружия.

После того, как сделано 6 выстрелов, идет расчет ширины и высоты монитора на изображении с веб-камеры. При выстрелах запоминаются координаты ИК-диода.

Расчет:

Ищем среднее арифметическое каждой точки:

 ,  ,

После ищем расстояние между мишенями:

Далее, зная, как расставлены мишени (рис.6), можно посчитать ширину и высоту и монитора:


Также надо найти расстояние от ИК-диода до верхней грани монитора и расстояние от ИК-диода до левой грани монитора. Это расстояние пригодится для расчета точки прицеливания. На рисунке 11 видно, что требуется найти и что известно.

Рисунок 11 - Схема изображения с веб-камеры.

Составим формулы:


4.6 Линейная аппроксимация и нахождение координат точки прицеливания


Проведем линейную аппроксимацию:

X1,Y1,X2,Y2 - координаты точек на экране по диагонали.’1,Y’1,X’2,Y’2 - координаты ИК-диода, когда целимся в эти точки. На рисунке 12 координаты проиллюстрированы.

Рисунок 12 - Линейная аппроксимация.


Чтобы найти координаты точки прицеливания, требуется находить в реальном времени:

для координаты X, расстояние от прицела до верхней грани монитора.

для координаты Y, расстояние от прицела до левой грани монитора.

Исходя из рисунка 13, составляются формулы.

Рисунок 13 - Схема изображения с веб-камеры.

;

;

И находятся X и Y - координаты точки прицеливания, подставляются коэффициенты kx и ky, и добавляется корректировка, которая равна половине коэффициентов kx, ky.

;

;

После, рисуется на мониторе точка прицеливания с координатами X, Y.

4.7 Реализация мишенной обстановки с подсчетом очков


Мишень (рисунок 14) - искусственная цель при тренировках и на стрельбе на полигонах и в тирах. Мишень состоит из 10 концентрических кругов. Каждая окружность имеет свои очки, чем ближе к центру, тем больше очков (от 1 до 10).

Рисунок 14 - Мишень.

После выстрела остается след (пробоина) и добавляются очки, в зависимости от того в какую окружность попали. Чтобы определить кол-во очков за выстрел, каждая окружность сделана разного цвета, 1 окружность RGB[245,255,255], 2 RGB[246,255,255], 3 RGB[247,255,255] и т.д. После выстрела с помощью команды GetRValue считывается интенсивность красного цвета и по ней определяется, в какую окружность попали и сколько очков добавить. Человеческий глаз не может увидеть такие маленькие отличия цвета, поэтому мишень просто выглядит белой.

4.8 Разработка алгоритма контроля линии прицеливания


Контроль линии прицеливания это инструмент обратной связи, позволяющий стрелку увидеть ошибки прицеливания и проведения выстрела, которые иначе выявить практически невозможно.

Необходимо, чтобы стрелковый тренажер запоминал траекторию прицеливания, до выстрела и после выстрела. Запоминать координаты точки прицеливания будем в массив. В задачах определились, что до выстрела 3 секунды, а после выстрела 1 секунду запоминать. Зная, что с веб-камеры идет потоковое изображение с частотой 30 кадров в секунду, посчитаем, какой размерности нужен массив для записи 4 секунд.



Из расчета следует, что нужен массив, в котором 120 элементов. Первые 89 элементов будут отвечать за сохранение 3х секунд до выстрела, 90й элемент во время выстрела, и с 91го по 120й за одну секунду после выстрела. Надо запоминать координаты (x, y) семи выстрелов, следовательно, нужен двумерный массив 120х14. Ниже приведен алгоритм запоминания координат траектории прицеливания. На рисунке 16 приведен алгоритм запоминания траектории прицеливания. На рисунке 15 изображена траектория прицеливания.

Рисунок 15 - Контроль линии прицеливания

Рисунок 16 - Алгоритм запоминания траектории прицеливания.

5. Прерывания


В программе есть 4 прерывания от таймера с разными задержками времени:

) Подсчет кадров в секунду входящего видеопотока с веб-камеры. интервал 1000мс;

) Ожидание выстрела. интервал 15мс;

) Расчет координат точки прицеливания, запоминание траектории прицеливания. 33мс;

) Поиск координат светового пятна на изображении с веб-камеры. интервал зависит от частоты кадров входящего видеопотока. Обычно 30 кадров/сек, интервал около 33мс.

6. Общий вид программы


Главное окно настройки (рисунок 17).

Рисунок 17 - Главное окно.

- Изображение с веб-камеры.

- Выбор веб-камеры и микрофона каждому игроку.

- Изменение разрешения у веб-камеры.

- Кнопка открывания полигона с мишенью.

- Ручной ввод ширины и высоты монитора на изображении с веб-камеры.

- Пристрелка имитации оружия.

- Частота кадров в секунду видеопотока с веб-камеры.

- Индикатор выстрела.

- Координаты центра светового пятна в реальном времени.

- Индикатор выстрела у игрока 2.


Мишенная обстановка (рисунок 18).

Рисунок 18 - Полигон.

- Показать повтор одного из семи выстрелов.

- Перезарядка оружия. Дает 7 патронов, обнуляет очки.

- Визуально показывает, сколько осталось патронов.

- Мишень.

- Показывает кол-во очков и после упражнения показывает оценку.

На рисунке 18 ,синяя кривая, траектория прицеливания до выстрела, красная, во время выстрела и зеленая после выстрела. Красный крестик - точка прицеливания.

Пристрелка имитации оружия (рисунок 19).

Рисунок 19 - Пристрелка имитатора оружия.

 


7. Результаты


) Проведен сбор информации об аппаратной конфигурации подключенного оборудования тренажера. Выявили проблему с подключением двух веб-камер + Usb микрофон от веб-камеры + микрофон 3.5 jack, одновременно (режим 2 рабочих места).

) Проведены проверки работы подключенного оборудования.

Спусковой крючок (микрофон) нажатие фиксируется программой;

Веб-камера видит ИК-диод, координаты светового пятна определяются уверенно;

Выявили проблему с быстродействием на маломощных ПК - решено оптимизацией;

) Проведена линейная аппроксимация.

) Сделан контроль линии прицеливании (Л.П.) с последующим анализом траектории прицеливания.

) Реализована мишень с подсчетом очков и выставлением оценки после 7ми выстрелов.

Критерий оценки:

от 0 до 35 оценка 2

от 35 до 45 оценка 3

от 45 до 55 оценка 4

от 55 до 70 оценка 5

Заключение


Таким образом, разработана программа для исследования веб-камер и микрофонов в качестве регистратора точки прицеливания и спускового крючка для стрелкового тренажера на общедоступных компонентах. Тестирование показало работоспособность программы и необходимость продолжать работы в данном направлении.

Список использованной литературы


1. Егоров С.Ф., Казаков В.С., Коробейников В.В., Корнилов И.Г. Перспективы развития электронных стрелковых тренажеров // Интеллектуальные системы в производстве. - 2010. - №2(16). - С. 138-142.

. Егоров С.Ф., Казаков В.С., Коробейников В.В. Стрелковый тренажер на общедоступных компонентах // Интеллектуальные системы в производстве. - 2011. - №1(17). - С. 182-190.

. Стрелковый тренажерный комплекс СТК "ПРОФИ". URL:://bazayg.ru/strelkovi_trenazor1.php (Дата обращения 06.06.14).

. Лазерный стрелковый комплекс "Рубин". URL:://www.lasertools.ru/products/tir/lsk.html (Дата обращения 06.06.14).

5. Пневматический интерактивный тир "ARCADA". URL:://www.kdcompany.ru/pneumo.shtml (Дата обращения 06.06.14).

6. Стрелковый тренажер "СКАТТ". URL: http://www.scatt.ru/ (Дата обращения 06.06.14).

. Егоров С.Ф., Казаков В.С., Коробейников В.В. Регистратор точки прицеливания на базе видеокамеры// Интеллектуальные системы в производстве. - 2011. - №1(17). - С. 177-182.

. Сеть супермаркетов цифровой и бытовой техники DNS. URL:.dns-shop.ru/catalog/93/web-kamery/ (Дата обращения 20.06.14).

. Библиотека "Videolab" от Mitov software. URL:://www.mitov.com/products/videolab#components (Дата обращения 09.03.14).

. Уроки Delphi 7 для начинающих. URL: http://udelphi7.gym5cheb.ru/ (Дата обращения 20.03.14).

. Все о Delphi. URL: http://beluch.ru/progr/100comp/index.htm (Дата обращения 20.03.14).

. Компьютерная графика и мультимедиа. URL:.cgm.computergraphics.ru/node/2203 (Дата обращения 22.04.14).

. Библиотека "Audiolab" от Mitov software. URL:://www.mitov.com/products/audiolab#overview (Дата обращения 09.03.14).

Похожие работы на - Разработка программы для исследования веб-камер для стрелкового тренажера

 

Не нашли материал для своей работы?
Поможем написать уникальную работу
Без плагиата!
Без нейросетей!