Разработка комплексной информационно-аналитической системы кожно-венерологического диспансера

  • Вид работы:
    Дипломная (ВКР)
  • Предмет:
    Информационное обеспечение, программирование
  • Язык:
    Русский
    ,
    Формат файла:
    MS Word
    695,44 Кб
  • Опубликовано:
    2015-01-26
Вы можете узнать стоимость помощи в написании студенческой работы.
Помощь в написании работы, которую точно примут!

Разработка комплексной информационно-аналитической системы кожно-венерологического диспансера

Оглавление

венерологический медицинский информационный база

Введение

Глава 1. Автоматизация здравоохранения

1.1 Общие положения концепции развития системы здравоохранения

.2 Основные цели и методы развития информационных технологий в здравоохранении

.3 Постановка задачи дипломного проектирования

.4 Организационная структура кожно-венерологического диспансера

1.5 Анализ медицинской информационной системы "Квазар"

Глава 2. Проектирование СУБД

2.1 Выбор СУБД

.2 Описание инфологической модели

.3 Основные функции СУБД

.4 Архитектура клиент-сервер

Глава 3. Программный комплекс "Учет обращений пациентов"

3.1 Руководство программиста

3.1.1 Общие сведения о программе

.1.2 Создание и реализация программы

.1.3 Инфологическое проектирование

3.2 Руководство пользователя

3.2.1 Запуск программы

.2.2 Работа с формой записи пациентов.

3.3 Работа с программой "Учет обращений пациентов"

.4 Работа с модулями программы

Глава 4. Программный комплекс "Анализ ИППП"

4.1 Руководство программиста

4.1.1 Общие сведения о программе

.1.2 Создание и реализация программы

4.2 Руководство пользователя

4.2.1 Запуск программы

.2.2 Работа с программой

Глава 5. Организационно-экономическая часть

5.1 Экономическое обоснование разработки медицинских систем

.2 Выбор базового варианта

.3 Расчет трудоемкости и продолжительности разработки

.4 Распределение трудоёмкости по этапам разработки и определение состава исполнителей

.5 Расчёт сметной стоимости и договорной цены разработки ПП

.6 Анализ конкурентоспособности разрабатываемого программного продукта

5.6.1 Анализ технической прогрессивности

.6.2 Анализ изменения функциональных возможностей

.6.3 Расчет коэффициента цены потребления

.6.4 Оценка конкурентоспособности ПП

5.7 Расчет экономических показателей

5.7.1 Расчет капиталовложений

.7.2 Расчет эксплуатационных издержек

.7.3. Расчет годовой экономии стоимости машинного времени

.7.4 Расчет показателей экономической эффективности

.7.5 Денежный годовой экономический эффект

.7.6 Расчет денежного экономического потенциала

5.8 Оценка научно-технической результативности НИР

.9 Вывод по организационно-экономической части

Глава 6. Безопасность и экологичность

6.1 Рабочее место пользователя ЭВМ

.2 Идентификация опасных и вредных производственных факторов

6.2.1 Влияние микроклиматических факторов

.2.2 Защита от шума

.2.3 Освещенность помещений ВЦ

.2.4 Электробезопасность

.2.5 Пожарная безопасность

.2.6 Электромагнитное излучение и мероприятия по его снижению

Заключение

Библиографический список

 

Введение


Современные медицинские информационные технологии оказывают существенное влияние на повышение качества и доступности медицинских услуг, но они представляют собой комплекс автоматизированных рабочих мест, а не единую информационную среду. В связи с этим уровень оснащения системы здравоохранения современными информационно-коммуникационными технологиями крайне неоднороден.

В основе решения различных задач часто лежит обработка информации. Автоматизированные информационные системы (АИС), основанные на концепции баз данных, позволяют существенно облегчить обработку информации.

АИС - это совокупность программно-аппаратных средств, предназначенных для автоматизации деятельности, связанной с хранением, передачей и обработкой информации. Область применения подобных программных обеспечений весьма широка, она включает в себя такие отрасли как производство, здравоохранение, статистический учет, торговля.

С 2011 года Липецкая область перешла на поэтапное внедрение государственной программы модернизации здравоохранения задачами которой является:

1. Укрепление материально-технической базы медицинских учреждений

. Внедрение современных информационных систем в здравоохранение

. Внедрение стандартов медицинской помощи, повышение доступности амбулаторной медицинской помощи, в том числе предоставляемой врачами-специалистами.

По результатам программы с 1 января 2013 года в лечебно-профилактических учреждениях внедрен и функционирует программный комплекс "Квазар", разработанный Воронежской коммерческой организацией "МедСофт", позволяющий вести электронную историю болезни и учет платных медицинских услуг.

Данный комплекс разработан для внедрения во все лечебно-профилактических учреждений Российской Федерации поэтому имеет общую структуру без учета особенностей специфики работы каждого ЛПУ по отдельности.

Таким образом, актуальной является задача разработки собственного программного продукта, обеспечивающего возможность адаптации медицинской информационной системы под конкретного ЛПУ а именно Государственного учреждения здравоохранения "Областного Кожно-Венерологического диспансера" (диспансер). Данное ПО позволит значительно снизить нагрузку и повысить качество работы медицинского персонала.

Целью данной работы является создание программного продукта, позволяющего синхронизировать данные уже имеющийся информационной системы с внедряемой. Также необходимо предусмотреть возможность анализа полученной информации, а так же построение графика, позволяющего оценить работу каждого медицинского работника по отдельности.

К Областному кожно-венерологическому диспансеру прикреплен Городской центр диагностики ИППП, куда передаются сведения с женских консультаций практически со всех медицинских учреждений города Липецка. На данный момент сбор, контроль и анализ информации производится вручную сотрудниками лаборатории. В общей сложности ведутся 13 журналов по различным женским консультациям. Также ежедневно и ежемесячно формируются отчеты о проведенных анализах, по результатам которых создается годовой информационный бюллетень, который передается в административное здание.

В связи с этим актуальной задачей будет разработка и внедрение программного продукта позволяющего автоматизировать процесс сбора сведений и ведения журналов полученных анализов, а также формирования итогового бюллетеня.

Данное ПО также позволит значительно снизить нагрузку и повысить качество работы сотрудников лаборатории.

Глава 1. Автоматизация здравоохранения

 

.1 Общие положения концепции развития системы здравоохранения


В целях обеспечения устойчивого социально-экономического развития Российской Федерации, одним из приоритетов государственной политики должно являться сохранение и укрепление здоровья населения на основе формирования здорового образа жизни и повышения доступности и качества медицинской помощи.

Эффективное функционирование системы здравоохранения определяется основными системообразующими факторами:

совершенствованием организационной системы, позволяющей обеспечить формирование здорового образа жизни и оказание качественной бесплатной медицинской помощи всем гражданам Российской Федерации (в рамках государственных гарантий);

развитием инфраструктуры и ресурсного обеспечения здравоохранения, включающего финансовое, материально-техническое и технологическое оснащение лечебно-профилактических учреждений на основе инновационных подходов и принципа стандартизации;

наличием достаточного количества подготовленных медицинских кадров, способных решать задачи, поставленные перед здравоохранением Российской Федерации.

Указанные факторы являются взаимозависимыми и взаимоопределяющими, в связи с чем модернизация здравоохранения требует гармоничного развития каждого из них и всей системы в целом.

Концепция развития здравоохранения в Российской Федерации до 2020 года представляет собой анализ состояния здравоохранения в Российской Федерации, а также основные цели, задачи и способы его совершенствования на основе применения системного подхода [10, с. 1].

Концепция разработана в соответствии с Конституцией Российской Федерации, федеральными законами и иными нормативными правовыми актами Российской Федерации, общепризнанными принципами и нормами международного права в области здравоохранения и с учетом отечественного и зарубежного опыта [2, с. 2].

Законодательством Российской Федерации установлен страховой принцип финансирования медицинской помощи. В 1993 году в дополнение к бюджетной системе здравоохранения была создана система обязательного медицинского страхования (ОМС), в результате в России сложилась бюджетно-страховая модель финансирования государственной системы здравоохранения [5, с. 4].

С 1998 года Правительством Российской Федерации ежегодно принимается Программа государственных гарантий оказания гражданам Российской Федерации бесплатной медицинской помощи, обеспечиваемая за счет средств бюджетной системы Российской Федерации [8, с. 1].

Начиная с 2005 года, Правительством Российской Федерации ежегодно утверждаются нормативы финансового обеспечения медицинской помощи на одного жителя (подушевые финансовые нормативы).

В Российской Федерации разработка и реализация программ информатизации здравоохранения ведется с 1992 года. К настоящему времени в стране созданы элементы информационно-коммуникационной инфраструктуры для нужд медицины, положено начало применению и распространению современных информационно-коммуникационных технологий в сфере здравоохранения. В субъектах Российской Федерации созданы медицинские информационно-аналитические центры, автоматизированные информационные системы фондов обязательного медицинского страхования и страховых медицинских организаций.

Вместе с тем, разработанные информационные системы, как правило, носят узконаправленный характер, ориентированный на обеспечение частных функций и задач. Отсутствие единого подхода при их развитии в процессе эксплуатации привело к возникновению серьезных проблем. В результате существующие информационные системы представляют собой комплекс разрозненных автоматизированных рабочих мест, а не единую информационную среду.

Уровень оснащения системы здравоохранения современными информационно-коммуникационными технологиями крайне неоднороден, и в основном ограничивается использованием нескольких компьютеров в качестве автономных автоматизированных рабочих мест.

Еще одной проблемой в области информатизации системы здравоохранения является отсутствие унификации используемых программно-аппаратных платформ. Сегодня в медицинских учреждениях существует более 800 различных медицинских информационных систем, а для нужд бухгалтерий, отделов кадров и экономических подразделений используются самые разные программные пакеты.

Некоторые учреждения, в основном работающие и финансируемые из системы обязательного медицинского страхования, внедряют системы, позволяющие вести учет контингента больных, проводить анализ деятельности и составление регламентных отчетов. В целом в учреждениях системы здравоохранения не формируется единого информационного пространства, поэтому электронный обмен данными между ними затруднен.

Единственный вид программного обеспечения, установленный практически повсеместно в учреждениях здравоохранения, это разработанные программы учета реестров оказанных услуг системы обязательного медицинского страхования, а так же компоненты информационных систем обеспечения льготными лекарственными средствами.

К настоящему времени, не сформирован единый подход к организации разработки, внедрения и использования информационно-коммуникационных технологий в медицинских учреждениях и организациях. В результате возможность интеграции существующих программных решений весьма ограничены.

Таким образом, существующий уровень информатизации системы здравоохранения не позволяет оперативно решать вопросы планирования и управления отраслью для достижения существующих целевых показателей.

В настоящее время многие страны приступили к реализации программы по созданию единого информационного пространства в сферах здравоохранения и социального развития.

Например, в Великобритании реализуется программа NHS Connecting for Health с общим объемом инвестиций до 2014 года порядка 25 млрд. долл. США при численности населения примерно 60,5 млн. человек. Аналогичные программы выполняются во всех странах Организации экономического сотрудничества и развития (30 стран).

В Европе, помимо национальных программ, реализуется единая программа Европейского Союза e-health. Первоочередные задачи: стандартизация, обеспечение страхового покрытия независимо от нахождения, обработка медицинской информации о пациенте с использованием информационных технологий (иногда для описания последней задачи используется термин - телемедицина, но он не отражает в полной мере сущности указанных процессов).

Объем инвестиций Евросоюза в рамках общеевропейской программы e-health (без учета аналогичных национальных программ) уже составил около €317 миллионов.

В Канаде создается единая информационная система в области здравоохранения. Приоритетные направления работ: Электронный паспорт здоровья, инфраструктура, телемедицина, создание национальных реестров, справочников и классификаторов, системы диагностической визуализации и хранения графической информации. Бюджет программы на период до 2009 года составляет $1,3 миллиарда при численности населения около 39 млн.человек.

Аналогичная комплексная программа реализуется в США. Согласно данной программе предусматривается создание сегмента информационной системы в сфере здравоохранения в рамках Электронного Правительства. Общие потребности в инвестициях в электронную медицину на ближайшее десятилетие: оцениваются в $21,6-$43,2 миллиарда. Приоритетными направлениями работ в настоящий период объявлены: электронный паспорт здоровья (EHR), национальная информационная инфраструктура в интересах здравоохранения, региональные центры медицинской информации (RHIOs), электронный обмен медицинскими данными.

Согласно экспертным оценкам, полномасштабное внедрение информационных технологий в медицине в США может привести к экономии до $77 миллиардов. Аналогичные исследования в Германии дают оценку экономии расходов при переходе на электронное здравоохранение в размере до 30% от имеющихся затрат. В частности, внедрение технологии электронного рецепта дает экономию порядка €200 000 000 в год, снижение расходов, связанных с выбором неправильного метода лечения, избыточных процедур и медикаментов позволит экономить около €500 миллионов ежегодно, выявление и предотвращение страховых махинаций составят около €1 миллиарда в год при численности населения около 83 млн. человек.

 

.2 Основные цели и методы развития информационных технологий в здравоохранении


Современные медицинские информационные технологии могут оказать существенное влияние на повышение качества и доступности медицинских услуг населению в сочетании с ростом эффективности планирования и управления ресурсами системы здравоохранения Российской Федерации на основе мониторирования и анализа показателей качества медицинской помощи. Все это было отражено в "Концепции развития системы здравоохранения в Российской Федерации до 2020 года" [10, с. 5].

Целью информатизации системы здравоохранения является повышение доступности и качества медицинской помощи населению на основе автоматизации процесса информационного взаимодействия между учреждениями и организациями системы здравоохранения, органами управления здравоохранением субъектов Российской Федерации, а также федеральными органами исполнительной власти, обеспечивающими реализацию государственной политики в области здравоохранения.

 

.3 Постановка задачи дипломного проектирования


В целях информационного обеспечения оперативного управления и анализа деятельности медицинского учреждения, а также повышения доступности и качества медицинской помощи гражданам Российской Федерации необходимо создать информационно-аналитическую систему (система) которая обеспечит достоверность информации по учету обращений пациентов и ведению электронных медицинских карточек (ЭМК) и создаст необходимые условия для анализа деятельности персонала с целью дальнейшего повышения качества управления. А также увеличить производительность работы центра лабораторных исследований ИППП (лаборатория), путем разработки программного обеспечения, позволяющего заполнять формы журналов результатов анализов и формировать отчеты с использованием аппаратных средств.

В рамках достижения поставленной цели планируется решить следующие основные задачи

создание информационной-аналитической системы ведения учета обращений пациентов в диспансер;

создание условий для реализации саморегулируемой системы организации медицинской помощи с использованием постоянного мониторинга и анализа показателей качества работы сотрудников;

информационная поддержка по заполнению ЭМК;

контроль достоверности заполнения ЭМК;

создание и внедрение автоматизированной системы ведения и упорядочивания учета анализов ИППП

создание системы формирования информационных отчетов и бюллетеней.

 

.4 Организационная структура кожно-венерологического диспансера


Организационная структура предназначена для приведения взаимодействий учреждения с отдельными юридическими и физическими лицами (внешние взаимодействия) и внутренних взаимодействий между ее структурными подразделениями в состояние, способствующее максимально эффективному достижению целей учреждения в рамках выбранной ею стратегии развития.

Вся система управления включает, в свою очередь, различные части управления - группы, которые являются важными составляющими. В свою очередь группы специализированы на выполнении определенных функций управления. Наряду со структурными подразделениями органов управления, осуществляющих общие управленческие функции, имеются работники, занятые управлением отдельных задач организации.

Государственное учреждение здравоохранения "Областной кожно-венерологический диспансер" организован в 1976 году на основании решения исполнительного комитета Липецкого городского Совета депутатов трудящихся "Об укреплении материальной базы и в целях усиления борьбы с кожными и венерическими заболеваниями". Приказом №254 от 13.11.1985 по Липецкому горздравотделу главным врачом назначена Сухова Любовь Петровна.

Диспансер является самостоятельным лечебно-профилактическим учреждением, предназначенным для оказания высококвалифицированной специализированной консультативно- диагностической и лечебно-профилактической дерматовенерологической помощи населению в амбулаторных и условиях дневного стационара с применением эффективных медицинских технологий и соблюдением диспансерных принципов в работе с больными инфекционными болезнями кожи, венерическими и другими болезнями, передаваемыми половым путем, эстетическими проблемами.

Рисунок 1. Организационная структура кожно-венерологического диспансера

Основными задачами являются:

прием от медицинских организаций финансовых документов (счетов-реестров оказанных медицинских услуг);

осуществление расчетов оплаты в соответствии с действующим Положением об оплате в системе ОМС Липецкой области;

проведение медико-экономического контроля;

обработка и хранение индивидуальных персонифицированных счетов застрахованных в накопительном режиме;

ведение соответствующего документооборота.

В соответствии с задачами, предметом деятельности являются:

проведение клинических исследований и внедрение полученных научных разработок;

организация и проведение научно-практических конференций, семинаров, других научно-практических мероприятий департамента здравоохранения администрации города Липецка;

разработка и представление в департамент здравоохранения администрации города Липецка, другие органы исполнительной и законодательной власти проектов нормативных и научно-методических материалов, направленных на решение основных задач отрасли и учреждения;

издательская деятельность.

Также на балансе диспансера находится городской Центр лабораторной диагностики ИППП и заболеваний кожи (далее Центр) - единственная лаборатория в городе Липецке, которая занимается, в основном, диагностикой инфекций, передающихся преимущественно половым путем.

В 1982 году исполком Липецкого городского совета народных депутатов издал распоряжение за №57-р об открытии централизованной лаборатории на базе городского кожно-венерологического диспансера; основание: "В целях усиления борьбы с венерическими заболеваниями и улучшения лабораторной диагностики". Согласно приказу управления здравоохранения администрации г. Липецка №59 от 23.03.98 на базе Централизованной лаборатории организован городской Центр диагностики ИППП и заболеваний кожи при "ОКВД". Лаборатория первая среди ЛПУ Липецкой области в 1998 году получила лицензию на право работы с возбудителями III-IV групп патогенности. Статус референс-лаборатории в лабораторной диагностике ИППП в г. Липецке присвоен Центру, согласно приказу УЗА г. Липецка №333 от 27.12.2001 года

В настоящее время ГЦ проводит более 76 видов исследований, в том числе иммуноферментный и иммунохроматографический анализы, исследование крови методом ИФА для выявления паразитов, аллергодиагностика, генная диагностика:

качественное и количественное определение патогенных микроорганизмов в отделяемом уретры, цервикального канала, моче, сперме и др. методом бактериоскопии, ПЦР, бак. посева с определением чувствительности к антибиотикам;

определение степени биоценоза влагалища с характеристикой эпителиальных клеток, определение патогенных микроорганизмов, обуславливающих рецидивирование бактериального вагиноза;

цитологические исследования;

люминисцентная микроскопия бактериальных, паразитарных, грибковых болезней;

серологическая диагностика сифилиса, хламидиоза, паразитозов (лямблиоз, токсокароз);

количественное определение общего IgE, аллерген-специфических IgE (миксты, пищевая и бытовая панели);

определение показателей активности систем нейроэндокринной регуляции и иммунного статуса;

спермограмма.

комплекс исследований "Мужское здоровье" (на основные бактериальные возбудители хронического простатита у мужчин) с определением резистентности к цефалоспоринам и фторхинолонам;

"A.F. GENITAL SYSTEM" - инновационный метод для диагностики патогенных и условно-патогенных микроорганизмов, выделяемых при воспалительных процессах в урогенитальном тракте с определением чувствительности к антибиотикам.

1.5 Анализ медицинской информационной системы "Квазар"

Медицинская информационная система квазар является одной из многих систем ведения ЭМК. В соответствии с приказом Минздравсоцразвития России №713 от 16.10.2006 об утверждении построения единой системы здравоохранения. Данный приказ интересен от двумя моментами: во-первых, Минздравсоцразвития не планирует делать 100% ставку на один-единственный продукт, так, в частности, пункт 4.2 гласит "Создание и развитие ЕИС должно осуществляться с учетом сохранения в максимально возможной степени сделанных финансовых затрат в существующие информационные системы и базы данных", т.е. министерство не требует выбросить наработанное и начать все с нуля. Второй момент, пункт 4.4 "Технологические принципы" гласит: "При создании ЕИС должны использоваться единые справочники и классификаторы, согласованные со всеми заинтересованными организациями, при этом обновление справочников и классификаторов должно производиться централизованно", и работа в этом направлении уже реально начала выполняться. Так в частности, на начало 2010 года утверждены и постоянно пополняются классификаторы кадровых служб (наименования подразделений, должностей, кодификатор учебных заведений и т.п.), утвержден формат выгрузки врачебной трудовой деятельности в министерство. Все это позитивно отражается на развитии информационных систем, в частности, подсистема "ЭМК пациента" полностью соответствует утвержденным классификаторам и позволяет напрямую выгружать сведения о трудовой деятельности врачей в формате министерства.

Вход в систему осуществляется путем прохождения авторизации пользователя. Учетные записи создаются в организации разработавшей продукт по официальному запросу.

Рисунок 5. Окно входа в систему "Квазар"

Главное окно программы позволяющее выбрать необходимый нам раздел, представлено на рис. 1.

Рисунок 6. Главное окно

На данный момент доступны всего два режима работы: "Прием пациентов" и "Журналы". В первом случае пользователю доступны разделы редактора шаблона осмотра представленные на рис. 7 и позволяющие заранее подготовить основные шаблоны результатов осмотра пациента.

Рисунок 7. Окно редактора шаблонов

А также основной раздел - "ЭМК пациента" позволяющий вести список обращений и осмотров пациента. Сначало необходимо найти данные о пациенте. Для этого создана специальная форма, отображенная на рис. 8, позволяющая вести поиск по номеру страхового полиса. Также присутствует подробный поиск позволяющий отбирать пациентов по различным критериям.

Рисунок 8. Окно поиска пациента

Далее пользователь имеет возможность просмотреть основную информацию о пациенте:

Ф.И.О;

Дату рождения;

Номер СНИЛС;

Пол;

Название страховой компании;

Номер полиса;

ЛПУ;

А также дополнительные данные:

Адреса регистрации и проживания;

Документы удостоверяющие личность;

Страховые полисы, получаемые ранее;

Контактные телефоны.

Данная информация носит конфиденциальный характер, а следовательно не может быть отредактирована пользователем и хранится на удаленных серверах копании "МедСофт". Для редактирования сотруднику медицинского учреждения доступна вторая вкладка со списком персональных медицинских записей где можно добавлять данные об обращениях и осмотрах пациента. В обращении необходимо будет указать цель обслуживания, тип случая, случай обслуживания и исход случая, а также добавить диагнозы поставленные при осмотре.

Рисунок 9. Вкладка "Электронная медицинская карта пациента"

В осмотре сотруднику необходимо зафиксировать жалобы пациента в свободной форме, сведения об условиях жизни больного, его анамнез, а также результаты осмотра и конечное объективное состояние. Пример представлен на рис. 10.

Рисунок 10. Окно фиксирования осмотра пациента

Во второй вкладке системы пользователю предоставлена возможность получения отчетной информации по деятельности медицинского учреждения. Журналы могут быть представлены в трех формах:

Регистр больных в которых отображается список пациентов обращающихся по различным типам заболеваний;

Электронная медицинская карта, где отображаются все посещения определенного пациента, дата обращения а также имя автора записи;

Журнал записей ЭПМЗ (Электронных персональных медицинских записей), где выводятся все обращения в учреждение здравоохранения за определенный период;

Все журналы имеют возможность экспорта в файл формата Microsoft Excel.

При всем многообразии выполняемых задач, система "Квазар" на данный момент имеет существенные недостатки. Среди них можно отметить:

Отсутствие возможности импорта уже имеющихся обращений пациентов;

Отсутствие поиска кода диагноза по названию заболевания;

Невозможность создания обращения сотрудником регистратуры;

Отсутствие инструментов анализа журналов.

Разработка собственной системы учета обращений пациентов и анализа журналов позволит устранить вышеописанные проблемы, ускорить процесс обработки информации и значительно сократить трудоемкость выполняемой работы.

Глава 2. Проектирование СУБД

 

.1 Выбор СУБД


Все компьютеры, находящиеся в диспансере, объединены в единую локальную сеть и соединены с другим необходимым оборудованием. Это позволяет обеспечить быстрый обмен данными, удобство работы.

Практически все программные комплексы используемые в диспансере также находятся на сервере, следовательно, и используемую СУБД необходимо размещать на сервере.

В качестве СУБД для реализации поставленной задачи выбрана СУБД MySQL Server 5.6

Информацией упрощенно можно называть сведения, передаваемые людьми устным, письменным или другим способом. Для сбора, накопления и эффективного использования информации служат информационные системы (ИС), функционирующие в различных предметных областях [14].

Предметная область (ПО) - это часть реального мира, которая подлежит изучению с целью организации управления и, в конечном счете, автоматизации. Она характеризуется множеством фрагментов, каждый фрагмент представляется множеством объектов, процессов и пользователей с единым взглядом на предметную область.

Базой данных (БД) называется организация массивов данных, хранимых в памяти вычислительной системы, реализующая принцип независимости данных от прикладных программ [8]. АИС, основанные на концепции баз данных, способны обеспечивать эффективное создание, хранение, обработку и предоставление информации для конечного пользователя. Для работы с данными в БД используются системы управления базами данных (СУБД).

Системы управления базами данных (СУБД) - это программные комплексы, предназначенные для работы со специально организованными файлами (массивами данных, долговременно хранимыми во внешней памяти вычислительных систем), которые называются базами данных.

Основными функциями СУБД являются управление файлами БД ("внутренняя" функция) и обработка прикладных программ (запросов) пользователей БД ("внешняя" функция). К обеспечивающим функциям СУБД относятся: поддержка целостности БД в процессе ее эксплуатации, защита БД от несанкционированного доступа, управление обменом данными между БД и внешней средой (в т.ч. управление распределенной обработкой данных). Кроме того, современные СУБД зачастую оснащаются дополнительными инструментальными средствами разработки приложений (прикладных задач обработки данных).

СУБД как программный продукт характеризуется большой трудоемкостью изготовления, высокой наукоемкостью, длительными сроками разработки, значительной стоимостью. В настоящее время на рынке информационных технологий предлагаются десятки различных СУБД, доведенных до "коммерческого" (т.е. рекомендуемого к промышленной эксплуатации) образца. Соответственно, перед потребителем, приступающим к созданию информационной системы, встает проблема осознанного выбора необходимой ему модели, версии и конфигурации СУБД.

Современные БД служат для сохранения и обработки информации, касающейся самых различных аспектов деятельности как отдельных подразделений (состоящих может быть всего из нескольких человек), так и крупных организаций и предприятий (где активными пользователями могут быть сотни и тысячи человек). При выборе типа и конфигурации СУБД принято выделять следующие классы информационных систем, функционирующих на основе технологии БД (систем баз данных):

          системы оперативной обработки транзакций (OLTP). Характеризуются тем, что к БД поступает интенсивный поток запросов на обновление данных, в то время как поток запросов на добавление больших объемов данных невелик. Типичным примером являются системы резервирования билетов на пассажирском транспорте, бронирования билетов в кинотеатрах;

          системы поддержки принятия решений (DSS). Характеризуются использованием БД большого объема, в которых накапливается информация за длительный период времени и осуществляются в основном операции поиска и считывания данных, используемых приложениями для формирования отчетов. Типичным примером могут служить системы верхнего уровня управления предприятием а также другие крупномасштабные системы;

          системы пакетной обработки (PP). Характеризуются способностью длительное время работать в автономном режиме с минимальным участием оператора. Как правило, БД здесь используется ограниченным числом прикладных программ. Типичный пример - системы управления технологическими процессами. (Разумеется, для классификации конкретной СБД может использоваться и комбинация представленных вариантов).

Основные возможности СУБД определяются набором таких ее функционально-технологических характеристик, как поддерживаемая модель данных, уровень входного языка, масштабируемость и переносимость, архитектура распределенной обработки.

Модель данных определяет способы и формы представления данных на внешнем (пользовательском) уровне. Следует подчеркнуть, что современные СУБД ориентированы в основном на обработку так называемой фактографической информации, представляемой упорядоченной совокупностью фактов (значений в виде чисел, строк символов, логических констант и т.п.). Эти значения, как правило, объединяются в сравнительно небольшие последовательности - записи, которые соответствуют отдельным объектам (явлениям) прикладной предметной области. Совокупности однородных записей объединяются в таблицы (такая форма представления информации, как известно, наиболее широко применяется как в "ручных", так и автоматизированных информационных системах). Таким образом, модель данных задает правила структуризации таблиц, их логического связывания в БД, а также правила выполнения операций над элементами "логической" структуры данных. Несмотря на то, что существует множество моделей представления табличных данных, в настоящее время доминирующее положение на рынке коммерческих СУБД занимают реляционные системы, т.е. СУБД, поддерживающие реляционную модель данных. (Эта модель представляет БД как совокупность жестко не связанных между собой таблиц, а операции здесь имеют простой и точный смысл, например: "добавить строку в таблицу", "удалить из таблицы строки, отвечающие некоторому логическому условию", "объединить (слить) две однородные таблицы в одну" и т.п.).

Таблица 1. Преимущества и недостатки СУБД

Преимущества СУБД

Недостатки СУБД

Наличие интегрированной централизованной базы данных.

Требуемая высокая квалификация работников.

Минимизация избыточности данных.

Расход значительной части ресурсов непосредственно на нужды СУБД, а не на прикладную задачу.

Непротиворечивость данных и контроль их целостности.

Стоимость СУБД.

Повышенная безопасность.

Повышенные требования к техническому и программному обеспечению.

Увеличение гибкости при обслуживании запросов пользователя.

Производительность.

Сокращение времени разработки приложений.

Последствия сбоев.

Независимость прикладных программ от данных.


Многопользовательский режим работы


Развитые службы резервного копирования и восстановления.



2.2 Описание инфологической модели

Цель инфологического моделирования - обеспечение наиболее естественных для человека способов сбора и представления той информации, которую предполагается хранить в создаваемой базе данных. Поэтому инфологическую модель данных пытаются строить по аналогии с естественным языком (последний не может быть использован в чистом виде из-за сложности компьютерной обработки текстов и неоднозначности любого естественного языка). Основными конструктивными элементами инфологических моделей являются сущности, связи между ними и их свойства (атрибуты). Сущность - любой различимый объект (объект, который мы можем отличить от другого), информацию о котором необходимо хранить в базе данных.

Абсолютное различие между типами сущностей и атрибутами отсутствует. Атрибут является таковым только в связи с типом сущности. В другом контексте атрибут может выступать как самостоятельная сущность.

При построении инфологическ моделей используется язык ER-диаграмм (от англ. Entity-Relationship, т.е. сущность-связь) и выбрана нотация Crow`s Foot ("воронья лапка") предложеная Гордоном Эверестом. Согласно ей, сущность изображается в виде прямоугольника, содержащем её имя, выражаемое существительным. Имя сущности должно быть уникальным в рамках одной модели. При этом имя сущности - это имя типа, а не конкретного экземпляра данного типа. Экземпляром сущности называется конкретный представитель данной сущности.

Рисунок 11. Пример отношения между сущностями согласно нотации Crow's Foot

Связь изображается линией, которая связывает две сущности, участвующие в отношении. Степень конца связи указывается графически, множественность связи изображается в виде "вилки" на конце связи. Модальность связи так же изображается графически - необязательность связи помечается кружком на конце связи. Именование обычно выражается одним глаголомв изъявительном наклонении настоящего времени: "Имеет", "Принадлежит" и т.д.; или глаголом с поясняющими словами: "Включает в себя", и т.п. Наименование может быть одно для всей связи или два для каждого из концов связи. Во втором случае, название левого конца связи указывается над линией связи, а правого - под линией. Каждое из названий располагаются рядом с сущностью, к которой оно относится.

Атрибуты сущности записываются внутри прямоугольника, изображающего сущность и выражаются существительным в единственном числе (возможно, с уточняющими словами). Среди атрибутов выделяется ключ сущности - не избыточный набор атрибутов, значения которых в совокупности являются уникальными для каждого экземпляра сущности.

Рисунок 12. Пример инфологической модели базы данных

В инфологических моделях существует несколько видов связей между сущностями:

один к одному - предполагает, что каждая запись в таблице A может иметь не более одной связанной записи в таблице B и наоборот. Отношения этого типа используются не очень часто, поскольку большая часть сведений, связанных таким образом, может быть помещена в одну таблицу;

один ко многим - является наиболее часто используемым типом связи между таблицами. В отношении "один-ко-многим" каждой записи в таблице A могут соответствовать несколько записей в таблице B, но запись в таблице B не может иметь более одной соответствующей ей записи в таблице A;

многие ко многим - при отношении "многие-ко-многим" одной записи в таблице A могут соответствовать несколько записей в таблице B, а одной записи в таблице B несколько записей в таблице A. Этот тип связи возможен только с помощью третьей (связующей) таблицы.

 

.3 Основные функции СУБД


Первая функция - непосредственное управление данными во внешней памяти. Эта функция непосредственного управления данными во внешней памяти включает обеспечение необходимых структур внешней памяти как для хранения данных, непосредственно входящих в БД, так и для служебных целей, например, для убыстрения доступа к данным в некоторых случаях (обычно для этого используются индексы).

Вторая - управление буферами оперативной памяти. СУБД обычно работают с БД значительного размера; по крайней мере, этот размер обычно существенно больше доступного объема оперативной памяти. Понятно, что если при обращении к любому элементу данных будет производиться обмен с внешней памятью, то вся система будет работать со скоростью устройства внешней памяти. Практически единственным способом реального увеличения этой скорости является буферизация данных оперативной памяти.

Третья - управление транзакциями. Транзакция - это последовательность операций над БД, рассматриваемых СУБД как единое целое. Либо транзакция успешно выполняется, и СУБД фиксирует изменения БД, произведенные этой транзакцией, во внешней памяти, либо ни одно из этих изменений никак не отражается на состоянии БД.

Четвертая - журнализация. Журнал - это особая часть БД, недоступная пользователям СУБД и поддерживаемая с особой тщательностью (иногда поддерживаются две копии журнала, располагаемые на разных физических дисках), в которую поступают записи обо всех изменениях основной части БД.

Пятая - поддержка языков БД. Для работы с базами данных используются специальные языки, в целом называемые языками баз данных.

 

.4 Архитектура клиент-сервер


Эта модель взаимодействия компьютеров в сети для современных СУБД фактически стала стандартом. Каждый из подключенных к сети и составляющих эту архитектуру компьютеров играет свою роль: сервер владеет и распоряжается информационными ресурсами системы, клиент имеет возможность пользоваться ими. Помимо хранения централизованной базы данных сервер базы данных обеспечивает выполнение основного объема обработки данных. Запрос на данные, выдаваемый клиентом (рабочей станцией), порождает поиск и извлечение данных на сервере. Извлеченные данные транспортируются по сети от сервера к клиенту. Спецификой архитектуры клиент-сервер является использование языка запроса SQL.

Сервер базы данных представляет собой СУБД, параллельно обрабатывающую запросы, поступившие со всех рабочих станций. Как правило, клиент и сервер территориально отделены друг от друга, и в этом случае они образуют систему распределенной обработки данных.

Характеристиками СУБД являются:

производительность;

обеспечение целостности данных на уровне баз данных;

обеспечение безопасности данных;

возможность работы в многопользовательских средах;

возможность импорта и экспорта данных;

обеспечение доступа к данным с помощью языка SQL;

возможность составления запросов;

наличие инструментальных средств разработки прикладных программ.

Производительность СУБД оценивается:

временем выполнения запросов;

скоростью поиска информации;

временем импортирования баз данных из других форматов;

скоростью выполнения операций (таких как обновление, вставка, удаление);

временем генерации отчета и другими показателями.

Безопасность данных достигается:

шифрованием прикладных программ;

шифрованием данных;

защитой данных паролем;

ограничением доступа к базе данных (к таблице, к словарю и т.д.).

Рисунок 13. Архитектура клиент-сервер

Сервер отвечает за управление базой данных. На клиентских машинах могут располагаться различные приложения, пользующиеся базой данных. Специальное программное обеспечение связывает клиента и сервера, позволяя клиенту выполнять запросы и получать доступ к базе данных.

Программы для обработки и анализа данных - располагаются на клиентской стороне, тогда как сервер занимается только управлением базой данных. Приемлемость такой конфигурации зависит от стиля и задачи конкретного приложения. Предположим, например, что основная цель приложения заключается в обеспечении доступа для поиска записей в режиме подключения (on-line. Предположим, что сервер управляет базой данных, содержащей один миллион записей (на жаргоне реляционных баз данных называемых строками), и пользователь хочет выполнить операцию поиска, результатом которой может быть нуль записей, одна запись или небольшое количество записей. Пользователь может искать эти записи по нескольким критериям поиска.

Данное программное обеспечение хорошо соответствует архитектуре клиент-сервер по двум причинам:

С базой данных производится большой объем работ по сортировке и поиску данных. Для этого необходим большой диск или массив дисков, высокоскоростной центральный процессор и высокоскоростная архитектура ввода-вывода. Такие мощности не нужны на однопользовательской рабочей станции или на персональном компьютере.

Перемещение на клиентскую машину файла с миллионом записей для поиска явилось бы слишком тяжелым бременем для сети. Таким образом, серверу недостаточно просто получать доступ к записям от имени клиента. Сервер должен обладать логикой базы данных, позволяющей ему выполнять операции поиска от имени клиента.

Глава 3. Программный комплекс "Учет обращений пациентов"

 

.1 Руководство программиста

 

.1.1 Общие сведения о программе

В ходе дипломного проектирования был разработан программный комплекс "Учет обращений пациентов", предназначенный для сбора, хранения и обработки информации о посещениях пациентами ГУЗ "Областной кожно-венерологический диспансер". Предполагается, что разработанная система будет использоваться сотрудником регистратуры для заполнения обращений пациентов, врачами для контроля обращений и заполнения ЭМК, а также руководством диспансера для анализа производительности и качества работы персонала.

Основные требования, предъявляемые к системе:

система должна обеспечивать автоматизированный сбор и статистический анализ информации о количестве общений пациентов в диспансер.

итоговые результаты необходимо представлять в виде удобном для быстрого восприятия;

создание удобного интерфейса пользователя, обеспечивающего диалог сотрудника диспансера с системой;

накопление информации и хранение информации;

ведение баз данных и знаний в предметной области и работа с ними;

использование алгоритмов статистической обработки данных, позволяющих повысить точность и эффективность работы всей системы.

В соответствии с предъявляемыми требованиями в ходе разработки программы преследовалась цель: обеспечение удобства работы с программой пользователя, обладающего малым объемом знаний и навыков в использовании компьютерной техники, а также достижение высокого быстродействия и эффективности программы.

Минимальная конфигурация ЭВМ, необходимая для работы программы:

процессор -Intel Pentium 3 и выше;

клавиатура, мышь;

операционная система - Windows XP,Vista,7,8;

свободный объем на жестком диске - не менее 100 Мб (без учета объема базы).

 

.1.2 Создание и реализация программы

Разработанная программа "Учет обращений пациентов" основана на принципах модульного программирования, которое открывает возможности для дальнейшего усовершенствования разработанного ПО. Модульная организация программы обеспечивает более простое и быстрое внесение изменений и дополнений в программу [16, с. 5].

Программа написана на языке программирования C++. Выбор этого языка обусловлен следующими факторами:

на сегодняшний день язык С++ является одним из самых популярных, гибких и удобных языков, с хорошо продуманным синтаксисом и богатыми возможностями;

С++ является на данный момент единственной средой быстрой разработки приложений (RAD), полностью поддерживающей все ведущие индустриальные стандарты: XML, SOAP, WSDL и XSL, а также появляющиеся платформы - Microsoft.NET и BizTalk, Sun Microsystems ONE, обеспечивая необходимую гибкость, надежность и масштабируемость;

большое количество визуальных компонент расширяют возможности разрабатываемых программ;

доступ к визуальным и не визуальным компонентам реализован на основе объектной библиотеки VCL (Visual Component Library), которая кроме того содержит большое количество сервисных функций.

Библиотека VCL и, следовательно, разработанное программное средство, реализуют объектно-ориентированный подход в программировании. С позиции ОПП все элементы управления интерфейсом программы представляют собой объекты с определенными свойствами и методами управления.

Серверную часть системы представляет СУБД Microsoft SQL Server, которая обеспечивает хранение данных, используемых в системе, обработку запросов, поддержку целостности базы, разграничение доступа к ресурсам и резервное копирование данных.

Пользовательский интерфейс программы обеспечивает взаимодействие с базой данных. Он достаточно простой, ориентирован на неквалифицированного пользователя и представляет собой win32-приложение. Разработка проводилась в среде программирования Embercadero RAD Studio XE C++, которая поддерживает набор компонент ADO (ActiveX Database Objects) для работы с СУБД Microsoft SQL Server.

Средством построения отчетов была выбрана распространенная программа Excel, входящая в комплект поставки Microsoft Office. Навыки для работы пользователя с данным приложением относятся к разряду базовых и не требуют дополнительного обучения. Для интеграции клиентского приложения с Microsoft Office будет использоваться технология OLE-автоматизации, которая позволяет взаимодействовать программам, разработанным в среде Embercadero RAD Studio C++ или других средах разработки, с приложениями Office.

В программе реализован контроль корректного ввода данных, ограничивающий ввода записи в базу данных с неверно введённой формы.

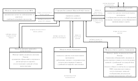
Схема функциональной структуры программы представлена на рисунке ниже.

Рисунок 14. Функциональная структура программы

3.1.3 Инфологическое проектирование

На основе анализа особенностей предметной области был выделен необходимый набор сущностей.

Результатом инфологического проектирования инфологическая модель, построенная по нотации Crow`s foot.

Рисунок 15. Инфологическая модель базы данных диспансера

3.2 Руководство пользователя

 

.2.1 Запуск программы

Так как, система "Учет обращений пациентов" состоит из двух программ-клиентов, работающих по клиент-серверной архитектуре, посредством базы данных MySQL, то запуск системы производится разными пользователями.

Программа "Обращение" запускается работником регистратуры кожно-венерологического диспансера двойным кликом по ярлыку "Обращение.exe", расположенном на рабочем столе персонального компьютера.

Программа "Учет обращений пациентов" запускается врачом двойным кликом по ярлыку "Учет.exe", расположенном на рабочем столе персонального компьютера.

 

.2.2 Работа с формой записи пациентов

После запуска программы "Обращение" на экране появится главная форма программы (см. рисунок 16). Главная форма представляет собой форму, в которую работник регистратуры диспансера добавляет обращение пациента в базу.

Рисунок 16. Главная форма программы "Обращение"

Сначала необходимо найти пациента по номеру полиса, Ф.И.О. или дате рождения и выбрать из списка предложенных вариантов.

Далее выбрав необходимого человека нужно выбрать врача ведущего прием а также цель обращения. При нажатии на кнопку "Добавить", данные по обращению занесутся в общую базу хранящуюся на сервере.

Также имеется возможность добавить обращение с печатью необходимых бланков:

Талона амбулаторного пациента;

Талона амбулаторного пациента вместе с информационным соглашением а также с заявлением о согласии на обработку персональных данных;

Договор с пациентом об оказании платных услуг;

Медицинской карты амбулаторного больного формы 025/у;

Медицинской карты больного грибковыми заболеваниями формы 065-1/у.

При отсутствии выбора работником пациента или врача, программа блокирует передачу данных в базу, при этом появляется уведомление об ошибке (см. рисунок 17). Данный контроль производится на всех полях ввода формы.

Рисунок 17. Ошибка ввода

3.3 Работа с программой "Учет обращений пациентов"

После запуска программы "Учет" на экране появится главная форма программы (см. рисунок 18). Главная форма представляет собой форму, в врач выбирает необходимый модуль.

Рисунок 18. Главная форма "Учёт обращений пациентов"

 

.4 Работа с модулями программы


Нажатие на кнопку "Поиск обращений" активирует модуль в котором открыто окно поиска пациента по номеру полиса, Ф.И.О. и дате рождения. Поиск может производиться как по всем, так и по одному из критериев. Так как данный модуль находится первым в списке то его можно также увидеть в главном окне (см. рисунок 18).

После нахождения искомого лица, по двойному клику из списка появится окно данных о пациенте (см. рисунок 19) где будут указаны предыдущие посещения диспансера пациентом, если таковые имеются.

Рисунок 19. Окно данных о пациенте

Нажатие на кнопку "Справочник диагнозов", откроет модуль поиска кода классификации заболевания (см. рисунок 20). В котором предусмотрен поиск по типу заболевания и по названию диагноза.

Рисунок 20. Окно поиска классификации заболевания

Нажатие на кнопку "Отчеты", откроет модуль формирования отчетов (см. рисунок 21) где необходимо выбрать файл журналов информационной системы "Квазар" заранее проэскортируемые в файл Microsoft Excel.

Рисунок 21. Окно формирования отчетов

Выбор отчета "Анализ неучтенных записей" сформирует таблицу наглядно показывающую какие записи пациентов записанные в ЭМК отсутствуют в базе данных регистратуры а также ответственного за данную запись. Также в дальнейшем пригодится анализ обратной ситуации, который ведет анализ с момента внедрения медицинской информационной системы квазар.

Рисунок 22. Таблица неучтенных записей

Выбор отчета "Анализ работы персонала" сформирует график показывающий количество проведенных осмотров каждым врачом, а также количество обращений не зафиксированных в медицинской информационной системе "Квазар".

Рисунок 23. График анализа работы персонала

Нажатие на кнопку "Импорт записей в регистратуру" запустит модуль импорта данных из файла журнала системы "Квазар" производящий перенос неучтенных обращений пациентов в базу данных, находящуюся на сервере диспансера.

Рисунок 24. Окно импорта записей

Созданный программный комплекс "Учет обращений пациентов" позволяет вести собственную базу обращений пациентов, а также анализировать результаты оказания медицинской помощи не только на индивидуальном, но и на групповом и популяционном уровнях, и формировать статистические отчеты.

Это необходимо всем врачам различного профиля, руководителям учреждений и органов здравоохранения. Такие знания и умения способствуют повышению качества и эффективности медицинской помощи населению через непрерывную подготовку кадров (важнейший элемент ресурсного обеспечения) и, таким образом, конкурентоспособности медицинских организаций в условиях рыночной экономики.

Руководители здравоохранения в оперативной и прогностической работе постоянно используют статистические данные, которые позволяют более эффективно управлять персоналом.

Глава 4. Программный комплекс "Анализ ИППП"

 

.1 Руководство программиста

 

.1.1 Общие сведения о программе

В ходе дипломного проектирования также был разработан программный комплекс "Анализ ИППП", предназначенный для сбора, хранения и обработки информации о результатах анализов полученных из женских консультаций города.

Предполагается, что разработанная система будет использоваться сотрудником лаборатории для заполнения базы данных, а также для формирования отчетов и итоговых бюллетеней.

Основные требования, предъявляемые к системе:

система должна обеспечивать автоматизированный сбор и статистический анализ информации о количестве записанных анализов.

итоговые результаты необходимо представлять в виде удобном для быстрого восприятия;

создание удобного интерфейса пользователя, обеспечивающего диалог сотрудника лаборатории с системой;

накопление информации и хранение информации;

В соответствии с предъявляемыми требованиями в ходе разработки программы преследовалась цель: обеспечение удобства работы с программой пользователя, обладающего малым объемом знаний и навыков в использовании компьютерной техники, а также достижение высокого быстродействия и эффективности программы.

процессор -Intel Pentium 3 и выше;

клавиатура, мышь;

операционная система - Windows XP,Vista,7,8;

свободный объем на жестком диске - не менее 100 Мб (без учета объема базы).

 

.1.2 Создание и реализация программы

Разработанная программа "Учет обращений пациентов" основана на принципах модульного программирования, которое открывает возможности для дальнейшего усовершенствования разработанного ПО. Модульная организация программы обеспечивает более простое и быстрое внесение изменений и дополнений в программу [16, с. 5].

Программа также написана на языке программирования C++. Выбор этого языка обусловлен следующими факторами:

Средством построения отчетов была выбрана распространенная программа Excel, входящая в комплект поставки Microsoft Office. Навыки для работы пользователя с данным приложением относятся к разряду базовых и не требуют дополнительного обучения. Для интеграции клиентского приложения с Microsoft Office будет использоваться технология OLE-автоматизации, которая позволяет взаимодействовать программам, разработанным в среде Embercadero RAD Studio C++ или других средах разработки, с приложениями Office.

В программе реализован контроль корректного ввода данных, ограничивающий ввода записи в базу данных с неверно введённой формы.

Схема функциональной структуры программы представлена на рисунке ниже.

Рисунок 25. Функциональная структура программы

4.2 Руководство пользователя

 

.2.1 Запуск программы

Программа "Анализ ИППП" запускается врачом двойным кликом по ярлыку "Анализ ИППП.exe", расположенном на рабочем столе персонального компьютера.

 

.2.2 Работа с программой

После запуска программы "Анализ ИППП" на экране появится форма авторизации (см. рисунок 26).

Рисунок 26. Форма авторизации

В этом окне необходимо выбрать медицинское учреждение с которого пришли анализы, а также ввести, назначенный администратором системы, пароль и нажать кнопку "Вход" для подтверждения. Если поле имени пользователя не заполнено, на экран выдается сообщение: "Введите имя пользователя". Если поле пароля не заполнено, на экран выдается сообщение: "Введите пароль". В случае если набрана неверная комбинация имени пользователя или пароля, выдается сообщение: "Неверная комбинация имени пользователя и пароля.

После прохождения авторизации откроется окно заполнения выбранного журнала (см. рисунок 27). В зависимости от уровня доступа пользователя, ему будут доступны различные поля для заполнения. Те поля, анализом которых данный пользователь не занимается, не подлежат заполнению.

Рисунок 27. Окно заполнения результатов анализов

В этой форме можно заполнить:

пациент (Ф.И.О. пациента);

возраст;

цель обследования;

дата проведения обследования;

результаты анализа на хламидиоз;

результаты на наличие микоплазм гоминис;

результаты анализа на наличие микоплазм гениталиум;

результаты анализа на наличие гарднерелл;

результаты анализа на инфекцию гонореей;

результаты анализа на наличие трихомониаза;

результаты анализа на вирус простого герпеса 1 и 2 типов;

результаты анализа на вирус папилломы человека.

При входе от имени администратора, откроется панель администратора позволяющая редактировать список учетных записей, формировать отчеты и редактировать записи.

Рисунок 28. Панель администратора

На данной форме пользователь может изменять список учетных записей, а также уровень доступа к заполнению каждого из пользователей. Также имеется возможность формирования отчетов и редактор записей, позволяющий редактировать ошибочные данные.

Созданный программный комплекс "Анализ ИППП" позволяет вести электронную базу анализов, а также автоматически формировать отчеты и бюллетени.

Это необходимо для сокращения трудоемкости, а также для полного отказа от бумажных носителей и перехода на электронную основу.

 

Глава 5. Организационно-экономическая часть

 

.1 Экономическое обоснование разработки медицинских систем


В настоящее время в нашей стране наблюдается рост интереса к компьютерным системам сбора, обработки и анализа медицинской информации. Постоянное совершенствование способов хранения, предоставления информации актуализировали задачу создания медицинских автоматизированных систем, которые позволяют быстро и эффективно решать поставленные задачи. На основании данных, полученных в результат исследования, сделаны выводы об определенном недостатке таких систем в области медицинского обслуживания. В связи с этим была разработана система, осуществляющая накопление, обработку и хранение информации, обработку результатов проведенных исследований и анализов. Разработанное программное обеспечение (ПО) обеспечивает простоту общения с компьютером в режиме диалога благодаря реализации удобного пользовательского интерфейса, что облегчает эксплуатацию программы и позволяет работать с ней пользователю, не имеющему специальной подготовки.

 

.2 Выбор базового варианта


В качестве базового варианта была выбрана программа используемая для ведения учета пациентов в ГУЗ "Областной кожно-венерологический диспансер разработанная специально по техническому заданию диспансера в 2005 году.

Данная программа по своим функциям довольно близка к разработанной программе, что позволяет провести сравнительный анализ экономических показателей.

Основные характеристики базового ПО:

- язык программирования - VBA на базе Access;

продажная цена 8500р;

необходимое время работы ЭВМ 8 часов/сутки;

необходимое время работы принтера 8 часов/сутки.

У разработанной программы создан новый пользовательский интерфейс, расширены возможности диалога с пользователем, введены дополнительные функциональные возможности системы.

В качестве эталона выбрано изделие с наилучшими показателями к настоящему времени и с учетом тенденций изменения параметров под влиянием научно-технического прогресса.

В связи с вышеизложенным, произведем расчет экономических показателей разработанного программного продукта.

 

.3 Расчет трудоемкости и продолжительности разработки


Произведем расчет трудоемкости разработки нового ПО на основе модели, за единицу нормирования в которой принято число исходных команд. Под исходной командой понимается физически представимая строка на распечатке программы или на экране дисплея. Нормирование труда программистов на базе такой модели является более предпочтительным по сравнению с использованием модели, построенной на понятии машинной команды, так как последняя не является непосредственным результатом труда программиста [13, с. 21].

Определим трудоемкость с помощью метода уточненной модели. В этом методе все характеристики программного продукта рассчитываем с учетом его качественного уровня. Коэффициент уровня программной разработки (Ку.р.) определим по 15 факторам, объединенным в 4 группы, которые приведены в таблице 2.

Таблица 2. Определение коэффициента уровня программной разработки

Факторы, определяющие уровень программной разработки

Коэффициент рейтинга,(k)

1-я группа - Требования к программному изделию


Надежность

1.3

Сложность программы

1.2

Размер базы данных

0.5

2-я группа - Характеристика ЭВМ


Ограничение по быстродействию

1.1

Ограничение по оперативной памяти

1.2

Изменяемость виртуальной машины

0.8

Число обращений к ЭВМ

1.2

3-я группа - Требования к исполнителям


Квалификация аналитика

1.4

Опыт работы в данной области

0.8

Квалификация программиста

1

Опыт работы с языком программирования

1

Опыт работы с виртуальной машиной

1.2

4-я группа - Требования к проекту программной разработки


Применение современного программирования

0.9

Использование инструментальных средств

1.2

Ограничение сроков разработки

0.8


Для каждого из указанных факторов установим соответствующий коэффициент рейтинга, характеризующий его влияние факторов на программную разработку. Значение коэффициента для каждого фактора определяется группой рейтинга, под которым понимается степень влияния фактора, его интенсивность по отношению к номинальной оценке. Значение коэффициента уровня программной разработки определим перемножением всех коэффициентов:

К у.р. = P Кj,

= 1

где Kj - коэффициент рейтинга j-го фактора.

К у.р. = 0.95

Воспользуемся понятием номинальной трудоемкости, определяемой по формуле:

н = 3,2 * nТ.И.К 1.05 (чел.мес)

где tн - номинальная трудоемкость;т.и.к.- число тысяч исходных команд в тексте программы.

При nт.и.к.= 3,5 тыс. команд получим

н = 3,2 * 3,51.05 = 12 (чел.мес)

Полную трудоемкость вычислим по формуле:

пп = Ку.р.* tн,пп = 0,95 * 12 = 11.4 (чел.мес.)

где Тпп - полная трудоемкость, чел.мес.

Продолжительность разработки:

Р = 2,5*Тпп0,38 =2,5*2,52 = 6,3 (мес.)

 

.4 Распределение трудоёмкости по этапам разработки и определение состава исполнителей


Трудоёмкость каждого этапа разработки определяется по формуле:

= Tпп * yi * Kн,

где Tпп - полная трудоёмкость разработки программного продукта, (чел./мес.), в нашем случае Tпп = 11.4;- удельный вес трудоёмкости разработки i-го этапа в общей трудоёмкости темы;н - поправочный коэффициент, учитывающий степень новизны программного продукта.

Разрабатываемый ПП, является развитием определённого параметрического ряда программных продуктов, поэтому Kн= 0,7.

Таблица 3. Расчёт трудоёмкости каждого этапа разработки

Наименование этапов

Удельный вес, к-т

Трудоёмкость, чел./мес.

Техническое задание

0,09

0,71

Эскизный проект

0,07

0,55

Технический проект

0,07

0,55

Рабочий проект

0,51

4,08

Внедрение

0,1

0.79


На первом этапе трудоёмкость равна:

= 11.4*0,09 *0,7 = 0,71;

на 2-м, 3-м, 4-м и 5-м соответственно:

= 11.4*0,07*0,7 = 0,55;= 11.4*0,07*0,7 = 0,55;= 11.4*0,51*0,7 = 4,08;= 11.4* 0,1*0,7 = 0.79.

На основании рассчитанной трудоёмкости соответствующих этапов определяется уточнённая общая трудоёмкость программного продукта (Тут) по формуле:

Тут = Sti = 0,71 + 0,55 + 0,55 + 4,08 + 0.79= 6,68.

Среднее число исполнителей (Чи), участвующих в разработке ПП, рассчитывается по формуле:

Чи = Тпп/Р,

где Тпп - полная трудоёмкость разработки ПП, чел./мес.,

Р - продолжительность разработки, мес.

Чи = 11.4/6,3 » 2.

Таблица 4. Состав исполнителей разработки

Профессия исполнителя

Количество

Разряд

Бюджетный коэффициент

Месячный оклад, р

Инженер-программист

1

9

2.44

11000

Руководитель разработки

1

15

3.62

16300


5.5 Расчёт сметной стоимости и договорной цены разработки ПП


Цена на научно-техническую продукцию устанавливается на этапе технического задания до начала проведения исследований.

При этом она должна соответствовать ряду требований: возмещать издержки разработчику, регулировать спрос и предложение такого вида продукции, заинтересовать разработчика и заказчика в проведении более эффективных разработок. В основе договорной цены лежит сметная стоимость разработки, включающая в себя следующие статьи затрат:

Стоимость всех материальных ресурсов (магнитных лент, дисков, дискет, бумаги, картриджей и т.д.):

Рм = Sqmj * Цmj + (Sqmj * Цmj) * Нтр / 100,

где qmj - норма расхода j-го материала на разработку, шт.;

Цmj - цена единицы j-го материала, р.;= 1.. J - виды материалов, необходимых для разработки;

Нтр - Норма транспортных расходов 10(%).

Затраты на приобретение и установку оборудования для автоматизации разработки программного продукта, в том числе стоимость машинного времени работы на ЭВМ, принтерах и пр.:

Рсо = SSчн * Lчн,

где Sчн - стоимость эксплуатации n-го вида оборудования, р.;чн - количество отработанных часов n-ым оборудованием, ч;= 1...N - виды спец. оборудования, используемые для разработки.

Чн = SОn + SАn + SЭn,

где SОn - стоимость обслуживания n-го вида оборудования, р./ч.;Аn - амортизационные отчисления с n-го вида оборудования, р./ч.;Эn - затраты на электроэнергию, расходуемую n-ым видом оборудования, р./ч..

Оn = Олаб / (Dлаб * tлаб * hn),

Где

Олаб - месячный оклад лаборанта, обслуживающего оборудование n-го вида, р./мес.;лаб - количество рабочих дней лаборанта в месяц, дн.;лаб - количество часов работы лаборанта в день, ч.;- количество единиц оборудования -го вида, обслуживаемых лаборантом, ед.

Аn = Цобn /(Тн * Драб * Чраб),

где Цобn - балансовая стоимость единицы оборудования n-го вида, р.;

Тн - нормативный срок эксплуатации оборудования n-го вида, лет;

Чраб - количество часов работы оборудования в день, ч.;

эп = Мn * Цэ,

где Мnи - мощность оборудования n-го вида, кВт;

Цэ - стоимость электроэнергии на момент выполнения плановых расчётов, р./кВт.ч.

Количество отработанных часов оборудованием n-го вида определяется экспертно исходя из рассчитанной продолжительности разработки:

чn = P * D * tч,

где Р - продолжительность разработки, мес;- количество дней использования оборудования в месяце, дн;ч - количество часов использования оборудования в день, ч.

Заработная плата исполнителей, занятых разработкой. Основная заработная плата рассчитывается для каждого исполнителя, исходя из его месячного оклада и срока разработки:

озn = SОмесi * р * ni,

где Омесi - месячный оклад i-го работника в соответствии квалификационным разрядом, р;

Р - продолжительность разработки, мес.;- количество работников -ой квалификации, принимающих участие в разработке;= 1 … I - должности исполнителей, участвующих в создании программы.

Расчёт дополнительной заработной платы исполнителей:

Рдзп = Розп * Мдоп / 100%,

где Мдоп - норматив дополнительной заработной платы (15%).

Отчисления на ECH составляют 35,6%.

Общехозяйственные расходы на производство, управление и обслуживание:

Рнак = Розп * Ннак / 100%,

где Ннак - норматив накладных расходов (120%).

Сметная стоимость разработки (сумма рассчитанных в п. 1-8 статей затрат).

Расчёт нормативной прибыли:

Пн = Спп * Rн / 100%,

где Спп - сметная стоимость разработки, р.;н - норматив рентабельности, % (Ннак = 20%).

Договорная цена разработки:

дог = Спп + Пн,

где Пн - норматив прибыли (20%).

Договорная цена разработки с учётом налога на добавленную стоимость:

ЦдогНДС = Цдог + Цдог * ННДС / 100%,

где ННДС - ставка налога на добавленную стоимость, % (20%).

Таблица 5. Расчёт затрат на материалы и покупные изделия

Наименование материала

Цена за ед., р

Кол-во, шт

Сумма, р

Диск CD-R

10

5

50

Бумага, пачка 500 листов

120

1

120

Картридж для принтера

700

1

700

Письменные принадлежности

5

3

15

И Т О Г О

885

 Транспортно-заготовительные расходы (10 % от итоговой суммы)

88.5

В С Е Г О

973.5


Общие расходы на материалы:

Рм = 50+120+700+15+885*0.1=973.5

Рассчитаем стоимость часа эксплуатации оборудования (для компьютера и принтера):

Обслуживанием оборудования занимается инженер-программист, то есть выполняет функции системотехника и лаборанта.

Оn=1100/(22*8*1) = 6,25;Аn=16000/(5*254*8) = 1,57; SЭn= 0,25*0,97 = 0,24;  SЧ1 = SОn + SАn + SЭn = 6,25 + 1,57 + 0,24 = 8.06; L1 = 5*22*8 = 880.SОn = 1,075;Аn=2500/(5*254*0,3) = 6,5;Эn= 0,05*0,97=0,048;Ч2 = 1,075+6,5+0,048 = 7,02;= 5*22*0,3 = 33.

Рсо = 7092.8 +231.66 = 7324.46 .

Таблица 6. Расчёт затрат на эксплуатацию специального оборудования

Показатель

Значения по видам оборудования


ЭВМ

Принтер

Балансовая стоимость единицы оборудования, р. Нормативный срок эксплуатации оборудования, лет. Количество рабочих дней в году, дн. Количество часов работы оборудования в день, ч.

16000 5 254 8

2500 5 254 0,3

Амортизационные отчисления с оборудования, р.

1,57

6,5

Мощность оборудования, кВт. Стоимость электроэнергии, р./кВт-ч.

0,25 0,97

0,05 0,97

Затраты на электроэнергию, р.

0,24

0,048

Итого стоимость часа эксплуатации оборудования, р.

8.06

7,02

Количество отработанных оборудованием часов, ч.

880

33

Количество единиц эксплуатируемого оборудования, шт.

1

1

Всего затраты на эксплуатацию специального оборудования, р.

7092.8

231.66

Всего затраты на эксплуатацию специального оборудования, р.

7324.46


Разработкой нового ПП занимается один специалист - инженер-программист. Основная заработная плата рассчитана в соответствии с таблицей окладов работников по разрядам. Данные для расчета основной заработной платы приводятся в таблице 7.

Таблица 7. Расчет основной заработной платы

Профессия исполнителя

Количество исполнителей

Месячный оклад, р.

Кол-во отработанных часов

Заработная плата за период разработки ПП, р.

Инженер-программист Руководитель разработки Основная заработная плата исполнителей

1 1

1100 1630

932 30

5830 278 6108

Дополнительная заработная плата

-

-

-

916

Единый социальный налог (35,6% от п.3)

-

-

-

2174

ИТОГО:

-

-

-

9198


Таблица 8. Расчёт сметной стоимости и договорной цены разработки ПП

Наименование статьи затрат

Сумма, р.

Материалы и покупные изделия Специальное оборудование Основная заработная плата исполнителей Дополнительная заработная плата Единый социальный налог Сметная стоимость разработки ПП Нормативная прибыль Договорная цена разработки ПП Договорная цена разработки ПП с учётом НДС

973.5 7324.46 6108 916 2174 17496 3499,2 20995,2 25194.24


5.6 Анализ конкурентоспособности разрабатываемого программного продукта.


Конкурентоспособность - сравнительная характеристика товара, содержащая комплексную оценку всей совокупности рассматриваемых параметров относительно выявленных требований рынка или свойств другого товара. Одним из ключевых факторов конкурентоспособности является рыночная новизна. К товарам рыночной новизны могут быть отнесены товары, удовлетворяющие совершенно новые потребности и формирующие новые рынки, а также товары, удовлетворяющие на более высоком уровне уже известные потребности. Конкурентоспособность определяется с точки зрения потребителя при сравнении товаров-конкурентов, как на внутреннем, так и на внешнем рынках [13, с. 11].

Разрабатываемый ПП и товар конкурент сравнивается с идеальным товаром (эталоном), который полностью удовлетворил бы желания потребителя.

В ходе оценки конкурентоспособности определяется совокупность качественных, технических, функциональных, нормативных, организационных и коммерческих параметров.

 

.6.1 Анализ технической прогрессивности

Техническая прогрессивность измеряемых показателей характеризуется коэффициентом технической прогрессивности (Ктп). Расчёт этого коэффициента осуществляется путём сравнения технического уровня товара-конкурента и разрабатываемого программного продукта по отношению к мировому (эталонному) уровню. Значения параметров мирового уровня представляют собой численные значения показателей гипотетического ПП.

Расчёт коэффициента технической прогрессивности осуществляется по формуле:

Ктп = Ктн / Ктб,

где Ктн, Ктб - коэффициенты технического уровня нового и базового ПП.

В таблице 9. представлен расчет коэффициента технической прогрессивности разрабатываемого ПП.

Таблица 9. Расчёт коэффициента технической прогрессивности разрабатываемого ПП

Наименование параметра

Вес параметра, b

Значение параметра

б/Пэ

Пн/Пэ

В* Пб/э

В* Пн/э



э

б

н





Оперативная память Быстродействие % Удобство интерфейса, % Наглядность представления данных Итого:

0,5 0,3 0,1 0,1 1

00 0 9 0 --

0 4 5 6 --

3 4 3 8 --

0,9 0,88 0,64 0,8 --

0,93 0,88 0,84 0,9 --

0,45 0,26 0,06 0,08 0,85

0,46 0,26 0,08 0,09 0,89



Исходя из полученных результатов, определим значение коэффициента технической прогрессивности:

Ктп = 0,89 / 0,85 = 1,04.

Его значение, превышающее единицу, показывает, что технический уровень нового программного продукта выше, то есть он более прогрессивен, чем базовый.

 

.6.2 Анализ изменения функциональных возможностей

Произведем расчет коэффициента изменения функциональных возможностей программного продукта. Не измеряемые параметры оценим по двухбалльной системе. Данные для определения коэффициента приведены в таблице 10.

Таблица 10. Расчет коэффициента изменения функциональных возможностей разрабатываемого ПП

Перечень неизмеряемых параметров

Балльная оценка


Аб

Ан

Технические: Точность информации Точность расчета Надежность функционирования Эстетические: Пользовательский интерфейс Удобство исправления ошибок при вводе информации Визуализация информации Эргономические: Степень утомляемости Производительность труда

 1 1 1  1 2 1  2 1

 1 2 2  2 2 2  2 2

ИТОГО

10

15


На основании полученной оценки рассчитаем коэффициент изменения функциональных возможностей по следующей формуле:

Кф.в. = Ан / Аб ,

где Кф.в.- коэффициент изменения функциональных возможностей;

Ан, Аб - бальная оценка неизмеряемых показателей параметр соответственно разрабатываемого и базового ПП;

Тогда:

Кф.в. = 15 / 10 = 1,5

Таким образом, функциональные возможности нового программного продукта лучше, чем базового.

 

.6.3 Расчет коэффициента цены потребления

Цена потребления представляет собой набор экономических (стоимостных) параметров товара, характеризующих его основные экономические свойства или, затраты покупателя на приобретение и использование товара на протяжении всего периода его эксплуатации /11/. Расчет цены потребления осуществим по формуле:

Цп = Цдог+Рт+Рр+И*Тн+Рс*Тн+Ру,

где Цп - цена потребления, р.;

Цдог - договорная цена ПО, р;

Рт - транспортные расходы (10% от цены продажи), р;

И - годовые эксплутационные издержки, р;

Рс - расходы на страхование (0,2% от цены продажи),р;

Ру - расходы на утилизацию, р (Ру=0);

Тн - срок службы, лет.

В данном случае под годовыми эксплуатационными издержками понимается сумма оплаты электроэнергии, потребляемой ЭВМ при использовании того или иного программного обеспечения:

И = P*S*F,

где И - годовые эксплутационные издержки, р;- потребляемая мощность (P = 0,25 кВт);- стоимость 1 кВт/ч (S =0,97 р);- годовой фонд времени.

Если в среднем за сутки ЭВМ при использовании нового ПО работает 6 часов, то в год получаем Fн=1584 часа.

Для базового программного средства, работающего по 8 часов Fб=2112 часов.

Иб = 0.25 * 0.97 * 2112 = 512,16

Ин = 0.25 * 0.97 * 1584 = 384,12

Расходы на приведение в рабочее состояние сводятся к оплате услуг специалиста, который произведет установку ПО и обучение персонала.

В данном случае производится бесплатная установка ПО силами изготовителя.

Срок службы программного продукта примем 3 года, поскольку по истечению этого срока программный продукт устареет.

 

Таблица 11. Расчёт цены потребления

Название составляющей

Базовое

Новое

Примечания

 Договорная цена, руб.

30479

29821

по смете

Транспортные расходы, руб.

3047,9

2982,1

10% от п.1

Эксплуатационные издержки, р.

1536,5

1152,3

И * Тн

Расходы на страхование, руб.

182,8

178,9

0.2%(п.1*Тн)

Цена потребления (Цп), руб.

35246,2

34134,3

S пп.1¸4


В ходе анализа рассчитывается коэффициент цены потребления (Кцп) по формуле:

Кцп = Цпнов / Цпбаз = 34134,3 / 35246,2 = 0,9,

где Кцп - коэффициент цены потребления;

Цпнов - цена потребления нового ПП, р.;

Цпбаз - цена потребления базового ПП, р.

Таким образом, экономические параметры разрабатываемого программного продукта лучше, чем у базового.

 

.6.4 Оценка конкурентоспособности ПП

В целом конкурентоспособность нового программного продукта по отношению к базовому можно оценить с помощью интегрального коэффициента конкурентоспособности (Ки), учитывающего все ранее рассчитанные параметры:

Ки= ( Кт.п.*Кф.в*Кнорм)/ Кц.п,

где Ки - интегральный коэффициент конкурентоспособности;

Кф.в .- коэффициент изменения функциональных возможностей;

Кт.п - коэффициент технической прогрессивности;

Кнорм - коэффициент соответствия нормативам;

Кц.п.- коэффициент цены потребления.

Коэффициенты, согласно вышеизложенным расчетам, имеют следующие значения:

коэффициент изменения функциональных возможностей: 1,5;

коэффициент технической прогрессивности: 1,2;

коэффициент соответствия нормативам: 1;

коэффициент цены потребления: 0,9.

Таким образом, на основании формулы 5.26 получим:

Ки= (1,2*1,5*1)/ 0,9 = 2

Так как интегральный коэффициент значительно больше 1, то новое ПП конкурентоспособно.

 

.7 Расчет экономических показателей

 

.7.1 Расчет капиталовложений


К=(F * Цэвм)/ Тпол

Где К - величина капиталовложений, р.;- машинное время ЭВМ, машино-час/год;

Цэвм - стоимость ЭВМ, р.;

Тполн - полезный годовой фонд работы ЭВМ, час/год.

На период разработки стоимость ЭВМ аналогичной конфигурации составляла 14940 р.

Кб = (2112 * 14940)/2008=15714

Кн = (1584 * 10734)/2008= 8467

Экономия капитальных вложений составит:

DК = Kб - Kн,

DК = 15714 - 8467= 7247

где DК - экономия капитальных вложений, р.

 

.7.2 Расчет эксплуатационных издержек

Расчет эксплуатационных издержек, связанных с использованием нового программного продукта произведем по формуле:

Е = F * Cмч + Цпр /Тс,

где E - эксплуатационные издержки, р.;- машинное время ЭВМ, машино-час/год;

Смч - стоимость одного машинного часа, р.;

Цпр - цена продажи, р.;

Тс - предполагаемый срок службы, лет.

Еб = 2112*5.8 + 30479/3 = 22409

Ен = 1584*5.8 + 29821/3 = 19127

Экономия эксплуатационных издержек составит:

DЕ = Еб - Ен,

DЕ = 22409 - 19127 = 3282

где DЕ - экономия эксплуатационных расходов, р.;

 

5.7.3 Расчет годовой экономии стоимости машинного времени

Расчет проведем по формуле:

DСмв = Смч * (Fб - Fн)

DСмв = 5.8 * (2112 - 1584) = 3062,4

где DСмв - годовая экономия стоимости машинного времени, р.;

Смч - стоимость машинного часа, р.;б - машинное время для базового ПП, р.;н - машинное время для нового ПП, р.

 

.7.4 Расчет показателей экономической эффективности

К показателям экономической эффективности отнесем:

относительную экономию капитальных вложений;

относительную экономию эксплуатационных расходов.

Расчет относительной экономии капитальных вложений проведем по формуле:

cк = ( DК * 100%)/ Кб,

где cк - относительная экономия капитальных вложений, %;

DК - экономия капитальных вложений, р.;

Кб - капитальные вложения базового ПП.

cк = 7247*100% / 15714 = 46,1

Относительную экономию эксплуатационных расходов определим по формуле:

cЕ = ( DЕ * 100%)/ Еб,

cЕ = 3282*100% / 22409 = 14,6

где cЕ - относительная экономия эксплуатационных расходов, %;

DЕ - экономия эксплуатационных расходов, р.;

Еб - эксплуатационные расходы на базовый ПП.

 

.7.5 Денежный годовой экономический эффект

Годовой экономический эффект рассчитаем по формуле:

DW = DЕ - eн* DК,

DW = 3282 - 0,15 * 7247 = 2194,95

где  DW - годовой экономический эффект, руб./год.;

DЕ - экономия эксплуатационных расходов, р.;

eн - нормативный коэффициент сравнительной экономической эффективности равный 0,15;

DК - экономия капитальных вложений, р..

 

.7.6 Расчет денежного экономического потенциала

Расчет денежного экономического потенциала нового программного продукта проведем по формуле:

Рдр = n * DW,

Где

Рдр - денежный экономический потенциал, руб./год.;- общее количество организаций использующих данную программу;

DW - годовой экономический эффект, руб./год..

Так как разрабатываемый ПП реализуется в единственном экземпляре, то:

Рдр = 2194,95

Все рассчитанные технико-экономические показатели сведем в единую таблицу 12.

Таблица 12. Технико-экономические показатели ПП.

Наименование параметра

Значение


Базовый

Новый

Экономические показатели Продажная цена, р. Цена потребления, р. Годовые эксплуатационные издержки, р. Интегральный коэффициент конкурентоспособности Капитальные вложения в использование, р. Экономия капиталовложений, р. Относительная экономия капиталовложений, %. Эксплуатационные издержки потребления, р. Экономия эксплуатационных издержек потребления, р. Относительная экономия эксплуатационных издержек, %. Экономия стоимости машинного времени, р. Годовой экономический эффект, р.

 30479 35246,2 512,16 --- 15814 --- --- 22409 --- --- --- ---

 29821 34234,3 384,12 2 8467 7247 46,1 19127 3282 14,6 3062,4 2194,95

Технические показатели Коэффициент изменения функциональных возможностей Коэффициент технической прогрессивности Коэффициент соответствия нормативам

 --- --- ---

 1,5 1,2 1


5.8 Оценка научно-технической результативности НИР


При выполнении технико-экономических расчетов можно произвести количественную оценку или осуществить качественный анализ [13, с. 17].

Количественную оценку научного эффекта, отражающего прирост информации для внутри научного потребления, целесообразно производить путем расчета научной результативности и научно-технического эффекта, характеризующего возможность использования результатов в других НИР, - научно - технической результативности. Социальный эффект, проявляющийся в улучшении условий труда, повышении экологических характеристик, развитии культуры, науки, является настолько сложной категорией, что не представляется возможной его прямая количественная оценка.

Качественный анализ возможных видов эффекта НИР состоит в сопоставлении преимуществ и недостатков полученных результатов на основе оценок "выше - ниже", "лучше - хуже", "больше - меньше" и так далее.

Оценку научно - технической результативности НИР произведем на основе сопоставления достигнутых технических параметров с базовыми. В этом случае коэффициент научно-технической результативности определим по формуле:


где kнтр - коэффициент научно-технической результативности;

к - число параметров, используемых для оценки;вл - коэффициент влияния i-го параметра на научно-техническую результативность;пп - относительный коэффициент повышения параметров, рассчитываемый по формуле:пп = wн / wб,

где wн - достигнутое значение параметра;

wб - базовое значение параметра.

Если улучшение параметров связано с уменьшением их количественного значения, то коэффициент повышения параметров определяется обратным соотношением. Для удобства выполнения расчета данные сведем в форму, приведенную в таблице 13

Таблица 13. Оценка научно-технической результативности НИР

Параметр

kвл

Значение параметра

kпп

kвл *kпп



Достигнутое

Базовое



Скорость вычислений, с

0,5

1,5

2,5

1,6

0,8

Скорость создания отчета, с

0,3

1,5

3,2

2,1

0,64

Вероятность достоверного анализа

0,2

4

1,1

3,6

0,72

Коэффициент научно-технической результативности

2,16


Коэффициент научно-технической результативности имеет достаточно большое значение, следовательно экономический и научный эффекты, полученные от применения разработанного ПС окупят все затраты, вложенные в разработку данного программного средства.

 

.9 Вывод по организационно-экономической части


В ходе расчета были проведены оценки технических, функциональных и экономических показателей нового программного продукта, найдены количественные значения коэффициентов эквивалентности, изменения функциональных возможностей и цены потребления. На их основе был найден интегральный коэффициент конкурентоспособности, значение которого говорит о большей конкурентоспособности нового программного продукта по сравнению с базовым. Это достигается за счет повышения функциональных возможностей и экономичности программного продукта, а также уменьшения цены потребления нового продукта вследствие снижения эксплуатационных издержек у потребителя [14, с. 21].

При проведении анализа технико-экономических показателей были получены результаты, говорящие об эффективности нового программного продукта (высокая производительность труда программиста, реальное время разработки программы, допустимая стоимость разработки одной команды).

Проведенные расчеты также показали, что разработанный программный продукт обладает научной и научно-технической результативностью, которая находит выражение в приросте информации, предназначенной для внутри научного потребления и в возможности использования нового продукта в дальнейших разработках.

Перечисленные преимущества обеспечивают спрос на разработанное программное средство на потребительском рынке программного обеспечения.

Глава 6. Безопасность и экологичность

 

.1 Рабочее место пользователя ЭВМ


Рабочее место человека-оператора или программиста - это оснащенное средствами отображения информации, органами управления и вспомогательным оборудованием место. Рабочее место оператора ЭВМ или программиста характеризуется рабочей средой, то есть совокупностью факторов внешней среды. К ним относятся физические, химические, биологические, информационные, социально-психологические и эстетические свойства среды, воздействующие на человека [12, с. 32].

Комфортной рабочей средой рабочего места человека-оператора (программиста) называется такое состояние внешней среды на рабочем месте, которое обеспечивает оптимальную динамику работоспособности оператора, хорошее самочувствие и сохранение его здоровья. Организация рабочего места заключается в выполнении ряда мероприятий, обеспечивающих рациональный и безопасный трудовой процесс и эффективное использование орудий и предметов труда, что повышает производительность труда и способствует снижению утомляемости работающего.

Размер зоны приложения труда зависит от характера труда и ограничивается площадью, оснащенной технологическим оборудованием, оснасткой и специальными приспособлениями. Оптимальная планировка обеспечивает удобство при выполнении работ, экономию сил и времени работающего, правильное использование производственных площадей, безопасные условия работы.

Взаимное расположение элементов рабочего места должно способствовать оптимальному режиму труда и отдыха, снижению утомления, предупреждению появления ошибочных действий. Расположение видеотерминала, устройств ввода информации, вспомогательного оборудования и кресла работающего должно соответствовать антропометрическим данным человека-оператора, структуре деятельности и его психофизиологическим характеристикам.

Удобное и рациональное расположение вспомогательных материалов и приспособлений должно исключить лишние, непроизводительные движения. Вспомогательные материалы следует располагать на рабочем месте с учетом частоты их употребления: наиболее часто употребляемые размещаются в оптимальной рабочей зоне досягаемости рук без наклонов туловища, редко употребляемые - в более отдаленной зоне.

Размеры (площадь) помещений, в которых располагаются рабочие места операторов и программистов, должны в первую очередь соответствовать количеству работающих и размещаемому в них комплексу технических средств. В них предусматриваются соответствующие параметры микроклимата, освещения, допускаемого шума и т.д.

 

.2 Идентификация опасных и вредных производственных факторов

 

.2.1 Влияние микроклиматических факторов

Под метеорологическими условиями производственной среды, согласно ГОСТ 12.1.005-88, понимают сочетание температуры, относительной влажности и скорости движения воздуха. Эти параметры оказывают влияние на функциональную деятельность человека, его самочувствие и здоровье, а также на надежность работы средств вычислительной техники [20, с. 7].

Температура воздуха является одним из основных параметров, характеризующих тепловое состояние микроклимата - степень нагретости. Наибольшее влияние на микроклимат помещений с вычислительной техникой оказывают непосредственно ЭВМ, вспомогательное оборудование, приборы освещения, которые являются основными источниками тепла. Передача теплоты от нагретых поверхностей и предметов происходит путем теплопроводности (при контакте с нагретым телом), конвекции (передача теплоты через окружающий воздух) и излучения.

Относительная влажность воздуха представляет собой отношение упругости водяного пара, содержащегося в воздухе, к упругости насыщенного пара. Влажность влияет на общее состояние человека - затрудняет или облегчает теплообмен между организмом человека и окружающей средой, и на работу вычислительной техники - при влажности воздуха до 40% повышается износ магнитных головок, возникает статическое электричество.

Под оптимальными параметрами микроклимата понимаются такие параметры, которые при длительном и систематическом воздействии на человека обеспечивают сохранение нормального функционального и теплового состояния организма, создают ощущение теплового комфорта и являются предпосылкой высокого уровня работоспособности. С целью обеспечения комфортных условий для обслуживающего персонала и высокой надежности работы средств вычислительной техники санитарные нормы устанавливают специальные требования к воздушной среде и объему используемых помещений. Температура воздуха должна быть 18 -22 C, относительная влажность воздуха рекомендуется 50-60%, объем производственного помещения на одного работающего - не менее 15 м3, площадь помещения, выгороженного стенами или глухими перегородками - не менее 4,5 м2, наличие фальшполов и перфорированных подвесных потолков, выполняющих функцию равномерного распределения приточно-вытяжного воздуха, расстояние между которыми должно составлять 3-3,5 м.

 

.2.2 Защита от шума

Шумом является всякий нежелательный для человека звук (СанПин 2.2.2.542-96 п. 7.1). В качестве звука мы воспринимаем упругие колебания, распространяющиеся волнообразно в твердой, жидкой или газообразной среде. Звуковые волны возникают при нарушении стационарного состояния среды вследствие действия на нее какой-либо возмущающей силы. Частицы среды при этом начинают колебаться относительно положения равновесия, причем скорость таких колебаний значительно меньше скорости распространения волны [20, с. 11].

Шум является одним из распространенных факторов внешней среды, неблагоприятно воздействующих на организм человека. Шум вредно воздействует не только на органы слуха, но и через центральную нервную систему на весь организм человека. Люди, работающие в условиях повышенного шума, жалуются на быструю утомляемость, головную боль, бессонницу. У человека ослабляется внимание, ухудшается память, снижается острота зрения (снижается быстрота восприятия цветов, зрительная адаптация, восприятие визуальной информации), нарушается способность быстро и точно выполнять координированные движения, что приводит к снижению производительности труда на 7-12% (при длительном воздействии шума с уровнем звукового давления 90 дБ производительность труда снижается на 60%). Кроме того, высокие уровни шума приводят к ухудшению слуха и появлению тугоухости.

На рабочих местах операторов ЭВМ и программистов шум создается внутренними источниками: вычислительной техникой, устройствами печати, установками кондиционирования воздуха и пр. Также возможно проникновение шума от внешних источников. Снижение уровня шума можно осуществить следующими мероприятиями:

уменьшение шума в источнике или изменение направленности его излучения;

рациональная планировка помещения;

акустическая обработка помещений;

уменьшение шума по пути его распространения.

Шум на рабочих местах не должен превышать допустимых уровней, значения которых приведены в ГОСТ 12.1.003 - 83 [20, с. 11].

При уменьшении шума в источнике предусматривается использование акустических экранов, но так как это требует конструкторской переработки узлов, то данный метод не приемлем для работающей вычислительной техники.

Рациональная планировка помещений и размещение оборудования являются важными способами, позволяющими снизить шум при существующем техническом обеспечении рабочих мест операторов и программистов.

Эффект применения ограждающих конструкций обусловлен отражением падающего на них звука. В качестве материалов таких конструкций могут быть использованы строительные материалы, а также дерево и твердые пластмассы. Звукоизолирующая способность ограждения зависит от его размеров, массы, числа слоев, характера его крепления, частоты шума.

В ряде помещений уменьшение шума возможно применением шумозащитных экранов, если это возможно по архитектурно-планировочному решению. Действие экрана основано на отражении или поглощении падающих на него звуковых волн и образовании за экраном области звуковой тени.

Средства и методы защиты от шума, а также их классификация приведена в ГОСТ 12.1.029 - 80 [20, с. 12].

 

.2.3 Освещенность помещений ВЦ

Правильно спроектированное и выполненное освещение обеспечивает возможность нормальной производственной деятельности. Сохранность зрения человека, состояние его центральной нервной системы и безопасность в значительной мере зависят от условий освещения (СанПин 2.2.2.542-96) [20, с. 13].

Основной задачей освещения является создание наилучших условий для видения. Эта задача решается с помощью осветительной системы, отвечающей следующим требованиям:

- освещенность на рабочем месте должна соответствовать характеру зрительной работы, который определяется тремя параметрами - объектом различия, фоном и контрастом объекта с фоном;

необходимость обеспечения достаточно равномерного распределения яркости на рабочей поверхности, а также в пределах окружающего пространства;

на рабочей поверхности должны отсутствовать резкие тени;

величина освещенности должна быть постоянной во времени;

должна обеспечиваться оптимальная направленность светового потока;

все элементы осветительных установок должны быть пожаро- и электробезопасными, долговечными, простыми в эксплуатации, отвечать требованиям эстетики.

В зависимости от природы источника световой энергии различают естественное, искусственное и совмещенное освещение. При освещении помещений с ЭВМ используют естественное освещение - боковое или верхнее, создаваемое светом неба (прямым или отраженным) и искусственное, которое может быть общим и комбинированным, и осуществляется электрическими лампами. Комбинированное освещение наряду с общим включает местное освещение, сосредотачивающее световой поток непосредственно на рабочих местах. Для общего освещения помещений с ЭВМ следует использовать люминесцентные лампы, что обусловливается продолжительным сроком их службы, малой яркостью светящейся поверхности, спектральным составом излучаемого света. Искусственное освещение в помещениях эксплуатации мониторов и ПЭВМ должно осуществляться системой общего равномерного освещения. Допускается использование местного освещения, предназначенного для освещения зоны расположения документов.

Искусственное освещение не должно мешать работающему: источник света не должен отражаться от экрана и не должен светить прямо в глаза.

Освещенность на поверхности стола в зоне размещения рабочего документа должна быть от 300 до 500 лк. Допускается установка светильников местного освещения для подсветки документов. Местное освещение не должно создавать бликов на поверхности экрана и увеличивать освещенность экрана более 300 лк.

Распространенными вредными факторами на ВЦ являются также отсутствие или недостаток естественного света и недостаточная освещенность рабочей зоны. Уменьшение влияния этих факторов, кроме использования системы искусственного освещения, возможно также при рациональном цветовом оформлении помещения, которое обеспечивало бы отраженное освещение. Основные производственные помещения целесообразно окрашивать в соответствии с цветом технических средств. Выбор цвета определяется рядом факторов, в том числе конструкцией здания, характером выполняемой работы, освещенностью, количеством работающих. Рекомендуется цветовую отделку потолков, стен, перегородок, полов, оборудования выполнять в светлых тонах. Коэффициент отражения света материалами и оборудованием внутри помещения имеет большее значение для освещенности: чем больше света отражается от поверхности, тем выше освещенность помещения. Освещение помещения и оборудования должно быть мягким, без бликов.

Следует отметить, что для снижения утомления глаз при работе с персональными компьютерами необходимым является наличие возможности частичного затемнения помещения - например, с помощью плотных штор.

Яркость светильников общего освещения в зоне углов излучения от 50° до 90° с вертикально в продольной и поперечной плоскостях должна составлять не более 200 кд/м2, защитный угол светильников должен быть не менее 40°.

Светильники местного освещения должны иметь не просвечивающий отражатель с защитным углом не менее 40°.

Коэффициент пульсации не должен превышать 5%, что должно обеспечиваться применением газоразрядных ламп в светильниках общего и местного освещения с высокочастотными пускорегулирующими аппаратами (ВЧ ПРА) для любых типов светильников. При отсутствии светильников с ВЧ ПРА лампы многоламповых светильников или рядом расположенные светильники общего освещения включать на разные фазы трехфазной сети.

Рабочие места ПЭВМ по отношению к световым проектам должны располагаться так, чтобы естественный свет падал сбоку, преимущественно слева.

Схемы размещения рабочих мест ПЭВМ должны учитывать расстояния между рабочими столами с видеомониторами (в направлении тыла поверхности одного видеомонитора и экрана другого видеомонитора), которое должно быть не менее 2,0 м, а расстояние между боковыми поверхностями видеомониторов - не менее 1,2. Оконные проемы в помещениях использования ПЭВМ должны быть оборудованы регулируемыми устройствами типа: жалюзи, занавесей, внешних козырьков и др.

Проектируя осветительную установку, необходимо решить ряд вопросов:

выбрать тип источника света;

определить систему освещения;

выбрать тип светильников с учетом характеристик светораспределения, ограничения прямой блескости, по экономическим показателям, условиям среды, а также с учетом требований взрыво- и пожаробезопасности;

распределить светильники и определить их количество;

определить норму освещенности на рабочем месте.

Для расчета общего равномерного освещения при горизонтальной рабочей поверхности воспользуемся методом светового потока. Световой поток лампы Фл(лм) при лампах накаливания или световой поток группы ламп светильника при люминесцентных лампах рассчитывают по формуле:

Фл= (100 * Eн * S * z * k)/( N * h),

 
Где
Фл - световой поток;

Eн - нормированная минимальная освещенность, лк;- площадь освещаемого помещения, м2;- коэффициент минимальной освещенности, значения которого для ламп накаливания и ДРЛ - 1,15, для люминесцентных - 1,1;- коэффициент запаса;- число светильников в помещении;

h - коэффициент использования светового потока ламп, зависящий от КПД и кривой распределения силы света светильника, коэффициента отражения потолка pп и стен pс, высоты подвеса светильников и показателя помещения i

Показатель помещения:

i= (A*B)/ (Hp*(A + B)),

где- показатель помещения;, B - два характерных размера помещения;- высота светильников над рабочей поверхностью

Подсчитав по приведенной выше формуле световой поток лампы Фл, по таблице подбирают ближайшую стандартную лампу и определяют электрическую мощность всей осветительной системы.

Для рабочего помещения, где A=4 м, B=5 м и H=3 м

i= (4*5)/(3*(4 + 5)) =0,74

В таблице коэффициентов использования светового потока из значений i, rП и rС, находим h = 33 для люминесцентных светильников ЛСП-01.

Тогда при Eн =150лк, S=20 м2, z=1,1, k=1,5, N=4, h=33

Фл= (100*150*20*1,1*1,5)/(4* 33) = 3750 лм.

Рекомендуемое размещение светильников приведено на рисунке 29.

Рисунок 29. План расположения ламп в помещении

Задачей расчета освещения является определение потребной мощности электрической осветительной установки для создания в производственном помещении заданной освещенности.

В соответствии с таблицами ближайшая по характеристикам лампа - ЛДЦ80. Общая мощность осветительной установки 1200 Вт.

 

.2.4 Электробезопасность

В ГОСТ 12.1.009-76 электробезопасность определяется как система организационных и технических мероприятий и средств, обеспечивающих защиту людей от вредного и опасного воздействия электрического тока, электрической дуги, электромагнитного поля и статического электричества [20, с. 14].

При проведении наладочных и профилактических работ, а также в процессе эксплуатации средств вычислительной техники может возникнуть возможность поражения человека электрическим током. Электрические установки, к которым относится практически все оборудование ЭВМ (ГОСТ 12.2.007.0-75 - ГОСТ 12.2.007.6-75), представляют для человека большую потенциальную опасность, так как в процессе эксплуатации или проведения профилактических работ человек может коснуться частей, находящихся под напряжением. Специфическая опасность электроустановок токоведущие проводники, корпуса ЭВМ и прочего оборудования, оказавшегося под напряжением в результате повреждения (пробоя) изоляции, не подают каких-либо сигналов, которые предупреждали бы человека об опасности. Реакция человека на электрический ток возникает лишь при протекании последнего через тело человека [20, с. 16].

Электрооборудование ВЦ, в основном, относится к установкам до 1000 В, исключение составляют дисплеи, в которых напряжение питания анодов электронно-лучевых трубок составляет несколько кВ.

Основными мерами защиты от поражения током являются: обеспечение недоступности токоведущих частей, находящихся под напряжением, для случайного прикосновения; электрическое разделение сети; устранение опасности поражения при появлении напряжения на корпусах, кожухах и других частях электрооборудования, что достигается применением малых напряжений, использованием двойной изоляции, выравниванием потенциала, защитным заземлением, занулением, защитным отключением и др.; применение специальных электрозащитных средств- переносных приборов и приспособлений; организация безопасной эксплуатации электроустановок. Недоступность токоведущих частей электроустановок для случайного прикосновения может быть обеспечена рядом способов: изоляцией токоведущих частей, размещением их на недоступной высоте, ограждением и др.

Помещения ВЦ оборудуются контуром - шиной защитного заземления, которая соединяется с заземлителем.

Все подлежащие заземлению объекты ВЦ присоединяют к контуру-шине отдельным заземляющим проводником (ГОСТ 12.1.030-81) [20, с. 18].

В лабораториях электробезопасность обеспечивается использованием вилок и розеток, используемых для системных блоков и мониторов ЭВМ, с заземляющим выводом. Защита от статического электричества обеспечивается установкой защитных фильтров на экран монитора и общим увлажнением воздуха.

 

.2.5 Пожарная безопасность

Пожар возникает при взаимодействии горючих веществ, окислителя и источников зажигания. В помещениях ВЦ присутствуют все три фактора.

Горючими компонентами являются двери, мебель, бумага, элементы декоративной отделки помещения, жидкости для очистки элементов и узлов ЭВМ от загрязнения и др. Кислород, как окислитель процессов горения, имеется в любой точке помещения ВЦ. Источниками зажигания на ВЦ могут стать электронные схемы ЭВМ, кондиционеры воздуха, так как в результате различных нарушений возможно образование перегретых элементов, электрических искр и дуг, способных вызвать загорание. В современных ЭВМ очень высока плотность размещения элементов электронных схем, соединительные провода и коммутационные кабели располагаются в непосредственной близости друг от друга, поэтому при протекании по ним электрического тока, температура отдельных узлов значительно повышается Это вызывает оплавление изоляции соединительных проводов, что может привести к их оголению и короткому замыканию, в результате чего техника выходит из строя. Для отвода избыточной теплоты от ЭВМ служат системы вентиляции и кондиционирования воздуха.

Противопожарная защита - это комплекс организационных и технических мероприятий, направленных на обеспечение безопасности людей, на предотвращение пожара, ограничение его распространения, а также на создание условий для успешного тушения пожара (ГОСТ 12.1.004 - 91) [20, с. 19].

На ВЦ дополнительную пожарную опасность представляют:

системы вентиляции и кондиционирования воздуха при их постоянной работе;

смазочные вещества и легковоспламеняющиеся жидкости, используемые при проведении обслуживающих, ремонтных и профилактических работ;

проведение работ с использованием пожароопасного инструмента, в частности, при работе с паяльником следует использовать несгораемую подставку с несложными приспособлениями для уменьшения потребляемой мощности в нерабочем состоянии.

На рисунке 30 представлен план эвакуации при пожаре:

Рисунок 30. План эвакуации при пожаре

Для локализации небольших возгораний в ВЦ могут использоваться пожарные стволы, внутренние пожарные водопроводы, огнетушители, сухой песок и т.п. Вода используется для тушения пожаров в библиотеках, вспомогательных и служебных помещениях. Применение воды в машинных залах ЭВМ и хранилищах носителей информации ввиду опасности повреждения или полного выхода из строя дорогостоящего оборудования возможно в исключительных случаях, когда пожар принимает угрожающе крупные размеры. При этом количество воды должно быть минимальным, а устройства ЭВМ необходимо защитить от попадания воды, накрывая их брезентом или полотном.

Для тушения пожаров на начальных стадиях широко применяются огнетушители. Пенные огнетушители, применяются для тушения горящих жидкостей, различных материалов, конструктивных элементов и оборудования, кроме электрооборудования, находящегося под напряжением. Газовые огнетушители применяются для тушения жидких и твердых веществ, а также электроустановок, находящихся под напряжением. В ВЦ применяются, главным образом, углекислотные огнетушители, обладающие высокой эффективностью тушения пожара и обеспечивающие сохранность электронного оборудования (ГОСТ 28130 - 89) [20, с. 19].

Для обнаружения начальной стадии загорания используются системы автоматической пожарной сигнализации (АПС), которые оповещают о возгорании службу охраны и могут самостоятельно приводить в действие установки пожаротушения когда пожар еще не достиг больших размеров.

 

.2.6 Электромагнитное излучение и мероприятия по его снижению

Каждое устройство, которое производит или потребляет электроэнергию, создает электромагнитное излучение. Это излучение концентрируется вокруг устройства в виде электромагнитного поля. Электрическое поле излучается теми частями электрических установок, в которых используются высокие напряжения, а магнитное поле излучается сильными токами (ГОСТ 12.1.006-84) [20, с. 18].

В ЭВМ высокие напряжения используются в ускорительной системе электроннолучевой трубки ВДТ, а сильные токи текут в системе управления электронными лучами трубки и цепях блока питания. Именно эти части ЭВМ и являются основными источниками электромагнитного излучения. Силовые линии электрического поля можно представить начинающимися в области вблизи заднего конца ЭЛТ и оканчивающимися на поверхностях, находящихся вблизи ВДТ, в том числе и на поверхности тела пользователя ЭВМ, сидящего перед компьютером. В ходе исследований ЭМП, создаваемых ВДТ обнаружено, что:

электромагнитное поле возбуждается на частотах кадровой (60 Гц) и строчной (22 кГц) разверток и их гармоник;

при удалении от экрана ВДТ поля быстро спадают. Например, электрическое поле спадает в 40 раз при удалении от экрана на расстояние 1,25 м;

электромагнитное излучение исходит от всех частей монитора, но уровень излучения по бокам и сзади монитора выше, чем спереди.

В помещении ВЦ, кроме полей дисплеев и компьютеров, накладываются друг на друга мощные магнитные поля электропроводки, блоков бесперебойного питания, сетевых адаптеров, организационной и бытовой электротехники. В результате плотность потока становится гораздо больше и возможно превышение нормы в десятки раз.

Для внутренней отделки интерьера помещений ПЭВМ должны использоваться диффузно - отражающие материалы с коэффициентом отражения:

для потолка - 0,7-0.8;

для стен - 0,5-0,6;

для пола - 0,3-0,5.

Конструкция ПЭВМ должна обеспечивать:

- мощность экспозиционной дозы рентгеновского излучения в любой точке на расстоянии 0,05 м от экрана и корпуса монитора при любых положениях регулировочных устройств не должна превышать 7,74*10-12 А/кг, что соответствует эквивалентной дозе, равной 0,1 мбэр/час;

уровень ультрафиолетового излучения на рабочем месте пользователя в длинноволновой области (от 400 до 315 нм) должен быть не более 10 Вт/м, в средневолновой области (от 315 до 280 нм) не более 0,01 Вт/м и отсутствовать в коротковолновой области (от 280 до 200 нм);

напряженность электромагнитного поля на рабочем месте пользователя по электрической составляющей должна быть не более 50 В/м и по магнитной составляющей не более 5 А/м;

напряженность электростатических полей на поверхностях ЭЛТ для взрослых пользователей не более 20 кВ/м, для детей дошкольных учреждений и учащихся средних, средних специальных и высших учебных заведений не более 15 кВ/м.

Таким образом, все вредные факторы, создаваемые при разработке программно-аппаратного обеспечения и при его эксплуатации, могут быть успешно нейтрализованы посредством принимаемых для этого случая специальных мер, и в конечном итоге не превышают установленные нормы.

 

Заключение


В результате дипломного проектирования была разработана комплексная информационно-аналитическая система кожно-венерологического диспансера, которая обеспечивает автоматизированный сбор данных, и их статистическую обработку.

Проведенные расчеты показали, что разработанный программный продукт обладает научной и научно-технической результативностью, которая находит выражение в приросте информации, предназначенной для внутри научного потребления и в возможности использования нового продукта в дальнейших разработках.

Библиографический список


Законодательные материалы

. Федеральный закон от 27.07.2006 №152-ФЗ " О персональных данных". 9с.

. Федеральный закон от 29.11.2010 №326-ФЗ " Об обязательном медицинском страховании в Российской Федерации" 12 с.

. Приказ Минздравсоцразвития РФ от 25.01.2011 №29 н " Об утверждении Порядка ведения персонифицированного учета в сфере обязательного медицинского образования" 15 с.

. Приказ Федерального фонда обязательного медицинского страхования от 01.12.2010 №230 "Об утверждении Порядка организации и проведения контроля объемов, сроков, качества и условий предоставления медицинской помощи по обязательному медицинскому страхованию" (в редакции Приказа ФОМС от 16.08.2011 № 144). 25 с.

. Приказ Минздравсоцразвития РФ от 28.02.2011 № 158 н " Об утверждении Правил медицинского страхования" (в редакции Приказа Минздравсоцразвития РФ от 09.09.2011 №1036 н). 36 с.

. "Общие принципы построения и функционирования информационных систем и порядок информационного взаимодействия в сфере обязательного медицинского страхования" (утверждено приказом Федерального фонда ОМС от 07.04.2011 №79 (с изменениями 22.08.2011). 217 с.

. Федеральный закон от 21.11.11 №323-ФЗ "Об основах охраны здоровья граждан в Российской Федерации", 61 с

. Постановление Правительства Российской Федерации от 22.10.2012 №1074 "О Программе государственных гарантий бесплатного оказания гражданам медицинской помощи на 2013 год и на плановый период 2014 и 2015 годов" 46 с.

. Постановление администрации Липецкой области " О Программе государственных гарантий бесплатного оказания гражданам на территории Липецкой области медицинской помощи на 2013 год и на плановый период 2014 и 2015 годов" 21 с.

. "Концепции развития системы здравоохранения в Российской Федерации до 2020 года". - 23 с.

Книги с 1-м автором

. Барабанов В.Ф. Интерактивное моделирование и проектирование технологических процессов с использованием графических баз данных. - Воронеж: из-во ВГТУ, 2001. 182 с.

. Лагунов В.С. Безопасность и экологичность в дипломном проекте: Учеб. пособие по дипломному проектированию/ Воронеж: ВГТУ, 2003. 124 с.

. Мяснянкина О.В. Экономика предприятия: Учеб. пособие/ О.В. Мяснянкина, М.И. Самогородская; Воронеж: ВГТУ, 2001. 192 с.

. Мяснянкина О.В. Организационно-экономические вопросы создания новой техники: Учеб. пособие / О.В. Мяснянкина, Ю.В.Писаревский. Воронеж: ВГТУ, 2002. 84 с.

. Барабанов В.Ф., Гребенникова Н.И., Прокопенко А.Ф. Интерактивная подготовка графической информации технологических процессов / учебное пособие /. Воронежская Государственная Технологическая Академия. - Воронеж, 2001. - 114 с.

. Лищук В.А., Калин С.В., Шевченко Г.В., Стратегия информатизации медицины - основные положения, принципы и предложения - Ейск.: ЮгПолиграф, 2011. - 237 с.

Переводные издания

. Лафоре Л. "Объектно-ориентированное программирование в С++" Санкт-Петербург, Изд-во Питер, 2012, 928 с.

. Страуструп Б. "Язык программирования С++" специальное издание, Москва, Изд-во Бином, 2011, 1136 с.

Сборники трудов

. Системы управления и информационные технологии / Межвузовский сборник научных трудов - Воронеж: Центрально-Черноземное книжное издательство, 2004. - 124 с

Методические указания

. Методические указания по дипломному проектированию для студентов специальности 230101 - Вычислительные машины, комплексы, системы и сети МИКТ; Сост. Т.В. Лаврухина, Липецк, 2012. - 60 с.

СанПиНы

. Санитарно-эпидемиологические правила и нормативы СанПиН 2.2.2/2.4.1340-03. 22 с.

Похожие работы на - Разработка комплексной информационно-аналитической системы кожно-венерологического диспансера

 

Не нашли материал для своей работы?
Поможем написать уникальную работу
Без плагиата!
Без нейросетей!