Проектирование цифровых устройств на основе цифровых компараторов для управления двигателями постоянного тока
Содержание
Введение
1. Теоретическая
часть проекта
.1 Основные
технические характеристики проектируемого устройства, его назначение
.2 Описание
цифровых и аналоговых компонентов: микросхем, датчиков, индикаторов, активных
компонентов и их принцип работы
.3 Паспортные
технические характеристики цифровых и аналоговых компонентов, датчиков, их
условные графические обозначения, внешний вид или фото
. Экспериментальная
часть проекта
.1 Описание работы
проектируемого устройства
.2 Алгоритм,
структурная и принципиальная схемы
.3 Экранные копии
принципиальной схемы
.4 Заключение и
выводы
Список стандартов
Список литературы
Введение
Компаратор (аналоговых сигналов) (англ.
comparator - сравнивающее устройство) - электронная схема, принимающая на свои
входы два аналоговых сигнала и выдающая логическую «1», если сигнал на прямом
входе («+») больше, чем на инверсном входе («−»), и логический «0», если
сигнал на прямом входе меньше, чем на инверсном входе.
Одно напряжение сравнения двоичного компаратора
делит весь диапазон входных напряжений на два поддиапазона. Двоичный логический
сигнал (бит) на выходе двоичного компаратора указывает, в каком из двух
поддиапазонов находится входное напряжение. Компараторы используются в
центральных процессорах и микроконтроллерах. Примерами цифровых компараторов
являются КМОП - 4063 и 4585, ТТЛ - 7485 и 74682-89.
Цифровые компараторы также относятся к
арифметическим устройствам. В зависимости от схемного исполнения компараторы
могут определять равенство АВ ( А и В-независимые числа с равным количеством
разрядов) либо вид неравенства: АВ или АВ. Результат сравнения отображается
соответствующим логическим уровнем на выходе. Микросхемы - цифровые компараторы
- выполняют, как правило, все эти операции и имеют три выхода. Цифровые компараторы
широко применяются для выявления нужного числа (слова) в потоке цифровой
информации, для отметки времени в часовых приборах, для выполнения условных
переходов в вычислительных устройствах
цифровой компаратор микросхема
1. Теоретическая часть проекта
.1 Основные технические
характеристики проектируемого устройства, его назначение
Проектируемое устройство
предназначено для управления двигателем постоянного тока. Измерительное
устройство на компараторах применяется редко, но они настолько быстры и просты,
что находят своё применение в устройствах для автомобильной техники с
напряжением 12вольт.
Рисунок 1.1 -Принципиальная схема устройства
На рисунке 2.1 представлена схема наращивания
разрядности компаратора.
Рисунок 1.2 - Схема наращивания разрядности
компаратора.
1.2 Описание цифровых и
аналоговых компонентов: микросхем, датчиков, индикаторов, активных компонентов
и их принцип работы
Цифровые компараторы сравнивают
значения двух чисел и вырабатывают единичный сигнал на одном из трех выходов (
Больше, Равно, Меньше), в зависимости от соотношения между этими числами.
Выходы этих элементов подключены к элементу И ЛИ-НЕ. Сигналы с трех логических
элементов формируют выходные сигналы компаратора. Микросхема 564ИП2 позволяет
сравнивать два четырехразрядных двоичных числа и имеет расширяющие входы, с
помощью которых можно увеличивать разрядность компараторов.
Цифровые компараторы также
относятся к арифметическим устройствам. В зависимости от схемного исполнения
компараторы могут определять равенство АВ ( А и В-независимые числа с равным
количеством разрядов) либо вид неравенства: АВ или АВ. Результат сравнения
отображается соответствующим логическим уровнем на выходе. Микросхемы - цифровые
компараторы - выполняют, как правило, все эти операции и имеют три выхода.
Цифровые компараторы широко применяются для выявления нужного числа ( слова) в
потоке цифровой информации, для отметки времени в часовых приборах, для
выполнения условных переходов в вычислительных устройствах.
Цифровые компараторы позволяют
в совокупности с мультиплексорами или демультиплексорами осуществлять условные
логические операции: проверку арифметических условий реализует компаратор, а их
исполнение - мультиплексор или демультиплексор.
Цифровой компаратор непрерывно
сравнивает текущий код счетчика таймера с кодом, который записан в 16-разрядном
регистре выходного сравнения. улевой метки, который позволяет всегда рассчитать
абсолютное положение.
Рисунок 1.3- Условное обозначение компаратора с
тремя выходами.
1.2 Описание цифровых и
аналоговых компонентов
В схеме используются такие
компоненты, как: микросхема LM3914, прецизионный температурный датчик,
светодиоды, компараторы, набор резисторов, оптопары MOC3023.
Микросхема LM3914.
Микросхемы LM3914, LM3915 и
LM3916 фирмы National Semiconductors позволяют строить светодиодные индикаторы
с различными характеристиками - линейной, растянутой линейной, логарифмической,
специальной для контроля аудиосигнала.
Ее основу составляют десять
компараторов, на инверсные входы которых через буферный ОУ подается входной
сигнал, а прямые входы подключены к отводам резистивного делителя напряжения.
Выходы компараторов являются
генераторами втекающего тока, что позволяет подключать светодиоды без
ограничительных резисторов.
Индикация может производиться
или одним светодиодом (режим “точка”), или линейкой из светящихся светодиодов,
высота которой пропорциональна уровню входного сигнала (режим “столбик”).
Входной сигнал Uвх подают на
вывод 5, а напряжения, определяющие диапазон индицируемых уровней, - на выводы
4 (нижний уровень Uн) и 6 (верхний уровень Uв).
Эти напряжения должны быть в
пределах от 0 до уровня, на 1,5В меньше напряжения источника питания, подключаемого
к выводу 3.
“Цена деления” индикатора, т.
е. увеличение входного напряжения, вызывающее включение очередного светодиода,
составляет 0,1 от разности Uв - Uн.переноса второй ступени. В этом случае
результат сравнения получают на выходах 4-разрядного компаратора старших
разрядов.
Прецизионный температурный
датчик с аналоговым выходом работающий в диапазоне температур от -55°C до
+130°C. Рабочее напряжение питания от +2.4 В до +5.5 В. Передаточная
характеристика LM20 почти линейная с небольшой параболической кривизной.
Точность LM20 составляет ±1.5°C при температуре окружающей среды +30°C. Ошибка
возрастает линейно до ±2.5°C, когда температура достигает граничных значений
рабочего диапазона. Температурный диапазон зависит от приложенного напряжения. При
напряжении питания от 2.7 В до 5.5 В температурный диапазон составляет от -55°C
до +130°C. Уменьшение питания до 2.4 В изменяет минимальную рабочую температуру
до -30°C, при неизменной верхней граничной температуре +130°C.
Так как ток утечки LM62 менее 10
µA, самонагрев прибора ограничен на уровне 0.02°C в безветренном пространстве.
Более того, благодаря малому потреблению LM62 возможно его питание
непосредственно от выхода многих логических микросхем предоставляя возможность
отключения прибора..
Рисунок 1.4 - Расположение
выводов LM20.
Светодио́д или
светоизлучающий диод
<#"780482.files/image005.gif">
Рисунок 1.5- условное обозначение оптопары
1.3 Паспортные технические
характеристики цифровых и аналоговых компонентов, датчиков, их условные
графические обозначения, внешний вид или фото.
Микросхема LM3914.
Технические данные
Рассеиваемая мощность (Примечание 6)
Литой DIP (N) 1365 мВт
Напряжение питания 25В
Напряжение на выходе драйвера 25В
Входной сигнал от перенапряжения (примечание 4)
± 35V
Делитель напряжения -100 мВ до V +
Ссылка ток нагрузки 10 мА
Температура хранения Диапазон-55ÊC
до
+150 ЕС
Пайка Информация
Корпус чипа с двухрядным расположением контактов
Пайка (10 секунд) 260ÊC
Пластиковые Чип Перевозчик
Паровой фазы (60 секунд) 215ÊC
Инфракрасный (15 секунд) 220ÊC
Рисунок 1.6- Внешний вид
микросхемы LM20.
MOC3023M.


Рисунок 1.8 - Внешний вид MOC3023M
Светодиод.
Состав светодиода.
Рисунок 1.9 - Состав светодиода.
Мощность светодиодов:
. Малой мощности: до 0,5 Вт (20-60 мА);
. Средней мощности: 0,5-3Вт (100-700 мА);
. Большой мощности: до 3Вт (1000 мА и более).
Угол свечения: как правило 120-140°С, в индикаторных 15-45°С
На рисунке 7 представлен внешний вид светодиода.
Рисунок 1.10 - Внешний вид
светодиода
Компаратор
Таблица 1.1 - Технические характеристики PC817
|
Количество
каналов
|
1
|
|
Ток
выходной / канал
|
50
мА
|
|
Корпус
(размер)
|
4
SMD
|
|
Тип
выхода
|
Транзистор
|
|
Тип
монтажа
|
Поверхностный
|
|
Напряжение
выходное
|
80В
|
|
Тип
входа
|
DC
|
На рисунке 6 представлен внешний вид
компаратора.
Рисунок 1.11 - Внешний вид компаратораРС817
Резистор.
На рисунке 9 представлен внешний вид резистора.
Рисунок 1.12 - Внешний вид резистора
Таблица 1.2 - Технические характеристики
резистора
|
Диапазон
номинальных значений сопротивления
|
10
Ом…1 Мом
|
|
Точность
|
1%,
2%, 5%
|
|
Мощность
рассеивания
|
0,25
Вт
|
|
Максимальное
рабочее напряжение
|
200
В
|
|
Диапазон
рабочих температур
|
-55…+125°С
|
На рисунке 11 представлена схема соединений.
Рисунок 1.13 - Схема соединений
Рисунок 1.14-Маркировка резистора.
2. Экспериментальная часть проекта
.1 Алгоритм, структурная и
принципиальная схемы
Рисунок 2.1 - Алгоритм работы
проектируемого устройства
Считываются показания с датчика температуры, то
есть узнаем температуру.
В зависимости от показаний температуры T1-T10,будет
загораться один из светодиодов D1-D10
. При T4 загорается
главный светодиод.
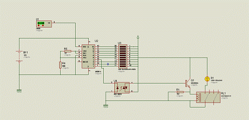
Рисунок 2.2 - Схема принципиальная
.3 Экранные копии
принципиальной схемы
На рисунках ниже представлены
экранные копии принципиальной схемы.


Рисунок 2.3.1 - при температуре в диапазоне от
62-81 градусов T4


Рисунок 19 - при Т1>T4>T10градусах
.4 Заключение и выводы
Компаратор (аналоговых сигналов) (англ.
comparator - сравнивающее устройство) - электронная схема, принимающая на свои
входы два аналоговых сигнала и выдающая логическую «1», если сигнал на прямом
входе («+») больше, чем на инверсном входе («−»), и логический «0», если
сигнал на прямом входе меньше, чем на инверсном входе.
Выводы