Совершенствование процессов поддержки принятия решений по кредитованию в системе 'Diasoft' для МАСТ-БАНКА
Федеральное
государственное бюджетное образовательное учреждение
высшего
профессионального образования
«Ростовский
государственный экономический университет (РИНХ)»
«Совершенствование
процессов поддержки принятия решений по кредитованию в системе «Diasoft» для
МАСТ-БАНКА»
Направление
магистратуры 080500 - Бизнес-информатика
Диссертация
на соискание
академической
степени магистра
Магистрант гр. 361
- БИНG
О.С. Киселева
Научный
руководитель -
профессор кафедры
ИТ и ЗИ,
кандидат
экономических наук
Г.М. Лапицкая
Ростов-на-Дону
- 2013
Реферат
Диссертация на соискание академической степени
магистра, 70 стр., 4 табл., 13рис., 27источников, 3 приложения.
КРЕДИТОВАНИЕ, СИСТЕМА ПРИНЯТИЯ РЕШЕНИЙ, АНАЛИЗ,
МОДЕЛИРОВАНИЕ.
Объектом исследования - является процесс
принятия решений в сфере кредитования.
Предмет исследования - является автоматизация
процесса принятия решений АБС «Diasoft » в системе кредитования.
Цель исследования - совершенствование системы
принятия решения для АБС «Diasoft » в системе кредитования.
Методы исследования: методы научного познания -
сравнение, системный анализ, методы имитационного моделирования, методы
экспертных оценок.
Результаты работы: разработка модуля
интеллектуальной поддержки принятия решения о выдаче кредита субъекту
Диссертация выполнена в текстовом редакторе
Microsoft Word и представлена в твердой копии.
Введение
интеллектуальный решение риск
кредитование
Актуальность совершенствования принятия решений
на основе оценки рисков розничного кредитования подтверждается, с одной
стороны, статистикой продолжающегося роста невозвратов кредитных средств,
выданных на основании существующих методов и методик оценки кредитных рисков, с
другой стороны, существует необходимость сохранить кредитную деятельность, в
том числе как возможность смягчения воздействия кризиса на малый и средний
бизнес и как поддержку населения во времена депрессивной экономики.
Главная составляющая повышения эффективности
системы розничного кредитования - эффективность оценки риска данного вида услуг
и, как следствие, снижение невозвратов заемных средств и оправданная
диверсификация рисков.
Существующие методики оценки кредитного риска
применительно к кредитованию физических лиц базируются на ряде общих принципов,
что позволяет сгруппировать их в определенные направления: методики
Центрального банка - платежеспособность соискателя определяется исходя из
наличия залога или залогового имущества; методы, предложенные Базельским
комитетом по банковскому надзору, в том числе подход, наиболее приемлемый и
широко используемый, основанный на рейтинговой оценке - скоринг].
Авторы работ по оценке рисков банковской системы
Т.Н. Данилова, В.В. Карасев, Е.Д. Соложенцев отмечают основные проблемы
существующих методик, а именно, в первом случае: непрозрачность, недостоверность
доходов, как соискателей, так и поручителей, несоизмеримость предлагаемого
залогового имущества и суммы кредита, сложность процедуры оформления услуги и
во втором: использование нероссийских методик и недостоверность накопленной
статистики.
Степень разработанности проблемы.
На основании выводов из подробного анализа
литературы, раскрывающей вопросы экономической, социальной психологии,
литературы, посвященной финансовым рискам, следует, что риск-менеджерам
необходимо анализировать риски (качественно и количественно), в основе которых
лежит сим-биоз внешних воздействий и субъективного принятия решения, часто
отличного
от рационального. При оценке риска выдачи соискателю кредита необходимо
рассматривать его как субъект, который к моменту осуществления действия
«кредит» уже имеет индивидуальный опыт взаимодействия с внешней средой в
системе кредитно-монетарных отношений.
Вопросы субъективного поведения человека
наиболее актуальны на сегодняшний день в области разработки интеллектуальных
информационных систем. Авторами работ А.И. Башмаковым, И.А. Башмаковым, Т.А.
Гавриловой, В.Ф. Хорошевским рассматриваются вопросы проектирования
интеллектуальных систем, как систем направленных, в том числе на изучение и
моделирование субъективного поведения человека.
Объектом исследования является процесс принятия
решений в сфере кредитования.
Предмет исследования - является автоматизация
процесса принятия решений АБС «Diasoft » в системе кредитования.
Цель и задачи исследования. Целью
диссертационной работы является совершенствование системы принятия решения АБС
«Diasoft » в системе кредитования.
Для достижения цели в работе потребовалось
поставить и решить следующие задачи:
Анализ существующих методов, средств и программ
идентификации оценки кредитоспособности физических лиц.
Создание БД прецедентов для категориального
анализа.
Разработка модели интеллектуальной поддержки
принятия решения о выдаче кредита субъекту.
Формирование выводов об эффективности данного
модуля.
Инструментарий исследования составили методы
научного познания - сравнение, системный анализ, методы имитационного
моделирования, методы экспертных оценок, современное программное обеспечение
Microsoft Office, АБС «Diasoft».
Теоретической базой исследования послужили труды
ведущих отечественных и зарубежных авторов, посвященные исследованию проблем
совершенствования системы принятия решений по кредитованию, материалы научных
конференций и публикации в периодической печати.
Эмпирической базой исследования явились
статистические данные, собранные в ходе экспериментов, результаты научных
исследований ведущих ученых и научно-исследовательских организаций, чья
деятельность связана с системой поддержки принятия решения в сфере
кредитования.
Научная новизна результатов исследования,
состоит в определении альтернативного пространства признаков оценки соискателя
кредита, применении и адаптации методов социальной и экономической психологии
(положений семантического эксперимента) в системе кредитно-монетарных
отношений, а именно в системе розничного кредитования, что предопределяет при
оценке рисков данного вида услуг переход от оценки платежеспособности к оценке
кредитоспособности.
Новизна структуры системы поддержки принятия
решения, поддерживающей концепцию, состоит в том, что в нее включен блок
извлечения и структурирования знаний, отражающих субъективное кредитное
поведение заемщика, который, по сути, выполняет работу экспертов-психологов,
что полностью снимает наиболее существенную проблему субъективного подхода уже
на первом этапе оценки соискателя кредита. Результат работы данного блока -
инструментарий для блока приобретения знаний, что предопределяет адаптивность
системы оценки рисков с учетом социально-экономических факторов, а также
структура системы поддержки принятия решений учитывает естественное наличие
противоречий оценок кредитоспособности/платежеспособности, что обеспечивает
возможность реализации гибкой политики банка.
Практическая значимость
Разработанный модуль системы поддержки принятия
решения для АБС «Diasoft» может использоваться при разработке и модернизации
существующих систем оценки кредитоспособности физических лиц.
Положения, выносимые на защиту:
Концепция оценки рисков розничного кредитования
Разработанная структура системы поддержки
принятия решения которая моделирует процесс принятия решения для прикладной
задачи - банковского кредитования физических лиц.
Разработанное, протестированное программное
обеспечение для решения задачи - оценки кредитоспособности физического лица.
Теоретическая значимость работы состоит в
разработке модели интеллектуальной системы принятия решений применительно к
банковским предприятиям, использующим современные информационные и
коммуникационные системы и технологии.
Апробация и внедрение результатов исследования.
Предложения и практические рекомендации,
сформулированные в диссертационном исследовании, нашли отражение в двух
публикациях «Моделирование процессов кредитования коммерческого банка»,
«Методика описания (структуризации)
бизнес-процессов коммерческого банка и ее практическое применение».
Структура и объем диссертации. Диссертация
состоит из введения, трех глав, заключения, библиографического списка и
приложения.
Публикации. По результатам диссертационного
исследования опубликовано 2 печатные работы общим объемом 0,6 п.л.
1. Проблемный
анализ состояния услуг кредитования
.1 Анализ ситуации рынка розничного кредитования
На 1 ноября 2012 года банковские активы выросли
на 19% по сравнению с ноябрем 2011 года. При этом рост объемов потребительского
кредита составил 41%, а рост объемов кредитов предприятиям и организациям -
17%. Темпы роста потребительского кредитования в этом году превысят
прошлогодние. Если в 2011 году - объемы этого рынка выросли на 37%, то в этом
году будет рост на 45-47%.
Потребительское кредитование было не просто
драйвером роста для банковской системы, а фактически стало основным источником
дохода. На фоне вялого развития промышленного производства и, соответственно,
низких темпов кредитования промышленности основная доля рекордной прибыли
российских кредитных организаций (833,7 млрд. рублей за 9 месяцев) была
заработана розничным кредитованием.
Рост рынка кредитования основан на средствах ЦБ
и Минфина. Объем задолженности банков перед государством и ЦБ вырос в два раза
и составил порядка 3,5 трлн. рублей, в то время как год назад эта цифра была на
уровне 1,7 трлн. рублей. С января по сентябрь средствами клиентов фондировалось
только 38% новых активов и 31% приходился на средства ЦБ и Минфина.
Таким образом, динамика роста розничного
кредитования с начала года минимум в 1,5-2 раза превышает результаты остальных
сегментов кредитного рынка. По итогам года портфель кредитов физлицам достигнет
7 трлн. рублей, а доля в совокупном кредитном портфеле - 21-22% (1 января 2012
года было 19%). Из этой суммы около 1,6 трлн. рублей приходится на ипотечный
кредит, 800 млрд. рублей - на автокредиты. Еще около 500 млрд. рублей - это
жилищные кредиты, которые обеспечены не жильем, а инвестиционными контрактами
(например, дольщиков). В течение 2-3 лет такие кредиты, как правило,
превращаются в ипотечные.
Таким образом, около 60% рынка, или 4 трлн.
рублей - это необеспеченные краткосрочные кредиты. Именно этот сегмент
характеризуется наибольшим ростом - около 58% по итогам года. В нем особенно
выделяется подсектор карточного кредитования (задолженность - около 600 млрд.
рублей). Рост здесь по итогам года может составить 80%.
Высокий интерес банкиров к доходности данного
бизнеса связан не только с более высокой процентной ставкой. Во-первых,
потребительское кредитование в наибольшей степени среди остальных сегментов
кредитного рынка дает банкам возможность увеличивать долю комиссионных доходов
за счет предложения сопутствующих страховых услуг (страхование жизни, потери
трудоспособности и т.п.). А, как известно, комиссионные доходы - это наиболее
стабильный компонент в кризисных или сложных условиях. Многие банки, не желая
делить доходы со страховыми компаниями, идут по пути создания либо покупки
собственного страхового бизнеса. И многие участники страхового рынка
прогнозируют, что уже через пару лет именно госбанки станут на нем крупнейшими
игроками.
Во-вторых, до недавнего времени розничный
сегмент давал банкам и другое преимущество - возможность активно наращивать
масштабы бизнеса без существенного ущерба. Введение повышенных коэффициентов
при расчете достаточности капитала для необеспеченных кредитов, а также
планируемые ужесточения подходов регулятора к созданию РВПС ударят с нового
года по потребительскому кредитованию, требуя от банков дополнительного запаса
собственных средств при финансировании операций с повышенным риском.
Качество кредитного портфеля при этом, согласно
банковской информации, не ухудшается: доля просроченной задолженности упала к
концу третьего квартала до 4,4%. Однако риски ухудшения качества кредитов
остаются, в связи с ростом "закредитованности" заемщиков. Россияне
все чаще берут повторные кредиты, не завершив обслуживание взятых ранее. На 1
ноября 2012 года количество заемщиков с пятью и более кредитами приблизилось к
8%, тогда как в январе этот показатель был почти вдвое ниже - 4,8%. Число
граждан с двумя кредитами составляет большую часть всех заемщиков. Наибольший
уровень просрочки по потребительским кредитам характерен для Калининградской
(7,9%), Кемеровской (6%), Самарской (6%) областей и Москвы(6%).
В то же время просрочка по ипотеке снижается и
остается рекордно низкой - не более 1,5%. Однако в данном случае необходимо
проявлять осторожность в оценках. Кризис 2008-2009 годов показал, что этот
показатель имеет тенденцию к стремительному росту в ситуации экономического
кризиса. В условиях снижения заработной платы и роста безработицы он может
вырасти десятикратно - до 10-15%.
В 2013 году следует ожидать сохранения дефицита
ликвидности и снижения достаточности капитала, в результате чего возможен рост
ставок по банковским кредитным продуктам и, как следствие, сокращение спроса на
них. В итоге прирост активов в банковской системе сократится.
Эксперты прогнозируют в дальнейшем снижение
темпов роста рынка потребительского кредитования до 25-30% в 2013 году в связи
с удорожанием ресурсов и ужесточением требований к капиталу.
Быстрый рост объемов потребительского
кредитования и медленный рост доходов населения может привести в будущем к
увеличению числа проблемных займов. Реальные располагаемые денежные доходы в
сентябре 2012 года по сравнению с соответствующим периодом предыдущего года
увеличились на 3,6%, в то время как прирост кредитов физическим лиц составил
41,7%. В 2011 году средний доход российского гражданина и средний размер
потребительского кредита были сопоставимы - в районе 22-23 тыс. руб. В 2012
году при средней месячной зарплате 23,6 тыс. руб. средняя задолженность по
потребительскому кредитованию достигла уже 38 тыс.руб.
1.2 Концепция оценки рисков розничного
кредитования
Исходя из анализа актуальности обозначенной проблемы
задача состоит в разработке метода и инструментария его реализующего, который
позволит выявить, оценить и спрогнозировать кредитное поведение соискателя
розничного кредита, исключая данные о его финансовой состоятельности, которые
не представляется возможным подтвердить однозначно на момент получения кредита,
но при этом не исключая возможность дальнейшего их дополнения.
Для решения аналогичных задач анализа,
интерпретации и прогнозирования, широкое применение находят интеллектуальные
информационные системы .
Центральная парадигма интеллектуальных
технологий сегодня - обработка знаний, системным ядром которых является база
знаний или модель предметной области.
Для определения подхода извлечения знаний для
построения базы знаний, которая отражает поведение кредитного заемщика,
определяющее в свою очередь принятие решений при осуществлении им действия
«кредит», воспользуемся классификацией систем приобретения знаний из работы .
Назначение интеллектуальной системы определим
согласно представленной схеме (рис.1) как совокупность процедур, решающих
задачи анализа (анализ фактических данных, интерпретация полученных связей и
зависимостей, прогнозирование на их основании), обеспечивающих лицо,
принимающее решение, необходимой информацией для принятия решения о выдаче/отказе
кредитных средств.
Рис. 1. Классификация систем приобретения знаний
Далее в ходе работы был осуществлен поиск
подхода к изучению человека как личности, а в данном конкретном случае, как
субъекта-индивида, вступающего в кредитно-монетарные отношения с точки зрения
реализации интеллектуальных информационных технологий, в связи с такими
направлениями науки, как социология, экономика и психология.
В целом, социология и экономическая психология
исследует отражение человеком и группами экономической реальности, особенности
и механизмы экономического поведения, экономико-психологической адаптации,
готовности к риску и неопределенности. Определение рыночного поведения индивида
в экономике отражено в работах, в которых главным условием является его рациональное
поведение. Но существенное влияние психологии на экономическую теорию
способствовало известным открытиям плеяды ученых экономистов, которые сумели
выйти за рамки упрощенной схемы «экономического человека», отказавшись от
формализованного описания экономического поведения.
Не отрицая совершенно ранее заявленного
рационального экономического поведения в рамках последних исследований,
экономическое действие оценивается как вектор с координатами затрат и
результатов в денежной и психологической системах. Более того, отмечено
доминирующее эмоциональное отношение конкретно к экономическим событиям,
противоречивость развития экономического мышления на нынешнем этапе,
детерминированную преимущественно эмоциональными (а не рациональными) оценками
и восприятием экономической действительности.
Здесь следует заметить точку зрения банковских
аналитиков о назревшей необходимости учитывать положения социологии и
экономической психологии.
В теории экономической психологии дано
определение оппортунистического поведения, которое наиболее полно отражает
риски при оценке кредитоспособности кредитного заемщика. Под оппортунизмом
понимаются многочисленные случаи нарушения контрактных (договорных) отношений в
системе партнерства. Оппортунистическое поведение определяется как
«преследование собственного интереса, доходящее до вероломства». К нему
относятся любые формы обмана и нарушения взятых на себя обязательств, для
которых в неоклассической теории не находилось места. В случае невозврата
кредита роль данного понятия при дальнейшем переходе к оценке риска кредитного
заемщика, который по определению сам себе позволяет не платить по долгам,
возрастает.
Таким образом, если стандартное определение
кредита для экономической теории звучит как «экономическая сделка, при которой
один партнер предоставляет другому денежные средства или имущество на условиях
срочности, возвратности и платности», то в настоящей работе «кредит» следует
понимать более широко, не только как заявленный документально долг, но и как
межличностный долг, где параметром оценки риска доверия заёмщику служит его
желание платить.
С точки зрения проблемы экономического риска в
отечественной социологии и социальной философии наиболее значимыми являются
исследования, предпринятые А.П. Альгиным.
Риск в современной экономической теории
определяется как вероятность возможного убытка или ущерба в результате действия
как субъективных, так и объективных факторов.
Применительно к кредитному заемщику как
физическому лицу в контексте кредит - долг - межличностные отношения, возможно
наиболее общее определение риска, как «возможность опасности, неудачи» либо как
«действие наудачу в надежде на счастливый исход», которое исходит из
обобщенного представления о риске и наиболее полно выявляет его сущность.
Необходимо отметить ряд особенностей риска
розничного кредитования физических лиц:
риск проявляется в конкретных ситуациях, имеет
при этом чет-кие границы и в то же время распространяется на весь процесс
погашения долга;
риск проявляется двояко, с одной стороны,
является объектив-ной категорией и существует независимо от воли и сознания
человека, однако риск можно рассматривать и как субъективную категорию
(психологический дискомфорт , целенаправленное мошенничество соискателя);
с риском ассоциируется только часть угроз, о существовании
которых субъект риска уведомлен (в данном случае наиболее ярким примером
является наличие «серых» доходов заемщиков);
риск предусматривает соотнесение определенных
качествен-ных показателей - возможных вариантов событий, обладающих раз-ной ценностью
для субъекта риска, из чего следует проблема сравнения различных ценностей в
различные периоды (например, со стороны заемщика существует множество «стечений
обстоятельств» и «выходов» из них);
риск недостаточной информированности и, как
следствие, проблема неадекватного восприятия ценности (например, знание
заемщика и адекватная оценка своих возможностей лежит в основе своевременных
выплат по кредиту).
Таким образом, самое существенное и заключается
в особенностях взаимодействия объективного и субъективного компонентов -
характере реализации экономических законов через механизмы их сознательного
использования в конкретных ситуациях, необходимо анализировать риски
качественно и количественно, в основе которых лежит симбиоз внешних воздействий
и субъективного принятия решения отличного от рационального.
Кредитоспособность следует трактовать как
желание, соединенное с возможностью своевременно погасить выданное
обязательство.
С точки зрения теории принятия решений,
дифференциация ментальных (мысленных) представлений человека и
формально-логического представления знаний служит фундаментом для выделения
понятия модели знаний, определяющей способ формального описания знаний в базы
знаний.
Вновь обращаясь к классификации систем
приобретения знаний (см. рис.1), определим метод построения базы знаний,
которая отражает поведение кредитный заемщик, через смысловое (ментальное)
пространство признаков, которое определяет принятие решений при осуществлении
им действия «кредит».
Данные вопросы рассматриваются психосемантикой,
которая позволяет исследовать структуры сознания через моделирование
индивидуальной системы знаний человека и выявлять элементы знаний, которые
могут им не осознаваться (латентные, скрытые, имплицитные). Эта наука
объединяет методы когнитивной психологии, психолингвистики, психологии
восприятия и исследования индивидуального сознания.
1.3 Сравнительный
анализ методик для оценки рисков розничного кредитования
Свод правил для разделения потенциальных
заемщиков на вернувших, или «хороших», и не вернувших, или «плохих», впервые
предложил американец Дэвид Дюран в 1941 г. - прообраз сегодняшних скоринговых
систем.
В модели Дюрана фигурируют группы факторов для
определения степени кредитного риска и указаны коэффициенты для различных
факторов, характеризующих кредитоспособность клиента, например: пол: женский
(0,4 балла), мужской (0); возраст: 20 лет и меньше (0), 21 год (0,1), 22 года
(0,2), 23 года и выше (0,3); срок проживания на одном месте: по 0,042 балла за
каждый год, но не больше чем 0,42 в cумме; профессия: 0,55 - за профессию с
низким риском, 0 - за профессию с высоким риском, 0,16 - другие профессии;
финансовые показатели: наличие банковского счета (0,45), наличие недвижимости
(0,35), наличие страхового полиса (0,19); работа: предприятия в общественной
отрасли (0,21), другие (0); занятость: по 0,059 балла за каждый год стажа на
последнем месте работы.
Сам Дюран определял сумму в 1,25 балла как порог
оценки кредитоспособности. Разумеется, в середине XX в. речь шла не об
использовании специализированного программного обеспечения, а о схеме работы
кредитных инспекторов.
Скоринг как метод оценки рисков в розничном
кредитовании в настоящее время получил самое широкое применение. Риск, в первую
очередь, зависит от того, насколько хорошо оценена возможность возвратности
кредитных средств.
Очевидными преимущества скоринговых моделей:
быстрота и беспристрастность принятия решений;
возможность диверсификации кредитного риска
между заемщиками, то есть возможность эффективного управления кредитным
портфелем;
отсутствие длительного обучения сотрудников
кредитного департамента;
возможность провести экспресс-анализ заявки на
кредит в присутствии клиента.
Эксперты отмечают и множество недостатков,
которые в полной мере проявляются на российском рынке розничного кредитования,
а именно:
скоринговые карты составляются для конкретных
кредитных продуктов и задач анализа;
скоринговые карты имеют ограниченный срок
применения: длительность периода актуальности зависит от характера и масштаба
изменений в экономике и может варьироваться от года до нескольких лет, если
период смены тенденций сопоставим с периодом накопления данных статистического
анализа, то скоринговая карта может стать устаревшей уже к моменту ее расчета;
скоринговые модели строятся на основе выборки из
числа наиболее «ранних» клиентов, но на данный момент в процессе кредитования
задействованы уже не только наиболее надежные (самые состоятельные, самые
качественные) заемщики, далее этот процесс развивается лавинообразно и качество
заёмщиков снижается;
скоринг не защищает от заемщиков, сообщающих о
себе частично недостоверные данные, причем не для того чтобы обмануть банк, а
просто, не умея рассчитать свои финансовые возможности;
выявляет мошенников лишь формально (например,
использование одного и того же паспорта при неоднократном получении кредита);
разработка, внедрение, обслуживание скоринговых
систем, содержащих централизованные базы данных, требует высоких трудозатрат,
что значительно снижает рентабельность бизнеса;
определение оценивающих признаков производится
только на базе информации о тех клиентах, которым банк уже предоставил кредит,
и неизвестно, сколько клиентов упустил банк;
массовая недостоверность заявленных данных,
например, рекомендации приоритета оценки заёмщика по финансовым документам,
достаточно затруднительно на данный момент, то есть должен быть учтен каждый из
источников дохода, в том числе и по величине, степени надежности источника,
ожидаемой будущей тенденции изменения доходов.
Вышеперечисленные недостатки обуславливают повсеместно
возникающую проблему - «казус заёмщика». Разработчики скоринговых продуктов
заявляют, например, что в одном случае «идеальным» кредитный заемщик является
женатый мужчина 30 лет, имеющий одного ребенка и т.п. В другом случае, отмечая
переоценку своих сил, свойственную мужчинам в этом возрасте, тот же мужчина
получает значительно худшую оценку надежности, нежели женщина того же возраста
с двумя детьми. В различных статьях приводится множество аналогичных примеров.
Это позволяет сделать вывод о необходимости уменьшить неопределенность самого
процесса кредитного скоринга посредством выявления более актуальных признаков
кредитоспособности заёмщика.
Анализ существующих анкет позволяет сделать
вывод о том, что банки, осознавая возможности массовой недостоверности
заявленных данных, положенных в основу анкет используют лишь минимум вопросов,
оставляя многие поля анкет лишь для необязательного дозаявления, которые не
играют роли при принятии решения о выдаче кредита.
Основная проблема современных скоринговых
систем, заявленная многими авторами, в определении признаков, которые следует
включать в скоринговую модель для определения надежности или ненадежности
заемщика.
Многие эксперты отмечают, что нужны более тонкие
и точные механизмы оценки. Скоринг, по сути, на данный момент в России имеет
явно дискриминационный характер, т.е. опираясь на скоринговую оценку, банки
продолжают перекладывать большую часть риска на «хороших» заёмщиков,
перекладывая на них как свою долю ответственности, так и ответственность «плохих»
заёмщиков. Следует отметить точку зрения большинства банковских аналитиков о
необходимости более глубокой детализация в скоринге.
В западной банковской практике риски, связанные
с возвратностью кредитных средств, определяются исходя из оценки кредитоспособности
соискателя, что отлично от оценки его платежеспособности.
Кредитоспособность трактуется как желание,
соединенное с возможностью своевременно погасить выданное обязательство, иными
словами, насколько клиент creditworthy, т. е. насколько он «достоин» кредита
(иначе «кредитоспособный»).
Необходимо учитывать риски, связанные с
сознательным уклонением от возвращения банку долгов, когда «человек сам себе
позволяет не платить по кредиту». В мировой практике это называется оценкой
оппортунистического поведения как степени надежности и обязательности клиента.
Практика показывает существенное и
систематическое отличие человеческих решений, основанных на субъективных
эвристиках, от решений, основанных на оптимальном и рациональном выборе. В
идеологию скоринга необходимо закладывать социально-психологические подходы.
Исходя из определения риска как степени
вероятности невозврата кредита, процентов по нему или задержки выплат, которая
может привести к существенным финансовым потерям со стороны кредитора, можно
выделить несколько способов оценки риска.
Методики оценки кредитного риска базируется на
ряде общих принципов, что позволяет их сгруппировать в определенные категории.
В различных работах анализируются в основном следующие методики: методика
Центрального банка и методы, предложенные Базельским комитетом по банковскому
надзору.
Метод Центрального банка. Деятельность кредитных
организаций регламентируется рядом нормативно-правовых документов. Самым
распространенным методом оценки кредитных рисков в российских банках является
нормативный метод, соответствующий инструкции Центрального банка России от
30.06.1997 № 62(а) «О порядке формирования и использования резерва на возможные
потери по ссудам».
Для целей оценки риска по ссудам определяются
критерии её обеспеченности. Качество обеспечения определяется рыночной
стоимостью предметов залога и степенью их ликвидности. Реальная рыночная
стоимость предметов залога определяется на момент оценки риска по конкретной
ссуде. При определении рыночной стоимости залога принимается во внимание
информация о фактическом и перспективном состоянии конъюнктуры рынка по видам
имущества, предоставленного в залог, а также динамика цен.
Методика ЦБ РФ по оценке кредитного риска
основана на доступной для банков информации о КЗ и проста в практике
исполнения. В то же время, она содержит в себе достаточную степень
неопределенности, связанную с нечеткостью критериев, используемых при оценке
залога, а также с недостаточно прозрачной процедурой оценки залога.
Методики Базельского соглашения. В 2004 г.
Базельский комитет по банковскому надзору утвердил новый свод нормативов для
финансовых организаций, известный как Базель-2, который заменит действующее на
данный момент Базельское соглашение, принятое в
г. Выполнение этих нормативов обязательно в
Европейском союзе.
Главная цель соглашения - повышение качества
управления рисками. Необходимо отметить следующие основные нововведения
Базеля-2:
создание более чувствительной к рискам системы
взвешенного расчета регулятивного капитала, основанной, по возможности, на
количественных оценках рисков, проведенных самими банками;
более широкое признание инструментов снижения
кредитных рисков;
новые требования к капиталу под операционный
риск; расширение роли органов надзора;
всестороннее раскрытие информации и методологии
банками.
Базельский Комитет по банковской политике
разрешил использование внутренних методов оценки банковских рисков, в том числе
и кредитных. В связи с этим появилось довольно много различных методов оценки
кредитного риска, основанных на математических методах.
Анализ современной практики кредитования
позволяет сделать вывод о том, что в настоящее время в банковской практике не
существует универсальной методики оценки кредитного риска. Банки не обладают
единой методологической и нормативной базой организации кредитного процесса и
вынуждены вырабатывать свою систему кредитования в соответствии с определенной
политикой банка, выбирающего определенный сегмент данного рынка услуг.
Нормативные документы Центрального банка не исключают возможности определения
банками категорий кредитных заемщиков самостоятельно. Базельский комитет по
надзору за банковской деятельностью дает возможность оценки риска собственными
методами.
Таким образом, тщательный анализ проблемы на
основании рассмотренных работ, посвященных вопросам кредитования физических
лиц, позволяет сделать следующие выводы:
анализ состояния услуг розничного кредитования,
с точки зрения основных макроэкономических аспектов, показывает, что
хеджирование рисков уже невозможно за счет повышения кредитной ставки или
ужесточения требований к оценке кредитного заемщика;
анализ состояния вопроса предотвращения
мошенничества при оказании услуг розничного кредитования, показал, что
внедрение автоматизированных систем оценки кредитного заемщика, как наиболее
действенный метод, на основании существующих признаков не приводит к желаемым
результатам и, более того, как отмечают аналитики, является причиной
повсеместно возникающего «казуса заемщика»;
на данный момент использование заключения Бюро
кредитных историй по оценке кредитного заемщика не может быть основополагающим
в принятии решения по выдаче кредита;
опыт предоставления кредитных услуг по
пластиковым картам показал, что существует множество ограничений по их
применению в различных торговых точках, операционные издержки;
используемые анкетные данные недостаточно
достоверны, не отражают реальные намерения кредитного заемщика и,
соответственно, способствуют не только ошибочно принятому решению, но и
накоплению противоречивой статистики;
оценка кредитного заемщика, по сути, в России
имеет явно дискриминационный характер, т.е. опираясь на скоринговую оценку,
банки продолжают перекладывать большую часть риска на «хороших» заёмщиков,
включая в него свою долю ответственности и «плохих» заёмщиков;
сам соискатель кредита, как субъект, который к
моменту осуществления действия «кредит» уже имеет индивидуальный опыт
взаимодействия с внешней средой в системе кредитно-монетарных отношений
исключается из оценки рисков, то есть аспект субъективного кредитного поведения
используется недостаточно или не рассматривается вовсе.
Определение характера риска и его величины
является основным элементом для повышения эффективности управления кредитными
рисками банка. Наиболее полное отражение рисков данного вида деятельности
банков лежит в симбиозе внешних воздействий и субъективного принятия решений.
Следует изменить подход к оценке рисков, то есть разработать концепцию системы
оценки рисков розничного кредитования на основе оценки кредитоспособности
заемщика с учетом аспектов его субъективного кредитного поведения.
Основные выводы по главе 1
В первой главе проведен анализ состояния услуг
розничного кредитования, который позволяет сделать следующие выводы:
хеджирование рисков не-целесообразно за счет повышения кредитной ставки,
внедрение автоматизированных систем оценки кредитного заемщика, как наиболее
действенный метод предотвращения мошенничества, на основании существующих
признаков не приводит к желаемым результатам, использование заключения
кредитного бюро не может быть основополагающим в принятии решения по выдаче
кредита, использование не-достоверных анкетных данных, которые не отражают
реальные намерения кредитного заемщика, способствует не только ошибочно
принятому решению, но и накоплению противоречивой статистики, психологический
аспект, направленный в основном на выявление мошенничества, формируется только
лишь на основании заключения визуального осмотра, что требует высокой
профессиональной подготовки кредитных инспекторов в каждой торговой точке, что
снижает рентабельность бизнеса, методики (метод Центрального банка, методики
Базельского соглашения), рекомендованные для оценки кредитного риска, позволяют
выбирать и использовать более эффективные методы их оценки.
Результаты анализа позволили сделать вывод, что
на сегодняшний день стоит проблема оценки рисков в системе розничного
кредитования, и наиболее полное отражение рисков лежит в симбиозе внешних
воздействий и субъективного принятия решений. Определен круг научных и
практических задач, решение которых снимет обозначенную проблему.
2. Поддержка принятия решения в системе
банковского кредитования
.1 Поддержка принятия решения по кредитованию
Существующие тенденции развития банковского дела
и статистические данные указывают на существенный рост рисков, связанных с
банковской деятельностью, в том числе кредитного риска.
Для банков становится необходимым внедрение в
рабочий процесс современных средств снижения рисков, к которым можно отнести и
информационные системы расчета, оценки, контроля и управления рисками. Ставится
цель: повышение эффективности системы банковского кредитования для снижения
уровня кредитного риска. Задача кредитования при разных условиях и начальных
данных может быть отнесена к различным классам задач принятия решения и
соответственно требует различных методов решения. При этом в качестве входных
данных задачи используются не только количественные параметры (средний годовой
доход, возраст и т.д.), но и качественные (пол, группа здоровья и т.д.),
позволяющие более точно прогнозировать развитие кредитной ситуации.
В данной работе предлагается использовать
следующие методы:
в условиях риска, оценки кредитного риска, на
основе имеющихся значений вероятности невозврата кредита, используется
кредитная база банка, на основе которой формируются база прецедентов и
тестирующая выборка для обучения нейронной сети; что обеспечивает возможность
принятия решения на базе предыдущего опыта и создать классификатор, позволяющий
оценивать новые кредитные проекты, для которых нет прецедентов;
в условиях неопределенности привлекается аппарат
нечеткой логики и формируется на базе экспертного опыта нечеткая база знаний,
что позволяет при отсутствии полной информации о кредитной ситуации принять
обоснованное решение;
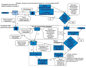
Прием заявки на получение кредита. Кредитный
сотрудник банка принимает заявление на получение кредита от заемщика, а также
проводит ознакомительное собеседование.
Далее система поддержки принятия решений
осуществляет поиск заемщика в базе прецедентов.
Рис.2. UML диаграмма системы поддержки принятия
кредитных проектов
Экспресс анализ заемщика- если заемщика в базе
прецедентов нет, ему предлагается пройти «экспресс анализ», который
предлагается проводить на электронном терминале в виде анкетирования.
Запрос пакета документов заемщика - заемщик
предоставляет заполненный пакет документов в банк.
Оценка платежеспособности заемщика традиционными
средствами - производится расчет суммы кредита, возможности погашения кредита и
процентов по нему.
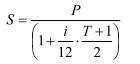
Расчет платежеспособности заемщика:
, [1]
где Р - платежеспособность заемщика; Д - доход
за последние 12 месяцев за вычетом всех обязательных платежей; К - понижающий
коэффициент, определяется политикой банка; Т - срок выплаты основного долга в
месяцах;
, [2]
S - максимально возможная сумма кредита; i -
процентная ставка по кредиту (% годовых / 100).
Формализация данных о заемщике. При оценке
задачи кредитования необходимо учесть такие объекты предметной области как
заемщик и кредит. Эти объекты взаимодействуют в ситуации получения кредита,
назовем ее кредитной ситуацией. Для формального описания кредитной ситуации
предлагается модель заемщика (рис.3).
Рис. 3. Модель заемщика
Часть параметров описания заемщика носят
количественный характер, а часть - качественный. Для унификации процесса оценки
параметров предлагается ввести синдромный портрета заемщика(рис4).
Поиск по базе прецедентов кредитного проекта.
Алгоритм поиска решения на основе прецедентов заключается в определении степени
сходства текущей ситуации, которая задана на входе алгоритма, с ситуациями
прецедентов из база прецедентов. При этом учитываются веса параметров
прецедентов из база прецедентов - с этой целью значения параметров для текущей
ситуации и ситуаций прецедентов умножаются на веса соответствующих параметров.
Веса и значения параметров получены экспертной оценкой методом попарного
сравнения.
Рис. 4. Синдромный портрет заемщика
Степень сходства будем определять по формуле:
, [3]
где C - степень сходства текущей ситуации с
выбранным прецедентом, выраженная в процентах; wi - вес i-го показателя текущей
ситуации; zi - значение i-го показателя текущей ситуации; pi - предикат
сходства; w′i - вес i-го показателя прецедента; z′i - значение i-го
показателя прецедента.
Расчет интеграционной оценки кредитного проекта.
После вычисления риска невозврата кредита одним
из трех методов: использованием базы экспертного опыта, нейронной сети,
аппарата нечеткой логики необходимо рассчитать прибыль или потери банка при
участии в кредитном проекте.
Рассмотрим задачу принятия решения об участии в
кредитном проекте в условиях риска на основе модели. Оппонентами в данном
случае будем рассматривать банк и заемщика.
Кредит может:
) быть возвращен полностью и принести банку
некоторый доход a1;
) быть не возвращен, и тогда речь может идти
только о потерях a2 для банка. Числовые значения величин a1,a2 вычисляются по
следующим формулам:
, [4]
где S - сумма кредита, g - риск невозврата
кредита, Т - срок кредита в месяцах, Р - процентная ставка, t (Ti) - количество
дней в i-ом месяце:
2, [5]
Рассмотрим модель со стороны банка. Банк может
получить прибыль или понести убытки, поэтому кредитный сотрудник может выбрать
одну из двух стратегий поведения:
) участвовать в кредитном проекте;
) не участвовать в кредитном проекте.
Элементы нижней строчки - нули, поскольку при
отказе от участия в проекте банк ничего не теряет и не приобретает.
Вопрос о выборе стратегии решается теперь
проверкой неравенства:> Q2 или Q1 > 0 ,
где Q1- выигрыши банка при выборе стратегии A1.
Если это неравенство выполняется, то в проекте
следует участвовать, если не выполняется - отказаться.
Сгенерированное компьютером решение будет
представлять практический интерес для кредитного работника, однако это не
означает, что оно не будет подвергаться изменениям или по определенным причинам
не будет отвергнуто как неудовлетворяющее определенным требованиям. Последнее
слово всегда остается за лицом принимающим решение. Предлагаемая система
устанавливается на рабочие места кредитных сотрудников.
Внедрение системы в кредитную деятельность
предприятия позволит уменьшить риск невозврата кредита, увеличить степень
автоматизации процесса оценки кредитоспособности клиента, что приводит к
сокращению времени выдачи кредитов и уменьшения количества высококвалифицированных
сотрудников, задействованных в процессе.
.2 Исследование возможности уменьшения кредитных
рисков банка посредством использования системы поддержки принятия решений,
основанной на базе прецедентов
Процесс кредитования в настоящее время
представляет собой строгую последовательность определенных действий банка по
отношению к заемщику.
Проблемы существующей системы
. Существующая система кредитования не
автоматизирована.
. Не вычисляется значение кредитного риска.
. Проводится только количественный анализ
заемщика.
. Высокий уровень невозврата кредита.
Предлагаемые пути снижения кредитного риска.
. Создать систему поддержки принятия решения,
основанной на базе прецедентов, в которой роль коллегиального органа будет
иметь база прецедентов, что позволит исключить человеческий фактор в процессе
принятия решения, т.е. исключит риск предвзятой оценки.
. Наряду с количественными показателями
заемщика, такими как: возраст, доход, стаж работы и т.д., предлагается
использовать качественные показатели, такие как кредитная история, состояние
здоровья, взаимоотношение с законом и т.д., что позволит проводить более полный
анализ заемщика, что так же поможет снизить уровень кредитного риска.
. На основе анализа заемщика составить
синдромный портрет для возможности ранжирования заемщика по группам.
Каждый из этих пунктов должен снизить процент
невозврата кредита, тем самым уменьшить кредитный риск.
Следовательно, ставится задача исследовать
возможность уменьшения кредитного риска, посредством создания системы поддержки
принятия решения, основанной на базе прецедентов.
Рис.5. Предлагаемая модель уменьшения кредитного
риска с использованием БП.
Подробно опишем отличные пункты предлагаемой
системы поддержки принятия решения, основанной на базе прецедентов, от
существующей системы кредитования.
. Ознакомительное собеседования, проводится в
форме «экспресс испытания», результатом которого является составление
синдромного портрета заемщика и кредитной ситуации.
. Анализ кредитной ситуации, модель которой
представлена на рис.3 производится по критерию надежности кредитной ситуации с
помощью экспертного анализа по следующим показателям:
программа (условия) кредитования;
сумма, необходимая заемщику;
срок кредитования;
кредитная история заемщика.
Каждому показателю методом попарного сравнения
группой экспертов присваивается вес (значимость данного показателя):
Таблица 1.
Вес показателей кредитной ситуации.
|
|
сумма
кредита
|
срок
кредитования
|
кредитная
история
|
вес
|
|
сумма
кредита
|
х1
|
1
|
0
|
2
|
|
срок
кредитования
|
0
|
х1
|
0
|
1
|
|
кредитная
история
|
1
|
1
|
х1
|
3
|
Далее на основании заключения экспертов
производим группировку значений показателя и присваиваем каждой группе оценку в
баллах по критерию надежности.
Так значения показателя суммы кредита можно
разбить на следующие интервалы:
от 0 до 50 т.р. - минимальная сумма
кредитования;
от 50 т.р. до 150 т.р. - стандартная сумма
кредитования;
от 150 т.р. до 300 т.р. - максимальная сумма
кредитования.
После присвоения значения каждому интервалу по
каждому значению на основе экспертного анализа были составлены следующие группы
по критерию надежности кредитной ситуации по данной программе:
идеальная кредитная ситуация - 8 - 12 баллов;
стандартная кредитная ситуация - 5 - 7 баллов;
подозрительная кредитная ситуация - 1- 4 балла;
кредитная ситуация не заслуживающая доверия - -3
- 0 баллов.
Рис. 6. Модель кредитной ситуации.
Параллельно с анализом кредитной ситуации
производится анализ заемщика, результатом которого является представление
синдромного портрета.
Для объективного анализа заемщика предлагается
наряду с количественными показателями, такими как возраст, стаж работы, доход и
т.д. оценивать и качественные показатели заемщика, такие как семейное
положение, состояние здоровья, взаимоотношения с законом и т.д.
В состав синдромного портрета на основе
экспертного анализа, включающего обзор медицины, уголовной стороны и
кредитования, было решено включить следующие показатели, представленные в
модели синдромного портрета заемщика, значение которых были разбиты на
интервалы с помощью экспертных оценок (вес показателей синдромного портрета
заемщика см. приложение №1)
Далее, как и в случае с анализом кредитной
ситуации, на основании заключения экспертов производим группировку значений
показателей и присваиваем каждой группе оценку в баллах по критерию надежности.
После присвоения баллов каждому интервалу
значений были составлены следующие группы по критерию надежности заемщика:
идеальный заемщик - более 150 - 175 баллов;
стандартный заемщик - балла 90 - 149 баллов;
подозрительный заемщик - 30 - 89 баллов;
заемщик, не заслуживающий доверия - менее 29
баллов.
. Проводим анализ заемщика в данной кредитной
ситуации.
Таблица2.
Результаты анализа заемщика в данной кредитной
ситуации.
. В результате экспертного анализа можно сделать
следующие выводы:
В ситуации, помеченной V - можно выдать кредит.
В ситуации, помеченной X - в кредите необходимо отказать. В ситуации,
помеченной ∙ - рассмотрение кредитного дела необходимо продолжить.
Рассмотрим дальнейшую процедуру рассмотрения кредитного дела.
. Сбор рассчитанных данных и данных, полученных
от заемщика.
Представление рассчитанных данных и данных,
полученных от заемщика в виде прецедента.
Прецедент- это описание проблемы или ситуации в
совокупности с подробным указанием действий, предпринимаемых в данной ситуации
или для решения данной проблемы.
Рис. 7. Структура прецедента
7. Поиск прецедентов производится в базе по
следующему алгоритму.
Предлагаемый алгоритм поиска прецедентов
Рис. 7. Алгоритм поиска прецедента
Алгоритм поиска решения на основе прецедентов
заключается в определении степени сходства текущей ситуации, которая задана на
входе алгоритма, с ситуациями прецедентов из базы прецедентов. При этом
учитываются веса параметров прецедентов из базы прецедентов - с этой целью
значения параметров для текущей ситуации и ситуаций прецедентов умножаются на
веса соответствующих параметров(рис 7).
Алгоритм нахождения решения по кредитному
вопросу с применением базы прецедентов
1) Ввод данных: количественные и качественные
показатели заемщика, а также показатели кредитной ситуации, оцененные в баллах
(см. пункт 2 предлагаемой системы).
) Ограничение поиска по значению кредитной
программы.
) Вводим предикат P со значением 0 или 1 в
соответствие от равенства текущих показателей
) Попарно сравниваем значения идентичных
показателей текущей ситуации с выбранным прецедентом.
) В случае равенства показателей i, предикат
рi=1, иначе рi=0.
) Переходим к следующей паре показателей i+1.
) Производим проверку до последнего показателя.
) Рассчитываем степень сходства текущей ситуации
с выбранным прецедентом по следующей формуле см. формулу №3
) Переходим к следующему прецеденту.
) Производим проверку до последнего прецедента.
) Вывод прецедентов, отсортированных по степени
сходства, на пользователю.
) Кредитный сотрудник принимает предложенное
системой решение, либо воспользовавшись, предложенными инструментами производит
повторный поиск прецедентов.
Ожидаемые результаты применения предлагаемой
системы
В результате внедрения системы по уменьшению
кредитного риска ожидается:
) снижение уровня невозврата кредитов, тем самым
уменьшение уровня кредитного риска, за счет:
а) анализа не только количественных, но и
качественных показателей заемщика;
б) анализа кредитной ситуации;
в) представления кредитному сотруднику банка
результатов принятого решения в подобной ситуации;
г) исключения человеческого фактора при принятии
решения. (отсутствие опыта, предвзятость и т.д.);
) сокращение времени рассмотрения кредитного
вопроса, за счет:
а) проведения «экспресс испытания»;
б) автоматизации процесса кредитования;
) увеличение прибыли банка, за счет:
а) уменьшения времени работы над каждым
кредитным делом;
б) увеличение количества клиентов;
в) уменьшение количества сотрудников банка;
.3 Разработка структуры интеллектуальной системы
поддержки принятия решения
Так как решение задач в работе осуществляется в
соответствии с методологией Data Mining, в процессе накопления сведений,
которые автоматически обобщаются до информации, которая может быть
охарактеризована как знания, это можно рассматривать как процесс
интеллектуальной поддержки принятия решений.
Проектирования систем поддержки принятия решений
- направление исследований, возникшее и активно развиваемое в последние годы.
Существенными концепциями такого определения являются: компьютерная
интерактивная (то есть не обуславливающая обязательного непосредственного использования
лица принимающего решения системы поддержки принятия решений) поддержка
принятия решений (решение принимает человек) слабоструктурированных и
неструктурированных проблем (именно к такими проблемам следует отнести
проблемы, связанные с социальными и экономическими системами) .
С точки зрения программной реализации системы
принятия решений представляют собой человеко-машинные комплексы,
предназначенные для оказания помощи кредитного инспектора, при решении плохо
формализуемых и слабоструктурированных задач в различных проблемных областях.
То есть это диалоговая автоматизированная система, использующая правила
принятия решений и соответствующие модели с базами данных, а также
интерактивный компьютерный процесс моделирования.
Общая схема системы принятия решений,
предлагаемая, включает также: помощь лицу принимающему решения при оценке
состояния управляемой системы и воздействий на нее; выявление предпочтений;
генерацию возможных решений; оценку возможных альтернатив, исходя из
предпочтений кредитного инспектора; анализ последствий принимаемых решений и
выбор лучшего с точки зрения кредитного инспектора.
Основные компоненты рассматриваемой технологии,
которая определяет структуру разрабатываемой системы представлены на рис.8.
|
Сбор
экспериментальных данных
|
|
|
|
|
Систематизация
данных
|
|
|
|
|
Поиск
модели, объясняющей
|
|
|
|
|
имеющиеся
данные
|
|
|
|
|
Проверка
полученной модели
|
|
|
|
|
практикой
|
|
Да
|
|
|
|
|
|
|
Качество
модели
|
Нет
|
Достаточно
|
|
|
приемлемое?
|
|
имеющихся
данных
|
|
|
Да
|
|
Нет
|
|
|
|
|
|
|
Эксплуатация
|
|
Добавление/исключение
фактов
|
|
Добавление новых данных
Рис 8. Основные компоненты информационной
технологии
Рис. 9. Структура системы принятия решений
(начало)
Рис 9.Структура системы принятия решений
(окончание)
В соответствии с представленной технологией была
разработана структура cистемы, которая отражает основные особенности
поставленной задачи, а именно, принятия решения о возможности выдачи кредита на
основе оценки кредитоспособности соискателя, как совокупной оценки рисков,
связанных с субъективным кредитным поведением через определение системой
соискателя, выраженное вербально через слова-знания-признаки, и рисков,
оцененных на основе его платежеспособности
(рис. 9). При разработке структуры системы
принятия решений учтены особенности предметной области исследования.
Первоочередной задачей является выявление
смысловых ассоциаций или, в терминологии положений семантического эксперимента,
слов-значений-признаков, образующих семантический слой субъективного опыта -
системы принятия решений, а также генеза смысла в области кредитных монетарных
отношений.
Таким образом, предложенная концепция системы
оценки рисков розничного кредитования позволяет перейти от оценки рисков на
основе платежеспособности соискателя кредита, исходя только из его финансовой
состоятельности, к оценке его кредитоспособности, как совокупной оценке
платежеспособности и оценки субъективного кредитного поведения, трактуемой как
желание, соединенное с возможностью своевременно погасить выданное
обязательство.
Разработанная структура системы принятия решений
отражает основные особенности поставленной задачи принятия решения о выдаче
кредита на основании оценки кредитоспособности соискателя через определение
системой соискателя, выраженное вербально через слова-значения-признаки, и
рисков, оцененных на основании платежеспособности соискателя. Это позволяет
повысить эффективность процесса оценки соискателя кредита как основного в
поддержке принятия решений.
Основные выводы по главе 2
Во второй главе предложена новая концепция
системы оценки рисков розничного кредитования, которая подтверждена анализом
работ, посвященных вопросам кредитно-монетарных отношений, обоснован выбранный
подход выделения семантического (ментального, смыслового) пространства
признаков для определения существенного влияния собственных убеждений кредитного
заемщика на его кредитное поведение, разработана структура системы, которая
поддерживает предложенную концепцию, выбран и осуществлен метод определения
структуры типологии на основании статистического анализа результатов
ас-социативного эксперимента. Разработан алгоритм извлечения и структурирования
знаний с целью автоматизированного формирования анкеты кредитного заемщика.
В основе оценки субъективного кредитного
поведения кредитного заемщика лежат положения исследования наличия регуляторов
деятельности субъекта (А.Н. Леонтьев, В.Ф. Петренко, Е.Ю. Артемьева). В общем
психологическом контексте следы деятельности, зафиксированные в виде отношений,
образуют семантический слой. Именно этот слой, иначе называемый «смысловое
поле», несет основную нагрузку при принятии решения субъектом. По сути, для
классификации и упорядочения по степени возможного невозврата кредита
необходимо выявить «личностные смыслы» - «значения», как совокупность
признаков, некоторую систему атрибутивных отношений в данной предметной области
- семантическое пространство «хорошего» кредитного заемщика и выявить
отличительные признаки «плохого».
3. Разработка модуля программного обеспечения
интеллектуальной системы поддержки принятия решения для АБС «Diasoft»
.1 Характеристика АБС «Diasoft»
Платформа Diasoft 5NT - это система
автоматизации банковской деятельности, развившаяся до комплексного,
удовлетворяющего всем современным требованиям банков, продукта из модулей
"дилинг" и "фондовый рынок". Решение создано на основе богатого
опыта работы в этих областях, что дает огромное конкурентное преимущество
банкам, которые занимаются оптовой деятельностью, с большим объемом валютных
операций, активно работают на межбанковском и фондовом рынках.
Решение позволяет перевести на один программный
продукт все подразделения банка, занимающиеся расчетно-кассовым обслуживанием,
кредитными, депозитными операциями, операциями с ценными бумагами, операциями
на денежных рынках, операциями с пластиковыми картами и другими видами
операций. Максимальная прозрачность технологических процессов, полная
интеграция бухгалтерского и управленческого учета дают организациям возможность
решать управленческие, аналитические и другие задачи, находящихся на стыке
различных видов деятельности.
NT - это решение, доказавшее свою высокую
эффективность, которое воплотило в себе многолетний опыт сотрудничества с
российскими и зарубежными клиентами и партнерами. Гибкие средства автоматизации
финансового документооборота дают возможность модификации стандартных
технологических цепочек по индивидуальной схеме заказчика.
Система 5NT является классическим приложением,
реализованным в архитектуре клиент-сервер. Современная технологическая
платформа, все преимущества использования промышленных СУБД Sybase ASE и MS SQL
Server дают организациям надежную опору для их бизнеса, возможность
предоставлять своим клиентам сервис наилучшего качества.
Новое решение компании «Диасофт» реализовано в
архитектуре SOA (Service Oriented Architecture) и включает следующие части:
Фронт-офис Diasoft FA - разработан на основе
новой технологической платформы, обеспечивающей поддержку быстрого
масштабирования объемов бизнеса клиентов, прежде всего, - числа одновременно
работающих с системой пользователей в сети географически распределенных
учреждений клиента, а также объемов ежедневно вводимых и обрабатываемых на
местах первичных данных; построен на основе платформы J2EE.
Бэк-офис Diasoft FA - это хорошо известные на
рынке программные комплексы 5NT и Master. В рамках продуктовой стратегии
компании «Диасофт» каждая из них получает необходимый ей импульс для своего
функционального и архитектурного развития.
Система формирования отчетности Diasoft
построена на базе корпоративного Хранилища данных Datagy, основанного на
промышленных технологиях и компонентах от ведущих мировых поставщиков, а также
наборе собственных витрин данных, связанных с управленческой, обязательной и
международной видами отчетности.
Интеграционная платформа Diasoft решает задачи
настройки и управления бизнес-процессами и маршрутизации электронных документов
между пользователями всей информационной системы, служит платформой для
интеграции в единое информационное пространство как собственных программных
продуктов банка, так и систем партнеров.
C точки зрения функциональности такая структура
Diasoft позволяет:
Быстро организовывать и легко администрировать
работу большого числа новых рабочих мест конечных пользователей системы,
используя современные информационные технологии с «тонкими» каналами связи и
многоуровневой обработкой данных.
Разгрузить бэк-офисную часть системы от
интерактивной нагрузки большого числа ее пользователей, связанной с вводом
первичных данных в момент обслуживания клиентов, и направить ее вычислительные
возможности на управление банковскими продуктами, совершенствование их набора и
учет операций.
Раздельно планировать развитие инфраструктуры и
масштабировать платформы фронт- и бэк-офисной частей системы, добиваясь
наиболее адекватного соответствия IT-стратегии банка стратегии развития его
бизнеса.
.2 Описание состава разрабатываемого модуля
интеллектуальной системы поддержки принятия решения
В соответствии с предложенной структурой
интеллектуальной системы принятия решений (глава 2), разработаны алгоритмы
программной реализации, обеспечивающие работу системы.
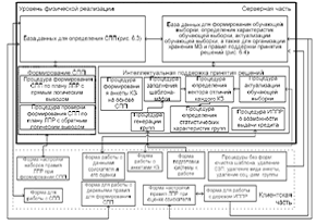
Для более полного представления работы системы
на рис. 13 изображена функциональная схема системы принятия решений о
возможности выдачи кредита на основе оценки кредитоспособности.
Следует также учесть характерные особенности
предметной области:
требования банковских структур хранить базу
данных со всеми таблицами на центральном сервере банка (хранение в виде снимков
фрагментов базы данных на сервере торговых компаний или филиалов банков, через
которые выполняется оформление кредита, неприемлемо);
при разработке клиентской части учитывать
разграничение прав доступа категорий пользователей системы: аналитики,
кредитные инспекторы;
процедуры оценки соискателя должны быть
защищены, следовательно, с торговой точки возможен только запуск алгоритмов
оценки; время на принятие решения ограничено (для заполнения данных достаточно
не более 10-15 минут); кредитная история заемщика на основании
психодиагностических данных анонимна и сохраняется.
В соответствии с представленной функциональной
схемой системы принятия решений о возможности выдачи кредита на основе оценки
кредитоспособности (см. рис. 10) рассмотрим алгоритмы ее программной
реализации, разделяя их поэтапно, в соответствии с функциями блоков системы.
Блок извлечения и структурирования знаний,
отражающих субъективного кредитное поведение заемщика предназначен для
осуществления процесса приобретения и структурирования знаний на основе
типологического анализа данных, полученных вследствие ассоциативного
эксперимента для дальнейшего построения системой с целью автоматизированного
формирования анкеты заемщика.
На основе принятой структуры типологии
реализованы основные подходы кластерного анализа. Алгоритм подготовки описания
групп для работы алгоритма по выявлению семантического пространства признаков,
ориентированный на тот факт, что может меняться типология групп и набор с
градациями социально-демографических признаков.
Перед запуском процесса формирования
семантического пространства признаков необходимо выполнить предварительную
проверку достижимости результата со-гласно заданному плану лицу принимающему
решение, то есть выполнить алгоритм с обратным логическим выводом.
В случае недостижимости результатов дается
управляющий сигнал на ужесточение/смягчение критерия/критериев, которые
приводят противоречиям. Далее запускается алгоритм с прямым логическим выводом
для формирования семантического пространства признаков.
Рис. 10. Функциональная схема системы принятия
решений о возможности выдачи кредита на основе оценки кредитоспособности
(начало)
В соответствии с описанными особенностями была
разработана диаграмма развертывания программного комплекса в торговой сети
Разработка и хранение БП выполнено с учетом
реализации интеллектуальной системы средствами систем управления базами данных
(СУБД). Выбор средства реализации разрабатываемой интеллектуальной системы
обусловлен областью ее применения и наличием встроенных средств оптимизации
обработки данных и управления ими.
используемой в данной работе СУБД MS SQL Server
2005 реализован встроенный планировщик и оптимизатор запросов, то есть при
первом запуске запроса с учетом логики операторов определяется сохраняется план
выполнения запроса с минимальной стоимостью. При последующем выполнении
запросов происходит обращение к готовому плану и выполняется программа. Аналогичными
функциональными преимуществами обладает СУБД Oracle, соответственно все решения
и алгоритмы могут быть перенесены и реализованы в Oracle Database 9i или более
поздние версии.
База данных содержит данные для анализа, а также
полученные в результате анализа: таблица баз данных ассоциаций респондентов,
справочник респондентов, справочник ассоциаций (все полученные в ходе
ассоциативного эксперимента ассоциации), справочник групп.
База данных средств управления, база знаний
решенных задач по принятию решений, в соответствии с назначением блока
извлечения и структурирования знаний, содержит в себе разработанную базу
правил, отвечающую разработанному алгоритму анализа данных: правила, деревья
правил, правила аналитика (правила, отвечающие плану активного воздействия
аналитика), наборы правил аналитика, группы правил.
Блок приобретения знаний и построения модели
знаний направлен на формирование обучающей выборки, определение характеристик
обучающей выборки, актуализацию обучающей выборки. Работа этого блока предполагает
не только создание единожды модели знаний, в основе которой лежат методы
логико-вероятного-моделирования, но и ее актуализацию после оценки
свершившегося факта - «вернул»/«не вернул» кредит заемщик.
Процесс заполнения шаблона-маски представлен серией
алгоритмов: алгоритм генерации групп, алгоритм генерации структуры
шаблона-маски, алгоритм заполнения шаблона-маски данными о
словах-значениях-признаках (их коды и градации), алгоритм заполнения
шаблона-маски частотами встречаемости.
Так как при первичной установке системы
поддержки принятия решения необходимо подготовить шаблон-маску частот
встречаемости и нужно гарантировать соответствие описания групп по их
характеристикам в системе, то заполнение таблицы выполняется автоматически
путем запуска алгоритма «Генерация социально-демографических групп», который
берет за основу полученную типологию заемщика по результатам работы блока
из-влечения и структурирования знаний.
Далее запускается процесс генерации структуры
шаблона-маски. Структура данного шаблона зависит от того, каким образом
сформировались социально-демографические группы. Поэтому в интеллектуальной
системе поддержки принятия решения он генерируется в процессе начального
формирования обучающей выборки, а при установке системы отсутствует.
Следующим этапом является процесс
предварительного заполнения шаблона-маски кодами слова-значения-признаки и
весами. Порядок заполнения зависит от того, какими словами-признаками заполнена
таблица
«Справочник СЗП». Так как все они должны быть представлены в шаблоне, то после
установки системы и заполнения справочников должны быть выполнены процедуры,
алгоритмы. В процессе работы системы при проведении дополнительных исследований
могут появиться новые слова-признаки и, соответственно, новые варианты анкет
для соискателей. Чтобы учесть эту особенность в системе к таблице «Справочник
СЗП» привязан триггер на добавление записи, который проверяет, уникален ли
вновь добавляемое значение, если да, то он сохраняется в таблице и
автоматически в таблицу «Шаблон-маска частот встречаемости» добавляется семь
новых записей с кодом добавляемого значения и вариантами значений его веса
(значимости). Если значение не прошло проверку на уникальность, то
автоматически происходит откат добавленной записи в таблице «Справочник СЗП».
Последним в серии алгоритмов будет алгоритм
заполнения шаблона-маски самими частотами встречаемости значениями.
На основе обучающей выборки определяются
суммарные показатели выбора каждой градации каждого значения представителями
групп кредитного заемщика. При актуализации данных запускается аналогичный
алгоритм, который отличается тем, что исключается обход по всем группам
заемщиков, на вход алгоритма подается список тех заемщиков, информация о
которых переносится в обучающую выборку.
Алгоритм определения оценок каждого заемщика по
векторам отличий реализован на основе описанной в пятой главе методики обучения
модели с использованием.
Алгоритм определения статистических
характеристик, а именно, выборочного среднего и стандартного отклонения
выборочного среднего для каждой группы.
В соответствии
с функциональной схемой интеллектуальной системы принятия решения база данных
имеет структуру, представленную в приложение №2.
Рассматриваемый блок служит для хранения модели
знаний, и соответственно взаимодействуют с базой данных, содержащей таблицы,
которые отражают социально-демографические признаки, структуру анкет,
результаты анкетирования, вектора отличий и статистические характеристики групп
заемщиков (справочник соискателей, кредитный договор результаты анкетирования
справочник социально-демографических групп, справочник слов-значений-признаков,
шаблон-маска, структуры анкет, справочник виды анкет).
Базы данных для формирования обучающей выборки,
определения характеристик обучающей выборки, актуализации обучающей выборки, а
также для организации хранения модели знаний и правил поддержки принятия
решений. (см. приложение№2)
Основной задачей данной системы является
принятие решения о выдаче/отказе кредита соискателю, в зависимости от процесса
обхода дерева в программном коде реализовано несколько вариантов алгоритма,
т.к. при интервальной оценке соискателя в дереве решений выбирается одно из
неравенств.
Поддержка принятия решения осуществляется в
соответствии с разработанной продукционной моделью правил, которая имеет
древовидную иерархическую структуру. При этом система обращается к базе данных
средств управления, база знаний решенных задач по принятию решений, которая
содержит в себе разработанную базу правил: правила, деревья правил.
Далее, в соответствии с выявленными в ходе
работы функциями и ограничениями кредитного инспектора, была разработана схема
отражения функций и прав доступа кредитного инспектора в программном
обеспечении (рис. 12), аналогично разработана схема отражения функций аналитика
в программном обеспечении (рис.13). Следует заметить, что одинаковыми правами
обладают аналитик - эксперт, принимающий решение при формировании анкеты
кредитный заемщик и аналитик - риск-менеджер, принимающий управляющее решение
системой розничного кредитования в кредитной организации, так как должностные
обязанности этих лиц чаще всего совмещены.
Рис. 12 Схема отражения функций и прав
кредитного инспектора.
Рис 13. Схема отражения функций аналитика в
программном обеспечении (начало).
Рис 13. Схема отражения функций аналитика в
программном обеспечении (окончание).
Визуальные формы разработанного модуля
интеллектуальной системы поддержки принятия решений представлены в
приложении№3.
.3 Анализ эффективности разработанного модуля
Анализ эффективности был произведен на основании
анализа наиболее существенных критериев эффективности для решения аналогичных
задач, исходя из ранее изложенного анализа программного обеспечения, анкет и
методов оценки рисков розничного кредитования, а так же подхода к оценке
эффективности.
Так как в свете предложенной концепции повышения
эффективности системы розничного кредитования новым является оценка рис-ков,
связанных с субъективным кредитным поведением, для оценки эффективности
разработанного метода и алгоритмов, реализующих его, принято условие оценки
правильности принятия решений только на ее основании.
Выполнено несколько экспериментов по оценке
соискателей - их классификации (по качественному признаку - «хороший» или
«плохой») и правильности принятия решений о возможности выдачи кредита. Для
этого общую базу данных кредитного заемщика разделили на две выборки: обучающая
выборка для формирования шаблона-маски, на основании которого принимается
решение о возможности выдачи кредита, и экспериментальная выборка, данные
которой при формировании шаблона не участвовали, т.е. экспериментальная выборка
играет роль соискателей. Принятие решений осуществлено двумя рассмотренными
ранее методами.
В результате реализации метода на основе расчета
рангового коэффициента корреляции Спирмена между типовым профилем m-ной группы
и индивидуальным профилем s-го соискателя получили результаты, представленные в
табл. 4-5. Следует учесть, что результаты получены при уровне статистической
значимости p=0,05 и p=0,01. Правильность прогнозов составила 82 %. Это
позволяет использовать данный метод при принятии решений о выдачи кредита
соискателю.
Результаты эксперимента, реализующего метод
принятия решения на основании интервальной оценки, представлены в табл. 3-4.
Следует учесть, что результаты получены при значениях риска невозврата 5 % и 10
% (вернет кредит при R=0,05 и R=0,1 соответственно), а также при значениях
риска невозврата 90 % и 95 % (не вернет кредит при R=0,1 и R=0,05
соответственно). Правильность прогнозов составила 78 %. Что позволяет
использовать данный метод при принятии решений о выдачи кредита соискателю.
Таблица 3
Результаты оценки качества модели на основе
расчета рангового коэффициента корреляции Спирмена (в графе «Проверка
правильности решения» ставится «+», если решение принято верно, «-» - если
решение принято неверно)
|
|
Проверка
|
Проверка
правильно
|
|
Количество
|
|
правильности
|
принятых
решений,
|
|
соискателей
|
Решение
|
решения
|
%
|
|
3
|
Решение
не принято
|
-
|
6
|
|
2
|
Нет
данных по группе
|
-
|
4
|
|
4
|
Скорее
плохой (р=0,05)
|
-
|
8
|
|
2
|
Скорее
плохой (р=0,05)
|
+
|
4
|
|
5
|
Скорее
хороший (р=0,05)
|
+
|
10
|
|
34
|
Скорее
хороший (р=0,01)
|
+
|
68
|
Таблица 4
Результаты оценки качества модели методом ПР на
основании интервальной оценки риска (в графе «Проверка правильности решения»
ставится «+», если решение принято верно,
«-» - если решение принято неверно)
|
|
Проверка
|
Проверка
правильно
|
|
|
Количество
|
|
правильности
|
принятых
решений,
|
|
|
соискателей
|
Решение
|
решения
|
%
|
|
|
7
|
Решение
не принято
|
-
|
14
|
|
|
2
|
Нет
данных по группе
|
-
|
4
|
|
|
2
|
Не
вернет кредит при
|
-
|
4
|
|
|
R=0,05
|
|
|
|
|
Не
вернет кредит при
|
|
|
|
|
2
|
R=0,05
|
+
|
4
|
|
|
4
|
Вернет
кредит при R=0,1
|
+
|
8
|
|
|
33
|
Вернет
кредит при R=0,05
|
+
|
66
|
|
Первый метод позволяет принимать решения на
малых объемах выборки, его следует использовать на период накопления
статистических данных на этапе тестирования, ввода в эксплуатацию
интеллектуальной системы поддержки принятия решения -, а также на периоды
накопления статистических данных на этапе пополнения анкет новыми словами-значениями-признаками.
Данный метод принятия решений имеет ограничения по количеству исследуемых
признаков - n 40 , и следует учитывать, что при осуществлении классификации
соискателя критерий рангового коэффициента корреляции Спирмена является более грубым
- принятие решений осуществляется по признаку «скорее хороший»/«скорее плохой».
Второй предложенный метод следует использовать при накоплении статистических
данных, при более «жесткой» политике банка, по мере накопления статистических
данных правильность прогноза увеличивается, также данный метод позволяет
варьировать уровень риска и дает возможность использовать большое количество
исследуемых признаков.
По результатам экспериментальной проверки
разработанного метода и алгоритмов принимается решение о возможности их
практического использования.
Основные выводы по главе 3
Практически доказана возможность сокращения
количества данных, требующих документального подтверждения финансовой
состоятельности. Использование системы дает возможность повысить эффективность
процесса классификации соискателя кредита, сократить долю участия кредитного
инспектора в процессе оценки риска, выявлять с большой долей вероятности случаи
мошенничества на основании психодиагностических данных. Система поддержки
принятия решения интегрируется с принятой системой на основе оценки
платежеспособности соискателя, структура поддерживает адаптацию и модернизацию
системы оценки рисков с учетом кредитной политики.
Заключение
В ходе диссертационной работы получены следующие
результаты и выводы:
Была предложена концепция системы оценки рисков
розничного кредитования, которая позволяет перейти от оценки рисков на основе
платежеспособности соискателя кредита, исходя только из его финансовой
состоятельности, к оценке его кредитоспособности, как совокупной оценке
платежеспособности и оценки субъективного кредитного поведения, трактуемой как
желание, соединенное с возможностью своевременно погасить выданное
обязательство.
Разработан алгоритм интеллектуальной поддержки
принятия решений о возможности выдачи кредита на основе оценки
кредитоспособности с ситуационным управлением системой оценки рисков,
реализующий предложенную концепцию. Разработана база прецедентов для принятия
решения, которая обеспечивает уход от переборов ситуаций в случае наличия
противоречий в системе, которые обусловлены участием таких оценок соискателя,
как платежеспособность и кредитоспособность согласно плану активного
вмешательства ЛПР или, плану, принятому по умолчанию. Алгоритм направлен на
поддержание системы в актуальном состоянии и позволяет изменять ключевые
критерии оценки субъективного кредитного поведения заемщика.
Разработана структура системы поддержки принятия
решения, которая отражает основные особенности поставленной задачи принятия
решения о выдаче кредита на основании оценки кредитоспособности соискателя
через определение соискателя, и рисков, оцененных на основании
платежеспособности соискателя. Это позволяет повысить эффективность процесса
оценки соискателя кредита как основного в поддержке принятия решений.
Анализ представленного модуля дает право
предположить, что оценка рисков розничного кредитования происходит на основании
оценки платежеспособности соискателя и достаточно трудно сделать достоверные
выводы о применении скоринга с учетом социальных и психологических аспектов,
несмотря на заявление наличия таких модулей у разработчиков скоринговых карт.
Как правило, анкеты заявленных банков содержат лишь классический набор вопросов
и не содержат вопросов, отражающих аспекты социальной психологии.
Таким образом, вопрос разработки
интеллектуальной системы по принципу оценки рисков на основе оценки
кредитоспособности соискателя остается актуальным. При этом необходимо
использовать более прозрачные для аналитиков и кредитных инспекторов методы
оценки рисков, необходимо предоставлять возможность адаптации и модернизации
скоринговых моделей силами самого банка с учетом его кредитной политики.
Библиографический список
Абричкина
Г.Б. Инструментальные методы управления кредитными рисками регионального
банка.: дис.канд. физ.-мат. наук / ВГТУ.- Воронеж, 2004.- 136 с.
Абричкина
Г.Б. Программа "Инструментальная система скоринг-анализа и минимизации
кредитных рисков" / Г.Б. Абричкина, О.Я. Кравец, А.Н. Деркачев // ФАП
ВНТИЦ. Рег. № 50200300586 от 10.07.2003.
Аврамова
У.М. Сберегательные установки россиян / У.М. Аврамова // Общественные науки и
современность.- 1998.- №1. - С. 37.
Автономов
В.С. Модель человека в экономической науке/ В.С. Автономов.- СПб.: Экон. шк.,
1998.- 229 с.
Айвазян
С.А. Прикладная статистика: Классификация и снижение размерности / С.А.
Айвазян, И.С. Енюков, Л.Д. Мешалкин.- М.: Финансы и статистика, 1989.- 608 с.
Алексахин
С.В. Прикладной статистический анализ: учебное пособие для вузов / С.В.
Алексахин и др.- М.: Изд-во «ПРИОР», 2001.- 224 с.
Альгин
А. П. Грани экономического риска / А. П. Альгин.- М.: Знание, 1991.- 63 с.
Андиева
Е.Ю. Способ построения психологического профиля заемщика для оценки рисков в
сфере потребительского кредитования / Е.Ю. Андиева, И.И. Семенова // Управление
риском.- 2008. - №1.- С. 56-63.
Банковское
дело / под ред. Г.Н. Белоглазова, Л.П. Кроливецкая.- СПб.: Издательство
«Питер», 2004.- 384 c.
Банковское
дело: стратегическое руководство / рук. проекта У. Гулд.- М.: Консалт-банкир,
2001.- 184 с.
Баргсян
А.А. Методы и модели анализа данных OLAP и Data Mining / А.А. Баргсян, М.С.
Куприянов, В.В. Степаненко, И.И. Холод.- СПб.: БХВ-Петербург, 2004.- 336 с.
Башмаков
А.И. Интеллектуальные информационные технологии: учеб. пособие / А.И. Башмаков,
И.А. Башмаков.- М.: Изд-во МГТУ им. Н.Э. Баумана, 2005.- 304 с.
.
Верховин В.И. Структура и функции монетарного поведения / В.И. Верховин //
Социологические исследования.- 1993.- № 10.- С. 67-73.
Википедия
- свободная энциклопедия: Банковские риски [Электрон-ный ресурс]. - Режим
доступа: ttp//ru.wikipedia.org/wiki/Банковские_риски, свободный. - Загл. с
экрана (дата обращения к ресурсу: 20.04.2009).
Геловани
В.Л. Интеллектуальные системы поддержки принятия решений в нештатных ситуациях
с использованием информации о состоянии природ-ной среды / В.Л. Геловани, А.А.
Башлыков, В.Б. Бритков, Е.Д. Вязилов.- М.: Эдиториал УРСС, 2001.- 304 с
Катулев
А.Н. Математические методы в системах поддержки принятия решений: учеб. пособие
/ А.Н. Катулев, Н.А. Северцев. - М.: Высш. шк., 2005. - 311 с.
Методы
и техники практической психологии / под ред. Л.М. Попова, С.В. Петрушина. -
СПб.: ООО «Речь», 2007. - 224 с.
Остринская
Л.И. Теория и практика работы с современными базами и банками данных: учебное
пособие / Л.И. Остринская, И.И. Семенова, Т.А. Дороболюк. - Омск: Изд-во
СибАДИ, 2005. - 250 с.
Спасенников
В.В. Экономическая психология: учеб. пособие / В.В. Спасенников. - М.: ПЕР СЭ,
2003. - 448 с.
.
Спешнев О. История в кредит / О. Спешнев // Учет, налоги, право. - 2005. - № 9.
- С. 13.
.
Спрысков Д. Управление рисками розничного кредитования путем построения
скоринговых моделей / Д. Спрысков // Банковские услуги. - 2006. - № 2.- С.
26-27.
Трахтенгерц
Э.А. Компьютерная поддержка принятия решений. Научно-практическое издание.
Серия «Информатизация России на пороге XXI века» / Э.А. Трахтенгерц. - М.:
СИНТЕГ, 1998. - 376 с.
Черноруцкий
И.Т. Методы оптимизации и принятия решений: учебное пособие / И.Т. Черноруцкий.
- СПб.: Издательство «Лань», 2001.384с.
Чубукова
И. А. Data Mining: учебное пособие / И. А. Чубукова. - М.: Интернет-университет
информационных технологий; БИНОМ: Лаборатория знаний, 2006. - 382 с.
Шевченко
И.В. Совершенствование качества обслуживания клиентов кредитными организациями
путем внедрения новейших банковских технологий / И.В. Шевченко, О.А. Левицкая
// Финансы и кредит. - 2004. - № 22(160). - С. 3-7.
Шибзухов
З.М. Логико-вероятностные и полиноминальные методы синтеза и оптимизации баз
знаний для экспертных систем управления и распознавания: дис. канд. физ.-мат.
наук / СПИИРАН. - СПб., 1996. - 145 с.
Приложение №1
Вес показателей синдромного портрета заемщика.
Приложение № 2
Структура данных для определения семантического
пространства признаков
Схема базы данных для формирования обучающей
выборки, определения характеристик обучающей выборки, актуализации обучающей
выборки, а также для организации хранения модели знаний и правил поддержки
принятия решений.
Приложение №3
Визуальные формы разработанного модуля
интеллектуальной системы поддержки принятия решений

