Расчет отраслевой структуры кредитного портфеля на примере ОАО 'Сбербанк'
Содержание
Введение
.
Теоретическая часть
1.1
Правовые основы банковского кредитования в РФ
1.2
Организация кредитования в банке
.3
Кредитная политика банка
.4
Кредитный портфель банка
.
Практическая часть
.1
Анализ финансового положения заемщика, (для юридического лица). Определение
платежеспособности физического лица
.2
Оформление кредита. Технологическая процедура выдачи кредита
.3
Расчет суммы долга, составления графика выплат по кредиту
.4
Контроль банка за целевым использованием кредита и погашению процентов
Заключение
Список
использованной литературы
Приложения
Введение
На данный момент кредит занимает важное место в
развитии экономики любого государства. Кредит оказывает влияние на всех
участников экономических отношений в стране: физических лиц, предприятия,
организации, а также государственный сектор. Выделяют различные виды кредитов,
которые по-своему оказывают влияние на всех субъектов экономики.
Кредит - это система экономических отношений в
связи с передачей от одного собственника другому во временное пользование
ценностей в любой форме (товарной, денежной, нематериальной) на условиях
возвратности, срочности, платности.
Влияние кредита на экономику можно отразить с
помощью качественных и количественных показателей. Могут использоваться относительные
либо абсолютные величины, с помощью которых можно охарактеризовать степень
воздействия кредита на экономическое состояние.
Одной из ключевых функций кредита является
увеличение и ускорение движения капитала. Благодаря дополнительным кредитным
ресурсам, кредитополучатель может не только обеспечить бесперебойный
производственный процесс, но и расширить уже имеющиеся мощности. Кроме этого,
при предоставлении временно свободных средств в кредит, кредитодатель
обеспечивает непрерывное функционирование собственных ресурсов, а также
увеличивается масса возрастающей стоимости.
Цель курсовой работы - произвести расчет
отраслевой структуры кредитного портфеля на примере ОАО «Сбербанк»
Для реализации поставленной цели, необходимо
рассмотреть следующие задачи:
правовые основы банковского кредитования в РФ;
рассмотреть организацию кредитования в ОАО
«Сбербанк»;
рассмотреть кредитную политику в ОАО «Сбербанк»
проанализировать кредитный портфель ОАО
«Сбербанк»;
проанализировать финансовое положение заемщика;
порядок оформления кредита;
расчет суммы долга, составление графика выплат
по кредиту;
контроль банка за целевым использованием
кредита.
Среди традиционных видов банковской
деятельности предоставление кредитов
<#"733056.files/image001.gif">
Рисунок 1 - Схема формирования кредитного
портфеля в банке
На рисунках 2, 3 представлены схемы механизма
кредитного портфеля банка

Рисунки 2, 3 - Схемы механизма
кредитного портфеля банка
Кредитный портфель представляет собой
целенаправленно сформированную в соответствии с определенной кредитной
стратегией совокупность вложений в кредитуемые объекты, в том числе и уже
просроченную задолженность. Исходя из этого, при формировании оптимального
кредитного портфеля следует стремиться к реализации разработанной кредитной
политики путем подбора наиболее эффективных и надежных кредитных вложений,
попадающих под систему лимитов кредитования самой кредитной политики.
Весь процесс формирования кредитного портфеля
можно разбить на три блока:
первый блок подразумевает формирование системы
лимитов кредитования в соответствии с целями и стратегией кредитной политики
банка. Установление лимитов кредитования выполняет функцию управления
кредитными рисками. Кредитный портфель, как известно, представляет собой не
только источник доходов, но и источник рисков;
второй блок представляет собой отбор конкретных
объектов кредитования для включения в кредитный портфель. Отбор осуществляется,
как правило, на основе оценки кредитоспособности заемщиков. Общий подход к
рассмотрению реальных объектов кредитования предполагает оценку области деятельности
заемщика, анализ целевого назначения средств, выбор вида кредита, выявление
рисков кредитной сделки. Важной задачей является определение факторов,
позволяющих произвести предварительный отбор кредитуемых объектов;
третий блок - анализ состояния кредитного
портфеля и управление отклонениями в значительной степени перекликается с
оперативным управлением кредитным портфелем, а именно с текущим мониторингом
состояния кредитного портфеля. Прерогативой среднесрочного периода времени
остается разработка и реализация мер, направленных на улучшение качества
кредитного портфеля.
Кредитный портфель коммерческого банка отражает
уровень разработанности и внедрения кредитной политики банка. К формированию
кредитного портфеля приступают после того, как определена общая цель кредитной
деятельности банка, разработана стратегия кредитной политики банка,
сформулированы определяющие приоритеты. Согласно кредитной политике банка
определяются лимиты кредитования по срокам, отраслям, группам заемщиков и т.п.
Выдаче каждого кредита должен предшествовать
анализ соответствия кредитуемого объекта кредитной политике банка, оценка
кредитоспособности клиента. Состояние кредитного портфеля предопределяет
результаты кредитных операций банка. Оценка кредитоспособности заемщика не должна
ограничиваться анализом финансовых результатов деятельности, менеджмент и
маркетинг на предприятии в значительной степени являются гарантом
своевременного погашения кредита и процентов. Очевидно, что качество кредитного
портфеля определяется не только его структурой, но и, прежде всего,
соответствием стратегическим целям кредитной политики.
1.3 Кредитная политика банка
Кредитная политика коммерческого
банка - это совокупность факторов, документов и действий, определяющих развитие
коммерческого банка <#"733056.files/image004.gif">
Рисунок 4
- Структура кредитной политики банка
Кредитная политика коммерческого
банка обычно разрабатывается и совершенствуется высшим руководством банка (чаще
всего это президент банка, вице-президенты, кредитный комитет) и формирует
основные направления кредитной деятельности: объективные стандарты и критерии,
которыми должны руководствоваться банковские работники; основные действия лиц,
принимающих стратегические решения в области кредитования; принципы контроля за
качеством управления кредитной деятельностью в банке и работой служб
внутреннего и внешнего аудита.
Можно сказать, что кредитная
политика коммерческого банка - это совокупность его кредитной стратегии и
кредитной тактики. При этом стратегия определяет основные принципы, приоритеты
и цели конкретного банка на кредитном рынке, в то время как тактика -
конкретные финансовые инструменты, используемые банком для реализации его целей
при осуществлении кредитных сделок, правила их совершения, порядок организации
кредитного процесса.
Проявление сущности кредитной
политики коммерческого банка заключается в ее функциях. Условно их можно
разделить на две группы: общие, присущие различным элементам банковской
политики, и специфические, отличающие кредитную политику от других элементов
банковской политики.
К общим функциям относятся:
коммерческая функция заключается в получении
банком прибыли от проведения различных операций, в частности, кредитных;
стимулирующая функция заключается в
стимулировании аккумуляции временно свободных денежных средств в банки и их
рациональное использование. Стимулом для клиента банка воздержаться на
определенный срок от текущего потребления является возможность получить
дополнительный доход на средства, помещенные в банк на депозит, а возможность
получить в банке ссуду имеет важное значение для покрытия временной потребности
в дополнительных средствах, при этом стимулом для погашения задолженности в
максимально короткие сроки является необходимость уплаты процентов банку за
пользование ссудой. Для банка стимулирующая функция кредитной политики
проявляется в том, что банки стремятся привлечь наиболее дешевые ресурсы на
рынке на относительно длительный срок и разместить их с максимальной выгодой;
контрольная функция проявляется в том, что кредитная
политика позволяет контролировать процесс привлечения и использования кредитных
ресурсов банками и их клиентами с учетом приоритетов, определенных в кредитной
политике конкретного банка;
- специфическая функция
кредитной политики всего одна, но очень важная. Это функция оптимизации
кредитного процесса. Действие данной функции направлено на достижение цели
банковской политики.
На рисунке 5 представлена схема
формирования кредитной политики банка
Рисунок 5 - Схема формирования
кредитной политики банка
банковский кредит
заемщик долг
1.4 Кредитный портфель банка
Кредитный портфель включает все
кредиты, выданные банком юридическим и физическим лицам. Кредитование -
операция, которая обеспечивает банку доход и, соответственно, стабильное
развитие на рынке.
Свой кредитный портфель банк
формирует, осуществляя выдачу кредитов юридическим, а также физическим лицам.
Если говорить профессиональным
языком, то кредитный портфель банка - это сумма всей задолженности по активным
кредитным операциям, которая, как правило, рассчитывается на определенную дату.
В состав банковского входит также и клиентский портфель - совокупная
задолженность по кредитным операциям, связанным с банковским обслуживанием
юридических и физических лиц. Она также рассчитывается на конкретную дату.
Существуют следующие виды
кредитных портфелей:
оптимальный - представляет
собой максимальное соответствие состава и структуры портфеля тому, который
заложен в стратегию развития банка и в его маркетинговую политику;
сбалансированный - финансовые
характеристики и структура кредитов, выданных банком, характеризуются
максимально эффективным значением показателя «риск - доходность». Следует
понимать, что сбалансированный не всегда аналогичен оптимальному, ведь в отдельных
случаях банк может выдавать заемные средства при условии больших рисков и
меньшей доходности (характерно для процесса привлечения новых заемщиков);
риск-нейтральный - портфель,
характеризующийся низкой степень риска и низкой доходностью.
Сами банки могут делить свои
портфели следующим образом:
портфель Головного Офиса (ГО) и
отделений (филиалов);
деловой - кредиты юридических
лиц;
персональный - кредиты
физических лиц;
межбанковский - средства,
выданные другим банковским учреждениям;
в зависимости от валюты кредита
- рублевый и валютный.
Банки стремятся не только
увеличить размер своего кредитного портфеля, но и повысить его качество, то
есть, минимизировать проблемные кредиты в нем. Причем, если портфель растет, а
банк продолжает наращивать темпы кредитования, значит, у него все в порядке с
качеством портфеля. Например, кредитный портфель Сбербанка России за 2013 по
сравнению с предыдущим периодом увеличился на 11,3% (общая сумма выданных
средств составила 1,3 трлн. рублей), в то же время до конца 2014 года
ожидается, что кредитный портфель Сбербанка увеличится на 26,6% в сфере
розничного кредитования и на 25% в отношении корпоративных клиентов.
На рисунке 6 изображена
структура кредитного портфеля банка
Рисунок 6 - Структура
кредитного портфеля банка
Среди разнообразных
классификаций «кредитного портфеля» есть классификация, в которой выделяют
валовый портфель и чистый.
Под валовым кредитным портфелем
подразумевают общий объем кредитов, выданных банком на определенную дату.
Чистый кредитный портфель
рассчитывают вычитанием из суммы валового портфеля суммы резервов,
предусмотренных на покрытие возможных убытков, связанных с кредитными
операциями. Различают следующие виды кредитных портфелей.
Кроме выше перечисленных различают
следующие виды кредитных портфелей:
портфель рублевых кредитов,
портфель валютных кредитов;
портфели по кредитам для
юридических лиц («деловой кредитный портфель»), портфели по кредитам для
физических лиц («персональный кредитный портфель»), портфели по кредитам для
других банков («межбанковский портфель»);
кредитный портфель головного
банка, кредитные портфели филиалов.
2.
Практическая часть
2.1 Анализ финансового положения заемщика, (для юридического
лица). Определение платежеспособности физического лица
Сбербанк
применяет различные методы и средства анализа кредитоспособности заемщика.
Среди причин такого многообразия можно выделить несколько: различную степень
доверия к количественным и качественным способам оценки факторов
кредитоспособности, особенности исторически сложившихся индивидуальных
принципов, культуру кредитования и практику оценки кредитоспособности,
использование определенного набора инструментов минимизации кредитного риска.
Сбербанк должен
ежеквартально проводить оценку финансового состояния заемщика. Сам факт
определения кредитоспособности и финансового состояния клиента должен
стимулировать предприятие-заемщика повышать эффективность своей финансово
хозяйственной деятельности.
Для осуществления
оценки финансового состояния и кредитоспособности заемщика - юридического лица
следует учитывать четко определенные объективные показатели его деятельности,
такие как: объем реализации, прибыль и убытки; рентабельность; коэффициенты
ликвидности; денежные потоки (поступление средств на счета заемщика) для
обеспечения возвращения кредита и уплаты процентов по нему; состав и динамику
дебиторской задолженности и кредиторской задолженности другие параметры,
характеризующие финансово-хозяйственную деятельность предприятия.
Сбербанк должен
учитывает также факторы, которые во многом носят субъективный характер:
эффективность управления предприятием заемщика; рыночную позицию заемщика и его
зависимость от циклических и структурных изменений в экономике и отрасли;
наличие государственных заказов и государственной поддержки заемщика; историю
погашения кредитной задолженности заемщика в прошлом.
Анализируемые методики имеют
сходства и различия, каждой методике присущи свои достоинства и недостатки.
Для наглядности представим краткую
характеристику и анализ методик оценки кредитоспособности.
На основании рекомендаций ЦБ РФ, ОАО «Сбербанк
РФ» производит анализ методики оценки кредитоспособности юридических лиц
В таблице 1 представлен анализ методик оценки
кредитоспособности юридических лиц в Сбербанке
Таблица 1- Анализ методик оценки
кредитоспособности юридических лиц в Сбербанке
|
Методика
|
Положительные аспекты
|
Отрицательные аспекты
|
|
1
|
2
|
3
|
|
Для определения лимита кредитования проводится количественная и
качественная оценка пяти групп факторов риска: 1.Риски, связанные со
структурой акционерного капитала и внутренней структурой корпоративного
клиента; 2.Риски, связанные с кредитной историей и деловой репутацией
заемщика; 3.Риски, связанные с эффективностью управления; 4.Риски, связанные
с позицией заемщика в отрасли и регионе, производственным оснащением и
уровнем использования современных технологий; 5.Риски, связанные с финансовым
состоянием заемщика. Финансовое состояние заемщика оценивается на основании
трех групп показателей.
|
-Простота и прозрачность оценки; -Учет количественных и
качественных показателей кредитоспособности заемщика; -Информация,
применяемая аналитиками, не ограничивается данными бухгалтерского учета и
отчетности; -Учитывается структура акционерного капитала и внутренняя
структура корпоративного клиента; -Учитывается кредитная история и деловая
репутация заемщика; -Учитывается эффективность управления, в том числе
уровень менеджеров старшего звена; -Учитывается позиция заемщика в отрасли и
регионе, уровень оснащенности современными технологиями.
|
-Рейтинговая оценка не позволяет учесть все ключевые признаки
клиента; -Эталонное значение коэффициентов не дифференцировано для отдельных
отраслей, имеющих различную структуру активов и пассивов; -Эталонное значение
коэффициентов не дифференцировано по территориальному признаку; -Весовые
коэффициенты достаточно субъективны, в то время как незначительные сдвиги в
системе весовых коэффициентов могут принципиально изменить конечный
результат. -Показатели, используемые при анализе кредитоспособности, рассчитываются
по отчетным данным, которые не дают представления о перспективной
кредитоспособности заемщика; -Сведения, касающиеся предполагаемых денежных
потоков и финансовых результатов, не учитываются при определении класса
заемщика.
|
На рисунках 7, 8, 9 представлены схемы и
диаграммы анализа финансового положения юридических лиц
Рисунки 7, 8, 9 - Схемы и диаграммы анализа
финансового положения юридических лиц
Представленные методики оценки
кредитоспособности заемщика показывают, что одно из основных направлений
анализа состояния заемщика при оценке его кредитоспособности - финансовый
анализ. Различные аспекты финансового анализа как определенная система находят
свое отражение во всех представленных методиках оценки качества потенциальных
заемщиков, применяемых банками. Анализ финансового состояния заемщика
представляет собой наиболее весомую характеристику его кредитоспособности.
Однако содержание и основные
аспекты финансового анализа кредитором заемщика отличаются от этих
характеристик анализа, проводимого самой организацией для выявления своих
слабых сторон. Кредитор осуществляет финансовый анализ с меньшей детализацией,
так как основными целями являются оценка кредитоспособности заемщика и оценка
риска его финансовой устойчивости на время действия кредитного договора.
Конкретный набор финансовых показателей и их нормативные значения каждый
коммерческий банк устанавливает самостоятельно, поскольку на сегодняшний день
не существует нормативных документов, регулирующих эту сферу.
На рисунке 10 диаграмма роста кредитования
юридических лиц в Сбербанке
Рисунок 10 - Диаграмма роста кредитования
юридических лиц в Сбербанке
Главным недостатком, присущим всем предложенным
методикам, является недостаточная методическая база оценки нефинансовых
параметров заемщика. Хотя последние учитываются при оценке кредитоспособности
юридического лица, они мало влияют на отнесение заемщика к тому или иному
классу. Квантифицированная оценка нефинансовых параметров, разработанная
Сбербанком, возможна лишь при предоставлении широкого спектра информации о
заемщике, которая не всегда доступна банку, что затрудняет ее применение на
практике.
Основным источником информации, при отнесении
заемщика к какому-либо классу, является финансовая отчетность, которая обладает
рядом недостатков как информационная база. Непрозрачность ведения бизнеса в
России приводит к тому, что при оценке финансового состояния предприятия в
нашей стране необходимо применять комбинированный анализ управленческой и
фискальной отчетности, так как последняя не позволяет внешним пользователям
увидеть реальную картину рассматриваемого бизнеса, а значит, понять
действительные риски кредитования рассматриваемого предприятия.
Практически все показатели, используемые при
анализе кредитоспособности, рассчитываются по отчетным данным, то есть делается
историческая оценка кредитных возможностей заемщика. Производится оценка: могло
ли предприятие обслуживать и погашать испрашиваемый кредит в прошедшем периоде.
Несмотря на то что заемщик предоставляет банкам
сведения, касающиеся предполагаемых денежных потоков и финансовых результатов,
построение прогнозных финансовых документов осуществляется упрощенно, в
основном с использованием трендового способа, а их данные непосредственно не
учитываются при определении класса заемщика.
На рисунке 11 схема анализа
финансового положения заемщика
Рисунок 11 - Схема
анализа финансового положения заемщика
Определение платежеспособности
физического лица
Кредитный инспектор Сбербанка РФ определяет
платежеспособность заемщика на основании справки с места работы о доходах и
размере удержаний, а также данных анкеты.
Справка должна содержать следующую информацию:
полное наименование организации, выдавшей
справку, ее почтовый адрес, телефон и банковские реквизиты;
продолжительность постоянной работы заемщика
данной организации;
настоящая должность заемщика (кем работает);
среднемесячный доход за последние шесть месяцев;
среднемесячное удержание за последние шесть
месяцев с расшифровкой по видам.
Справка предоставляется за подписями
руководителя и главного бухгалтера организации, скрепленными печатью.
При расчете платежеспособности из дохода
вычитаются все обязательные платежи, указанные в справке и анкете (подоходный
налог, взносы, алименты, компенсация ущерба, погашение задолженности и уплата
процентов по другим кредитам, сумма обязательств по предоставленным
поручительством, выплаты в погашение стоимости приобретенных в рассрочку
товаров и др.). Для этой цели каждое обязательство по предоставленному
поручительству принимается в размере 50% среднемесячного платежа по
соответствующему основному обязательству.
Уровень кредитоспособности клиента определяет
степень риска банка, связанного с выдачей ссуды конкретному заемщику. Мировая и
отечественная банковская практика позволила выделить критерии оценки кредитного
риска и кредитоспособности клиента.
Кредитоспособность клиента коммерческого банка -
способность заемщика полностью и в срок рассчитаться по своим долговым
обязательствам (основному долгу и процентам). В отличие от его
платежеспособности она не фиксирует неплатежи за истекший период или на
какую-то дату, а прогнозирует способность к погашению долга на ближайшую
перспективу. Уровень кредитоспособности клиента определяет степень риска банка,
связанного с выдачей ссуды конкретному заемщику.
Максимальный размер предоставляемого кредита
рассчитывается в два этапа:
В первом этапе определяется максимальный размер
кредита на основе платежеспособности заемщика
Во втором этапе, полученная величина
корректируется с учетом других влияющих факторов: предоставленного обеспечения
возврата кредита информации, представленной в заключениях других подразделений
банка, остатка задолженности по ранее полученным кредитам.
Предоставленное обеспечение влияет на максимальную
величину кредита для заемщика следующим образом. Поручительство предоставляется
на всю сумму обязательств заемщика по кредитному договору. Вместе с тем при
определении максимального размера кредита поручительство учитывается только в
пределах платежеспособности поручителя, определяемой аналогично
платежеспособности заемщика.
Если поручитель обязуется отвечать перед банком
за исполнение заемщиком его обязательств по кредитному договору в части, то при
определении максимального размера кредита величина платежеспособности
поручителя принимается также частично (пропорционально доле его поручительства
в сумме обязательств заемщика).
Далее величина максимального размера кредита
уточняется с учетом благонадежности заемщика и остатка задолженности по другим
кредитам.
Кредитный инспектор составляет письменное
заключение о целесообразности выдачи кредита (отказа в выдаче) и согласовывает
с заемщиком условия предоставления кредита.
На рисунке 12 представлена схема определения
платежеспособности физического лица
Рисунок 12 - Схема определения
платежеспособности физического лица
На рисунке 13 представлена диаграмма кредитного
портфеля физических лиц в Сбербанке
Рисунок 13 - Диаграмма кредитного портфеля
физических лиц в Сбербанке
Наиболее важные критерии оценки
кредитоспособности физических лиц, присутствующие практически во всех
методиках, как-то сведения о возрасте, профессии, семейном положении,
обеспеченности жильем, предлагаемом обеспечении кредита и др. Большое значение
имеет также кредитная история заемщика, сведения о том, как он погашал кредиты
в прошлом (если это имело место).
Применяется, например, предварительная оценка
кредитоспособности заемщика на основании данных анкеты (интервью).
Кредитоспособность заемщика определяется по ряду критериев: род занятий, стаж
работы, жилищные условия, длительность проживания в данном месте, семейное
положение, заработок, наличие банковского счета и вид обеспечения.
.2 Оформление кредита. Технологическая процедура выдачи кредита
Оформление кредита в Сбербанке происходит в
краткие сроки. Необходимо подготовить пакет документов, оформить заявку и
подождать решение комиссии.
Требования к заемщику:
паспорт гражданина РФ;
гражданство РФ;
возраст на момент получения кредита: от 21 года,
исключением выступает образовательный кредит, получить который может
несовершеннолетний гражданин РФ в возрасте 14 лет, а также кредит под
поручительство физлиц - выдается с 18 лет;
безупречная кредитная история;
возраст на момент погашения кредита: не более 65
лет;
стаж работы: не менее 6 месяцев на текущем месте
работы при общем стаже не менее 1 года за последние 5 лет.
Для клиентов, получающих доход на счет Сбербанка
- не менее 3 месяцев на текущем месте работы;
наличие постоянного заработка в течение
последних 3-6 месяцев.
При заявке на существенную сумму заемщику
следует заручиться поддержкой стороннего лица. В качестве поручителей могут
выступать граждане РФ, имеющие постоянный заработок, недвижимость, ценные
бумаги, драгоценные камни.
Самые распространенные программы, по которым
вполне доступно взять кредит в Сбербанке России, рядовому гражданину - это
«Потребительский кредит», «Ипотечный стандарт», «Автокредит».
Потребительский кредит предусматривает базовую и
специальную программу. Отличие между ними состоит в том, что выбирая базовую
программу, внесение средств заемщиком не потребуется. В различных источниках
информации может звучать как кредит без обеспечения. Этим видом кредитования
могут воспользоваться участники «зарплатного проекта» (получение заработной
платы по карте СБ РФ), а также те лица, которые получают доходы в виде пенсий
на счет карты или открытого вклада. Сумма кредита максимально составит до 1,5
млн. руб. и тарифной ставке 15-20% сроком на 5 лет. Специальная программа
предусматривает получение займа до 3 млн. руб., но уже с поручительством
третьих лиц. К таким программам относятся образовательный кредит, целевой
кредит и кредит на неотложные нужды. Процентная ставка практически не отличается
от условий базовой программы, однако, может быть значительно увеличен срок
выплат до 10 лет и более.
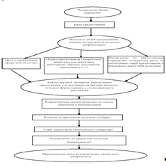
На рисунке 14 представлена схема оформления
кредита
Рисунок 14 - Схема оформления кредита
«Ипотечный стандарт» (жилищные программы) -
предусматривают покупку готового жилья, в строящихся домах, земельных участков,
реконструкция имеющегося жилья и т.д. Обязательным условием при использовании
базовой программы будет первоначальный взнос не менее 10% от общей стоимости, остальные
90% предоставит банк. Специальная программа при наличии поручителей и залога, в
виде имеющегося жилья, позволит получить кредит без первоначального взноса.
Сроки выплат составят от 15 до 25 лет, процентная ставка в среднем от 9,5% до
13,25%.
Мечта о покупке собственного автомобиля сегодня
вполне осуществима с программой Сбербанка России «Автокредит». Условия для
получения такого вида кредита просты: взнос от 15%, ставка 14,5 до 17% и срок
выплат до 5 лет - это базовая программа, которая даже не требует подтверждения
дохода и занятости. Используя специальную партнерскую программу, действующую
между банком и производителями, можно получить кредит и по сниженным процентным
ставкам, которые снижаются за счет скидки на стоимость предоставляемого автомобиля.
Здесь сроки и расчет выплат будут зависеть от партнерской программы и выбранной
модели.
Юридические лица имеют возможность получить
кредит в зависимости от срочности займа. Также предусмотрены кредитные линии и
овердрафт. Сроки и возможности оговариваются с банком в индивидуальном порядке,
в зависимости от масштабности бизнеса (доходность), наличия поручительства и
кредитной истории.
Если рассматривать возможность получения кредита
в общем, то сегодня это совсем не затруднительно, с развитием интернет -
технологий. Оформить заявку и получить кредит в Сбербанке через интернет можно
на специализированных сайтах любого подразделения. Электронные калькуляторы,
позволяющие сделать предварительный расчет, а также знание сроков и суммы
выплат, позволят более наглядно увидеть всю схему кредитования.
На рисунке 15 представлена схема кредитования
физ. лиц в Сбербанке
Рисунок 15 - Схема кредитования физ. лиц в
Сбербанке
Исходя из рисунка 16 видно, что Сбербанк
является лидером на рынке автокредитования
Рисунок 16 - Схема лидирующих банков на рынке
автокредитования
На рисунке 17 представлена диаграмма спросов на
кредиты малого бизнеса в Сбербанке в 2013 г.
Рисунок 17 - Диаграмма спросов на кредиты малого
бизнеса в Сбербанке в 2013 г.
В таблице 2 представлена процедура кредитования
заемщика в Сбербанке
Таблица 2 - Процедура кредитования заемщика в
Сбербанке
|
№ п/п шага
|
Содержание шага
|
Ответственный сотрудник банка
|
Количество необходимых дней
|
Выходные документы по завершению шага
|
|
1
|
2
|
3
|
4
|
5
|
|
1
|
Сбор документов, необходимых для оформления кредита
|
Кредитный сотрудник
|
1
|
Формирование кредитного дела
|
|
2
|
Формирование пакета о состоянии расчетного счета заемщика
|
Сотрудник отдела обслуживания юридических и физических лиц
|
1
|
Ежедневный остаток на расчетном счете, архив платежных
документов
|
|
Проверка регистрации Заемщика в субреестре акционеров
Сбербанка России
|
Сотрудник отдела ценных бумаг
|
|
Служебная записка о том, что данное предприятие
зарегистрировано
|
|
Оценка финансового состояния предприятия и его
кредитоспособности, технико-экономического обоснования проекта
|
Кредитный сотрудник
|
|
Аналитическая записка об оценке финансового состояния
|
|
3
|
Рассмотрение предложений по обеспечению, сбор необходимых
документов и предварительная оценка залога
|
Кредитный сотрудник
|
4
|
Определение обеспечения кредита. Определение рыночной и
залоговой стоимости имущества, условий налога (хранение, страхование)
|
|
4
|
Расчет доходности предполагаемой кредитной операции и проверка
соблюдения нормативов
|
Сотрудник экономического отдела
|
2
|
Анализ влияния операции по кредитованию на экономическое
состояние отделения Сбербанка
|
|
5
|
Подготовка документов к кредитному отделению банка
|
Кредитный сотрудник
|
1
|
Заключение отдела кредитования на выдачу кредита
|
|
6
|
Рассмотрение
заявки на Кредитно-инвестиционном Комитете отделения Банка
|
Кредитно-инвестиционный
Комитет
|
1
|
Протокол
заседания Комитета по выдаче кредитов и инвестиций
|
|
|
7
|
Подготовка документов для рассмотрения на Комитете по выдаче
кредитов и инвестиций СБ РФ
|
Начальник отдела кредитования юридических и физических лиц
|
1
|
Предоставление на Комитет по выдаче кредитов и инвестиций СБ
РФ
|
|
|
8
|
Рассмотрение заявки на Комитете по выдаче кредитов и
инвестиций СБ РФ
|
Комитет по выдаче кредитов и инвестиций СБ РФ
|
1
|
Заключение Комитета по выдаче кредитов и инвестиций СБ РФ
|
|
|
9
|
Открытие ссудного счета
|
Сотрудник бухгалтерии
|
|
Открытый ссудный счет
|
|
|
|
Оформление
кредитного договора, договоров обеспечения и составление графиков платежей
|
Управляющий
отделением, начальник отдела кредитования, сотрудник юр. службы
|
1
|
Кредитный
договор, договора обеспечения, график платежей
|
|
|
|
Выдача
кредита Заемщику
|
Отдел обслуживания юридических и физических лиц лиц
|
|
|
|
|
|
Итого
дней, минимально необходимых для выдачи кредита
|
|
13
|
|
|
|
|
|
|
|
|
|
|
Порядок кредитования заемщика (либо правила,
либо регламент) утверждается Кредитным Комитетом Сбербанка.
2.3
Расчет суммы долга, составление графика выплат по кредиту
Специальный калькулятор поможет правильно
рассчитать займ и выплаты по нему.
На рисунке 18 видно, как выглядит ипотечный
калькулятор Сбербанка 2014:
Рисунок 18 - Ипотечный калькулятор Сбербанка
2014
Ипотечный калькулятор размещён он немного ниже
начала странице сразу после основных особенностей выбранной кредитной
программы. Работает он, как и положено, в режиме онлайн и почти мгновенно
выдаёт результат в удобном виде. Для начал его работы следует внести некоторые
начальные данные. Как видно на рисунке по пункту 1 - вноситься информация как
будет произведён расчёт (по вашим доходам, максимальному месячному платежу или
отталкиваясь от общей суммы займа. В пункте 2 вносим интересующую Вас валюту, в
пункт 3 сумму которая зависит от выбора режима расчета в пункте 1. В пункт 4
срок возращения в месяцах, 5 - размер первоначального взноса за недвижимость.
Пункт 6 - особенности регистрации жилья, 7 - ваша категория как заёмщика, 8 -
особенности финансирования строительства, 9 - дату начала выплат. После
заполнения всех пунктов, самое время узнать результат нажив кнопку -
Рассчитать.
Только он способен оперативно и точно произвести
расчёт займа и предоставить помесячный график выплат. При этом учитываются не
только сумма и срок кредита но и такие факторы как дата регистрации
недвижимости, первоначальный взнос, участие в специальных программах
(зарплатные проекты и дружественные предприятия). Всё происходит почти
мгновенно, в режиме онлайн. Ввёл данные в ипотечный калькулятор сбербанка,
нажал рассчитать и получил точные результат.
На рисунке 19 представлены расчеты в ипотечном
калькуляторе Сбербанка
Рисунке 19 - Расчеты в ипотечном калькуляторе
Сбербанка
После секундного ожидания перед Вами появиться
результат в удобном и наглядном виде. В нашем случае Мы получили следующие
показатели - общую занимаемую сумму, размер максимального платежа, размер
переплаты по кредиту (очень удобно), и дату окончания погашения.
На рисунке 20 представлен конечный расчет в
ипотечном калькуляторе Сбербанка
Рисунок 20 - Конечный расчет в ипотечном
калькуляторе Сбербанка
Кроме этого рассчитываются и все платежи по
месяцам, которые можно сохранить в виде таблицы или excel
файла или сразу распечатать (пункт 1 на рисунке). Также чуть ниже есть график
платежей в виде диаграммы (наведя курсор на определённый месяц можно получить
детальный результат). Для получения возможности провести ещё один расчёт по
ипотечному калькулятору сбербанка, достаточно воспользоваться пунктом 2 -
выполнить новый расчёт.
На рисунке 21 представлены расчеты в
калькуляторе Сбербанка по потребительскому кредиту без обеспечения
Рисунок 21 - Расчет по потребительскому кредиту
без обеспечения
На рисунке 22 расчеты по потребительскому
кредиту под поручительство физ. лиц
Рисунок 22 - Расчет по потребительскому кредиту
под поручительство физ. лиц
На рисунке 23 представлены расчеты под залог
объекта имущества
Рисунок 23 - Расчет по потребительскому кредиту
под залог объекта имущества
На рисунках 24, 25 представлены расчеты в
калькуляторе Сбербанка по кредитам для бизнеса
Рисунки 24, 25 - Расчеты в калькуляторе
Сбербанка по кредитам для бизнеса
На рисунке 26 представлен конечный расчет в
калькуляторе Сбербанка по кредитам для бизнеса
Рисунок 26 - Конечный расчет в калькуляторе
Сбербанка по кредитам для бизнеса
2.4
Контроль банка за целевым использованием кредита и погашению процентов
В процессе кредитования Сбербанк осуществляет
контроль за целевым использованием заемщиками предоставленных кредитов путем
проверки документов, представленных для оформления кредита, отчетов об
использовании средств и других документов, предусмотренных кредитным договором,
а также путем проверок на местах в соответствующих учреждениях, организациях,
фирмах и т.п.
На рисунке 27 схема контроля банка за целевым
использованием кредита
Рисунок 27 - Схема контроля банка за целевым
использованием кредита
Чтобы подтвердить целевой кредит заемщик должен
предоставить либо платежные зарплатные ведомости, либо кассовые чеки на покупку
товара.
Если банк выдает наличный кредит и предоставляет
его в идее транша, то есть по частям, заемщик должен в установленные сроки
отчитаться за потраченные деньги. Только после документального подтверждения
банк может выдать следующий транш.
Если предпринимателю понадобились деньги на
ремонт оборудования или капремонта основных средств компании, он может оформить
либо краткосрочный кредит, либо предоставить инвестиционный проект. В некоторых
случаях он может приобрести основные активы путем получения краткосрочного
кредита.
Инвестиционное кредитование требует длительных
сроков. Это может быть финансирование строительства. В этом случае банк
оплачивает только часть расходов в пределах от 50 до 85%, остальное берёт на
себя заемщик.
Документы, подтверждающие целевое использование
средств должны быть оформлены по установленным требованиям действующего
законодательства, должны содержать все условия, которые предъявляются данному
виду договора. В договоре обязательно должна быть прописана стоимость товара
или ссылка на документ(спецификация), где указана стоимость. Если в договоре
стоимость не указана и нет спецификации, договор считается незаключённым.
На рисунках 28, 29 представлены схемы контроля
банка по погашению кредита

Рисунки 28, 29 - Схемы контроля банка по
погашению кредита
На рисунке 30 представлены виды погашений
кредитов
Рисунок 30 - Виды погашений кредитов
Если нарушения кредитного договора не очень
серьезны или они происходят не по вине заемщика (например, его покупатели не
оплачивают в срок поставки продукции, из-за чего он не может расплатиться с
банком), то банк может реагировать и более «мягко». Он может продлить
(пролонгировать) срок погашения кредита, не взимая за просрочку повышенные
(штрафные) проценты, или облегчить иные условия договора. Банк идет на это,
если убытки от нарушения кредитного договора заведомо ниже, чем недополученные
доходы из-за потенциальной потери этого клиента.
Однако банк может (в противоположной ситуации)
реагировать и более жестко, т.е. предъявить претензии к заемщику в судебном
порядке. Часто это связано с реализацией через суд заложенного имущества,
которое банк оставлял в распоряжении заемщика, а также с осуществлением
судебной процедуры банкротства неплатежеспособного заемщика. В последнем случае
суд также принимает решение о продаже имущества банкрота и возмещении за счет
этого его задолженности банку.
На рисунке 31 представлена схема контроля за
всем кредитным процессом
Рисунок 31 - Схема контроля за всем кредитным
процессом
Заключение
В ходе выполнения работы нами были поставлены и
решены следующие задачи:
были рассмотрены правовые основы банковского
кредитования в РФ;
рассмотрена организация кредитования в ОАО
«Сбербанк»;
изучена кредитная политика в ОАО «Сбербанк»
проанализирован кредитный портфель ОАО
«Сбербанк»;
проанализировано финансовое положение заемщика;
приведен порядок оформления кредита;
был произведен расчет суммы долга, составление
графика выплат по кредиту;
изучен контроль банка за целевым использованием
кредита.
Цель курсовой работы произвести расчет
отраслевой структуры кредитного портфеля на примере ОАО «Сбербанк» была достигнута.
В наше время очень хороший этап для банковских
систем, в частности для системы кредитования. Всё больше и больше услуг банков
предназначается для юридических, физических лиц. Из-за повышения уровня
благосостояния населения, которое отмечается в последнее время, соответственно
стала активно развиваться и сфера кредитования. Увеличивается количество людей,
которые могут позволить себе взять не только потребительский кредит в банке на
небольшую сумму, а и на более крупный кредиты, предполагающие такие крупные
приобретения, как: недвижимость, автомобиль. Значительно увеличился спрос на
жильё, поэтому среди клиентов банка очень популярен ипотечный кредит.
Разные банки предлагают очень большое количество
разнообразных кредитных схем. Различаются списки необходимых документов, сроки
предоставления кредита, различные схемы погашения, разные проценты по кредиту.
Современные люди всё чаще сталкиваются с банковской сферой по самым разным
потребительским вопросам. Поэтому, очень важно на сегодняшний день иметь широкое
представление о современных банках и о различных схемах кредитования.
Итак, результаты исследования темы расчета
отраслевой структуры кредитного портфеля Сбербанка позволили обнаружить
существующие резервы снижения риска потерь, укрепления финансовой устойчивости
банка, которые могут быть реализованы благодаря повышению эффективности
кредитных операций банка путем нахождения компромисса между степенью их риска,
ликвидности и доходности.
Интерес к исследованию проблем в сфере
банковского кредитования с целью выявления возможностей усовершенствовать
управление качеством кредитного портфеля в современной экономике не случаен,
так как процесс формирования нового, более прогрессивного образа деятельности
банков в условиях рыночной экономики и ужесточающийся конкуренции приобретает
первостепенное значение. Появление все новых и новых возможностей и факторов,
влияющих на кредитную работу банка; создают предпосылки для, внедрения
передовых, ранее неизвестных приемов управления; качеством-; кредитного
портфеля, фокусирующих в себе и управление кредитным риском, и ликвидностью и
доходностью кредитных операций банка.
Сбербанк успешно внедряет новые технологии с
целью роста эффективности своих операций и качества сервиса. Банку удалось
перевести значительную часть операций с клиентами в онлайн-сегмент, предоставив
доступ к услугам Телебанка еще для 300 000 своих клиентов. Банк нарастил
портфель кредитов, выданных по электронным картам, выпустив в текущем году
более двух миллионов карт. Сбербанк продолжает уделять особое внимание
расширению набора услуг, доступных розничным клиентам, и повышению качества их
обслуживания.
Стремление активно наращивать клиентскую базу с
акцентом на высокодоходные операции обеспечивает Сбербанк значительный рост
чистого процентного дохода, а также значительное увеличение чистого
комиссионного дохода.
год был для Сбербанка удачным, благодаря росту
кредитного портфеля. Прибыль банка по российским стандартам составила больше
5,5 млрд. рублей до налогов, чистая прибыль - 4,2 млрд. Примерно столько же
было по итогам 2012 года - 5,8 млрд рублей прибыли.
В российской практике достаточно часто кредитный
портфель определяется, как совокупность заключенных договоров по сделкам
кредитного характера: ссуды, факторинговые операции, лизинг и учет векселей,
исполнение обязательств по банковскому поручительству и гарантии.
Анализ и качественная оценка кредитного портфеля
позволяет управляющей команде банковского учреждения грамотно управлять и
оперировать ссудными и кредитными операциями.
Список
используемой литературы
1) Гражданский кодекс РФ
) Положение ЦБ РФ «О безналичных расчетах»
) ФЗ «О банках и банковской деятельности»
) ФЗ «О ЦБ РФ»
) Положение ЦБ РФ «О порядке осуществления безналичных
расчетов физическим лицам в РФ»
) Инструкция ЦБ РФ «Об обязательных нормативах банков»
) Положение ЦБ РФ «О правилах организации наличного
денежного обращения на территории РФ»
) Антонов Н.Г., Пессель М.А. «Денежное обращение, кредит и
банки». - М. : АО Финстатинформ, 2010 г
) Балабанов И.Т. «Банки и банковское дело» - Санкт-
Петербург, 2011 г.
) Колесников В.И. «Банковское дело» - М. : Финансы и
статистика, 2010 г.
) Коноплицкая М.А. - «Банковские операции» - 2008 г.
) Лаврушин О.И, «Банковское дело» - М. : Финансы и
статистика, 2008 г.
13) Пашенцев Д.А <#"733056.files/image032.gif">
Приложение
Б
Приложение
В
Приложение
Г
Приложение
Д
Приложение
Е
Приложение
Ж
КРЕДИТНЫЙ ДОГОВОР № ___
о предоставлении кредита физическому лицу
г. ____________ «__» _______ 20___ года
Акционерный Коммерческий Банк
_______________________________, именуемый в дальнейшем «Банк», в лице
______________________________, действующий__ на основании
____________________, с одной стороны, и _________________, именуем__
далее «Заемщик», с другой стороны, вместе именуемые «Стороны», заключили
настоящий Договор о нижеследующем:
1. Предмет Договора
1.1 Банк обязуется предоставить
Заемщику кредит в сумме __________ (_______________) ______ на срок по «__»
_______ 20__ года включительно с уплатой процентов за пользование кредитом
по ставке __%(____________ процентов) годовых на потребительские нужды
(далее по тексту - Кредит), а Заемщик обязуется возвратить Банку полученный
Кредит и уплатить начисленные на Кредит проценты в размере, в сроки и на
условиях настоящего Договора.
2.1 Банк открывает Заемщику
ссудный счет.
.2 Выдача Кредита производится
единовременно путем зачисления денежных средств на банковский (текущий) счет
Заемщика № _______________ в АКБ ________________, (далее-текущий счет).
.3 Погашение Кредита
осуществляется ежемесячно равными долями, начиная с _______ 20__ года.
.4 Уплата процентов производится
Заемщиком ежемесячно не позднее 07-го числа месяца, следующего за месяцем
истечения каждого календарного месяца, начиная с _______ 20__ года.
Последний процентный период - в конце срока действия договора, не позднее «__»
_______ 20__ года. Проценты, начисленные за декабрь, уплачиваются не
позднее последнего рабочего дня декабря текущего года.
.5 Полная стоимость кредита,
связанная с заключением и исполнением по настоящему Договору, составляет ____%
(___________________________ процентов) годовых, согласно Приложению № 1 к
настоящему Договору.
3. Условия расчетов и
платежей
3.1 Датой выдачи Кредита является
дата образования ссудной задолженности.
Датой погашения задолженности по
Кредиту и уплаты процентов, неустоек считается дата поступления средств в кассу
Банка или зачисления средств на счет Банка.
.2 Процентный период составляет 1
(Один) календарный месяц, кроме первого и последнего.
Первый процентный период
начинается со дня, следующего за днем первого использования средств по кредиту,
и заканчивается в последний день месяца, в котором произошло первое
использование кредитных средств.
Последний процентный период
заканчивается в дату возврата Кредита или в дату окончательного погашения
основного долга по Кредиту, в зависимости от того, какая из дат наступит ранее.
Проценты начисляются на остаток
задолженности по основному долгу, учитываемой на ссудном счете на начало
операционного дня, и уплачиваются Заемщиком в соответствии с условиями
настоящего Договора.
.3 При исчислении процентов,
неустоек в расчет принимается фактическое количество календарных дней в
платежном периоде, а в году - действительное число календарных дней (365 или
366 соответственно).
.4 Заемщик предоставляет право
Банку при наличии задолженности по Кредиту и/или процентам за пользование
Кредитом списывать денежные средства, поступающие на текущий счет Заемщика, по
мере их поступления в без акцептном порядке на погашение данной задолженности
(Приложение № 2). Без акцептное списание в счет погашения задолженности по
Кредиту осуществляется независимо от истечения предельного срока пользования
Кредитом, установленного в п. 1.1. настоящего Договора, и независимо от срока
уплаты процентов, установленного в п. 2.4. настоящего Договора.
.5 В дату погашения задолженности
по Кредиту в порядке, определенном п. 3.7. настоящего Договора, Клиент
предоставляет право Банку без акцептно списывать со своего текущего счета
средства в уплату процентов, начисленных за пользование соответствующей суммой,
в том числе процентов, определяемых п. 8.2. настоящего Договора.
.6 При отсутствии денежных средств
на текущем счете Заемщика, достаточных для погашения задолженности по Кредиту и
уплаты процентов на дату погашения Кредита, Заемщик обязан самостоятельно
погасить имеющуюся задолженность по Кредиту и уплатить начисленные проценты.
.7 Суммы, вносимые Заемщиком
(списываемые с текущего счета Банком) в счет погашения задолженности по
настоящему Договору, направляются, вне зависимости от назначения платежа,
указанного в платежном документе, в следующей очередности:
· погашение
издержек Банка по получению исполнения настоящего Договора;
· уплата
неустоек;
· уплата
просроченных процентов;
· уплата
срочных процентов;
· погашение
просроченной задолженности по Кредиту;
· погашение
срочной задолженности по Кредиту.
.8 Обязательства Заемщика
считаются надлежаще и полностью выполненными после возврата Банку всей суммы
Кредита, уплаты процентов за пользование Кредитом, неустоек в соответствии с
условиями настоящего Договора, определяемых на дату погашения Кредита, и
возмещения расходов, связанных с взысканием задолженности.
4. Обязательства и
права Банка
.1 Банк обязан:
.1.1 произвести выдачу
(зачисление, перечисление) Кредита в соответствии с п. 2.2. настоящего
Договора;
4.2 Банк вправе:
.2.1 потребовать досрочного
возврата Кредита, процентов по Кредиту на условиях настоящего Договора;
.2.2 при наступлении срока уплаты
Кредита и/или процентов по Кредиту в случае наличия денежных средств на текущем
счете Заемщика в без акцептном порядке списывать соответствующие суммы;
.2.3 проверять платежеспособность
Заемщика, его финансовое положение, контролировать выполнение Заемщиком
принятых на себя обязательств по Кредиту в течение срока действия настоящего
Договора.
5. Обязательства и
права Заемщика
.1 Заемщик обязан:
.1.1 своевременно пополнять
остаток денежных средств на счете № _______________, необходимый для
погашения Кредита и процентов по нему;
.1.2 обеспечить возврат Кредита на
условиях настоящего Договора;
.1.3 не передавать информацию о
настоящем Договоре и всех возникающих в связи с его исполнением обязательств
третьим лицам без согласия Банка;
.1.4 получить Кредит в день
заключения настоящего Договора;
.1.5 информировать Банк об
изменении места жительства и/или состава семьи, и/или работы, и/или фамилии и
других обстоятельств в течение 10 (Десяти) календарных дней с момента
наступления события.
5.2 Заемщик вправе:
.2.1 произвести досрочный возврат
Кредита и процентов по Кредиту полностью или частично в дату очередного
платежа, письменно уведомив Банк за 2 (Два) рабочих дня до предполагаемой даты
платежа.
.3 Заемщик отвечает по своим
обязательствам в соответствии с настоящим Договором всем своим имуществом в
пределах задолженности по Кредиту, процентам, неустойкам и иным платежам по Договору.
6. СРОК ДОГОВОРА
6.1 Договор вступает в силу с
момента его подписания Сторонами и действует по момент полного выполнения
Заемщиком своих обязательств по настоящему Договору.
7. Основания и порядок
расторжения Договора
7.1 Банк имеет право в судебном
порядке расторгнуть настоящий Договор и потребовать возврата всей суммы
Кредита, процентов по Кредиту и иных платежей, предусмотренных настоящим
Договором при наступлении одного или нескольких следующих условий:
.1.1 неисполнения или
ненадлежащего исполнения Заемщиком его обязательств по настоящему Договору по
возврату Кредита и уплате процентов по Кредиту;
.1.2 ухудшения финансового
положения Заемщика;
.1.3 использования Кредита не по
целевому назначению, установленному в п. 1.1. настоящего Договора;
.2 Настоящий Договор может быть
расторгнут по взаимному соглашению Сторон.
8. ОТВЕТСТВЕННОСТЬ
8.1 За неисполнение или
ненадлежащее исполнение обязательств по настоящему Договору Стороны несут
ответственность в соответствии с действующим законодательством Российской
Федерации.
.2 В случае несвоевременного
внесения (перечисления) Кредита и/или процентов по Кредиту, Заемщик уплачивает
Банку повышенные проценты в размере двойной ставки по Кредиту от суммы
просроченного платежа за каждый календарный день просрочки за период с даты,
следующей за датой, когда соответствующая сумма подлежала уплате, по дату ее
фактической выплаты Банку включительно.
9. Прочие условия
9.1 Изменения и дополнения к
настоящему Договору действительны, если они совершены в письменной форме и
подписаны уполномоченными представителями Сторон.
.2 Все возникающие в процессе
исполнения настоящего договора Споры разрешаются Сторонами путем переговоров, а
при не достижении согласия - в порядке, установленном действующим
законодательством Российской Федерации.
.3 Во всем остальном, не
предусмотренном настоящим Договором, Стороны будут руководствоваться
действующим законодательством РФ.
.4 В случае изменения
наименования, адресов, платежных и иных реквизитов Стороны уведомляют о
совершенных изменениях в течение 20 (Двадцать) календарных дней с даты
произошедших изменений.
.5 Договор составлен в двух
экземплярах, имеющих равную юридическую силу, по одному для каждой из Сторон.
10. Адреса и реквизиты
сторон
Приложение № 2
к Кредитному договору
№ ___
от «__» _______ 20__
года
Дополнительное
Соглашение
к Договору банковского
счета № ____ от «__» _______ 20__ года
г. __________ «__»
______ 20__ года
АКБ ______________, именуемый в
дальнейшем «Банк», в лице ___________________, действуют__ на основании ________________,
с одной стороны, и ______________________, именуем__ в дальнейшем
«Клиент», с другой стороны, при совместном упоминании - «Стороны», заключили
настоящее Соглашение о нижеследующем:
1. В целях выполнения п.
3.4., п. 3.5. и п. 4.2.2. Кредитного договора № ___ от «__» _______
20___ года (далее по тексту - «Кредитный договор»), заключенного между
Сторонами, Клиент безотзывное и без каких-либо распоряжений с его стороны
поручает Банку осуществлять без акцептное (бесспорное) списание денежных
средств с его текущего счета № _______________, открытого в соответствии
с заключенным между Банком и Клиентом Договором банковского счета № ____
от «__» _______ 20__ года (далее по тексту - «Договор банковского счета»), а
Банк на основании этого поручения Клиента имеет право списывать с текущего
счета Клиента денежные суммы в случае неисполнения (ненадлежащего исполнения)
Клиентом его обязательств по Кредитному договору.
2. Настоящее Соглашение
вносит изменения и дополнения в заключенный ранее между Банком и Клиентом
Договор банковского счета, определяющий порядок осуществления операций по
текущему счету № _______________.
. Данное Соглашение
устанавливает право Банка без каких-либо дополнительных распоряжений со стороны
Клиента осуществлять без акцептное (бесспорное) списание денежных средств с
расчетного счета Клиента в соответствии с пунктом 2 статьи 854 Гражданского
кодекса Российской Федерации в порядке и в сроки, изложенные в пункте 1
настоящего Соглашения.
. Соглашение является
составной и неотъемлемой частью Договора банковского счета, который действует в
части, не противоречащей настоящему Соглашению.
. Настоящее Соглашение
вступает в силу с даты его подписания обеими Сторонами и действует до
окончательного выполнения Клиентом своих обязательств по Кредитному договору.
. Настоящее Соглашение
составлено в двух подлинных экземплярах, каждый из которых имеет одинаковую
юридическую силу и состоит из 1 (Одна) страницы. Один экземпляр передается
Клиенту, второй - остается в Банке.
. Местонахождение и
банковские реквизиты Сторон:
Заявление - анкета*
. Запрашиваемый кредит
|
Сумма
|
Срок (мес.)
|
Вид кредитования
|
Цель кредитования / предполагаемая цель кредитования
|
Способ погашения кредита Аннуитетные платежи Дифференцированные
платежи
|
|
В качестве обеспечения предлагаю:
|
|
Поручительство физического лица Поручительство юридического лица
Гарантия субъекта Российской Федерации Гарантия муниципального образования
Залог недвижимого имущества
|
Залог транспортных средств Залог мерных слитков драгоценных металлов
Залог ценных бумаг Залог иного имущества
|
|
Начальный капитал, направляемый Заемщиком в качестве оплаты
части стоимости приобретаемого за счет кредита имущества:
|
|
|
|
|
|
|
|
|
2. Сведения о Заемщике
|
Ф.И.О.
|
Образование
|
|
Менялись ли Ф.И.О. Да Нет
|
В случае их изменения указать предыдущие Ф.И.О. с указанием
причины и даты изменения:
|
|
Семейное положение:
|
|
Иждивенцы кол-во их возраст
|
Из них детей кол-во их возраст
|
|
Холост / не замужем Разведен / Разведена
|
Женат / замужем Вдовец / Вдова
|
|
|
|
Адрес регистрации: |__|__|__|__|__|__|
|
телефон (вкл. код)
|
|
Адрес проживания: |__|__|__|__|__|__|
|
Собственное По найму У родственников |______________|
|
телефон (вкл. код)
|
Время
проживания в населенном пункте на момент заполнения анкеты
|
|
мобильный телефон
|
E-mail
|
|
Место работы:
|
|
Полное наименование:
|
Должность:
|
телефон (вкл. код)
|
|
Если Вы предоставили справку по форме 2-НДФЛ, укажите
дополнительно юридический и почтовый адреса места работы, индекс, телефоны
отдела кадров и бухгалтерии, банковские реквизиты, ИНН, ОГРН, Ф.И.О.
руководителя предприятия, учреждения, организации
|
|
|
|
|
|
|
|
|
|
|
|
|
Наличие
заграничного паспорта:
|
Да Нет
|
Наличие
собственного автомобиля:
|
Да Нет
|
|
Наличие
счетов, включая карточные, в Сбербанке России:
|
Да Нет
|
Наличие
в собственности объектов недвижимости
|
Да Нет
|
|
|
Наличие
в собственности ценных бумаг
|
Да Нет
|
3. Сведения о Созаемщике
|
Ф.И.О.
|
Образование
|
|
Менялись ли Ф.И.О. Да Нет
|
В случае их изменения указать предыдущие Ф.И.О. с указанием
причины и даты изменения:
|
|
Семейное положение:
|
|
Иждивенцы кол-во их возраст
|
Из них детей кол-во их возраст
|
|
Холост / не замужем Разведен / Разведена
|
Женат / замужем Вдовец / Вдова
|
|
|
|
Адрес регистрации: |__|__|__|__|__|__|
|
телефон (вкл. код)
|
|
Адрес проживания: |__|__|__|__|__|__|
|
Собственное По найму У родственников |______________|
|
телефон (вкл. код)
|
Время
проживания в населенном пункте на момент заполнения анкеты
|
|
мобильный телефон
|
E-mail
|
|
Место работы:
|
|
Полное наименование:
|
Должность:
|
телефон (вкл. код)
|
|
Если Вы предоставили справку по форме 2-НДФЛ, укажите дополнительно
юридический и почтовый адреса места работы, индекс, телефоны отдела кадров и
бухгалтерии, банковские реквизиты, ИНН, ОГРН, Ф.И.О. руководителя
предприятия, учреждения, организации
|
|
Наличие
заграничного паспорта:
|
Да Нет
|
Наличие
собственного автомобиля:
|
Да Нет
|
|
Наличие
счетов, включая карточные, в Сбербанке России:
|
Да Нет
|
Наличие
в собственности объектов недвижимости
|
Да Нет
|
|
|
Наличие
в собственности ценных бумаг
|
Да Нет
|
|
|
|
|
|
|
|
|
|
|
|
|
|
|
4. Сведения об объекте
недвижимости, для приобретения (строительства, ремонта, реконструкции) которого
испрашивается кредит.
(Только для жилищных кредитов)
|
Наименование
объекта недвижимости
|
Сделка (пункт заполняется при получении жилищного кредита)
Конкретная Предполагаемая
|
Адрес объекта недвижимости (указывается для конкретной сделки)
|__|__|__|__|__|__|
|
|
Вид объекта недвижимости (указывается для квартир, комнат)
Единственная для проживания Дополнительная
|
Стоимость объекта / Сметная стоимость работ
|
5. Сведения о Поручителе
(юридическом лице)
|
Наименование организации:
|
|
Основные реквизиты организации:
|
|
Адрес фактический
|
|
|
Контактный телефон
|
|
|
Факс
|
|
|
Банковские реквизиты
|
|
6. Сведения о
Поручителях (физических лицах)
|
1. Ф.И.О.
|
Образование
|
|
Менялись ли Ф.И.О. Да Нет
|
В случае их изменения указать предыдущие Ф.И.О. с указанием
причины и даты изменения:
|
|
Семейное положение:
|
|
Иждивенцы кол-во их возраст
|
Из них детей кол-во их возраст
|
|
Холост / не замужем Разведен / Разведена
|
Женат / замужем Вдовец / Вдова
|
|
|
|
Адрес регистрации: |__|__|__|__|__|__|
|
телефон (вкл. код)
|
|
Адрес проживания: |__|__|__|__|__|__|
|
Собственное По найму У родственников |______________|
|
телефон (вкл. код)
|
Время
проживания в населенном пункте на момент заполнения анкеты
|
|
мобильный телефон
|
E-mail
|
|
Место работы:
|
|
Полное наименование:
|
Должность:
|
телефон (вкл. код)
|
|
Если Вы предоставили справку по форме 2-НДФЛ, укажите
дополнительно юридический и почтовый адреса места работы, индекс, телефоны
отдела кадров и бухгалтерии, банковские реквизиты, ИНН, ОГРН, Ф.И.О.
руководителя предприятия, учреждения, организации
|
|
|
|
|
|
|
|
|
|
|
|
|
Наличие
заграничного паспорта:
|
Да Нет
|
Наличие
собственного автомобиля:
|
Да Нет
|
|
Наличие
счетов, включая карточные, в Сбербанке России:
|
Да Нет
|
Наличие
в собственности объектов недвижимости
|
Да Нет
|
|
|
Наличие
в собственности ценных бумаг
|
Да Нет
|
|
2.Ф.И.О.
|
Образование
|
|
Менялись ли Ф.И.О. Да Нет
|
В случае их изменения указать предыдущие Ф.И.О. с указанием
причины и даты изменения:
|
|
Семейное положение:
|
|
Иждивенцы кол-во их возраст
|
Из них детей кол-во их возраст
|
|
Холост / не замужем Разведен / Разведена
|
Женат / замужем Вдовец / Вдова
|
|
|
|
Адрес регистрации: |__|__|__|__|__|__|
|
телефон (вкл. код)
|
|
Адрес проживания: |__|__|__|__|__|__|
|
Собственное По найму У родственников |______________|
|
телефон (вкл. код)
|
Время
проживания в населенном пункте на момент заполнения анкеты
|
|
мобильный телефон
|
E-mail
|
|
Место работы:
|
|
Полное наименование:
|
Должность:
|
телефон (вкл. код)
|
|
Если Вы предоставили справку по форме 2-НДФЛ, укажите
дополнительно юридический и почтовый адреса места работы, индекс, телефоны
отдела кадров и бухгалтерии, банковские реквизиты, ИНН, ОГРН, Ф.И.О.
руководителя предприятия, учреждения, организации
|
|
|
|
|
|
|
|
|
|
|
|
|
Наличие
заграничного паспорта:
|
Да Нет
|
Наличие
собственного автомобиля:
|
Да Нет
|
|
Наличие
счетов, включая карточные, в Сбербанке России:
|
Да Нет
|
Наличие
в собственности объектов недвижимости
|
Да Нет
|
|
|
Наличие
в собственности ценных бумаг
|
Да Нет
|
|
3. Ф.И.О.
|
Образование
|
|
Менялись ли Ф.И.О. Да Нет
|
В случае их изменения указать предыдущие Ф.И.О. с указанием
причины и даты изменения:
|
|
Семейное положение:
|
|
Иждивенцы кол-во их возраст
|
Из них детей кол-во их возраст
|
|
Холост / не замужем Разведен / Разведена
|
Женат / замужем Вдовец / Вдова
|
|
|
|
Адрес регистрации: |__|__|__|__|__|__|
|
телефон (вкл. код)
|
|
Адрес проживания: |__|__|__|__|__|__|
|
Собственное По найму У родственников |______________|
|
телефон (вкл. код)
|
Время
проживания в населенном пункте на момент заполнения анкеты
|
|
мобильный телефон
|
E-mail
|
|
Место работы:
|
|
Полное наименование:
|
Должность:
|
телефон (вкл. код)
|
|
Если Вы предоставили справку по форме 2-НДФЛ, укажите
дополнительно юридический и почтовый адреса места работы, индекс, телефоны
отдела кадров и бухгалтерии, банковские реквизиты, ИНН, ОГРН, Ф.И.О.
руководителя предприятия, учреждения, организации
|
|
|
|
|
|
|
|
|
|
|
|
|
|
|
|
Наличие
заграничного паспорта:
|
Да Нет
|
Наличие
собственного автомобиля:
|
Да Нет
|
|
Наличие
счетов, включая карточные, в Сбербанке России:
|
Да Нет
|
Наличие
в собственности объектов недвижимости
|
Да Нет
|
|
|
Наличие
в собственности ценных бумаг
|
Да Нет
|
|
4.
Ф.И.О.
|
Образование
|
|
Менялись ли Ф.И.О. Да Нет
|
В случае их изменения указать предыдущие Ф.И.О. с указанием
причины и даты изменения:
|
|
Семейное положение:
|
|
Иждивенцы кол-во их возраст
|
Из них детей кол-во их возраст
|
|
Холост / не замужем Разведен / Разведена
|
Женат / замужем Вдовец / Вдова
|
|
|
|
Адрес регистрации: |__|__|__|__|__|__|
|
телефон (вкл. код)
|
|
Адрес проживания: |__|__|__|__|__|__|
|
Собственное По найму У родственников |______________|
|
телефон (вкл. код)
|
Время
проживания в населенном пункте на момент заполнения анкеты
|
|
мобильный телефон
|
E-mail
|
|
Место работы:
|
|
Полное наименование:
|
Должность:
|
телефон (вкл. код)
|
|
Если Вы предоставили справку по форме 2-НДФЛ, укажите
дополнительно юридический и почтовый адреса места работы, индекс, телефоны
отдела кадров и бухгалтерии, банковские реквизиты, ИНН, ОГРН, Ф.И.О.
руководителя предприятия, учреждения, организации
|
|
|
|
|
|
|
|
|
|
|
|
|
|
|
|
Наличие
заграничного паспорта:
|
Да Нет
|
Наличие
собственного автомобиля:
|
Да Нет
|
|
Наличие
счетов, включая карточные, в Сбербанке России:
|
Да Нет
|
Наличие
в собственности объектов недвижимости
|
Да Нет
|
|
|
Наличие
в собственности ценных бумаг
|
Да Нет
|