Анализ деятельности ООО 'Хоум Кредит энд Финанс Банк'

  • Вид работы:
    Отчет по практике
  • Предмет:
    Банковское дело
  • Язык:
    Русский
    ,
    Формат файла:
    MS Word
    229,14 Кб
  • Опубликовано:
    2014-03-24
Вы можете узнать стоимость помощи в написании студенческой работы.
Помощь в написании работы, которую точно примут!

Анализ деятельности ООО 'Хоум Кредит энд Финанс Банк'

Содержание

Введение

1.   Краткая характеристика ООО «Хоум Кредит энд Финанс Банк»

.1   Характеристика компании

1.2     Организационная структура компании

2.   Анализ деятельности банка

2.1 Анализ результатов деятельности

.2 Анализ финансовых результатов

Список использованных источников и литературы

Приложение 1

Введение

Банковская система - одна из важнейших и неотъемлемых структур рыночной экономики. Развитие банков, товарного производства и обращения шло параллельно и тесно переплеталось. При этом банки, проводя денежные расчеты, кредитуя хозяйство, выступая посредниками в перераспределении капиталов, существенно повышают общую эффективность производства, способствуют росту производительности общественного труда.

Современная банковская система - это важнейшая сфера национального хозяйства любого развитого государства. Её практическая роль определяется тем, что она управляет в государстве системой платежей и расчетов. Большую часть своих коммерческих сделок осуществляет через вклады, инвестиции и кредитные операции. Наряду с другими финансовыми посредниками банки направляют сбережения населения к фирмам и производственным структурам. Коммерческие банки, действуя в соответствии с денежно-кредитной политикой государства, регулируют движение денежных потоков, влияя на скорость их оборота, эмиссию, общую массу, включая количество наличных денег, находящихся в обращении. Стабилизация же роста денежной массы - это залог снижения темпов инфляции, обеспечение постоянства уровня цен, при достижении которого рыночные отношения воздействуют на экономику народного хозяйства самым эффективным образом.

Современная банковская система - это сфера многообразных услуг своим клиентам - от традиционных депозитно-ссудных и расчетно-кассовых операций, определяющих основу банковского дела, до новейших форм денежно-кредитных и финансовых инструментов, используемых банковскими структурами (лизинг, факторинг, траст и т.д.).

Наличие товарного производства и денег обусловливает существование и функционирование кредита. С развитием товарного производства кредит становится обязательным атрибутом хозяйствования. Кредит содействует закреплению хозяйственно-финансовой деятельности предприятия, так как он является необходимым условием производственных фондов и фондов обращения в условиях расширенного воспроизводства, даёт возможность беспрерывно совершать процесс оборачивания и как следствие влияет производству и реализации продукции.

На практике оценку финансового состояния банка осуществляют органы государственного регулирования банковской деятельности (в лице Центрального Банка), непосредственно банки и независимые экспертные группы или рейтинговые агентства.

Затяжной характер кризиса вызывает всё новые проблемы. Многие банки пересматривают политику своего развития, перестраивают работу, смещают акценты в деятельности. Банковская система пришла в движение. Волна неплатежей продолжает “подсаживать” банки, в том числе в области потребительского кредитования.

Потребительский кредит очень хорошо стимулирует эффективность труда. Получая заработную плату, недостаточную для покупки за наличный расчёт ряда товаров, в частности предметов длительного пользования, люди имеют возможность покупать эти товары в кредит или брать кредит под их покупку. Впоследствии, деньги за эти товары должны быть выплачены, поэтому каждый, взявший в кредит, старается продержаться на своём рабочем месте, как можно дольше, т.е. на более долгий промежуток времени. Только так он может быть уверенным в своих силах выплатить кредит и зарекомендовать себя перед кредиторами, как честное и добросовестное лицо, для дальнейших связей. Актуальность данной темы состоит в том, что потребительское кредитование продолжает набирать обороты в России. Пожалуй, сегодня уже трудно найти человека, который никогда не слышал о возможности купить что угодно за чужой счет. Устоять перед этим практически невозможно, и банки выдумывают все новые и новые предложения, чтобы завлечь клиентов.

1. Краткая характеристика ООО «Хоум Кредит энд Финанс Банк»

.1 Характеристика компании

На текущий момент у банка два участника: юридическому лицу Home Credit B. V. (Нидерланды) принадлежит 99,9919% в капитале банка, а Home Credit International a.s. (Чехия) владеет долей в 0,0081%. Основной бенефициар - самый богатый бизнесмен Чехии Петр Келлнер. Через те же компании около 5% в капитале банка контролирует его партнер Иржи Шмейц. По данным прессы, Шмейц уступил свои 5% в холдинге PPF в обмен на миноритарные пакеты акций и участие в капитале банков, принадлежащих группе.

У кредитной организации шесть филиалов, 30 кредитно-кассовых, 197 дополнительных и 749 операционных офисов в различных регионах Российской Федерации. Численность сотрудников превышает 22 тыс. человек. Заемщиками, вкладчиками и держателями пластиковых карт банка являются более 23,7 млн человек. Стратегическое развитие направлено на универсализацию, при этом банк стремится удержать позиции на рынке розничного кредитования, в том числе в сегменте POS-кредитования (в этом направлении банк работает более чем с 58 тыс. магазинов-партнеров). Держателям пластиковых карт доступна сеть собственных банкоматов банка, насчитывающая свыше 600 устройств.

Кредитная линейка Банка включает более 100 кредитных продуктов, среди которых потребительские кредиты, наличные в кредит, кредитные карты, автокредиты и ипотека. Банк активно реализует стратегию перехода от монолайновой кредитной организации к универсальному розничному банку. Банк предлагает потенциальным клиентам выгодные кредиты в точках продаж партнеров на покупку широкого спектра товаров: от бытовой техники и электроники до мебели и строительных материалов.

С начала 2012 года активы банка увеличились на 50%, в основном за счет привлеченных вкладов частных лиц. Более 80% нетто-активов приходится на кредитный портфель, свыше 9% которого просрочено. Почти 97% всех ссуд выдано частным лицам, преимущественно на срок свыше одного года. Структура пассивов тоже довольно слабо диверсифицирована в разрезе финансовых инструментов: 52% - вклады физических лиц, 13% - средства на депозитных счетах предприятий и организаций. Банк известен выпусками российских облигаций и евробондов, занимающих порядка 17% пассивов. На внутреннем рынке межбанковских кредитов Хоум Кредит Банк не очень активен и чаще выступает нетто-кредитором. По итогам 2011 года банк получил чистую прибыль в размере 8,51 млрд рублей по РСБУ (в 2010 году аналогичный показатель составил 8,93 млрд).

По данным Frank Research Group, на 1 января 2013 года банк занимал 22,3 % рынка кредитования в точках продаж.

.2 Организационная структура компании

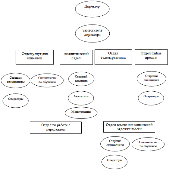
На рисунке 1 показана структура управления Контактного Центра ООО «ХКФ Банк» в г. Владивосток. Контактный Центр делится на 6 отделов и руководство. На данный момент здесь работает около 800 человек.

Общее руководство и контроль за деятельностью контактного центра осуществляет Директор и его заместитель. В их обязанности так же входит ежедневная отчетность в головной офис банка. Все решения по поводу дальнейшей деятельности, изменения в структуре и в работе банка принимаются без участия Директора и его заместителя. Так как основная их функция контролировать работу Контактного Центра.

Рис. 1. - Структура управления Контактного Центра ООО «ХКФ Банк» г. Владивосток

Отделом услуг для клиентов руководят старшие специалисты. Они контролируют деятельность операторов, следят чтобы результат их деятельности соответствовал планам. Предоставляют ежедневную отчетность как руководству, так и операторам. Старшие специалисты так же обязаны предоставлять помощь операторам в решении проблем связанных с их рабочим процессом.

Операторы отдела услуг для клиентов принимают звонки клиентов ХКФ Банка по горячей линии. Они помогают им в решении проблем с банком, либо переводят клиентов в нужный им отдел для получения специализированной информации.

Так же в этом отделе имеются собственные специалисты по обучению. Они обучают новый персонал, проводят тренинги и семинары. Основной их деятельностью является оценка качества работы операторов.

Похожую структуру имеют отдел online продаж и отдел взыскания клиентской задолженности. Их отличия заключаются в работе операторов.

Отдел online продаж работают с клиентами, которые оставляли заявку для получения кредита на сайте банка, либо позвонившими на горячую линию.

Отдел взыскания клиентской задолженности самый крупный в банке. Здесь работает более 50% персонала. Это связанно с тем, что банк в первую очередь нуждается в возврате средств заемщиками. На данный момент в отделе взыскания находится 8% кредитных договоров банка (нормой считается 6%).

Задача операторов отдела взыскания мотивировать заемщика на оплату, и проконтролировать, чтобы эта оплата осуществилась.

Аналитический отдел занимается сбором и обработкой данных по звонкам операторов. Так же в их задачи входит составление рабочего графика и контроль за его соблюдением. Из этого отдела направляется самое большое количество отчетности. Она направляется всем сотрудникам Контактного Центра, в другие аналитические отделы и головное подразделение банка.

Отдел телемаркетинга занимается рекламным продвижением банка на Дальнем Востоке. ХКФ банк проводит агрессивную рекламную компанию для привлечения новых клиентов и поддержки бренда. Ведется постоянное привлечение нового персонала.

2. Анализ деятельности банка


В 2012 г. ХКФ банк активно развивал комплекс каналов продаж и дистанционного обслуживания. На 31 декабря 2012 сеть дистрибуции банковских продуктов состояла из 900 банковских офисов (отраженных в статистике Банка России), 5 456 кредитных точек, 69 300 точек продаж POS-кредитов, а также 1 231 устройство самообслуживания (банкоматы и терминалы). Банк Хоум Кредит продолжает делать акцент на повышении удовлетворенности клиентов и качества обслуживания, активно инвестируя в совершенствование ИТ-систем и высокотехнологичных сервисов, таких как интернет-банк, мобильный банк и телефонный банк.

Основным предметом роста кредитного портфеля ХКФБ были кредиты наличными. По сравнению с аналогичным периодом в прошлом году объем их выдачи увеличились в три раза. Таким образом, размер чистого портфеля кредитов наличными вырос на 174,1% и составил на 31 декабря 2012 года 142,2 млрд рублей (51,9 млрд на конец 2011 года). Благодаря сбалансированной продуктовой линейке, широкой сети продаж и успешной маркетинговой политике Банк Хоум Кредит показал самый высокий прирост портфеля кредитов наличными на рынке, достигнув 4 места в этом сегменте c долей 4,2%1.

Организованные в течение года промо-активности и расширение сети дистрибуции, привели к увеличению портфеля POS-кредитов на 34,7% до 55,6 млрд рублей. Занимая 24,9%1 рынка, ХКФБ остается лидером в сегменте POS-кредитования. Имея традиционно сильные позиции на рынках кредитования покупок электроники и бытовой техники, банк проводит политику диверсификации отраслевых сегментов, развивая сотрудничество с партнерами, специализирующимися на продаже мебели, строительных материалов, одежды, автозапчастей, предоставлении туристических и медицинских услуг.

Объем транзакций по кредитным картам по сравнению с аналогичным периодом 2011 года удвоился. За 12 месяцев 2012 года портфель кредитных карт увеличился на 52,3% и достиг 22,1 млрд рублей. ХКФБ занимает на этом рынке 9 место с долей 3,0%1 и высоко оценивает перспективы данного сегмента с точки зрения дальнейшего роста.

Таким образом, на 31 декабря 2012 кредитный портфель банка имел следующую структуру:

·        доля кредитов наличными - 63,5% (142,2 млрд руб.);

·        доля POS-кредитов - 24,8% (55,6 млрд руб.);

·        доля кредитных карт - 9,9% (22,1 млрд руб.);

·        ипотечные займы, автокредиты и кредиты юридическим лицам - 1,8% (3,9 млрд руб.).

В 2012 году депозиты оставались основным источником финансирования деятельности банка. Объем депозитов и текущих счетов за 12 месяцев 2012 года вырос на 139,7% и достиг показателя в 168,5 млрд рублей, что соответствует 61,0% от совокупного объема обязательств банка. Отношение кредитов к депозитам сократилось со 160,5% на конец 2011 года до 132,8% на 31 декабря 2012 года.

Успешная реализация стратегии банка и популярность инновационных продуктов банка привели к увеличению числа клиентов. На 31 декабря 2012 года клиентская база Банка Хоум Кредит составляла 24,6 млн человек. Широкая клиентская база обеспечивает банку глубокое понимание рынка и открывает возможности для кросс-продаж. В целях поддержания такого роста клиентской базы, численность сотрудников банка в 2012 году увеличилась на 37,3% и превысила 27 тысяч человек.

2.2 Анализ финансовых результатов

Несмотря на массивные инвестиции в развитие каналов продаж и совершенствование клиентского сервиса, Банк Хоум Кредит сохранил высокие показатели эффективности деятельности. Операционный доход ХКФБ за 12 месяцев 2012 год увеличился на 90,4% по сравнению с аналогичным периодом в прошлом году и достиг 61,6 млрд рублей, являясь результатом высоких темпов роста бизнеса и его маржинальности. Для поддержания стабильности быстрорастущего портфеля, банк придерживается консервативного подхода к формированию резервов - коэффициент покрытия просроченных кредитов составил 120,4%. В результате этого, а также существенного роста и изменение структуры кредитного портфеля, стоимость риска по итогам 12 месяцев 2012 года выросла до 11,4% годовых (6,9% годовых по итогам 2011 года). Вместе с тем, уровень просроченной задолженности сроком свыше 90 дней по итогам отчетного периода остается на умеренном уровне в 6,6% (5,8% на 31 декабря 2011 года).

депозит кредитование банк

Заключение

Достижение устойчивого экономического роста и поддержание его высоких темпов является одной из главных целей на современном этапе развития России. Важная роль в формировании совокупного спроса принадлежит конечному потреблению сектора домашних хозяйств, составляющему около половины ВВП, предопределяет возможности дальнейшего роста экономики за счет повышения расходов этого сектора.

В условиях девальвации рубля в результате кризиса августа 1998 г. у российских производителей появились реальные возможности расширить объемы производства главным образом ввиду начавшегося процесса импортозамещения. Сокращение внутреннего спроса, обусловленное снижением реальных денежных доходов населения, препятствовало большей динамичности ВВП. Экономический кризис продемонстрировал большую чувствительность населения к изменению условий хозяйствования. Начиная с 2000 г., определяющими для роста экономики стали внутренние факторы спроса, опирающиеся на увеличение расходов на конечное потребление сектора домашних хозяйств. На современном этапе реальные денежные доходы основной части населения, несмотря на наметившуюся тенденцию к росту, недостаточно велики. Очевидно, что спрос при слабом развитии финансового рынка и доминировании самофинансирования имеет свои внутренние ограничения. Потребительский кредит представляется одним из способов решения указанной проблемы. Устраняя противоречие между потребностями населения и возможностью их удовлетворения за счет текущих денежных доходов, потребительский кредит активизирует спрос, способствует повышению уровня благосостояния населения. По состоянию на 01.12.2008 г. объем кредитов населению составил 281,9 млрд. руб. В последние годы он рос быстрыми темпами, ежегодно увеличиваясь в 1,5-2 раза. Однако по отношению к объему оборота розничной торговли задолженность населения по кредитам составляет менее 4%. В то же время есть сегменты потребительского рынка, на которых потребительский кредит играет важную роль: в секторе бытовой и компьютерной техники уже около 25% покупок совершается в кредит. Таким образом, в перспективе потребительский кредит может приобрести большое макроэкономическое значение. В последние несколько лет в России сложились благоприятные условия для развития рынка потребительского кредита. Быстрое наращивание капитала в банковской сфере в связи с действием ряда макроэкономических факторов вызвало проблему размещения средств. Одним из перспективных направлений деятельности банков, когда они вынуждены искать относительно новые сферы применения капитала, является потребительское кредитование. На современном этапе развития России актуальной задачей становится формирование цивилизованного рынка потребительского кредита, способного в значительной степени стать источником стимулирования спроса населения на товары и услуги и, как следствие, повышения уровня его благосостояния и создания дополнительных импульсов экономического роста.

В нашей работе мы рассмотрели деятельность Хоум Банка, по данным финансовой отчетности и мнениям экспертов, она признана стабильной по всем параметрам. Банка занимает одну из ведущих мест на рынке потребительского кредитования. Главная цель банка - расширение географических просторов своей кредитной деятельности и увеличение доходных показателей. Поэтому был предложен ряд мероприятий по эффективному развитию потребительского кредитования. Более конкретно рассмотрен инвестиционный проект по увеличению кредитных точек по России с целью увеличения доходов, прибыли и доли рынка. Мы представили все фактические и плановые показатели в таблицах для более удобного представления. Распределили затраты и доходы по кварталам года. И получили срок окупаемости 5,16 месяцев.

Список использованных источников и литературы

1. Локальный портал ХКФ банка

. Веб энциклопедия

4. Деньги, кредит, банки: учебник для вузов Щегорцов В.А. <#"732802.files/image002.gif">

Похожие работы на - Анализ деятельности ООО 'Хоум Кредит энд Финанс Банк'

 

Не нашли материал для своей работы?
Поможем написать уникальную работу
Без плагиата!
Без нейросетей!