|
Тип
|
бензиновий
|
|
Модель
|
TU5JP4B
|
|
Рабочий об'єм (см3)
|
1 560
|
|
Потужність (к.с. / кВт / об/мин)
|
90 / 66 5500
|
|
Норма токсичності
|
Euro4
|
|
Паливо
|
|
Сорт
|
Неетилований бензин з октановим числом 95
|
|
Ємність паливного баку (Л)
|
60
|
|
|
|
Витрата палива
|
|
ECE (по місту)
|
10,8
|
|
MIXTE (змішаний тип руху)
|
8,2
|
|
EUDC (по трассі)
|
6,8
|
|
Габаритні розміри автомобіля (мм)
|
|
Довжина
|
4 380
|
|
Ширина (з зеркалами/без)
|
2 112/1810
|
|
Висота
|
1 834
|
|
База
|
3
|
|
Разміри (мм) і об'єм (Л) багажного багажного
відділення
|
|
об'єм стандартний (м3)
|
3,7
|
|
Довжина вантажного відділення
|
1 800
|
|
Ширина вантажного відділення
|
1 500
|
|
Висота вантажного відділення
|
1 250
|
|
Висота пройома бокової вантажної дверки
|
1 100
|
|
Ширина пройома бокової вантажної дверки
|
650
|
|
|
Вистоа пройома задніх дверей
|
1 148
|
|
|
Ширина пройома задніх дверей
|
1 582
|
|
|
Маса автомобіля (кг)
|
|
|
Споряджена
|
1 413
|
|
|
Повна
|
1 960
|
|
|
Вантажопідйомність
|
550
|
|
|
|
|
|
.1.3 Характеристика замовників та
структура вантажопотоку , основні техніко-експлуатаційні показники підприємства
Клієнтська база „Аеро-Експрес” (TNT
Express) - це сотні підприємств, організацій та приватних осіб, які працюють у
різних галузях виробництва: легкій та важкій промисловості, будівництві,
сільському господарстві та ін.
Серед основних клієнтів зокрема є:
компанія «Оріфлейм-Україна», «Procter & Gamble», «Scientific Games»,
«synevo», «RNT», «Гратис ЛТД», «Цептер» «GSK», «Sanofi aventis», «Smo ukraine»,
«Nokia Siemens network», «Марка України», магазинів автозапчастин для
автомобілів та інші.
Компанія працює з усіма можливими
комбінаціями відправки та доставки.
Клієнт сам обирає найоптимальніший
варіант відправки (доставки) вантажу адресату:
«Двері-Двері»-доставка вантажу
безпосередньо від вантажовідправника до вантажоодержувача за звичайним тарифом;
«9Д» - доставка вантажу до 09:00
години;
«10Д» - доставка вантажу до 10:00
години;
«12Д» - доставка вантажу до 12:00
години;
«18Д» - доставка вантажу до 18:00
години;
«SS» - доставка вантажу найшвидше -
на скільки це дозволяють технічні характеристики автомобіля та стан шляху.
Кожний вид доставки оцінюється
окремим тарифом який відповідає часу доставки вантажу до вантажоодержувача.
З метою тарифікації встановлюються
наступні категорії відправлень:
• Пакет - конверт або бандероль
масою до 3 кг, довжиною - до 0,40 м.
• Посилка - це одиничне
відправлення масою не більше 100кг, об’єм до 1,5 
, довжиною не більше 3м, сума сторін
довжини ширини висоти не більш 4м.
• Палета - одиничне або
згруповане відправлення, яке закріплене на піддоні та обгорнуте пакувальною
плівкою або іншим матеріалом, що забезпечує цілісність укладки.
Основних клієнтів компанії
можна розподілити на три групи, і їх розподіл по замовленням можна показати на
рис.1.1.
.1.4 Характеристика технології
перевезень, документообігу, планування, управління і контролю, нормативи
перевізного процесу
Так як підприємство займається
кур’єрською доставкою вантажів по Україні, при цьому вантажі приймаються до
перевезень в одному місті, а доставляються в інше місто в країні, а також
враховуючи те що підприємство має свої філії у всіх обласних центрах та інших
великих містах, що охоплюють усі великі ділові осередки в державі. Виходячи з
цього перевезення між філіями товариства відбувається транспортом великої
вантажопідйомності з організацією наскрізного руху . При такій схемі вантажі
збираються, доставляються на філію відправлення і розвозяться з неї транспортом
малої вантажопідйомності, як транспортом підприємства так і силами
вантажоодержувачів в залежності від схеми доставки.
Основним документом що регламентує
перевезення вантажу є договір перевезення який укладається в письмовій формі.
Замовлення послуг проводиться через
інформаційно-довідковий центр за телефоном гарячої лінії або шляхом
безпосереднього подання замовником усної або письмової заявки за місцем
знаходження пунктів обслуговування клієнтів перевізника (телефоном, факсом,
електронною поштою, іншим способом, визначеним сторонами). Перевізник приймає
замовлення та тарифікує доставку згідно встановленого алгоритму обрахунку
вартості.
Усі умови, необхідні документи, а
також строки доставки та інші нормативи викладенні в стандартних умовах
сервісу, що є локально-правовим актом ТОВ „Аеро-Експрес” та є доступними для
ознайомлення в кожному пункті обслуговування клієнтів перевізника та у
всесвітній мережі Інтернет.
При здачі вантажу до перевезення
замовник (відправник) заповнює вантажну декларацію (яка водночас є
товарно-транспортною накладною), встановленої перевізником форми.
Приймання та доставка (вручення)
вантажів здійснюється через:
адресне обслуговування (забір
вантажу від відправника або доставка вантажу одержувачу експедитором
перевізника).
мережу пунктів обслуговування
клієнтів.
Приймання вантажів через пункти
обслуговування клієнтів здійснюється в робочі дні і в робочий час згідно
графіку роботи філіальної мережі перевізника, а доставка вантажів відбувається
на наступний день після замовлення в містах де розташовані філії товариства,
або в інші дні що визначенні нормативами товариства для різних зон доставки. У
випадку адресного забору відправник (замовник) узгоджує з перевізником
прийнятний час забору. Перевізник зобов’язується доставити вантаж у строки
погоджені із замовником, але в будь-якому випадку не швидше строків,
встановлених для роботи перевізника. Вантаж вважається доставленим за адресою
одержувача, що вказана відправником (замовником) у вантажній декларації, тоді,
коли одержувач підтверджує доставку (проставляючи дату, час, підпис, ім’я, за
потреби, печатку, паспортні дані фізичної особи) у „Реєстрі адресної доставки”.
Якщо погоджений замовником інтервал
або час забору є пізнішим за встановлений перевізником граничний час забору
вантажів для даної місцевості, то термін доставки вантажів перевізником
відповідно коригується. Перевізник повідомляє замовника (відправника) про
граничний час забору вантажів. Для відправки по деяких напрямках граничний час
забору вантажу може відрізнятися від стандартного.
Якщо з вини замовника (відправника)
забір триватиме понад задекларований перевізником час забору для даної
місцевості, то такий забір вважатиметься таким, що здійснений пізніше за
граничний час забору, і перевізник застерігає за собою право відкоригувати
термін доставки.
Якщо вага одного місця вантажу
перевищує 30 кг або об’єм перевищує 0,25м3) ( 250дм3) ),
сумарна вага вантажу перевищує 100 кг або загальний об’єм вантажу понад 1м3)
( 1000дм3), то відправник (замовник) зобов’язаний самостійно
завантажити вантаж в кузов транспортного засобу перевізника. За попереднім
погодженням і замовником (відправником) перевізник за додаткову плату може
організувати вантажні роботи з вантажем замовника (відправника). Вартість таких
послуг визначається за домовленістю сторін, окремо в договорі перевезення.
У випадку сумніву щодо упаковки
вантажу та вкладення, оголошеної цінності вантажу, тощо Перевізник має право
оглянути вантаж, переданий до перевезення.
При замовленні забору замовник
(відправник) повинен зазначити проміжок часу, під час якого можна забрати
вантаж. Мінімальна тривалість часового проміжку становить 3 години. Заявка
повинна бути подана перевізнику не пізніше, ніж за 2 (дві) години до початку
такого часового проміжку.
При потребі, замовник повинен
забезпечити доступ представника перевізника до місця забору вантажу (повідомити
охорону при вході, в`їзді чи на прохідній, забезпечити отримання перепустки,
тощо). За незабезпечення доступу до місця забору вантажу (простій) з вини
замовника (відправника) оплачується за тарифами, передбаченими в прайс-листі,
перевізника, що діє на момент передачі вантажу до перевезення. За відмови
замовника (відправника) підписати такий акт, останній підписується
представником перевізника в присутності двох свідків, дані яких заносяться до
акту. Такий акт є підставою для виставлення замовнику рахунку, збільшеного на суму
штрафних санкцій.
Перевізник зобов’язаний вчасно
повідомляти відправника (замовника) про будь-які зміни, що відрізняються від
попередньої домовленості щодо забору по телефону чи особисто.
Перевізник, при заборі, отримує
вантаж лише від замовника або зазначеної ним особи - відправника.
Перевізник зобов’язаний чекати на
забір за адресою відправника максимально 15 хвилин. Під часом очікування
розуміється час, коли замовник (відправник) не виконує ніяких дій для надання
експедитору Перевізника вантажу (проведення вантажно-розвантажувальних робіт),
або надання необхідних супровідних документів чи не виконує умов передачі
вантажу. В іншому випадку кожні наступні п’ятнадцять хвилин тарифікуються як
оплачуваний простій згідно стандартних умов. Простій з вини замовника
(відправника) оплачується за тарифами, передбаченими в прайс-листі перевізника,
що діє на момент передачі вантажу до перевезення.
Як зазначалось вище на кожен вантаж
оформляється окрема вантажна декларація, яка є документом, що має оригінальний
номер, на зворотній стороні містить умови договору перевезення та є
підтвердженням волі замовника (відправника) на виконання своїх обов’язків по
оплаті за договором перевезення або обов’язку по вказівці на особу платника.
Копія вантажної декларації (4-ий екземпляр) залишається у відправника
(замовника).
Замовник (відправник) зобов’язаний
самостійно заповнити вантажну декларацію, при цьому обов’язково вказати
достовірні дані про відправника, одержувача, їх адреси, телефони, прізвища,
імена контактних осіб, дані про вантажі, тип сервісу, умови доставки, та форму
і умови оплати. За проханням замовника (відправника), перевізник допомагає у
заповненні вантажної декларації.
Шляхом підписання вантажної
декларації на конкретний вантаж замовник (відправник, платник) бере на себе
відповідальність по оплаті послуг перевізника відповідно до діючих тарифів та
на підставі виставленого йому рахунку.
У випадку підписання вантажної
декларації від імені замовника його представником, в тому числі ким-небудь із
його працівників, замовник бере на себе відповідальність по оплаті послуг
перевізника.
Термін виконання послуг може
визначатись сторонами за кожним вантажем окремо згідно зі строками
задекларованими перевізником.
Також дані реєстру (де вказується
кількість відправок, загальна вага, оголошена цінність вантажу, пункти
доставки, оплата за перевезення , час досавки) передаються в документальному
вигляді з підписами відповідальних осіб та печатками, з магістральними
автомобілями.
На вантажні автомобілі що здійснюють
забір вантажу та розвіз по місту, а також автомобілі що працюють на
магістральних маршрутах оформляються подорожні листи що мають наступні
реквізити:
назва та номер документа, його
серія, номер форми, затвердження та штамп організації;
інформація про водія (прізвище, ім’я,
по-батькові, № службового посвідчення, клас) та транспорт (марка автомобіля,
наявність причепів, їх державні номери), а також прізвища супроводжуючих осіб;
робота водія та автомобіля за умови
операції (виїзд, повернення в гараж), вказання часу за графіком, нульовий
пробіг, показ спідометра, час фактичний;
- рух пального, де вказується марка
пального, код марки, скільки видано, залишок при виїзді, поверненні, час роботи
спецустаткування, двигуна і підписи заправника, механіків, диспетчера;
- завдання водієві, де вказується в
чиє розпорядження поступає, час прибуття, вибуття, кількість годин, звідки
взяти, куди доставити, найменування вантажу, кількість їздок з вантажем,
відстань, скільки тонн перевезти та сума трьох останніх;
підписи відповідальних осіб (водія,
механіка, диспетчера та інших), вказання стану автомобіля при поверненні
(справний, несправний);
особливі відмітки;
номерів прикладених
товаротранспортних накладних, кількості відпрацьованих годин, хвилин, кількості
перевезених тонн, маршруту руху (звідки, куди), підписи та печатки
вантажовідправника, кількість вантажних декларацій (цифрами і прописом),
підписи водія та диспетчера;
графа результатів роботи автомобіля
і причепів, де вказується витрата пального (за нормою та фактично), час в
наряді: всього (автомобіля, причепа), автомобіля (у русі, у простої на лінії і
по технічній несправності), кількість перевезених тонн всього.
Диспетчерська група в яку входять
диспетчери та логісти оперативно керує перевезеннями, розробляє оперативний
добовий план перевезень, виходячи з даних які поступають з інших філій в книзі
адресної доставки, та одержаних замовлень на забір своєю філією складає
оперативний план перевезень на розвізно-збірних маршрутах на наступну добу.
Безпосередньо керує роботою
автомобілів на лінії і складає добовий звіт про роботу з аналізом виконання
плану перевезень. В процесі виконання плану перевезень диспетчерська група може
змінювати маршрути та розподіляти автомобілі по маршрутам в залежності від
обставин, що склалися.
Порядок випуску автомобілів на лінію
встановлюється службою експлуатації в залежності від режиму роботи клієнтури,
прийнятих форм організації роботи рухомого складу на лінії фронту
завантажувальних робіт, кількості постів навантаження і часу проходження
автомобілями контрольно-пропускних постів.
У підготовці та випуску автомобілів
на лінію приймають участь, черговий механік, диспетчер, та водії.
Перед виїздом на лінію механік
виконує технічний огляд транспортного засобу.
Після виконання підготовчих робіт
водії в диспетчерській отримують подорожні листи де вказується час виїзду
автомобіля на лінію. Кінцевий дозвіл на виїзд з підприємства водії отримують
тільки після огляду і технічної перевірки рухомого складу черговим механіком.
Справність рухомого складу підтверджується підписом механіка у подорожньому
листі, де також проставляються показання спідометра та часу виїзду.
Після повернення автомобіля з лінії
на підприємство також виконується технічний огляд, результат якого зазначається
у подорожньому листі, в якому, крім цього, записуються результати виконаної
роботи: кількість витраченого пального, час та кількість виконання транспортної
роботи, пробіг і так далі.
На лінії роботу автомобілів
контролює диспетчер за допомогою телефонного зв’язку, також він може вносити
оперативні корективи в роботу автотранспорту в залежності від умов що склалися
(додатковий забір вантажу, корективи в маршрутах руху виходячи з ситуації на
автошляхах міста , для вчасного забору вантажу в вантажовідправників і.т.д).
.2 Характеристика ринку транспортних
послуг
.2.1 Характеристика основних
конкурентів, динаміка попиту на перевезення.
Положення ТОВ «Аеро-Експрес» на
ринку експрес-доставок
Якщо в США різноманітних служб
експрес-доставки понад 500, то в Україні служб експрес-достаки що охоплюють всю
територію держави не більше десятка. Але серед них, на відміну від багатьох
інших колишніх республік СРСР, представлені всі лідери світового ринку: DHL,
UPS, «Аеро-Експрес» (TNT), Federal Express. Що, безумовно, підкреслює
привабливість українського ринку. Причому UPS та DHL є представництвами
відповідних іноземних компаній. Інтереси Federal Express і «Аеро-Експрес» (TNT)
представляють приватні українські фірми. Не можна не рахуватись і з вітчизняним
державним підприємством EMS-Ukraine, що має клієнтуру не тільки у бізнесових, а
й у досить поважних урядових структур.
Обсяги послуг кур'єрської пошти
зростали швидкими темпами - в середньому на 30% щороку в вартісному еквіваленті
(рис1.2).
Рис.1.2 Зростання ринку кур’єрської
пошти в вартісному еквіваленті.
Від звичайної її відрізняють
підвищені надійність і оперативність доставки. І, відповідно, вища плата за
послуги. Основна частка клієнтури (від 50% до 90%) формується за рахунок
представників бізнесових структур. Конкуренція на українському ринку досить
висока, оскільки всі оператори працюють майже в одній ніші, за винятком,
можливо, EMS-Ukraine.
На ринку експрес-доставки не існує
єдиної думки щодо обсягу ринку. Більшість оцінок, які дають гравці ринку,
потрапляють в діапазон 400 - 450 млн. доларів, проте, на думку фахівців, ці
оцінки занижені.
Компанії так званої "великої
четвірки" (DHL, «Аеро-Експрес» (TNT Express), United Parcel Service,
Federal express) займають велику частину ринку. У 2009 році частка ринку, що
належить компаніям, що входять у велику четвірку, склала 64% від обсягу ринку у
вартісному вираженні. Але при цьому лише три компанії з "великої
четвірки" вносять істотний внесок в обіг на українському ринку
експрес-доставки. Серед лідерів на ринку є й українські гравці: компанії
Міст-Експрес і Нова Пошта. П'ять найбільших гравців ринку контролюють 75% ринку
експрес-доставки, при цьому 36% ринку належить DHL, друге і третє місце
займають компанії, що також входять у велику четвірку - UPS (11,7%) і
«Аеро-Експрес» (10,3% ).
Рис 1.3 Розподіл ринку кур’єрської
доставки між найбільшими компаніями
Обсяг ринку експрес-доставки в 2010
році зріс не такими темпами, приблизно на 10%, так як це повязано з економічню
кризою, але спаду в перевезеннях не було, і становить більше 490 млн. дол.
Високий рівень динаміки приросту обсягу ринку збережеться протягом ще
двох-трьох років. Експерти відзначають, що ринок експрес-доставки в Києві,
Харькові і Донецьку та Дніпропетровську вже практично сформований, так що в
найближчі роки основна боротьба між операторами розгорнеться за регіональні
ринки.
.2.2 Формування тарифів на вантажні
перевезення
В відділеннях ТОВ «Аеро-Експрес»
тарифи встановлюють в центральному офісі в місті Києві. У філіях тарифи на
перевезення не встановлюють, а використовують надані їм для використання
тарифи.
З метою тарифікації встановлюються
наступні категорії відправлень:
• Пакет - конверт або бандероль
масою до 3 кг, довжиною - до 0,40 м, конверт формату С4.
• Посилка - це одиничне
відправлення масою не більше 100кг, об’єм до 1,5 
, довжиною не більше 3м, сума сторін
довжини ширини висоти не більш 4м. Якщо вага/об'єм однієї посилки перевищує
гранично допустимі параметри, то така посилка вважається "Палетою" і
тарифікується відповідно.
• Палета - одиничне або
згруповане відправлення, яке закріплене на піддоні та обгорнуте пакувальною
плівкою або іншим матеріалом, що забезпечує цілісність укладки. Палета-500 -
маса - до 500 кг, об’єм - до 1800 дм3 (1,8м3), висота -до 1,8 м,
площа основи - до 1,0м2; o Палета-750 - маса - до 750 кг, об’єм - до
2700 дм3 (2,7м3), висота - до 1,8 м, площа основи - до
1,5м2; Палета-1000 - маса - до 1000 кг, об’єм - до 2700 дм3
(2,7м3), висота - до 1,8 м, площа основи - до 1,5м2.
Застереження: - Відправлення
типу Посилка можуть штабелюватися при перевезенні. Якщо характер відправлення
(яке за масою та габаритами відповідає параметрам посилки) не допускає
розміщення інших відправлень згори даного відправлення під час перевезення, то
таке відправлення відноситься до категорії Палета і тарифікується відповідно.
Якщо площа піддона Палети є
більшою за 1 м.кв., то така палета не може вважатись „Палетою-500”. Якщо її
маса менше 750 кг, то вона вважається „Палетою-750”, якщо від 751 кг до 1000
кг, то вона вважається „Палетою-1000”.
Неділимі відправлення вагою
понад 30 кг або об’ємом понад 0,25 м3 (250дм3)
доставляються лише "до під’їзду" або "до рампи" складу
одержувача. Розвантаження, підняття таких відправлень на поверхи або внесення в
приміщення здійснюється силами одержувача.
Якщо загальна вага
відправлення перевищує 100 кг або загальний об'єм відправлення понад 1м3
(1000дм3), то такі відправлення доставляються лише „до під’їзду” або
„до рампи” складу одержувача. Розвантаження та підняття таких відправлень на
поверхи або внесення в приміщення здійснюється силами одержувача.
Територія країни поділена на тарифні
пояси, тариф на перевезення визначається в залежності від тарифного поясу в якому
розміщений відправник та отримувач. Та потім в залежності від того що за вид
відправлень (посилки, палети, конверти, нестандарт), та варіант доставки
вантажу визначається тариф на перевезення.
.3 Аналіз передових транспортних
технологій
.3.1 Аналіз технологій перевезень і
можливості їх використання
При міжміських партіонних
перевезенях автомобільним транспортом загального користування використовують
декілька схем організації транспортного процесу, при цьому відбувається
перетворення транспортних зв’язків (рис.1.4-1.7).
). Перевезення вантажів від складу
вантажовідправника до складу вантажоотримувача, що передбачає збір вантажів від
декількох підприємств в пункті відправки і розвіз по різним адресам в пункти
призначення (рис.1.4).
Рис.1.4 Перевезення вантажів від
складу вантажовідправника до складу вантажоотримувача
Основна перевага такої схеми -
безпосередня доставка вантажів від дверей до дверей. Недолік її заклечається в
тому, що при зборі і розвозі погано використовується пробіг і
вантажопідйомність автомобіля, а навантаження вантажів і оформлення документів
в кожному пункті пов’язані з великими затратами часу. Дана схема в основному
використовується при внутрішньо обласних перевезеннях.
). Доставка вантажів з перевантаженням
їх на складі тільки пункта відправки (рис.1.5) або пункту призначення
(рис.1.6).
Рис. 1.5 Доставка вантажів з
перевантаженням їх на складі пункту відправки
У цьому випадку вантажі завозять на
склади пунктів відправки, після чого вантаж сортується по направленням та
відправляється до вантажоодержувача.
Рис. 1.6 Доставка вантажів з
перевантаженням їх на складі пункту призначення
В цьому випадку вантаж у відправника
навантажують прямо в автомобіль, призначений для міжміських перевезень. Вантажі
завозять на склади (рис. 1.5) і вивозять зі складів (рис.1.6) автомобілями
малої вантажопідйомності.
). Перевезення великовагоми
автопоїздами тільки між вантажними складами пунктів відправки і
отримання(рис.1.7) з організацією наскрізного руху по системі тягових плеч.
Рис. 1.7 Перевезення між вантажними
складами пунктів відправки і отримання
При такій схемі вантажі збираються,
доставляються і розвозяться ванажоотримувачам з вантажних складів станції
призначення.
З даних технологій перевезень ТОВ
«Аеро-Експрес» використовує останню систему перевезення вантажів в міжміському
сполученні, яка зображена на рис.1.7 для перевезення вантажів у міському сполучені
ТОВ «Аеро-Експрес» використовує першу схему варіанту перевезення вантажів, яка
зображена на рис. 1.4 , завдяки цій схемі вантаж перевозиться безпосередньо від
вантажовідправника до вантажоодержувача без затрат часу на складування та
тривалого зберігання вантажів на складі підприємства.
.3.2 Аналіз організації праці, та
відповідність їх національним стандартам
В товаристві всі працівники працюють
згідно „ Кодексу законів про працю ”, що прописано в колективному договорі
підприємства, дотримання трудового законодавства підтримується та
забезпечується адміністрацією підприємства. Зокрема порядок роботи водіїв
регулюється „ Положенням про робочий час і час відпочинку водіїв
автотранспортних засобів (04.02.2002) ”. За яким тривалість щоденної роботи (зміни)
визначається правилами внутрішнього трудового розпорядку, який затверджується
трудовим колективом за поданням власника автотранспортного засобу і
профспілкового органу на основі типових правил, та графіками змінності, які
затверджує товариство за погодженням з профспілковим органом, яке закріплюється
укладанням трудового договору (контракту). Згідно договору нормальна тривалість
робочого часу водіїв не повинна перевищувати 40 годин на тиждень.
Для водіїв, у яких встановлено
п'ятиденний робочий тиждень з двома вихідними днями, тривалість щоденної роботи
(зміни) у середньому не може перевищувати 8 годин, а для водіїв, яким
установлено шестиденний робочий тиждень з одним вихідним днем, - 7 годин.
Напередодні святкових і неробочих
днів тривалість роботи водіїв скорочується на одну годину як при п'ятиденному,
так і при шестиденному робочому тижні. За виключенням випадків коли є
замовлення на забір або доставку вантажів які не можуть виконати водії, що
працюють на зміні.
Якщо для деяких водіїв за умовами
роботи (розвіз і забір вантажу в святкові та вихідні дні, водії на
магістральних маршрутах) не може бути додержана щоденна або щотижнева
тривалість робочого часу, тоді запроваджується підсумований облік робочого
часу, як правило, за місяць. Тривалість робочого часу за обліковий період не
перевищує нормальне число робочих годин. Рішення про запровадження
підсумованого обліку робочого часу приймається власником за погодженням з
профспілковим органом.
При підсумованому обліку робочого
часу водія нормальна тривалість щоденної роботи (зміни) може встановлюється не
більше 10 годин.
Для водіїв що працюють на
магістральних маршрутах при міжміських перевезеннях тривалість робочого часу
водія передбачається власником за погодженням з профспілковим органом до 10
годин коли працює один водій і він встигає зробити рейс по маршруту не
порушуючи при цьому термін доставки. Якщо тривалість робочого часу на маршруті,
для деяких далеких рейсів перевищує 12 годин, то в рейс направляються два
водії. При цьому такий автотранспортний засіб обладнаний місцем для відпочинку
водія.
Тривалість робочої зміни більше 10
годин встановлюється водіям із стажем керування автотранспортним засобом більше
трьох років, а також водіям.
Водіям з ненормованим робочим днем
надається компенсація у формі щорічної додаткової відпустки та у випадках,
передбачених законодавством, провадиться відповідна оплата за виконаний обсяг
робіт, ступінь напруженості, складність і самостійність у роботі, необхідність
виконання службових завдань понад установлену тривалість робочого часу.
Максимальна загальна тривалість керування автотранспортним засобом включаючи
надурочні роботи, не може перевищувати 9 годин на день.
Час охорони автотранспортного засобу
з вантажем або без нього зараховується водію в розмірі не менше 1/3 робочого
часу. Конкретна тривалість часу охорони вантажу та автотранспортного засобу, що
зараховується водіям у робочий час, установлюється власником за погодженням з
профспілковим.
Якщо перевезення на одному
автотранспортному засобі здійснюється двома водіями, то час на охорону вантажу
та автотранспортного засобу враховується в робочий час лише одному водію.
Залучення водіїв до надурочних робіт
здійснюється у порядку, передбаченому законодавством (статті 62, 63 і 64
Кодексу законів про працю України) . Надурочними вважаються роботи понад
установлену тривалість робочого дня (статті 52, 53 і 61 Кодексу законів про
працю України). Надурочні роботи не повинні перевищувати для кожного водія 4
годин протягом двох днів підряд або 75 годин на рік у разі встановлення
підсумованого обліку робочого часу, чи 100 годин на рік у разі додержання
щотижневої норми тривалості робочого часу.
Адміністрація підприємства при
організації міжміських перевезень уживає заходів щодо створення для водіїв
автотранспортних засобів нормальних умов для відпочинку в пунктах стоянки
автотранспортних засобів (проміжних і кінцевих) для того, щоб не допускати
надурочних робіт і використання водіїв для охорони автотранспортних засобів та
вантажів, що перевозяться.
При підсумованому обліку робочого
часу організація праці водіїв регулюється графіками роботи (змінності), які
складаються на весь обліковий період і якими визначаються кількість робочих
днів (змін), тривалість щоденної роботи (зміни), кількість вихідних днів та
додаткових днів відпочинку, тривалість щоденного (міжзмінного) та щотижневого
відпочинку.
На магістральних маршрутах
міжміських перевезеннях після перших 3 годин безперервного керування
автотранспортним засобом передбачається зупинка для відпочинку водія тривалістю
не менше 15 хвилин, надалі зупинка такої тривалості передбачається не пізніше
ніж через кожні 2 години.
Частота перерв у керуванні
автотранспортним засобом для короткочасного відпочинку водія та їх тривалість
при виконанні міжміських перевезень пасажирів і вантажів указуються у завданні
щодо часу на рух відповідно до графіків.
Перерва для відпочинку та харчування
водіям надається тривалістю не менше 45 хвилин і не більше 2 годин, як правило,
не пізніше ніж через 4 години після початку роботи. Ця перерва не включається у
робочий час водія, вони часто суміщаються з навантаженням і розвантаженням на
складах підприємства.
Тривалість щоденного (міжзмінного)
відпочинку разом з часом перерви для відпочинку та харчування повинна бути не
меншою, ніж подвійна тривалість часу роботи в той робочий день (зміну), що
передує відпочинку.
Невикористані години щоденного
(міжзмінного) відпочинку підсумовуються і надаються водієві у вигляді
додаткових вільних від роботи днів протягом облікового періоду в порядку,
передбаченому графіком роботи (змінності).
На міжміських перевезеннях водіям
автотранспортних засобів, при підсумованому обліку робочого часу, тривалість
щоденного (міжзмінного) відпочинку в кінцевих пунктах або в проміжних пунктах
може бути встановлена не менше тривалості попередньої зміни, а якщо екіпаж
автотранспортного засобу складається з двох водіїв, - не менше половини часу
цієї зміни з відповідним збільшенням часу відпочинку безпосередньо після
повернення до місця постійної роботи.
Так як зупинення роботи неможливе
через виробничо-технічні умови (безперервно діючу систему доставки ), то
допускається робота водіїв у святкові і неробочі дні (стаття 73 Кодексу законів
про працю України) (322-08), якщо ці дні передбачені графіками змінності як
робочі.
.4 Висновки
Виходячи з огляду підприємства можна
зробити висновки, що добре розвинена мережа філій по території країні дозволяє
бути значним гравцем на ринку експрес доставок. Основними категоріями відправок
при перевезеннях по території країни є коробки та палети, у вартісному еквіваленті
значну частину доходу займають коробки , палети та документи.
ТОВ «TNT» має значні можливості для
власного розвитку внаслідок загального росту ринку експрес доставок, що в
останній рік хоч і призупинився але все одно йде зростання, особливо необхідно
зосереджувати увагу на регіональних ринках.
Після аналізу технологій перевезень
з’ясовано, що вибрана найоптимальніша технологія при якій перевезення по місту
здійснюється автомобілями малої вантажопідйомності, а перевезення вантажу між
філіями підприємства по містам України автомобілями великої вантажопідйомності.
транспортний вантаж
перевезення
РОЗДІЛ 2. ДОСЛІДЖЕННЯ ПРОЦЕСУ
ДОСТАВКИ ВАНТАЖІВ
.1 Визначення характеристик
вантажопотоків
Перевезення вантажів товариством
здійснюються такими видами відправок:
• Пакет - конверт або бандероль
масою до 1 кг, довжиною - до 0,40 м.
• Посилка - це одиничне
відправлення масою не більше 100кг, об’єм до 1,5 
, довжиною не більше 3м, сума сторін
довжини ширини висоти не більш 4м.
• Палета - одиничне або
згруповане відправлення, яке закріплене на піддоні та обгорнуте пакувальною
плівкою або іншим матеріалом, що забезпечує цілісність укладки.
• Мультиформат - це
нестандартні палети, в яких хоча б один з розмірів перевищує встановленні норми
для палет.
До перевезення приймаються
вантажі окрім зазначених нижче:
- Вантажів, які не захищені чи не
запаковані відповідно до їх маси, форми, характеру вмісту та тривалості
перевезення;
Вантажів, що не мають необхідних
документів, які підтверджують вміст вкладеного і його вартість, які надання
таких документів вимагається цими умовами або чинним законодавством України;
Вантажів, інформація про які
пов’язана зокрема з Відправником чи Одержувачем, не точна чи не повна, в т.ч.
неповно або неточно заповнені графи вантажної декларації щодо даних про
Відправника, Одержувача чи Платника;
Пошкоджених вантажів та вантажів у
пошкодженій упаковці;
Вантажів, що вимагають спеціального
температурного режиму транспортування та зберігання;
Вантажів виняткової та/або
важкооцінюваної вартості, такі як твори мистецтва, ювелірні вироби, дорогоцінне
каміння чи інші унікальні речі;
Вантажів, які вміщують гроші,
дорогоцінні метали, цінні папери;
Вантажів, що вміщують товар, що
швидко псується, ламкий товар та товар, що потребує специфічного захисту та
поводження;
Вантажів, що містять живих тварин чи
рештки тварин та людей;
Вантажів, чиє наземне перевезення
та/або складування є предметом внутрішніх та зовнішніх положень про небезпечні
речовини: вибухові речовини та вироби, гази, легкозаймисті розчини,
легкозаймисті тверді речовини, речовини, схильні до самозаймання, речовини що
виділяють легкозаймисті гази при стиканні з водою, речовини, що окислюють,
органічні пероксиди, токсичні речовини, інфекційні речовини, радіоактивні
матеріали, корозійні речовини, інші небезпечні речовини та вироби;
Вантажів, чиє перевезення є
заборонене законодавством, або які потребують проходження специфічних офіційних
або інших процедур, вживання захисних заходів чи затвердження;
Вантажів, характер яких може
призвести до загибелі або ушкодження здоров`я людей, втрати чи пошкодження
речей чи пристроїв, та вантажі, які не підходять для перевезення наявними
транспортними засобами;
Вантажів, що містять зброю чи
військове спорядження;
Вантажів, які відповідно до
законодавства можуть бути доставлені тільки державним поштовим оператором.
При перевезенні вантажів до інших
міст в Україні на філії товариства річний розподіл вантажів за кількістю
відправок, масою, та долею в загальному прибутку по містах розподілений як
показано в таблиці 2.1.
Таблиця 2.1 Розподіл вантажів по
містах відправок за кількістю відправок, масою, та долею в загальному прибутку.
|
№ п/п
|
Напрямок доставки
|
Відсоток від загальної кількості відправлень,
%.
|
Кількість відправлень, од.
|
Відсоток від загальної маси відправлень, %.
|
Маса відправлень, кг.
|
Відсоток від загального доходу , %.
|
Дохід, грн.
|
|
1
|
Артемівськ
|
0,3
|
5495
|
0,3
|
98140
|
0,3
|
141377,48
|
|
2
|
Бердичів
|
0,1
|
1987
|
0,1
|
41233
|
0,1
|
56954,33
|
|
3
|
Відрадний Київ
|
0,0
|
42
|
0,0001
|
22
|
0,001
|
680,11
|
|
4
|
Вінниця
|
7,3
|
133819
|
5,4
|
1579639
|
4,5
|
2409836,62
|
|
5
|
Дарниця Київ
|
0,002
|
42
|
0,0
|
87
|
0,001
|
680,11
|
|
6
|
Дніпропетровськ
|
5,0
|
91847
|
6,3
|
1848112
|
38,7
|
20531305,64
|
|
7
|
Донецьк
|
5,4
|
100090
|
7,0
|
2032979
|
4,6
|
2435119,09
|
|
8
|
Донецьк-Горновая
|
0,02
|
380
|
0,05
|
13585
|
0,03
|
15801,54
|
|
9
|
Дрогобич
|
0,9
|
16569
|
1,1
|
305913
|
0,6
|
310541,76
|
|
10
|
Житомир
|
1,3
|
24684
|
1,2
|
346410
|
0,6
|
322932,00
|
|
11
|
Запоріжжя
|
1,9
|
35462
|
2,1
|
622451
|
1,6
|
830943,25
|
|
12
|
Івано-Франківськ
|
3,4
|
62345
|
2,3
|
681230
|
2,0
|
1064117,25
|
|
13
|
Каянець-Подільсьий
|
0,1
|
2494
|
0,4
|
103408
|
0,2
|
79743,00
|
|
14
|
Київ-Оболонь
|
0,9
|
15724
|
1,7
|
503151
|
0,5
|
283366,03
|
|
15
|
Кіровоград
|
1,1
|
21134
|
1,1
|
325332
|
0,6
|
320212,34
|
|
16
|
Ковель
|
0,1
|
1479
|
0,1
|
34614
|
0,1
|
29347,19
|
|
17
|
Костопіль
|
0,002
|
42
|
0,01
|
1742
|
0,004
|
2168,64
|
|
18
|
Краматорськ
|
0,3
|
5748
|
0,2
|
54991
|
0,1
|
78048,89
|
|
19
|
Кременчуг
|
1,1
|
20753
|
1,0
|
279615
|
0,6
|
292626,76
|
|
20
|
Кривий Ріг
|
0,9
|
16231
|
0,7
|
212999
|
0,6
|
303875,44
|
|
21
|
Крим-Агенти
|
0,6
|
10398
|
0,5
|
149778
|
0,5
|
277643,91
|
|
22
|
Луганськ
|
1,9
|
35082
|
1,8
|
511641
|
1,5
|
814820,90
|
|
23
|
Луцьк
|
1,3
|
23754
|
1,4
|
397391
|
0,8
|
422164,25
|
|
24
|
Львів
|
9,2
|
170085
|
11,4
|
3305659
|
5,2
|
2755029,62
|
|
25
|
Маріуполь
|
0,5
|
8792
|
0,5
|
154524
|
0,4
|
237299,29
|
|
26
|
Миколаїв
|
1,8
|
32504
|
2,0
|
571901
|
1,3
|
692562,08
|
|
27
|
Мукачеве
|
3,5
|
64585
|
3,0
|
864055
|
2,6
|
|
28
|
Одеса
|
10,2
|
188978
|
11,1
|
3243048
|
7,4
|
3903445,03
|
|
29
|
Полтава
|
3,8
|
70291
|
2,4
|
700932
|
2,1
|
1102929,71
|
|
30
|
Рівне
|
1,7
|
30771
|
2,0
|
573512
|
1,1
|
587575,88
|
|
31
|
Севастополь
|
1,2
|
21641
|
1,5
|
439800
|
0,9
|
491928,69
|
|
32
|
Сімферополь
|
4,5
|
82168
|
3,2
|
929801
|
2,3
|
1198551,24
|
|
33
|
Стрий
|
0,6
|
10905
|
0,7
|
204453
|
0,5
|
240714,70
|
|
34
|
Суми
|
4,6
|
84493
|
3,0
|
861530
|
2,8
|
1501625,96
|
|
35
|
Тернопіль
|
3,6
|
65980
|
3,2
|
934460
|
2,2
|
1182593,40
|
|
36
|
Ужгород
|
0,3
|
5791
|
0,9
|
262112
|
0,8
|
441675,83
|
|
37
|
Харьків
|
6,8
|
125323
|
7,5
|
2179927
|
4,4
|
2337186,22
|
|
38
|
Харьків-Барабашово
|
0,2
|
3508
|
0,1
|
32829
|
0,05
|
26429,15
|
|
39
|
Харьків-Лоск
|
0,1
|
1057
|
0,03
|
8708
|
0,01
|
6839,55
|
|
40
|
Херсон
|
2,8
|
51566
|
2,9
|
857481
|
1,6
|
836518,83
|
|
41
|
Хмельницький
|
2,1
|
38463
|
2,0
|
570594
|
1,0
|
525452,75
|
|
42
|
Червоноград
|
0,9
|
17203
|
0,8
|
223535
|
0,5
|
248384,75
|
|
43
|
Черкаси
|
2,2
|
39943
|
2,7
|
783297
|
1,2
|
618721,12
|
|
44
|
Чернівці
|
1,8
|
32969
|
1,5
|
445373
|
1,0
|
556082,13
|
|
45
|
Чернігів
|
3,9
|
72024
|
2,8
|
812591
|
2,2
|
1177191,57
|
|
Cума
|
100
|
1844640
|
100
|
29104585
|
100
|
53074667,8
|
Виходячи з даних таблиці можна
зробити висновок, що найбільші об’єми відправлень, а відповідно і доходи від
перевезень відбуваються в напрямку Вінниці, Дніпропетровська, Донецька, Одеси,
Львова, Сімферополя та Харькова. Між іншими містами розподіл більш менш
рівномірний. Для збільшення об’ємів доставок по Україні активно працюють
договірні відділи в містах де розташовані філії товариства, а також відбувається
значна концентрація уваги на інших містах так як в великих містах ринок
експресс доставок майже сформований. То в даний час йде конкурентна боротьба
між компаніями за вплив на регіональних ринках, так як вони на даний момент
мають велику перспективу для нарощування об’ємів перевезень, а відповідно це
веде і до збільшення прибутку який одержуватиме товариство.
На протязі року відбувається значне
коливання об’єму вантажопотоків, але не по напрямкам доставки, а тільки
зростання загального об’єму на усіх маршрутах доставки, що пов’язане з
коливанням в активності підприємств на протязі року, що є основними клієнтами
товариства. Осбливо значне зростання відбувається в період новорічних свят,
коли свої об’єми продажу в декілька раз збільшують компанії „ Оріфлейм-Україна
”, „ Ейвон косметікс Юкрейн ”, ТОВ „ Емвей Україна ”, „ Еліт Україна ”, „
Каміон-Ойл ”, ТОВ „ Орміс Україна ”, компанія „ Фокстрот ІТ ”, ЗАТ „
Догмат-Україна ”, що є важливими клієнтами товариства. Також значно збільшують
і кількість замовлень на перевезення і ряд інших як постійних так і разових
клієнтів. В інші місяці року коливання не такі різкі. Тому в період значного
підняття попиту підприємство наймає для перевезення транспорт з інших
організацій, для перевезення вантажів на які надходять заявки, для того щоб
повністю перевезти заявлений вантаж навіть з меншим прибутком для себе, але за
для збереження якості свого сервісу, що в перспективі може залучити частину
разових клієнтів до постійних, на що і націлена політика підприємства.
Річний розподіл вантажів по
кількості відправок, масі та вартості представлений в таблиці 2.2.
Таблиця 2.2
Річний розподіл вантажів по
кількості відправок, масі та вартості по місяцям року
|
№ п/п
|
Місяць року
|
Відсоток від загальної кількості відправлень,
%.
|
Кількість відправлень, од.
|
Відсоток від загальної маси відправлень, %.
|
Маса відправлень, кг.
|
Відсоток від загального доходу , %.
|
Дохід, грн.
|
|
1
|
Січень
|
11,4
|
210289
|
11,9
|
3463446
|
10,7
|
5678989,46
|
|
2
|
Лютий
|
8,4
|
154950
|
9,8
|
2852249
|
9,4
|
4989018,77
|
|
3
|
Березень
|
8,8
|
162328
|
7,2
|
2095530
|
8,2
|
4352122,76
|
|
4
|
Квітень
|
8,7
|
160484
|
8,4
|
2444785
|
8,1
|
4299048,09
|
|
5
|
Травень
|
6,4
|
118057
|
6,9
|
2008216
|
7,9
|
4192898,76
|
|
6
|
Червень
|
5,9
|
108834
|
6,3
|
1833589
|
6,1
|
3237554,74
|
|
7
|
Липень
|
5,6
|
103300
|
6,1
|
1775380
|
5,6
|
2972181,40
|
|
8
|
Серпень
|
6,2
|
114368
|
5,2
|
1513438
|
6,2
|
3290629,40
|
|
9
|
Вересень
|
7,3
|
134659
|
7,9
|
2299262
|
7,7
|
4086749,42
|
|
10
|
Жовтень
|
7,5
|
138348
|
7,8
|
2270158
|
7,5
|
3980600,09
|
|
11
|
Листопад
|
8,9
|
164173
|
8,9
|
2590308
|
8,8
|
4670570,77
|
|
12
|
Грудень
|
14,8
|
273007
|
13,8
|
4016433
|
13,8
|
7324304,16
|
|
Сума
|
100
|
1844640
|
100
|
29104585
|
100,0
|
53074667,81
|
Для того щоб більш наглядно показати
розподіл попиту на перевезення вантажів по місяцям року, а відповідно і об’єм
перевезень в відсотках від загальної маси відправлень покажемо дане коливання
попиту на рисунку 2.1.
Рисунок 2.1 Розподіл вантажів по
місяцям року в відсотках від загальної маси відправлень.
Отже як було сказано вище , на
рисунку 2.1, добре прослідковується сезонне коливання попиту на перевезення,
при якому на підприємстві приймається ряд мір по задоволенню потреб в
перевезеннях клієнтів.
.2 Визначення характеристик процесу
перевезень
Виходячи з того, що підприємство
займається кур’єрською доставкою вантажів по Україні, при цьому вантажі
приймаються до перевезень в одному місті, а доставляються в інше місто в
країні, а також враховуючи те що підприємство має свої філії зі складами у всіх
обласних центрах та інших великих містах, що охоплюють усі великі ділові
осередки в державі. Виходячи з цього перевезення між філіями товариства
відбувається транспортом великої вантажопідйомності з організацією наскрізного
руху . При такій схемі вантажі збираються, доставляються на філію відправлення
і розвозяться з неї транспортом малої вантажопідйомності, як транспортом
підприємства так і силами вантажоодержувачів в залежності від схеми доставки.
Після замовлення послуги на
перевезення клієнтом, всі дані про замовлення направляються до диспетчера.
Як зазначалося вище після підписання
вантажної декларації, коли вона доставлена разом з вантажем на філію
підприємства в диспетчерські групі оператори вносять дані з кожної вантажної
декларації в реєстр адресної доставки, який передається в електронному виді по
мережі інтернет в філії товариства куди прибуватиме той чи інший вантаж, для
оперативного планування доставки вантажів в своєму регіоні на наступний день,
коли вантаж прибуде на їх склади, а також для того щоб клієнти могли
прослідкувати де знаходиться їх вантаж зайшовши на web сторінку товариства та
ввівши номер своєї декларації взнати де знаходиться їх вантаж.
Також дані реєстру (де вказується
кількість відправок, загальна вага, оголошена цінність вантажу, пункти
доставки, оплата за перевезення , час досавки) передаються в документальному
вигляді з підписами відповідальних осіб та печатками, з магістральними
автомобілями.
Виходячи з даних які поступають до
диспетчера диспетчерська група в яку входять диспетчери та логісти оперативно
керує перевезеннями, розробляє оперативний добовий план перевезень, виходячи з
даних які поступають з інших філій в книзі адресної доставки, та одержаних
замовлень на забір своєю філією складає оперативний план перевезень на
розвізно-збірних маршрутах на слідуючу добу.
Безпосередньо керує роботою
автомобілів на лінії і складає добовий звіт про роботу з аналізом виконання
плану перевезень. В процесі виконання плану перевезень диспетчерська група може
змінювати маршрути та розподіляти автомобілі по маршрутам в залежності від
обставин, що склалися.
На магістральних маршрутах
автомобілі працюють по строго визначеним графікам руху, порушення графіку руху
не допускається, або в процесі роботи зводиться до мінімуму. Так як специфіка
роботи кур’єрської доставки вантажів заключається саме в швидкості доставки, та
якості.
Для кожного магістрального маршруту
складенні свої розклади руху для автомобілів, дані розклади руху складенні
таким чином щоб мінімізувати час знаходження вантажу в дорозі і не порушувати
правил дорожнього руху, та порядку роботи і відпочинку водіїв. А й також
опираючись на розклад руху автомобілів на магістральних маршрутах планується
робочий графік на філіях товариства куди прибуватиме той чи інший автомобіль,
адже магістральні автомобілі здійснюють як доставку вантажів на філії так і
забір для доставки вантажу по маршруту свого слідування.
Доставка на магістральних маршрутах
здійснюється як правило в нічний час, для того щоб доставка між філіями
здійснювалась в неробочий час, а розвіз і забір вантажу по території міст
відбувався уже на наступний день після замовлення доставки в місті замовлення.
Розклади руху на магістральних маршрутах для відправок з Київської філії №1
представленні в таблиці 2.2.
Таблиця 2.2
Розклад руху на магістральних
маршрутах для відправок з м. Київ
|
|
№
|
Напрямок маршруту
|
Час на завантаження/розвантаження та
оформлення документів
|
Кілометраж від початкового пункту до першого
пункту призначення
|
Виїзд з початкового пункту
|
Прибуття в перший пункт призначення
|
Час на розвантаження/завантаження, оформлення
документів та відпочинок водія
|
|
1
|
Київ-Львів
|
18:00-23:00
|
550
|
23:00
|
11:00
|
11:00-12:00
|
|
2
|
Київ-Львів
|
18:00-20:00
|
550
|
20:00
|
08:00
|
8:00-9:00
|
|
3
|
Київ-Чернігів
|
21:00-5:00
|
160
|
05:00
|
08:00
|
8:00-9:00
|
|
4
|
Київ-Суми
|
18:00-1:00
|
350
|
01:00
|
08:00
|
8:00-9:00
|
|
5
|
Київ-Дніпропетровськ
|
18:00-22:00
|
533
|
22:00
|
09:00
|
9:00-11:00
|
|
6
|
Київ-Донецьк-Луганськ
|
17:00-20:00
|
760
|
20:00
|
10:00
|
10:00-11:00
|
|
7
|
Київ-Одесса
|
18:00-22:30
|
500
|
22:30
|
08:00
|
8:00-9:00
|
|
8
|
Київ-Харьків
|
18:00-22:00
|
490
|
22:00
|
09:00
|
9:00-10:00
|
|
9
|
Київ-Черкаси
|
22:00-24:00
|
205
|
22:00
|
4:00-6:00
|
|
10
|
Київ-Житомир
|
21:00-7:00
|
145
|
07:00
|
10:00
|
10:00-11:00
|
|
11
|
Київ-Вінниця
|
24:00-3:00
|
275
|
03:00
|
08:30
|
8:30-9:30
|
|
12
|
Київ-Миколаїв
|
15:00-18:00
|
500
|
18:00
|
04:00
|
4:00-5:00
|
|
13
|
Київ-Сімферополь
|
13:00-14:00
|
850
|
14:00
|
08:00
|
8:00-10:00
|
|
14
|
Київ-Хмельницький-Кам.Под.-Чернівці
|
19:00-22:00
|
340
|
22:00
|
05:00
|
5:00-6:00
|
|
15
|
Київ-Рівне-Луцьк-Ковель
|
18:00-23:00
|
330
|
23:00
|
06:00
|
6:00-7:00
|
|
16
|
Київ-Черкаси-Кривий Ріг
|
20:00-22:00
|
205
|
22:00
|
03:00
|
3:00-4:00
|
|
17
|
Київ-Запорожжя
|
19:00-22:00
|
607
|
22:00
|
08:30
|
8:30-9:30
|
|
18
|
Київ-Хмельницький-Тернопіль
|
19:00-21:00
|
340
|
21:00
|
04:00
|
4:00-6:00
|
|
14
|
Київ-Хмельницький-Кам.Под.-Чернівці
|
98
|
06:00
|
08:00
|
8:00-8:30
|
93
|
|
|
15
|
Київ-Рівне-Луцьк-Ковель
|
90
|
07:00
|
09:00
|
9:00-10:00
|
90
|
|
|
16
|
Київ-Черкаси-Кривий Ріг
|
255
|
04:00
|
09:00
|
9:00-10:00
|
|
|
|
17
|
Київ-Запоріжжя
|
|
|
|
|
|
|
|
18
|
Київ-Хмельницький-Тернопіль
|
115
|
06:00
|
08:30
|
8:30-9:30
|
|
|
|
|
|
|
|
|
|
|
|
|
|
|
|
|
|
14
|
Київ-Хмельницький-Кам. Под.-Чернівці
|
08:30
|
10:30
|
10:30-11:30
|
|
15
|
Київ-Рівне-Луцьк-Ковель
|
10:00
|
11:30
|
11:30-15:00
|
Як зазначалося вище вантажі
відправляються з м. Київ по магістральним маршрутам в міста де є основні сортувальні
склади підприємства, а уже зі складів йде адресна доставка по області, або в
інші міста регіону куди не можливо доставити вантаж на протязі однієї доби. Для
планування доставки вантажів на основі договорів на перевезення, та статистики
по періодичності замовлення разовими клієнтами на підприємстві складена таблиця
добового замовлення для перевезень по магістральним пунктам доставки на основі
якої і розробляються графіки руху, та визначається необхідний рухомий склад,
хоча і по маршруту слідування в проміжних пунктах і довантажується автомобіль,
але його маса набагато менша від того що доставляється при цьому коефіцієнт
супутнього збору складає
. Коли
відбувається значне збільшення попиту на перевезення то для перевезень
залучають найманий рухомий склад.
Таблиця 2.3
Добове замовлення на
перевезення на магістральних маршрутах
|
№ п/п
|
Філія доставки
|
Маса розвозу з м.Київ, тон
|
Маса завозу в м. Київ, тон
|
|
1
|
Вінниця
|
5,2
|
3,1
|
|
2
|
Дніпропетровськ
|
7,0
|
4,2
|
|
3
|
Донецьк
|
9,5
|
5,7
|
|
4
|
Житомир
|
1,3
|
0,8
|
|
5
|
Запоріжжя
|
2,1
|
1,2
|
|
6
|
Камянець Подільський
|
0,3
|
0,2
|
|
7
|
Кіровоград
|
1,1
|
0,6
|
|
8
|
Кривий Ріг
|
0,7
|
0,4
|
|
9
|
Ковель
|
0,1
|
0,1
|
|
10
|
Луганськ
|
1,7
|
1,0
|
|
11
|
Луцьк
|
1,3
|
0,8
|
|
12
|
Львів
|
17,9
|
13,2
|
|
13
|
Миколаїв
|
1,9
|
1,1
|
|
14
|
Одеса
|
10,7
|
10
|
|
15
|
Полтава
|
2,3
|
1,4
|
|
16
|
Рівне
|
1,9
|
1,1
|
|
17
|
Сімферопіль
|
5,0
|
3,0
|
|
18
|
Суми
|
2,8
|
1,7
|
|
19
|
Тернопіль
|
3,1
|
1,9
|
|
20
|
Харків
|
7,2
|
4,3
|
|
21
|
Херсон
|
2,8
|
1,7
|
|
22
|
Хмельницький
|
1,9
|
1,1
|
|
23
|
Черкаси
|
2,6
|
1,6
|
|
24
|
Чернівці
|
1,5
|
0,9
|
|
25
|
Чернігів
|
2,7
|
1,6
|
|
Разом
|
94,6
|
62,8
|
РОЗДІЛ 3. УДОСКОНАЛЕННЯ СИСТЕМИ
ДОСТАВКИ ВАНТАЖІВ
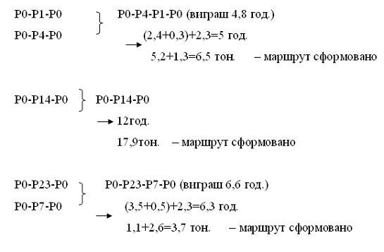
.1 Маршрутизація перевезень методом
Кларка-Райта
Алгоритм Кларка-Райта передбачає
комплексне вирішення задачі маршрутизації перевезень, що виконуються парком
автомобілів різної вантажопідйомності, при виконанні таких перевезень на
розвізних маршрутах. Використання цього методу для маршрутизації партіонних
перевезень дозволяє одночасно визначити раціональні маршрути перевезення
вантажів, ефективний рухомий склад для їх виконання і його кількість.
Основними етапами при використанні
цього методу є :
. Побудова початкового плану
використання автомобілів різної вантажопідйомності.
Виходячи з умов перевезень ми
маємо 25 отримувачів вантажу для кожного маршруту, який спочатку передбачається
як маятниковий, призначається автомобіль можливої мінімальної
вантажопідйомності. Оскільки максимальний розмір партії вантажу становить 10,7
т, а коефіцієнт статичного використання вантажопідйомності для вантажів що
перевозяться товариством (4 клас) дорівнює
=0,391, то врахувавши тару,
визначаємо, що необхідним є автомобіль вантажопідйомністю не менше за 27 т.
Тому обираємо автомобіль тягач MAN TGA 18.480 4 x2 BLS з напівпричепом Schmitz
SPR 24, вантажопідйомністю 27 т. (що і буде автомобілем максимальної
вантажопідйомності, тому що в інші пункти завозу завозиться в декілька раз
менше вантажу), інші одержувачі вантажу отримують партії до 3,1 т. тому для них
з урахуванням коефіцієнта статичного використання вантажопідйомності вибираємо
автомобіль фургон MAN 26403 вантажопідйомністю 12 т. З урахувавнням умови, що
кожний розвізний маршрут, який буде сформовано в результаті здійснення
маршрутизації методом Кларка-Райта по часу доставки не повинен перевищувати
14,5годин (включаючи 0,2 год на розвантаження і завантаження 1тони вантажу в проміжних
пунктах), крім неможливотсті додержання даної умови із-за далекого розташування
пункту доставки, і повинен включати 4-5 пунктів завозу.
Між обраними автомобілями повинен
бути автомобіль середньої вантажопідйомності таким автомобілем може бути автомобіль
автомобіль тягач MAN TGA 18.480 4 x2 BLS напівпричепом Schmitz SPR 24/1,
вантажопідйомністю 20 т.
Таблиця 3.1
Початковий
план використання рухомого складу
|
Рухомий склад
|
MAN 26403 qmin= 12 т
|
MAN TGA 18.480 4 x2 BLS +н/п Schmitz SPR 24/1
qс = 20 т
|
MAN TGA 18.480 4 x2 BLS +н/п Schmitz SPR 24
qmax=27 т
|
|
Зайняті автомобілі
|
18,17,15,14,13,11,9,8,7
|
5,4,3,2,1
|
4,4,5,6,7
|
|
Вільні автомобілі
|
1,3,4,5,7,9,10,12
|
1,2,3,4
|
|
. Побудова початкового плану
переміщення автомобілів між пунктами завозу вантажу та виграшів від об’єднання
маятникових маршрутів у розвізні маршрути, за умов, що такий план складається з
маятникових маршрутів, на кожному з яких передбачається обслуговування одного
споживача.
Час між пунктами завозу
проставляється у правій колонці кожного рядка, що відповідає певному пункту
завозу вантажу. Виграші від об’єднання двох маятникових маршрутів в один
розвізний маршрут проставляються у лівій колонці кожного рядка, що відповідає
певному пункту завозу вантажу. Виграш визначається як різниця між сумою часу
завозу в кожний пункт двох маятникових маршрутів, що об’єднуються в один
розвізний маршрут, та часу завозу, на який скоротиться очікуваний розвізний
маршрут. Вигляд часу проїзду наведено у таблиці 3.3.
Для зручності розрахунків присвоїмо
індекси для міст доставки і занесемо їх в таблицю також проставимо добові
об’єми перевезень та розрахунковий час на розвантаження.
Таблиця 3.2
Індекси маршрутів
|
№ п/п
|
Назва міста
|
Індекс
|
Час на завантаження, год
|
Маса перевезень, т
|
|
1
|
Київ
|
Р0
|
|
|
|
2
|
Вінниця
|
Р1
|
1,0
|
5,2
|
|
3
|
Дніпропетровськ
|
Р2
|
1,4
|
7,0
|
|
4
|
Донецьк
|
Р3
|
1,9
|
9,5
|
|
5
|
Житомир
|
Р4
|
0,3
|
1,3
|
|
6
|
Запоріжжя
|
Р5
|
0,4
|
2,1
|
|
7
|
Камянець
|
Р6
|
0,1
|
0,3
|
|
8
|
Кіровоград
|
Р7
|
0,2
|
1,1
|
|
9
|
Кривий Ріг
|
Р8
|
0,1
|
0,7
|
|
10
|
Ковель
|
Р9
|
0,1
|
0,1
|
|
11
|
Луганськ
|
Р10
|
0,3
|
1,7
|
|
12
|
Луцьк
|
Р11
|
0,3
|
1,3
|
|
13
|
Львів
|
Р12
|
3,6
|
17,9
|
|
14
|
Миколаїв
|
Р13
|
0,4
|
1,9
|
|
15
|
Одеса
|
Р14
|
2,1
|
10,7
|
|
16
|
Полтава
|
Р15
|
0,5
|
2,3
|
|
17
|
Рівне
|
Р16
|
0,4
|
1,9
|
|
18
|
Сімферопіль
|
Р17
|
1,0
|
5,0
|
|
19
|
Суми
|
Р18
|
0,6
|
2,8
|
|
20
|
Тернопіль
|
Р19
|
0,6
|
3,1
|
Харків
|
Р20
|
1,4
|
7,2
|
|
22
|
Херсон
|
Р21
|
0,6
|
2,8
|
|
23
|
Хмельницький
|
Р22
|
0,4
|
1,9
|
|
24
|
Черкаси
|
Р23
|
0,5
|
2,6
|
|
25
|
Чернівці
|
Р24
|
0,3
|
1,5
|
|
26
|
Чернігів
|
Р25
|
0,5
|
2,7
|
Таблиця 3.3
Час проїзду між пунктами маршруту
Продовження табл. 3.3
Таблиця 3.4
Початковий план проїзду та виграшів
|
Р0
|
|
|
|
|
|
|
|
|
|
|
|
|
|
|
|
|
|
4,7
|
Р1
|
Р1
|
|
|
|
|
|
|
|
|
|
|
|
|
|
|
|
9,7
|
2,6
|
11,7
|
Р2
|
Р2
|
|
|
|
|
|
|
|
|
|
|
|
|
|
13,2
|
2,1
|
15,8
|
18,3
|
4,6
|
Р3
|
Р3
|
|
|
|
|
|
|
|
|
|
|
|
2,4
|
4,8
|
2,3
|
0,0
|
12,1
|
0,0
|
15,6
|
Р4
|
Р4
|
|
|
|
|
|
|
|
|
|
11,0
|
2,1
|
13,6
|
19,3
|
1,5
|
20,3
|
3,9
|
0,0
|
13,4
|
Р5
|
Р5
|
|
|
|
|
|
|
|
7,8
|
8,8
|
3,6
|
3,3
|
14,2
|
2,3
|
18,7
|
4,9
|
5,2
|
3,4
|
15,4
|
Р6
|
Р6
|
|
|
|
|
|
5,4
|
4,3
|
5,7
|
9,8
|
5,3
|
9,2
|
9,5
|
0,4
|
7,4
|
10,9
|
5,5
|
3,6
|
9,6
|
Р7
|
Р7
|
|
|
|
11,4
|
2,6
|
13,5
|
19,4
|
1,7
|
18,3
|
6,3
|
0,0
|
13,8
|
19,3
|
3,2
|
6,3
|
12,9
|
13,4
|
3,4
|
Р8
|
Р8
|
|
8,3
|
4,8
|
8,2
|
2,1
|
15,9
|
0,1
|
21,5
|
4,8
|
5,9
|
5,7
|
13,6
|
8,6
|
7,5
|
0,4
|
13,3
|
2,1
|
17,6
|
|
14,7
|
0,2
|
19,2
|
17,3
|
7,2
|
25,3
|
2,7
|
0
|
21,5
|
19,1
|
6,6
|
0
|
22,9
|
8,0
|
12,1
|
17,3
|
8,9
|
|
7,1
|
4,8
|
6,9
|
2,1
|
14,6
|
0,1
|
20,2
|
4,8
|
4,7
|
5,7
|
12,4
|
8,6
|
6,2
|
0,4
|
12,1
|
2,1
|
16,4
|
|
10,0
|
8,1
|
6,5
|
2,0
|
17,7
|
1,0
|
22,2
|
4,7
|
7,7
|
5,9
|
15,1
|
12,0
|
5,8
|
2,5
|
12,9
|
2,0
|
19,5
|
|
8,9
|
5,0
|
8,6
|
12,4
|
6,2
|
11,0
|
11,1
|
0
|
12,3
|
13,1
|
6,9
|
4,5
|
12,2
|
11,2
|
3,2
|
18,0
|
2,3
|
|
8,9
|
5,8
|
7,8
|
10,1
|
8,5
|
8,8
|
13,3
|
1,1
|
10,1
|
10,9
|
9,0
|
5,3
|
11,4
|
9,0
|
5,3
|
14,8
|
5,5
|
|
6,1
|
0,0
|
10,8
|
12,3
|
3,6
|
12,3
|
7,1
|
0,0
|
8,5
|
12,3
|
4,9
|
0,6
|
13,3
|
7,1
|
4,5
|
12,3
|
5,3
|
|
5,8
|
4,8
|
5,7
|
0
|
17,4
|
0,0
|
19,0
|
4,8
|
3,4
|
0,0
|
16,8
|
8,6
|
5,0
|
0
|
11,4
|
0
|
19,1
|
|
17,7
|
7,0
|
15,3
|
19,3
|
8,1
|
20,1
|
10,7
|
5,5
|
14,6
|
22,1
|
6,6
|
6,5
|
19,0
|
12,7
|
10,4
|
21,5
|
7,5
|
|
6,3
|
0,0
|
10,9
|
8,2
|
7,8
|
6,7
|
12,8
|
0,0
|
8,7
|
8,7
|
8,7
|
0,6
|
13,5
|
2,5
|
9,2
|
8,2
|
9,5
|
|
7,8
|
8,2
|
4,2
|
1,5
|
15,9
|
1,0
|
20,0
|
4,7
|
5,4
|
1,0
|
17,8
|
12,1
|
3,5
|
3,2
|
9,9
|
1,5
|
17,7
|
|
8,7
|
0,0
|
13,3
|
14,5
|
3,9
|
15,8
|
6,1
|
0
|
12,5
|
14,5
|
5,2
|
0
|
17,0
|
7,1
|
7,0
|
14,5
|
5,6
|
|
10,0
|
5,2
|
9,5
|
12,9
|
6,8
|
13,1
|
10,2
|
1,1
|
11,3
|
15,7
|
5,4
|
4,7
|
13,1
|
11,3
|
4,1
|
12,9
|
8,6
|
|
5,7
|
8,2
|
2,2
|
1,5
|
13,9
|
1,0
|
18,0
|
4,7
|
3,4
|
0,9
|
15,9
|
12,1
|
3,2
|
7,9
|
1,5
|
15,6
|
|
3,5
|
1,9
|
6,2
|
7,3
|
5,9
|
6,7
|
9,9
|
0,0
|
5,8
|
7,1
|
7,4
|
1,4
|
9,9
|
6,6
|
2,3
|
7,3
|
7,6
|
|
9,8
|
8,8
|
5,7
|
3,3
|
16,2
|
2,3
|
20,7
|
5,1
|
7,1
|
3,4
|
17,4
|
16,1
|
1,5
|
3,6
|
11,6
|
3,3
|
17,9
|
|
2,7
|
0,2
|
7,2
|
0,2
|
12,2
|
0,2
|
15,8
|
0,2
|
4,9
|
0,2
|
13,6
|
0,8
|
9,7
|
1,5
|
6,6
|
0,2
|
13,9
|
|
Р9
|
Р9
|
|
|
|
|
|
|
|
|
|
|
|
|
|
|
|
0,0
|
23,1
|
Р10
|
Р10
|
|
|
|
|
|
|
|
|
|
|
|
|
|
14,1
|
1,3
|
0,0
|
21,8
|
Р11
|
Р11
|
|
|
|
|
|
|
|
|
|
|
|
14,3
|
4,0
|
0
|
25,1
|
14,3
|
2,8
|
Р12
|
Р12
|
|
|
|
|
|
|
|
|
|
1,8
|
15,4
|
8,1
|
15,6
|
1,8
|
14,2
|
3,5
|
15,5
|
Р13
|
Р13
|
|
|
|
|
|
|
|
0,4
|
16,8
|
5,9
|
17,8
|
0,4
|
15,6
|
1,3
|
17,6
|
15,6
|
2,2
|
Р14
|
Р14
|
|
|
|
|
|
0,0
|
14,4
|
12,3
|
8,6
|
0,0
|
13,2
|
0
|
16,2
|
7,4
|
7,6
|
5,2
|
9,8
|
Р15
|
Р15
|
|
|
|
11,6
|
2,5
|
0,0
|
20,5
|
11,6
|
1,3
|
11,6
|
4,2
|
0
|
15,7
|
1,2
|
13,5
|
-0,2
|
12,1
|
Р16
|
Р16
|
|
5,6
|
20,4
|
19,0
|
13,4
|
5,6
|
19,1
|
6,3
|
21,3
|
21,5
|
5,1
|
19,4
|
7,1
|
12,3
|
11,5
|
2,4
|
21,0
|
|
0,0
|
14,6
|
16,4
|
4,6
|
0,0
|
13,3
|
0,0
|
16,3
|
2,8
|
12,4
|
0,6
|
14,5
|
7,7
|
4,7
|
0,0
|
12,1
|
|
11,9
|
4,1
|
0
|
23,4
|
11,9
|
2,9
|
15,4
|
2,3
|
3,0
|
13,7
|
4,7
|
12,0
|
0
|
15,0
|
10,6
|
2,9
|
|
0,0
|
17,0
|
17,4
|
6,1
|
0,0
|
15,7
|
0,0
|
18,7
|
7,5
|
10,1
|
2,5
|
15,1
|
12,3
|
2,6
|
0
|
14,6
|
|
1,3
|
17,1
|
10,1
|
14,7
|
1,3
|
15,8
|
0
|
20,7
|
18,0
|
0,9
|
15,8
|
3,1
|
7,6
|
8,6
|
0,6
|
15,2
|
|
8,0
|
6,0
|
0
|
21,4
|
8,0
|
4,8
|
11,4
|
4,4
|
3,9
|
10,7
|
4,7
|
10,0
|
0,0
|
11,9
|
8,0
|
3,5
|
|
0,0
|
11,8
|
5,4
|
12,8
|
0,0
|
10,5
|
0,0
|
13,5
|
6,9
|
5,5
|
4,7
|
7,6
|
4,5
|
5,1
|
0,0
|
9,2
|
|
10,7
|
7,4
|
1,0
|
23,5
|
10,7
|
6,1
|
14,7
|
5,1
|
7,0
|
11,7
|
9,3
|
9,4
|
0
|
16,2
|
9,5
|
6,0
|
|
0
|
18,5
|
0,2
|
17,3
|
0
|
17,3
|
0,2
|
12,5
|
0,0
|
11,6
|
2,0
|
9,6
|
0,2
|
8,7
|
0,2
|
8,3
|
|
Р17
|
Р17
|
|
|
|
|
|
|
|
|
|
|
|
|
|
|
|
|
|
7,7
|
16,3
|
Р18
|
Р18
|
|
|
|
|
|
|
|
|
|
|
|
|
|
|
|
5,5
|
19,9
|
0,0
|
14,1
|
Р19
|
Р19
|
|
|
|
|
|
|
|
|
|
|
|
|
|
14,5
|
11,9
|
11,5
|
3,5
|
0
|
17,9
|
Р20
|
Р20
|
|
|
|
|
|
|
|
|
|
|
|
23,7
|
4,0
|
3,0
|
13,3
|
2,7
|
15,1
|
8,2
|
10,5
|
Р21
|
Р21
|
|
|
|
|
|
|
|
|
|
5,9
|
17,5
|
0,0
|
12,0
|
11,5
|
2,0
|
0
|
15,5
|
4,1
|
11,7
|
Р22
|
Р22
|
|
|
|
|
|
|
|
8,5
|
12,7
|
0
|
9,8
|
0,8
|
10,5
|
4,5
|
7,6
|
7,1
|
6,4
|
0,8
|
8,4
|
Р23
|
Р23
|
|
|
|
|
|
9,6
|
17,8
|
0,0
|
16,1
|
14,3
|
3,2
|
0
|
18,8
|
6,8
|
13,0
|
12,1
|
3,5
|
1,2
|
12,0
|
Р24
|
Р24
|
|
|
|
0,2
|
20,2
|
2,6
|
6,4
|
0,1
|
10,3
|
0,3
|
0,2
|
12,6
|
0,2
|
8,3
|
0,2
|
6,0
|
0
|
12,6
|
Р25
|
Р25
|
Розрахунок виграшу часу розглянемо
на прикладі елемента, що знаходиться у стовпці Р2 і в рядку Р6 (таблиця 3.4).
Цей елемент відповідає об’єднанню маршрутів Р0-Р2-Р0 і Р0-Р6-Р0 , в результаті
якого отримуємо розвізний маршрут Р0-Р2-Р6-Р0. У новоствореному маршруті
замість відстані проїзду від пункту Р2 до пункту Р0 і від пункту Р6 до пункту
Р0 (9,7+7,8=17,5 год ), рух здійснюється від пункту Р2 до Р6 (14,2 год). Таким
чином, виграш від об’єднання цих маршрутів в один складає : 17,5-14,2=3,3 км,
що вказується у розглядуваній клітинці.
. Складання робочого плану.
Після здійснення розрахунків та
побудови початкового плану проїзду та виграшів, цей план переписується із
зазначенням лише величин виграшів.
Окрім цього у плані відзначається
індекс маршруту, який може приймати одне з наступних значень : “2” -
відповідність маятниковому маршруту; “1” - відповідність наявності першого або
останнього пункту на розвізному маршруті; “0” - відповідність наявності пункту
всередині розвізного маршруту.
Вигляд робочого плану представлено у
таблиці 3.5.
Два маятникових маршрути з
найбільшим виграшем необхідно об’єднати в один розвізний маршрут. Це є
можливим, якщо загальний обсяг вантажу, що буде перевозитися на такому
маршруті, не перевищує часу доставки та наявної вантажопідйомності автомобіля.
Обсяг перевезень на маршруті не
повинен перевищувати час доставки та вантажопідйомність автомобіля з
урахуванням його можливого завантаження. Індекс маршрутів при їх об‘єднанні
змінюється. Рядок, для якого індекс визначається як 0, більше не розглядається.
Процес закінчується, коли не
залишається жодної пари маршрутів, які доцільно об’єднати в один.
Таблиця 3.5
Робочий план виграшів
З таблиці 3.5 можна побачити, що
найбільший виграш (25,3 год.) досягається при об’єднанні маятникових маршрутів
Р0-Р3-Р0 та Р0-Р10-Р0 у розвізний маршрут Р0-Р3-Р10-Р0. При цьому обсяг
перевезень буде становити 9,2+1,5=10,7 т., а час доставки 13,2+1,4+2,7=17,3
год., враховуєм час проїзду та навантаження-розвантаження вантажу(0,2 год на
1тону вантажу) хоча і перевищує 14,5 год, але до пункту Р10 автомобіль швидше
не доїжджає, для даного маршруту потрібен автомобіль, вантажопідйомність якого
не менша 27 т. Такий автомобіль є у наявності, тому це об’єднання можливе.
Після об’єднання індикатори рядків Р1 і Р14 приймуть значення “1”, зміниться
кількість вільних і зайнятих автомобілів різної вантажопідйомності. Даний
маршрут буде сформований так автомобіль максимально завантажений , та час
доставки досягнув граничного.
Далі процес проходитиме наступним
чином :
Отже, в результаті маршрутизації
перевезень ми отримали 8 розвізних маршрутів на 4 з них слід використовувати
автомобілі а тягачі MAN TGA 18.480 4 x2 BLS з напівпричепом Schmitz SPR 24,
вантажопідйомністю 27 т, один автомобіль тягач MAN TGA 18.480 4 x2 BLS з
напівпричепом Schmitz SPR 24/1 вантажопідйомністю 20 т, та три автомобілі MAN
26403 вантажопідйомністю 12 т. Та шість маятникових маршрутів, на яких
працюватиме три автомобілі вантажопідйомністю 27 т, та чотири автомобілі
вантажопідйомністю 12 т
.2 Експлуатаційні показники
використання рухомого складу
Для перевезень значення
експлуатаційних показників по кожному маршруту за один рейс і в цілому по
проекту визначаємо за формулами (2.1-2.18):
). Кількість пунктів завозу:
;
). Сумарний обсяг
перевезеного вантажу за рейс:
в прямому напрямку:
, т;
де
- маса
вантажу що розвозиться з м. Київ.
- коефіцієнт супутнього збору
(враховує вантажі що перевозяться між пунктами на маршруті)
в зворотньому напрямку:
, т;
де
- маса
вантажу що завозиться в м. Київ.
За рейс:
,т;
). Середній розмір партії
вантажу що завозиться на маршруті за рейс:
,т;
4). Середня відстань доставки
вантажу
;
де,
- сума
відстаней між пунктами завозу.
5) Кількість автомобілів на маршруті
;
6) Коефіцієнт статичного
використання вантажопідйомності при розвозі
;
7) Автомобіле-години в експлуатації:
в прямому напрямку:
,
-в звортотньому напрямку:
авт./год.;
За рейс:
авт./год.;
8) Загальний пробіг автомобіля за
рейс:
км.;
де,
- довжина маршруту в прямому напрямку.
9) Продуктивність автомобіля в
тонно-кілометрах:
т
км.;
Для маршруту Р0-Р3-Р11-Р0 (Київ -
Донецьк- Луганськ)
). Кількість пунктів завозу:
;
). Сумарний обсяг
перевезеного вантажу за рейс:
,т;
,т;
За рейс:
,т;
). Середній розмір партії
вантажу що завозиться на маршруті за рейс:
,т;
4). Середня відстань доставки
вантажу
5) Кількість автомобілів на маршруті
6) Коефіцієнт статичного
використання вантажопідйомності при розвозі
;
7) Автомобіле-години в експлуатації:
авт./год.;
авт./год.;
авт./год.
8) Загальний пробіг автомобіля:
км.;
9) Продуктивність автомобіля в
тонно-кілометрах:
т
км.
Для маршруту Р0-Р13-Р21-Р17-Р0 (Київ
- Миколаїв - Херсон-Сімферополь)
). Кількість пунктів завозу:
;
). Сумарний обсяг
перевезеного вантажу за рейс:
, т;
, т;
За рейс:
,т;
). Середній розмір партії
вантажу що завозиться на маршруті за рейс:
,т;
4). Середня відстань доставки
вантажу
5) Кількість автомобілів на маршруті
6) Коефіцієнт статичного
використання вантажопідйомності при розвозі
;
7) Автомобіле-години в експлуатації:
авт./год.;
авт./год.;
авт./год.
8) Загальний пробіг автомобіля:
км.;
9) Продуктивність автомобіля в
тонно-кілометрах:
т
км.
Для маршруту Р0-Р2-Р8-Р0 (Київ -
Дніпропетровськ- Кривий Ріг)
). Кількість пунктів завозу:
;
). Сумарний обсяг
перевезеного вантажу за рейс:
,т;
,т;
За рейс:
,т;
). Середній розмір партії
вантажу що завозиться на маршруті за рейс:
,т;
4). Середня відстань доставки
вантажу
5) Кількість автомобілів на маршруті
6) Коефіцієнт статичного
використання вантажопідйомності при розвозі
;
7) Автомобіле-години в експлуатації:
авт./год.;
авт./год.;
авт./год.
) Загальний пробіг автомобіля
за рейс:
км
9) Продуктивність автомобіля в
тонно-кілометрах:
т
км
Далі розрахунки для інших
маршрутів проводимо в аналогічному порядку і результати заносимо в таблицю 3.6.
Проводимо розрахунок середніх
значень показників розрахованих вище за проектом:
Показники :, кількість
автомобілів на маршрутах
, Автомобіле
- години в експлуатації
, загальний
пробіг автомобілів
, фактичний
обсяг перевезень
, фактичний
вантажообіг
визначаються
як сума цих показників по кожному маршруту;
) Кількість автомобілів на
маршрутах
) Автомобіле-години в
експлуатації:
авт./год;
3) Загальний пробіг
автомобілів за рейс:
, км;
4) Обсяг перевезеного вантажу за
рейс.
, т;
5) Продуктивність автомобіля в
тонно-кілометрах:
,ткм;
6). Середній розмір партії вантажу
що завозиться на маршруті за рейс:
,т;
,т;
Де,
- кількість маршрутів.
7). Середня відстань доставки
вантажу
8) Коефіцієнт статичного
використання вантажопідйомності при розвозі
;
Результати проведених розрахунків заносимо в таблицю 3.6.
Таблиця 3.6
Експлуатаційні показники
використання рухомого складу на маршрутах для одного кругорейсу за проектом
|
№ п/п
|
Маршрут
|
Коефіцієнт використання вантажопідйомності при
розвозі, Обсяг
перевезеного вантажу , тон.Середній
розмір партії вантажу що завозиться ,
тон.Середня відстань доставки вантажу ,
км.Автомобілі в експлуатації ,
од.Автомобіле-години в експлуатації ,
авт./год.Загальний пробіг за рейс ,
кмВантажообіг ,т км
|
|
|
|
|
|
|
|
|
1
|
Київ-Донецьк-Луганськ
|
0,440
|
19,40
|
4,9
|
438
|
1
|
31,8
|
1750
|
8497
|
|
2
|
Київ-Миколаїв-Херсон-Сімферополь
|
0,400
|
17,30
|
2,9
|
254
|
1
|
30
|
1524
|
4394
|
|
3
|
Київ-Дніпропетровськ-Кривий Ріг
|
0,410
|
16,20
|
4,1
|
314
|
1
|
22,8
|
1256
|
5087
|
|
4
|
Київ-Полтава-Харків
|
0,393
|
16,90
|
4,2
|
239
|
1
|
17,4
|
956
|
4039
|
|
5
|
Київ-Хмельницький-Камянець
Подільський-Чернівці
|
0,345
|
6,62
|
1,1
|
148
|
1
|
17,4
|
890
|
982
|
|
6
|
Київ-Рівне-Луцьк-Ковель
|
0,308
|
5,95
|
1,0
|
152
|
1
|
20
|
914
|
906
|
|
7
|
Київ-Житомир-Вінниця
|
0,364
|
11,63
|
2,9
|
128
|
1
|
13
|
512
|
1489
|
|
8
|
Київ-Одеса
|
0,396
|
20,70
|
10,4
|
489
|
1
|
19
|
978
|
10124
|
|
9
|
Київ-Черкаси-Кіровоград
|
0,345
|
6,56
|
1,6
|
158
|
1
|
11,6
|
632
|
1037
|
|
10
|
Київ-Суми
|
0,233
|
4,55
|
2,3
|
346
|
1
|
14
|
692
|
1574
|
|
11
|
Київ-Чернігів
|
0,225
|
4,29
|
2,1
|
149
|
1
|
6
|
298
|
640
|
|
12
|
Київ-Запоріжжя
|
0,175
|
3,29
|
1,6
|
607
|
1
|
22
|
1214
|
1995
|
|
13
|
Київ-Тернопіль
|
0,258
|
4,93
|
2,5
|
427
|
1
|
15,6
|
854
|
2107
|
|
14
|
Київ-Львів
|
0,331
|
15,6
|
7,8
|
550
|
1
|
44
|
1100
|
4274
|
|
15
|
Київ-Львів
|
0,331
|
15,6
|
7,8
|
550
|
1
|
44
|
1100
|
4274
|
|
Середні значення за проектом
|
0,330
|
169,5
|
3,8
|
314
|
15
|
339
|
13317
|
51418
|
.3 Організація руху на маршрутах
.3.1 Розрахунок і побудова розкладу
руху на маршрутах
Розклад руху на маршрутах слідування
автомобілів складаємо з врахуванням специфіки роботи підприємства, доставка на
магістральних маршрутах здійснюється як правило в нічний час, для того щоб
доставка між філіями здійснювалась в неробочий час, а розвіз і забір вантажу по
території міст відбувався уже на наступний день після замовлення доставки в
місті замовлення., та режиму роботи філій товариства, що розташовані в містах
куди прибуватиме вантаж (Додаток Б). Також при складанні розкладу руху
враховуємо нормативи національного законодавства, зокрема порядок роботи водіїв
регулюється „ Положенням про робочий час і відпочинок водіїв автотранспортних
засобів (04.02.2002) ”.
Для розрахунку розкладу руху
на маршрутах приймаємо значення середньої експлуатаційної швидкості руху
55км./год.,
що враховує перерви на відпочинок водіїв, час на проїзд між пунктами маршруту
розрахований в таблиці 3.3, так як середня технічна швидкість на маршрутах вища
і складає 70км.. Час на розвантаження, завантаження однієї тони вантажу складає
год., та
розрахований в таблиці 3.2.,для відправок в кожне місто. По мірі можливості
відпочинок водіїв на маршрутах суміщуємо з навантаженням та розвантаженням в
пунктах слідування автомобіля,для чого в проміжних пунктах час на навантаження
розвантаження ставимо не менше 1год, для відпочинку водіїв. Першими на
завантаження ставимо автомобілі що прямують в найдальші рейси і в яких прибуття
вантажу повинне бути зранку на наступний день після відправки. А також
враховуємо те, що одночасно навантажуватися можуть шість автомобілів.
Складаємо розкладу руху для
маршруту
Київ-Донецьк-Луганськ
в прямому напрямку:
-Час на завантаження в м.Київ на
даному маршруті в прямому напрямку:
,год. (3.1)
де, t1 - час на
навантаження вантажу в 1-й пункт, год., 2 - час на навантаження
вантажу в 2-й пункт, год.,
- час на підготовчо-заключні
операції (0,15год.).
отже,
, год.
Час на рух до м. Донецьк :
,год. (3.2)
де,
-відстань
між пунктами завозу,км.
год.
Час на розвантаження вантажу
в м.Донецьк :
= t1 +
,год. (3.3)
,год.
Час на рух від м.Донецьк до
м.Луганськ :
,год.
Час на розвантаження вантажу
в м. Луганськ:= t2 +
,год.
,год.
в зворотному напрямку:
t = t1 +
,год.
, год.
Час на рух до м.Днецьк :
год.
Час на завантаження вантажу в
м.Днецьк:= t2 +
,год.
,год.
Час на рух від м.Днецьк до
м.Київ:
,год.
Час на розвантаження вантажу
в м.Київ:= t1 + t2+
,год.
,год.
Складаємо розкладу руху для маршруту
Київ - Миколаїв - Херсон-Сімферополь
в прямому напрямку:
Час на завантаження в м.Київ на
даному маршруті в прямому напрямку:
,год.
де, t1 - час на
навантаження вантажу в 1-й пункт, год., 2 - час на навантаження
вантажу в 2-й пункт, год.,3 - час на навантаження вантажу в 3-й
пункт, год.,
- час на підготовчо заключні
операції (0,15год.).
отже,
, год.
Час на рух до м.Миколаїв:
,год.
де,
- відстань між пунктами завозу,км.
год.
Час на розвантаження вантажу
в м. Миколаїв:= t1 +
,год.
,год.
Час на рух від м.Миколаїв до
м. Херсон :
,год.
Час на розвантаження вантажу
в м. Херсон:= t2 +
,год.
,год.
Час на рух від м. Херсон до
м. Сімферополь:
,год.
Час на розвантаження вантажу
в м.Сімферополь:= t3 +
,год.
,год.
в зворотному напрямку:
Час на завантаження в м.Сімферополь
на даному маршруті в зворотному напрямку:
, год.
отже,
, год.
Час на рух до м. Херсон:
год.
Час на завантаження вантажу в
м.Херсон:= t1 +
,год.
,год.
Час на рух від м.Херсон до
м.Миколаїв:
,год.
Час на завантаження вантажу в
м.Миколаїв:= t2 +
,год.
,год.
Час на рух від м.Миколаїв до
м.Київ:
,год.
Час на розвантаження вантажу
в м.Київ:
= t1 + t2+
t3 +
,год.
,год
Складаємо розкладу руху для маршруту
Київ-Дніпропетровськ-Кривий Ріг
в прямому напрямку:
Час на завантаження в м.Київ на
даному маршруті в прямому напрямку:
,год.
де, t1 - час на
навантаження вантажу в 1-й пункт, год., 2 - час на навантаження
вантажу в 2-й пункт, год.,
- час на підготовчо заключні
операції (0,15год.).
отже,
, год.
Час на рух до
м.Дніпропетровськ:
,год.
де,
-відстань
між пунктами завозу,км.
год.
Час на розвантаження вантажу
в м.Дніпропетровськ:= t1 +
,год.
,год.
Час на рух від
м.Дніпропетровськ до м.Кривий Ріг :
,год.
Час на розвантаження вантажу
в м.Кривий Ріг := t2 +
,год.
,год.
в зворотному напрямку:
-Час на завантаження вантажу в
м.Кривий Ріг:
t = t1 +
,год.
,год.
Час на рух до
м.Дніпропетровськ :
год.
Час на завантаження вантажу в
м.Дніпропетровськ := t2 +
,год.
,год.
Час на рух від
м.Дніпропетровськ до м.Київ :
,год.
Час на розвантаження вантажу
в м.Київ := t1 + t2+
,год.
,год.
Далі розрахунки проводимо
аналогічно для інших маршрутів, результат розрахунку заносимо в таблицю графіку
руху на магістральних маршрутах для відправок з м. Київ (табл.3.7) та таблицю
для відправок в м. Київ (табл.3.8).
Таблиця 3.7
Графік руху на маршрутах для
відправок з міста Київ
|
№
|
Напрямок маршруту
|
Час на завантаження/розвантаження та
оформлення документів
|
Кілометраж від початкового пункту до першого
пункту призначення
|
Виїзд з початкового пункту
|
Прибуття в перший пункт призначення
|
Час на розвантаження/завантаження, оформлення
документів та відпочинок водія
|
|
1
|
Київ-Донецьк-Луганськ
|
18:00-20:30
|
727
|
20:30
|
9:30
|
9:30-11:40
|
|
2
|
Київ-Миколаїв-Херсон-Сімферополь
|
18:00-20:10
|
490
|
20:10
|
6:50
|
6:50-8:00
|
|
3
|
Київ-Дніпропетровськ-Кривий Ріг
|
18:00-19:50
|
533
|
19:50
|
6:00
|
6:00-7:40
|
|
4
|
Київ-Полтава-Харків
|
20:00-22:00
|
337
|
22:00
|
4:00
|
4:00-5:00
|
|
5
|
Київ-Хмельницький-Камянець Подільський-Чернівці
|
21:00-22:00
|
340
|
22:00
|
5:00
|
5:00-6:00
|
|
6
|
Київ-Рівне-Луцьк-Ковель
|
22:00-23:00
|
330
|
23:00
|
6:00
|
6:00-7:00
|
|
7
|
Київ-Житомир-Вінниця
|
22:00-23:30
|
131
|
23:30
|
3:00
|
3:00-4:00
|
|
8
|
Київ-Одеса
|
18:00-20:30
|
500
|
20:30
|
6:30
|
6:30-9:00
|
|
9
|
Київ-Черкаси-Кіровоград
|
22:00-23:00
|
190
|
3:00
|
5:20
|
5:20-6:20
|
|
10
|
Київ-Суми
|
24:00-1:00
|
350
|
1:00
|
8:00
|
8:00-9:00
|
|
11
|
Київ-Чернігів
|
4:30-5:00
|
160
|
5:00
|
8:00
|
8:00-8:30
|
|
12
|
Київ-Запоріжжя
|
21:30-22:00
|
575
|
22:00
|
8:30
|
8:30-9:00
|
|
13
|
Київ-Тернопіль
|
23:00-24:00
|
427
|
24:00
|
8:00
|
8:00-8:30
|
|
14
|
Київ-Львів
|
18:00-20:00
|
574
|
8:00
|
8:00
|
8:00-10:00
|
|
15
|
Київ-Львів
|
21:00-23:00
|
574
|
23:00
|
11:00
|
11:00-13:00
|
|
№ п/п
|
Напрямок маршруту
|
Кілометраж від першого пункту призначення до
другого пункту призначення
|
Виїзд з першого пункту призначення
|
Прибуття до другого пункту призначення
|
Час на розвантаження/завантаження, оформлення
документів та відпочинок водія
|
Кілометраж від другого пункту призначення до
третього пункту призначення
|
|
1
|
Київ-Донецьк-Луганськ
|
148
|
11:40
|
14:30
|
14:30-15:00
|
|
|
2
|
Київ-Миколаїв-Херсон-Сімферополь
|
51
|
8:00
|
9:30
|
9:30-10:30
|
221
|
|
3
|
Київ-Дніпропетровськ-Кривий Ріг
|
95
|
7:40
|
9:20
|
9:20-10:00
|
|
|
4
|
Київ-Полтава-Харків
|
141
|
5:00
|
8:30
|
8:30-10:00
|
|
|
5
|
Київ-Хмельницький-Камянець
Подільський-Чернівці
|
98
|
6:00
|
8:00
|
8:00-8:30
|
93
|
|
6
|
Київ-Рівне-Луцьк-Ковель
|
90
|
7:00
|
9:00
|
9:00-10:00
|
90
|
|
7
|
Київ-Житомир-Вінниця
|
125
|
4:00
|
6:30
|
6:30-7:40
|
|
|
9
|
Київ-Черкаси-Кіровоград
|
126
|
6:20
|
9:00
|
9:00-9:40
|
|
|
№ п/п
|
Напрямок маршруту
|
Виїзд з другого пункту призначення
|
Прибуття до третього пункту призначення
|
Час на розвантаження/завантаження, оформлення
документів та відпочинок водія
|
|
2
|
Київ-Миколаїв-Херсон-Сімферополь
|
10:30
|
14:30
|
14:30-15:40
|
|
5
|
Київ-Хмельницький-Камянець
Подільський-Чернівці
|
93
|
8:30
|
10:30
|
|
6
|
Київ-Рівне-Луцьк-Ковель
|
90
|
10:00
|
11:30
|
Таблиця 3.8
Графік руху на маршрутах для
відправок в місто Київ
|
№
|
Напрямок маршруту
|
Час на завантаження/розвантаження та
оформлення документів
|
Кілометраж від початкового пункту до першого
пункту призначення
|
Виїзд з початкового пункту
|
Прибуття в перший пункт призначення
|
Час на розвантаження/завантаження, оформлення
документів та відпочинок водія
|
|
1
|
Луганськ-Донецьк-Київ
|
16:00-16:30
|
148
|
16:30
|
19:30
|
19:30-21:00
|
|
2
|
Сімферополь-Херсон-Миколаїв-Київ
|
18:00-19:00
|
221
|
19:00
|
23:00
|
23:00-24:00
|
|
3
|
Кривий Ріг-Дніпропетровськ-Київ
|
17:00-17:20
|
95
|
17:20
|
19:00
|
19:00-20:00
|
|
4
|
Харьків-Полтава-Київ
|
18:00-19:00
|
141
|
19:00
|
22:30
|
22:30-23:30
|
|
5
|
Чернівці-Камянець
Подільський-Хмельницький-Київ
|
18:00-19:00
|
93
|
19:00
|
21:00
|
21:00-21:30
|
|
6
|
Ковель-Луцьк-Рівне-Київ
|
14:30-15:00
|
90
|
15:00
|
16:30
|
16:30-17:30
|
|
7
|
Вінниця-Житомир-Київ
|
18:00-19:00
|
125
|
19:00
|
21:30
|
21:30-22:30
|
|
8
|
Одеса-Київ
|
18:00-20:30
|
500
|
20:30
|
6:30
|
6:30-9:00
|
|
9
|
Кіровоград-Черкаси-Київ
|
18:00-18:40
|
126
|
18:40
|
21:10
|
21:10-22:10
|
|
10
|
Суми-Київ
|
18:00-19:00
|
350
|
19:00
|
2:00
|
2:00-3:00
|
|
11
|
17:30-18:00
|
160
|
18:00
|
21:00
|
21:00-21:30
|
|
12
|
Запоріжжя-Київ
|
19:30-20:00
|
575
|
20:00
|
6:30
|
6:30-7:00
|
|
13
|
Тернопіль-Київ
|
18:30-19:00
|
427
|
19:00
|
3:00
|
3:00-3:30
|
|
14
|
Львів-Київ
|
18:00-20:00
|
574
|
8:00
|
8:00
|
8:00-10:00
|
|
15
|
Львів-Київ
|
19:00-21:00
|
574
|
9:00
|
9:00
|
9:00-11:00
|
|
№ п/п
|
Напрямок маршруту
|
Кілометраж від першого пункту призначення до
другого пункту призначення
|
Виїзд з першого пункту призначення
|
Прибуття до другого пункту призначення
|
Час на розвантаження/завантаження, оформлення
документів та відпочинок водія
|
Кілометраж від другого пункту призначення до
третього пункту призначення
|
|
1
|
Луганськ-Донецьк-Київ
|
727
|
21:00
|
10:30
|
10:30-12:20
|
|
|
2
|
Сімферополь-Херсон-Миколаїв-Київ
|
51
|
0:00
|
1:10
|
1:10-2:10
|
490
|
|
3
|
Кривий Ріг-Дніпропетровськ-Київ
|
533
|
20:00
|
7:00
|
7:00-8:30
|
|
|
4
|
Харьків-Полтава-Київ
|
337
|
23:30
|
5:30
|
5:30-6:50
|
|
|
5
|
Чернівці-Камянець
Подільський-Хмельницький-Київ
|
98
|
21:30
|
23:30
|
23:30-00:30
|
340
|
|
6
|
Ковель-Луцьк-Рівне-Київ
|
90
|
17:30
|
19:30
|
19:30-20:30
|
330
|
|
7
|
Вінниця-Житомир-Київ
|
131
|
22:30
|
1:00
|
1:00-2:00
|
|
|
9
|
Київ-Черкаси-Кіровоград
|
126
|
6:20
|
9:00
|
9:00-9:40
|
|
|
№ п/п
|
Напрямок маршруту
|
Виїзд з другого пункту призначення
|
Прибуття до третього пункту призначення
|
Час на розвантаження/завантаження, оформлення
документів та відпочинок водія
|
|
2
|
Сімферополь-Херсон-Миколаїв-Київ
|
2:10
|
9:50
|
9:50-11:0
|
|
5
|
Чернівці-Камянець Подільський-Хмельницький-Київ
|
0:30
|
7:30
|
7:30-8:30
|
|
6
|
Ковель-Луцьк-Рівне-Київ
|
20:30
|
3:30
|
3:30-4:30
|
.3.2 Використання
інформаційно-навігаційних систем для забезпечення доставки вантажів по
маршрутах
Розвиток перевезень вантажів в
сучасних у мовах тісно пов’язаний із застосуванням інформаційно-навігаційних
систем, які забезпечують оперативний контроль місцезнаходження об’єктів та
стану бортових пристроїв ефективного управління транспортними потоками. Вже
зараз використання глобальних систем навігації є неофіційним стандартом
управління рухом транспортних засобів всіх солідних транспортних компаній,
присутніх в Україні - як міжнародних (UPS, FedEx (США)); TNT (Голландія);
Kuehne & Nagel, Panalpina (Швейцарія); так і ряд українських (Рапід, Орлан
- Транс, Укрінтеравтосервіс, УДЦТС “Ліски”). Подібні системи дають по - перше,
можливо точно планувати процес доставки вантажів, і за необхідності втручатись
у хід перевезень. По-друге відслідковувати переміщення вантажів і спостерігати
за його збереженістю. По-третє, інформаційно-навігаційні системи підвищують
ефективність роботи персоналу транспортної компанії - як екіпажів ТЗ, так і
керівного складу підприємства. Власне тому питання про можливість отримання
інформації про місце знаходження свого вантажу (а саме таку можливість надають
інформаційно - навігаційні системи) є одним з переліку контрольних питань, які
пропонується поставити перевізнику по доставці вантажів. При цьому інформаційно
- навігаційні системи включають: супутникові системи зв’язку (ССЗ), системи
автоматизованого визначення місцеположення ТЗ - AVL (Automatic Vehicle Location
System). У транспортно - логістичних компаніях та відповідно на
автотранспортних підприємствах, де використовуються системи автоматизованого
визначення місцеположення транспортного засобу - AVL, ефективність використання
рухомого складу зростає на 15 - 20%. Такі результати забезпечують насамперед
наступні чинники:
· Оптимальне
планування, точне значення місцезнаходження та термінів прибуття транспортних
засобів; можливість оперативного управління ТЗ в рейсі відповідно до умов, що
змінюються, у тому числі переадресація автопоїзда з одного маршруту на інший.
· Скорочення часу
кругорейсу за рахунок: 1) оптимального управління рухом ТЗ (сповіщення
вантажовідправника / вантажоотримувача про точний час прибуття ТЗ, що значно
скорочує простій при навантаженні та розвантаженні автопоїзда; оптимізація
маршруту з врахуванням відомостей про дорожній стан); 2) своєчасної допомоги
водію при виникненні у нього труднощів, при поломках ТЗ, аваріях, різних
конфліктних ситуаціях і т.д.; 3) виключення несанкціонованих простоїв та змін
маршрутів; 4) можливості для диспетчера зв’язатись з водієм у будь - який час.
· Отримання більш
високої оплати, оскільки все більше вантажовідправників віддають перевагу тим
транспортним фірмам, транспортні засоби яких оснащені супутниковою системою, що
дозволяє контролювати руху вантажу (особливо при відправленні цінних вантажів).
Це лише основні чинники. Є ще велика
кількість інших, які дозволяють досягти відчутних результатів. Досвід роботи як
зарубіжних, так і українських транспортних закладів показує, що в сучасних
умовах кошти, вкладені в систему зв’язку і управління, приносять прибуток
значно більший, ніж засоби, спрямовані лише на збільшення кількості рухомого
складу без таких систем.
Що стосується економічного аспекту,
то по оцінці керівників транспортних підприємств, на яких використовуються GPS
системи, за рахунок економії палива, скорочення часу простоїв, скорочення
витрат на страхування, оптимізації маршрутів і завантаженості автомобілів
рентабельність транспорту підвищується на 10-15%.
Рис. 3.1 Застосування
інформаційно-навігаційних систем в перевезеннях вантажів у міжміському
сполученні.
.4 Обгрунтування системи доставки
вантажів
.4.1 Обгрунтування вибору системи
доставки вантажів
При розробці системи доставки
вантажів в міжміському сполученні було проведено маршрутизацію перевезень, та
вибрано більш раціональний рухомий склад, складено нові графіки руху
автомобілів, при цьому не порушуючи принцип швидкості доставки. Після
маршрутизації можна розрахувати зміну наступних експлуатаційних показників:
. Загальний пробіг автомобілів за
один кругорейс скоротився на:
, км.;
(3.4)
, км.;
2. Коефіцієнт статичного
використання вантажопідйомності при розвозі
; (3.5)
;
3. Середня відстань доставки вантажу
зменшилась на:
(3.6)
4. Середній розмір партії вантажу що
завозиться на маршруті за рейс:
,т; (3.7)
5. Автомобіле-години в експлуатації:
авт./год.; (3.8)
авт./год.;
. Автомобілі на маршрутах:
(3.9)
7. Продуктивність автомобіля в
тонно-кілометрах:
,т
км. (3.10)
,т
км.
А такі показники як кількість
пунктів завозу, об’єм перевезень залишаються тими ж самими.
Зміну показників занесемо в
порівняльну таблицю 3.9.
Таблиця 3.9
Зміна експлуатаційних показників
|
№ п/п
|
Показник
|
На підприємстві
|
За проектом
|
Зміна показника
|
|
1
|
Коефіцієнт використання вантажопідйомності при
розвозі, 0,2160,3300,144
|
|
|
|
|
2
|
Обсяг перевезеного вантажу ,тон.169,53169,53-
|
|
|
|
|
3
|
Середній розмір партії вантажу що завозиться ,тон.3,63,80,2
|
|
|
|
|
4
|
Середня відстань доставки вантажу ,км.36231448
|
|
|
|
|
5
|
Автомобілі в експлуатації ,од18153
|
|
|
|
|
6
|
Автомобіле-години в експлуатації ,
авт./год.39733958
|
|
|
|
|
7
|
Загальний пробіг за рейс ,км14943133171626
|
|
|
|
|
8
|
Вантажообіг ,т км58199514186780
|
|
|
|
Отже на основі даних розрахунків
можна зробити висновок, що запропонована система перевезень є доцільною для
застосування.
.4.2 Розрахунок собівартості системи
перевезень що пропонується
Для вибраних в підрозділі 3.1
автомобілів для кожного маршруту визначимо собівартість перевезень.
Для маршруту Київ-Донецьк-Луганськ
.Заробітна плата водія, грн. :
,грн.; (3.11)
де Р - обсяг перевезень
вантажу за їздку, т; - вантажообіг автомобіля за їздку, ткм;
Ст - розцінки за
виконання перевезення 1 тонни вантажу, Ст = 5,87 грн/т;
Сткм - розцінки за
виконання 1 ткм транспортної роботи, грн.,
Сткм = 1,38 грн/ткм
,грн.
Фонд оплати праці, грн.:
;
,52 - коефіцієнт, що враховує
наявність податків та відрахування на соц. страхування.
грн. (3.12)
.Витрати на паливо, грн. :
Для вантажних тентова них
автомобілів і автопоїздів значення витрат палива за наступним відношенням:
,грн. (3.13)
- відстань перевезення ;-
обсяг перевезення вантажу у тоннах;- транспортна робота, ткм ;
НS - базова
лінійна норма витрати палива на 100 км пробігу, л/100 км.
НW - додаткова
питома витрата палива на 100 ткм, л/100 ткм, (згідно встановлених норм НW становить
1,3 л/100 ткм);
Визначаємо нормовані витрати
палива для автопоїзда MAN TGA
.480 4 x2BLS з напівпричепом
Schmitz SPR 24:
л/100 км; (3.14)
-
власна маса напівпричепа,тон.
,грн.
3.Витрати на мастильні матеріали,
грн. :
Вм=(0,06…0,10)Вп,
грн.; (3.15)
Вм=
, грн.
. Витрати на шини, грн. :
,грн. (3.16)
де %Нш - норма
витрат на відновлення, зношення та ремонт шин,
%Нш =1,03;
Сш - базова
вартість 1 комплекту шин, грн., Сш =2300 грн.;
Пк - кількість
комплектів шин на автомобілі, Пк =12.
, грн.
5. Витрати на сервісне технічне
обслуговування автомобілів європейського виробництва визначаються на основі
розцінок спеціалізованих станцій. Загалом вартість річного сервісного
обслуговування складання складає 7200грн. враховуючи при цьому марку
автомобіля.
Автомобіль в рік здійснює 156 рейсів
в рік.
(3.17)
6. Амортизаційні відрахування, грн.
:
,грн; (3.18)
де %Нв - норма
амортизаційних відрахувань на 1000км пробігу автомобіля, %, %Нв
=0,3;
Са - базова
балансова вартість автомобіля з прицепом, грн,
Са =800000 грн;
к1 - коефіцієнт,
що враховує тип рухомого складу, к1 =1.
, грн;
7. Загальногосподарські витрати
визначаємо у відсотках від прямих витрат, приймаємо Вгосп.= 15%.
, грн; (3.19)
грн;
. Загальна сума витрат на
перевезення:
,грн; (3.20)
,грн.
Для маршруту
Київ-Миколаїв-Херсон-Сімферополь
.Заробітна плата водія, грн:
,грн;
,грн;
Фонд оплати праці, грн:
;
,52 - коефіцієнт, що враховує
наявність податків та відрахування на соц. страхування.
грн;
.Витрати на паливо, грн. :
Для вантажних тентованих
автомобілів і автопоїздів значення витрат палива за наступним відношенням:
,грн;
Визначаємо нормовані витрати
палива для автопоїзда MAN TGA
.480 4 x2BLS з напівпричепом
Schmitz SPR 24:
л/100 км;
-
власна маса напівпричепа,тон.
,грн;
3.Витрати на мастильні матеріали,
грн :
Вм=(0,06…0,10)Вп,
грн.;
Вм=
, грн;
. Витрати на шини, грн :
,грн;
, грн;
5. Витрати на сервісне технічне
обслуговування автомобілів європейського виробництва визначаються на основі
розцінок спеціалізованих станцій. Загалом вартість річного сервісного
обслуговування складання складає 7200грн. враховуючи при цьому марку
автомобіля.
Автомобіль здійснює 156 рейсів в
рік.
6. Амортизаційні відрахування, грн :
,грн;
, грн;
7. Загальногосподарські витрати
визначаємо у відсотках від прямих витрат, приймаємо Вгосп.= 15%.
, грн;
грн;
. Загальна сума витрат на
перевезення:
,грн;
,грн;
Далі розрахунки проводимо
аналогічно для усіх маршрутів і результат заносимо в таблицю 3.10.
Розраховуємо загальні витрати для
усіх маршрутів руху:
.Загальний фонд оплати праці:
,грн; (3.21)
- фонд оплати праці на і-му
маршруті.
.Загальні витрати на паливо:
,грн; (3.22)
. Загальні витрати на
мастильні матеріали:
,грн; (3.23)
. Загальні витрати на шини:
, грн; (3.24)
. Загальні витрати на
технічне обслуговування:
,грн; (3.25)
. Загальні витрати на
амортизаційні відрахування:
,грн; (3.26)
7. Загальні
загальногосподарські витрати:
,грн; (3.27)
. Загальні витрати на
маршрутах:
,грн. (3.28)
Результати розрахунку заносимо в
таблицю 3.10.
Таблиця 3.10
Розрахунок загальних витрат на
перевезення для системи що пропонується
|
№ п/п
|
Маршрут
|
Статті витрат
|
|
|
Фонд оплати праці
|
Витрати на паливо
|
Витрати на мастильні матеріали
|
Витрати на шини
|
Витрати на технічне обслуговування
|
Амортизаційні відрахування
|
Загально-господарські витрати
|
Загальна сума витрат
|
|
1
|
Київ-Донецьк-Луганськ
|
1259,75
|
5562,98
|
556,3
|
497,49
|
46,15
|
1400
|
1398,40
|
10721,07
|
|
2
|
Київ-Миколаїв-Херсон-Сімферополь
|
655,98
|
4571,04
|
457,1
|
433,24
|
46,15
|
1219,2
|
1107,41
|
8490,14
|
|
3
|
Київ-Дніпропетровськ-Кривий Ріг
|
757,05
|
3884,17
|
388,42
|
355,35
|
46,15
|
1000
|
964,67
|
7395,81
|
|
4
|
Київ-Полтава-Харків
|
603,61
|
1675,84
|
167,58
|
135,89
|
46,15
|
382,4
|
451,72
|
3463,19
|
|
5
|
Київ-Хмельницький-Камянець
Подільський-Чернівці
|
148,32
|
1958,36
|
195,84
|
253,01
|
46,15
|
445
|
457
|
3503,69
|
|
6
|
Київ-Рівне-Луцьк-Ковель
|
136,75
|
2001,85
|
259,83
|
46,15
|
457
|
465,26
|
3567,03
|
|
7
|
Київ-Житомир-Вінниця
|
225,90
|
1513,55
|
151,35
|
145,55
|
46,15
|
399,36
|
372,28
|
2854,14
|
|
8
|
Київ-Одеса
|
1499,46
|
3598,07
|
359,81
|
278,03
|
46,15
|
782,4
|
984,59
|
7548,5
|
|
9
|
Київ-Черкаси-Кіровоград
|
156,36
|
1421,57
|
142,16
|
179,66
|
46,15
|
316
|
339,29
|
2601,19
|
|
10
|
Київ-Суми
|
233,96
|
1596,43
|
159,64
|
196,72
|
46,15
|
346
|
386,84
|
2965,74
|
|
11
|
Київ-Чернігів
|
96,65
|
684,04
|
68,4
|
84,72
|
46,15
|
149
|
169,34
|
1298,31
|
|
12
|
Київ-Запоріжжя
|
294,98
|
2730,95
|
273,09
|
345,12
|
46,15
|
607
|
644,59
|
4941,89
|
|
13
|
Київ-Тернопіль
|
312,45
|
1985,14
|
198,51
|
242,78
|
46,15
|
427
|
481,81
|
3693,84
|
|
14
|
Київ-Львів
|
637,3
|
3399,63
|
312,71
|
312,71
|
46,15
|
880
|
842,36
|
6458,13
|
|
15
|
Київ-Львів
|
637,3
|
3399,63
|
312,71
|
312,71
|
46,15
|
880
|
842,36
|
6458,13
|
|
Сума
|
7655,84
|
39983,24
|
3943,81
|
4032,80
|
692,30
|
9690,36
|
9907,93
|
75960,79
|
Собівартість перевезень 1 т вантажу,
грн. :
,грн; (3.29)
Р- загальний обсяг
перевезеного вантажу на маршрутах, тон.
,грн;
Собівартість 1 км. пробігу
автомобіля на маршрутах визначаємо на основі загальних витрат на експлуатацію :
,грн; (3.30)
,грн;
Зобразимо графічно структуру
собівартості на маршрутах.
Рис.3.3 Структура собівартості
перевезень за статтями витрат
3.5
Висновки
В результаті проведеної
маршрутизації перевезень, був обраний більш раціональний рухомий склад на даних
маршрутах, та вибрані нові маршрути руху автомобілів,які більш раціонально
підходять для перевезень між даними пунктами. Для кожного маршруту окремого
зроблено і було складено розклад руху автомобіля, та розраховані експлуатаційні
показники використання автомобілів на кожному маршруті та по проекту в цілому.
В результаті експлуатаційні показники використання автомобілів на маршрутах
значно покращились. Також визначено собівартість перевезень по кожному маршруту
, та по проекту.
РОЗДІЛ 4. ЕКОНОМІЧНА ЕФЕКТИВНІСТЬ
ПРОЕКТНИХ РІШЕНЬ
Загальні витрати на перевезення
наведені в табл.4.1.
Собівартість перевезень 1 т вантажу
грн. :
, грн; (4.1)
Р- загальний обсяг
перевезеного вантажу на маршрутах, тон.
, грн
Собівартість 1 км. пробігу
автомобіля визначаємо на основі загальних витрат на його експлуатацію при :
,грн; (4.2)
,грн
У середньому виходячи з режиму
роботи підприємства на кожному маршруті автомобілі здійснюють 318 рейсів на
рік.
(4.3)
Економія від раціональної
організації перевезень (для одного рейсу по усіх маршрутах):
,грн; (4.4)
- загальна сума витрат на
підприємстві.
- загальна сума витрат за проектом.
,грн;
Таблиця 4.1
Загальні витрати на перевезення
|
№ п/п
|
Маршрут
|
Статті витрат
|
|
|
Фонд оплати праці
|
Витрати на паливо
|
Витрати на мастильні матеріали
|
Витрати на шини
|
Витрати на технічне обслуговування
|
Амортизаційні відрахування
|
Загальногосподарські витрати
|
Загальна сума витрат
|
|
1
|
Київ-Львів
|
637,3
|
3399,63
|
312,71
|
312,71
|
46,15
|
880
|
842,36
|
6458,13
|
|
2
|
Київ-Львів
|
637,3
|
3399,63
|
312,71
|
312,71
|
46,15
|
880
|
842,36
|
6458,13
|
|
2
|
Київ-Чернігів
|
96,65
|
873,87
|
87,39
|
84,72
|
46,15
|
238,4
|
214,08
|
1641,25
|
|
3
|
Київ-Суми
|
138,97
|
1979,09
|
197,91
|
196,72
|
46,15
|
553,6
|
466,87
|
3579,31
|
|
4
|
Київ-Дніпропетровськ
|
883,58
|
3460,91
|
346,09
|
303,04
|
46,15
|
852,8
|
883,89
|
6776,47
|
|
5
|
Київ-Донецьк-Луганськ
|
1259,75
|
5562,98
|
556,30
|
497,49
|
46,15
|
1400
|
1398,4
|
10721,07
|
|
6
|
Київ-Одеса
|
1499,46
|
3598,07
|
359,81
|
278,03
|
46,15
|
782,4
|
984,59
|
7548,50
|
|
7
|
Київ-Полтава-Харків
|
603,61
|
1675,84
|
167,58
|
135,89
|
46,15
|
382,4
|
451,72
|
3463,19
|
|
8
|
Київ-Черкаси
|
65,91
|
613,99
|
61,4
|
59,7
|
46,15
|
168
|
152,27
|
1167,42
|
|
9
|
Київ-Житомир
|
41,69
|
468,42
|
46,84
|
46,05
|
46,15
|
129,6
|
116,81
|
895,57
|
|
10
|
Київ-Вінниця
|
317,2
|
1594,72
|
159,47
|
145,55
|
46,15
|
409,6
|
400,9
|
3073,6
|
|
11
|
Київ-Миколаїв-Херсон
|
341,08
|
3169,55
|
316,96
|
307,59
|
46,15
|
865,6
|
757,04
|
5803,97
|
|
12
|
Київ-Сімферополь
|
1003,45
|
5271,7
|
527,17
|
483,28
|
46,15
|
136
|
1303,76
|
9995,52
|
|
13
|
Київ-Хмельницький-Кам’янець
Подільський-Чернівці
|
111,05
|
2502,45
|
250,25
|
253,01
|
46,15
|
712
|
581,24
|
4456,15
|
|
14
|
Київ-Рівне-Луцьк-Ковель
|
136,75
|
2584,06
|
258,41
|
259,83
|
46,15
|
731,2
|
602,46
|
4618,86
|
|
15
|
Київ-Черкаси-Кривий Ріг
|
335,4
|
2291,16
|
229,12
|
216,62
|
46,15
|
609,60
|
559,21
|
4287,26
|
|
16
|
Київ-Запоріжжя
|
294,98
|
3504,26
|
350,43
|
345,12
|
46,15
|
971,2
|
826,82
|
6338,97
|
|
17
|
Київ-Хмельницький-Тернопіль
|
245,16
|
2639,82
|
263,98
|
258,69
|
46,15
|
728,00
|
627,27
|
4809,08
|
|
Сума
|
8649,30
|
48590,16
|
4804,51
|
4496,74
|
830,77
|
12654,4
|
12012,06
|
92092,44
|
Зміну структури собівартості
перевезень на маршрутах перевезень представимо на рис.4.1.
Рис. 4.1. Діаграма витрат при
здійсненні одного рейсу
Зміна собівартості перевезень однієї
тони вантажу складе:
,грн; (4.23)
- собівартість перевезень однієї
тони на підприємстві.
- собівартість перевезень однієї
тони вантажу.
,грн;
Відсоток економії складе:
(4.24)
%
Маємо 318 рейсів на рік.
Економія за рік по них становила:
,грн; (4.25)
Економічна ефективність від
перевезень на маршрутах становитиме 17,6%,за рік сума коштів становила:
5129864,7 грн. Виходячи із наведених даних можна сказати, що використання
запропонованої системи доцільне для підприємства.
В даному дипломному проекті
розглянуто діяльність ТОВ „NTN”. Виходячи з огляду підприємства можна зробити
висновки, що добре розвинена мережа філій по території країні дозволяє бути
значним гравцем на ринку експрес доставок. Основними категоріями відправок при
перевезеннях по території країни є коробки та палети, у вартісному еквіваленті
значну частину доходу займають коробки, палети та документи.
Підприємство має значні можливості
для власного розвитку внаслідок загального росту ринку експрес доставок, що в
останній рік хоч і призупинився але все одно йде зростання, особливо необхідно
зосереджувати увагу на регіональних ринках.
Після аналізу технологій перевезень
з’ясовано, що вибрана найоптимальніша технологія при якій перевезення
великовагоми автопоїздами тільки між вантажними складами пунктів відправки і
отримання, а по регіону автомобілями малої вантажопідємності.
Проведені розрахунки основних
експлуатаційних показників роботи автомобілів на маршрутах, після чого можна
зробити висновок що автомобілі не повністю завантажуються на маршрутах, так як
вантажі, що перевозяться підприємством 4 класу (
), що встановлено на основі
статистичних даних за попередні періоди роботи підприємства. На маршрутах
працюють автомобілі набагато більшої вантажопідйомності внаслідок чого
відбувається не повне використання провізної можливості автомобілів.
Також виходячи з режиму
роботи підприємства, за яким вантажі перевозяться в нічний час на магістральних
маршрутах, щоб на слідуючий день відбувався розвіз в місті призначення, можна
побачити з графіку руху автомобілів, що можливо провести об’єднання деяких
маршрутів в один. Також необхідно вибрати більш раціональний рухомий склад.
В результаті проведеної
маршрутизації перевезень, був вибраний більш раціональний рухомий склад,
замість 36 автомобілів MAN TGA 18.480 4 x2 BLS з напівпричепами Schmitz SPR 24
вантажопідйомністю 27 т, запропоновано використовувати 2 автомобілі MAN TGA
18.480 4 x2 BLS напівпричепами Schmitz SPR 24/1 вантажопідйомністю 20 т; 14
автомобілів MAN TGA 18.480 4 x2 BLS з напівпричепами Schmitz SPR 24
Вантажопідйомністю 27 т, та 24 автомобілі фургони MAN 26403 вантажопідйомністю
12 т. Також вибрані нові маршрути руху автомобілів. Для кожного маршруту був
складений розклад руху автомобіля, та розраховані експлуатаційні показники
використання автомобілів на кожному маршруті та по проекту в цілому. В
результаті експлуатаційні показники використання автомобілів на маршрутах
значно покращились. Також визначено собівартість перевезень по кожному маршруту
, та по проекту. Собівартість перевезення однієї тони вантажу зменшилася з
543,22грн. до 488,07грн.
Розглянуто питання охорони праці та
цивільної оборони, охарактеризовано основні аспекти на транспорті.
Економічна ефективність від
раціональної організації перевезень на маршрутах становитиме 17,6%. В грошовому
вираженні за рік сума зекономлених коштів виходить досить значна: 5129864,7
грн. Що дає підстави для запровадження запропонованої системи перевезень.
СПИСОК ВИКОРИСТАНОЇ ЛІТЕРАТУРИ
1. Воркут А.И. Грузовые
автомобильные перевозки. - 2-е изд., перераб. и доп. -К.: Вышая шк., 1986. -
447 с.
. Воркут А.И.,
Калинин
А.Г.,
Рудик
А.С. Транспортное обслуживание торгово-оптовых баз.-Київ.:Техніка,1985.112с.
. Эффективность
логистического управления /Под общ.ред. Л.Б. Миротина. - М.:Экзамен,
2004.-488с.
4. Зеркалов Д.В., Коцюк О.Я.
Нормативно організаційна основа вантажних Перевезень, - К.:Науковий
світ,2001.-64с.
. Кодексу законів про працю
України.
. Логистика-технология
транспортного процеса/ Под. ред. Л.Г. Заенчика - К.:Кий,2000.-358с.
. Методичні вказівки до
виконання дипломних проектів для спеціальності. Організація перевезень і управління
на транспорті НТУ/Укл.Л.Ю Яцківський., С.В. Ширяєва., О.Я. Коцюк,
-К.:НТУ,2004.-36с.
. Методичні вказівки до
розробки питань цивільної оборони у дипломних проектах студентів НТУ/Укл. С.Т.
Сусло, Г.М. Харамда. Наказ по НТУ№91 від 27.04.2000р.-К.:НТУ, 2004.-69с.
. Положення про робочий час і
час відпочинку водіїв автотранспортних засобів (04.02.2002) .
10. Смехов А.А Основы транспортной
логистики.-М.:Транспорт,1995.-197с.
. Савин В.И Перевозки грузов
автомобильным транспортом. -
М.:Дело
и Сервис, 2002.-544с.
12.РадощМ.С.
Вантажні автомобільні перевезення.-М. : Транспорт, 1980 р.
.Александров Л.А.
Організація і планування вантажних автомобільних перевезень. - М : Вища школа,
1977р.
.Батищев II.
Організація і механізація вантажо-розвантажувальних робіт на автомобільному
транспорті.-М : Транспорт, 1978р.
.Крамаренко І.І.
Довідник по організації і плануванню вантажних автомобільних перевезень. - К :
Техніка, 1991р.
16.Артемьев СП.
Междугородные и международные перевозки автомобильным транспортом. - М.: «Транспорт»,
1968 р.
.Афанасьев Л.Л.
Автомобильные перевозки. - М.: «Транспорт»,
1965р.