Использование пульсационной техники на установках депарафинизации масел растворителями

  • Вид работы:
    Отчет по практике
  • Предмет:
    Химия
  • Язык:
    Русский
    ,
    Формат файла:
    MS Word
    721,99 Кб
  • Опубликовано:
    2014-03-17
Вы можете узнать стоимость помощи в написании студенческой работы.
Помощь в написании работы, которую точно примут!

Использование пульсационной техники на установках депарафинизации масел растворителями

МИНИСТЕРСТВО ОБРАЗОВАНИЯ РЕСПУБЛИКИ БЕЛАРУСЬ

ПОЛОЦКИЙ ГОСУДАРСТВЕННЫЙ УНИВЕРСИТЕТ

Кафедра химии и ТПНГ









ОТЧЁТ

по дисциплине «Учебная научно-исследовательская работа студентов»

на тему: «Использование пульсационной техники на установках депарафинизации масел растворителями»


Выполнила Студентка гр.09-ХТ

Кузьмич Е.Н.





Новополоцк 2013г.

ВВЕДЕНИЕ

Депарафинизация - процесс удаления из масляного сырья твердых углеводородов с целью получения масел с низкой температурой застывания. Под твердыми углеводородами подразумеваются все углеводороды, имеющие при комнатной температуре кристаллическое строение.

Наиболее распространенным методом выделения твердых углеводородов из нефтяного сырья является депарафинизация с помощью селективных растворителей, основанная на различной растворимости нефтяных углеводородов в растворителях. Для этой цели применяют кетон-ароматическую смесь растворителей (метилэтилкетон и толуол или ацетон и толуол) взятых в различных соотношениях - от 30 до 60 масс. % кетона и от 70 до 40 масс. % толуола. [1]

Сырьем установки служат рафинаты селективной очистки.

Целевой продукт - депарафинированное масло; побочный продукт - гач или петролатум.

Выход депарафинированного масла колеблется в широких пределах - от 55 до 80 масс. % в зависимости от температуры застывания получаемого масла.

На эффективность процесса депарафинизации оказывают влияние факторы, от совокупности которых зависит кристаллизация твердых углеводородов, содержащихся в сырье, а, следовательно, и основные показатели процесса. Кратность растворителя к сырью зависит от вязкости депарафинируемого рафината: с повышением вязкости масляных фракций расход растворителя увеличивается. Обычно массовая кратность растворителя к сырью составляет (2-3) : 1 для дистиллятного сырья и (3,0-4,5) : 1 для остаточного. От количества взятого растворителя зависят скорость отделения жидкой части от твердой, выход депарафинированного масла, его температура застывания и содержание масла в гаче или петролатуме. [2]

Важным фактором процесса является порционная подача растворителя, при которой создаются условия для разделения кристаллизацией высоко - и низкоплавких углеводородов. При первом разбавлении сырья расход растворителя должен быть таким, чтобы из раствора выделялись самые тугоплавкие углеводороды, образующие кристаллы наибольших размеров. При порционном разбавлении (2-4 порции) каждая порция вводимого растворителя должна иметь температуру на 2-3 ° С выше температуры смеси в точке, куда подается растворитель. Порционная подача растворителя эффективна при депарафинизации дистиллятного сырья широкого фракционного состава.

В заводской практике получили распространение установки с двухступенчатым фильтрованием, где вторая ступень предназначена для уменьшения содержания масла в гаче и тем самым для увеличения выхода депарафинированного масла. На установках с трехступенчатым фильтрованием (совмещенный процесс депарафинизации и обезмасливания) получают два целевых продукта: депарафинированный рафинат и технический парафин; побочным продуктом является слоп-вокс.

Первоначальное охлаждение суспензии проводится в следующих аппаратах: регенеративных кристаллизаторах, кристаллизаторе смешения и кристаллизаторе нового типа - пульсационном. Далее суспензия охлаждается по обычной схеме: сжиженными газами - аммиаком или пропаном, а в случае глубокого охлаждения - этаном. Глубина охлаждения определяется температурой застывания товарного масла с учетом температурного градиента депарафинизации, зависящего от используемого растворителя.

Установка депарафинизации обслуживается закрытой дыхательной системой инертного газа. Это предотвращает образование взрывоопасной смеси растворителя с воздухом, сокращает потери растворителя. Инертный газ служит также для подсушки и отдувки твердого осадка (лепешки) от фильтровальной ткани в вакуумных фильтрах непрерывного действия барабанного типа. Установка состоит из следующих основных отделений-блоков: кристаллизации, фильтрации, регенерации растворителя из растворов депарафинированного масла и гача (петролатума). [3]

кристаллизатор пульсационный нефтянной суспензия

1. КРИСТАЛЛИЗАТОРЫ ПУЛЬСАЦИОННОГО СМЕШЕНИЯ


Кристаллизаторы пульсационного смешения (заменяющего регенеративные скребковые кристаллизаторы) предназначены для применения в процессах депарафинизации широкого спектра видов сырья - рафинатов дистиллятных фракций и остатка.

Применение пульсационного кристаллизатора позволяет улучшить качество разделения фаз при фильтровании, повышает выход депарафинированного масла для рафината фракции 420-490 оС на 3,8-4%, для остаточного рафината на 4,7-5,0% наряду с повышением скорости фильтрования на обоих ступенях депарафинизации. [4]

Рис.1 - Схема кристаллизатора пульсационного смешения: 1-корпус кристаллизатора. 2- пульсационная камера. 3-трубопровод. 4,5-перегородки. 6-перетоки. 7-сопла. 8-штуцеры входа хладагента. 9- штуцер входа сырья. 10- штуцер выхода суспензии. 11- пульсатор.

Кристаллизатор представляет собой вертикальную колонну 1, соединенную с пульсационной камерой 2 (полой цилиндрической емкостью) трубопроводом 3. Аппарат оснащен перегородками 4 с перетоками 6 и перегородками 5 с соплами специальной конфигурации 7. Чередование перегородок образует секции. Корпус 1 оснащен штуцерами подачи хладагента 8, ввода сырья 9 и вывода суспензии 10.

Кристаллизатор работает при атмосферном давлении, в нем отсутствуют движущиеся части и приспособления для их уплотнения, что в значительной мере упрощают его конструкцию и повышает надежность в эксплуатации. Аналогов в аппаратурном оформлении процесса кристаллизации в отечественной и зарубежной промышленности нет.

Включение кристаллизатора пульсационного смешения в схему установки депарафинизации масел:

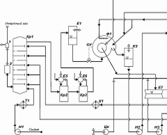
Рис.2 - Технологическая схема установки депарафинизации с применением кристаллизатора пульсационного смешения (отделения кристаллизации и фильтрования):

-пульсатор. 2-пульсационная камера. Кр1-кристаллизатор пульсационного смешения. Кр2,Кр3- аммиачные кристаллизаторы. Е1, Е3, Е5, Е6, Е9-приемники. Е2, Е4- сборники. Е7, Е8- вакуум-приемники. Ф1, Ф2-вакуумные фильтры. Х1, Х2- аммиачные холодильники. Т1-пароподогреватель. Т2- теплообменник. Н1-Н4-насосы. Цк-вакуумный компрессор. СУ-сигнализатор уровня.

Сырье (рафинат) насосом Н1 прокачивается через паровой подогреватель Т1 и поступает в нижнюю часть пульсационного кристаллизатора Кр1, в верхнюю часть которого вводится несколькими порциями растворитель, предварительно охлажденный в теплообменнике Т2 и аммиачном холодильнике Х1. В нижнюю часть кристаллизатора Кр1 насосом Н4 из вакуум-приемника Е8 также несколькими порциями подается фильтрат II ступени. Суспензия твердых углеводородов, выходящая с верха кристаллизатора Кр1, охлаждается в кристаллизаторах Кр2 и Кр3 за счет испарения хладагента (аммиака или пропана) до температуры фильтрования и собирается в приемнике Е1, откуда самотеком поступает в фильтры Ф1 I ступени. Уровень суспензии в вакуумных фильтрах регулируется регулятором уровня, связанным с линией ее подачи. Фильтрат I ступени поступает в вакуум-приемник Е7, откуда насосом Н3 через теплообменник Т2, где охлаждается растворитель для разбавления сырья, подается в приемник Е9, из которого раствор депарафинированного масла направляется в секцию регенерации растворителя.

Осадок на вакуумном фильтре промывается растворителем, предварительно охлажденным в аммиачном холодильнике Х2. Затем осадок подсушивается, отдувается инертным газом от фильтровальной ткани, снимается ножом, разбавляется растворителем и выводится шнеком в сборник Е2. Из сборника Е2 насосом Н2 суспензия подается в приемник Е3, откуда самотеком поступает на вакуумные фильтры Ф2 II ступени.

Фильтрат II ступени собирается в вакуум-приемнике Е8 и затем насосом Н4 подается в пульсационный кристаллизатор Кр1 для разбавления сырья. Осадок на вакуумном фильтре промывается растворителем, подсушивается, отдувается инертным газом, разбавляется растворителем и собирается в сборнике Е4, откуда направляется в секцию регенерации растворителя. Вакуум на фильтрах создается за счет отсоса инертного газа из приемников Е7 и Е8.

Объекты внедрения пульсационных кристаллизаторов в процессах депарафинизации и обезмасливания

·        Комбинированный процесс депарафинизации и обезмасливания ОАО «Славнефть-Ярославнефтеоргсинтез»

·        Обезмасливание гача. Проведена промышленная апробация. ОАО «Славнефть-Ярославнефтеоргсинтез»

·        Процесс депарафинизации ООО «Новокуйбышевский завод масел и присадок».

·        Процесс депарафинизации ООО «Новокуйбышевский завод масел и присадок».

·        Комбинированный процесс депарафинизации и обезмасливания АО «Укртатнафта». Украина, г. Кременчуг.

·        Процесс депарафинизации ОАО «Газпромнефть-Омский НПЗ» 39/6-4 

. ОСНОВНЫЕ ПАРАМЕТРЫ ПРОМЫШЛЕННОГО ПУЛЬСАЦИОННОГО КРИСТАЛЛИЗАТОРА И ПУЛЬСАТОРА

Разработанный промышленный кристаллизатор пульсационного смешения предназначен для применения в процессах депарафинизации широкого спектра видов сырья - рафинатов дистиллятных и остаточных масляных фракций, а также обезмасливания гачей. Установленная максимальная производительность аппарата по сырью (рафинату) - до 45 м³/ч. Аппарат также успешно работает при снижении загрузки по сырью до 6-10 м³/ч.

При внедрении аппарата на различных производствах возможна корректировка конструкции кристаллизатора в зависимости от особенностей процесса.

Расход инертного газа на пульсацию составляет 120-140 нм³/ч при требуемом давлении инертного газа 65-90 кПа. Т.е. возможно использование инертного газа с выкида вакуумного компрессора отделения фильтрования либо подача инертного газа из линии подпитки с последующим сбросом его в систему дыхания установки.

Для создания пульсации разработано специальное устройство - пульсатор, эксплуатация которого показала высокую надежность этого агрегата и системы его управления. Пульсатор может работать при давлении инертного газа до 1,5-2,0 кгс/см² в широком диапазоне расхода газа и режимов пульсации.

Внедрение пульсационных кристаллизаторов обеспечивает следующие преимущества:

.        Один аппарат функционально заменяет все регенеративные скребковые кристаллизаторы (3-8 в зависимости от типа установки). Снижение эксплуатационных затрат на ремонт и обслуживание скребковых кристаллизаторов благодаря сокращению их общего количества - в работе остаются только испарительные скребковые кристаллизаторы для охлаждения суспензии до температуры фильтрования.

.        Увеличение отбора депарафинированного масла при получении парафинов заданного качества.

.        Максимальная производительность установки по сырью может быть повышена на 10- 15 % без снижения выхода депарафинированного масла и качества получаемого парафина.

.        Сокращение количества растворителя, используемого в процессе кристаллизации и фильтрования. Общая кратность растворителя к сырью может быть снижена на 15-25 % при соответсвующем понижении энергопотребления в процессе его охлаждения и регенерации.

.        Особенность организации системы теплообмена в блоке получения хладагентов для пульсационного кристаллизатора позволяет обойтись без осушки влажного растворителя.

.        Снижение потерь избирательных растворителей за счет полной герметичности пульсационного кристаллизатора по сравнению с регенеративными скребковыми кристаллизаторами (отсутствия уплотнения валов скребковых механизмов), т.е. повышение экологической безопасности производства.

.        Практически полное отсутствие необходимости горячей промывки пульсационного кристаллизатора. Аппарат подвергается горячей промывке не чаще 1 раза в 4-6 месяцев. [6]

3. КРИСТАЛЛИЗАЦИЯ НЕФТЯНОГО СЫРЬЯ ПУЛЬСАЦИОННЫМ СМЕШЕНИЕМ С ОХЛАЖДЕННЫМ РАСТВОРИТЕЛЕМ


Кристаллизация смешением с охлажденным растворителем широко применяется за рубежом на ряде промышленных установок депарафинизации масляного сырья. Осуществляется она в сложных аппаратах с механическим перемешиванием суспензии. Благодаря её применению в процессе депарафинизации масел увеличивается скорость фильтрования, улучшается качество и повышается отбор целевых продуктов. Замена механического перемешивания пульсационным заметно упрощает конструкцию кристаллизатора, сохраняя преимущества данного способа приготовления суспензии.

Для исследования пульсационной кристаллизации нефтяного сырья разработана лабораторная установка, представляющая собой геометрическую модель одной секции промышленного аппарата. (рис.2). Расплавленное сырье или его смесь с небольшим количеством растворителя при температуре 35-70оС помещают в теплоизолированную емкость 1, в которой установлена пульсационная камера. В нижней части камеры имеются сопла, через которые она сообщается с емкостью. Периодически (с частотой 1/3-1/5 с-1) из пульсатора в камеру подается сжатый воздух, который выталкивает сырьевую смесь через сопла в емкость.

После снижения давления воздуха до атмосферного пульсационная камера снова заполняется сырьевой смесью. Частота и длительность импульсов изменяются с помощью задатчика. Растворитель заданного состава из емкости 5 подают на охлаждение в баню. Расход растворителя замеряют ротаметром и регулируют вентилем. Температура охлажденного растворителя и сырьевой смеси в емкости 1, измеряемая с помощью термопар, регистрируется на потенциометре.

Охлажденный растворитель подают в сопла пульсационной камеры периодически или непрерывно.


Периодическую подачу растворителя осуществляют с помощью клапана. В процессе охлаждения сырья холодным растворителем образуется суспензия кристаллов твердых углеводородов, излишек которой сливается из емкости 1. По достижении требуемой кратности разбавления сырья часть суспензии отбирается в стакан и доохлаждается до температуры фильтрования в скребковом кристаллизаторе.

В качестве сырья для исследований были выбраны гач (фр. 370-470 оС) и рафинат (фр. 370-500 оС) смеси западносибирских нефтей (табл.2)

Таблица 2

показатели

гач

рафинат

Плотность при 70оС, кг/мТемпература плавления, оС Показатель преломления, n70 Содержание парафина, % масс Вязкость, мм2/с При 70 оС При 100 оС

799 50,7 1,4438 71,2  7,9 4,4

855,4 38 1,4670 15,2  14,66 6,72


Таблица 3

показатели


гач

рафинат

Общий расход регенерированного растворителя, масс. ч. на сырье Кратность разбавления сырья (масс.) Число порций растворителя и фильтрата II ступени на разбавление сырья Температура фильтрования и промывки осадков на обеих ступенях, оС Скорость охлаждения суспензии при кристаллизации, град/ч

5,7 1:5,1 4  0  120

3,5 1:2,8 3  -25  120


Навеску сырья кристаллизовали в растворе метилэтилкетон-толуол (60:40 об.) готовую суспензию фильтровали в две ступени по обычной схеме с противотоком фильтрата IIступени. Общая кратность разбавления сырья растворителем составляла: для гача - 1:5,1; для рафината- 1:2,8 (масс.). результаты фильтрования суспензий сравнили с результатами, полученными при обезмасливании и депарафинизации образцов сырья в условиях, моделирующих технологию их промышленной переработки (табл.3).

Для оценки микроструктуры кристаллов твердой фазы суспензию фильтровали, промывали холодным растворителем и отбирали образцы кристаллов. Чтобы исключить влияние на кристаллическую структуру доохлажденния суспензии, сырье обоих видов фильтровали при конечной температуре (0 оС). На рис.3 приведены микрофотографии кристаллов твердых углеводородов, полученных при кристаллизации обоих образцов сырья.


Как видно, кристаллы, полученные в пульсационном кристаллизаторе смешения (ПКС), однородны по размерам, их эквивалентный диаметр в 2-3 раза больше, чем полученных в скребковом кристаллизаторе. При пульсационном смешении скорость фильтрования суспензий увеличилась на 25-38%, содержание жидкой фазы в осадках практически не изменилось.

Результаты исследований показали возможность применения ПКС при обезмасливании гачей. Однако в этом случае требуется значительное количество (1-1,5 масс.ч.)горячего растворителя на первичное разбавление сырья перед подачей в ПКС с целью исключения его кристаллизации в соплах пульсационной камеры и их забивания. Поэтому исследования кристаллизации рафината проводили при технологическом режиме, приведенном в табл.3 На рис.4а,б показано влияние скорости охлаждения суспензии рафината на параметры её фильтрования на I и II ступенях.


Для сравнения приведены результаты фильтрования суспензий рафината, полученных в модели скребкового кристаллизатора при скорости охлаждении 120град/ч - такой же, как на промышленных установках депарафинизации аналогичного сырья. С применением ПКС получены более объемные и в то же время более легко проницаемые осадки твердой фазы. При уменьшении скорости охлаждения увеличиваются скорости фильтрования и промывки осадка I ступени, содержание жидкой фазы в осадках I и II ступеней снижается.

Уменьшение при этом скоростей фильтрования и промывки осадка II ступени связано, видимо, со снижением общей кратности разбавления сырья на этой ступени, существенно зависящей от содержания жидкой фазы в осадке I ступени. Как следует из приведенных данных, пи применении ПКС вместо скребкового кристаллизатора увеличиваются скорости фильтрования и промывки суспензии исследуемого рафината на 40-120% без ухудшения качества целевых продуктов и без снижения их отбора от сырья.

Расчеты показывают, что при депарафинизации аналогичного сырья на промышленной схеме соотношение фильтрующих поверхностей вакуумных барабанных фильтров на I и II ступенях должно быть 5:2. При применении ПКС это соотношение составляет 4:3. Не изменяя производительности по сырью и общего расхода растворителя на процесс депарафинизации, ПКС обеспечивает существенное снижение содержания масла в гаче, что позволяет увеличить на 1-1,2% (масс.) отбор депарафинированного масла от рафината. Результаты депарафинизации рафината приведены в табл.4

Таблица 4

показатели

Депарафинированное масло

гач

Фильтрат II ступени

Температцра, оС Застывания Плавления Содержание масла, % масс. Отбор, % масс. На сырье

 -19/-21 - - 82,2/83,3

 - 53,5/54,2 20,3/13,7 17,8/16,7

 -10/-14 - - 7,4/13,8


Следует отметить, что формирующиеся в ПКС кристаллы твердой фазы образуют на фильтре легкопроницаемый осадок. Благодаря этому заметно снижается температура застывания депарафинированного масла при сохранении кратности разбавления и расхода растворителя на просывку осадка I ступени практически такими же, как при традиционной технологии.

Проведение пульсационной кристаллизации аналогичного сырья в промышленных условиях с использованием в качестве хладагентов холодного фильтрата II ступени и влажного растворителя с температурой 0-минус 5оС позволит охладить суспензию сырья до минус 2-минус 5оС. В дальнейшем необходимо доохлаждать суспензию до температуры фильтрования в скребковых кристаллизаторах.

Таким образом, применение ПКС в промышленной схеме обеспечит либо увеличение производительности установки по сырью без снижения отбора и ухудшения качества целевых продуктов, либо при той же производительности по сырью в результате перераспределения фильтрующей поверхности и используемого растворителя - увеличение отбора депарафинированного масла с одновременным улучшением качества получаемых продуктов. [7]

ЗАКЛЮЧЕНИЕ


Итенсификация процессов депарафинизации ведется в направлении совершенствования существующих процессов.

В настоящее время существует множество различных схем установок депарафинизации. В основном эти схемы отличаются друг от друга аппаратурным оформлением отделения кристаллизации, а блоки регенерации растворителя модернизируются в основном в направлении снижения энергопотребления.

Несовершенство конструкции кристаллизаторов скребкового типа и частые остановки оборудования на ремонт сделали необходимой замену скребковых кристаллизаторов на более прогрессивные конструкции кристаллизаторов (кристаллизаторы пульсационного смешения).

СПИСОК ИСПОЛЬЗОВАННОЙ ЛИТЕРАТУРЫ


1.       Регламент установки «Депарафинизации» ОАО «Нафтан» - 2006г.

.         Черножуков Н.И. - Технология переработки нефти и газа. Часть третья. Очистка нефтепродуктов и производство специальных продуктов - Л.: Химия, 1967. - 360с.

.         Покровская С.В. - Технология переработки нефти. Производство нефтяных масел: учеб.-метод. комплекс для студентов специальности «Химическая технология природных энергоносителей и углеродных материалов».- Новополоцк: ПГУ, 2008.- 319с.

.         Химия нефти / Депарафинизация с применением кристаллизаторов пульсационного смешения

.         ВТ Вокстэк / пульсационный кристаллизатор

.         Нефтегазовое и химическое оборудование / кристаллизатор пульсационный Электронный ресурс]. - Журнал « Химия и технология топлив и масел ». 1980г

Похожие работы на - Использование пульсационной техники на установках депарафинизации масел растворителями

 

Не нашли материал для своей работы?
Поможем написать уникальную работу
Без плагиата!
Без нейросетей!