Экологически чистый микроволновый источник энергии

  • Вид работы:
    Реферат
  • Предмет:
    История техники
  • Язык:
    Русский
    ,
    Формат файла:
    MS Word
    471,31 kb
  • Опубликовано:
    2009-01-12
Вы можете узнать стоимость помощи в написании студенческой работы.
Помощь в написании работы, которую точно примут!

Экологически чистый микроволновый источник энергии

Экологически чистый микроволновый источник энергии

Кушелев А.Ю .

Введение

В настоящее время внимание физиков сфокусировано на проблеме получения энергии из вакуума. В частности предпринимаются попытки использовать эффект Казимира (Hendrick B.G. Casimir). В 1948 Казимир показал существование притяжения между двумя пластинами в вакууме, которые явились результатом электромагнитного взаимодействия с окружающим чашки вакуумом. M.J. Sparnaay обнаружил, что силы, действующие на пластины возникли не только от тепловой энергии, но также и, от другого типа излучения теперь известный как " нулевые колебания вакуума ". Sparnaay решил, что энергия электромагнитного поля нулевых колебаний сохраняется даже в температуре абсолютного нуля. Нулевые колебания вакуума однородны и изотропны. Интенсивность энергии на любой частоте пропорциональна к кубу частоты. Проблема получения энергии из вакуума рассматривается в Обзоре H.E. Путоффа [1]. Мы используем термины "эфир", "вакуум", и "наномир" как синонимы. Термин "наномир" используется, чтобы подчеркнуть переход на 25 порядков вглубь материи по сравнению с размерами атомов, элементов микромира. Мы используем модель наномира, в которой двумерная модель Максвелловского эфира усовершенствована до трех измерений (рис. 1).

Рис. 1A

Рис. 1B

Рисунок 1. Модель структуры наномир в различных проекциях

A - в ортогональной проекции; B - в шестигранной проекции.

В этой модели, частицы наномира представлены закольцованными лучами волн динамической деформации эфира второго порядка (пикомира). Согласно расчетам Макса Планка, диаметр частицы наномира - 10-35 м. Плотность внутренней энергии структуры наномира - приблизительно 10 в 114 степени джоулей на кубометр, что превышает плотность энергии ядерного топлива 93 - 96 порядков. Согласно модели Максвелла, электромагнитные волны - колебания эфира (наномира). Мы предлагаем схему устройства, преобразующего внутреннюю энергию наномира в энергию электромагнитных волн, пригодных для использования потребителем. Это существенно отличается от других устройств, предлагаемых в настоящее время для получения энергии из вакуума.

Методы

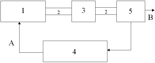
Схема устройства, используемого в наших экспериментах представлена в рис. 2.

Рис. 2

Рисунок 2. Схема преобразователя внутренней энергии наномира.

1 - генератор электромагнитных колебаний; 2 - волновод; 3 - резонатор; 4 - осциллограф; 5 - детектор; A - пилообразный сигнал развертки осциллографа, используется для синхронного изменения частоты генератора; B - постоянный ток используется потребителем энергии.

Резонатор возбуждался генератором качающейся частоты в 8-миллиметровом диапазоне.

Особенность резонаторов, разработанных в нашей лаборатории заключается в формировании системы стоячих электромагнитных волн, сдвинутых друг относительно друга по фазе. Смещение фазы достигается сдвигом граней резонатора относительно друг друга. Мы использовали резонаторы двух типов: плоскогранные и с резьбой (рис. 3). Потери энергии в резонаторе с резьбой на сфере, по сравнению с потерями энергии в сферическом (цилиндрическом) резонаторе были рассчитаны по формуле: ( E1 - E2) /E2·100 %. E1 - потери энергии в сферическом (цилиндрическом) резонаторе, E2 - потери энергии в резонаторе с резьбой.

Результаты

Обсуждение

Мы создали систему стоячих электромагнитных волн, сдвинутых относительно друг друга по фазе в диэлектрическом резонаторе. Такое смещение фазы создает градиент внутренней энергии наномира. Часть внутренней энергии наномира преобразуется в энергию электромагнитных колебаний в пучностях стоячей волны, что снижает уровень внутренней энергии наномира в области пучности, по сравнению с уровнем внутренней энергии в узле. Это создает условия, которые увеличивают амплитуду стационарной волны в резонаторе в каждом цикле колебаний за счет выравнивания внутренней энергии наномира в узлах и пучностях стоячих волн.

Механизм преобразования внутренней энергии наномира в энергию электромагнитных волн следующие.

Рассмотрите разность условий в узлах и пучностях стоячих волн. В пучностях часть энергии вращения элементов наномира преобразуется в энергию их колебаний. Поэтому, уровень внутренней энергии в пучностях опускается ниже среднего уровня энергии наномира. Напротив, в области узлов энергия вращения превышает средний уровень.

Расположение пучностей одной стоячей волны против узлов другой, мы создаем условия для выравнивания скоростей вращения элементов наномира. Как результат выравнивания, часть энергии вращения преобразуется в энергию колебаний. Это преобразование происходит за счет положительной обратной связи, которая связана с задержкой процесса преобразования энергии вращения в энергию колебаний.

Главная трудность в создании преобразователя энергии состоит в том, что в каждом цикле колебаний, приращение энергии составляет приблизительно 0.001 % от энергии электромагнитного поля, накопленной резонатором. В наших экспериментах, потери в резонаторе с резьбой оказались меньше, чем в резонаторе без резьбы.

Снижение потерь до критического значения 0.001 % может привести к процессу генерации. Резонатор в этом случае может стать преобразователем внутренней энергии наномир в энергию электромагнитных колебаний.

Наши экспериментальные данные указывают, что потери мощности в резонаторе зависят от угловой и линейной точности их изготовления. По нашим расчетам потери уменьшатся до 0.001 % при достижении угловой точности изготовления резонатора в интервале 1 ... 10 угловых секунд и линейной точности в интервале 0.1 ... 10 микрона, при размерах резонатора десять миллиметров. Для этого необходимо использовать монокристаллы сафрира, выращенные со скоростью 2 - 4 мм в час.

В настоящее время нам удалось снизить потери до 0.001%. Для запуска генерации необходимо создать начальный градиент внутренней энергии наномира. Для этого нужно возбудить резонатор с помощью мощного магнетрона. Изготовленный нами резонатор настроен на частоту импульсного магнетрона, мощностью 50 киловатт с точностью до пятого десятичного знака. Осталось решить проблему формирования когерентной волны возбуждения длиной приблизительно 100 000 периодов. Изготовители магнетрона готовы решить эту проблему, которая в настоящее время переведена в разряд финансовой.

Рисунок 3. Резонаторы.

Рис. 3

Список литературы

Для подготовки данной работы были использованы материалы с сайта http://www.crealab.org/

Похожие работы на - Экологически чистый микроволновый источник энергии

 

Не нашли материал для своей работы?
Поможем написать уникальную работу
Без плагиата!
Без нейросетей!