|
m
|
P(m)
|
|
F0(S3)
|
P(Xm Ak)P(Xm Ak/m)
|
|
|
12
|
0,00008
|
|
|
|
|
|
13
|
0,0016
|
|
|
|
|
|
14
|
0,0030
|
|
|
|
|
|
15
|
0,0055
|
|
|
|
|
|
16
|
0,0096
|
|
|
|
|
|
17
|
0,0131
|
|
|
|
|
|
18
|
0,0239
|
3,805
|
|
|
|
|
19
|
0,0346
|
3,492
|
|
|
|
|
20
|
0,0467
|
3,211
|
|
|
|
|
21
|
0,0604
|
2,596
|
0,998462
|
0,0015
|
|
|
22
|
0,0738
|
2,724
|
0,996736
|
0,0032
|
|
|
23
|
0,0846
|
2,513
|
0,993963
|
0,0060
|
0,00005
|
|
24
|
0,0922
|
2,319
|
0,98956
|
0,0104
|
0,0009
|
|
25
|
-
|
-
|
-
|
-
|
-
|
|
26
|
0,0922
|
1,9757
|
0,97558
|
0,02442
|
0,0022
|
|
27
|
0,0846
|
1.8232
|
0,96562
|
0,03438
|
0,0029
|
|
28
|
0,0738
|
1.6817
|
0,95352
|
0,04648
|
0,0034
|
|
29
|
0,0604
|
1.5499
|
0,93822
|
0,06178
|
0,0037
|
|
30
|
0,0467
|
1.4269
|
0,92220
|
0,0778
|
0,0036
|
|
31
|
0,0346
|
1.3118
|
0,90490
|
0,0951
|
0,0032
|
|
32
|
0,0239
|
1.2039
|
0,8849
|
0,1151
|
0,0027
|
|
33
|
0,0131
|
1.1026
|
0,8643
|
0,1357
|
0,0017
|
|
34
|
0,0096
|
1.0072
|
0,8413
|
0,1587
|
0,0015
|
|
35
|
0,0055
|
0.9172
|
0,8180
|
0,182
|
0,0010
|
|
36
|
0,0030
|
0.8323
|
0,7967
|
0,2033
|
0,0006
|
|
37
|
0,0016
|
0.7520
|
0,7734
|
0,2266
|
0,0003
|
|
38
|
0,00008
|
0.6759
|
0,7486
|
0,2514
|
0,00002
|
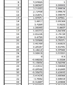
.1.2 Графо-аналітичний розрахунок
оптимального вагового навантаження РК по заданій ймовірності перезавантаження
На основі таблиці 2 та таблиці 3,
знайдемо сумарне значення ймовірності перезавантаження, вони становлять:
- для 
;
для 
;
Задана ймовірність перезавантаження:
Тоді графік ймовірності
перезавантаження буде мати вигляд:
Таким чином, оптимальне
завантаження 
для заданої загрузки 0,0001 згідно з
графіком дорівнює 614,2.
.1.3 Розрахунок потужності
приводу
У загальному випадку
потужність приводу розподільного конвеєра (РК) визначається масою його власних
рухомих елементів і масою транспортуються об'єктів технологічної обробки (ЗТВ)
і розраховується методом обходу по контуру [1, 2]. Геометрична модель контуру
вертикально замкнутого РК, що отримав найбільше поширення, наведена на малюнку
6.1.
Рис. 2.13. Геометрична модель
контуру вертикальнозамкнутого РК
Розрахунок потужності приводу
ТК та РК включає наступні основні етапи:
. Розрахунок довжини
прямолінійного ділянки від якої пропорційно залежить маса його рухомих
елементів кінематичної схеми (тяговий ланцюг, грузонесущие візки), а також
число ОТО розміщувати на його тяговому органі (ланцюг стрічка, ролики та ін.).
У сортувальних РК з метою
зменшення довжини його прямолінійної ділянки застосовують двостороннє
розміщення накопичувачів, що дозволяє скоротити довжину конвеєра в 2 рази, а
також загальну масу транспортується тяговим органом і, отже, потужність приводу
РК;
. Приймається початковий
натяг ланцюга тягової в точці контуру (для зменшення зносу ланцюга при
динамічних навантаженнях, наприклад, в прототипі подібного конвеєра - установки
сортування посилок УСГ -К - 100кг (1000Н)).
. Розраховується необхідне
натягнення тягового ланцюга в точці з урахуванням маси транспортуються
складових елементів холостий гілки- погонной маси тягового ланцюга і маси
грузонесущих візків.
. Розраховується необхідне
натягнення тягового ланцюга в точці
з урахуванням коефіцієнта запасу
компенсуючого втрати на ділянці обхвату тягової ланцюгом натяжна зірочки
конвеєра (від
до
) і втрат
під час пуску конвеєра в стартовому механізмі;
. Розраховується необхідне
натягнення тягового ланцюга в точці
як сума натягу в точке
і сили опору
на робочої гілки (прямолінійний ділянку контуру від
до
), яка
визначається масою рухомих частин конвеєра на робочої гілки конвеєра, масою
транспортуються ОТО і силою опору виникає в процесі скидання ОТО поворотними
платформами грузонесущих візкових скидачів при взаємодії їх відхиляє важеля з
отклоняющей стрілкою.
. Розраховується тягове
зусилля конвеєра як суми натяжений від точки
до точки
з
урахуванням втрат (приймається коефіцієнт запасу) на ділянці обхвату тягової
ланцюгом ділянки від
точки до
точки
приводної
зірочки конвеєра.
. Розраховується необхідна
потужність електродвигуна (приводу) як відношення твори тягового зусилля
(розрахункового) на швидкість транспортування ОТО до коефіцієнта корисної дії
проміжних передач від валу електродвигуна до приводного валу конвеєра.
.1.3.1 Розрахунок середньої
потужності приводу
Нижче наводяться основні
співвідношення і розрахункові формули розрахунку потужності приводу ланцюгового
вертикально-замкнутого конвеєра, методом обходу по контору, на прикладі його
прототипу -установки типу УСГ -К.
При прийнятті числа напрямків
сортування по один бік конвеєра n = 35 з двобічним розміщенням накопичувачів та
кроком 1 м їх розміщення, що дорівнює кроку lкн закріплення візкових
скидачів до тягового ланцюга, довжина холостої (робочої) гілки дорівнює довжині
прямолінійної ланки Lпл конвеєра
пл
»
4 + nlкн »4+25,5*1=29 м.
У випадку прийняття рівномірного
розподілу вантажів по накопичувачах, що створюють навантаженняxА,
середнє та граничне навантаження відповідно дорівнюють
(xА) = xА с =
aс (n /2) = 6*25,5=1530 НА гр = amax n=
25,5*30=76500 Н
де aс та amax
- математичне очікування та максимальне значення маси вантажу (у даному випадку
- посилки, що дорівнює 6 кг за статистичними обстеженнями згідно з [11, 20]); max
- максимальна маса вантажу (посилки - 30 кг).
Натяг S1 ланцюга в
початковій точці 1 контуру - в точці збігання ланцюга з приводної зірочки
приймається, як початковий натяг S0, наприклад, S1 = S0
»
1000 Н, а натяг S2 в точці 2 визначається як сума натягу S1 в
початковій точці 1 та сили опоруWхг на холостій гілці конвеєра,
тобто
2 =
S1 + Wхг.=1000+8665,8 =9665,08 Н
Сила опору на холостій гілці
конвеєра визначається у вигляді
хг =
qхг gLпл wхг,=25.62*9,8*25,5*0.117
= 8665,8 Н
де qхг - погонне
навантаження на холостій гілці конвеєра, що дорівнює погонній масі рухомих
частин конвеєра (маса візкового скидача складає 20,4 кг) та масі ланцюга
приведених до 1 м довжини останнього (погонна маса ланцюга ВР-1-100-12,5-5,32
ГОСТ 588 - 74 складає 5,8 кг/м, а його довжина між візками - 0,9 м); wхг
- коефіцієнт опору руху візкового скидача на циліндричних опорних роликах по
холостій гілці конвеєра, що визначається у вигляді
wхг
= (mтр
dц + 2k)/Dр=(0,2*15 +2*0.6)/36=0.117
з урахуванням наступних
конструктивних параметрів: mтр
= 0,2 - коефіцієнт тертя ковзання ролика по сталі направляючих опор (матеріал
ролика - поліамід 68); kтр = 0,06 см - коефіцієнт тертя гойдання
ролика по сталі; Dр = 36 мм - діаметр ролика;dц = 15 мм -
діаметр цапфи (конкретні значення параметрів наводяться для установки типу
УСГ-К, за яких qхг = 25,62 кг/м, wхг
= 0,117, Wхг = 8665,8 Н, S2 =9665,8 Н[11, 20]).
Натяг S3 у точці 3 за
спрощення для практичних розрахунків визначається - як сума натягу S2 в
точці 2 та сили опоруна натяжній зірочці конвеєра у вигляді
S3 = kнзS2
+ Wсм=1,06*9665,8 +40 = 10285,2Н,
де коефіцієнт запасуkнз =
1,05... 1,07 при куті обхвату зірочки 180°;
Wсм » 40 Н - опір, що виникає при
роботі стартового механізму. При підстановці значенняkнз = 1,06 у
вираз (4.3.41) натяг S3 в точці 3 дорівнює 10285,2 Н.
Натяг S4 в точці 4
визначається як сума натягу S3 в точці 3 та сили опоруна робочій гілці
конвеєра
4 =
S3 + Wрг
при визначенні сили опору Wрг
на робочій гілці у свою чергу як суми сили опору Wчрг =qхг gLпл
wрг
=25.62*9,8*29,5*0.131=9702 Н транспортування маси рухомих частин конвеєра на
робочій гілці, сили опорутв = 0.131*9,8*1530=1964,214 Н
транспортування вантажів та сили опоруWсв =79,3 Н, що виникає при
скиданні вантажів, тобто
4 =
S3 + Wчрг + Wтв + Wсв,=10285,2
+9702+1530+79,3= 21597,1 Н
Матеріал та розміри роликів візка,
що застосовуються на холостій і робочій гілках конвеєра є однаковими, тому
коефіцієнт опору wрг
руху візка по робочій гілці визначається у відповідності з визначенням цього
коефіцієнта wхг
для холостої гілки з додаванням додаткового опору wрг
= wхв
+ Dwрг,
що виникає за рахунок конусності роликів і визначається у вигляді
Dwрг
= 4bрmтр sin
bк/3Dр,
Де bр = 20 ммта bк
=12° - відповідно значення ширини та
кута конусності ролика за яких wрг
= 0,131, Wчрг = 9702Н.
За наявності на конвеєрі вантажів з
масою, що дорівнює xА сила опору при їх транспортуванні визначається
у вигляді
тр =
wрг
gxА=0.131*9,8*1530 = 1964,214 Н
Сила опоруWсв, що виникає
при скиданні вантажів залежить від їх маси, числа одночасного їх скидання та
конструктивних параметрів скидачів і визначається для середнього навантаження з
урахуванням скидання одного вантажу з середньою масою aс при його
розміщенні у центрі поворотної платформи, а для граничного навантаження -
скидання n вантажів з максимальною масою amax при їх найбільш
віддаленому розміщенні від центра платформи у вигляді [11]
св
= kвш g(aв + aп)lцвtggс(1
- wtggс)/lцп(1
- wорtggс)св
= (aвlцв + aпlцп)(tggс
+ wор)/rв=(6*0.14+9*0.14)(tg20*0,131)/0,13=
=79,3Н
де kвш = 1,1 - коефіцієнт
урахування втрат в шарнірі;aв та aп = 9 кг - маса вантажу
та платформи; lцвта lцп = 140 мм - відстань центрів
тяжіння вантажу та поворотної платформи до вісі обертання; wор
= 0,131 -коефіцієнт опору руху ролика відхиляючого важеля по
стрілці; gс
= 20° -кут відхилення стрілки при
скиданні вантажу; rв = 130 мм - довжина відхиляючого важеля.
Втрати S4 - 1 на ланках
від точки 4 до точки 1 визначаються опором на приводній зірочці у вигляді
4 - 1 =
kпз S4 =1.06 *22031,24= 23353,1 Н
при підстановці коефіцієнта втратkпз
= 1,06 і у свою чергу визначають необхідне тягове зусилля конвеєра у вигляді
Wт = S4 - S1=23353,1-1000=22353,1
Н
Потужність Nп приводу, що
забезпечує необхідне тягове зусилля Wт визначається за формулою
п
= Wтvтр/1000h =
22353,1*0.25/0.75*1000*0,8 =0,93кВт,
де необхідна швидкість
транспортування вантажу визначається з урахуванням заданої в технічних умовах
продуктивності конвеєра
.1.3.2 Розрахунок оптимальної
потужності приводу
Нижче наводяться основні
співвідношення і розрахункові формули розрахунку потужності приводу ланцюгового
вертикально-замкнутого конвеєра, методом обходу по контору, на прикладі його
прототипу - установки типу УСГ -К.
При прийнятті числа напрямків
сортування по один бік конвеєра n = 28 з двобічним розміщенням накопичувачів та
кроком 1 м їх розміщення, що дорівнює кроку lкн закріплення візкових
скидачів до тягового ланцюга, довжина холостої (робочої) гілки дорівнює довжині
прямолінійної ланки Lпл конвеєра
пл
»
4 + nlкн »4+25,5*1=29,5 м.
У випадку прийняття рівномірного
розподілу вантажів по накопичувачах, що створюють навантаження xА,
оптимальне та граничне навантаження відповідно дорівнюють (xА) = xА
опт = 6142Н
xА гр = amax n=
30*25,5=7650Н
де aс таamax -
математичне очікування та максимальне значення маси вантажу (у даному випадку -
посилки, що дорівнює 6 кг за статистичними обстеженнями згідно з [11, 20]);max
- максимальна маса вантажу (посилки - 30 кг).
Натяг S1 ланцюга в
початковій точці 1 контуру - в точці збігання ланцюга з приводної зірочки
приймається, як початковий натяг S0, наприклад, S1 = S0
»
1000 Н, а натяг S2 в точці 2 визначається як сума натягу S1 в
початковій точці 1 та сили опоруWхг на холостій гілці конвеєра,
тобто
2 =
S1 + Wхг.=1000+8665,8 =9665,08 Н
Сила опору на холостій гілці
конвеєра визначається у вигляді
хг =
qхг gLпл wхг,=25.62*9,8*25,5*0.117
= 8665,8 Н
де qхг - погонне навантаження
на холостій гілці конвеєра, що дорівнює погонній масі рухомих частин конвеєра
(маса візкового скидача складає 20,4 кг) та масі ланцюга приведених до 1 м
довжини останнього (погонна маса ланцюга ВР-1-100-12,5-5,32 ГОСТ 588 - 74
складає 5,8 кг/м, а його довжина між візками - 0,9 м); wхг
- коефіцієнт опору руху візкового скидача на циліндричних опорних роликах по
холостій гілці конвеєра, що визначається у вигляді
wхг
= (mтр
dц + 2k)/Dр=(0,2*15 +2*0.6)/36=0.117
з урахуванням наступних
конструктивних параметрів: mтр
= 0,2 - коефіцієнт тертя ковзання ролика по сталі направляючих опор (матеріал
ролика - поліамід 68); kтр = 0,06 см - коефіцієнт тертя гойдання
ролика по сталі; Dр = 36 мм - діаметр ролика;dц = 15 мм -
діаметр цапфи (конкретні значення параметрів наводяться для установки типу
УСГ-К, за яких qхг = 25,62 кг/м, wхг
= 0,117, Wхг = 8665,8 Н, S2 =9665,08 Н [11, 20]). Натяг S3
у точці 3 за спрощення для практичних розрахунків визначається - як сума
натягу S2 в точці 2 та сили опоруна натяжній зірочці конвеєра у
вигляді
3 =
kнзS2 + Wсм=1,06*9665,8 +40 = 10285,2 Н,
де коефіцієнт запасуkнз =
1,05... 1,07 при куті обхвату зірочки 180°;
Wсм » 40 Н - опір, що виникає при
роботі стартового механізму. При підстановці значення kнз = 1,06 у
вираз (4.3.41) натяг S3 в точці 3 дорівнює 10285,2 Н.
Натяг S4 в точці 4
визначається як сума натягу S3 в точці 3 та сили опоруна робочій
гілці конвеєра
4 =
S3 + Wрг
при визначенні сили опору Wрг
на робочій гілці у свою чергу як суми сили опору Wчрг =qхг gLпл
wрг
= 25.62*9,8*38*0.131 = 12498,6 Н транспортування маси рухомих частин конвеєра
на робочій гілці, сили опорутв = 0.131*9,8*614,2=7885 Н
транспортування вантажів та сили опору Wсв =79,3 Н, що виникає при
скиданні вантажів, тобто
4 =
S3 + Wчрг + Wтв + Wсв,=10285,2
+9702+7885+79,3= 27952,1Н
Матеріал та розміри роликів візка,
що застосовуються на холостій і робочій гілках конвеєра є однаковими, тому
коефіцієнт опору wрг
руху візка по робочій гілці визначається у відповідності з визначенням цього
коефіцієнта wхг
для холостої гілки з додаванням додаткового опору wрг
= wхв
+ Dwрг,
що виникає за рахунок конусності роликів і визначається у вигляді
Dwрг
= 4bрmтр sin
bк/3Dр,
деbр = 20 ммта bк
=12° - відповідно значення ширини та
кута конусності ролика за яких wрг
= 0,131, Wчрг = 9702Н.
За наявності на конвеєрі вантажів з
масою, що дорівнює xА сила опору при їх транспортуванні визначається
у вигляді
тр =
wрг
gxА= 0.131*9,8*614,2 = 7885 Н
Сила опору Wсв, що
виникає при скиданні вантажів залежить від їх маси, числа одночасного їх
скидання та конструктивних параметрів скидачів і визначається для середнього
навантаження з урахуванням скидання одного вантажу з середньою масою aс при
його розміщенні у центрі поворотної платформи, а для граничного навантаження -
скидання n вантажів з максимальною масою amax при їх найбільш
віддаленому розміщенні від центра платформи у вигляді [11]
св
= kвш g(aв + aп)lцвtggс(1
- wtggс)/lцп(1
- wорtggс)св
= (aвlцв + aпlцп)(tggс
+ wор)/rв=(6*0.14+9*0.14)(tg20*0,131)/0,13
=
=79,3 Н,
де kвш = 1,1 - коефіцієнт
урахування втрат в шарнірі;aв та aп = 9 кг - маса вантажу
та платформи; lцвта lцп = 140 мм - відстань центрів
тяжіння вантажу та поворотної платформи до вісі обертання;
wор
= 0,131 -коефіцієнт опору руху ролика відхиляючого важеля по стрілці;
gс
= 20° -кут відхилення стрілки при
скиданні вантажу; в = 130 мм - довжина відхиляючого важеля.
Втрати S4 - 1 на ланках
від точки 4 до точки 1 визначаються опором на приводній зірочці у вигляді
4 - 1 =
kпз S4 =1.06 *27952,1= 29291,59 Н
при підстановці коефіцієнта втратkпз
= 1,06 і у свою чергу визначають необхідне тягове зусилля конвеєра у вигляді
т
= S4 - S1=29291,59-1000=28291,59Н
Потужність Nп приводу, що
забезпечує необхідне тягове зусилля Wт визначається за формулою
п
= Wтvтр/1000h =28291,59*0.25/0.75*1000*0,8
=12,13кВт,
де необхідна швидкість
транспортування вантажу визначається з урахуванням заданої в технічних умовах
продуктивності конвеєра
.1.3.3 Розрахунок максимальної
потужності приводу
Нижче наводяться основні
співвідношення і розрахункові формули розрахунку потужності приводу ланцюгового
вертикально-замкнутого конвеєра, методом обходу по контору, на прикладі його
прототипу - установки типу УСГ -К.
При прийнятті числа напрямків
сортування по один бік конвеєра n = 28 з двобічним розміщенням накопичувачів та
кроком 1 м їх розміщення, що дорівнює кроку lкн закріплення візкових
скидачів до тягового ланцюга, довжина холостої (робочої) гілки дорівнює довжині
прямолінійної ланки Lпл конвеєра
пл
»
4 + nlкн »4+25,5*1=29,5 м.
У випадку прийняття рівномірного
розподілу вантажів по накопичувачах, що створюють навантаження xА,
оптимальне та граничне навантаження відповідно дорівнюють
(xА) = xА опт
= 6142 НА гр = amax n= 30*25,5=765Н
де aс та amax
- математичне очікування та максимальне значення маси вантажу (у даному випадку
- посилки, що дорівнює 6 кг за статистичними обстеженнями згідно з [11, 20]);
amax - максимальна маса вантажу (посилки - 30 кг).
Натяг S1 ланцюга в
початковій точці 1 контуру - в точці збігання ланцюга з приводної зірочки
приймається, як початковий натяг S0, наприклад, S1 = S0
»
1000 Н, а натяг S2 в точці 2 визначається як сума натягу S1 в
початковій точці 1 та сили опору Wхг на холостій гілці конвеєра,
тобто
2 =
S1 + Wхг.=1000+8665,8 =9665,08 Н
Сила опору на холостій гілці
конвеєра визначається у вигляді
хг =
qхг gLпл wхг,=25.62*9,8*25,5*0.117
= 8665,8 Н
де qхг - погонне
навантаження на холостій гілці конвеєра, що дорівнює погонній масі рухомих
частин конвеєра (маса візкового скидача складає 20,4 кг) та масі ланцюга
приведених до 1 м довжини останнього (погонна маса ланцюга ВР-1-100-12,5-5,32
ГОСТ 588 - 74 складає 5,8 кг/м, а його довжина між візками - 0,9 м);
wхг
- коефіцієнт опору руху візкового скидача на циліндричних опорних роликах по
холостій гілці конвеєра, що визначається у вигляді
wхг
= (mтр
dц + 2k)/Dр = (0,2*15 +2*0.6)/36=0.117
з урахуванням наступних конструктивних
параметрів: mтр =
0,2 - коефіцієнт тертя ковзання ролика по сталі направляючих опор (матеріал
ролика - поліамід 68); тр = 0,06 см - коефіцієнт тертя гойдання
ролика по сталі; р = 36 мм - діаметр ролика;ц = 15 мм -
діаметр цапфи (конкретні значення параметрів наводяться для установки типу
УСГ-К, за яких qхг = 25,62 кг/м, wхг =
0,117, Wхг = 8665,8 Н, S2 =9665,08 Н [11, 20]).
Натяг S3 у точці 3 за спрощення для
практичних розрахунків визначається - як сума натягу S2 в точці 2 та
сили опоруна натяжній зірочці конвеєра у вигляді
3 = kнзS2
+ Wсм=1,06*9665,8 +40 = 10285,2 Н,
де коефіцієнт запасу kнз = 1,05... 1,07
при куті обхвату зірочки 180°; см » 40 Н -
опір, що виникає при роботі стартового механізму. При підстановці значення kнз
= 1,06 у вираз (4.3.41) натяг S3 в точці 3 дорівнює 12932,6094Н.
Натяг S4 в точці 4 визначається як
сума натягу S3 в точці 3 та сили опоруна робочій гілці конвеєра
4 = S3 +
Wрг
при визначенні сили опору Wрг на
робочій гілці у свою чергу як суми сили опору Wчрг =qхг gLпл
wрг =
25.62*9,8*29,5*0.131=9702 Н транспортування маси рухомих частин конвеєра на
робочій гілці, сили опору
Wтв =
0.131*9,8*765 = 982,107Н транспортування вантажів та сили опоруWсв =

Н, що виникає при скиданні вантажів,
тобто
4 = S3
+ Wчрг + Wтв + Wсв,= 10285,2
+9702+982,107+
= 182286,9Н
Матеріал та розміри роликів візка,
що застосовуються на холостій і робочій гілках конвеєра є однаковими, тому
коефіцієнт опору wрг
руху візка по робочій гілці визначається у відповідності з визначенням цього
коефіцієнта wхг
для холостої гілки з додаванням додаткового опору wрг
= wхв
+ Dwрг,
що виникає за рахунок конусності роликів і визначається у вигляді
Dwрг
= 4bрmтр sin
bк/3Dр,
деbр = 20 ммта bк
=12° - відповідно значення ширини та
кута конусності ролика за яких wрг
= 0,131, Wчрг = 12498,5635 Н.
За наявності на конвеєрі вантажів з
масою, що дорівнює xА сила опору при їх транспортуванні визначається
у вигляді
тр =
wрг
gxА = 0,131*9,8*7650 = 2821,07Н
Сила опору Wсв, що виникає
при скиданні вантажів залежить від їх маси, числа одночасного їх скидання та
конструктивних параметрів скидачів і визначається для середнього навантаження з
урахуванням скидання одного вантажу з середньою масою aс при його
розміщенні у центрі поворотної платформи, а для граничного навантаження -
скидання n вантажів з максимальною масою amax при їх найбільш
віддаленому розміщенні від центра платформи у вигляді [11]
св
= kвш g(aв + aп)lцвtggс(1
- wtggс)/lцп(1
- wорtggс)св
= (aвlцв + aпlцп)(tggс
+ wор)/rв=
(30*0.14+9*0.14)(tg20*0,131)/0,13 =
=
,
де kвш = 1,1 -
коефіцієнт урахування втрат в шарнірі;aв та aп = 9 кг -
маса вантажу та платформи; цвта lцп = 140 мм - відстань
центрів тяжіння вантажу та поворотної платформи до вісі обертання;
wор = 0,131
-коефіцієнт опору руху ролика відхиляючого важеля по стрілці;
gс = 20° -кут
відхилення стрілки при скиданні вантажу; в = 130 мм - довжина
відхиляючого важеля.
Втрати S4 - 1 на
ланках від точки 4 до точки 1 визначаються опором на приводній зірочці у
вигляді
4 - 1 = kпз
S4 =1.06 *182286,9= 193224,114кг
при підстановці коефіцієнта
втратkпз = 1,06 і у свою чергу визначають необхідне тягове зусилля
конвеєра у вигляді
т = S4
- S1=193224.114-1000=192224,114Н
Потужність Nп
приводу, що забезпечує необхідне тягове зусилля Wт визначається за
формулою
Nп = Wтvтр/1000h =
192224.114*0.25/0.75*1000*0,8 =82,44кВт,
де необхідна швидкість
транспортування вантажу визначається з урахуванням заданої в технічних умовах
продуктивності конвеєра
3.
Оптимізація приводної станції РК
.1 Кінематичний розрахунок РК
В загальному випадку кінематичний
розрахунок РК сортування ПВ включає в себе розрахунок необхідних сил і моментів
на приводному валу (барабані), якщо вони задані в явній формі, наприклад, у
вигляді тягового зусилля, визначаючий потужність електродвигуна конвеєра, а
також числа оборотів приводного валу, загального передавального числа проміжних
передач, числа зубів проміжних передач. При цьому перераховані параметри
залежать від обраного електродвигуна і редуктора з урахуванням необхідної
потужності і моменту. Швидкість транспортування поштових вантажів в РК:

, ПВ/год
ш=
1000 м.
Крок тяги ланцюга t = 36
Число зубів ведучої зірки
конвеєра Z = 61
Число оборотів приводного
валу

,

,

=(36*61)/3,14=699,363мм=0,699 м.
Для розрахунку загального
передавального числа приводної станції РК, при цьому враховуючи, що при виборі
двигуна з більшою частотою обертання вала, наприклад 3000 об / хв, конструкція
передачі ускладниться, а вартість двигуна низька; а при виборі двигуна з
низькою частотою (750 об / хв), конструкція спрощується, вартість двигуна висока.
При цьому доцільно вибирати двигун з середнім значенням (1000 об / хв)
відповідно розрахунок потужності приводу - відповідає необхідній потужності.
Загальне передавальне число
приводної станції становить:

=1000/3,3=152,03
Тип відповідного редуктора з
передавальним числом: ip
Передавальне число проміжної
ланцюга визначається з рівності:

,

Вибираємо число зубів ведучої
зірочки ПЦП з умови Z1>11
Число зубів веденої зірочки
ПЦП становить:
2 = iпцп
Z1=
*11=80,3<=102
Умови обмеження діаметра в
уникнення злітання ланцюга виконується.
.2 Оптимизація проміжних
передач розподільного конвеєра (РК)
У загальному випадку
оптимізація приводних станцій розподільних конвеєрів ПОМ та УСТП допускає їх
попередній узагальнюючий кінематичний розрахунок, в результаті якого по заданій
продуктивності конвеєра визначається швидкість його тягового органу (ланцюг,
стрічка), число обертів приводного валу (зірочки, барабана), загальне
передавальне число. Після цього вибирається тип електродвигуна по заздалегідь
розрахованій середній, максимальній та, бажано, оптимальній потужності приводу,
вибирається відповідний тип редуктора, звичайно передавальне число r=40 або 20.
Після чого виконується розрахунок передавального числа проміжної ланцюгової
передачі та виконується попередні й вибір ведучої та відомої зірочки ПЦП. Після
цих попередніх розрахунків виконується детальний розрахунок параметрів ПЦП, які
включають: оптимізацію числа зубців зірочок ПЦП (детальний розрахунок ПЦП),
розраховується довжина в ланцюгу (геометрична і в кроках - кількості ланок),
розраховується міжосьова відстань зірочок z1,z2 (ведучої та відомої),
розраховується відрізок прогинання ланцюга для зменшення зношення ланцюга.
Після чого виконується аналіз надійності ланцюгової передачі, які включають в
себе розрахунок швидкості ланцюга (перевірка умови, швидкість ланцюга менше 10
м/с), а також припустиму кількість ударів зубців (ланок) при забіганні ланки на
зірочку. Далі виконується перевірка правильності вибору ланки з використанням
таких характеристик, як обертальний момент на валу приводної зірочки,
коефіцієнт експлуатації ланцюга, який враховує умови праці ланцюга (1, 2, 3 -
зміни), ти її мастила, а також конструкцію ланцюгової передачі вертикально або
горизонтально положенню ланцюга.
Після цього виконується
перевірка ланцюга на міцність з урахуванням виконання напрацювання 10 тис. год.
Особливу увагу слід приділити оптимізації значення кроку ланцюга - його
необхідно мінімізувати, так як крок визначає масу ланцюга та її вартість, а з
іншого боку - зменшення кроку зменшує міцність ланцюга (її розвантажене
навантаження): для УСТП - 1-5 тон вибирається по таблиці при розрахунку
міцності ланцюга.
В загальній схемі міцність
передавального приводу до 25 кВт, ланцюгові передачі, як правило, встановлюють
тихохідної ступені. Для цього приймаються ланцюги з кроком t від 12,7 до 50,8
мм. Крок - основний параметр, від якого залежать основні розміри та характеристики
приводного ланцюга [2, 3].
Перевагами ланцюгової
передачі є достатньо високий ККД, забезпечення постійності передавального
числа, можливість передачі обертання декільком валам за допомоги одного
ланцюга, зменшення навантаження на вали у порівнянні з ремінними передачами.
Тип ланцюга визначається швидкістю ланцюга та характером діючих навантажень.
Зубчасті ланцюги працюють більш плавно, безшумно, краще сприймають ударне
навантаження та допускають велику швидкість, ніж роликовий ланцюг. Типи ланцюгів
та їх параметри встановлюються стандартами.
Розташовувати ланцюгові
передачі слід так, щоб лінії, які з’єднують центри зірочок складали з
горизонтальною лінією кут не більше 45°. Якщо це виявляється неможливим, то
необхідно передбачати пристрій для регулювання натягу.
Уникнення великих динамічних
навантажень швидкість ланцюга обмежується. Число зуб’їв меншої зірочки виявляє
істотне діяння на працю та довговічність ланцюгового приводу: зі зменшенням
кількості зуб’їв зірочки збільшується навантаження в шарнірах ланцюга, які
знаходяться в зачепленні із зірочкою, що знижує плавкість праці передачі.
Міжосьова відстань передачі
роликової ланцюгом :
• оптимальне значення С1 =
(30 /50) t, мм (3.2.1)
• максимальне Аmax = 80t
• мінімальна Аmin :
при i < 3, Аmin = (Dl1
+ Dl2) + (30 / 60), мм
при i = 3 - 4, Аmin = 1,2 (Dl1
+ Dl2), мм
при i = 4 - 5, Аmin = 1,3 (Dl1
+ Dl2), мм
при i = 6 - 7, Аmin = 1,5 (Dl1
+ Dl2), мм (2.2),
де Dl1, Dl2
- діаметри зовнішніх кіл зірочок по ГОСТ 392-81. 1 лютому.
l =
t(Кз+КЭ -
) (3.2.2)
де Кз - коефіцієнт зуба, яка
залежить від числа зубів зірочки : (для приводяться роликових ланцюгів Кз =
0.7)
коефіцієнт числа зубівЭ =
ctg
;
геометрична
характеристика зачеплення
,
де DЦ - діаметр
елемента зачеплення ланцюга для роликових ланцюгів.
Діаметр ролика d 1.
Число зубів малої зірочки:
оптимальне
=29 - 2i
(3.2.3)
де i - передавальне число;
мінімальна допустима при
м / с; r =
11 /13 (3.2.4)
Число зубів веденої зірочки :
2 не
повинно бути більше 120, тому що зі збільшенням r2 зростає небезпека
зіскакування ланцюга.
Довжина замкнутої ланцюга
виражена в кроках (неокругленні значення) :
(3.2.6)
де
-
орієнтована відстань між центрами зірочок в кроках;
- допоміжна величина, - попередня
міжосьова відстань між центрами зірочок (Аmin або Аопт).
Остаточне розрахункове
значення ATР між центрами зірочок визначається у вигляді :
, (3.2.7)
де
- допоміжна
величина (отриманий результат не слід округляти!).
При розрахунку передачі треба
округлити до цілого числа (бажано парного, щоб уникнути встановлення перехідного
з'єднувального ланки).
Довжина замкнутого ланцюга
між осями кінцевих шарнірів або замкнутого ланцюга в мм:
(3.2.8)
Величина на яку слід зменшити
міжосьову відстань АTP, в цілях отримання попередньої значення провисання
(неодружена ланцюг гілки повинна вільно провисати, для цього при монтажі
передачі необхідно передбачити можливість зменшення міжосьової відстані або
пристрій натягнення ланцюга), визначається у вигляді :
(3.2.9)
де f = 0,02 *аtp-
значення стріли провисання для проміжної ланцюгової передачі горизонтального
типу з кутом нахилу до 45
і= 0,1... 0,15 для проміжної
ланцюгової передачі вертикального типу з кутом нахилу більше 45°.
Приймаємо вихідну орієнтовану
оптимальну міжосьову відстань ПЦП 
, де t - крок ПЦП(крок тягового
ланцюга).
Приймаємо крок ланцюга ПЦП
t=25,4.
Звідси: 
Кількість зуб’їв відомої та ведучої
зірочок, відповідно. Z2 та Z1, розраховані вище в розділі «Кінематичний
розрахунок» складають:=11; Z2=80,3;
Довжина ланцюга в мм складає:
де 
Довжина замкнутого ланцюга,
яка виражена в кроках:
Перевірочний розрахунок
довжини ланцюга:

, що є більшим, ніж
на 8 см.
Розрахункова міжосьова
відстань:
Розрахунок стріли провисання:
.3 Оптимізація приводних
станцій установок сортування важкої пошти
У загальному випадку
оптимізація приводних станцій РК ПЗЗ та УСТП припускає х попередній
узагальнений кінематичний розрахунок, в результаті якого по заданій
продуктивності конвеєра визначається швидкість його тягового органу
(ланцюг,стрічка),числа обороту приводного валу (зірочки,барабана), загальне
передавальне число, після чого вибирається тип електродвигуна за заздалегідь
розрахованою середньої і максимальної - оптимальної потужності
приводу,вибирається відповідним типом редуктора,зазвичай 20 або 40, після чого
виконується розрахунок передавального числа проміжної передачі і виконується
попередній вибір ведучої зірочки ПЦП.
Після цих попередніх
розрахунків виконується детальний розрахунок параметрів ПЦП, який включає
оптимізацію числа ланок зірочок ПЦП, розраховується довжина ланцюга,
розраховується міжосьова відстань зірочок, розраховується стріла провисання
ланцюга для зменшення зносу ланцюга.
Після цього виконується
аналіз надійності ланцюгової передачі, яка включає в себе розрахунок швидкості
ланцюга, а також допустиму кількість ударів зубів, ланок при набіганні ланцюга
з використанням таких характеристик, як обертовий момент на валу приводної
зірочки, коефіцієнт експлуатації ланцюга, що враховує умови роботи кола, типу
її мастила, а також конструкцію ланцюгової передачі: вертикальне чи
горизонтальне розташування цепі. Після цього виконується перевірка ланцюга на
міцність з урахуванням виконання умови напрацювання 10 тис. годин.
Середня швидкість ланцюга:

,23<10 м/с
1-
число обертів ведучої зірочки.
Число ударів ланок ланцюга
при набіганні на зуби та збігання з них:

=
= 0,29
Експлуатаційний коефіцієнт
враховуючий умову монтажу ПЦП дорівнює:
Кє =
К1К2К3+К4К5К6=2*1*1,25+1,3*1*1,25=4,125
Вибраний крок ланцюга повинен
задовольняти умові:

.
Умова вибору кроку
виконується.
Більш коректна перевірка
правильності вибору ланцюга:

=2,8*
Умова вибору кроку
виконується.
Коефіцієнт запасу міцності
ланцюга визначається за формулою:
де 
- коефіцієнт динамічності.

корисне навантаження, яке
передається ланцюгом - окружна сила.
Обираємо ланцюг ЦРА1 з
руйнівним навантаженням q=6500. Тоді запас міцності складає:
Висновки
В даній курсовій роботі
виповнили статистичний аналіз потоків поштових відправлень в
транспортно-розподільний конвеєр УСВП і кінематичний розрахунок приводних
станцій конвеєра УСВП, а також розрахунок оптимальної потужності привода.
В ІІ розділі розрахували
оптимізацію потужності привода, а саме статистичний аналіз потоків з якого ми
знайшли оптимальне навантаження = 614,2. Розрахували середню, оптимальну і
максимальну потужність приводу, тоді середня потужність приводу - Nп = 0,93кВт,
оптимальна потужність приводу - Nп = 12,13 кВт, максимальна потужність приводу
- Nп = 82,44 кВт.
В ІІІ розділі розрахували
кінематичний розрахунок РК, оптимізацію проміжних передач РК та оптимізацію
приводних станцій УСВП.
В кінематичному розрахунку РК
розрахували швидкість транспортування ПВ в РК Прк= 1,5 ПВ/год, число оборотів
приводного валу nПВ=6,8.
розподільний
конвеєр пошта
Список літератури
1. Ланда В.И.,
Буланов Э.А., Израилит Л.А. Установки для сортировки грузов. М.:Связь, 1968. -
80с.
2. Буланов
Э.А., Третенко Ю.И., Лебедева Е.В. Подъемно-транспортные устройства почтовой
связи. М.: Радио и связь, 1985.
. Чернавский
С.А. и др. Проектирование механических передач. М.: Машиностроение, 1976.
4. Д.В.
Чернилевский. Курсовое поектирование деталей машин и механизмов. М.:
"Высшая школа", 1999.
5. Соколов
В.П. Почтообрабатывающие машины и механизмы. М.: Связь 1980
6. Буланов И.А. и
др. Подъемно-транспортные установки почтовой связи. М.:1985
Додаток 1
Додаток 2
Програма моделювання закону
розподілу числа поштових вантажів в РК
Вікно форми
Текст програми
#include<vcl.h>
#pragma hdrstop
#include <math.h>
#include "Unit1.h"
#pragma package(smart_init)
#pragma resource
"*.dfm"*Form1;
__fastcall TForm1::TForm1(TComponent*
Owner)
: TForm(Owner)
{
}__fastcall
TForm1::Button1Click(TObject *Sender)
{
StringGrid1->Cells[0][0]="m";->Cells[1][0]="Sm";->Cells[2][0]="Pm";n1=StrToInt(Edit1->Text);n=n1+50;M=(n-1)/2;->Text=FormatFloat("0.0",M);m[70],i;(i=0;i<=n;i++)[i]=i+1;float
sigma=2.85;sigma1=(sqrt((n*n-1)/(sigma*n)));->Text=FormatFloat("0.00000",sigma1);Sm[70];(i=0;i<n;i++)
{Sm[i]=(m[i]-M)/sigma1;->Cells[1][i+1]=FormatFloat("0.0000",Sm[i]);
}(i=0;i<n;i++){Pm=(exp((-(m[i]-M)*(m[i]-M))/(2*sigma1*sigma1))/(sigma1*sqrt(2*M_PI)));->Cells[2][i+1]=FormatFloat("0.00000",Pm);->Cells[0][i+1]=IntToStr(m[i]);->AddXY(m[i],Pm,"",clRed);
}__fastcall
TForm1::Button2Click(TObject *Sender)
{();
}
Додаток 3
Розрахунок потужності приводу.
Розрахунок середньої, оптимальної тв максимальної потужності приводу
Вікно форми
#include <vcl.h>
#pragma hdrstop
#include <math.h>
#include "Unit1.h"
#pragma package(smart_init)
#pragma resource
"*.dfm"*Form1;
__fastcall
TForm1::TForm1(TComponent* Owner)
: TForm(Owner)
{
}__fastcall
TForm1::Button1Click(TObject *Sender)
{n;L,S1,S2,W,S3,S4,Wrw,Wdu,Wtr,Wcbcr,Wcbopt,Wcbmax,Wtr1,Wtr2,Wtr3,S5,Akcr,Akopt,Akmax,S5cr,S5opt,S5max,S51,S52,S53,W1,W2,W3;vtr=StrToFloat(Edit5->Text);=StrToFloat(Edit1->Text);=4+(n/2)*1;=(25.62*9.8*L*0.117)*10;=(1000+W);=1.06*S2+40;=(25.62*9.8*L*0.131)*10;=StrToFloat(Edit2->Text);=StrToFloat(Edit3->Text);=StrToFloat(Edit4->Text);=0.131*9.8*Akcr*10;=0.131*9.8*Akopt*10;=0.131*9.8*Akmax*10;=((6*0.14+9*0.14)*(tan(M_PI/9)+0.131))/0.13*10;=((6*0.14+9*0.14)*(tan(M_PI/9)+0.131))/0.13*10;=((((30*0.14+9*0.14)*(tan(M_PI/9)+0.131))/0.13)*35)*10;cr=S3+Wcbcr+Wdu+Wtr1;opt=S3+Wcbopt+Wdu+Wtr2;max=S3+Wcbmax*21+Wdu+Wtr3;=1.06*S5cr;=1.06*S5opt;=1.06*S5max;=S51-1000;=S52-1000;=S53-1000;Pp=3600*vtr/1;N1,N2,N3;=W1*vtr/(0.75*0.8*1000);=W2*vtr/(0.7*0.8*1000);=W3*vtr/(0.7*0.8*1000);->Cells[1][1]=FloatToStr(L);->Cells[1][2]=FormatFloat("0.0000",W);->Cells[1][3]=FormatFloat("0.0000",S2);->Cells[1][4]=FormatFloat("0.0000",S3);->Cells[1][5]=FormatFloat("0.0000",Wdu);->Cells[1][6]=FormatFloat("0.0000",Wtr1);->Cells[1][7]=FormatFloat("0.0000",Wtr2);->Cells[1][8]=FormatFloat("0.0000",Wtr3);->Cells[1][9]=FormatFloat("0.0000",Wcbcr);->Cells[1][10]=FormatFloat("0.0000",Wcbopt);->Cells[1][11]=FormatFloat("0.0000",Wcbmax);->Cells[1][12]=FormatFloat("0.0000",S5cr);->Cells[1][13]=FormatFloat("0.0000",S5opt);->Cells[1][14]=FormatFloat("0.0000",S5max);->Cells[1][15]=FormatFloat("0.0000",S51);->Cells[1][16]=FormatFloat("0.0000",S52);->Cells[1][17]=FormatFloat("0.0000",S53);->Cells[1][18]=FormatFloat("0.0000",W1);->Cells[1][19]=FormatFloat("0.0000",W2);->Cells[1][20]=FormatFloat("0.0000",W3);->Cells[1][21]=FormatFloat("0.0000",Pp);->Cells[1][22]=FormatFloat("0.0000",N1);->Cells[1][23]=FormatFloat("0.0000",N2);->Cells[1][24]=FormatFloat("0.0000",N3);->Cells[0][1]=("L=");->Cells[0][2]=("W=");->Cells[0][3]=("S2=");->Cells[0][4]=("S3=");->Cells[0][5]=("Wдчрв=");->Cells[0][6]=("Wтр.ср=");->Cells[0][7]=("Wтр.опт=");->Cells[0][8]=("Wтр.макс=");->Cells[0][9]=("Wсб.ср=");->Cells[0][10]=("Wсб.опт=");->Cells[0][11]=("Wсб.макс=");->Cells[0][12]=("S4ср=");->Cells[0][13]=("S4опт=");->Cells[0][14]=("S4макс=");->Cells[0][15]=("S4-1ср=");->Cells[0][16]=("S4-1опт=");->Cells[0][17]=("S4-1макс=");->Cells[0][18]=("Wту.ср=");->Cells[0][19]=("Wту.опт=");->Cells[0][20]=("Wту.макс=");->Cells[0][21]=("Пр=");->Cells[0][22]=("Nпр.ср=");->Cells[0][23]=("Nпр.опт=");->Cells[0][24]=("Nпр.макс=");
}__fastcall
TForm1::Button2Click(TObject *Sender)
{();
}
Додаток 4
Оптимізація приводної станції РК.
Кінематичний розрахунок.
Вікно форми
Текст програми
#include<vcl.h>
#pragma hdrstop
#include <math.h>
#include "Unit1.h"
#pragma package(smart_init)
#pragma resource
"*.dfm"*Form1;
__fastcall
TForm1::TForm1(TComponent* Owner)
: TForm(Owner)
{
}__fastcall
TForm1::Button1Click(TObject *Sender)
{Vtr,t,z,Dpz,npv,ned,iob,ip,ipcp;=StrToFloat(Edit1->Text);=StrToFloat(Edit2->Text);=StrToFloat(Edit3->Text);=t/sin(M_PI/z);->Text=FormatFloat("0.000",Dpz);=(60*Vtr*1000)/(M_PI*Dpz);->Text=FormatFloat("0.000",npv);=StrToFloat(Edit6->Text);=ned/npv;->Text=FormatFloat("0.000",iob);=StrToFloat(Edit8->Text);=iob/ip;->Text=FormatFloat("0.000",ipcp);
}__fastcall
TForm1::Button2Click(TObject *Sender)
{();
}