Разработка автоматизированной системы управления газосварочным комплексом
ФЕДЕРАЛЬНОЕ ГОСУДАРСТВЕННОЕ БЮДЖЕТНОЕ
ОБРАЗОВАТЕЛЬНОЕ УЧРЕЖДЕНИЕ ВЫСШЕГО
ПРОФЕССИОНАЛЬНОГО ОБРАЗОВАНИЯ
"Государственный университет -
учебно-научно-производственный
комплекс"
Кафедра "Автопласт"
Курсовой проект
На тему:
"Разработка автоматизированной
системы управления газосварочным комплексом"
Проверил преподаватель: Короткий Г.П.
выполнил студент группы 21 - АМ: Абросимов С.Е.
Орел 2014
Аннотация
В данной курсовой работе разработана функциональная
электрическая схема блока управления сварки. Составлена циклограмма работы
оборудования по заданному в задании циклу. Затем выявлены основные возможные
неисправности и предусмотрены действия блока управления при возникновении этих
неисправностей. Разработан алгоритм работы блока управления с учетом этих
неисправностей. Далее построена функциональная схема.
Содержание
Введение
1. Исполнительные устройства и датчики
2. Циклограмма работы оборудования
3. Перечень возможных неисправностей
4. Методы выявления неисправностей
5. Действие СУ при возникновении неисправностей
6. Построение функциональной электрической схемы блока управления
Введение
Под автоматизацией технологических процессов понимают
применение энергии неживой природы в технологическом процессе или его составных
частях для выполнения и управления ими без непосредственного участия человека,
осуществляемое в целях сокращения трудовых затрат, улучшения условий
производства, повышения объема выпуска и качества продукции.
Функции человека - контроль над работой машины, устранение
отклонений от заданного процесса (подналадка), наладка автоматизированной
машины на обработку другого изделия. При этом человек не должен принимать
участие в изготовлении каждого изделия, а в освобожденное время на него
возлагаются функции обслуживания ряда автоматов.
Рабочий получает высокую квалификацию и становится
наладчиком, стирается грань между рабочим и инженерно-техническим работником.
1.
Исполнительные устройства и датчики
Сварочный автомат в среде аргона содержит следующие
исполнительные устройства (ИУ):
) клапан пневмосистемы механизма сжатия деталей между соплом
и подкладкой (К1)
) клапан системы подачи углекислого газа (К2)
) двигатель механизма подачи электродной проволоки (Д)
) двигатель поворота изделия (ДПИ)
Датчики:
) кнопка включения (КП)
2) Датчик угла поворотом (ДУП)
) Датчик возбуждения дуги (ВД)
) Датчик обрыва дуги (ОД)
2.
Циклограмма работы оборудования
Построим циклограмму работы оборудования:
Рис.1 Циклограмма работы оборудования
Сварочный цикл состоит из 6 фаз. Окончание 1, 3 и 5-ой фаз
происходит по истечении соответствующих промежутков времени T1, T2, T3. О
завершении 2, 4 и 6-ой фаз сигнализируют датчики ВД (возбуждение дуги), ОД
(обрыв дуги) и ДУП (датчик угла поворота) соответственно.
3. Перечень
возможных неисправностей
Наиболее вероятными неисправностями сварочного комплекса
будут:
) отключение источника питания
) отсутствие возбуждения дуги
) отсутствие углекислого газа
) отсутствие проволоки
4. Методы
выявления неисправностей
. Отсутствие напряжения в источнике питания можно выявить
датчиком напряжения. При отсутствии напряжение пуск установки запрещается.
. Отсутствие давления в системе подачи углекислого газа
контролируется датчиком давления.
. Отсутствие давления в пневмосети можно выявить концевым
выключателем, фиксирующим переход горелки в рабочее положение к концу первой
фазы.
. Неисправность устройства подачи электродной проволоки можно
выявить контролируя длительность второй фазы. Если в течении 5 секунд с момента
начала подачи проволоки дуга не зажглась (датчик ВД не сработал), считается что
механизм подачи проволоки неисправен.
. Отсутствие электродной проволоки можно выявить с помощью
датчика усилия, контролирующего вес катушки.
автоматизированная система управление блок
5. Действие
СУ при возникновении неисправностей
При неисправностях 1 и 3 необходимо блокировать пуск
установки.
Неисправность 2 и 3 выявляются в процессе работы установки,
поэтому необходимо отключать все устройства автомата при их возникновении и
возвращать автомат в исходное положение.
Повторное нажатие "Пуск" при работе автомата не
должно иметь никакого воздействия на блок управления.
6. Построение
функциональной электрической схемы блока управления
Сигналы, поступающие с датчиков, как правило, являются импульсными,
то есть имеют малую продолжительность, а исполнительные устройства должны
работать продолжительное время, поэтому сигналы датчиков необходимо
преобразовывать с помощью запоминающих элементов, формирующих управляющие
сигналы. Поэтому, для построения функциональной электрической схемы блока
управления используем триггеры.
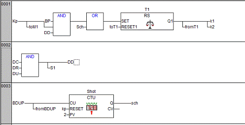
Рис. 2 Блок управления для сварки линейного шва (схема по
фазам технологического цикла)
После команды "Пуск" при помощи датчиков ДU, ДP и CДП
проверяется напряжение питания источника, давление в системе подачи углекислого
газа и наличие электродной проволоки. При неисправности на выходе элемента
& возникает логический "0" и с помощью инвертора и усилителя УС1
запускает сигнализацию С1. При отсутствии неисправностей логическая
"1" с выхода &1 поступает на вход &2, на одном из входов
которого реализована защита от повторного нажатия кнопки "Пуск".
Далее сигнал поступает на триггер Т1 и включаются клапаны К1 и К2. Затем по
истечении времени на счетчике М1 включается двигатель Д при помощи триггера Т3,
при наличии неисправности включает сигнализация С2. При отсутствии
неисправности после срабатывания датчика ВД производится отсчет времени на
счетчике М2 и при помощи триггера Т3 отключается двигатель Д. После
срабатывания датчика ОД производится отсчет времени на счетчике М3, по
истечении которого подается сигнал на триггер Т1 и отключаются клапаны К1 и К2
и через триггер Т4 включается двигатель ДПИ и отключается после срабатывания
датчик ДУП и подается сигнал на счетчик СЧ, после чего цикл запускается снова,
пока значение на счетчике не будет равно двум.
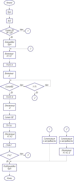
. Построение алгоритма работы блока управления.
Рис. 3. Алгоритм работы блока управления
. Программа на языке FBD в среде CODESYS.
Переменные.
Рис. 4 Описание переменных.
Приведенные выше переменные описываются в блоке POU PLC_PRG и используются в
качестве вспомогательных переменных. Входные и выходные переменные описываются
в разделе глобальных переменных. Входные: Kp, OD, BD, BDUP. Выходные: k1, k2, D, DPCH. Все переменные в блоке
глобальных переменных принадлежат к типу BOOL.
Рис. 5 Конфигурирование ПЛК.
PLC_PRG (PRG).

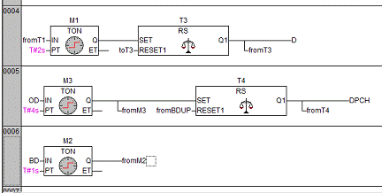
Рис. 6. Листинг программы на языке FBD.
В первой цепочке реализованы пуск программы, блокировка
повторного нажатия и управления исполнительными клапанами К1 и К2 через триггер
Т1. Во второй цепочке реализована проверка наличия неисправностей и
сигнализация при их обнаружении. В третьей цепочке реализована работа счетчика.
Далее в 4-й цепочке идет управление двигателем Д, через триггер Т3, управляющий
сигнал поступает с таймер-счетчика М1. В 5-й цепочке реализовано управление
двигателем ДПИ при помощи триггера Т4, управляющий сигнал приходит с датчика ОД
на таймер счетчик М3 и далее на RS-триггер. В шестой цепочке сигнал с датчика ВД
поступает на счетчик М2 и с него управляющий сигнал присваивается переменной FromM2. В остальных цепочках
реализованы вспомогательные узлы и операции.
Рис. 7 Окно визуализации.
Рис. 8 Окно визуализации в режиме эмуляции.
Входит в standard. lib.
Переключатель с доминантой выключения:= RS (SET, RESET1)
means:
Q1 = NOT RESET1 AND (Q1 OR SET)
Входные переменные SET и RESET1 - как и выходная переменная
Q1 типа BOOL.
Пример объявления:: RS;
Пример IL:
CAL RSInst (SET: = VarBOOL1,RESET1:
=VarBOOL2)RSInst. Q1VarBOOL3
Пример ST:(SET: = VarBOOL1, RESET1: =VarBOOL2);: =
RSInst. Q1;
TON
Входит в standard.
lib.
Функциональный блок 'таймер с задержкой включения'.(IN, PT,
Q, ET) Входы IN и PT типов BOOL и TIME соответственно. Выходы Q и ET аналогично
типов BOOL и TIME.
Пока IN равен FALSE, выход Q = FALSE, выход ET = 0. Как
только IN становится TRUE, начинается отсчет времени (в миллисекундах) на
выходе ET до значения, равного PT. Далее счетчик не увеличивается. Q равен
TRUE, когда IN равен TRUE и ET равен PT, иначе FALSE. Таким образом, выход Q
устанавливается с задержкой PT от фронта входа IN.
Пример объявления:: TON;
Пример IL:
CAL TONInst (IN: = VarBOOL1, PT: = T#5s)TONInst.
QVarBOOL2
Пример ST:(IN: = VarBOOL1, PT: = T#5s);
CTU
Входит в standard. lib.
Функциональный блок 'инкрементный счетчик'.
Входы CU, RESET и выход Q типа BOOL, вход PV и выход CV типа
WORD.
По каждому фронту на входе CU (переход из FALSE в TRUE) выход
CV увеличивается на 1. Выход Q устанавливается в TRUE, когда счетчик достигнет
значения заданного PV. Счетчик CV сбрасывается в 0 по входу RESET = TRUE.
Пример объявления:
CTUInst: CTU;
Пример IL:CTUInst (CU: = VarBOOL1, RESET: = VarBOOL2,
PV: = VarINT1)CTUInst. QVarBOOL3CTUInst. CVVarINT2
Пример ST:(CU: = VarBOOL1, RESET: =VarBOOL2, PV: =
VarINT1);: = CTUInst. Q;: = CTUInst. CV;
R_TRIG
Входит в standard.
lib.
Детекторы импульсов_BLOCK R_TRIG_INPUT: BOOL;_VAR_OUTPUT: BOOL;_VAR:
BOOL: = FALSE;_VAR: = CLK AND NOT M;
M: = CLK;
Функциональный блок R_TRIG генерирует импульс по переднему
фронту входного сигнала.
Выход Q равен FALSE до тех пор, пока вход CLK равен FALSE.
Как только CLK получает значение TRUE, Q устанавливается в TRUE. При следующем
вызове функционального блока выход сбрасыва-ется в FALSE. Таким образом, блок
выдает единичный импульс при каждом переходе CLK из FALSE в TRUE.
Пример объявления:: R_TRIG;
Пример IL:
CAL RTRIGInst (CLK: = VarBOOL1)RTRIGInst.
QVarBOOL2
Пример ST:(CLK: = VarBOOL1);: = RTRIGInst. Q;
F_TRIG
Входит в standard.
lib.
Функциональный блок F_TRIG генерирует импульс по заднему
фронту входного сигнала.
FUNCTION_BLOCK F_TRIG_INPUT: BOOL;_VAR_OUTPUT:
BOOL;_VAR: BOOL: = FALSE;_VAR: = NOT CLK AND NOT M;
M: = NOT CLK;
Выход Q равен FALSE до тех пор, пока вход CLK равен TRUE. Как
только CLK получает значение FALSE, Q устанавливается в TRUE. При следующем
вызове функционального блока выход сбрасыва-ется в FALSE. Таким образом, блок
выдает единичный импульс при каждом переходе CLK из TRUE в FALSE.
Пример объявления:: F_TRIG;
Пример IL:
CAL FTRIGInst (CLK: = VarBOOL1)FTRIGInst.
QVarBOOL2
Пример ST:(CLK: = VarBOOL1);: = FTRIGInst. Q;
OR
Побитное ИЛИ. Операция применима к типам BOOL, BYTE, WORD или DWORD.
Пример IL:: BYTE;2#1001_0011 2#1000_1010
ST var1 (* Результат 2#1001_1011 *)
Пример ST:: = 2#1001_0011 OR 2#1000_1010
AND
Побитное И. Операция применима к типам BOOL, BYTE, WORD или
DWORD.
Пример IL:BYTE2#1001_0011
AND 2#1000_1010Var1 (* Результат 2#1000_0010 *)
Пример ST:: = 2#1001_0011 AND 2#1000_1010
Список
используемой литературы
1.
Львов Р.С., Гладков Э.А. Автоматика и автоматизация сварочных процессов. М.,
Машиностроение, 1982, 302 с.
.
Гладков Э.А. Основы теории автоматизации сварочных процессов М., МВТУ, 1976, 85
с.
.
Гладков Э.А. Автоматизация сварочных процессов.М., МВТУ, 1976.
.
Лебедев В.К., Черныш В.В. Автоматизация сварочных процессов. Киев: Наукова
думка, 1985, 426 с.
.
Ерофеев В.А. Методические указания к контрольной работе "Синтез систем
дискретного управления сварочным оборудованием". Тула, ТулГУ, 2000г.
.
Ерофеев В.А. Методические указания к работе "Тиристорные схемы управления
исполнительными устройствами постоянного и переменного тока". Тула, ТулГУ,
2000 г.