Процесс производства высокопрочного шлакопортландцемента марки М600

  • Вид работы:
    Курсовая работа (т)
  • Предмет:
    Другое
  • Язык:
    Русский
    ,
    Формат файла:
    MS Word
    56,33 Кб
  • Опубликовано:
    2014-02-02
Вы можете узнать стоимость помощи в написании студенческой работы.
Помощь в написании работы, которую точно примут!

Процесс производства высокопрочного шлакопортландцемента марки М600

СОДЕРЖАНИЕ

Введение

. Номенклатура продукции

. Технологический раздел

2.1 Описание выбранного способа производства

.2 Расчет сырьевых компонентов

.3 Расчет материального баланса завода

.4 Подбор транспортного и технологического оборудования

.5 Определение режима работы предприятия

.6 Выбор оборудования и компоновка поточной линии производства.

.7 Штатная ведомость предприятия

3. Мероприятия по технике безопасности, охране труда и защите окружающей среды

Заключение

Список литературы

ВВЕДЕНИЕ

Из послания Акима г. Тараз от 2013года:

В программе развития города определены 5 основных направлений, предусмотрено достижение 30 целей, 123 целевых индикаторов и 364 показателей результатов. Для ее реализации отраслевыми управлениями области разработан план мероприятий, состоящий из 415 пунктов по эффективному использованию имеющегося потенциала области с объемом финансирования из разных источников в сумме около 100 млрд. тенге в 2011 году. Это повышение промышленного потенциала, путём роста его эффективности и перехода к продукции высоких переделов в приоритетных отраслях посредством реализации инновационных проектов по форсированной индустриализации региональной экономики.

В свою очередь ввод в действие проектов ГПФИИР ((государственная программа инноваций), модернизация действующих производств, увеличение объемов производства и производительности труда, реализация «Дорожной карты бизнеса - 2020» обеспечили в 2011 году рост промышленного производства на 30,9%, что является самым высоким показателем среди регионов республики (РК - 3,5%) и превышает на 16,9 процентов индикатор, запланированный в Программе.

Индекс физического объема в обрабатывающей промышленности составил 133,3% превысив на 18 процентов предусмотренный индикатор. В горнодобывающей промышленности и разработке карьеров рост составил 27,6%, в электроснабжений, подаче газа, пара и воздушном кондиционирование - 25,5%. Производительность труда в обрабатывающей промышленности выросла на 46,7 процентов и является третьим республиканским показателем. (Достигнутый рост почти в 10 раз превышает запланированный в программе (104,7%)). Доля промышленности в структуре ВРП области с 17% в 2009 году выросла до 20,4% в 2011 году, что свидетельствует о дальнейшей индустриализации нашей экономики.

В рамках реализации ПФИИР с 2010 года в регионе реализуются 23 инвестиционных проекта на общую сумму 136,6 млрд. тенге. В них будет создано 4,1 тысячи новых рабочих мест.

В прошлом году в области реализовано 7 инвестиционных проектов в различных отраслях производства, создано 1120 новых рабочих мест.

В Мойынкумском районе запущены 2 новых производства общей стоимостью около 18 млрд. тенге. Компанией «Алтыналмас» реализован проект «Акбакайский кластер» по переработке до 1 млн. тонн золотосодержащей руды. Акционерным обществом «ACIG» построен цементный завод, где применены новейшие технологии в производстве цемента сухим способом.

Акционерное общество «Жамбылгипс» приступил к строительству нового завода. Партнером проекта АО «Жамбылгипс» по строительству нового завода является иностранная компания, ведущий производитель технологий и оборудования для производства гипсовых материалов и сухих строительных смесей. За 17 лет своего существования компания построила свыше 40 заводов во многих ведущих странах мира. Данная компания сотрудничает с лидерами гипсовой отрасли по всему миру, такими как: SAINT-GOBAIN (BPB - RIGIPS), КНАУФ, ЛАФАРЖ, ALCIBAY. Партнер проекта осуществляет поставку всего технологического оборудования для запуска 4 производственных линии по выпуску:

гипсового вяжущего мощностью 750 т/сут. марки Г5 с годовым объемом 260 000 т/год;

сухих строительных смесей мощностью 600 т/сут. с годовым объемом 180 000 т/год; в -том числе машинного нанесения 300 т/сут. с годовым объемом 90 000 т/год;

вспученного перлита мощностью 120 м3/сут;

высушенного микро кальцита мощностью 56 т/сут.

Для строительства этого завода используются технологии последнего поколения и высококлассное оборудование, что дает возможность одновременно и бесперебойно производить широкий ассортимент гипса и сухих смесей высокого качества. Управление и контроль на заводе осуществляются полностью в автоматическом режиме. Строительство предприятия выполняется на условиях "под ключ" и включает поставку всего оборудования завода, шеф-монтаж, пуск в эксплуатацию, обучение персонала и гарантийное обслуживание. Строимый завод является одним из самых крупных в Республике Казахстан в своей отрасли. Современное оборудование завода позволяет выпускать высококачественную продукцию со следующими характеристиками и обеспечивает:

производство гипсового вяжущего со стабильным содержанием кристаллической воды в диапазоне 4.5-5.8%;

фракция мелкого гипсового вяжущего для применения шпаклевочных смесей составляет 0,00% остатка на сите 200 мкм. Существует также возможность производства других фракций для дальнейшего применения как в штукатурных, так и в шпаклевочных смесях;

начало срока схватывания гипсового вяжущего составляет 9-14 минут, и данные сроки схватывания можно легко регулировать;

смеси производимые машинного нанесения. Влажность не более 0,2%, сроки схватывания начало 55 мин. и конец 180 мин.

объемный вес произведенного вспученного перлита составляет 38 кг/мЗ. и существует возможность повышения объемного веса до 80 мЗ/кг:

Наружная влажность производимого микронного кальцита: максимум 0.5%. Производимая фракция: 0-100 мкм (0% остатка на сите 100 мкм) и 0-800 мкм (0% остатка на сите 800 мкм). АО «Жамбылгипс» стабильно работает в условиях современного рынка, повышает качество выпускаемой продукции, совершенствует технологию.

В сфере энергосбережения ТОО «ЭнерджиТараз» запустило производство светодиодных светильников широкого спектра, широкое применение которых позволит экономить до 70% электроэнергии. И первые из них вы можете увидеть на улицах Тараза.

В строительной сфере реализовано 2 проекта. Компания «Таразский трубный завод» приступило к производству полиэтиленовых труб и труб для капельного орошения. Продукция завода широко используется в строительстве, газо-, водоснабжении, в сельском хозяйстве. ТОО «БиномСтройДеталь» наладило производство железобетонных изделий.

Кроме того, инвестиционные проекты будут осуществляться компаниями «База-Servis», «ЭнергоСтройПроект», «Карат-V», «Жамбылгипс», «Таразский трубный завод» (2-й этап).

Несколько слов об инвестиционной деятельности флагмана нашей промышленности - ТОО «Казфосфат». В настоящее время быстро развивающийся внутренний рынок страны и повышение спроса на фосфорную продукцию позволяют увеличивать объемы производства в химической отрасли. В то же время, дефицит некоторых компонентов для выпуска продукции является сдерживающим фактором роста производства «Казфосфата». Предприятие закупает недостающие объемы кокса из Китая, аммиак завозится из Узбекистана, кальцинированная сода в полном объеме импортируется из России.

В настоящее время акиматом области совместно с компанией «KAZNEX INVEST» и турецкой компанией «ЕНКИМ» прорабатывается вопрос строительства завода по выпуску кальцинированной соды мощностью 400,0 тыс. тонн в год в Сарысуском районе.

В целях обеспечения собственного производства серной кислоты «Казфосфат» приступил к строительству сернокислотного цеха, а также в планах - модернизация суспензионно-обогатительной и дробильно-размольной фабрик с целью обогащения фосфоритовых руд месторождений Кок-Су и Кок-Джон. Реализация этих инвестпроектов позволит «Казфосфату» увеличить объемы производства к 2015 году в 2,6 раза. Объем инвестиций данного предприятия составляет порядка 120 млрд. тенге.

Учитывая исторически сложившуюся структуру химической промышленности, в Жамбылской области планируется создание специальной экономической зоны «Химический парк «Тараз» с участием Фонда национального благосостояния «Самрук-Казына» и «Объединенной химической компании». Основной целью СЭЗ «Химический парк «Тараз» является создание новых экспортно-ориентированных производств химической продукции на основе высокоэффективных технологий.

СЭЗ «Химический парк «Тараз» предполагает создание порядка 15 заводов по производству широкого ассортимента продукции. Ряд проектируемых производств не имеет аналогов на территории СНГ. В результате реализации данных проектов ежегодный доход, получаемый предприятиями СЭЗ, будет составлять до 75 млрд. тенге. Проект имеет важное социальное значение, т.к. предусматривает создание свыше 1,5 тыс. рабочих мест. Объем средств, направленных на развитие приоритетных направлений бюджета, включая жилье и инженерную инфраструктуру, мы увеличили в 3 раза! (2010 год - 2,2 млрд. тенге, 2011 год - 6,4 млрд. тенге). В общем объеме инвестиций 32 процента составили собственные средства предприятий промышленности и транспорта, используемые ими на обновление основных фондов. По сравнению с 2010 годом данный показатель вырос в 1,9 раза. Так, например в 2011 году на обновление основных фондов ТОО «Казфосфат» вложено 2 млрд. тенге собственных средств, Жамбылским филиалом «КазТрансГаз - Аймак» - 428 млн. тенге. В сфере транспорта Филиал ЛуговскогоРельсо-сварочного предприятия на обновление основных фондов использовал 620 млн. тенге, Шуская машинизированная дистанция пути - 988 млн. тенге.

Развитие строительства в Казахстане:

Началось строительство нового цементного завода в Казахстане в городе Рудный. Неподалеку от города Рудный уже ведутся свайные работы на площадке строительства первого в северо-западном регионе Казахстанского цементного завода. Между тем сырье для производства цемента имеется поблизости от будущего завода. Заключен контракт на выполнение проектных работ и на поставку оборудования с Тяньцзинским проектным институтом (КНР). Запланировано использование новейших фильтров со степенью очистки 99,95%. Теперь на давно выделенной площадке сотни строителей получили работу. Вполне возможно, кто-то из них после пуска в 2013 году останется на заводе, персонал которого будет состоять из 224 человек. Для моногорода, каким является горняцкий Рудный, где каждый шестой работает в АО «Соколовско-Сарбайское горно-обогатительное производственное объединение», это все-таки определенная диверсификация экономики и занятости. На заводе станут ежегодно выпускать полмиллиона тонн портландцемента марок 500 и 400, сульфатостойкого портландцемента с минеральными добавками марки 500 и 400, а также без добавок. Все эти подробности косвенно указывают на легко прогнозируемый спрос со стороны того же АО «ССГПО», которое ведет большое как промышленное, так и гражданское строительство. А в целом задачей проекта обозначено обеспечение высококачественным цементом потребности строительной отрасли северного и западного регионов страны. Основной упор в производстве будет сделан на получение сульфатостойких цементов, дефицит которых остро ощущается строительными предприятиями республики.Cement ведет строительство нового цементного завода мощностью 800 тысяч тонн в Западном Казахстане, в регионе Каспийского моря. Завод будет расположен вблизи города Актау, рядом с поселком Шетпе. Новый завод снабдит цементом регион Каспийского моря, а так же и соседние рынки в России, Узбекистане, Туркменистане и Азербайджане. Кроме того, новая производственная площадка уменьшит напряжение на заводе Бухтарминской Цементной Компании, который поставляет значительный объемы цемента на расстояние более чем 3000 км. с востока на запад страны. Планируется запустить так называемое сухое производство цемента - экологически безвредное и энергосберегающее. Общий объем инвестиций составляет более 250 миллионов евро. Руководство компании «Asia Glass» объявило о начале строительства самого крупного в Республике Казахстан завода по производству и переработке стекла. Завод будет построен на юге Казахстана. Партнер компании «Asia Glass» - Президент фирмы “GTE Holding” г-н Армандо Челла: «Проект стекольного завода предполагает полный законченный технологический цикл производства стеклянной тары от поступления сырьевых материалов до упаковки готовой продукции. Мощность производства составит 370 млн. изделий в год или 1 млн. в сутки. Завод будет оснащен современным отечественным и зарубежным, а также нестандартным оборудованием, скомплектованным в поточные линии с максимальной механизацией и автоматизацией всех технологических процессов». Как ранее было отмечено руководством компании «Asia Glass»: «Предприятие спроектировано с применением передовых инновационных технологий стекольной промышленности и укомплектовано оборудованием ведущих мировых производителей. Новый завод ориентирован на выпуск всех видов стеклотары для крепко- и слабоалкогольных напитков, воды, соков и консервированной продукции». Запуск первой линии планируется в первом квартале 2015 года. Проект нового стекольного завода прошел все необходимые экспертизы, завоевал поддержку и одобрение на республиканском уровне и имеет статус «национального производителя. Завод будет построено за 1.5 года, инвестиции в проект составят порядка 100 млн. долларов. Продукция нового завода существенно снизит затраты казахстанских производственных компаний работающих с импортной стеклотарой. Импорт стеклотары для отечественных производственных компаний обходится дорого. А между тем, в стране достаточно сырья для производства собственного качественного стекла и НОВОЕ СТЕКЛО, выпущенное на НОВОМ ЗАВОДЕ, будет изготавливаться из кварцевого песка, добытого на казахстанских месторождениях. На новом заводе будут внедрены инновационные технологии, которые позволят заводу «Asia Glass» успешно конкурировать с иностранными компаниями на уровне высокой производительности труда, сохраняя при этом, нашу экологию и ресурсы.

июля 2011года в рамках индустриально-инновационного форума "Сильный Казахстан построим вместе" были запущены заводы. Первым был презентован завод по производству профильных труб в Алматинской области (ТОО "Компании SONIK"). Цена продукции будет минимум на 10 процентов ниже, чем у других производителей. Первая линия, предположительно, будет давать до 10 тысяч тонн продукции в год, в течение двух лет руководство планирует увеличить производство в четыре раза. После этого был запущен завод по производству вагонов. Предприятие в Экибастузе призвано решить дефицит на внутреннем рынке и вывести продукцию на внешние рынки.  К тому же в тот же день была запущена Акбакайская золотоизвлекательная фабрика в Жамбылской области. С внедрением новых технологий ее производительность повысилась до 2,8 тонн золота в год, или в пять раз в сравнении с бывшими показателями. Пуск этого предприятия начался с символичной выплавки слитка золота.  А в Мангистауской области был введен в строй завод по производству морских металлоконструкций. Это полностью позволило отказаться от их покупки за рубежом. План производства - 16 тысяч тонн блочных конструкций ежегодно. Сегодня на этом предприятии трудятся 150 человек. С запуском на полную мощность их будет свыше тысячи, и все они будут казахстанцами.

1. НОМЕНКЛАТУРА ПРОДУКЦИИ

Шлакопортландцемент - это гидравлическое вяжущее вещество, получаемое путем тонкого помола клинкера, необходимого количества гипса и гранулированного шлака. В шлакопортландцементе содержится 21-80% гранулированного доменного или электротермофосфорного шлака. По химическому составу доменные шлаки приближаются к портландцементу. Доменные шлаки состоят в основном из трех оксидов: СаО, SiO2 и 90...95% Аl2O3. Портландцемент характеризуют следующими способами:

v  по химическому составу: общему (валовому) содержанию в цементе химических элементов, представленных в оксидной форме. Обычно в портландцементе определяют содержание СаО, SiO2, AI2O3, Fe2O3, MgO, К2О, Na2O, SO3, а также ионов Cl-. Такая характеристика является малоинформативной с позиций прогнозирования свойств цемента, поскольку содержание химического элемента не соотносится с определёнными фазовыми составляющими цемента; например, содержание диоксида кремния (SiO2), связанного в силикаты кальция, суммируется с количеством кремнезёма, входящего в состав гидравлической добавки без учёта распределения их в этих составляющих цемента. Тем не менее, при сертификации цемента такую характеристику применяют;

v  по вещественному составу: содержанию клинкера, гипса и добавок в массовых %. При этом обычно указывается не только содержание добавок, но и их тип (шлак, зола, трепел и т.д.). Во многих случаях дополнительно приводят химический состав портландцементного клинкера, на основе которого произведён портландцемент. Химический состав клинкера характеризуют содержанием химических элементов в оксидной форме, в виде модульных характеристик (n, р) и коэффициента насыщения (КН), а также в виде расчётного минералогического состава клинкера;

v  по фактическому фазово-минералогическому составу цемента: содержанию основных минералов и фаз, определённому инструментальными методами физико-химического анализа - петрографическим, рентгенофазовым и др. В этом случае состав цемента, наряду с фазами клинкера (алит, белит, алюмоферрит, алюминат), характеризуется содержанием минералов и фаз, входящих также в состав гипса и добавок. Такой способ характеристики состава цемента наиболее информативен с позиций прогнозирования его свойств, однако ограничено доступен производственным лабораториям.

Класс прочности - условное обозначение одного из значений параметрического ряда по прочности в максимальные сроки, установленные нормативным документом. Как характеристика прочности цемента класс прочности, например, по ГОСТ 30744, определяется параллельно или вместо марки цемента. В дальнейшем, при изменении нормативной документации с целью её приближения к европейским нормам (EN-197), класс прочности полностью заменит марку цемента. В соответствии с ГОСТ 30515, цементы по прочности при сжатии и средним значениям нормируемой стандартной прочности подразделяют на классы 22,5; 32,5; 42,5; 52,5. Эти классы прочности примерно соответствуют маркам 300, 400, 500 и 600 действующего стандарта ГОСТ 10178. Кроме пределов верхнего и нижнего значений 28 суточной прочности при сжатии (прочность при изгибе не определяется), для отнесения цемента к определённому классу прочности необходимо обеспечить значение ранней прочности (2-х или 7-и суточной). Цементы класса прочности 32,5 и выше могут выпускаться в виде быстро-твердеющих цементов при их соответствии требованиям к быстротвердеющим цементам в ранние сроки (2 сут.): 32,5Б> 10 МПа, 42,5Б >20 МПа и 52,5Б>30 МПа. См. также ГОСТ 31108.

Марка портландцемента - условное обозначение, выражающее минимальные требования к пределу прочности при сжатии образцов из стандартного цементного раствора, изготовленных, твердевших и испытанных в условиях и в сроки, установленные нормативной документацией (ГОСТ 10178, ГОСТ310). Марку портландцемента получают путём округления в низшую сторону до целых значений (400, 500, 550 и 600) прочностного ряда в кг/см2, определяемого соответствующим стандартом (например, в данном случае, ГОСТ 10178), величин прочности при сжатии образцов - половинок призм размером 4?4 ? 16 см, предварительно испытанных на прочность при изгибе в возрасте 28 сут. Образцы изготавливаются (ГОСТ 310) из растворной смеси 1:3 на стандартном нормальном песке при В/Ц близком к 0,40, хранятся до испытаний в течение суток при влажности не менее 90%, а затем до 28 сут. в воде при температуре 20?2°С. Для отнесения цемента к определённой марке, кроме нормируемых значений прочности при сжатии в возрасте 28 сут, должны быть также определены нормируемые значения прочности при изгибе, а для быстротвердеющего портландцемента и шлакопортландцемента, кроме прочности в 28 сут., также нормируемые значения прочности при сжатии и изгибе в возрасте 3 сут. Кроме предусмотренных ГОСТ 10178 марок 400, 500, 550 и 600, производитель цемента по техническим условиям может выпускать цементы более низких (300, 200) или более высоких марок (700 и выше). Наряду с характеристикой прочности цемента путём отнесения его к той или иной марке, нормативные документы (ГОСТ 30515, ГОСТ 30744, ГОСТ 31108} предусматривают возможность отнесения цемента к определённому классу прочности.

Высокопрочные портландцементы - цементы на основе портландцементного клинкера, обеспечивающие получение в нормальных условиях твердения значения предела прочности при сжатии стандартных образцов в возрасте 28 суток твердения, превышающие 50 МПа, что соответствует марке 500 и выше (ГОСТ 10178) или классу прочности 52,5 и выше (ГОСТ 30515). Такая оценка цементов по прочности достаточно условна: она характеризует только потенциальную способность цемента образовывать высокопрочный камень (раствор, бетон). Следует иметь в виду, что прямая зависимость прочности раствора и бетона от значения прочности (активности) цемента наблюдается только при особых условиях. Кроме активности цемента, прочность искусственного камня зависит от многих факторов: содержания, вида и свойств заполнителей, значения В/Ц и др., и, например, на основе цемента марки 500 может быть приготовлен бетон как марки 200, так и марки 700. Высокопрочные портландцементы чаще всего являются бездобавочными, или содержат небольшое количество активной гидравлической добавки (5-7%). Условия получения таких цементов: нормирование минералогического состава клинкера (применение алитово-алюминатных клинкеров), обеспечение высокой удельной поверхности цемента (450 мг/кг и более), обеспечение оптимального гранулометрического состава, получение клинкеров определённого структурного типа и др. Высокопрочные цементы, характеризующиеся активностью, превышающей нормированные показатели (например, по ГОСТ 10178), могут выпускаться производителем цемента по техническим условиям (ТУ), в соответствии с которыми может предусматриваться выпуск цементов марок 700 и выше. Свойства высокопрочных портландцементе в отличаются от свойств рядовых портландцементов; помимо более высокой прочности в 28 суток, в большинстве случаев такие цементы характеризуются более высокой прочностью в ранние сроки твердения, быстрым темпом набора прочности, а также, при правильном подборе состава растворов и бетонов, более высокой морозостойкостью, коррозионной устойчивостью, низкой водопроницаемостью. Для высокопрочных цементов (500, 550 и 600) по ГОСТ 10178 прочность в ранние сроки твердения не нормируется, однако в проектах стандартов, приближённых к европейским нормам (ГОСТ 31108-2003), для них нормируется значение прочности в ранние сроки твердения (2 или 7 сут.). Цементы, характеризующиеся более высокой ранней прочностью, чем это предусмотрено для рядовых цементов, относят к быстротвердеющим.

2. ТЕХНОЛОГИЧЕСКИЙ РАЗДЕЛ

.1 Описание выбранного способа производства

Различают мокрый, сухой и комбинированный способы производства. Для данного производства высокопрочного портландцемента было выбрано производство мокрым способом. При мокром способе производства дробление, помол, перемешивание, усреднение и корректирование сырьевой смеси осуществляется при повышенном содержании воды. Этот способ позволяет минимизировать затраты на подготовку сырьевой смеси. Но увеличивает затраты на обжиг, за счет необходимости нагрева и испарения большого количества воды. Данный способ производства применяют когда физические свойства сырьевых компонентов не позволяют организовать экономически выгодный технологический процесс производства сырьевой смеси по сухому способу производства.

Производство:

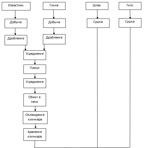
После добычи открытым способом исходные материалы, при помощи погрузчиков либо конвейеров направляются в дробилки, где измельчаются и дополнительно увлажняются. Далее глиномеловой шлам по шламопроводу перекачивают в горизонтальные бассейны усреднители. Один бассейн заполняют шламом с пониженным титром, а другой - шламом с повышенным титром. В бассейнах шламы усредняются по всей массе. Оба шлама соединяются в общем трубопроводе и проходят классификацию в гидроциклонах. При этом тонкая фракция направляется в промежуточную емкость, а грубая - на доизмельчение в мельницу, после чего также в промежуточную емкость. Далее шлам перекачивается в бассейн вместимостью до 8000м3, где он усредняется. Затем направляется в печной агрегат. В печи шлам обжигается до спекания с получением клинкера. Из печи горячий клинкер попадает в охладитель клинкера, а затем на складирование в бункеры. Затем из бункеров клинкер, гранулированный шлак и гипс поступают в мельницы. И затем на склад готовой продукции.

Схема производства



2.2 Расчет сырьевых компонентов

Расчет состава сырьевой смеси заключается в определении такого соотношения между исходными сырьевыми материалами, которое обеспечивает получение клинкера заданного минералогического состава. Эта задача может быть решена расчетными или графическими методами. В заводской практике в основном пользуются расчетными методами.

Расчет химического вещественного состава сырьевой смеси.

При расчете сырьевых смесей исходят из минералогического состава клинкера, обеспечивающего для данного завода оптимизацию технологических параметров получения клинкера и заданные свойства цемента. Более наглядны технологические особенности сырьевой смеси, если ее состав характеризуется КИ и модулями получаемого при спекании клинкера, который затем пересчитывают на химический состав по формулам С.Д.Окорокова, а затем состав клинкера выражают в виде КИ, п и р который берут за основу расчета сырьевой шихты.

Расчет шихты ведут с точностью до 0,01% или 0,001%. Состав сырьевых компонентов приводят к 100%: если сумма меньше 100%, то добавляют «прочие»; если сумма оксидов больше 100%, то состав сырьевой смеси пересчитывают на 100% с помощью коэффициента.

Чаще всего приходится вести шихтовку по величине КИ и одному из модулей. Так как число сырьевых компонентов должно быть на единицу больше, чем число заданных характеристик, уже в этом случае должно быть три сырьевых компонента - известковый, кислый и корректирующий.

Исходные данные:

Требуется рассчитать сырьевую смесь для получения клинкера с КИ=0,90 и n=2,50. Сырьевыми компонентами являются известняк, глина и пирит. Химический состав компонентов, а также золы приведен в нижеследующей таблице.

Таблица 1. Химический состав сырьевых компонентов и золы:

Комп-ты

Химический состав, %


SiO2

Al2O3

Fe2O3

CaO

MgO

SO3

П.п.п

Проч

Для приведения к 100%

Известняк

0,9

0,21

0,16

53,8

1,44

0,41

45,15

-

102,07

Глина

53,89

26,12

8,0

3,14

1,26

2,12

3,39

-

97,92

Пирит

85,13

6,85

2,17

2,24

0,87

0,92

3,25

-

101,43

После приведения к 100%

Известняк

0,9

0,21

0,9

52,99

1,44

0,41

43,15

-

100,0

Глина

53,89

25,12

7,82

3,14

1,26

2,12

3,39

1,0

100,0

Пирит

84,13

6,85

2,17

2,24

0,87

0,92

3,25

0,43

100,0


Для приведения к 100% каждый оксид делим на 100%, получим:

R1 =  = 0,979 R2 =  = 1,021

R3 =  = 0,985 R4 =  = 1,002

При необходимости эти же расчеты производятся для II, III и IV компонентов. Для химических анализов, в которых итоговая сумма меньше 100, приведение к 100% производим путем включения в химический состав содержание прочих соединений.

Для упрощения в формулах расчета приняты следующие сокращения: CaO - C, SiO2 -S, Al2O3 - A, Fe2O3 - F. Индексы к символам обозначают принадлежность его к тому или другому компоненту, например, С1 - к первому, С2- ко второму, С0 - к сырьевой смеси.

Принимая, что в сырьевой смеси на 1 весовую часть третьего компонента приходится х весовых частей первого компонента и y весовых частей второго, можно написать следующие равенства:

С =  A =

=  F =  (1.1)

Подставляя вышенаписанные значения C, S, A и F в формулы:

=  и n =  (1.2)

Получаем совместно с выражением 100 = x+y+z систему двух линейных уравнений с двумя неизвестными.

Решение этой системы выражается следующими формулами:

x1 = (С1 - 2,8S1KH - 1,65A1 - 0,35F1) + (C2 - 2,8S2KH - 1,65A2 - 0,35F2) = 2,8S3KH + 1,65A3 - C3

x2 (S1 - nA1 - Nf1) + y(S2 - nA2 - nF2) = nA3 - nF3 - S3

Подставляя эти сокращенные обозначения в линейное уравнение получим:

a1x1 + by = c1 a2x + b2y = c2

Решая эту систему 2-х уравнений с 2-мя неизвестными, получим:

x =

Задается коэффициентом насыщения KH = 0,9 и силикатным модулем n = 2,3. Определяем соотношение между сырьевыми компонентами:

а1 = 2,80 КНS1 + 1,65A1 + 0,35F1 - C1 = 2,80*0,9*0,9+1,65*0,21+0,35*0,16-52,99 = 2,26 + 0,34 + 0,05 - 52,99 = -50,34

a2 = n(A1 +F1) - S1 = 2,30*(0,16+0,21)-0,9 = -0,04

b1 = 2,80 KHS2 + 1,65A2 + 0,35F2 - C2 = 2,80*0,9*53,89+1,65*25,12+0,35*7,82-3,14 = 176,83

b2 = n(A2 +F2) - S2 = 2,30*(25,12+7,82) - 53,89 = 21,87

c1 = 2,80 KHS3 + 1,65A3 + 0,35F3 - C3 = 2,80*0,9*84,13+1,65*6,85+0,35*2,17-2,24 = 212 + 11,3 + 0,75 - 2,24 = 221,81

c2 = n(A3+F3) - S3 = 2,30*(6,85+2,17) - 84,13 = -63,38

Таким образом:

a1 = -50,34 a2 = -0,04

b1 = 176,83 b2 = 21,87

c1 = 221,81 c2 = -63,38

Подставляя найденные значения соотношений, находим:

x =  = 14,68

y =  = 2,92

В процентном соотношении сырьевая смесь состоит :

Известняк =  =  = 78,92%

Глина =  =  = 15,69%

Пирит =  =  = 5,37%

В перерасчете всех 3-х компонентов на 100%, получим:

Rизв. =  = 0,789 Rгл. =  = 0,159 Rпир. =  = 0,537

Таблица 2.

Компоненты

Химический состав, %


SiO2

Al2O3

Fe2O3

CaO

MgO

SO3

Проч.

Известняк

0,61

0,87

0,42

44,11

0,28

-

32,63

78,92

Глина

11,87

1,56

0,42

0,5

0,25

-

1,09

15,69

Пирит

0,26

0,04

1,23

0,08

0

-

3,78

5,39

Состав сырьевой смеси

12,47

2,47

2,07

44,69

0,53

-

37,5

100


Таким образом, сырьевая смесь состоит из 78,92% известняка, 15,69% глины и 5,39% пирита. Полученные данные вносим в таблицу 4.

Таблица 3. Химический состав сырьевой смеси

Компоненты

Химический состав, %


SiO2

Al2O3

Fe2O3

CaO

MgO

П.п.п

Известняк 78,92%

0,61

0,87

0,42

44,11

0,28

32,63

78,92

Глина 15,69%

11,87

1,56

0,42

0,5

0,25

1,09

15,69

Пирит 5,39%

0,26

0,04

1,23

0,08

0

3,78

5,39

Сумма - состав смеси

12,47

2,47

2,07

44,69

0,53

37,5

100


Подсчитываем правильность определения:

KH =  =  = 0,9=  =  = 2,3

Заданные КН и силикатный модуль совпадают с рассчитанными, что свидетельствует о правильности произведенных расчетов.

2.3 Расчет материального баланса завода

Состав цемента: Содержание известняка -79%, содержание гипса - 16, содержание пирита - 5%.

Расход сухих компонентов цемента на 1 т. с учетом потерь определяем по формуле:

P =

изв. =  =  = 0,829т.гл. =  =  = 0,168т.

Pпирит =  =  = 0,525т.

Где К - процентное содержание компонента в цементе (Кизв. - содержание известняка, Кгл. - глины и т.д.).

Материальный баланс определяет потребность цементного завода (в год, месяц, сутки, час) в сырьевых материалах, в топливе, в добавках и других материалах, необходимых для технологического процесса производства цемента.

В материальном балансе определяется также получаемое в процессе производства количество полуфабрикатов (шлама, сырьевой муки, клинкера) и готового продукта.

Расчет материального баланса производится на основании следующих данных:

проектной массой завода по выпуску цемента;

удельных расходов сырьевых материалов и топлива;

ассортимента выпускаемого цемента и процента ввода добавок в цемент по видам и маркам цемента;

естественной влажности сырьевых материалов, топлива и добавок и влажности шлама.

Потери сырьевых материалов, топлива, полуфабрикатов и готовой продукции учитываются следующим образом:

потери сырьевых материалов принимаются суммарно по всему переделу переработки сырья, но без карьеров, в количестве 1,0% и учитываются в удельных расходах:

v  мельница грубого помола 1-3% (5000-15000т)

v  мельница тонкого помола 1-3% (5000-15000т)

v  транспортные потери 1-4% (5000-20000т)

v  вращающиеся барабаны 0,5-3% (2500-15000)

v  потери при обжиге 1-3% (5000-15000т).

v  потери цемента 3,0% (15000т)

v  потери клинкера 1,0%(5000т)

v  потери добавок и глины 1,5%(7500т)

В нашем курсовом проекте заданная производительность завода составляет 500тыс.т/год. С учетом всех потерь требуемая мощность завода должна составлять 607500т/год.

Часовые и суточные расходы сырья, топлива и корректирующих добавок рассчитываются исходя из потребности печей при работе их 24 часа в сутки, годовые - из расчета 6288 часов с учетом коэффициента использования печей, равным 1.

.        Способ производства - мокрый

.        Годовая производительность завода - 607500т.

.        Ассортимент продукции:

Высокопрочный шлакопортландцемент - 100%

.        Состав цемента:

Клинкер

Глина

Пирит

.        Состав сырьевой смеси:

Известняк

Глина

Пирит

.        Естественная влажность сырьевых материалов, топлива и добавок:

Известняк - 6,5%

Глина - 18,7%

Пирит - 14%

.        Влажность сырьевого шлама - 40%

.        Потери при прокаливании сырьевой смеси - 37,5%

.        Производственные потери:

мельница грубого помола 1-3% (5000-15000т)

мельница тонкого помола 1-3% (5000-15000т)

транспортные потери 1-4% (5000-20000т)

вращающиеся барабаны 0,5-3% (2500-15000)

потери при обжиге 1-3% (5000-15000т).

потери цемента 3,0% (15000т)

потери клинкера 1,0%(5000т)

потери добавок и глины 1,5%(7500т)

.        Режим работы основных цехов и отделений в течении года:

.1 Карьер и дробильное отделение - 230 дней по 8 часов в сутки (1840часов)

.2 Цехи помола сырья и цемента работают одну смену в сутки при прерывной рабочей неделе с учетом КИ оборудования (таблица 5)

.3 Цех обжига клинкера - 230 дня по 8 часов с учетом КИ для печей размером 3,6х150м.

.4 Сушильное отделение 1 смена по 8 часов с учетом КИ - 0,85 (таблица 6).

.4 Подбор транспортного и технологического оборудования

Таблица 4. Производительность и КИ вращающейся печи

Наименование агрегата

КИ

Производительность, т/час

1.

Вращающаяся печь мокрого способа, размером 3,6х150м

0,92

25



Таблица 5. Коэффициент использования сушильных барабанов и мельниц

Наименование агрегатов

КИ

1.

Сушильные барабаны, диаметром 2,8; 2,6м.

0,85

2.

0,80


Таблица 6. Выпуск продукции с учетом потерь.

Вид цемента

Выработка цемента (в год)

Потери (т.)

Выработка цемента с учетом потерь (т)

1

Высокопрочный шлакопортландцемент М-600

500000

107500

607500


2.5 Определение режима работы предприятия

Цехи обжига, как правило, работают непрерывно в три смены; режим работы других цехов должен быть увязан с режимом работы цеха обжига - цехи сортировки, дробления и помола чаще работают в две смены при условии создания нормативных запасов сырья и продукции. При непрерывном режиме работы с остановками только на капитальный ремонт фонд времени работы рассчитывают по формуле:

Гф.в.= Nр.д.∙ Nсм.∙N ч.∙Кисп. ,час/год

Гф.в.=230∙1∙8∙0.85=1564 час/год

Где N р.д. - число рабочих дней в году (для непрерывной 3-х сменной недели - 365, для прерывной 3-х сменной недели - 253, для непрерывной 1- сменной недели - 262); см. - число смен в день; ч. - число рабочих часов в смену ; Кисп. - коэффициент использования оборудования (0,82-0,95)

Суточная производительность предприятия составляет:

ПСМ. =  =  = 2642 т/сутки,

где Пгод. - заданная годовая производительность, т; N р.д. - количество рабочих дней в году. Сменная производительность составляет:

ПСМ. =  =  = 2642т/см

где Nсм. - число смен.

Часовая производительность предприятия составляет:

ПЧ. =  =  = 331т/час

Расчет производственной программы

Наименование

Выпуск продукции, т.


В год

В сутки

В смену

В час

Высокопрочный шлакопортландцемент

607500

2642

2642

331


2.6 Выбор оборудования и компоновка поточной линии производства

Количество каждого вида оборудования рассчитывается по формуле:

Nоб. =

где Kтр. - необходимая производительность цеха или стадии, т/ед. времени (Nчас, Nсут. и т.д.); Nпасп. - паспортная производительность отдельного вида оборудования, в соответствующих ед. измерения; Кисп. - коэффициент использования оборудования, по нормативам обычно 0,85-0,95.

Спецификация оборудования

Наименование

Кол-во, шт

Мощность эл.двигателя, кВт.

Габарит. размеры

1.

Мельница для мокрого помола сырья

2

8000

2,6х13м и 3,2х8,5м

2.

Мельница для помола клинкера

1

1000

3,2х8,5м

3.

Вращающаяся печь мокрого способа

1

500

3,6х150м

4.

Сушильный барабан

2

1600

2,6м и 3,5м

5.

Бассейн усреднитель

2

8

D=35м

6.

Охладитель

1

800

21х7


Потребность предприятия в электроэнергии

Наименование

Кол-во, шт

Мощность электродв.

Продолжит. работы в смену, ч

Коэффициент Использования в смену

Коэффициент загруженности по мощности

Потребляемая электроэнергия




Единицы

всего





1.

Мельница для мокрого помола сырья

2

4000

8000

8

0,85

0,85

5780

2.

Мельница для помола клинкера

1

1000

1000

8

0,85

0,85

11200

3.

Вращающаяся печь мокрого способа

1

500

500

8

0,85

0,95

5420

4.

Сушильный барабан

2

800

1600

8

0,85

0,85

4600

5.

Бассейн усреднитель

2

4

8

8

0,85

0,85

92,5

6.

Охладитель

1

800

800

8

0,85

0,85

9248

Итого

11908

8

0,85

0,85

36340,5


Годовой расход электроэнергии: Эгод=230*1*36340,5=83,5 гВт*ч

Удельный расход электроэнергии на товарную единицу продукции составляет:

Эуд. =  =  = 13,75 кВт*ч/т

2.7 Штатная ведомость предприятия

№ п/п

Профессия рабочего

Количество рабочих в смену

Длительность смены

Количество смен в сутки

Количество рабочих в сутки

1.

Оператор печи

1

8

1

1

2.

Помощник оператора

2

8

2

4

3.

Рабочий склада

1

8

1

1

4.

Слесарь-механик

2

8

2

2

5.

Начальник цеха

1

8

1

1

6.

Подсобный рабочий

2

8

2

2

 

Итого

11


Производительность труда:

Пт =  =  = 55228т/чел

3. МЕРОПРИЯТИЯ ПО ТЕХНИКЕ БЕЗОПАСНОСТИ, ОХРАНЕ ТРУДА И ЗАЩИТЕ ОКРУЖАЮЩЕЙ СРЕДЫ

При большой насыщенности предприятий цементной промышленности сложными механизмами и установками по добыче и переработке сырья, обжигу сырьевых смесей и измельчению клинкера, перемещению, складированию и отгрузке огромных масс материалов, наличию большого количества электродвигателей особое внимание при проектировании заводов и их эксплуатации должно уделяться созданию благоприятных и безопасных условий для работы трудящихся, Охрану труда следует осуществлять в полном соответствии с «Правилами по технике безопасности и производственной санитарии на предприятиях цементной промышленности».

Поступающие на предприятия рабочие должны допускаться • к работе только после обучения их безопасным приемам работы и инструктажа по технике безопасности. Ежеквартально необходимо проводить дополнительный инструктаж и ежегодно повторное обучение по технике безопасности непосредственно на рабочем месте.

На действующих предприятиях необходимо оградить движущиеся части всех механизмов и двигателей, а также электроустановки, приямки, люки, площадки и т. п. Должны быть заземлены электродвигатели и электрическая аппаратура.

Установки по приготовлению угольной пыли должны работать под разрежением. Температура аэроугольной смеси при выходе из мельницы не должна превышать для тощих углей 100, подмосковных--80, длиннопламенных и бурых - 70 °С. Нельзя подсушивать пыль до влажности ниже гигроскопической.

Обслуживание дробилок, мельниц, печей, силосов, транспортирующих и погрузочно-разгрузочных механизмов должно осуществляться в соответствии с правилами безопасной работы у каждой установки. Большое внимание следует уделять обеспыливанию воздуха и отходящих газов печей и сушильных установок для создания нормальных санитарно-гигиенических условий труда. В соответствии с санитарными нормами проектирования промышленных предприятий концентрация в воздухе помещений цементной и остальных видов пыли не должна превышать 0,04 мг/м3.

Дробильное оборудование - должно быть оснащено системами звуковой и световой сигнализации. Пульт управления должен быть расположен в отапливаемой в зимнее время, пыле и звукоизолированной кабине наблюдения, обеспечивать дистанционное управление всеми механизмами дробильной установки. В дробильном отделении должно быть предусмотрено грузоподъемное оборудование.

Для обеспечения санитарных норм запыленности в помещениях, и пылевыброса в атмосферу должны иметь обеспыливающие установки. В помольных агрегатах - должно быть выполнено ограждение между проходами и подвижными частями мельниц.

Пульт управления размещается в герметичной кабине наблюдения.

Перед выбросом в атмосферу запыленного воздуха от агрегатов, его очищают в обеспыливающих установках.

К печному агрегату - предъявляются повышенные требования пожаро-взрывобезопасности, загазованности и тепло воздействия на персонал, выносы пыли в атмосферу с печными газами.

Перед розжигом печи необходимо провентилировать весь газовый тракт, убедится в отсутствии людей в агрегатах и газоходах.

портландцемент сырьевой поточный технологический

ЗАКЛЮЧЕНИЕ

В нашем курсовом проекте мы рассмотрели полный процесс производства высокопрочного шлакопортландцемента марки М600. Исходя из проделанной работы, можно сделать вывод, что способ производства портландцемента выбирают в зависимости от технологических и технико-экономических факторов: свойств сырья, его однородности и влажности, наличия достаточной топливной базы и др. Учитывая влажность сырьевого шлама был выбран мокрый способ производства. Так же с помощью определенных формул и расчетов мы определили вещественный и химический состав клинкера. Немаловажной частью планирования завода является расчет материального баланса производства, который характеризует ресурсы какого-либо продукта в сопоставлении с потребностями в нём. К тому же мы произвели подбор транспортного и технологического оборудования, необходимого для производства шлакопортландцемента, определили режим работы завода. Из вышесказанного можно сделать вывод, что тщательное планирование производства, залог успешного производства.

СПИСОК ЛИТЕРАТУРЫ

1.       Волженский А.В., Буров Ю.С., Колокольников В.С. Минеральные вяжущие вещества - М., Стройиздат. 1979

.        Пащенко А.А., Сербии В.Н., Старчевская Е.А. Вяжущие материалы - Киев, ВШ 1975

.        Краткий справочник технолога цементного завода. - М., Стройидат, 1974.

.        Бутт Ю.М., Тимашев В.В. Практикум по химической технологии вяжущих материалов - М., ВШ 1973

Похожие работы на - Процесс производства высокопрочного шлакопортландцемента марки М600

 

Не нашли материал для своей работы?
Поможем написать уникальную работу
Без плагиата!
Без нейросетей!