Практическая реализация универсального программно-аппаратного лабораторного комплекса автоматизации измерений

  • Вид работы:
    Дипломная (ВКР)
  • Предмет:
    Информатика, ВТ, телекоммуникации
  • Язык:
    Русский
    ,
    Формат файла:
    MS Word
    1,53 Мб
  • Опубликовано:
    2014-02-27
Вы можете узнать стоимость помощи в написании студенческой работы.
Помощь в написании работы, которую точно примут!

Практическая реализация универсального программно-аппаратного лабораторного комплекса автоматизации измерений

Реферат

Дипломный проект состоит из введения, пяти разделов, заключения, списка используемых источников и семи приложений.

В первом разделе рассмотрены основные теоретические сведения: основные понятия и определения измерительной техники, общая классификация измерительных приборов, особенности применения микропроцессоров в измерительных приборах.

Второй раздел посвящён практической реализации универсального программно-аппаратного лабораторного комплекса автоматизации измерений. Приведены структурная и принципиальная схемы, принцип работы, программное обеспечение устройства и персонального компьютера, особенности изготовления, произведён расчёт надежности устройства.

Третий раздел представляет собой расчёт экономической эффективности данного устройства.

Четвертый раздел - техника безопасности и охрана труда при изготовлении и использовании лабораторного комплекса автоматизации измерений.

Пятый раздел включает в себя вопросы энергосбережения, рационального использования источников энергии.

Ключевые слова: универсальный программно-аппаратный лабораторный комплекс автоматизации измерений, контроллер, ATmega16, ATtiny2313, USART, преобразователь USB - USART, WinAPI, OpenGL, программное обеспечение персонального компьютера, программное обеспечение контроллера системы. Целью данной работы является конструирование относительно недорогого универсального программно-аппаратного лабораторного комплекса автоматизации измерений. Главный акцент делается на процесс изготовления данного устройства. В дипломной работе содержится 13 формул, 17 рисунков, 2 таблицы.

Содержание

Введение

. Обзор литературных источников

.1 Основные понятия и определения измерительной техники

.2 Общая классификация измерительных приборов

.3 Применение микропроцессоров в измерительных приборах

2. Практическая реализация

.1 Структурная схема

.2 Принципиальная схема, принцип работы, перечень элементов

.3 Программное обеспечение контроллера системы

.4 Программное обеспечение персонального компьютера

.5 Особенности изготовления устройства

.6 Технико-экономические характеристики

. Экономическая эффективность

. Техника безопасности и охрана труда

.1 Общие требования безопасности и охраны труда

.2 Техника безопасности при работе с электрооборудованием

.3 Техника безопасности при работе на компьютере

. Энергосбережение

Заключение

Список использованных источников

Приложение

Введение

Возрастание количества измерений, нарастание сложности аппаратуры, повышение требований к точности, расширение использования математических методов обработки результатов измерений и обнаружения ошибок приводит к значительному росту трудоемкости и стоимости измерений и требует создание специализированных автоматизированных средств измерений.

Объектом исследования данного дипломного проекта является универсальный программно-аппаратный лабораторный комплекс автоматизации измерений с использованием ПК.

Цель дипломного проекта - разработка и создание относительно не дорого, универсального программно-аппаратного лабораторного комплекса автоматизации измерений.

Основные задачи:

) Разработка структуры универсального программно-аппаратного лабораторного комплекса автоматизации измерений.

) Разработка модели системы в среде моделирования Proteus седьмой версии.

) Разработка печатной платы.

) Разработка программного обеспечения контроллера.

) Разработка программного обеспечения ПК взаимодействующего с устройством.

) Тестирование работы устройства.

Задачи, предшествующие цели, - ознакомление с основными направлениями и принципами автоматизации электрорадиоизмерений на базе микропроцессорных систем, разработка, сборка и анализ работы устройства.

. Обзор литературных источников

1.1 Основные понятия и определения измерительной техники

Понятия и определения, используемые в измерительной технике, регламентируются ГОСТ 16263-70.

Измерение - это информационный процесс получения опытным путем численного отношения между данной физической величиной и некоторым ее значением, принятым за единицу сравнения [1].

Результат измерения - именованное число, найденное путем измерения физической величины. Результат измерения может быть принят как действительное значение измеряемой величины. Одна из основных задач измерения - оценка степени приближения или разности между истинным и действительным значениями измеряемой физической величины - погрешности измерения

Погрешность измерения - это отклонение результата измерения от истинного значения измеряемой величины. Погрешность измерения является непосредственной характеристикой точности измерения.

Точность измерения - степень близости результата измерения к истинному значению измеряемой физической величины.

Измерение уменьшает исходную неопределенность значения физической величины до уровня неизбежной остаточной неопределенности, определяемой погрешностью измерения.

Значение погрешности измерения зависит от совершенства технических устройств, способа их использования и условий проведения эксперимента.

Принцип измерения - это физическое явление или совокупность физических явлений, положенных в основу измерения. Примером может служить измерение температуры с использованием термоэффекта и другие физические явления, используемые для проведения эксперимента, которые должны быть выбраны с учетом получения требуемой точности измерения[2].

Измерительный эксперимент - это научно обоснованный опыт для получения количественной информации с требуемой или возможной точностью определения результата измерений. Проведение измерительного эксперимента предполагает наличие технических устройств, которые могут обеспечить заданную точность получения результата. Технические устройства, участвующие в эксперименте, заранее нормируются по показателям точности и относятся к средствам измерений.

Средство измерений - это техническое устройство, используемое в измерительном эксперименте и имеющее нормированные характеристики точности.

Количественная информация, полученная путем измерения, представляет собой измерительную информацию.

Измерительная информация - это количественные сведения о свойстве или свойствах материального объекта, явления или процесса, получаемые с помощью средств измерений в результате их взаимодействия с объектом [3].

Количество измерительной информации - это численная мера уменьшения неопределенности количественной оценки свойств объекта.

Взаимодействие объекта исследования и средств измерений в процессе эксперимента предполагает наличие сигналов, которые являются носителями информации. Важными носителями информации являются электрический ток, напряжение, импульсы и другие электрические параметры.

Измерительный сигнал - сигнал, функционально связанный с измеряемой физической величиной с заданной точностью.

Метод измерения - это совокупность приемов использования принципов и средств измерений. Важное значение в измерительной технике имеет единство измерений.

Единство измерений - такое состояние измерений, при котором их результаты выражены в указанных единицах, а погрешности измерений известны с заданной вероятностью [4]. Единство измерений позволяет сравнивать результаты различных экспериментов, проведенных в различных условиях, выполненных в разных местах с использованием разных методов и средств измерений. Это достигается путем точного воспроизведения и хранения установленных единиц физической величины и передачи их размеров применяемым средствам измерения.

Перечисленные вопросы составляют предмет метрологии.

Метрология - это учение о мерах, это наука о методах и средствах обеспечения единства измерений и способах достижения требуемой точности. Мера предназначена для воспроизведения физической величины данного размера.

Законодательная метрология - это раздел метрологии, включающий комплексы взаимосвязанных и взаимообусловленных правил, требований и норм, а также другие вопросы, нуждающиеся в регламентации и контроле со стороны государства, направленные на обеспечение единства измерений и единообразия средств измерений. В соответствии с изложенным характеристики средств измерений, определяющие точность измерения с их помощью, называют метрологическими характеристиками средств измерения. Метрологические характеристики обязательно нормируются и в установленном порядке с целью обеспечения единства измерений [5].

Контроль - процесс установления соответствия между состоянием (свойством) объекта контроля и заданной нормой. В результате контроля выдается суждение о состоянии объекта.

.2 Общая классификация измерительных приборов

Электроизмерительные приборы различаются по следующим признакам [6]:

) По роду измеряемой величины;

) По роду тока;

) По степени точности;

) По принципу действия;

) По способу получения отсчета;

) По характеру применения.

Кроме этих признаков, электроизмерительные приборы можно также отличать:

) По способу монтирования;

) По способу защиты от внешних магнитных или электрических полей;

) По выносливости в отношении перегрузок;

) По пригодности к применению при различных температурах;

) По габаритным размерам и другим признакам.

Для измерения электрических величин применяются различные электроизмерительные приборы, а именно:

) Тока - амперметр;

) Напряжения - вольтметр;

) Электрического сопротивления - омметр, мосты сопротивлений;

) Мощности - ваттметр;

) Электрической энергии - счетчик;

) Частоты переменного тока - частотомер;

) Коэффициента мощности - фазометр.

По роду тока приборы делятся на приборы постоянного тока, приборы переменного тока и приборы постоянного и переменного тока. По степени точности приборы делятся на восемь классов: 0,05; 0,1; 0,2; 0,5; 1; 1,5; 2,5 и 4. Цифры указывают значение допустимой приведенной погрешности в процентах.

По принципу действия приборы подразделяются на:

) Магнитоэлектрические;

) Электромагнитные;

) Электродинамические (ферромагнитные);

) Индукционные; и другие.

По способу получения отсчета приборы могут быть с непосредственным отсчётом и самозаписывающие.

По характеру применения приборы делятся на стационарные, переносные и для подвижных установок.

.3 Применение микропроцессоров в измерительных приборах

Применение микропроцессоров в измерительной технике позволяет резко повысить точность, надежность и быстродействие приборов, значительно расширить их возможности, решать сложные задачи автоматизации.

Рассмотрение функций микропроцессорных систем в измерительных приборах показывает, что с помощью этих систем достигаются многофункциональность приборов, упрощение управления процессом измерения, автоматизация регулирований, самокалибрование и автоматическая проверка, улучшение метрологических характеристик прибора, выполнение вычислительных процедур, статистическая обработка результатов наблюдений, определение и превращение в линейную форму функции измеренной физической величины, создание программированных, полностью автоматизированных приборов [7].

Радикально меняется идеология построения приборов. Микропроцессор становится основной частью собственно прибору, который приводит к изменению конструкции и схемных решений, компоновки, управление, включению обработки данных в измерительную процедуру (выполняемую без участия экспериментатора). Внедрение микропроцессоров позволяет строить многофункциональные приборы с гибкими программами работы, делает приборы более экономическими, облегчает решение задачи выходу на стандартную интерфейсную шину. Все это упрощает эксплуатацию приборов и резко повышает производительность работы их пользователей.

Микропроцессорная система, введенная в состав многофункционального средства измерения, радикально изменила его. Функциональные возможности такого устройства определяются выполняемой программой, они видоизменяются путем перехода к другой программы. Программированная логика работы позволяет наращивать функции при модернизации прибора без существенных перемен в его схеме.

Повышение точности приборов состоит:

) В автоматической компенсации (исключении) систематической погрешности и, в частности - автоматической установке нуля перед началом измерений;

) Автоматическом выполнении операции самокалибрования, выполнении самоконтроля;

) Выявлении и исключении грубых погрешностей;

) Выводе информации о числовых значениях погрешностей в процессе измерений;

) Уменьшении влияния случайных погрешностей путем проведения многократных наблюдений

Микропроцессорная система, которая входит в состав измерительного прибора, позволяет накапливать результаты многократных наблюдений и обрабатывать их за определенным алгоритмом.

Расширение измерительных возможностей приборов. Применение микропроцессоров позволяет существенным образом расширить возможности измерений многих параметров сигнала и характеристик устройств. Это связанно прежде всего с использованием измерений: косвенных и совокупных при проведении которых традиционными методами требует применения нескольких приборов, определение ряда отсчетов и дальнейших вычислений оценки погрешностей косвенных измерений, поскольку без этого измерения не может быть признано достоверным [7].

При включении в состав прибора микропроцессорной системы она автоматически согласно заданной программе выбирает режим измерений, запоминает результаты прямых измерений, проводит необходимые вычисления и отображает найденное значение измеренной физической величины. Хотя измерение по своей природе, остаются косвенными, экспериментатор воспринимает их как прямые, поскольку, подключивши прибор к объекту исследования, непосредственно, получает результат измерения.

Наиболее эффективны микропроцессорные системы при совокупных измерениях, то есть одновременного измерения нескольких одноименных физических величин, при которых искомые значения величин исчисляются путем решением системы уравнений, которые получают при прямых измерениях разных объединений этих величин.

Микропроцессорная система, позволяет формировать оценки таких вероятностных характеристик анализируемой случайной сменной, как среднее значение, средняя мощность, среднее квадратичное значение, дисперсия, среднее квадратичное отклонение, а также коэффициент корреляции двух случайных сменных.

Использование микропроцессоров позволяет резко повысить массагабаритные показатели и экономичность аппаратуры. Это достигается в результате резкого уменьшения числа компонентов в схеме прибора вследствие выполнения многих функций микропроцессорной системой, их относительно невысокой стоимости, значительного снижения потребляемой мощности. Благодаря выше указанному повышается также и надежность прибора как функциональная так и метрологическая.

Для получения новых свойств прибора, который выполняется на основе микропроцессорной системы, не требуется значительных изменений в его схеме и тем более в конструкции. Основное содержание разработки состоит в создании необходимого программного обеспечения. Учитывая, что для широко употребляемых микропроцессоров уже накопленная библиотека достаточно завершенных типичных прикладных программ во многих случаях разработка программного обеспечения прибора в значительной мере сводится к рациональному выбору имеющихся программ или готовых аппаратных средств.

В измерительных приборах МП выполняет следующие основные функции [8]:

) Управление процессом измерений, отдельными узлами и прибором в целом.

) Обработка измерительной информации, преобразование результатов измерений и представление их на экране дисплея в различных форматах.

) Автоматическая коррекция систематических погрешностей с использованием математических моделей.

) Расширяет функциональные возможности прибора (например современные цифровые осциллографы помимо временных и амплитудных измерений позволяют измерять частотные параметры, проводить анализ спектров сигналов, статических характеристик и так далее).

) Диагностика неисправностей и самокалибровка.

. Практическая реализация

.1 Структурная схема

Структурная схема универсального программно-аппаратного лабораторного комплекса автоматизации измерений представлена в приложении А.

Она состоит из двенадцати блоков:

.        Первичный источник питания.

.        Стабилизатор напряжения.

.        Блок измерения напряжения в пределах 0 - 850 В.

.        Блок измерения напряжения в пределах 0 - 25 В.

.        Блок измерения тока в пределах 0 - 5 А.

.        Блок измерения сопротивления в пределах 0 - 100 кОм.

.        Блок выбора измеряемых параметров.

.        Блок сопряжения контроллера с аналоговой частью схемы.

.        Контроллер.

.        Индикаторная панель.

.        Клавиатура.

.        Преобразователь интерфейса USB-USART.

Первичный источник питания представлен в виде блока питания питающегося от сети. На выходе источника питания постоянное напряжение равное 6 В.

Второй блок представляет собой стабилизатор напряжения преобразующий входное питающее напряжение в стабилизированное напряжение значением 5 В необходимое для работы системы.

Третий блок структурной схемы - блок измерения напряжения в пределах 0-850 В. Основное назначение данного блока состоит в согласовании измеряемого значения напряжения с последующим каскадом аналоговой части схемы.

Четвёртый блок - блок измерения напряжения в пределах 0-25 В. Основное назначение - согласование измеряемого значения напряжения с последующим каскадом аналоговой части схемы.

Пятый блок структурной схемы - блок измерения тока в пределах 0-5 А. Данный блок выполняет функцию преобразования входной измеряемой величины (тока) в напряжение допустимого значения для дальнейшей обработки блоком сопряжения контроллера с аналоговой частью схемы.

Шестой блок структурной схемы - блок измерения сопротивления в пределах 0-100 кОм. Необходим для преобразования входной измеряемой величины (сопротивления) в напряжение допустимого значения для дальнейшей обработки блоком сопряжения контроллера с аналоговой частью схемы.

Седьмой блок выполняет функцию выбора измеряемой величины. Предназначен для соединения вывода АЦП МК с необходимым для измерения блоком.

Восьмой блок - блок сопряжения контроллера с аналоговой частью схемы. Выполняет роль индикатора полярности, а так же преобразователя полярности измеряемой величины для дальнейшей обработки АЦП МК.

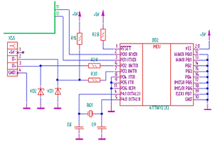
Девятый блок - контроллер. Представляет собой цифровую часть схемы, в данный блок входит микроконтроллер ATmega16A-PU с необходимой для его исправной работы обвязкой. Выполняет функцию основного управляющего устройства.

Десятый блок представляет собой монохромный жидкокристаллический <#"729874.files/image001.gif">

Рисунок 1 - Стабилизатор напряжения

Конденсаторы на входе и выходе стабилизатора представляют собой, рекомендуемую согласно технической документации, обвязку для надежной работы микросхемы.

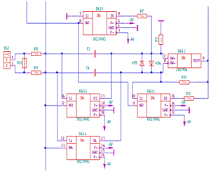
Ток идущий от стабилизатора запитывает преобразователь напряжения выполненный на микросхеме ICL7660 рис. 2. На выходе данная микросхема формирует двуполярное напряжение, значением в 5 вольт на плечо, необходимое для питания операционных усилителей и аналоговых коммутаторов.

Рисунок 2 - Преобразователь напряжения

Конденсаторы на входе и выходе преобразователя представляют собой, рекомендуемую согласно технической документации, обвязку для надежной работы микросхемы.

Основной управляющей частью устройства является контроллер выполненный на базе микроконтроллера фирмы Atmel ATmega16A-PU [10].

Выводы порта C микросхемы служат для управления монохромным жидкокристаллическим знакосинтезирующим дисплеем WH1602L-TMI-CTW на базе контроллера HD44780.

Вывод 6 порта D служит для связи контроллера устройства с температурным датчиком DS18B20 работающим по протоколу 1-wire.

Выводы 1,2 порта B и 2,3 порта D служат для подключения клавиатуры к контроллеру устройства. В качестве клавиатуры используется четыре кнопки замыкающие выводы микроконтроллера на землю. Для перехода из высокого логического уровня на низкий, при нажатии кнопки, выводы микроконтроллера подтянуты резисторами 6.8 кОм к выводу питания образуя тем самым высокий логический уровень на выводе МК при отпущенной кнопке.

Для связи контроллера с ПК используется преобразователь интерфейсов USART - USB выполненный на базе МК ATtiny2313 [9]. Электрическая принципиальная схема изображена на рис. 3. Программа МК и драйвер устройства находятся на компакт диске.

Рисунок 3 - Преобразователь интерфейсов USART - USB

Стабилитроны на 3.3 В необходимы для согласования уровня сигнала между МК и USB. Резистор R15 служит для подтяжки вывода D+ USB, благодаря чему USB хаб на ПК конфигурирует ПК на работу с низкоскоростным режимом работы USB версии 2.0.

МК ATtiny2313 связан по интерфейсу USART с контроллером устройства. На ПК преобразователь определяется как виртуальный COM порт. Все операции выполняемые с виртуальным COM портом посредством Windows API функций идентичны операциям выполняемым над реальным портом.

Выводы порта A предназначены для связи микроконтроллера с аналоговой частью схемы. Выводы 0 - 7 имеют встроенный аналогово цифровой преобразователь работающий в диапазоне напряжений от 0 до 2.56 вольт. Диапазон обрабатываемых напряжений АЦП определяется конфигурацией специального регистра ADMUX и равен 2.56 В.

Выводы 0, 3 - 7 предназначены для управления аналоговыми коммутаторами аналоговой части устройства:

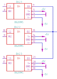
. Выводы 3 - 5, в случае измерения тока и напряжения, управляют блоком выбора измеряемой величины рис. 4, представляющий собой составной аналоговый коммутатор на микросхеме DG201HS. В любой момент времени может быть открыт только один переход коммутатора. На выходе которого получаем необходимую для измерения величину.

Рисунок 4 - Блок выбора измеряемой величины

Если измеряемой величиной является сопротивление, данные выводы управляют аналоговым коммутатором блока измерения сопротивления.

. Выводы 6 - 7 используются для выбора параметров измеряемой величины. К этим параметрам относятся:

.1 Постоянная и переменная составляющая.

.2 Разрядность измеряемой величины: В, мВ, А, мА.

. Вывод 0 служит для определения полярности измеряемой величины.

. Вывод 0 порта B необходим для сброса измерения. Схема сброса входит в состав блока сопряжения контроллера с аналоговой частью схемы и изображена на рис. 5.

Рисунок 5 - Схема сброса

При высоком уровне сигнала на выводе 0 порта B транзистор VT1 открывается и через резистор R33 разряжает конденсатор C7.

Вывод 6 порта D служит для связи контроллера с датчиком температуры DS18B20. Особенность работы с интерфейсом 1-wire заключается в необходимости подтянуть вывод 6 резистором R38 к шине питания.

При измерении напряжения в пределах от 0 до 850 вольт измеряемое напряжение подается на дифференциальный усилитель собранный на операционном усилителе LM2904 рис. 6.

Рисунок 6 - Блок измерения напряжения от 0 до 850 вольт

Резисторы R13, R14, R16 и R17 задают коэффициент усиления, который рассчитывается по формуле:

 (1)

В данном блоке коэффициент усиления равен 0.003. На выходе усилителя получаем напряжение в диапазоне от -3 до 3 вольт.

Аналоговым коммутатором DA8 выбираем режим измерения: измерение переменной или постоянной составляющей. В случае выбора измерения постоянной составляющей коммутатор замыкает выводы конденсаторов C5 и C6, в результате чего на вход дифференциального усилителя идет постоянная составляющая измеряемого напряжения.

Принцип работы измерителя 0 - 25 вольт идентичен измерителю на 850 вольт. Различие состоит лишь в том, что дифференциальный усилитель имеет два диапазона усиления 1 и 0.1, оба диапазона регулируются аналоговым коммутатором DA1.1 - DA1.2 рис. 7.

Рисунок 7 - Блок измерения напряжения от 0 до 25 вольт

Измеритель тока функционирует по тому же принципу, что и измеритель напряжения в диапазоне 0 - 25 В рис. 8.

Рисунок 8 - Блок измерения тока в пределах от 0 до 5 ампер

Напряжение снимается с шунтирующего сопротивления FU1 которым является предохранитель на 5 А. Коэффициенты усиления для данного блока равны 1 и 10.

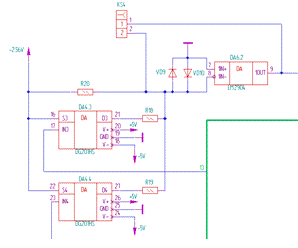
Для измерения сопротивления элементов используется инвертирующий усилитель на ОУ DA6.2 рис. 9.

Рисунок 9 - Блок измерения сопротивления от 0 до 100 кОм

Выходное значение напряжения зависит от сопротивления резисторов R18, R19, R20 и Rx, где Rx - измеряемое сопротивление, и рассчитывается по формуле:

Uвых = Uвх(Rx/R), (2)

где Uвх - напряжение на входе (снимается с инвертирующего усилителя на ОУ DA9.1 и равно -2.56 В), R - сопротивление на инвертирующем выводе ОУ, задается аналоговым коммутатором DA4.3, DA4.4.

Аналоговыми коммутаторами DA4.3, DA4.4 выбирается диапазон измерения. Выбор происходит автоматический посредством контроллера устройства.

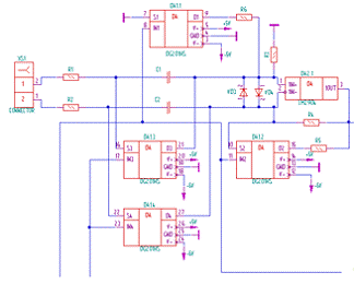
Блок сопряжения контроллера с аналоговой частью схемы представляет собой четыре каскада рис. 10:

Рисунок 10 - Блок сопряжения контроллера с аналоговой частью схемы

) Инвертирующий усилитель с коэффициентом усиления 1. Данный каскад собран на ОУ DA7.2 и резисторах R21, R23, и пропускает только напряжение в диапазоне от 0 до +3 вольт.

) Неинвертирующий усилитель с коэффициентом усиления 1. Данный каскад собран на ОУ DA7.1 и резисторе R22 и пропускает только напряжение в диапазоне от 0 до -3 вольт.

) Сброс измерителя напряжения. Представляет собой конденсатор С7, резистор R32 полевой транзистор VT1. На вход данного каскада поступает постоянное или пульсирующее напряжения заряжая его до напряжения равного действующему значению измеряемого параметра. Для разрядки конденсатора транзистор VT1 замыкает его через резистор R32 на землю.

) Четвертый каскад представляет собой повторитель напряжения на ОУ DA8.2. Данный каскад имеет высокоомный вход и низкоомный выход. Благодаря этому происходит согласование АЦП входа контроллера с измеряемым напряжением.

Отладка блоков универсального программно-аппаратного лабораторного комплекса автоматизации измерений производилось в среде автоматизированного проектирования электронных схем PORTEUS седьмой версии. Интерфейс программы показан на примере отладки контроллера системы в приложении Г.

Перечень элементов изложен в приложении В (спроектирован в программе Schemagee третей версии).

измерение микропроцессор автоматизация компьютер

2.3 Программное обеспечение контроллера системы

Программа работы микроконтроллера написана на языке программирования C в среде разработки Atmel Studio версии 6.1.

Для работы с дисплеем на основе контроллера HD44780 была написана библиотека, исходный код которой содержится на компакт диске. Основные функции данной библиотеки:

. void LcdInit(void); - Функция инициализации дисплея. Данная функция содержит в себе набор команд необходимых для включения дисплея, выбора режима работы и очитки видеопамяти для последующей работы с ней.

. void LcdSetToLcd(unsigned char command,unsigned char x); - Функция отсылки команд и данных контроллеру дисплея. Первый параметр данной функции определяет тип отсылаемого пакета:

.1 Пакет команд. В качестве аргумента используется константа LCD_COMMAND.

.2 Пакет данных. В качестве аргумента используется константа LCD_DATA.

Второй параметр представляет собой данные отправляемые контроллеру.

. void LcdConvertIntDisplay(int16_t u); - Функция автоматической конвертации целочисленной константы со знаком в строковую переменную с последующей записи ее в видеопамять дисплея.

. void LcdFillSpace(); - Функция очистки видеопамяти за курсивом.

. void LcdDrawString(char* str_); - Функция записи строковой переменной в видеопамять дисплея.

. void LcdGoToPos(uint16_t pos_); - Функция перемещения курсива. Параметром данной функции является номер ячейки видеопамяти в которую должен быть перемещен курсив.

Для работы с температурным датчиком DS18B20 написана библиотека, исходный код которой содержится на компакт диске. Основные функции данной библиотеки:

. uint8_t TempInit(void); - Функция инициализации датчика. Данная функция содержит в себе набор команд необходимых для включения датчика и выбора режима работы.

. char TempBeginConversion(void); - Функция начала преобразования температуры с последующей записи ее в буферную память. Данная функция возвращает результат операции:

.1 Возвращаемое значение 0 - ошибка связи с датчиком.

.2 Возвращаемое значение 1 - операция прошла успешно.

. int16_t TempGetTemp(void); - Функция передачи запроса на прием данных с последующим приемом. Данная функция возвращает результат операции в виде показаний датчика. В случае если датчик находится в стадии обработки температуры, возвращаемое значение равно 8191.

Для работы с АЦП МК написана библиотека, исходный код которой содержится на компакт диске. Основные функции данной библиотеки:

. void AdcInit(void); - Функция инициализации. Данная функция содержит в себе набор команд необходимых для включения АЦП микроконтроллера и выбора скорости преобразования.

. unsigned int GetAdc(unsigned char pin); - Функция начала преобразования. Параметром функции является константа определяющая номер вывода порта A с которого необходимо снять показания. Возвращаемое значение - результат обработки аналогово-цифровым преобразователем сигнала.

Обработка состояния кнопок клавиатуры (нажата/отпущена) происходит непрерывно во время переполнения TIMER1.

Для работы с USART написана библиотека. Основные функции:

. void UsartInit(void); - Функция инициализации. Данная функция содержит в себе набор команд необходимых для включения USAT микроконтроллера и выбора скорости передачи данных.

. void UsartSend(char x); - Функция передачи одного байта. Аргументом функции является передаваемый байт.

. void ConvertToStrAndSend(int16_t u); - Функция передающая через USART целочисленное значение размером 16 бит. Аргументом функции является передаваемое чмсло.

. void Calculate(char byte_); - Функция измеряющая параметры и передающая их через USART. Аргументом функции является байт определяющая какие параметры необходимо измерить и передать. Каждый бит байта принадлежит к определенному измеряемому параметру: первый - постоянное напряжение, второй - переменное напряжение, третий - постоянный ток, четвертый - переменный ток, пятый - сопротивление, шестой - температура. Т.е. для приема какого либо параметра на вход функции передается байт данных, содержащий в себе список параметров которые необходимо померять.

Выполнение программы контроллера начинается с функции main() состоящей из поля инициализации контроллера и основного цикла.

В поле инициализации происходит конфигурация выводов МК на входы и выходы, а так же включение и настройка необходимой периферии. В главном цикле программы существует непрерывный цикл обработки выбранного параметра измерения. Обработка показаний секундомера, нажатий кнопок, работа с USART реализована благодаря прерываниям МК.

Общий объем кода составляет более двухсот строк кода. Весь исходный код находится на компакт диске. Исходный код основных функций с комментариями изложен в приложении Д.

.4 Программное обеспечение персонального компьютера

Отображать данные возможно на знакосинтезирующем дисплее WH1602L-TMI-CTW, либо, при подсоединённом USB кабеле, на экране монитора. Для взаимодействия ПК с устройством разработана программа, интерфейс которой изображен на рис. 11. Данное программное обеспечение написано на языке программирования С++ и использует собственную программную оборочку, базирующуюся на технологии Windows API и OpenGL.

Для работы с виртуальным COM портом написана библиотека исходный код которой находится в файлах CControlDevice.h.h и CControlDevice.h.cpp. Основные функции данной библиотеки:

. int FindeDevice(char question_symbol,char answer_symbol); - функция отсылает байт запрос question_symbol и ждет байт ответ answer_symbol, если устройство найдено возвращает ID виртуального порта к которому подключено устройство если устройство не найдено то возвращаемое значение -1.

Рисунок 11 - Интерфейс управляющей программы

. void DeviceClose(); - функция отключает виртуальный COM порт от устройства.

. string SendDataAndGetAnswer(char* data); - отсылает байт запрос data содержащий в себе список параметров который необходимо отобразить. Возвращаемое значение - строковая переменная содержащая в себе значения запрошенных данных.

В составе программы имеется основной класс CMainControl, реализующий логику взаимодействия программы с устройством.

При включении программы вызывается функция инициализации Init(), в которой создаются окно, все элементы окна, а так же происходит связывание событий элементов и функций, отвечающих за выполнение алгоритма обработки этих событий.

После нажатия кнопки рис. 12 а) вызывается функция ConnectToDevice(), отвечающая за поиск COM порта к которому подключено устройство и подключение к нему. При успешном подключении надпись в нижнем правом углу сменится с "Device is not Connected" на "Device is now Connected ". Если устройство не найдено надпись сменится на "Device not found".

Сразу после подключения устройства в программе произойдет беспрерывный цикл опроса устройства на передачу измеренных данных, за данное действие отвечает функция CalculateParameters(). Ненужные измерения можно отключить, сняв галку с лишнего параметра в поле enable/disable.

Рисунок 12 - Кнопки подключения и отключения устройства

Для отключения устройства от ПК необходимо нажать кнопку рис. 12 б).

Общий объем кода составляет более двухсот строк кода. Весь исходный код находится на компакт диске. Исходный код основных классов с комментариями изложен в приложении Е.

Программное обеспечение создано с помощью Visual Studio C++ Express Edition восьмой версии.

.5 Особенности изготовления устройства

Изготовление универсального программно-аппаратного лабораторного комплекса автоматизации измерений включает ряд этапов:

. Изготовление печатной платы. Технология изготовления платы - лазерно-утюжная. Печатная плата устройства проектировалась в программе Sprint-Layout 5.0. Спроектированная плата печатается на глянцевом листе бумаги на лазерном принтере. С помощью утюга она переносится на текстолит, который предварительно зачищается мелкой наждачной бумагой и обезжиривается ацетоном. После травления платы в растворе хлорного железа, защитный слой тонера смывается ацетоном. Готовая печатная плата лудится. Далее сверлятся отверстия для крепления радиэлектронных компонентов.

Для удобности отладки, устройство выполнено в виде четырех модулей:

) Измеритель тока и напряжения в пределах от 0 до 25 вольт. Шаблон печатной модуля изображен на рис. 13.

) Измеритель сопротивления и напряжения в пределах от 0 до 1000 вольт. Шаблон печатной платы модуля изображен на рис. 14.

) Модуль, в состав которого входят блок выбора измеряемого параметра, блок сопряжения с аналоговой частью схемы и преобразователь напряжения. Шаблон печатной платы модуля изображен на рис. 15.

) Модуль, в состав которого входит котроллер системы, стабилизатор напряжения, преобразователь интерфейсов USB - USART. Шаблон печатной платы модуля изображен на рис. 16.

Рисунок 13 - Измеритель тока и напряжения в пределах от 0 до 30 вольт

Рисунок 14 - Измеритель сопротивления и напряжения в пределах от 0 до 1000 вольт

Рисунок 15 - Модуль сопряжения с аналоговой частью схемы

Рисунок 16 - Модуль контроллера устройства

. Покупка радиоэлектронных элементов. Все детали для универсального измерителя приобретаются в специализированных магазинах.

. Сборка устройства. На данном этапе радиоэлектронные элементы крепятся на печатной плате. Результат сборки универсального программно-аппаратного лабораторного комплекса автоматизации измерений изображён на рисунке 17.

Рисунок 17 - Результат сборки универсального программно-аппаратного лабораторного комплекса автоматизации измерений

. Проверка работоспособности устройства. Для проверки устройства на каждый из входов подается измеряемая величина в диапазоне допустимых значений, результат измерения сравнивается с измерениями проведенными контрольным прибором.

Результат проверки устройства изображен в приложении Ж.

.6 Технико-экономические характеристики

Надежность РЭА зависит не только от выбора схемы и технических характеристик аппаратуры, но и от режимов работы аппаратуры и условий ее эксплуатации; от технологии производства и от используемой в производстве системы контроля качества; от качества исходных материалов и комплектующих элементов; от уровня квалификации производственного, контрольного и эксплуатирующего аппаратуру персонала.

Обеспечить высокую надежность аппаратуры можно суммой мероприятий, выполняемых на всех этапах разработки, производства и эксплуатации. Особое место в этом процессе принадлежит этапу разработки, так, как все принципы обеспечения надежности выбирают на этом этапе [11]. Разработчик современной ответственной РЭА должен стремиться обеспечить чрезвычайно высокую надежность аппаратуры, учитывая все реальные эксплуатационные ситуации. При этом необходимо удовлетворить целый ряд основных требований к изделию: обеспечение ее необходимых технических и тактико-технических характеристик (габариты, масса, чувствительность, точность, быстродействие, время приведения в готовность), ограничение конструктивной сложности, снижение стоимости и сроков разработки и т. д. Разработчик должен выбрать оптимальное решение, обеспечивающее и высокую надежность, и требуемые технические характеристики.

На ранних стадиях разработки изделия составляется план обеспечения надежности, который на последующих стадиях разработки детализируется и уточняется. Одним из элементов этого плана является расчет надежности проектируемого изделия. Первые расчеты надежности делают на ранних стадиях разработки, а с уточнением сведений об изделии уточняются и расчеты надежности. Инженерные методы расчета надежности РЭА позволяют провести ориентировочную оценку ожидаемой надежности узлов, блоков и систем еще на стадии проектирования. Такая оценка дает возможность сопоставить полученные расчетным путем количественные характеристики надежности проектируемой аппаратуры с заданными и принять решение о соответствии или несоответствии этих требований ожидаемым.

Современная РЭА имеет очень высокую функциональную сложность. При непрерывном усложнении радиотехнических приборов и систем наблюдается диспропорция между темпами роста сложности и покомпонентной надежности РЭА [11].

Необходимо также учитывать, что элементной базой для современной специальной аппаратуры являются интегральные микросхемы (ИМС), где отказ каждой из них может привести к выходу из строя аппаратуры в целом. Таким образом, при проектировании РЭА одной из основных задач является задача обеспечения требуемой надежности.

Для оценки РЭА используются критерии надежности. Критериями надежности невосстанавливаемых изделий являются: интенсивность отказов, вероятность безотказной работы в течение определенного времени, вероятность отказа в течение определенного времени, средняя наработка до первого отказа.

Вероятность безотказной работы изделия в течение заданного интервала времени [12]:

< P(t0) < 1 (3)

Вероятность безотказной работы показывает, какая часть изделий будет работать исправно в течение заданного промежутка времени tp, т.е. если за время tр из А работавших изделий С продолжают работать исправно, а из строя вышли (А - В), то вероятность безотказной работы определяется как:

(tp)  C/B (4)

Приблизительное равенство здесь означает, что указанная характеристика аппаратуры носит вероятностный характер.

Таким образом, точность и достоверность указанной характеристики зависят от количества проведенных испытаний: чем больше испытаний, тем точнее полученное значение характеристики отражает свойство изделия [12].

Для большинства радиоэлектронных устройств вероятность безотказной работы, кроме физических свойств, зависит от времени, в течение которого изделие должно работать безотказно:

P(t) = exp(-Λtp) (5)

Где L - интенсивность отказов;

еxp - основание натуральных логарифмов;

tР - время безотказной работы изделия (определяется заданием на проектирование).

Другой характеристикой надежности изделий является наработка на отказ Тср. При этом регистрируется суммарное количество часов t, которое проработали изделия и количество возникших отказов. В этом случае средняя наработка до отказа составит:

ср  t/n (6)

Эта формула кроме всего носит вероятностный характер. Время до появления отказа у одних изделий больше, а у других меньше значения подсчитанного по формуле (4). Отсюда отрезок времени от включения до отказа какого-либо изделия не может полностью характеризовать свойства изделий.

Также количественной мерой надежности является средняя наработка до отказа, полученная при проверке достаточно большого количества изделий. Чем больше Тср, тем выше надежность изделия [12].

Величину, обратную Тср, обозначают L и называют интенсивностью отказов:

Λ = 1/Tср (7)

Размерность интенсивности отказов 1/ч.

Вероятность безотказной работы Р(t) и средняя наработка на отказ Тср полно характеризуют надежность невосстанавливаемых изделий, т.е. таких, которые за период своей работы не могут быть восстановлены, например аппаратура ракет.

Но большинство изделий радиоэлектроники конструируются так, чтобы при выходе из строя, их можно было ремонтировать. Для них фактическая надежность зависит не только от того, как часто происходят отказы, но и от того, как много времени затрачивается на отыскание и устранение неисправностей. Надежность таких изделий дополнительно характеризуется средним временем восстановления:

ТВ = tВ /n, (8)

где    tв - суммарное время отыскания и устранения n неисправностей;- число неисправностей.

Интенсивность отказов изделия, состоящего из N различных элементов, определяется по формуле:

Λ = l1+l2+…+lN (9)

где l1 l2, ... , lN - Интенсивности отказов первого, второго и N-го элементов с учетом всех воздействующих факторов.

Интенсивность отказов показывает, какая доля всех изделий или элементов данного типа в среднем выходит из строя за 1 час работы. Например, если l = 10-5, то это означает, что за один час работы может выйти из строя одна стотысячная доля элементов конкретного типа; соответственно за 1000 часов работы можно ожидать выхода из строя одной сотой доли всех элементов [12].

При выборе элементов схемы необходимо обращать внимание не только на электрические и конструктивные параметры элементов, но и на их интенсивности отказов. Установлено, что для большинства элементов зависимость интенсивности отказов от времени имеет одинаковый характер. Продолжительность периода нормальной работы различна для различных элементов РЭА, так как старение одних элементов наступает через тысячи часов работы, а для других через десятки тысяч часов. При расчете интенсивности отказов изделия необходимо знать номенклатуру и количество входящих в схему элементов.

Интенсивность отказов элементов зависит от конструкции, качества изготовления, от условий эксплуатации и от электрических нагрузок, действующих в схеме.

Также на надежность радиокомпонентов влияние оказывают внешние факторы. Коэффициентом нагрузки называют фактическое значение воздействующего фактора к его номинальному или максимально допустимому значению.

Коэффициент нагрузки транзисторов:

k = Рс / Рc max, (10)

где Рс - фактическая мощность, рассеиваемая на коллекторе (стоке);

Рc max - максимально допустимая мощность рассеивания на коллекторе (стоке).

Для диодов:

k = I / I max, (11)

где I - фактический прямой ток;

I max, - максимально допустимый прямой ток.

Для трансформаторов и резисторов:

= P / Pн, (12)

 

где    Р - фактическая мощность, рассеиваемая на компоненте;

Рн - номинальная мощность.

Для конденсаторов:

K = U / Uн, (13)

Где U - фактическое напряжение, приложенное к конденсатору;н - номинальное напряжение конденсатора.

По мере увеличении коэффициента нагрузки интенсивность отказов увеличивается. Интенсивность отказов увеличивается также, если элемент эксплуатируется при более жестких условиях: повышенной температуре окружающей среды, высокой влажности, агрессивности среды, увеличенной частоте вибраций, ударах и т.п

В настоящее время наиболее изучено влияние на надежность коэффициентов нагрузки и температуры.

Указанные значения интенсивности отказов определены для случая, когда коэффициент нагрузки k=1 и температура t=20°С они обозначены как l0.

Для полного расчета надежности необходимо располагать данными о реальных режимах работы элементов по зависимости отказов этих элементов от температуры, влажности, давления ударов и др. В связи с тем, что необходимые данные отсутствуют, расчет надежности производится по усредненным значениям исходя из нормативных условий работы комплектующих элементов (t =20 оС. К=1, Р=101 кПа).

Таблица 1 - Расчет интенсивности отказов элементов универсального программно-аппаратного лабораторного комплекса автоматизации измерений

Наименование элемента

Количество Ni

Λi·10-6 ч -1

Интенсивность отказа

1

2

3

4

Резонатор кварцевый

2

1,1

2,2

Конденсатор керамический

12

0,05

0,6

Конденсатор электролитический

4

2

Микросхема

14

0,1

1,4

Предохранитель плавкий

1

0,5

0,5

Буквенно цифровой индикатор

1

0,42

0,42

Резистор постоянный проволочный

41

0,05

2,05

Кнопочный выключатель

4

0,16

0,64

Диод кремниевый

13

0,025

0,325

Стабилитрон

2

0,0041

0,0082

Транзистор полевой

1

0,065

0,065

Соединение пайкой

496

0,005

2,48


Из таблицы 1 и формул (5), (7), (9) проведен ориентировочный расчет надежности.

Λ = 12,6882 · 10-6 ч -1 - определено как сумма значений колонки 4 в табл. 1

По формуле (7) определено среднее значение наработки на отказ:

Tср = 1/Λ = 1/(12,688210-6) = 78813,4 (часов)

По формуле (3), подставив значения Tсp и tp= 5000 час (определено заданием на проектирование) получаем вероятность безотказной работы в течение 5000 часов:

Р(5000) = exp(-Λtp)  exp (-12,688210-65000)  exp(-0,063441)  0,939

Итоговая вероятность безотказной работы в течение 5000 часов составляет ориентировочно 0, 939.

3. Экономическая эффективность

Экономическую эффективность от устройства можно определить как разность между средней рыночной стоимостью всех аналогичных систем и стоимостью разработанной системы.

Для расчета экономической эффективности сборки и изготовления универсального программно-аппаратного лабораторного комплекса автоматизации измерений рассчитаем стоимость экономических затрат на изготовления устройства, результаты сведем в таблицу 2.

Таблица 2 - Сводный сметный расчет

Деталь

Стоимость за штуку, руб.

Количество, шт.

Общая стоимость, руб.

Текстолит фольгированный

20000

1

20000

Интегральный стабилизатор L7805

3 000

1

3000

Микросхема LM2904

3 600

5

18000

Микросхема DG201HS

13000

4

52000

Микросхема ICL7660

14 500

1

14500

МК ATmega16A - PU

40000

1

40000

МК ATtiny2313

15000

1

15000

Диод КД522

100

13

1300

Стабилитрон BZX55C

500

2

1000

Полевой транзистор КП505А

1800

1

1800

Кнопочный выключатель

500

4

2000

Резонатор кварцевый

1 700

2

3400

Конденсатор керамический

300

12

3600

Конденсатор электролитический

800

4

3200

Предохранитель 5А

200

1

200

Буквенно цифровой индикатор

105000

1

105000

Резисторы постоянные проволочные 0,125 Ватт

0,75

41

30,75

Резисторы постоянные проволочные 0,25 Ватт

500

4

2000

Разъем электрический

1000

4

4000

Общая стоимость деталей

291000


Средняя стоимость схожих по функционалу устройств составляет порядка 400000-900000 белорусских рублей. Стоимость разработанного изделия составляет 291000 белорусских рублей. При условии массового использования стоимость устройства будет меньше названной выше суммы за счет снижения цен на комплектующие приобретаемые оптовыми партиями.

Таким образом, можно сделать вывод, что производить и реализовать данную установку экономически выгодно, т.к. выручка от ее реализации будет не только покрывать все затраты на разработку, но и обеспечивать получение прибыли.

. Техника безопасности и охрана труда

.1 Общие требования безопасности и охраны труда

. Студент должен знать: технико-эксплуатационные характеристики, конструктивные особенности, назначение и режимы работы оборудования, правила его технической эксплуатации. Опасные и вредные производственные факторы, которые могут оказать в процессе работы неблагоприятное воздействие на человека [13].

. Студенту запрещается пользоваться инструментом, приспособлениями и оборудованием, безопасному обращению с которым он не обучен.

. Студент, если это требуется, должен выполнять работу в специальных очках, костюме, обуви и перчатках, чтобы не нанести себе травму.

. Во время работы на студента могут оказывать неблагоприятное воздействие, в основном, следующие опасные и вредные производственные факторы:

психофизиологическое и умственное перенапряжение;

перенапряжение зрительного анализатора;

длительное статическое напряжение мышц спины, шеи, рук и ног, что может привести к статическим перегрузкам;

электрический ток, путь которого в случае замыкания, может пройти через тело человека;

электростатическое поле;

неудовлетворительные микроклиматические условия;

недостаточная освещенность рабочего места (рабочей зоны).

4.2 Техника безопасности при работе с электрооборудованием

При работе с электрооборудованием необходимо соблюдать следующие меры безопасности:

. Все металлические части, которые могут оказаться под током (напряжением), доступные для прикосновения, должны быть надежно заземлены.

. Не оставлять во время обслуживания подключенные приборы без надзора.

. У каждого пульта, агрегата, распределительного щита и т. д. находящегося под напряжением более 60В должны быть резиновые коврики.

. Не оставлять включенными цепи электроосвещения рабочих мест после окончания работ.

. Не производить работы при неисправном электрооборудовании (нарушен заземляющий контур, пробита изоляция токовыходных жил, сопротивление изоляции ниже допустимого, не закрыты клеммники и др.).

. При работе с электрооборудованием, находящимся под напряжением, не разрешается:

касаться зажимов и неизолированных токоведущих проводников;

проводить ремонт, чистку электрооборудования;

стыковать и расстыковывать штепсельные разъемы;

производить прозвонку электрических цепей;

вскрывать коробки выводов и контактных устройств.

. Для оказания первой помощи при поражении электрическим током необходимо:

немедленно отключить электропитание или отделить пострадавшего от токоведущих частей. При этом пользоваться защитными средствами, сухой одеждой или другими диэлектрическими предметами. Категорически запрещается применение металлических и мокрых предметов!

вызвать врача;

освободить пострадавшего от стесняющей одежды;

вынести пострадавшего на свежий воздух, дать понюхать нашатырный спирт, обрызгать водой и растереть тело;

сделать искусственное дыхание;

обеспечить пострадавшему полный покой до прибытия врача.

.3 Техника безопасности при работе на компьютере

. Перед началом работы следует убедиться в исправности электропроводки, выключателей, штепсельных розеток, при помощи которых оборудование включается в сеть, наличии заземления компьютера, его работоспособности.

. Во избежание повреждения изоляции проводов и возникновения коротких замыканий не разрешается: вешать что-либо на провода, закрашивать и белить шнуры и провода, закладывать провода и шнуры за газовые и водопроводные трубы, за батареи отопительной системы, выдергивать штепсельную вилку из розетки за шнур, усилие должно быть приложено к корпусу вилки.

. Для исключения поражения электрическим током запрещается: часто включать и выключать компьютер без необходимости, прикасаться к экрану и к тыльной стороне блоков компьютера, работать на средствах вычислительной техники и периферийном оборудовании мокрыми руками, работать на средствах вычислительной техники и периферийном оборудовании, имеющих нарушения целостности корпуса, нарушения изоляции проводов, неисправную индикацию включения питания, с признаками электрического напряжения на корпусе, класть на средства вычислительной техники и периферийном оборудовании посторонние предметы [13].

. Запрещается под напряжением очищать от пыли и загрязнения электроооборудование.

. Запрещается проверять работоспособность электрооборудования в неприспособленных для эксплуатации помещениях с токопроводящими полами, сырых, не позволяющих заземлить доступные металлические части.

. Недопустимо под напряжением проводить ремонт средств вычислительной техники и периферийного оборудования. Ремонт электроаппаратуры производится только специалистами-техниками с соблюдением необходимых технических требований.

. Во избежание поражения электрическим током, при пользовании электроприборами нельзя касаться одновременно каких-либо трубопроводов, батарей отопления, металлических конструкций, соединенных с землей.

. При пользовании электроэнергией в сырых помещениях соблюдать особую осторожность.

. При обнаружении неисправности немедленно обесточить электрооборудование, оповестить администрацию. Продолжение работы возможно только после устранения неисправности.

. При обнаружении оборвавшегося провода необходимо немедленно сообщить об этом администрации, принять меры по исключению контакта с ним людей. Прикосновение к проводу опасно для жизни.

. Во всех случаях поражения человека электрическим током немедленно вызывают врача. До прибытия врача нужно, не теряя времени, приступить к оказанию первой помощи пострадавшему.

. На рабочем месте запрещается иметь огнеопасные вещества.

. При возникновении пожароопасной ситуации или пожара персонал должен немедленно принять необходимые меры для его ликвидации, одновременно оповестить о пожаре администрацию.

. Помещения с электрооборудованием должны быть оснащены огнетушителями типа ОУ-2 или ОУБ-3.

. Энергосбережение

Проблемы энергосбережения охватывают все больше сфер жизнедеятельности человека во всем мире. Это происходит не только под влиянием международных трендов или в рамках государственной модернизации экономики, но и в интересах предприятий страны и домохозяйств. В гражданской или промышленной сфере, при строительстве новых объектов или ремонте существующих, рынку требуются оборудование и системы, которые гарантировали бы уменьшение потребления энергии. Перспективность данного направления позволяет непрерывно заниматься разработкой и внедрением новых революционных технологий в этой сфере.

Энергосбережением называют рациональное энергоиспользование во всех звеньях преобразования энергии - от добычи первичных энергоресурсов до потребления всех видов энергии конечными пользователями.

Особенностью работы программно-аппаратного лабораторного комплекса автоматизации измерений является невысокое потребление энергии. Наиболее энергоемкой частью схемы является подсветка знакосинтезирующего индикатора WH1602L потребляющая при максимальной яркости около 240 мА. Суммарное максимальное потребление энергии радиокомпонентами составляет около 300 мА при питающем напряжении 5 В.

Существуют три способа снижения потребления энергии:

Исключение нерационального использования энергоресурсов;

Устранение потерь энергоресурсов;

Повышение эффективности использования энергоресурсов.

Исходя из вышеперечисленного, существуют следующие пути снижения потребления энергии:

. Использовать режим пониженного питания контроллера схемы. Согласно технической документации на микросхему при работе на частоте 12 МHz возможно использования питающего напряжения порядка 3.6 вольт.

. Использовать SMD компоненты. Используя SMD компоненты уменьшается расстояние между элементами схемы, вследствие чего и уменьшается сопротивление соединительных проводников.

. Использовать вместо интегрального стабилизатора преобразователь напряжения. КПД преобразователя напряжения значительно выше, чем у интегрального стабилизатора типа КРЕН.

. Задействовать сторожевой таймер микроконтроллера. Во время простоя устройство автоматически переходит в ждущий режим при котором энергопотребление минимально.

Заключение

В данном дипломном проекте была проанализирована отечественная и зарубежная литература по измерительным устройствам, создана структурная блок схема устройства, промоделированы основные блоки измерителя, подробно описан принцип работы устройства, его функциональных блоков, программного обеспечения контроллера, программного обеспечения персонального компьютера взаимодействующего с устройством. Подробно описан процесс изготовления программно-аппаратного лабораторного комплекса автоматизации измерений. Описан метод разработки и изготовление печатной платы. Выполнена проверка работоспособности универсального прибора с использованием контрольного прибора. Произведён расчёт экономической эффективности и надёжности работы устройства.

В проекте учтены и описаны требования охраны труда к рабочему месту при использовании электроприборов. Раскрыт раздел по энергосбережению, рациональному использованию источников энергии.

Так же в ходе работы над дипломным проектом были изучены и освоены: пакет программ для автоматизированного проектирования электронных схем Proteus 7.0, программа для написания и отладки программного обеспечения микроконтролеров фирмы Atmel AVR Studio 6.1, интегрированная среда разработки программного обеспечения Visual Studio Express 2008, программа для ручной трассировки печатных плат SprintLayout версии 5.0, редактор принципиальных схем Schemagee 3.05.

Готовое устройство используется для измерения напряжения в диапазоне 0 - 850 вольт, тока в диапазоне 0 - 5 А, сопротивления в диапазоне 0 - 100 кОм, температуры в диапазоне от -50 до +125 0С, а так же интервала времени 0 - 216000 с.

Список использованных источников

Нормативные документы

. ГОСТ 2.105-95. Общие требования к текстовым документам. - Москва: Издательство стандартов, 1996. - 30 с.

. ГОСТ 7.9-95. Реферат и аннотация. Общие требования. - Москва: Издательство стандартов, 1996. - 11 с.

3. ГОСТ 2.104 - 68. Основные надписи. - Москва: Издательство стандартов, 2002. - 9 с.

. ГОСТ 2.710-81. Обозначения буквенно-цифровые в электрических схемах. - Москва: Издательство стандартов, 1981. - 10 с.

. ГОСТ 2.701-2008. Схемы. Виды и типы. Общие требования к выполнению. - Москва: Издательство стандартов, 2009. - 15 с.

Литературные источники

. Цапенко М.П. Измерительные информационные системы: Структуры и алгоритмы, системотехническое проектирование / М.П. Цапенко. - М.: Энергоатомиздат, 1985. - 438 с.

. Кузьмичев Д.А. Автоматизация экспериментальных исследований / Д.А. Кузьмичев, И.А. Радкевич, А.Д. Смирнов. - М.: Наука, 1983. - 392 с.

. Государственная система приборов и средств автоматизации / Под ред. Г.И. Кавалерова. - М.: ЦНИИТЭИ приборостроения, средства автоматизации и систем управления, 1981. - 390 с.

. Хазанов Б.И. Интерфейсы измерительных систем / Б.И Хазанов. - М.: Энергия, 1979. - 120 с.

. Алиев Т.М. Измерительная техника: Учеб. пособие для технических вузов / Т.М. Алиев, А.А. Тер-Хачатуров. - М.: Высш. шк.,1991. - 384 с.

6. Классификация электроизмерительных приборов. Статья / - [Электронный ресурс] - Режим доступа: <https://sites.google.com/site/elizmpribor/Home/klassifikacia-el-izm-priborov> - Дата доступа: 20.05.2013.

. Применение микропроцессоров в измерительных приборах. Статья / - [Электронный ресурс] - Режим доступа: <#"729874.files/image021.gif">

Похожие работы на - Практическая реализация универсального программно-аппаратного лабораторного комплекса автоматизации измерений

 

Не нашли материал для своей работы?
Поможем написать уникальную работу
Без плагиата!
Без нейросетей!