Основы разработки карманного осциллографа

  • Вид работы:
    Курсовая работа (т)
  • Предмет:
    Информатика, ВТ, телекоммуникации
  • Язык:
    Русский
    ,
    Формат файла:
    MS Word
    303,28 Кб
  • Опубликовано:
    2014-03-21
Вы можете узнать стоимость помощи в написании студенческой работы.
Помощь в написании работы, которую точно примут!

Основы разработки карманного осциллографа

Содержание

Введение

. Общая часть

.1 Выбор элементной базы цифрового устройства

.2 Обоснование принципиальной схемы

. Расчётная часть

.1 Описание принципов работы

.2 Расчёт потребляемой мощности

. Конструкторская часть

. Графика

.1 Принципиальная электрическая схема в формате Splan

.2 Перечень элементов

Заключение

Список использованной литературы


Введение

Осциллограф - прибор, предназначенный для исследования электрических сигналов во временном области путём визуального наблюдения графика сигнала на экране либо записанного на фотоленте, а также для измерения амплитудных и временным параметров сигнала по форме графика. Современные осциллографы позволяют разворачивать сигнал гигагерцовых частот. Для разворачивания более высокочастотных сигналов можно использовать стрик камеры

Предлагаемый прибор относится, скорее, к разряду осциллографических пробников. Его возможности позволяют лишь "на глаз" оценивать форму и параметры низкочастотных сигналов. Тем не менее, благодаря своей малогабаритности и экономичности такой осциллограф может найти применение в радиолюбительской практике, особенно при диагностике и ремонте аппаратуры в полевых условиях.

За основу этой разработки взят малогабаритный двухлучевой.

Осциллограф - мультиметр, описанный. В нём оставлен только один "луч". Максимальная чувствительноcть канала вертикального отклонения повышена с 640 до 100 мВ (на весь экран). Минимальная длительность развертки уменьшена5 до 3 мс, а при наблюдении логических сигналов - до 300 мкс. Значительно уменьшены габариты прибора, eго масса и ток потребления.

Разработка находится [1]


1. Общая часть

.1 Выбор элементной базы цифрового устройства

Исследуемый сигнал произвольной формы в зависимости от его амплитуды подают на "Вход 1" - одно из гнёзд 1-5, 7, 8 разъема XI, а с его гнездом 6 соединяют общий провод источника исследуемого сигнала. Резисторы R1-R6, задающие чувствительность канала вертикального отклонения осциллографа, смонтированы прямо на выводах гнёзд разъема. Через усилитель на ОУ КМ0УД608 (DA1) сигнал поступает на вывод 2 (RAO) микроконтроллера PIC16F873A-I/P (DDI),служащий входом встроенного в него АЦП. Цифровые отсчёты мгновенных значений сигнала за время, соответствующее выбранной длительность развёртки, сохраняются в оперативной памяти микроконтроллера и отображаются на графическом ЖКИ HG1 в виде осциллограммы. Использован ЖКИ MT-12864J-2FLA. Управление которым ведётся по линиям портов RBO-RB4 и RCO-RC7 микроконтроллера. При разработке программного обеспечения очень полезными оказались рекомендации из статьи [3].

.2 Обоснование принципиальной схемы

Переменный резистор R10 предназначен для смещения осциллограммы по вертикали. Резистор R17 подбирают, добиваясь наилучшей контрастности изображения на экране индикатора. Развёртка осциллографа - однократная, запускаемая при каждом нажатии на кнопку SB2. Длительность развёртки изменяют нажатиями на кнопкуSB1. После каждого нажатия на экран индикатора выводится число - значение выбранной длительности.

Если установлена длительность развёртки 300 мкс (на весь экран), АЦП микроконтроллера уже не успевает оцифровывать отсчёты исследуемого сигнала. При такой скорости на индикаторе можно наблюдать только характер изменения во времени логических

Разработка находится [2]


2. Расчетная часть

.1 Описание принципов работы

Развёртка осциллографа - однократная, запускаемая при каждом нажатии на кнопку SB2. Длительность развёртки изменяют нажатиями на кнопку SB1. После каждого нажатия на экран индикатора выводится число - значение выбранной длительности. Если установлена длительность развёртки 300 мкс (на весь экран), АЦП микроконтроллера уже не успевает оцифровывать отсчёты исследуемого сигнала. При такой скорости на индикаторе можно наблюдать только характер изменения во времени логических уровней импульсов, поданных на гнездо 9 разъёма Х1 ("Вход 2" осциллографа).

Через разделительный конденсатор С1 эти импульсы поступают непосредственно на дискретный вход RA1 (вывод 3) микроконтроллера.

Осциллограф собран навесным монтажом на плате, помещённой в корпус, сделанный из коробки для рыболовных снастей. Индикатор HG1 размещён на крышке корпуса. Внешний вид действующего прибора показан на рис. 3. Видимая на фотоснимках третья кнопка оставлена неподключённой. В работе с прибором она не используется. Напряжения питания 5В, потребляемый ток 11А.

.2 Расчёт потребляемой мощности

Номинал обозначений известен[2]:




0.125Вт

Вт= 0,25*17=4.25 Вт

Мощность на микросхемах известна[3]:

,7Вт

Общая потребляемая мощность схемы составит

=4,25+0.7=4,95Bт


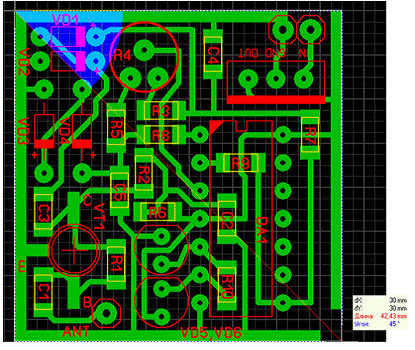
3. Конструкторская часть

Разработка принципиальной схемы проводилась в программных оболочках:

7.0 rus , Sprin Layout 5.0.

Настройки программы Splan 7.0 rus: Шаг сетки 0.5 мм, толщина линий 0.4мкм.

Настройки программы Sprin Layout 5.0.: шаг сетки 0.1мм. контакты круглые с диаметром 2 мм.


4. Графика

.1 Принципиальная электрическая схема в формате Splan

Рис. 1

.2 Перечень элементов

Табл. 1.

Перечень элементов

Наименование

Количество(шт)

Погрешность,%

DA1

KP14YD608

-

DD1

 PIC16F873A-I/P

-

HG1

MT12864J-2FIA

-

VD1;VD2; VD3.

 3

КД522А

 C3

 1

 C2

 1

10mk*10B

 C1

 1

100н

C5

 1

470н

C6;C7

 2

15

R1

 1

10m

R2

 1

3m

R3

 1

1m

R4

 1

300k

R5

 1

 91k

R6; R13; R14.

 3

20k

R7

 1

10k

R8

 1

12k

R10

 1

47k

R12

 1

82k

R16

 1

62k

R17

 1

4,7

R15

 1

120k

осциллограф splan сигнал мощность

Заключение

В данной курсовой работе был рассмотрен карманный осцилограф. Предложена принципиальная и монтажная схемы. При подготовке работы использовались программные оболочки Splan7,0 и Sprint-Layout5,0. Цифровые интегральные микросхемы были начерчены в соответствии с стандартами. Произведен расчет мощности потребляемый схемой. Все используемые элементы перечислены в таблице 1.


Список используемой литературы

1. Журнал "Радио" от 2013 год №10

2. Кичигин А. Малогабаритный двухлучевой осциллограф-мультиметр. - Радио, 2004, №6, с. 24-26.

. http://kakgu.ru/16/4667/uznat_moshhnost_rezistora.

. Милевский А. Использование графического ЖКИ МТ-12864А с микроконтроллером фирмы Microchip. - Радио, 2009, №6, с. 28-31.

. http://www.rlocman.ru/datasheet/data.html?/ATMEGA168-W-11&di=116642

Похожие работы на - Основы разработки карманного осциллографа

 

Не нашли материал для своей работы?
Поможем написать уникальную работу
Без плагиата!
Без нейросетей!