Блок вычислителя для радиолокационного измерителя высоты и составляющих вектора скорости

  • Вид работы:
    Дипломная (ВКР)
  • Предмет:
    Информатика, ВТ, телекоммуникации
  • Язык:
    Русский
    ,
    Формат файла:
    MS Word
    607,28 Кб
  • Опубликовано:
    2014-02-24
Вы можете узнать стоимость помощи в написании студенческой работы.
Помощь в написании работы, которую точно примут!

Блок вычислителя для радиолокационного измерителя высоты и составляющих вектора скорости

РЕФЕРАТ

Пояснительная записка к дипломному проекту содержит 83 с., 12 рис., 10 табл., 25 источников, 5 прил.

БЛОК ВЫЧИСЛИТЕЛЯ ДЛЯ ИЗМЕРИТЕЛЯ ВЫСОТЫ И СОСТАВЛЯЮЩИХ ВЕКТОРА СКОРОСТИ

Целью данного дипломного проекта является разработка схемы электрической принципиальной блока вычислителя на основании заданного алгоритма оценки высоты и составляющих вектора скорости.

Блок вычислителя выполняет приём сигналов биений, преобразование их в параллельный цифровой код, цифровую обработку и анализ сигнала биений по трём приемным каналам, получение оценок высоты и составляющих вектора скорости, а также их передачу на интерфейсную плату по протоколу SPI.

В качестве процессорного ядра использована система на кристалле 1879ХК1Я. Блок вычислителя, в целом, выполнен на отечественной элементной базе с использованием микросхем 1554 ТБМ (логические микросхемы), 1309ЕР1Т (линейный стабилизатор напряжения), 544УД15У3 (сдвоенный операционный усилитель) и 1273ПА4Т (12 разрядный ЦАП).

Блок вычислителя обладает малыми габаритными размерами, низкими энергопотреблением и стоимостью, а также высокой вычислительной производительностью.

В работе уделено внимание вопросам экономики, а также безопасности и экологичности проекта.

СОДЕРЖАНИЕ

СПИСОК СОКРАЩЕНИЙ

ВВЕДЕНИЕ

. Анализ исходных данных

.1 Частотный метод измерения высоты и составляющих скорости

.2 Краткий обзор РВС измерения высоты и составляющих вектора скорости

.3 Описание алгоритма

.3.1 Высотомерный канал

.3.2 Канал оценки составляющих скорости

.4 Вычислительные требования к блоку измерителя и модуляции

2. Выбор и обоснование функциональной схемы

. Выбор элементной базы

. Разработка схемы электрической принципиальной

. Расчётная часть

.1 Математическое моделирование усилителя ограничителя

.2 Расчёт полноты контроля

.2.1 Цель расчёта

.2.2 Требования по контролю

.2.3 Методика и результат расчёта

.2.4 Работа на земле

.2.5 Работа в полёте

.2.6 Анализ результатов расчёта полноты встроенного контроля

. Безопасность жизнедеятельности, природопользование и охрана окружающей среды

.1 Электробезопасность

.2 Пожаробезопасность

.3 Микроклимат на рабочем месте

.4 Безопасность работ с СВЧ-устройствами

.5 Освещенность рабочего места

.6 Влияние шума и вибрации

.7 Эргономичность рабочего места

.8. Охрана окружающей среды

.9 Чрезвычайная ситуация

.10 Общие выводы

. Экономическая часть

.1 Расчёт затрат на комплектующие изделия и полуфабрикаты (покупные)

.2 Расчёт фонда зароботной платы

.3 Отчисления на социальные нужды

.4 Общехозяйственные расходы

.5 Общепроизводственные расходы

.6 Калькуляция себестоимости

ЗАКЛЮЧЕНИЕ

СПИСОК ЛИТЕРАТУРЫ

СПИСОК СОКРАЩЕНИЙ

АО - амплитудный ограничитель

АС - антенная система

АЦП - аналого-цифровой преобразователь

АЧХ - амплитудно-частотная характеристика

БИМ - блок измерителя и модуляции

БПФ - быстрое преобразование Фурье

БЦВМ - бортовая цифровая вычислительная машина

ВСК - встроенная система контроля

ВЦ - входная цепь

ДИСС - доплеровский измеритель скорости и угла сноса

ДПФ - дискретное преобразование Фурье

ИП - интерфейсная плата

КГ - кварцевый генератор

КУ - коэффициент усиления

ЛА - летательный аппарат

ЛЧМ - линейная частотная модуляция

М - модулятор

ОЗУ - оперативное запоминающее устройство

ОУ - операционный усилитель

ППУ - приёмопередающее устройство

ПРД - передатчик

ПРМ - приёмник

ПФ - полосовой фильтр

РВС - радиовысотомерная система

СБИС - сверхбольшая интегральная схема

СМ - смеситель

УМ - усилитель мощности

УНЧ - усилитель нижних частот

УО - усилитель ограничитель

УП - управляющий процессор

ФЛБ - функционально-логический блок

ФП - функция правдоподобия

ЦАП - цифро-аналоговый преобразователь

ЦОС - цифровая обработка сигналов

ЦСЧ - цифровой синтезатор частоты

ЦФ - цифровой фильтр

ЧМ - частотная модуляция- внешнее последовательное постоянное запоминающее устройство

ВВЕДЕНИЕ

частотный высота скорость модуляция

Измерение текущих значений истинной высоты полета любого летательного аппарата (ЛА) относительно подстилающей поверхности является важнейшим условием обеспечения безопасности полетов, особенно при полете на малой высоте и в режиме посадки.

На ранней стадии развития авиации высота полета определялась пилотом визуально, иногда с помощью простейших оптических средств. Позднее для этой цели использовались барометрические высотомеры, которые по измеренному атмосферному давлению достаточно грубо определяли не истинную, а абсолютную высоту полета относительно среднего уровня моря, ничего общего не имевшую с реальным высотным рельефом подстилающей поверхности. Появление первых радиовысотомеров, позволяющих точно измерять истинную высоту в любых погодных условиях и над любой подстилающей поверхностью, радикально изменило ситуацию не только в отношении безопасности полета и посадки, но и в отношении маневренных возможностей ЛА самого различного назначения. В задачу современных радиовысотомерных систем (РВС) входит, помимо измерения истинной высоты, определение путевой скорости и угла сноса ЛА.

В настоящее время известно несколько типов РВС решающих данную задачу:

− корреляционные РВС;

− доплеровские РВС.

Корреляционные РВС используют корреляционный метод измерения путевой скорости и угла сноса ЛА, основанный на измерении задержки во времени между излучённым и отражённым сигналами, принятыми на разнесённые по оси ЛА антенны, т.е. если передающая антенна находится между приёмными антеннами, то можно сказать, что сигналы на выходе обеих приёмных антенн совпадают по форме, но смещены друг относительно друга по времени [1]. Поэтому более детальный анализ показывает, что идентичность формы двух принимаемых сигналов сохраняется при любом положении передающей антенны, а длительность задержки равна времени перемещения летательного аппарата на расстояние, равное половине расстояния между приёмными антеннами. Измерение этого сдвига осуществляется путём введения задержки в тракт сигнала, принятого передней антенной, и слежением за максимальным значением функции взаимной корреляции обоих сигналов. А по величине вводимой задержки определяют путевую скорость [1,14].

Принцип действия ДИСС основан на использовании эффекта Доплера, согласно которому, частота принятого сигнала (отражённого от цели) отличается от частоты излучённого сигнала на время задержки и эта разница зависит от соотношения скоростей объектов относительно друг друга. На практике используются многолучёвые системы. Величины углов поворота лучей в горизонтальной и в вертикальной плоскостях делают одинаковыми. При ненулевом угле сноса, проекции векторов путевой скорости на линии пересечения горизонтальной плоскости с плоскостями этих лучей имеют различную величину, а значит и различные доплеровские сдвиги частоты в первом и втором лучах. Измерение возникшей разницы позволяет определить скорость и угол сноса. В случае крена и тангажа ЛА, для уменьшения ошибок вычисления, используется информация, полученная от дополнительных лучей [3].

Общий недостаток корреляционных и доплеровских РВС - это наличие погрешностей, связанных с влиянием отражающих поверхностей.

У доплеровских измерителей, погрешности обусловлены движением отражающей поверхности и изменением её свойств, для уменьшения которых приходится усложнять аппаратуру [1].

У корреляционных измерителей погрешности обусловлены только движением отражающей поверхности

Целью дипломного проекта является проектирование блока измерителя модуляции (БИМ) на основе микропроцессора СБИС ЦУПП 1879ХК1Я. Микропроцессор СБИС ЦУПП - цифровой унифицированный программный приемник класса система на кристалле, обеспечивает прием аналоговых сигналов, преобразование их в цифровой код и цифровую обработку.

Применение данного микропроцессора может дать существенный выигрыш (по сравнению с используемыми в настоящее время РВС) в вычислительной мощности, массогабаритных характеристиках и энергопотреблении.

1. Анализ исходных данных

.1 Частотный метод измерения высоты и составляющих вектора скорости

Существует три метода измерения дальности - импульсный, фазовый и частотный. Так как в ТЗ задан частотный метод измерения, то рассмотрим его принцип действия.

Идею работы ЧМ РВ поясняет рисунок 1.1 (непрерывной линией показан закон изменения частоты излучаемого сигнала, а штриховой - принимаемого). В высотомере применена линейная частотная модуляция с минимальным обратным ходом. При этом частота биений , между излучаемым и принимаемым сигналом, определяется соотношением

                                          (1.1)

где    - полоса частотной модуляции;

 - скорость распространения радиоволн;

 - период перестройки частоты передатчика в пределах полосы  (период модуляции);

 - текущее значение измеряемой высоты.

Величины периода перестройки частоты передатчика и полосы частотной модуляции поддерживаются постоянными, а в качестве регулируемого и измеряемого параметра выбрана частота биений

,

т.е. при этих условиях частота биений fб линейно пропорциональна измеряемой высоте .

Рисунок 1.1 - Принцип работы ЧМ РВ

частотный высота скорость модуляция

Существуют также системы, где в качестве измеряемого параметра используют полосу модуляции или период перестройки частоты передатчика когда остальные параметры фиксированы.

Для измерения путевой скорости используется метод спектрального анализа сигнала биений, который позволяет оценить частотный состав измеряемого сигнала, и тем самым извлечь информацию о полной скорости и её составляющих (Vx, Vy, Vz).

1.2 Краткий обзор РВС измерения высоты и составляющих вектора скорости

РВС состоит из блока измерителя и модуляции БИМ, приемопередающего устройства ППУ, конструктивно совмещенного с антенной системой, интерфейсной ячейки ИП и блока питания ЛА.

ППУ - приёмопередатчик;

ЦСЧ - цифровой синтезатор частоты;

М - модулятор;

УМ - усилитель мощности;

ПРД - излучающая антенна;

ПРМ - приёмная антенна;

СМ - смеситель;

УНЧ - усилитель нижних частот;

БИМ - блок измерителя модуляции;

ИП - интерфейсная плата;

ЛА - блок питания;

БЦВМ - бортовая цифровая вычислительная машина.

Приёмопередатчик состоит из цифрового синтезатора частоты, модулятора, усилителя мощности, смесителя, усилителя нижних частот, передающей и приемных антенн, (см. рисунок 1.2). Принцип действия ППУ следующий. ЦСЧ, на основе принятого с ГОЧ (генератора опорной частоты) сигнала Fопорн., обеспечивает синтез линейных частотных модулированных (ЛЧМ) сигналов с полосой от 4200 до 4400 МГц и нелинейностью 0,1 %. В результате модуляции спектр низкочастотного управляющего сигнала переносится в область высоких частот, а УМ обеспечивает его усиление по мощности. Далее, с помощью передающей антенны, СВЧ сигнал излучается в пространство. Часть излучённого сигнала (ИС) поступает на смеситель, где складываясь с отражёнными сигналами, формирует разностные сигналы или частоты биений Fб для трёх, независимых друг от друга каналов (на рис.1.2 они обозначены как Fб1, Fб2, Fб3). Следует отметить, что из-за особенностей измерителей путевой скорости использующих доплеровский метод, требуется как минимум два независимых друг от друга приёмных канала, причём каждому каналу должна соответствовать отдельная приёмная антенна. В данной РВС, используются три приёмных канала для разделения вектора скорости на три компоненты: Vx, Vy, Vz, а значит - и три приёмные антенны.

Со смесителя сигналы биений поступают на УНЧ (где усиливаются и фильтруются) и далее в блок БИМ. В блоке БИМ выполняется их оцифровка и оценка спектра. На выходе БИМ мы имеем точную оценку высоты (Н) и составляющих вектора полной скорости (Vx, Vy, Vz). Эти данные поступают в интерфейсную плату (ИП). Также блоком БИМ осуществляется управление коэффициентом усиления (Упр. КУ) УНЧ приёмопередатчика и модуляцией цифрового синтезатора частот (Упр. ЦСЧ) (см. рисунок 1.2).

Ячейка ИП осуществляет выдачу информации о высоте, составляющих скорости и состоянии высотомера на индикаторы высоты и бортовую цифровую вычислительную машину.

В основу работы прибора положен метод спектрального анализа сигнала биений. Спектральный анализ позволяет оценить частотный состав измеряемого сигнала и тем самым извлечь информацию о текущей высоте и скорости, поэтому преобразование Фурье является математической основой, которая связывает временной сигнал с его представлением в частотной области.

При обработке сигнала разностной частоты приходится решать задачи двух типов - задачу обнаружения и задачу оценивания, поэтому цифровая обработка разностного сигнала проводится в два этапа.

На первом этапе выполняется обнаружение сигнала биений во всем диапазоне измеряемых высот и грубая оценка середины переднего фронта спектра. Получив, на данном этапе, предварительную информацию о высоте выполняется повторное оценивание следующей реализации сигнала биений с целью точного определения середины переднего фронта спектра для получения точного значения высоты полета ЛА. Далее информация отправляется на интерфейсную плату.

Кроме того, полученная информация о высоте используется для снижения вычислительной нагрузки на блок БИМ при оценке путевой и вертикальной составляющей скорости.

Оценка путевой и вертикальной составляющей скорости осуществляется в два этапа. На первом этапе происходит грубая, на втором - точная оценка полной скорости. Информация о путевой скорости используется для нахождения её составляющих (Vx, Vz).

.3 Описание алгоритма

В приложении А представлен алгоритм работы высотомерного канала и канала, измеряющего составляющие скорости (Vx, Vy, Vz).

1.3.1 Высотомерный канал

Поиск высоты осуществляется двухступенчато: на первом этапе весь диапазон (0 - 1500 м) высот разбивается на 10 поддиапазонов с 50 % перекрытием, в каждом из которых проводится оценка высоты по скачку дисперсии сигнала и рассчитывается отношение С/Ш, т.е. выполняется грубая оценка высоты. Алгоритм грубой оценки высоты представлен в приложении А.

Второй этап поиска заключается в отборе трех значений высот с наибольшим значением С/Ш.

Далее с помощью перестройки ЦСЧ (DDS) крутизна ЛЧМ сигнала устанавливается последовательно в каждое из трех найденных значений и вновь проводится оценка отношения сигнал/шум. Результатом поиска принимается значение высоты с наибольшим отношением С/Ш и РВ переходит в режим слежения. Таким образом, для выполнения поиска требуется 13 циклов. Каждый цикл поиска при НСЛЧМ занимает около 32 мс, таким образом весь поиск уложится приблизительно в 0,5 с (13*32*1мс).

В режиме слежения производится перестройка ЦСЧ и оценка высоты по скачку дисперсии спектра сигнала биений. В процессе слежения за высотой анализируется отношение сигнал/шум и, в случае его уменьшения ниже заданного порога, РВ возвращается в режим поиска.

Таким образом, выполняется точная оценка высоты (блок-схема алгоритма точной оценки высоты по скачку дисперсии спектра дальномерного сигнала представлена в приложении А).

1.3.2 Канал оценки составляющих вектора скорости

Математический аппарат и алгоритмы оценки высоты и составляющих скорости в целом совпадают.

Данный алгоритм, также, можно разделить на два основных этапа - это обработка сигнала частоты биений (получение из сигнала частоты биений спектра для оценки скорости) и анализ результатов обработки. Последний этап можно разделить ещё на два основных подэтапа - это грубая оценка и точная оценка составляющих вектора скорости.

Блок-схема алгоритма работы измерителя скорости представлена в приложении А.

На первом этапе выполняется приём точных оценок высоты из высотомерного канала. Эти данные используются для ограничения диапазона значений составляющих Vx, Vy, Vz в целях снижения вычислительной нагрузки на блок БИМ.

Далее вычисляется опорная функция и осуществляется приём с АЦП отсчётов сигнала биений от трёх антенн. После, сигнал взвешивается окном Хемминга и умножается на опорную функцию для устранения расширения спектра и препятствию появлению дополнительных гармонических составляющих в спектре обрабатываемого сигнала. В следующем блоке выполняется быстрое преобразование Фурье (БПФ). БПФ выбран потому, что он является более эффективной процедурой получения спектра, чем дискретное преобразование Фурье (ДПФ) в плане снижения вычислительной нагрузки на блок БИМ. На этом первый этап можно считать законченным.

На втором этапе рассматривается, полученный ранее, азимутальный спектр. Как было сказано выше, этот этап делится на два подэтапа.

На первом выполняется оценка фронта и среза спектра по максимуму функции правдоподобия для трёх приёмных каналов. В результате находим оценки Nfmin и Nfmax.

В обнаружителе спектра производится анализ величины скачка дисперсии в окрестности оценки Nfmin: если отношение сигнал/шум (С/Ш) превышает 10 дБ, в выходной сигнал обнаружителя записываются единицы в отсчеты с номерами от Nfmin до Nfmax. Обнаружение проводится раздельно в каждом приемном канале, а затем формируется общий массив.

Далее производится его анализ и, в случае если оценки фронта Nfmin и среза Nfmax, полученного массива, лежат в диапазоне от 0,1*NБПФ до 0,9*NБПФ, то выполняется расчёт путевой VПУТ и вертикальной VY скоростей.

Оценки VПУТ, VY, полученные в каждом канале приема усредняются и рассчитывается значение полной скорости.

Далее, на втором подэтапе, рассчитывается точная оценка составляющих вектора скорости. Расчёт выполняется следующим образом.

Зная значения полной скорости, выполнятся расчёт границ перебора по скорости и пересчет шага анализа по скорости. На их основе вычисляется функция правдоподобия (ФП) для каждой гипотезы Vx и Vz. После, полученные результаты сравниваются друг с другом. Истинными выбираются значения Vx и Vz, при которых ФП имеет максимум.

Зная оценки скоростей Vx, Vy, Vz, полученные на предыдущей итерации (в частности на первой итерации оценки принимаются за нулевые), и вновь рассчитав границы скоростей и шаг анализа, формируются новые массивы перебора по составляющим скорости и вычисляется ФП. С каждой итерацией шаг гипотезы уменьшается. Операции выполняются, пока не будут получены оценки составляющих вектора скорости Vx, Vy, Vz с требуемой точностью. Количество итераций выбирается исходя из требуемых точностных характеристик измерителя скорости.

.4 Вычислительные требования к блоку измерителя и модуляции

В процессе анализа алгоритма оценки высоты и составляющих вектора скорости были рассчитаны вычислительные мощности, необходимые для реализации заданного алгоритма в блоке БИМ.

Наиболее ресурсоёмкой частью алгоритма является вычисление функции правдоподобия (ФП), которое выполняется для оценки высоты H, а также для каждой гипотезы Vx, Vy, Vz при оценке составляющих скорости. Согласно результатам математического моделирования необходимо порядка 15000 вычислений ФП. Все остальные операции (вычисление 256-точечного БПФ, умножение на опорную функцию и окно Хемминга), выполняются однократно, и, поэтому слабо влияют на общие вычислительные затраты. Каждое вычисление ФП представляет собой 4 операции умножения матриц (последовательное перемножение 5 матриц) разрядностью 1х3 - 3х2 - 2х2 - 2х3 - 3х1.

Крайние матрицы в этом выражении представляют выборки БПФ входного сигнала, три средних множителя определяются составляющими вектора скорости. Элементами всех матриц являются комплексные числа.

Таким образом, полное вычисление ФП требует выполнения 518 операций, без учёта накладных расходов на пересылку данных. Если исходить из того, что одна операция выполняется за один такт микропроцессора, то вычисление 15000 ФП потребует около 8 млн. тактов. Поэтому чтобы выполнить все операции за 1 мс, частота процессора должна составлять не менее 200 МГц, а объём памяти, необходимый для хранения промежуточных результатов, не менее 2,5 МБ.

2. Выбор и обоснование функциональной схемы

Блок измерителя и модуляции БИМ должен:

выполнять прием сигнала биений;

выполнять предварительную цифровую обработку сигнала биений;

выполнять анализ спектра и выдачу информации в виде кода высоты по интерфейсу SPI в интерфейсную плату ИП;

управлять модуляцией, изменяя параметры ЦСЧ в блоке ППУ;

управлять коэффициентом усиления УНЧ в блоке ППУ.

На основе анализа исходных данных, составлена функциональная схема блока измерителя и модуляции (приложение Б) включающая в себя следующие функциональные блоки:

УО - усилитель ограничитель (выполняет преобразование сигнала биений с уровнем входного напряжения 0,4 В относительно «земли» и со спектром от 500 Гц до 1 МГц, в дифференциальный сигнал, амплитуда которого меняется относительно опорного напряжения 1,4 В, в пределах от 1,2 до 1,6 В);

АЦП - аналого-цифровой преобразователь (для преобразования аналогового сигнала в параллельный цифровой код);

ЦФ - цифровой фильтр (формирование требуемой полосы частот);

ЦОС1 и ЦОС2 - блоки предварительной цифровой обработки сигналов;

УП - программируемый управляющий процессор (управляет блоками ЦОС1, ЦОС2, ОЗУ, обеспечивает вывод данных через интерфейс SPI);

ОЗУ - оперативное запоминающее устройство (для хранения промежуточных данных);

ЦАП - цифро-аналоговый преобразователь (для преобразования параллельного цифрового кода в аналоговый сигнал);

ОУ - операционный усилитель;

КГ - кварцевый генератор (для формирования опорной частоты);- внешнее последовательное постоянное запоминающее устройство (для хранения средств программирования процессора);

ВСК - встроенная система контроля выполняет контроль внутренних систем блока БИМ и выдачу сигнала исправности на ИП.

Схема электрическая функциональная представлена в приложении Б.

3. Выбор элементной базы

В качестве вычислителя требуется процессор, обладающий достаточной производительностью, малым энергопотреблением, низкой стоимостью, последовательным портом SPI, возможностью осуществлять встроенный контроль всех узлов и блоков приемопередатчика и собственный самоконтроль. Промышленность выпускает 8, 16, 32 и 64 разрядные процессоры. 8 и 16 разрядные - низкопроизводительны, а так как требуются большие вычислительные возможности, то наилучшим решением будет 64 разрядный процессор. Кроме того, немаловажным является наличие и качество средств разработки и отладки программ.

НТЦ "Модуль" производит 64 разрядный цифровой унифицированный приёмопередатчик СБИС ЦУПП 1879ХК1Я, не имеющий отечественных аналогов. Для этого процессора имеется множество библиотек, примеров применения, ассемблер, отладчик.

СБИС ЦУПП 1879ХК1Я используется для создания унифицированной аппаратно программной платформы цифровых программных приемников, включая:

много системные навигационные приемники ГЛОНАСС/ GPS/ GALILEO/ COMPASS;

приемники цифрового радиовещания (ЦРВ);

радиолокационные приемники;

приемники сигналов сотовой связи GSM, CDMA и др.;

другие задачи цифровой обработки сигналов.

В состав 1879ХК1Я входят:

тракт приема аналоговых сигналов (АЦП) и предварительной обработки сигналов (БП ПОС);

блок первичной цифровой обработки на основе двух процессоров NeuroMatrix® NMC3 (DSP процессоры);

процессор вторичной обработки ARM1176;

внутреннее ОЗУ;

блоки синхронизации;

устройство контроля JTAG;

порты ввода-вывода.

Характеристики 1879ХК1Я:

Технология изготовления                                          CMOS 90 нм;

Обрабатываемые сигналы полосой до                                40 МГц;

Разрядность АЦП                                                                 12 бит;

Частота дискретизации                                                        до 85 МГц;

Количество АЦП                                                                 4;

Количество аппаратных каналов                                         БП ПОС 24;

Диапазон частот цифрового смесителя                     0 - 40,96 МГц;

Шаг перестройки цифрового смесителя                                      0,6 Гц;

Комплексный КИХ фильтр, програм. коэффициенты        8/16 бит;

Комплексный КИХ фильтр число отводов                         64 - 256;

Комплексный КИХ фильтр, темп выдачи отсчетов           20,48 МГц;

Комплексный КИХ фильтр, количество                                      до 12;

Диапазон сумматоров-накопителей                                    1 - 2048;

Количество квадраторов                                                     12;процессорное ядро                                                NMC3 2 шт.;процессорное ядро                                         ARM1176-JZF;

Объем ОЗУ                                                                          16 Мбит;

Последовательные интерфейсы:    2 UART, SPI, USB2.0, 16 GPIO;

Интерфейс с памятью DDR1                   32бит, до 166МГц, до 10,6 Гб/с;

Напряжение питания внутренней цифровой схемы            1,2 ± 0,1 В;

Напряжение питания внешних буферов                              3,3 ± 0,3 В,

,5 ± 0,2 В;

Напряжение питания аналоговых узлов                    1,2 В и 3,3 В;

Диапазон рабочих температур       От минус 40 до плюс 70 0C;

Частота системного синхросигнала                                    81,92 МГц;

Внешние кварцевые генераторы                                          48 МГц,

Гц;

Потребляемая мощность

(в зависимости от режима работы)                                              0,5 - 3,0 Вт;

Потребляемая мощность в режиме ожидания                    < 0,15 Вт;

Площадь кристалла                                                              72 мм2;

Тип корпуса                                                                         BGA484;

Габариты корпуса                                    27,0мм х 27,0мм х 2,36мм;

Количество выводов корпуса                                             484.

В соответствии с перечнем разрешенных элементов рассмотрим оптимальный выбор элементов, удовлетворяющий требованиям перечисленным выше. Основные параметры элементов приведены в соответствующих таблицах 3.1, 3.2 и 3.3.

Таблица 3.1 - Основные параметры резисторов

Наименование параметра

Р1-12

Р1-8

Р1-16П

С2-33

С2-36

 

1

2

3

4

5

6

 

1 Размеры L, мм В, мм

2,0±0,2 1,25±0,20

2±0,3 1±0,2

3,2±0,2 1,6±0,2

6,0±0,75 2,2±0,6

6,0±0,75 2,2±0,6

 

2 Предельное рабочее напряжение постоянного и переменного тока, В

  100

  100

  100

  200

  250

 

3 Допустимое отклонение сопротивления, %

±1, ±2, ±5, ±10

±2, ±5

±0,1; ±0,25; ±0,5

±1, ±2, ±5, ±10

 ±0,5; ±1

 

4 ТКС, 1/Со, не более

±500

±150

±50

±500

±75

 

5 Уровень шума мкВ/В, не более

 30

 5

 1

 10

 5

 

6 Требования по стойкими к воздействию специальных факторов, группа

  4У

  4У

  4У

  4У

  4У

 

7 Минимальная наработка, ч

25000

20000

30000

20000

70000

 

8 Минимальный срок сохраняемости, лет

 25

 15

 20

 25

 25

9 Изменение сопротивления при минимальной наработке, % не более

  ±8

  ±10

  ±0,5

  ±3

  ±2


Из таблицы 3.1 предъявленным требованиям удовлетворяет тип резисторов Р1-16П, т.к. параметры 3, 4, 5 и 9 при прочих равных наиболее приемлемы для применения в принципиальной схеме блока БИМ.

Таблица 3.2 - Основные параметры конденсаторов

Наименование параметра

К10-17а-Н90 (К10-17а-М47)

К10-17в-Н90 (К10-17в-М47)

К53-65

1 Размеры L, мм В, мм А, мм

8.4±0.6 6.7±0.5 5±0.5

4±0.3 3.2±0.3 1.2±0.2

− − −

2 Номинальное напряжение, В

50

50

4-50

3 Допустимые отклонения емкости, %

+80/-20 (±10)

+80/-20 (±10)

±10, ±20

4 Требования по стойкими к воздействию специальных факторов, группа

 4У

 4У

 6У

5 Минимальная наработка, ч

25000

25000

30000

6 Минимальный срок сохраняемости, лет

25

25

25


Для реализации принципиальной схемы выбираем конденсаторы типа К10-17в, т.к. они имеют минимальные размеры. Для фильтрации пульсаций питающего напряжения будем использовать конденсаторы типа К53-65.

Таблица 3.3 - Основные параметры микросхем

Наименование параметров

1564

1554ТБМ

1533

1526

1 Напряжение питания, В

от 2 до 6

от 2 до 6

5

от 4.5 до 11

2 Ток потребления, мкА

160

80

200

3 Время задержки распространения при включении и выключении, нс

 от 30 до 60

 25

 от 30 до 60

 от 110 до 280

4 Требования по стойкости к воздействию специальных факторов, группа

  1У

  2У

  3У

  3У

5 Минимальная наработка, ч

100000

120000

100000

100000

6 Минимальный срок сохраняемости, лет

25

25

25

25


Из таблицы 3.3 предъявленным требованиям удовлетворяют микросхемы серии 1554ТБМ, т.к. параметры 2, 3, 4, и 5 при прочих равных более приемлемы для реализации принципиальной схемы. Микросхемы серии 1554ТБМ, предназначены для использования в высокопроизводительных вычислительных системах с низкой рассеиваемой мощностью [11], [12], [13].

Микросхемы памяти должны иметь малое энергопотребление, высокую скорость выдачи информации; объем, достаточный для хранения требуемых данных.

Этим требованиям удовлетворяют микросхемы ОЗУ MT46V256M4 объемом 128 Мбайт и ПЗУ M25P32 объёмом 32 Мбит [22].

Для формирования питающих напряжения микропроцессора и микросхем входящих в состав блока требуется стабилизатор напряжения, созданный для применения в устройствах, требующих сверхнизкого входного напряжения и сверхнизкого падения напряжения на регулирующем элементе. По всем параметрам подходит линейный стабилизатор с низким падением напряжения 1309EP1T. Он работает при входных напряжениях более 2,0 В, с программируемым выходным напряжением от 1,0 В. Особенностью микросхемы 1309ЕР1Т является ультранизкое падение напряжения на регулируемом элементе, что идеально подходит для устройств, в которых значение выходного напряжения очень близко к входному напряжению. Кроме того, у микросхемы 1309ЕР1Т есть разрешающий вывод, предназначенный для выключения микросхемы и уменьшения потребления тока [24].

Операционный усилитель, входящий в состав входного усилителя ограничителя должен обладать низкими значениями напряжения смещения и температурного дрейфа, а также высокой частотой единичного усиления и малой чувствительностью к нестабильности питающего напряжения. По всем параметрам подходит микросхема 544УД15У3 (зарубежные аналоги ОР249, TL072, AD712, AD8012AN и т.д.). 544УД15У3 является сдвоенным прецизионным быстродействующим операционным усилителем с расширенным диапазоном питающих напряжений. Он имеет полную внутреннюю частотную коррекцию, что позволяет ему решать поставленные выше задачи [25].

Как было сказано выше, для управления коэффициентом усиления УНЧ ППУ используется аналоговый канал. Он включает ЦАП и операционный усилитель. ЦАП должен иметь параллельный интерфейс, встроенный источник опорного напряжения и дифференциальный токовый выход. Поэтому была выбрана микросхема 1273ПА4Т (является полным функциональным аналогом изделия AD9764AR фирмы Analog Devices). Она представляет интегральную микросхему 14-разрядного параллельного цифро-аналогового преобразователя (ЦАП) на источниках тока [10].

4. Разработка схемы электрической принципиальной

Сигналы биений поступает с ППУ по трём каналам на усилители ограничители (УО), где происходит их согласование с входами АЦП процессора, а также их преобразование в дифференциальный сигнал с амплитудой, меняющейся относительно опорного напряжения 1,4 В в пределах от 1,2 до 1,6 В. Далее, с помощью АЦП, сигнал биений преобразуется в параллельный 12 разрядный цифровой код.

Основная задача по вычислению высоты и составляющих вектора скорости ложится на блоки ЦОС1 и ЦОС2 соответственно. Данные, полученные с этих блоков, хранятся в ОЗУ.

Программируемый блок УП обеспечивает:

приём информации от АЦП;

приём управляющего сигнала СИ;

распределением данных между блоками ЦОС1 и ЦОС2;

взаимодействие между блоками ЦОС1, ЦОС2 и ОЗУ;

вывод данных через последовательный интерфейс SPI.

Отладка программы УП, на этапе разработки ПО, может производиться с помощью JTAG отладчика. Есть возможность загрузки программы с помощью внешнего запоминающего устройства (EEPROM).

Программирование блока УП осуществляется через JTAG отладчик и с помощью внешнего запоминающего устройства (EEPROM).

Для управления коэффициентом усиления (КУ) УНЧ приёмопередатчика используется аналоговый канал, состоящий из цифро-аналогового преобразователя (ЦАП) и операционного усилителя (УО).

При отсутствии внешнего сигнала CLK, в режиме отладки используется кварцевый генератор (КГ), формирующий внутренний сигнал тактирования CLK.

Блок ВСК осуществляет контроль систем входящих с состав блока БИМ и выдаёт сигнал исправности в интерфейсную плату.

На основании функциональной схемы и выбранной элементной базы была разработана схема электрическая принципиальная (приложение В).

Задачи по цифровой обработке сигналов (ЦОС) в блоке БИМ выполняет СБИС ЦУПП 1879ХК1Я, состав которого был описан в п.3.

На блок аналогово-цифрового преобразования (ADCU) состоящего из четырёх 12-разрядных АЦП, работающих на частоте 81,92 МГц (структурная схема блока показана на рисунке 4.1) поступают, по трём независимым каналам, дифференциальные сигналы, с амплитудой, меняющейся относительно опорного напряжения 1,4 В от 1,2 до 1,6 В. Этот сигнал получен из входного сигнала частоты биений с уровнем входного напряжения 0,4 В, относительно «земли», и со спектром от 500 Гц до 1 МГц.

Рисунок 4.1 - Структурная схема АЦП

Рисунок 4.1 поясняет принцип работы встроенного АЦП. Четыре АЦП объединены в блоки попарно. На вход каждой пары могут быть поданы независимые аналоговые сигналы или квадратурные составляющие I и Q одного сигнала. Для этого каждая пара АЦП имеет общий источник напряжения смещения и общую систему питания, что обеспечивает идентичные характеристики преобразования. Блок управления тактовым сигналом (CCU) формирует тактовый сигнал 81,92МГц, который подается на АЦП. Из пары ADC0, ADC1 тактовый сигнал выдается внутрь микросхемы и является опорным для внутреннего цифрового генератора (входит в состав блока, управляющего генерацией синхросигналов и сигналов сброса, находящегося в процессорной системе ARM11 описание которой будет дано ниже) формирующего все тактовые сигналы микросхемы (327,68МГц, 163,84МГц и т.д.). Блок CCU может работать в двух режимах: формировать тактовый сигнал самостоятельно, используя внешний кварцевый резонатор (режим генератора), или пропускать внешний тактовый сигнал (режим входного буфера). Выбор режима работы определяется сигналом OSC_MOD33. Предусмотрена возможность использовать внутренний резистор обратной связи. Выбор производиться выводом OSC_REXT33.

После АЦП цифровой сигнал, с трёх каналов, поступает на блок предварительной обработки информации, где проходит цифровую фильтрацию, с помощью встроенных кластеров КИХ фильтров, и упаковку в 64 разрядные слова.

Распределение вычислительных ресурсов в СБИС ЦУПП (осуществляется встроенной процессорной системы ARM11 по средством 64 разрядных коммутаторов шин, работающих согласно стандарту AMBA AXI фирмы ARM Ltd. ARMU) выполняется следующим образом. Т.к. независимо от используемого метода спектрального анализа, реализацию процедур обработки целесообразно выполнять в матричном виде, то основная задача по вычислению быстрого преобразования Фурье (БПФ) и функции правдоподобия ложится на ядра NMU1 и NMU2 (Neuro Matrix Unit - процессорные системы, каждая из которых состоит из DSP ядра NeuroMatrix Core 3, памяти объёмом 4 Мбит, развитой шинной структуры с набором коммутаторов, а также периферийных устройств. Более подробно процессорная система NMU описана в [9]). Причём одно ядро занимается расчётами оценок высоты, а второе - расчётами оценок скорости. Расчёты ведутся параллельно. Полученные данные по 64 разрядной шине отправляются в оперативное запоминающее устройство (ОЗУ). Так как для хранения всех таблиц в памяти понадобится не менее 2.5 МБ, а внутренняя память процессора составляет всего 2 МБ, то возникает потребность в применении внешнего ОЗУ.

Предлагается следующее схемное решение. Т.к. входная шина интерфейса DDR (входит в состав процессорной системы ARM11) имеет 32 разряда, а выходная шина памяти MT46V256M4 имеет 16 разрядов, то появляется возможность параллельного включения двух микросхем внешней памяти, что позволяет увеличить общий объём памяти. Поэтому целесообразно матрицы, полученные в результате вычисления оценок скорости и высоты, хранить во внешней памяти, причём, каждому ядру NMU должна соответствовать отдельная микросхема внешней памяти MT46V256M4. Накопленные данные, использующиеся для анализа, перед обработкой, по запросу перемещаются из внешней во внутреннюю ОЗУ СБИС ЦУПП. Скорость обмена между внешней памятью и СБИС ЦУПП составляет примерно 960 Мбит/с, т.е. полный цикл обработки сигнала составит не более 1 мс. Управление микросхемами внешней памяти производится через выводы:

XCS - выбор банка внешней памяти;

XRAS - Строб адреса строки SDRAM (K1);

XCAS - Строб адреса столбца SDRAM (L2);

XWE - Разрешение записи в синхронную память (L3);

SCKE - Сигнал управления для перевода микросхем памяти в режим пониженного энергопотребления (N2);

BA1, BA0 2 - Выбор банка памяти внутри микросхемы SDRAM (K5,K2);

DQS3, …DQS0 - Сигналы стробов данных (E2, H2, W2, AB4);

DM3,… DM0 - Сигналы маскирования данных при записи (E4, H4, W4, AB2).

Кроме распределения вычислительных ресурсов, процессорная система ARM11 обеспечивает приём вывод данных через последовательный интерфейс SPI:

SPICLK - Выход тактового сигнала (AB11);

SPITXD - Выход передаваемых данных (AE10);

SPIRXD - Вход принимаемых данных (AF10);

SPI_CS7,…, SPI_CS0 - Выбор микросхемы/устройства SPI,

и порты общего назначения или программируемые входы/выходы (GPIO15,…,GPIO0).

С выводов СБИС ЦУПП обработанные данные поступают на восьмиканальный двунаправленный приемо-передатчик с тремя состояниями на выходе 1554AП6TБM [11], где происходит восстановление формы сигналов несущих информацию о скорости и высоте, и ЦАП 1273ПA4T. Восстановленные сигналы с выхода 1554AП6TБM отправляются на интерфейсную плату (ИП), а аналоговый сигнал с выхода 1273ПA4T усиливается операционным усилителем 544УД15У3 и поступает на управляющий вход УНЧ ППУ для регулировки коэффициента усиления.

Для питания процессора и микросхем входящих в состав БИМ используются напряжения: +3.3В, +5В, +15В, -15В. Первые два напряжения формируются линейным регулятором напряжения с малым падением напряжения 1309ЕР1Т (т.к. системы входящие в состав СБИС ЦУПП очень чувствительны к изменениям питающего напряжения, даже незначительным), остальные поступают с блока питания (ЛА), входящего в состав РВС.

Для программирования процессора в схеме предусмотрено постоянное запоминающее устройство (EEPROM) M25P32 [23].

Схема электрическая принципиальная представлена в приложении В.

5. Расчётная часть

На данном этапе проектирования возникла задача в согласовании сигнала биений, поступающего с ППУ, и входов АЦП вычислителя 1879ХК1Я. Проблема состоит в преобразовании сигнала биений с уровнем входного напряжения 0,4 В относительно «земли» и со спектром от 500 Гц до 1 МГц, в дифференциальный сигнал, амплитуда которого меняется относительно опорного напряжения 1,4 В (формирующегося на выходе процессора), в пределах от 1,2 до 1,6 В. Для её решения была выбрана следующая реализация входного каскада (рисунок 5.1).

ОУ1, ОУ2 - операционные усилители для 1-го и 2-го плеча соответственно;

АО - амплитудный ограничитель;

ПФ - полосовой фильтр;оп - опорное напряжение 1.4 В.

Рисунок 5.1 - Схема электрическая функциональная входного каскада

Каскад выполнен на основе 2-х операционных усилителей (ОУ), образующих 2 плеча, которые обеспечивают одинаковое усиление входного сигнала (для управления их коэффициентом усиления, используются резисторы в цепи обратной связи ОУ). Различие между ними лишь в том, что одно плечо используется как обычный повторитель напряжения, а второе - инвертирующий усилитель.

Амплитудный ограничитель выполнен на диодной сборке. Его задача - исключить выход из строя входов АЦП процессора 1879ХК1Я, в случае превышения амплитуды напряжения 1.6 В на выходе ОУ.

Полосовой фильтр используется для выделения полосы частот от 500 Гц до 1 МГц.

5.1 Математическое моделирование усилителя ограничителя

Для проектирования и проверки электрических параметров входной цепи был выбран программный продукт - Proteus 7 Professional. За отсутствием отечественной элементной базы в данной среде, все составляющие были заменены их полными зарубежными аналогами.

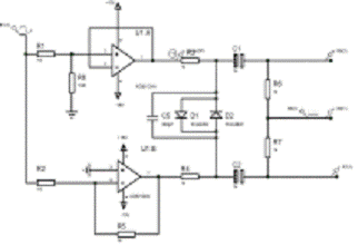
Схема электрическая принципиальная представлена на рисунке 5.2.

Полученные в результате моделирования характеристики соответственно на рисунках 5.3, 5.4, 5.5 и 5.6.

Рисунок 5.2 - Схема электрическая принципиальная входного каскада

На рисунке 5.2: U1:A, U1:В - операционные усилители с регулируемым, с помощью резисторов R1, R8, R2, R5, коэффициентом усиления. Резисторы R3 и R4 - обеспечивают требуемый уровень выходного сигнала. Элементы С5, С1, С2, R6 и R7 образуют полосовой фильтр, где С5 обеспечивает срез в области ВЧ АЧХ ОУ (рисунок 4), а С1, С2, R6 и R7 - в области НЧ. Диоды D1 и D2 представляют собой амплитудный ограничитель, обеспечивающий срез выходного сигнала ОУ при превышении его 1,6 В.

Принцип действия амплитудного ограничителя следующий. При закрытом состоянии диодов D1 и D2 схема работает как обычный дифференцирующий усилитель с коэффициентом усиления равным 1. Если положительное или отрицательное напряжения на выходе первого или второго плеча достигнет 0,4 В и начнёт его превышать, то произойдёт открытие диода D1 или D2, в зависимости на каком плече будет превышение уровня. Напряжения на R3, R4 и всей цепи обратной связи первого и второго плеча будет зафиксировано на уровне 0,4 В, следовательно, будет зафиксировано и выходное напряжение усилителя ограничителя на нужном уровне. Диоды закроются тогда, когда напряжение на выходе снизится до 0,4 В.

Из рисунке 5.4 видно, что входной сигнал с напряжением 0,4 В относительно «земли» был преобразован в требуемый дифференциальный сигнал, амплитуда которого меняется относительно опорного напряжения 1,4 В, в пределах от 1,2 до 1,6 В.

Рисунок 5.4 - АЧХ входного каскада

Из рисунка 5.4 видно, что избирательная система каскада обеспечивает требуемую полосу частот от 500 Гц до 1 MГц.

Рисунок 5.5 - Входной моногармонический сигнал УО

Рисунок 5.6 - Спектр выходного сигнала УО при моногармоническом входном сигнале

Спектральный анализ показал, что при подаче на вход усилителя-ограничителя моногармонического сигнала с частотой 10 кГц (рисунок 5.5), в спектре выходного сигнала присутствует только одна составляющая (рисунок 5.6), соответствующая частоте входного сигнала 10 кГц. Обогащения спектра не происходит, что позволяет сделать вывод о правильном расчёте входной цепи.

5.2 Расчёт полноты контроля

.2.1 Цель расчёта

Целью расчета является определение полноты контроля блока
БИМ встроенными средствами контроля (ВСК).

5.2.2 Требования к встроенному контролю

Техническим заданием (ТЗ) установлены следующие требования:

Блок БИМ должен иметь ВСК, обеспечивающую:

непрерывный контроль работоспособности блока БИМ с формированием и выдачей контрольной информации о наличии отказа;

полнота контроля должна быть не менее 0,95.

5.2.3 Методика и результаты расчёта

Полнота контроля изделия (методическая достоверность контроля) ВСК в соответствии с МУ 108-84 [8], определяется по формуле

,

где l0, lк - интенсивность отказов изделия и его контролируемой части соответственно.

Контроль блока БИМ встроенной системой контроля (ВСК) осуществляется как на земле, так и в полете в составе РВС. Поэтому величина h оценивается в разных режимах.

Упрощенная функциональная схема блока БИМ приведена на рисунке 5.7.

Рисунок 5.7 - Функциональная схема БИМ

Входными сигналами для блока БИМ являются:, Fb2, Fb3 - сигналы биений поступающие одновременно с 3-х каналов;

+3.3В, +5.5В, +15В, -15В - напряжения питания блока;- шина отладки ПО СБИС ЦУПП;- сигнал тактирования от внешнего генератора;

СИ - сигнал синхронизации от внешнего генератора ППУ.

Выходными сигналами изделия являются:

Испр.- сигнал исправности блока БИМ;

текущая высота (SPI) - код, несущий информацию о высоте ЛА над поверхностью;

составляющие скорости Vx, Vy, Vz (SPI) - коды, несущие информацию о скорости ЛА;

управление КУ - сигнал управления коэффициентом усиления ППУ.

Критериями неконтролируемых отказов изделия являются:

невыдача изделием информации о высоте;

невыдача изделием информации о составляющих скорости;

невыдача сигнала управления КУ (в случае отказа выходной аналоговой цепи блока) при наличии сигналов исправности.

В целом блок БИМ является высокоорганизованной контролируемой ВСК системой. Организация контроля осуществляется следующим образом. Встроенная система контроля охватывает исправность основных функциональных блоков БИМ: входная цепь (ВЦ), СБИС ЦУПП, загрузочная флеш-память (EEPROM).

Система ВСК реализована по принципу сторожевого таймера, имеет встроенный генератор и счетчик. При отсутствии импульса сброса снимается сигнал «Испр.», который в свою очередь передается в ячейку ИП.

В связи с выше изложенным, представим все изделия в виде функционально-логических блоков (ФЛБ), каждый из которых имеет один выход и ряд входов, как это предусматривает МУ 108-84 [8], не представляется возможным. Здесь блок БИМ нужно рассматривать как один функционально-логический блок с отрицательной обратной связью, с рядом входных и выходных параметров.

Для данного блока полноту контроля лучше выразить формулой

,

где lн - суммарная интенсивность неконтролируемых отказов.

Такой подход позволяет сразу же, все элементы, охваченные контролем представлять одним функционально-логическим блоком, а неохваченные выделить в отдельные неконтролируемые функционально-логические блоки, которые составляют малую часть изделия. При этом выходные параметры обобщенного функционального блока, охваченного ВСК целесообразно так же представлять через один обобщенный контролируемый параметр «Z». Расчет полноты контроля в этом случае существенно упрощается.

5.2.4 Работа на земле

На земле БИМ работает при включении РВС, имеется сигнал исправности (если блок исправен), на выходе блока появляется сигнал нулевой высоты и нулевых Vx, Vy и Vz. Функционально-логическая модель контроля блока в этом режиме представлена на рисунке 5.8. Z - здесь обобщенный параметр элементов блока, охваченных ВСК.

Рисунок 5.8 - Функционально-логическая модель контроля блока на земле и в полёте

Неконтролируемыми ФЛБ в этом режиме являются:

ФЛБ1 - буферные элементы, обеспечивающие восстановление формы сигнала;

ФЛБ2- элементы, формирующие сигнал управления коэффициентом усиления ППУ.

Интенсивность отказов ФЛБ:

ФЛБ1 - l1 = 0.284 10-6 1/час;

ФЛБ2 - l2 = 0.413 10-6 1/час.

l0З = 14.601×10-6 1/ч - интенсивность отказов при работе в режиме наземной подготовки.

Полнота контроля


5.2.5 Работа в полете

Функционально-логическая модель контроля изделия в режиме полета приведена на рисунке 5.8.

Неконтролируемыми функционально-логическими блоками здесь являются те же ФЛБ, что и в предыдущем пункте.

Интенсивность отказов ФЛБ:

ФЛБ1 - l1 = 1.152 × 10-6 1/час;

ФЛБ2 - l2 = 0.793 × 10-6 1/час;

l0П = 42.016 × 10-6 1/ч - интенсивность отказов при работе в полете.

Полнота контроля


5.2.6 Анализ результатов расчёта полноты встроенного контроля

1 Полнота контроля работоспособности блока БИМ при работе на земле h = 0.954.

Полнота непрерывного контроля работоспособности блока БИМ при работе в полете h = 0,952.

Полнота контроля блока БИМ во всех режимах работы соответствует требованиям ТЗ.

6. Безопасность жизнедеятельности

Охрана труда - система законодательных актов, социально-экономических, организационных, технических, санитарно-гигиенических мероприятий, обеспечивающих безопасность, сохранение здоровья и работоспособность человека в процессе труда.

Данная система многопланова, разнообразна, включает в себя:

-     комплекс нормативно-правовых актов, регламентирующих условия труда на основании положений конституции и законодательства о труде;

-       комплекс нормативно-технической документации, устанавливающий допустимые и оптимальные характеристики условий труда, требования к оборудованию и технологическому процессу;

-       комплекс нормативно-технической документации, устанавливающий допустимые и оптимальные характеристики условий труда, требования к оборудованию и технологическому процессу;

-       совокупность средств и методов, обеспечивающих безопасность труда на производстве;

-       государственный надзор и общественный контроль за соблюдением требований безопасности труда.

6.1 Основные термины и определения

Основные понятия и определяющие их термины стандартизированы, поэтому они применительны для всех отраслей народного хозяйства (ГОСТ 12.0.002-80 «ССБТ. Термины и определения.»).

Охрана труда - система законодательных актов, социально-экономических, организационных, технических, санитарно-гигиенических мероприятий, обеспечивающих безопасность, сохранение здоровья и работоспособность человека в процессе труда.

Безопасность труда - состояние условий труда, при котором исключено воздействие на работающего в опасных и вредных производственных факторов.

Опасный производственный фактор - производственный фактор, воздействие которого на работающего в определенных условиях приводит к травме или к другому внезапному резкому ухудшению здоровья.

Вредный производственный фактор - производственный фактор, воздействие которого на работающего в определенных условиях приводит к заболеванию или снижению работоспособности.

Травма - внешнее повреждение тканей человеческого организма или нарушение правильного его функционирования, наступившее внезапно в результате несчастного случая.

Техника безопасности - система организационных и технических мероприятий и средств, предотвращающих воздействие на работающих опасных производственных факторов.

Производственная санитария - система организационных мероприятий и санитарно-технических средств, предотвращающих или уменьшающих воздействие на работающего вредных производственных факторов.

6.2 Микроклимат на рабочем месте

Параметры микроклимата, определяемые СанПин 2.2.4.548-96 [16], приведены в таблице 6.1.

Таблица 6.1 − Нормы микроклимата для помещений с ПЭВМ

Период года

Оптимальные

Допустимые


Температура воздуха, 0С

Относительная влажность воздуха, %

Скорость движения воздуха, м/с

Температура воздуха, 0С

Относительная влажность воздуха, %

Скорость движения воздуха, м/с

Холодный (ниже +100С)

22-24

40-60

менее 0,1

18-24

40-70

менее 0,3

Теплый (выше +100С)

23-25

40-60

менее 0,1

до 28

40-70

менее 0,3


В рассматриваемом помещении средняя температура на протяжении холодного периода года составила 230С, относительная влажность была около 50%. Используется общеобменная вытяжная вентиляция с выводом в коридор, кроме этого, перед началом рабочего дня и во время обеденного перерыва производится проветривание. Помещение не содержит источников вредных химических веществ, поэтому их содержание не превышает среднесуточных концентраций для атмосферного воздуха. Таким образом, микроклимат рабочего места удовлетворяет санитарным нормам.

6.3 Освещенность рабочего места

Согласно требованиям санитарных норм, коэффициент естественной освещенности (КЕО) для данного помещения, расположенного в III световом климатическом поясе в зоне с устойчивым снежным покровом, должен составлять 1.2%. Рассчитаем КЕО согласно СНиП 23-05-95. При боковом освещении КЕО определяется как

                                  (6.1)

где    - площадь боковых световых проемов;

 - площадь пола помещения;

 - коэффициент запаса;

 - световая характеристика окон;

 - коэффициент затемнения окон противостоящими зданиями;

 - коэффициент, учитывающий повышение КЕО при боковом освещении, благодаря свету, отраженному от поверхностей помещения и подстилающего слоя, прилегающего к зданию;

 - общий коэффициент светопропускания (0,3).

Для нахождения коэффициентов необходимо знать глубину помещения , длину помещения , высоту от уровня условной рабочей поверхности до верха окон  и площадь окон. Рассматриваемое помещение имеет следующие размеры:    . Коэффициент запаса , так как в помещение мало пыли и регулярно проводится влажная уборка. Напротив нет затемняющих зданий, поэтому коэффициент затемнения . Далее по таблицам находим: ; .

Ввиду недостаточности естественного освещения в начале и в конце рабочего дня, особенно в зимний период применяется искусственное освещение. Искусственное освещение осуществляется системой общего равномерного освещения, использующей светильники с лампами ЛБ036. Лампы светильников подключены к разным фазам трехфазной сети, что обеспечивает коэффициент пульсации менее 0,5 %. Общее число светильников составляет 18 (3 ряда по 6 штук в каждом). Яркость светильников в зоне углов излучения 50 - 900 удовлетворяет требованиям санитарных норм (не более 200 кд/м2). Определим освещенность в помещении методом светового потока.

                                    (6.2)

где    - фактический показатель освещенности, лк;

 - число ламп, шт. (в нашем случае 18);

 - световой поток лампы, лм (4800 лм для ЛБ036);

 - коэффициент использования светового потока (для светильника с зеркальным отражением и рассеивателем 0,6;

 - площадь пола (в нашем случае 72 м2);

 - коэффициент минимальной освещенности (для данного типа работ 1,3);

 - коэффициент затемнения крупными машинами (в данном помещении нет крупных машин, поэтому принимаем его равным единице);

 - коэффициент запаса (для данного помещения 1,2).

Подставив значения, получим , что удовлетворяет требованиям, (искусственное освещение рабочих поверхностей - от 300 до 500 лк).

Таким образом, помещение удовлетворяет санитарным нормам по освещенности.

6.4 Влияние шума и вибрации

Согласно СанПин 2.2.2.542-96 [15] уровень шума в помещении для творческой работы на ПЭВМ не должен превышать 50 дБ.

Помещение, в котором находится рабочее место, изолированно от других помещений и не содержит сильных источников шума и вибрации. Соседние помещения также не содержат сильных источников шума и вибрации, поэтому можно считать, что единственным источником шума и вибрации являются вентиляторы охлаждения системных блоков ПЭВМ. Благодаря своевременному ремонту и замене комплектующих системных блоков уровень шума в помещении не превышает 40 дБ и соответствует норме, а вибрации отсутствуют.

6.5 Вентиляция

Вентиляция - организованный и регулируемый воздухообмен, обеспечивающий удаление из помещения воздуха, загрязнённого вредными газами, парами, пылью, а также улучшающий метеорологические условия в помещении в соответствии СНиП 2.04.05-91.

Естественная вентиляция создаёт необходимый воздухообмен за счёт разности плотности тёплого воздуха, находящегося внутри помещения, и более холодного снаружи, а также за счёт ветра.

6.6 Электробезопасность

ОАО «УПКБ «Деталь» занимается разработкой и изготовлением радиовысотомеров и радиовысотомерных систем для всех типов летательных аппаратов (ЛА). Рабочее место, на котором идет разработка, является сухим, беспыльным помещением с нормальной температурой воздуха и железобетонным покрытым линолеумом полом. По степени опасности поражения людей электрическим током помещение относится к помещениям без повышенной опасности.

Питание приборов осуществляется от сети переменного тока частотой 50 Гц и напряжением 220 В с изолированной нейтралью. Данный уровень напряжения представляет опасность для человеческой жизни.

В соответствии с ГОСТ 12.1.030-84.ССБТ [3], должны соблюдаться следующие меры безопасности:

-      надежное заземление всех доступных для прикосновения токоведущих частей корпуса с шиной "земля";

-      сопротивление между шиной "земля" и корпусом изделия не превышало 4 Ом (3,7 Ом).

Согласно ГОСТ 12.1.038-82, предельно допустимые значения напряжения прикосновения и тока составляют, соответственно 20 В и 6 мА при продолжительности воздействия тока более 1 сек. Поэтому, необходимо предусмотреть защитное заземление, которое обеспечило бы защиту людей от прикосновения к нетоковедущим частям (корпуса измерительных приборов), которые могут оказаться под напряжением в результате повреждения изоляции.

Стекание тока в землю происходит только через проводник, находящийся с нею в непосредственном контакте. Такой контакт обеспечивается проводником или группой соединенных между собой проводников. Одиночный проводник, находящийся в контакте с землей называется одиночным заземлителем или заземляющим электродом, а заземлитель, состоящий из нескольких параллельно соединенных электродов, называется групповым или сложным заземлителем. По условиям безопасности заземление должно обладать сравнительно малым сопротивлением, обеспечить которое можно путем увеличения геометрических размеров одиночного заземлителя или применения группового заземлителя. В нашем случае, будем использовать групповой заземлитель.

В соответствии с ГОСТ 12.1.030-84.ССБТ , для электроустановок напряжением до 1000 В в сети с изолированной нейтралью, сопротивление заземляющего устройства должно быть не более 4 Ом. Сопротивление группового заземлителя значительно меньше допустимого, а это означает, что рассчитанное заземляющее устройство обеспечит защиту людей от поражения электрическим током в случае повреждения изоляции.

Питание к рабочему столу подводится электропроводами, отвечающими ГОСТ 23286-78, которые уложены в специальные каналы в стенах и тем самым защищены от случайных повреждений изоляции. Сечение проводов (4 мм2) и схема проводки обеспечивает достаточную мощность для питания лабораторного стенда и измерительных приборов, находящихся на рабочем месте. Протяженность провода на пути распределительный щиток - электророзетка не превышает 20 м. Провода подводящие напряжение к щитку имеют сечение (2Ч6 мм2). Защита сети от перегрузок осуществляется автоматом типа ОП - 6, рассчитанным на ток 25 А. Суммарное сопротивление проводов не превышает 1,5 Ом, что обеспечивает ток короткого замыкания на уровне 146 А. Ток короткого замыкания в 5,84 раза превышает расчетный ток автомата и гарантирует обеспечение лабораторного стенда в случае повреждения изоляции.

Электрические осветительные приборы и выключатели освещения отвечают требованиям ГОСТ 27570.0-87 и при нормальной эксплуатации не представляют опасности поражения электрическим током.

6.7 Пожаробезопасность

Противопожарная защита представляет собой комплекс инженерно-технических мер, разрабатываемых при проектировании, которые направлены на уменьшение возможности возникновения пожара и защиту людей в случае пожара. На предприятии осуществляются технические, эксплуатационные и режимные мероприятия, пожарная безопасность объекта обеспечивается системами предотвращения пожара и противопожарной защиты, в том числе организационно-техническими мероприятиями.

Монтаж изделия производится при помощи паяльника с применением легко воспламеняющихся жидкостей (этиловый спирт, ацетон, лак и т.д.). Следовательно, монтажные работы пожароопасные. Во избежание пожара паяльник должен обеспечиваться термостойкой подставкой. Легко воспламеняющиеся жидкости должны храниться в металлической посуде с герметичными крышками. Помещение должно обеспечиваться пожарной сигнализацией, аварийным освещением.

Для защиты от пожара помещение оборудовано средствами пожаротушения и пожарным оборудованием согласно ГОСТ 12.4.009-85.

На объекте установлен пожарный кран, оборудованный пожарным клапаном с соединительной головкой, напорным пожарным рукавом со стволом, рычагом для облегчения открывания крана. Пожарный кран с перечисленным оборудованием размещается в пожарном шкафу. Для предотвращения распространения огня во время пожара помещение отдела разгорожено несколькими перегородками. Согласно ГОСТ 12.4.009-85 в пожарный шкаф установлен огнетушитель.

Помещение должно иметь эвакуационный выход в соответствии со СНиП 2.01.02-85 [19]. Все эвакуационные выходы и подступы к ним, оборудованию, материалам и средствам тушения пожара должны быть освобождены. В связи с наличием жидкостей с температурой вспышки паров выше 61 0C помещение относится по пожарной опасности в соответствии с ОНТП 24-86 к категории В. Стены, перекрытия и другие несущие конструкции здания представляют собой железобетонные конструкции и являются несгораемыми. Здание можно отнести к I степени огнестойкости (СНиП 2.01.02-85).

Все работники предприятия при трудоустройстве проходят инструктажи по охране труда и технике безопасности, в ходе которого в обязательном порядке должны ознакомиться с требованиями пожарной безопасности, средствами и способами пожаротушения.

6.8 Эргономичность рабочего места

Основным способом обеспечения условий комфорта является организация рабочего места. Под рабочим местом, понимается зона трудовой деятельности человека в системе «человек - машина», оснащенная техническими средствами, необходимыми для решения конкретных задач.

Общие эргономические требования к производственному оборудованию регламентируются ГОСТ 12.2.049-80.ССБТ [6].

Рабочее место должно обеспечивать возможность удобного выполнения работ в положении сидя и соответствовать требованиям ГОСТ 12.2.032-78.

Рабочие места в рассматриваемом помещении отвечают следующим эргономическим требованиям:

достаточное рабочее пространство, позволяющее осуществить необходимые действия;

достаточные физические, зрительные и звуковые связи между работником и оборудованием;

оптимальное расположение систем отображения информации и органов управления с учетом антропометрических данных;

необходимое естественное и искусственное освещение;

оптимальное расположение яркости в поле восприятия.

Для обеспечения равномерной нагрузки на мышцы целесообразно предусмотреть смену рабочих положений. Для того чтобы поза оператора в рабочем положении была физиологически правильно обоснована, необходимо обеспечить оптимальные положения частей тела (рисунок 6.1).

Рисунок 6.1 − Оптимальные значения углов в суставных сочленениях

Конструктивное внешнее оформление оборудования создает условия для минимальной утомляемости. Параметры рабочего пространства соответствуют рекомендуемым требованиям:

-     ширина не менее 800 мм;

-       глубина не менее 800 мм (в рассматриваемом месте 800 мм);

-       высота рабочей поверхности стола должна регулироваться в пределах 680 - 800 мм; при отсутствии такой возможности высота рабочей поверхности должна составлять 725 мм (в рассматриваемом месте 725 мм);

-       пространство для ног высотой не менее 600 мм (в рассматриваемом месте 650 мм), шириной - не менее 500 мм (в рассматриваемом месте 800 мм), глубиной на уровне колен - не менее 450 мм (в рассматриваемом месте 700 мм) и на уровне вытянутых ног - не менее 650 (в рассматриваемом месте 700 мм).

Общие эргономические требования к креслу определены:

-     кресло должно обеспечивать человеку соответствующую характеру и условиям физиологически удобную позу, отвечающую критериям функционального комфорта;

-       конструкция кресла не должна затруднять рабочих движений.

Экраны приборов находятся на расстоянии 600 мм от глаз оператора, и имеют визуальные эргономические параметры, удовлетворяющие санитарным нормам.

6.9 Охрана окружающей среды

Немногочисленность видов технологических операций на предприятии УПКБ "Деталь" определяет то, что выброс вредных и отравляющих веществ в целом на предприятии очень невелик. Основная их масса, благодаря небольшому количеству технологического оборудования, выделяется в незначительных количествах и требует только локализации их в рабочей зоне цеха и выброс наружу без очистки. Для всех загрязняющих веществ выбрасываемых предприятием в приземный слой атмосферы на территории жилых кварталов создается максимальная концентрация ниже существующего ПДК, следовательно, существующие выбросы ОАО УПКБ можно квалифицировать, как предельно допустимые выбросы (ПДВ).

Таблица 6.2 - Перечень загрязняющих веществ выбрасываемых в атмосферу

Наименование вещества

Значение ПДК, мг/м3

Класс опасности

Выброс вещества, тонн./год

1 Пыль неорганическая

0,500

3

0,682

2 Свинец

0,001

1

0,00004

3 Алюминия оксид

0,01

1

0,0001


Объём выполняемой работы по контролю состояния воздушной среды определяется категорией опасности производства КОП, вычисляется по формуле

                                        (6.3)

где    КОП - категория опасности производства;

Мi - количество выбросов в атмосферу i-го вещества, т/год;

ПДКi - предельная допустимая концентрация i-го вредного вещества для селитебной зоны, мг/мі;

аi - относительный коэффициент опасности в зависимости от класса опасности вещества.

Значение КОП < 106 , т.е. предприятие относится к четвёртой категории опасности.

Все промышленные стоки, в силу своей малой загрязненности, выводятся через городскую канализацию. Масса годового выброса вредных веществ в водоём не превышает разрешённого лимитами баланса.

Технология производства на ОАО УПКБ “Деталь” исключает возможность аварийных и залповых выбросов загрязнений в атмосферу.

6.10 Чрезвычайные ситуации

Стихийные бедствие - это различные явления природы, вызывающие внезапные нарушения нормальной жизнедеятельности населения, а также уничтожение и разрушение материальных ценностей.

Местность, на которой расположен город и завод УПКБ «Деталь» находится в сейсмически опасной зоне, так как специалисты прогнозируют возможность землетрясения силой до 7 баллов по шкале Рихтера, хотя и Уральские горы очень древние.

В нашем районе следствием производственной аварии может стать радиоактивное заражение в случае аварии на Белоярской атомной электростанции. Авария на БАЭС может произойти вследствие землетрясения, т.к. данная электростанция расположена на тектоническом разломе земной коры, либо при неправильной эксплуатации ядерных реакторов.

Причинами производственных бедствий может служить, также нарушение технологического процесса и правил техники безопасности. К производственным авариям, которые могут произойти на УПКБ «Деталь» можно отнести:

-      возгорание на складе ЛВЖ (бензин, дизельное топливо, ацетон, краски, растворители);

-       на складе хранения газов (хлор, аммиак в баллонах, жидкий хлор).

Для устранения вредных воздействий хлора и аммиака используется водная завеса, гашеная известью. В зимний период времени опасность представляет отключение электроэнергии. Последствиями являются размораживания системы водоснабжения. Предприятие является химически опасным объектом четвертой категории. Это значит, что воздействие вредных веществ далее завода не распространяется.

 

6.11 Инструкция по технике безопасности на рабочем месте инженера

 

.11.1 Общие требования

К выполнению работ допускаются лица не моложе 18 лет, прошедшие медицинский осмотр без противопоказаний к выполнению работ, имеющие профессиональные навыки, прошедшие обучение безопасным методам и приемам работ и получившие соответствующие удостоверение.

Обслуживающему персоналу необходимо:

1      Знать устройство системы, переходных шкафов, схемы прокладки электрических кабелей, их неисправности и пути их устранения;

2   Своевременно проводить профилактические осмотры и ремонты энергетического оборудования;

3        Вести контроль над исправным состоянием пусковой и защитной электроаппаратуры, заземления (зануления) электрооборудования;

         Знать порядок пользования средствами защиты (диэлектрические перчатки и ковры, инструмент с изолирующими рукоятками, индикаторы напряжения, защитные очки);

         Знать и уметь оказывать первую медицинскую помощь пострадавшим от электрического тока и при других несчастных случаях;

         Соблюдать инструкцию о мерах пожарной безопасности [4], [7].

 

6.11.2 Требования безопасности перед началом работы

1      Проверить и убедиться в наличии и исправности закрепленного инструмента, приспособлений по обеспечению безопасного производства работ, средств индивидуальной защиты, средств пожаротушения.

2        Проверить состояние общего и рядового освещения.

         Не производить каких-либо работ по ремонту приспособлений, инвентаря и другого, если это не входит в круг обязанностей работника.

         Обо всех недостатках и неисправностях, обнаруженных при осмотре на рабочем месте, доложить старшему смены для принятия мер к их полному устранению.

         Расположить инструмент на рабочем месте с максимальным удобством для пользования, не допуская наличия в зоне работы лишних предметов.

         Проверить наличие аптечки 1-ой медицинской помощи.[4]

 

6.11.3 Требования безопасности во время работы

Все ремонтные работы на электроустановках, профилактический осмотр, ремонт следует производить при снятых предохранителях (напряжении). Отсутствие напряжения на токоведущих частях электрооборудования проверить вольтметром или индикатором напряжения.

1      Смену индивидуальных предохранителей, надо производить только одной рукой, а второй или частью тела не касаться заземленных конструкций.

2        Смену рядового предохранителя необходимо производить двумя лицами, одно из которых додано стоять внизу у стремянки, пользоваться изолирующими клещами или диэлектрическими перчатками, защитными очками.

         После снятия напряжения дистанционного питания необходимо снять остаточный заряд с жил кабеля и произвести их заземление. Эта работа выполняется в диэлектрических перчатках, диэлектрических галошах и с применением защитных очков.

         После проведения необходимых отключений на коммутационной аппаратуре (рубильнике, выключателе) отключенных при подготовке рабочего места, должны быть вывешены плакаты: «Не включать - работают люди!».

         При работе в электроустановках напряжением до 1000В без снятия напряжения на токоведущих частях и вблизи них необходимо оградить расположенные вблизи рабочего места другие токоведущие части, находящиеся под напряжением. Работать в диэлектрических галошах или стоя на изолирующей подставке, либо на диэлектрическом коврике. Инструмент должен быть с изолирующими ручками.

         Перед стойками оборудования, которые имеют напряжения свыше 42 В переменного тока и 110 В постоянного, должны быть положены диэлектрические ковры.

         На всех кожухах и крышках оборудования, закрывающих контакты с напряжением более 42 В переменного тока, должен быть нанесен знак электрического напряжения для предупреждения обслуживающего персонала об опасности поражения электротоком.

         Для работы применять ручной инструмент с изолирующими ручками (плоскогубцы, пассатижи, кусачки, отвертки), диэлектрическое покрытие не должно иметь повреждений и плотно прилегать к рукоятке.

         Устранение повреждений и ремонт на оборудовании необходимо производить при полном снятии напряжения с оборудования.

         Применяемый переносной электроинструмент должен быть испытан и иметь инвентарный номер, систематически и своевременно проверяться и ремонтироваться.[4]

 

6.11.4 Требования безопасности в аварийных ситуациях

1    Немедленно прекратить работу, отключить персональный компьютер, иное электрооборудование и доложить руководителю работ, если:

-    обнаружены механические повреждения и иные дефекты электрооборудования и электропроводки;

-       наблюдается повышенный уровень шума при работе оборудования;

-       наблюдается повышенное тепловыделение от оборудования;

-       мерцание экрана не прекращается;

-       наблюдается прыганье текста на экране;

-       чувствуется запах гари и дыма;

-       прекращена подача электроэнергии.

2    Не приступать к работе до полного устранения неисправностей.

3        В случае возгорания или пожара работники должны немедленно прекратить работу, отключить электроприборы, вызвать пожарную команду, сообщить руководителю работ и приступить к ликвидации очага пожара имеющимися первичными средствами пожаротушения.

         При травме в первую очередь освободить пострадавшего от травмирующего фактора, поставить в известность руководителя работ, вызвать медицинскую помощь, оказать первую доврачебную помощь пострадавшему и по возможности сохранить неизменной ситуацию до начала расследования причин несчастного случая.

 

6.11.5 Требования безопасности по окончании работы

1) Необходимо привести в порядок рабочее место, инструмент и приспособления.

) Сообщить руководителю работ обо всех неисправностях, замеченных во время работы, и мерах, принятых к их устранению

) Спецодежду нужно убрать в специально отведенное место.

) В случае выполнения работ, связанных с пайкой сплавами, содержащими свинец, обязательно перед мытьем рук произвести нейтрализацию свинца 1% раствором уксусной кислоты или пастой ОП-7 [29].

6.12 Общие выводы

Итак, помещение, в котором находится рабочее место, полностью соответствует всем нормам электробезопасности, исключает поражение электрическим током и относится к классу «без повышенной опасности».

Микроклимат рабочего места удовлетворяет санитарным нормам по СанПин 2.2.2.542-96 [15].

Согласно требованиям санитарных норм уровень естественной освещенности для данного помещения не достаточен. Поэтому применяется искусственное освещение с уровнем светового потока 461 лк. Таким образом, помещение полностью удовлетворяет санитарным нормам.

Помещение, в котором находится рабочее место, изолированно от других помещений и не содержит сильных источников шума и вибрации. Организация рабочих мест обеспечивает условия комфорта и отвечает эргономическим требованиям ГОСТ 12.2.032-78. ССБТ [5].

7. Экономическая часть

С развитием авиации общего назначения появился спрос на малогабаритные радио высотомерные системы (РВС). Конкурентоспособность разрабатываемой РВС определяется её себестоимостью (являющейся одним из важных показателей, характеризующих эффективность работы предприятия) зависящей от себестоимости её составляющих.

Разрабатываемый блок БИМ входит в состав РВС. В блоке БИМ используется два сигнальных процессора объединённых в одном ЦУПП, который выполняет основные вычислительные операции блока. Применение СБИС_ЦУПП в блоке привело к значительному сокращению количества элементов, к повышению технологичности и надежности, а также удалось снизить энергопотребление, массу и габаритные размеры блока. Произведём расчёт разработки и изготовления блока БИМ.

Себестоимость продукции (работ, услуг) представляет собой стоимостную оценку используемых в процессе производства продукции (работ, услуг) природных ресурсов, сырья, материалов, топлива, энергии, основных фондов, трудовых ресурсов, а также других затрат на ее производство и реализацию.

В себестоимость научно-технической продукции включаются затраты, необходимые для ее создания в соответствии с техническим заданием (техническими условиями).

К затратам, включаемым в себестоимость научно-технической продукции относятся:

         затраты на исследования, проведение расчётных работ, моделирование процессов;

         затраты по подбору и изучению научно-технической литературы, информационных материалов;

         затраты на проектирование, разработку рабочей документации и изготовление опытных (экспериментальных) образцов, их монтаж и отладку;

         другие затраты.

Себестоимость разработки и изготовления блока измерителя и модуляции включает в себя:

затраты на материалы, покупные комплектующие изделия (ПКИ) и полуфабрикаты (покупные);

затраты на заработную плату;

отчисления на социальные нужды;

общехозяйственные расходы;

общепроизводственные расходы.

Расчёт себестоимости проведен в соответствии c протоколом согласования экономических нормативов для расчета договорных цен на работы по основной деятельности ОАО «УПКБ «Деталь» на 2013 г. Он подразумевает стоимостную оценку использованных в процессе производства продукции природных ресурсов, сырья, материалов, энергии, трудовых ресурсов, а также других затрат на ее производство.

Таблица 7.1 Экономические нормативы, использованные при расчете себестоимости

№ п/п

Наименование показателя

Единица измерения

Значение

1

Среднемесячная заработная плата одного работника

Руб/мес

27 100

2

Дополнительная заработная

% от основной заработной платы

14

3

Отчисления на социальные нужды и страхование

%

30,2

4

Общехозяйственные расходы

% от основной заработной платы

186,01

5

Общепроизводственные расходы

% от основной заработной платы

41,98

6

Уровень транспортно -заготовительных расходов на сырье и материалы

%

1,2


7.1 Расчет затрат на комплектующие изделия и полуфабрикаты (покупные)

Расчет затрат определяется по формуле:

(7.1)

где КД - количество ПКИ на одно изделие;

ЦД - цена одного ПКИ данного вида.

Расчет потребности в материалах представлен в таблице 7.2, а расчет затрат на покупные изделия в таблице 7.3.

Таблица 7.2 − Расчет потребности в материалах

Наименование материала, марка

Единица измерения

Цена за единицу, руб.

Норма расхода на 1 изделие

Сумма, руб.

Флюс, ФКТ

кг

80,00

0,05

4,00

Припой, ПОС - 61

кг

184

0.2

37

Провод соединительный, МГТФ 0.07

м

18,00

1

18,00

Итого:




59

Прочие неучтенные материалы (15% от учтенных)




9

Итого:




68

Транспортно-заготовительные расходы (1.2%) от итого




1

Всего с учетом ТЗР:




69


Таблица 7.3 − Расчет в потребности покупных изделиях

 Наименование покупных изделий

Марка, тип

Кол. на одно готовое изд., шт.

Цена за 1 шт., руб.

Сумма, руб.

1

2

3

4

5

Микросхема

1879ХК1Я

1

9 540

9 540

Микросхема

1309ЕР1Т

2

742,45

1 485

Микросхема

1554АП6ТБМ

4

679,25

2717

Микросхема

544УД15У3

4

1 275,50

5 102

Микросхема

544УД15У3 , в корпусе Н04.16-1В

2

1 920

3 840

Микросхема

1273ПА4Т

1

150

150

Конденсаторы

К53-65 "D"- 10 В-150 мкФ ± 20 %

9

178,50

1 606,50

Конденсаторы

К10-17в-Н20-0,01 мкФ ± 10 %

101

11,30

1 141,30

Конденсаторы

К53-65 "Е"- 10 В-220 мкФ ± 10 %

2

183,67

367,34

Конденсатор

К53-65 "С"- 10 В-10 мкФ ± 10 %

1

211,53

1 606,50

Конденсатор

К10-17в-Н50-0,01 мкФ

1

3

1 141,30

Конденсатор

К10-17в-Н90-1 мкФ

1

12,60

12,60

Резистор

Р1-16П

56

33

1 848

Диодная матрица

2ДС523БМ

4

91,40

365,6

Генератор

ГК108-П-15ГР-3-40М

1

1120

1 120

Дроссель высокочастотный

ДМ-0,4-20±5% В

3

40,40

121,20

Вилка

СНП346-20ВП21-2-В

1

318

318

Вилка

СНП346-3ВП21-1-В

8

110,34

882,72

Вилка

СНП346-1ВП21-1-В

2

61,34

122,68

Розетка

СНП352-120РП21-2

5

1 314,96

6 574,8

Розетка

СР-50-727 ФВ

1

240

240

Печатная плата

МАВИ.510-Э14677

1

4 203

4 203

Итого:




43 020,40

ТЗР(1,2%)




517

Всего с учетом ТЗР




43 538


7.2 Расчёт фонда заработной платы

В статье «Расходы на оплату труда» отражаются затраты на оплату труда основного производственного персонала. В соответствии с протоколом согласования экономических нормативов для расчёта договорных цен на 2013 год. Среднемесячная оплата труда 1 чел/мес инженерно-технического персонала составляет 27100 руб.

Основные этапы научно-исследовательской работы и трудоемкость конкретного вида работ приведены в таблице 7.3.

Таблица 7.3 - Расчет трудоемкости разработки при изготовлении опытного образца

Вид работы

Трудоемкость, чел/дни

Анализ ТЗ, изучение научно-технической литературы

5

Составление функциональной схемы блока

4

Выбор элементной базы

4

Составление схемы электрической принципиальной

10

Составление алгоритма работы и программы

8

Расчет стоимости разработки блока

3

Составление инструкции по технике безопасности при работе с блоком.

3

Выполнение чертежей и пояснительной записки

17

Изготовление опытного образца

4

Итого

55


Таким образом, фонд заработной платы составит

ФОТ = 55*27100/21 = 70 977 руб.

Дополнительная заработная плата входит в ФОТ и составляет 14%.

Здоп= 70 977*14% = 9937 руб.

7.3 Отчисления на социальные нужды

Отчисления на социальные нужды и страхование 30,2 % от фонда оплаты труда на основании федерального закона от 03.12.11 №373 - ФЗ и уведомления ФСС.

7.4 Общехозяйственные расходы

Общехозяйственные расходы - это затраты, которые не могут быть отнесены непосредственно на конкретные виды изделий.

Общехозяйственные затраты включают затраты, связанные с организацией и управлением деятельностью обществом в целом:

заработную плату управляющего (непромышленного) персонала;

амортизацию основных средств общехозяйственного назначения;

расходы на содержание и ремонт зданий, сооружений, инвентаря общехозяйственного назначения;

расходы, связанные со служебными командировками;

расходы на охрану труда;

прочие работы общехозяйственного назначения.

Общехозяйственные затраты распределяются пропорционально основной заработной плате производственного персонала.

Общехозяйственные расходы по предприятию установлены в размере 186,01 % от основной заработной платы.

7.5 Общепроизводственные расходы

В себестоимости продукции очень значительную часть составляют общепроизводственные расходы. Это накладные издержки на обслуживание и управление производством.

К общепроизводственным расходам относятся:

расходы на управление производством;

амортизация основных средств;

амортизация нематериальных активов;

расходы на содержание и эксплуатацию оборудования;

расходы на совершенствование технологии;

расходы на обслуживание производственного процесса;

расходы на охрану труда;

расходы на охрану окружающей среды;

налоги и сборы;

другие расходы.

Общепроизводственные расходы устанавливаются самостоятельно предприятием, исходя из специфики производства.

Общепроизводственные расходы по предприятию установлены в размере 41,98 % от основной заработной платы.

7.6 Калькуляция себестоимости

На основании приведенных расчетов составим калькуляцию себестоимости разработки и изготовления блока измерителя и модуляции радиовысотомерной системы (таблица 7.4).

Таблица 7.4 - Калькуляция себестоимости продукции разработки и изготовления блока измерителя и модуляции.

Статьи затрат

Сумма, руб.

1 Материалы и комплектующие изделия

43 607

2 Фонд оплаты труда

80 914

3 Отчисления на социальные нужды (30,2% от п. 2)

22 659

4 Общехозяйственные расходы (186,01 % от п. 2/1,14)

85 625

5 Общепроизводственные расходы (41,98 % от п. 2/1,14)

11 377

Итого: Себестоимость опытного образца

244 182


Стоимость разработки и изготовления блока измерителя и модуляции (БИМ) составила 244 182 руб.

ЗАКЛЮЧЕНИЕ

Итак, задача дипломного проекта заключается в разработке схемы электрической принципиальной на основании заданного алгоритма оценки высоты и составляющих вектора скорости.

Для её решения был принят следующий порядок действий.

Вначале был проведён анализ заданного алгоритма оценки высоты и составляющих вектора скорости. Таким образом были определены требуемые вычислительные мощности блока БИМ: частота процессора - не менее 200 МГц, оперативная память - не менее 2,5 МБ. Исходя из этих требований, была выбрана система на кристалле производства фирмы «МОДУЛЬ» 1879ХК1Я. На его основе были разработаны схемы электрические функциональная и принципиальная.

При проектировании схемы электрической принципиальной возникло несколько трудностей, требующих особого внимания. Первая заключалась в преобразовании сигнала биений с уровнем входного напряжения 0,4 В, относительно «земли», и со спектром от 500 Гц до 1 МГц, в дифференциальный сигнал, амплитуда которого бы менялась относительно опорного напряжения 1,4 В (формирующегося на выходе процессора), в пределах от 1,2 до 1,6 В. Для её устранения был рассчитан и смоделирован входной многоканальный усилитель ограничитель. А вторая - малый объём оперативной памяти (16 Мб) процессора 1879ХК1Я, потребовавший дополнительных микросхем памяти.

Кроме того были произведены расчёты полноты контроля (она составила на земле - 0,954, в полёте - 0,952) и экономических затрат. Последний позволил вычислить стоимость разработки и изготовления блока БИМ, она составила 244 182 руб.

Также проработаны сборочный чертёж, вопросы безопасности и экологичности проекта.

Таким образом, в результате выполнения дипломного проекта был разработан блок БИМ, на основании заданного алгоритма оценки высоты и составляющих вектора скорости, имеющий ряд преимуществ - высокая надежность, малые габаритные размеры, низкое энергопотребление (порядка 6 Вт), небольшая масса (не более 0,6 кг), гибкость и расширяемость, запас по вычислительной мощности.

По результатам выполненного дипломного проектирования можно заключить, что все требования ТЗ были выполнены в полном объёме.

СПИСОК ЛИТЕРАТУРЫ

1             Боркус М. К., Чёрный А. Е. Корреляционные измерители путевой скорости и угла сноса летательных аппаратов. М., «Советское радио»., 1973.

2        Вентцель Е.С. Овчаров Л.А. Теория вероятностей. / Издательство «Наука». М. - 1969 - 564 с.

         ГОСТ 12.1.030-84. ССБТ. Защитное заземление. Зануление. - М.: Изд. Стандартов, 1984.

         ГОСТ 12.1.033-81. ССБТ. Пожарная безопасность объектов с электрическими сетями. - М.: Изд. Стандартов, 1981.

         ГОСТ 12.2.032-78. ССБТ. Рабочее место при выполнении работ сидя. Общие требования. - М.: Изд. Стандартов, 1978.

         ГОСТ12.2.049-80.ССБТ. Оборудование производственное. Общие эргономические требования.

         ГОСТ12.4.009-85.ССБТ. Пожарная техника для защиты объектов. Общие требования.

         Методические указания 108-84. Методы оценки достоверности контроля изделий авиационной техники. Методика определения полноты контроля и глубины поиска отказов. 1984 г

         Микросхема интегральная ЦУПП. Руководство по эксплуатации ЮФКВ.431268.004РЭ.

         Микросхемы интегральные 1273ПА4Т. Техническое описание. КФДЛ.431328.002ТО.

         Микросхемы интегральные серии 1554. АЕЯР.431200.182 ТУ.

         Нефедов А.В. Интегральные микросхемы и их зарубежные аналоги: Справочник. Т.3 - М.: ИП РадиоСофт, 2000. - 576с.:ил.

         Нефедов А.В. Интегральные микросхемы и их зарубежные аналоги: Справочник. Т.10 - М.: ИП РадиоСофт, 2000. - 544с.:ил.

         Радиолокационные системы воздушных судов. Под редакцией кандидата технических наук П.С. Давыдова. М. «Транспорт»., 1988

         СанПин 2.2.2.542-96. Гигиенические требования к видеодисплейным терминалом, персональным электронно-вычислительным машинам и организации работ. - М.: Изд. Стандартов, 1996.

         СанПиН 2.2.4.548-96 Гигиенические требования к микроклимату производственных помещений.

         Скольник М. Введение в технику радиолокационных систем / Издательство «Мир», М. - 1965 - 748 с.

         Смирнов Г.В., Кодолова Л.И. Безопасность жизнедеятельности. - Томск: Томск. Гос. ун-т систем управления и радиоэлектроники, 2003. - 80с.

         СНиП2.01.02-85. Противопожарные нормы и правила.

         Ч. Кук, М. Бернфельд. Радио - локационные сигналы / Перевод с английского под редакцией В.С. Кельзона. - Издательство «Советское радио», М. - 1971 - 268 с.

21      <http://aggf.ru/catalog/razdel/el_komp/navis SBIS.pdf>

         <http://www.micron.com/parts/dram/ddr-sdram/mt46v64m4cv-5b?source=ps>

         <http://www.micron.com/search?source=ps&q=M25P32>

         1309ЕР1Т. Спецификация / ЗАО «ПКК Миландр» - 2012 - 13с.

         544УД15У3. Техническое описание / ФГУП «НПП «Восток»- 2009 - 3 с

Похожие работы на - Блок вычислителя для радиолокационного измерителя высоты и составляющих вектора скорости

 

Не нашли материал для своей работы?
Поможем написать уникальную работу
Без плагиата!
Без нейросетей!